Elderhood and the Sacrament of Communion: An Orthodox Theological Exploration of Gracefully Aging
Abstract
1. Introduction
1.1. Medical Perspectives
1.2. Sociological Viewpoint
1.3. Psychological Insights
1.4. Theological Reflections
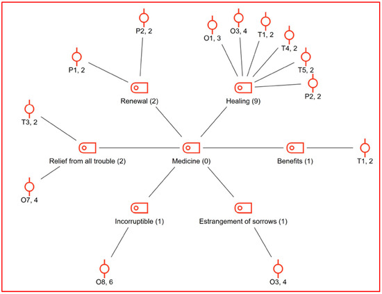
2. Results
2.1. Inter-Rater Cohen’s Kappa
2.2. Homogeneity and Diversity of Analyzed Documents
2.3. In-Depth Examination of the Densest Text
2.4. The Thematic Evolution of St. Basil the Great, as Author, across Collections
2.5. General Perspective on the Texts
2.6. Evolution of the Message among the Collections
2.6.1. Benefits
2.6.2. Risks
2.7. Specific Responses for Senior Challenges
2.7.1. Medical Challenges
2.7.2. Psychological Issues
2.7.3. Social Concerns
2.7.4. Theological Insights
Some Other Aspects
3. Discussion
3.1. Inter-Rater Reliability and Textual Clarity
3.2. Homogeneity and Diversity in Themes
3.3. Thematic Depth in St. Basil’s Prayers
3.4. General Thematic Evolution
3.5. Medical Benefits of the Sacrament of Communion
3.6. Psychological Impacts
3.7. Social Implications
3.8. Theological Insights and Eschatological Implications
4. Materials and Methods
5. Conclusions
Author Contributions
Funding
Institutional Review Board Statement
Informed Consent Statement
Data Availability Statement
Acknowledgments
Conflicts of Interest
References
- Aburto, José Manuel, Francisco Villavicencio, Ugofilippo Basellini, Søren Kjærgaard, and James W. Vaupel. 2020. Dynamics of Life Expectancy and Life Span Equality. Proceedings of the National Academy of Sciences 117: 5250–59. [Google Scholar] [CrossRef]
- Baltes, Paul B., and Margret M. Baltes. 1990. Psychological Perspectives on Successful Aging: The Model of Selective Optimization with Compensation. In Successful Aging, 1st ed. Edited by Paul B. Baltes and Margret M. Baltes. Cambridge: Cambridge University Press, pp. 1–34. [Google Scholar] [CrossRef]
- Bengtson, Vern L., Roseann Giarrusso, Merril Silverstein, and Haitao Wang. 2000. Families and Intergenerational Relationships in Aging Societies. Hallym International Journal of Aging 2: 3–10. [Google Scholar] [CrossRef]
- Biblia. 2018. Biblia sau Sfânta Scriptură. București: Editura Institutului Biblic și de Misiune Ortodoxă. [Google Scholar]
- Birk, Jeffrey L., Ian M. Kronish, Nathalie Moise, Louise Falzon, Sunmoo Yoon, and Karina W. Davidson. 2019. Depression and Multimorbidity: Considering Temporal Characteristics of the Associations between Depression and Multiple Chronic Diseases. Health Psychology 38: 802–11. [Google Scholar] [CrossRef]
- Bloom, David E., David Canning, and Alyssa Lubet. 2015. Global Population Aging: Facts, Challenges, Solutions & Perspectives. Daedalus 144: 80–92. [Google Scholar] [CrossRef]
- Bria, Ion. 1978. The Liturgy after the Liturgy. International Review of Mission 67: 86–90. [Google Scholar] [CrossRef]
- Bulut, Sefa. 2019. Socialization Helps the Treatment of Depression in Modern Life. Open Journal of Depression 8: 41–47. [Google Scholar] [CrossRef][Green Version]
- Butler, Robert N. 1969. Age-Ism: Another Form of Bigotry. The Gerontologist 9: 243–46. [Google Scholar] [CrossRef] [PubMed]
- Carlson, Kristy J., David R. Black, Lyn M. Holley, and Daniel C. Coster. 2020. Stereotypes of Older Adults: Development and Evaluation of an Updated Stereotype Content and Strength Survey. Edited by Rachel Pruchno. The Gerontologist 60: e347–e356. [Google Scholar] [CrossRef] [PubMed]
- Carpenter, Brian D., Margaret Gatz, and Michael A. Smyer. 2022. Mental Health and Aging in the 2020s. American Psychologist 77: 538–50. [Google Scholar] [CrossRef]
- Carstensen, Laura L. 2021. Socioemotional Selectivity Theory: The Role of Perceived Endings in Human Motivation. Edited by Suzanne Meeks. The Gerontologist 61: 1188–96. [Google Scholar] [CrossRef] [PubMed]
- Cohen, Jacob. 1960. A Coefficient of Reliability for Nominal Scales. Educational and Psychological Measurement 20: 37–46. [Google Scholar] [CrossRef]
- Cooreman-Guittin, Talitha, and Armand Léon Van Ommen. 2022. Disability Theology: A Driving Force for Change? International Journal for the Study of the Christian Church 22: 1–4. [Google Scholar] [CrossRef]
- Creamer, Deborah Beth. 2012. Disability Theology. Religion Compass 6: 339–46. [Google Scholar] [CrossRef]
- Crimmins, Eileen M. 2015. Lifespan and Healthspan: Past, Present, and Promise. The Gerontologist 55: 901–11. [Google Scholar] [CrossRef]
- Cumming, Elaine, Lois R. Dean, David S. Newell, and Isabel McCaffrey. 1960. Disengagement—A Tentative Theory of Aging. Sociometry 23: 23. [Google Scholar] [CrossRef]
- Daniel. 2012. Liturghier cuprinzând Vecernia, Utrenia, dumnezeieştile Liturghii ale Sfinţilor: Ioan Gură de Aur, Vasile cel Mare, Grigorie Dialogul, (a Darurilor mai Înainte Sfinţite), Rânduiala Sfintei Împărtăşiri şi alte rugăciuni de trebuință. Bucureşti: Editura Institutului Biblic şi de Misiune Ortodoxă. [Google Scholar]
- De Beurs, E., A. T. F. Beekman, A. J. L. M. Van Balkom, D. J. H. Deeg, R. Van Dyck, and W. Van Tilburg. 1999. Consequences of Anxiety in Older Persons: Its Effect on Disability, Well-Being and Use of Health Services. Psychological Medicine 29: 583–93. [Google Scholar] [CrossRef] [PubMed]
- Deciu, Nicuşor, Bogdan Scorţea, and Ştefan Voronca, eds. 2015. Învăţătură de credinţă creştină ortodoxă. București: Editura Institutului Biblic şi de Misiune Ortodoxă. [Google Scholar]
- Dementia and the Eucharist—Growing Old Grace—Fully. 2024. Available online: https://www.growingoldgracefully.org.uk/dementia/dementia-and-faith/dementia-and-the-eucharist/ (accessed on 20 February 2024).
- Denysenko, Nicholas. 2017. Death and Dying in Orthodox Liturgy. Religions 8: 25. [Google Scholar] [CrossRef]
- Dionigi, Rylee A. 2015. Stereotypes of Aging: Their Effects on the Health of Older Adults. Journal of Geriatrics 2015: 1–9. [Google Scholar] [CrossRef]
- Doty, Michelle M., Celli Horstman, Arnav Shah, Morenike Ayo-Vaughan, and Laurie C. Zephyrin. 2022. How Discrimination in Health Care Affects Older Americans, and What Health Systems and Providers Can Do. April 21. Available online: https://www.commonwealthfund.org/publications/issue-briefs/2022/apr/how-discrimination-in-health-care-affects-older-americans (accessed on 12 August 2023).
- Doxologia. 2011a. Rugăciuni înainte de Împărtășirea cu Dumnezeieștile Taine|Doxologia. February 17. Available online: https://doxologia.ro/rugaciuni-inainte-de-impartasirea-cu-dumnezeiestile-taine (accessed on 22 August 2023).
- Doxologia. 2011b. Rugăciunile de mulțumire după Dumnezeiasca Împărtășire|Doxologia. February 17. Available online: https://doxologia.ro/rugaciunile-de-multumire-dupa-dumnezeiasca-impartasire (accessed on 22 August 2023).
- Erikson, Erik H. 1994. Identity and the Life Cycle. Reissued as Norton paperback. New York and London: W. W. Norton & Company. [Google Scholar]
- Estebsari, Fatemeh, Maryam Dastoorpoor, Zahra Rahimi Khalifehkandi, Azadeh Nouri, Davoud Mostafaei, Meimanat Hosseini, Roghayeh Esmaeili, and Hamidreza Aghababaeian. 2020. The Concept of Successful Aging: A Review Article. Current Aging Science 13: 4–10. [Google Scholar] [CrossRef]
- Eurostat. 2020. Ageing Europe—Statistics on Population Developments. July. Available online: https://ec.europa.eu/eurostat/statistics-explained/index.php?title=Ageing_Europe_-_statistics_on_population_developments (accessed on 10 September 2023).
- Eurostat. 2023. Half of EU’s Population Older Than 44.4 Years in 2022. February 22. Available online: https://ec.europa.eu/eurostat/web/products-eurostat-news/w/DDN-20230222-1 (accessed on 1 September 2023).
- Fakoya, Olujoke A., Noleen K. McCorry, and Michael Donnelly. 2020. Loneliness and Social Isolation Interventions for Older Adults: A Scoping Review of Reviews. BMC Public Health 20: 129. [Google Scholar] [CrossRef]
- Filaret, and Gheorghiţă Ciocioi. 2007. Catehismul Ortodox. Bucureşti and Alexandria: Sophia, Cartea Creştină. [Google Scholar]
- Fiske, Amy, Julie Loebach Wetherell, and Margaret Gatz. 2009. Depression in Older Adults. Annual Review of Clinical Psychology 5: 363–89. [Google Scholar] [CrossRef] [PubMed]
- Gottfries, C. G. 1998. Is There a Difference between Elderly and Younger Patients with Regard to the Symptomatology and Aetiology of Depression? International Clinical Psychopharmacology 13: S13–18. [Google Scholar] [CrossRef] [PubMed]
- Graneheim, Ulla H., and Berit Lundman. 2010. Experiences of Loneliness among the Very Old: The Umeå 85+ Project. Aging & Mental Health 14: 433–38. [Google Scholar] [CrossRef]
- Hao, Lisha, Xin Xu, Matthew E. Dupre, Aimei Guo, Xufan Zhang, Li Qiu, Yuan Zhao, and Danan Gu. 2020. Adequate Access to Healthcare and Added Life Expectancy among Older Adults in China. BMC Geriatrics 20: 129. [Google Scholar] [CrossRef] [PubMed]
- Hatzinikolaou, Nikolaou. 2003. Prolonging Life or Hindering Death? An Orthodox Perspective on Death, Dying and Euthanasia. Christian Bioethics 9: 187–201. [Google Scholar] [CrossRef]
- Hawkley, Louise C., and John T. Cacioppo. 2007. Aging and Loneliness: Downhill Quickly? Current Directions in Psychological Science 16: 187–91. [Google Scholar] [CrossRef]
- Himcinschi, Mihai. 2015. Misiunea În Parohia Postmodernă. Altarul Reîntregirii, 9–22. [Google Scholar] [CrossRef]
- Hitchcott, Paul Kenneth, Maria Chiara Fastame, Dalila Langiu, and Maria Pietronilla Penna. 2017. Cognitive Failures in Late Adulthood: The Role of Age, Social Context and Depressive Symptoms. Edited by Randi Starrfelt. PLoS ONE 12: e0189683. [Google Scholar] [CrossRef]
- Jylhä, Marja. 2004. Old Age and Loneliness: Cross-Sectional and Longitudinal Analyses in the Tampere Longitudinal Study on Aging. Canadian Journal on Aging/La Revue Canadienne Du Vieillissement 23: 157–68. [Google Scholar] [CrossRef]
- Kim, Yong-Ku, ed. 2020. Anxiety Disorders: Rethinking and Understanding Recent Discoveries. Advances in Experimental Medicine and Biology. Singapore: Springer, vol. 1191. [Google Scholar] [CrossRef]
- Kornadt, Anna E., Eva-Marie Kessler, Susanne Wurm, Catherine E. Bowen, Martina Gabrian, and Verena Klusmann. 2020. Views on Ageing: A Lifespan Perspective. European Journal of Ageing 17: 387–401. [Google Scholar] [CrossRef]
- Korporaal, Marga, Marjolein I. Broese Van Groenou, and Theo G. Van Tilburg. 2008. Effects of Own and Spousal Disability on Loneliness Among Older Adults. Journal of Aging and Health 20: 306–25. [Google Scholar] [CrossRef]
- Kyriazis, Marios. 2020. Aging as ‘Time-Related Dysfunction’: A Perspective. Frontiers in Medicine 7: 371. [Google Scholar] [CrossRef] [PubMed]
- Larchet, Jean-Claude. 2000. Terapeutica Bolilor Spirituale. București: Editura Sophia. [Google Scholar]
- Larchet, Jean-Claude. 2005. Mental Disorders & Spiritual Healing: Teachings from the Early Christian East. 1st English ed. Hillsdale: Sophia Perennis. [Google Scholar]
- Lazzara, Julie. 2020. Late Adulthood. June. Available online: https://open.maricopa.edu/devpsych/chapter/chapter-11-late-adulthood/ (accessed on 1 August 2023).
- Lee, Seon Heui, Hanju Lee, and Soyoung Yu. 2022. Effectiveness of Social Support for Community-Dwelling Elderly with Depression: A Systematic Review and Meta-Analysis. Healthcare 10: 1598. [Google Scholar] [CrossRef] [PubMed]
- Li, Yanping, An Pan, Dong D. Wang, Xiaoran Liu, Klodian Dhana, Oscar H. Franco, Stephen Kaptoge, Emanuele Di Angelantonio, Meir Stampfer, Walter C. Willett, and et al. 2018. Impact of Healthy Lifestyle Factors on Life Expectancies in the US Population. Circulation 138: 345–55. [Google Scholar] [CrossRef]
- Lopez, Bruna, and Lissette M. Piedra. 2022. Elderhood: Redefining Aging, Transforming Medicine. Qualitative Social Work 21: 217–20. [Google Scholar] [CrossRef]
- Mao, Lifen, Rulan Yin, Jianzheng Cai, Mei’e Niu, Lan Xu, Wenjie Sui, and Xiaoqing Shi. 2022. The Relationship Between Successful Aging and All-Cause Mortality Risk in Older Adults: A Systematic Review and Meta-Analysis of Cohort Studies. Frontiers in Medicine 8: 740559. [Google Scholar] [CrossRef]
- Maresova, Petra, Ehsan Javanmardi, Sabina Barakovic, Jasmina Barakovic Husic, Signe Tomsone, Ondrej Krejcar, and Kamil Kuca. 2019. Consequences of Chronic Diseases and Other Limitations Associated with Old Age—A Scoping Review. BMC Public Health 19: 1431. [Google Scholar] [CrossRef] [PubMed]
- McHugh, Mary L. 2012. Interrater Reliability: The Kappa Statistic. Biochemia Medica 22: 276–82. [Google Scholar] [CrossRef]
- McMaughan, Darcy Jones, Oluyomi Oloruntoba, and Matthew Lee Smith. 2020. Socioeconomic Status and Access to Healthcare: Interrelated Drivers for Healthy Aging. Frontiers in Public Health 8: 231. [Google Scholar] [CrossRef]
- Mori, Marcelo A. 2020. Aging: A New Perspective on an Old Issue. Anais Da Academia Brasileira de Ciências 92: e20200437. [Google Scholar] [CrossRef]
- Murman, Daniel. 2015. The Impact of Age on Cognition. Seminars in Hearing 36: 111–21. [Google Scholar] [CrossRef] [PubMed]
- National Institute on Aging. 2019. Social Isolation, Loneliness in Older People Pose Health Risks. Available online: https://www.nia.nih.gov/news/social-isolation-loneliness-older-people-pose-health-risks (accessed on 16 August 2023).
- Nations Unies, ed. 2014. The World Population Situation in 2014: A Concise Report. ST. ESA 354. New York: United Nations. [Google Scholar]
- Ng, Reuben, and Jeremy W. Lim-Soh. 2021. Ageism Linked to Culture, Not Demographics: Evidence From an 8-Billion-Word Corpus across 20 Countries. Edited by Deborah S Carr. The Journals of Gerontology: Series B 76: 1791–98. [Google Scholar] [CrossRef]
- NIMH. 2023. Older Adults and Mental Health—National Institute of Mental Health. May 2023. Available online: https://www.nimh.nih.gov/health/topics/older-adults-and-mental-health (accessed on 2 September 2023).
- Palgi, Yuval, Amit Shrira, and Shevaun D. Neupert. 2021. Views on Aging and Health: A Multidimensional and Multitemporal Perspective. The Journals of Gerontology: Series B 76: 821–24. [Google Scholar] [CrossRef]
- Ribeiro, Oscar, Laetitia Teixeira, Lia Araújo, Carmen Rodríguez-Blázquez, Amaia Calderón-Larrañaga, and Maria João Forjaz. 2020. Anxiety, Depression and Quality of Life in Older Adults: Trajectories of Influence across Age. International Journal of Environmental Research and Public Health 17: 9039. [Google Scholar] [CrossRef]
- Röhr, Susanne, Alexander Pabst, Ronny Baber, Christoph Engel, Heide Glaesmer, Andreas Hinz, Matthias L. Schroeter, A. Veronica Witte, Samira Zeynalova, Arno Villringer, and et al. 2022. Social Determinants and Lifestyle Factors for Brain Health: Implications for Risk Reduction of Cognitive Decline and Dementia. Scientific Reports 12: 12965. [Google Scholar] [CrossRef] [PubMed]
- Secretary-General of the UN. 2014. World Demographic Trends. E/CN.9/2014/3. Economic and Social Council. Available online: https://www.google.com/url?sa=t&rct=j&q=&esrc=s&source=web&cd=&ved=2ahUKEwjuhOmk6bWEAxWD_7sIHcoQCd4QFnoECBcQAQ&url=https%3A%2F%2Fwww.un.org%2Fen%2Fdevelopment%2Fdesa%2Fpopulation%2Fpdf%2Fcommission%2F2014%2Fdocuments%2FE.CN.9.2014.3_AdvanceUneditedVersion.pdf&usg=AOvVaw0XjxdoDmCN66JM3BIgTakb&opi=89978449 (accessed on 15 September 2023).
- Sonea, Cristian. 2017. Missio Dei—The Contemporary Missionary Paradigm and Its Reception in the Eastern Orthodox Missionary Theology. Review of Ecumenical Studies Sibiu 9: 70–91. [Google Scholar] [CrossRef][Green Version]
- Sonea, Cristian. 2018. The Missionary Formation in the Eastern Orthodox Theological Education in Present Day Romania. Transformation: An International Journal of Holistic Mission Studies 35: 146–55. [Google Scholar] [CrossRef]
- St. Symeon Orthodox Church. 2023a. Canon of Preparation for Holy Communion. Available online: https://stsymeon.com/canonofpreparationforholycommunion.html (accessed on 8 December 2023).
- St. Symeon Orthodox Church. 2023b. Pre-Communion Prayers. Available online: https://stsymeon.com/precommunionprayers.html (accessed on 8 December 2023).
- St. Symeon Orthodox Church. 2023c. Thanksgiving Prayers after Holy Communion. Available online: https://stsymeon.com/thanksgivingprayersafterholycommunion.html (accessed on 8 December 2023).
- Staniloae, Dumitru. 1996. Teologia Dogmatica Ortodoxa. Bucuresti: Editura Institutului Biblic si de Misiune al Bisericii Ortodoxe Române, vol. 3. [Google Scholar]
- Stăniloae, Dumitru. 1997. Teologia Dogmatica Ortodoxă. Ed.a 2-A. București: Editura Institutului Biblic și de Misiune al Bisericii Ortodoxe Române, vol. 3. [Google Scholar]
- Su, Binbin, Yanan Luo, Panliang Zhong, and Xiaoying Zheng. 2023. Long-Term Trends in Healthy and Unhealthy Life Expectancy Among Adults Aged 60—A Global Perspective, 1990–2019. China CDC Weekly 5: 877–83. [Google Scholar] [CrossRef]
- Syed, Moin, and Sarah C. Nelson. 2015. Guidelines for Establishing Reliability When Coding Narrative Data. Emerging Adulthood 3: 375–87. [Google Scholar] [CrossRef]
- Tornstam, Lars. 2005. Gerotranscendence: A Developmental Theory of Positive Aging. New York: Springer. [Google Scholar]
- United Nations. 2019. World Population Prospects 2019: Highlights. New York: United Nations. Available online: https://population.un.org/wpp/Publications/Files/WPP2019_Highlights.pdf?_gl=1*17wsla8*_ga*ODc0NjA1NzM5LjE3MDgyMDg3MjM.*_ga_TK9BQL5X7Z*MTcwODIwODcyMy4xLjEuMTcwODIxMDQ1NC4wLjAuMA (accessed on 21 November 2023).
- Windle, Michael, and Rebecca C. Windle. 2013. Recurrent Depression, Cardiovascular Disease, and Diabetes among Middle-Aged and Older Adult Women. Journal of Affective Disorders 150: 895–902. [Google Scholar] [CrossRef]
- Woodard, John L., Michael A. Sugarman, Kristy A. Nielson, J. Carson Smith, Michael Seidenberg, Sally Durgerian, Alissa Butts, Nathan Hantke, Melissa Lancaster, and Monica A. Matthews. 2012. Lifestyle and Genetic Contributions to Cognitive Decline and Hippocampal Structure and Function in Healthy Aging. Current Alzheimer Research 9: 436–46. [Google Scholar] [CrossRef] [PubMed]
- Zenebe, Yosef, Baye Akele, Mulugeta W/Selassie, and Mogesie Necho. 2021. Prevalence and Determinants of Depression among Old Age: A Systematic Review and Meta-Analysis. Annals of General Psychiatry 20: 55. [Google Scholar] [CrossRef] [PubMed]
- Zhu, Alex Yue Feng, and Kee Lee Chou. 2022. Depression among Poor Older Adults: The Role of Social Support. Social Science & Medicine 311: 115293. [Google Scholar] [CrossRef]










| Perspective | Challenges |
|---|---|
| Medical | Sickness |
| Fragility | |
| Death | |
| Psychological | Anxiety |
| Depression | |
| Cognitive decline | |
| Sociological | Marginalization |
| Loneliness | |
| Theological | Death |
| Judgment | |
| State of sin | |
| Purpose of life | |
| Physical pain | |
| Frailty | |
| Community belonging |
| R2 | ||||
| + | - | |||
| R1 | + | 777 | 221 | 998 |
| - | 72 | 4.134 | 4.206 | |
| 849 | 4.355 | 5.204 | ||
Disclaimer/Publisher’s Note: The statements, opinions and data contained in all publications are solely those of the individual author(s) and contributor(s) and not of MDPI and/or the editor(s). MDPI and/or the editor(s) disclaim responsibility for any injury to people or property resulting from any ideas, methods, instructions or products referred to in the content. |
© 2024 by the authors. Licensee MDPI, Basel, Switzerland. This article is an open access article distributed under the terms and conditions of the Creative Commons Attribution (CC BY) license (https://creativecommons.org/licenses/by/4.0/).
Share and Cite
Tia, T.C.; Cosma, S.A.; Borza, H.V. Elderhood and the Sacrament of Communion: An Orthodox Theological Exploration of Gracefully Aging. Religions 2024, 15, 304. https://doi.org/10.3390/rel15030304
Tia TC, Cosma SA, Borza HV. Elderhood and the Sacrament of Communion: An Orthodox Theological Exploration of Gracefully Aging. Religions. 2024; 15(3):304. https://doi.org/10.3390/rel15030304
Chicago/Turabian StyleTia, Teofil Cristian, Smaranda Adina Cosma, and Horatiu Vasile Borza. 2024. "Elderhood and the Sacrament of Communion: An Orthodox Theological Exploration of Gracefully Aging" Religions 15, no. 3: 304. https://doi.org/10.3390/rel15030304
APA StyleTia, T. C., Cosma, S. A., & Borza, H. V. (2024). Elderhood and the Sacrament of Communion: An Orthodox Theological Exploration of Gracefully Aging. Religions, 15(3), 304. https://doi.org/10.3390/rel15030304

