You are currently viewing a new version of our website. To view the old version click .
Journal of Marine Science and Engineering
  • Article
  • Open Access

30 December 2024

Predictive Control for Steel Rib Bending Based on Deep Learning

,
,
,
,
and
1
School of Mechanical and Marine Engineering, Beibu Gulf University, Qinzhou 535011, China
2
Key Laboratory of Beibu Gulf Offshore Engineering Equipment and Technology, Beibu Gulf University, Qinzhou 535011, China
*
Authors to whom correspondence should be addressed.
These authors contributed equally to this work.
This article belongs to the Section Ocean Engineering

Abstract

In the shipbuilding industry, the inefficiency of the successive approximation control method in CNC cold-bending machines has hindered productivity in steel bending manufacturing, particularly for rib profiles. This study proposes control methods for cold bending machines based on deep learning models to address this challenge, including CNN and Transformer-CNN (T-CNN), to predict the elastic spring-back rate of cold-processed metal profiles and generate precise control pulses for achieving target bending angles. Experimental validation using real-world datasets collected from a shipyard’s CNC cold bending machine demonstrates that the T-CNN model significantly reduces the number of steps required for each bending operation, achieving a 75% reduction in production time and substantially enhancing processing efficiency. By leveraging the strengths of CNNs and Transformer architectures, the T-CNN model excels at handling long sequence data and capturing global dataset characteristics. Results show that the T-CNN model outperforms traditional control methods and standard CNNs in prediction accuracy, stability, and efficiency, making it a superior choice for cold bending control.

1. Introduction

The strength and stiffness of a ship’s hull structure largely rely on rib profile components, which support the hull framework, including side plating and decks. The steel required for manufacturing ribs accounts for 35% to 40% of the total steel used in ship construction [1,2,3]. The process of cold bending ribs is a crucial preliminary step in shipbuilding, with its quality and efficiency directly impacting the vessel’s construction timeline and service life. Given the complexity of hull shapes, rib profile processing is a challenging task. Therefore, optimizing the cold-bending process to ensure high-quality rib manufacturing while enhancing production efficiency remains a significant focus in shipbuilding research.
As a pivotal process in ship construction, rib profile machining requires precise formation of non-straight steel components through plastic deformation [4,5,6]. This includes the bending of transverse beams, longitudinal bones, and ribs, with rib bending being particularly labor-intensive and critical to the overall quality of hull construction [7,8,9]. In recent years, the shipbuilding industry has extensively adopted automation equipment to enhance manufacturing quality and production efficiency. However, challenges such as low machining efficiency and insufficient accuracy persist [10,11,12,13,14]. Ensuring high-quality rib machining while improving production efficiency necessitates effective cold-bending control, making it a key area of focus in ship construction research [15,16,17,18,19].
In recent years, numerous methods have been developed to enhance the accuracy and productivity of rib machining through improved bending control. Kazan et al. [20] developed a spring-back prediction model based on an artificial neural network, utilizing inputs such as sheet thickness, tooling geometry, lubrication conditions, material properties, and process parameters. Subsequently, Liu et al. [21] introduced a back-propagation neural network (BPNN) model to predict the strip-bending formation radius, using die angle, indentation, pitch, and strip width as input. Although this method identified the optimal parameter combination for stable formation during incremental in-plane bending, its predictive accuracy for the strip-bending radius was limited. Despite the effective spring-back prediction, the model’s complex structure and high computational cost hinder practical implementation. Ma et al. [22] (pp. 167–178) combined a BP neural network with particle swarm optimization (PSO) for spring-back prediction in tube bending, highlighting the influences of material, geometry, and process parameters. Li et al. [23] simulated the process of forming spherical sheets using finite element analysis, optimizing a spring-back prediction model with a sparrow-search algorithm for better spring-back prediction. Low et al. [24] proposed a convolutional neural network (CNN) model for predicting geometrical errors in incremental sheet metal formation, though its performance was constrained by sample size. Xiang et al. [25] presented a cross-sectional performance prediction model for metal tube bending, employing tangential variable boosting with a parameters–weight-adaptive CNN to reduce wall-thinning and contour distortion. Wang et al. [26] combined ResNet50 and Faster R-CNN to achieve better accuracy and reduced running time. Guo et al. [27] developed a spring-back bending angle prediction model using BPNN and spline function (BPNN-Spline) for improved performance. Kong et al. [28] further optimized BPNN-Spline networks with PSO, enhancing parameter setting efficiency. Zhang et al. [29] introduced a dynamic cuckoo search algorithm to optimize BPNN, improving convergence speed and prediction accuracy compared to traditional BPNN. Low et al. [30] studied the effect of welding speed on the microstructure and bending properties of mild steel friction stir-welded joints. Low-speed welding forms fine-grained ferrite and bainite with better bending properties, while high-speed welding mainly produces ferrite and pearlite with poor bending properties, which shows that welding speed has a significant impact on bending properties.
Previous studies have demonstrated a degree of accuracy and efficiency in the control prediction of bending operations; however, the complexity of these models has limited their practical implementation in rib-bending machines, such as WLWGraph V1.0.0.0 software (No. 11 Research Institute of CSSC, Shanghai, China). Traditional prediction models often rely on material parameters specific to a single material, restricting their flexibility in real-world implementation. In this study, a predictive method based on the Transformer Convolutional Neural Network (T-CNN) is demonstrated to use only two input parameters—the initial angle and the formed angle—to achieve accurate predictions of rib-bending angles, with reduced complexity of modeling and computational costs. Compared with previous methods, this study adopts a more versatile way by focusing on rib angles only as prediction parameters regardless of the material types. Additionally, since the training data for the prediction model are collected directly from running equipment at the work site rather than through finite element simulation, the target bending point can be accurately predicted in a single operation, eliminating the need for multiple bends.
The remainder of this paper is structured as follows: Section 1 outlines the applications and technological background of steel-bending machines, as well as the common challenges faced. Section 2 details the manufacturing process of the steel-bending machine, including the process flow, calculation formulas, and control logic. Section 3 discusses the current prediction models for bending angles and lengths, and examines the steel-bending machine’s derivation in the production process. Section 4 introduces the design of the proposed T-CNN model for predicting the control parameters of the bending machine, including the construction of CNN and T-CNN network models. Section 5 presents the experimental results and analyses, including comparative studies. Finally, Section 6 provides a conclusion.

2. Steel-Bending Machine Manufacturing Process

As an essential process in shipbuilding, rib bending is primarily performed using a cold-bending machine, which achieves the desired shape by incrementally bending metal profiles. Given that the processed profiles are used in the construction of ship ribs, precise profile curvature is essential to ensure hull stability. Therefore, the rib-bending process requires accurate determination of the control parameters, such as target processing points, bending angles, and feed lengths, which are generally pre-calculated based on the raw shape of the rib material. In current manufacturing practices, the secant line measurement control (SLMC) algorithm is generally regarded as a reliable way to calculate the processing parameters in rib bending.
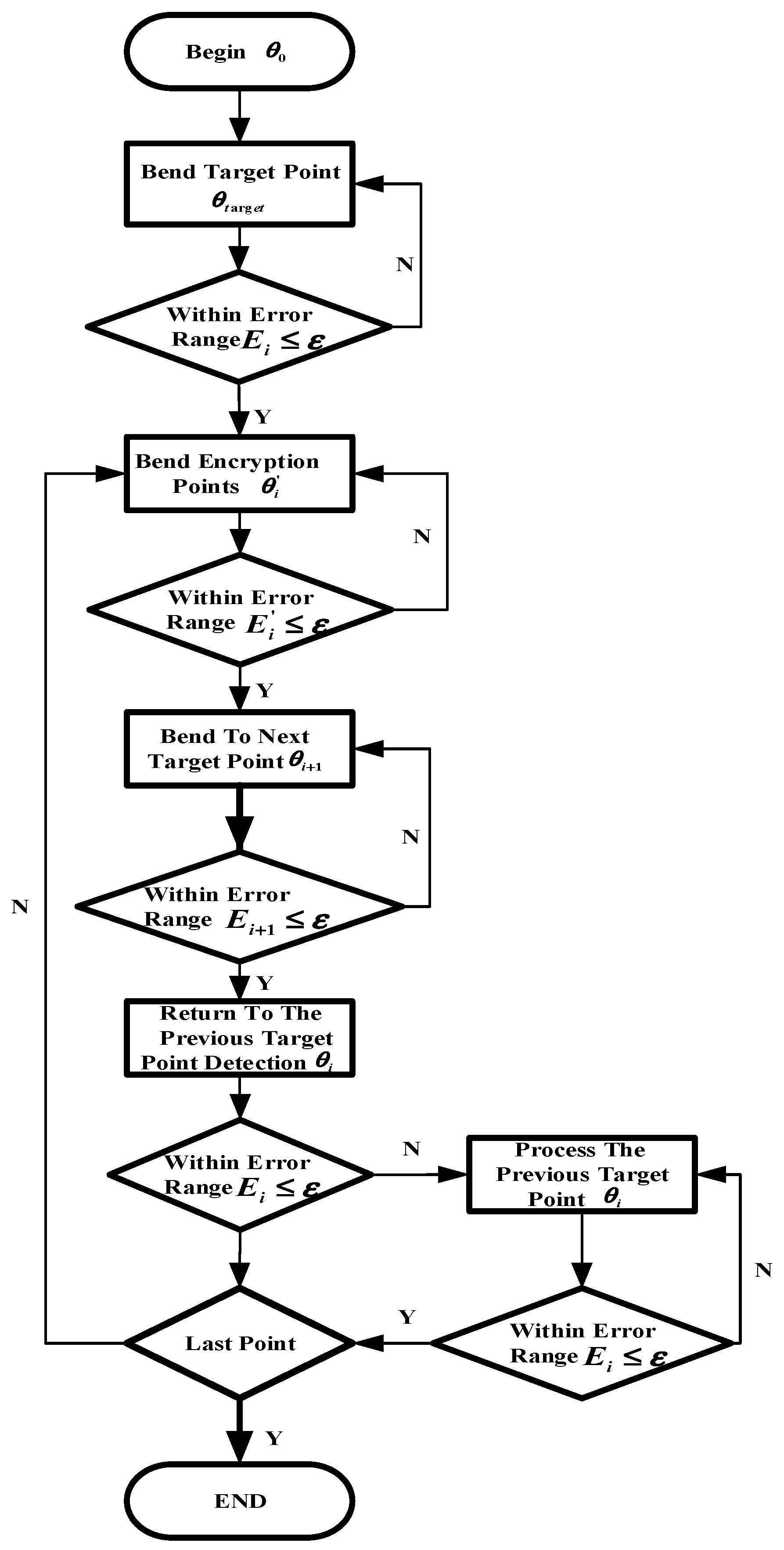
A typical rib-bending process is essentially a control loop for incremental bending, and Figure 1 shows an example of rib-machining workflow of a steel-bending machine. Table 1 shows the related parameters describing the rib-bending process. Generally, the first step of processing is to calculate the target angle of bending θ t arg et and length of feeding L t arg e t with a host computer, which passes the control logic signal to a programmable logic controller (PLC), and the bending control command can be generated for the bending machine to execute the forming process. The encoder detects the current angle θ i and length L i in real time and sends a feedback signal to the host computer to update the bending status. The angle and the length of the bending workpiece is incrementally formed in the looping process until reaching the target values of θ r e n e w and L r e n e w , respectively.
Figure 1. The control scheme of steel bending with the successive approximation control method.
Table 1. The related parameters describing the rib-bending process.
In the bending process, the control parameters include the initial angle θ 0 , the target angle θ t arg e t , the allowable error ε, the spring-back amount of bending T i , the bending angle θ i , the angle after bending θ i , and the error E i . The spring-back amount of the first bending can be given as
T 1 = θ 1 θ 1
The error of angle is then calculated as
E 1 = θ t arg e t θ 1
In the next iteration, the bending angle is then adjusted as
θ i + 1 = θ i + E i + T i
The iteration process is repeated until the error E i is less than or equal to ε, when the bending angle is close or equal to the target angle. Figure 2 shows the flowchart of the control process of the bending machine.
Figure 2. Control flowchart of the rib bending with the successive approximation control method.
During the iterative bending process, the bending angle and feed length are precisely measured and calculated using two encoders, which provide real-time measurement and feedback to the control system. Figure 3 illustrates the processing of the rib workpiece by the bending machine. The angle encoder detects and measures changes as the rib workpiece is pressed down, and the formed angle is calculated post-rebound. This method ensures minimal error between the formed and target angles during the bending operation. The angle decoder operates by controlling the light’s on/off state through the rotation of the grating disk, generating pulse signals to calculate the rotation angle of the grating disk. Although vibrations from the rib-bending machine can affect the accuracy of the length encoder, the resulting length precision remains within 0.1 mm, which is negligible for this application.
Figure 3. The bending machine with a rib workpiece.

3. Calculation of Bending Points with the Secant Line Measurement Control Method

Due to the difficulty in representing the rib profile accurately using mathematical expressions, the calculation of the control parameters for rib bending with a cold-bending machine has been a challenging task. In current factory practices, the SLMC method has been straightforward for the calculation of the bending angle and feed length, with high segmental curve-forming accuracy. Figure 4 illustrates an example of calculating the bending angle and feed length for a rib-bending operation using the SLMC method.
Figure 4. Schematic diagram of the secant line measurement control method for bending a rib with a curve of f x [31].
Let the curve of the rib-bending process be f x and the bending operation start from the initial point P 0 . The rib f x can be divided into several arc segments of constant equal cord length of S0 with points P 1 , P 2 , P 3 , , P n , as shown in Figure 4. A tangent to this curve in the opposite direction from P 0 and the length of P 0 and P i is denoted as P 0 P i ¯ , with a value of L i i = 1 , 2 , , n . The angle of P 0 P i ¯ and P i P i + 1 ¯ is denoted as θ i , and the length of P i P i + 1 ¯ is equal to the constant chord length S 0 . According to the rib-bending manufacturing process, the length L i and the angle θ i are the control parameters for the operation of the steel-bending machine, and L i + 1 and θ i + 1 can be determined using the SLMC method.
It is assumed that the coordinates of the initial point P 0 and the point P i are x 0 , y 0 and x i , y i , respectively. Then, the slope k i and length of L i can be expressed respectively as
k i = y i y 0 x i x 0
and
L i = x i x 0 2 + y i y 0 2
A triangle can be determined with L i , L i + 1 and S 0 with an obtuse angle of α i based on the cosine law of
cos 180 0 α i = L i + 1 2 L i 2 S 0 2 2 L i S 0
and the angle θ i can be solved as
θ i = cos 1 L i + 1 2 L i 2 S 0 2 2 L i S 0
Let the slope of the corresponding θ i be k 0 , and we have
t g θ i = k 0 k i 1 + k 0 k i
and k 0 can be solved as
k 0 = t g θ i 1 t g θ i k i
It is noted that Equations (5) and (7) determine the feeding length and the target angle, respectively, for rib-bending manufacturing.
Theorem 1. 
The partition point  P i + 1  can be uniquely determined by the known variables  L i , S 0 , and  θ i  on the rib curve. The fixed length chord  S 0  can be determined by a linear equation of 
y y i = k 0 ( x x i )
or
y = k 0 x + ( y i k 0 x i )
Based on the length of a straight line of
S 0 2 = x i + 1 x i 2 + y i + 1 y i 2
Equation (11) can be substituted into Equation (12) such that
S 0 2 = x i + 1 x i 2 1 + k 0 2
In the rib-machining process, the value of  x i  increases monotonically, and then  x i + 1  is always greater than  x i ; therefore, the positive root of  x i + 1  is taken such that
x i + 1 = x i + S 0 1 + k 0 2 1 + k 0 2
The value of  y i + 1  can be obtained by substituting Equation (14) into Equation (11) such that
y i + 1 = y i + K 0 S 0 1 + k 0 2 1 + k 0 2
Since  L i S 0 , and  θ i  determined beforehand based on the rib curve, the obtained  x i + 1  and  y i + 1  in Equations (14) and (15), respectively, are a unique solution on the rib curve, which is a target point for the next feeding operation.

4. Predictive Control Method Based on Deep Learning Models

The steel-bending process shows that the actual bending angle of the rib is highly nonlinear with the target angle since it is determined by many factors, such as material properties, geometry, and molding processes. This complexity makes the SLMC method challenging to implement, and therefore it is necessary to extract both local and global feature information from the historical time series data of rib processing during bending. This allows for mapping these features to the predicted output of the formed bending angle through a perception structure, thereby achieving precise angle input prediction in the control of the cold-bending machine. Consequently, deep learning methods are introduced to represent the intrinsic relationships between input and output angles in rib-bending manufacturing for more accurate predictions and effective control. Deep learning methods offer substantial advantages in addressing multivariate, nonlinear, and uncertain complex system issues. The underlying complex nonlinear relationships between the raw data such as target angle and feed length in rib manufacturing can be associated with the output bending angle by a trained deep learning model—relationships that cannot be expressed analytically. Furthermore, the deep learning model possesses real-time prediction capabilities, providing efficient and reliable dynamic feedback for precise control of the bending process. This real-time prediction capability is particularly critical in industrial applications, as it enables the rapid detection and correction of bending angle deviations, ensuring consistency in product quality and production efficiency. Figure 5 illustrates the flowchart for a typical implementation of a deep learning approach based on the data from the SLMC method for steel rib-bending manufacturing. Initially, a training dataset with series of target bending angles and feeding lengths is obtained by applying the SLMC method, and then a deep learning model is designed and trained with this dataset to predict the rib-bending parameters during operation.
Figure 5. Rib-bending control flowchart with a deep learning model.
Figure 6 shows the proposed manufacturing process for steel bending with a predictive control model based on a deep learning network implemented on the successive approximation control loop. Compared with the control scheme in Figure 2, the updated parameters in the control loop are generated by a deep learning model, which can be trained by using the data collected from the control scheme in Figure 1.
Figure 6. The predictive control scheme of a deep learning model implemented in the successive ap-proximation control loop.

4.1. Convolutional Neural Network as the Predictive Control Model

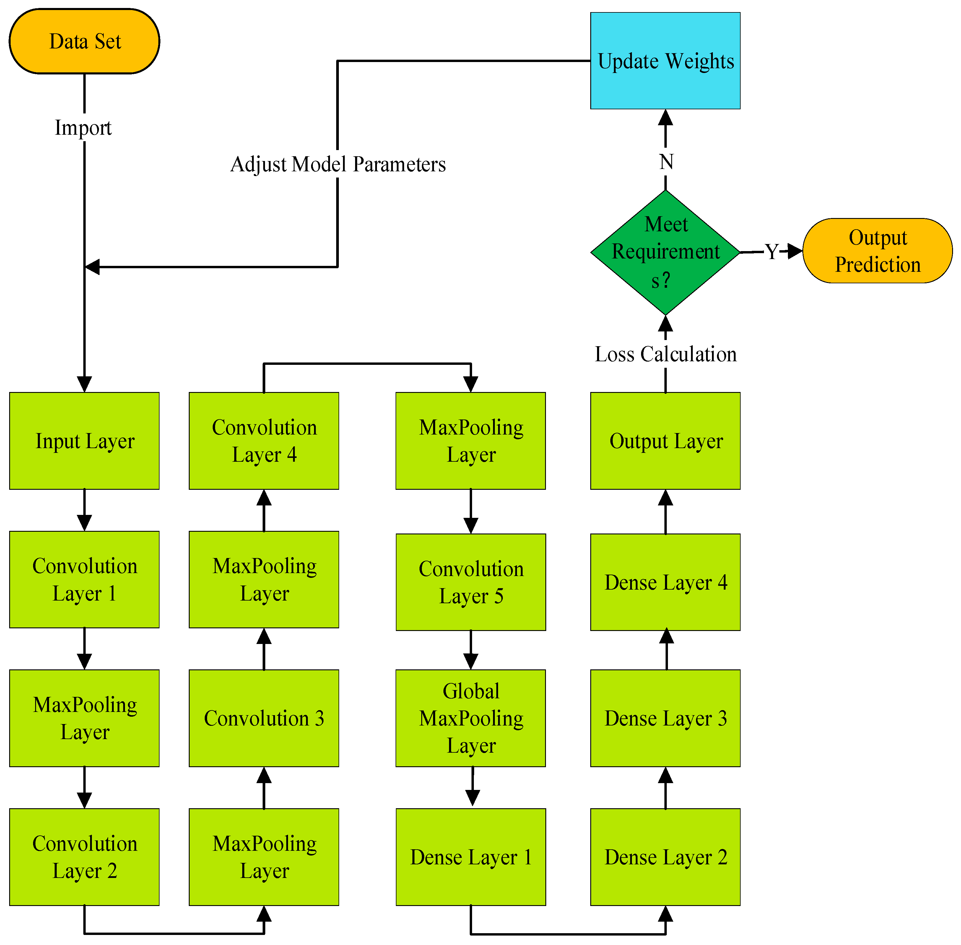
Considering that the control of the cold-bending machine requires the input of an angle parameter to perform the rib-bending operation, the actual angle may deviate from the target angle due to unpredictable angle spring-back during rib processing. In order to predict the spring-back, a CNN prediction model comprising five convolutional layers and four fully connected layers is designed to take the input of X R 2 , which includes the initial angle of the rib and the angle formed by the bending machine, as illustrated in Figure 7. In the hidden layers, five one-dimensional convolutional layers are used to capture the short-term patterns and trends of bending angle changes, each of which uses a Swish activation function to introduce nonlinearity followed by a maximum pooling operation to reduce the dimensionality. Table 2 lists the parameter setting for the convolutional and pooling layers of the CNN.
Figure 7. The structure of the proposed CNN model.
Table 2. The parameter setting of the CNN.
The processing of each of the convolutional and pooling layers is given as
X i ( l + 1 ) = S wish j = 1 F l W i , j l X j ( l ) + b i l
X p o o l l + 1 = max X l + 1 , a x i s = 1
X max = g max X p o o l , a x i s = 1
where X i l + 1 is the i t h feature map of the l + 1 t h layer; W i , j l is the weight of the convolution kernel; b i l is the bias term; denotes a one-dimensional convolution operation; X p o o l l + 1 is the pooled output of the l + 1 t h layer; max is the maximum pooling operation, which reduces the size of the feature map by taking the maximum value in a local region; X p o o l is the pooled output of the previous layer; and g max is the global maximum pooling operation, which forms a fixed-length feature vector by taking the maximum value of the entire feature map.
There are four fully connected layers with Swish, and highly abstracted feature representations are mapped to the output space through a multilayer perceptron (MLP) structure to further process the feature vectors. Each fully connected layer includes L2 regularization to enhance model robustness. Table 3 lists the parameter setting for the fully connected layers.
Table 3. The setting of parameters for the fully connected layers.
The output of each fully connected layer is given as
X l + 1 = S w i s h X l W l + b l
L = L o r i g i n a l + λ l W ( l ) 2
where S w i s h is the Swish activation function; L is the total loss function of the model, combining the original loss and an L2 regularization term to reduce overfitting; Loriginal is the original loss, such as mean squared error for regression, quantifying model performance on the training data; λ is the regularization coefficient, a hyperparameter that controls the impact of the L2 regularization term on the overall loss; and l W l 2 is the L2 regularization term, summing the squared norms of weights across layers to discourage large weights and reduce overfitting. In the output layer, the predicted bending angle formed by the rib-bending machine is generated and is given as
y = X W 0 + b 0
where y is the predicted bending angle formed by the machine, X is the output eigenvector of the previous fully connected layer, W 0 is the weight matrix of the output layer, and b 0 is the bias term of the output layer. The parameters of the proposed CNN are required to be optimized in order to learn the angle features in the dataset so that it can be applied to the prediction of the formed bending angle.

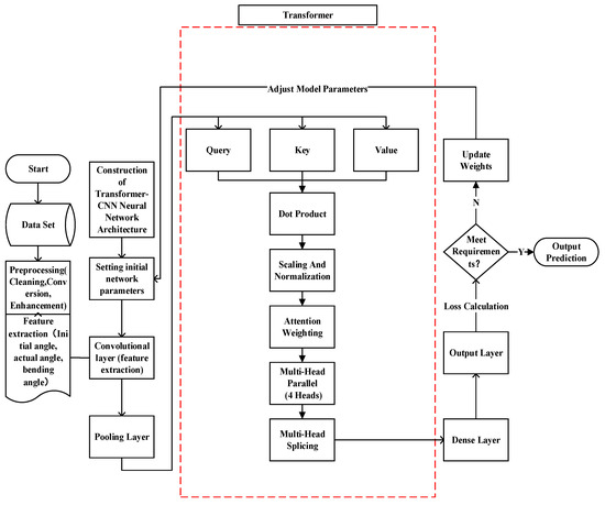
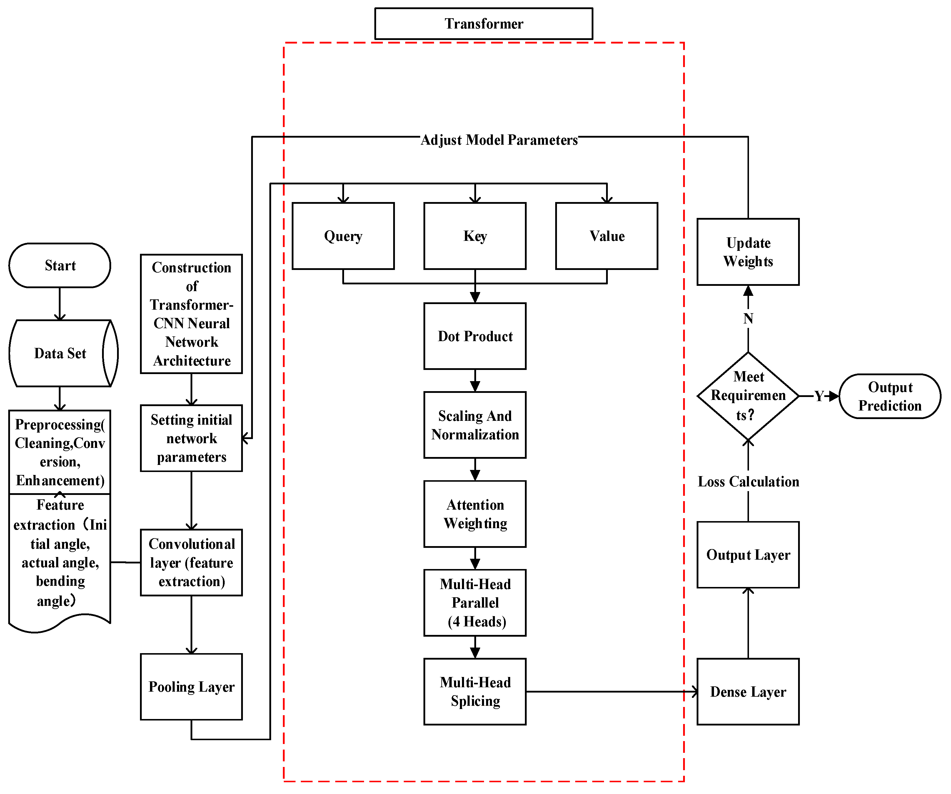
4.2. The T-CNN Model for the Prediction of Bending Angles

While the CNN model excels in capturing local spatial features through convolutional layers, the highly nonlinear deformation of the rib angle during processing requires identification of long-range dependencies within the global context. In order to extract both local and global features more effectively, a Transformer-based CNN (T-CNN) is considered, with a self-attention mechanism to enhance feature extraction. Since the angle data collected from the rib-bending machine are sequential data, the integration of Transformer with CNN is a potential way of improving performance of time-series sequence prediction by extracting local features and capturing the length dependency, and more accurate regression performance can be achieved [32,33]. Figure 8 shows the structure of the T-CNN.
Figure 8. The structure of the T-CNN and the transformer part is highlighted within the dashed rectangle.
In this T-CNN structure, the input layer is the same as the proposed CNN. There are five one-dimensional convolutional layers set up for capturing the short-term patterns and trends of change in the bending angle, each of which uses a Swish activation function to introduce nonlinearity, and L2 regularization is applied to avoid overfitting. The first four convolutional layers are followed by a maximum pooling layer to reduce the dimensionality of the feature maps so as to retain the most obvious features. Table 4 shows the parameter setting for the T-CNN.
Table 4. Convolutional and pooling layer parameters in the T-CNN.
The calculation of the T-CNN in each of the layers is given as
X i ( l + 1 ) = S wish j = 1 F l W i , j l X j ( l ) + b i l
L oss T o t a l = L oss O r i g i n a l + λ i , j W i , j l 2
X p o o l l + 1 = max X l + 1 , a x i s = 1
X max = g max X p o o l , a x i s = 1
where X i l + 1 is the i t h feature map of the l + 1 t h layer; W i , j l is the weight of the l t h layer; b i l is the offset of the l t h layer; L o s s T o t a l is the total loss function and L o s s O r i g i n a l is the original loss function; λ is the regularization rate, and here is set to 1 × 10−6; X p o o l l + 1 is the output from the pooling operation in the l + 1 t h layer; X l + 1 is the correlation output from the l + 1 t h layer; max is the maximum pooling operation; X p o o l is the pooling output from the previous layer; and g max is the global maximum pooling operation to obtain a fixed-size feature vector.
A t t e n t i o n Q , K , V = s o f t max Q K T d k V
M u l t i H e a d Q , K , V = C o n c a t h e a d 1 , h e a d 2 , , h e a d h W o
h e a d i = A t t e n t i o n Q W i Q , K W i K , V W i V
where Q , K , V are the query, key, and value matrices, respectively; d k is the dimension of the key matrix; the s o f t max function sums the attention weights of each time step to one; W i Q , W i K , W i V are the weight matrices of each attention head, and W 0 is the matrix weights in the final output layer.
There are four fully connected layers in the T-CNN, each of which is followed by Swish. Highly abstracted feature representations are mapped to the output space through a multilayer perceptron (MLP) structure to generate the final predicted bending angles. L2 regularization is also added after each of the fully connected layers to minimize the risk of overfitting. Table 5 presents the parameter setting for the fully connected layers in the T-CNN.
Table 5. Parameter setting for fully connected layers.
The definition of each of the four fully connected layers in the T-CNN can be given as
X l = S w i s h X l W l + b l
L oss T o t a l = L oss O r i g i n a l + λ i , j W i , j l 2
where X l is the input feature vector for the l t h layer, and W l is the weight matrix of the l t h layer. The output layer generates the predicted bending angle y such that
y = X W 0 + b 0
where X is the output feature vector from the previous layer, W 0 is the weight matrix of the output layer, and b 0 is the offset.

5. Experiments and Analysis

5.1. Data Acquisition

In this experiment, the operation of bending steel ribs is carried out using the WLW-4000 CNC rib-bending machine manufactured by the Shanghai Ship Research Institute. Before commencing the rib-bending operation, the target angles and lengths for each bending point are calculated using the SLMC method. Real-time detection and successive approximation control technology are then employed for automatic feeding and bending, with the actual formed bending angles being recorded. Figure 9 illustrates a formed rib. In order to ensure accuracy, post-processing error detection was conducted on the bent steel ribs for a quality check. Through extensive bending experiments, it was found that the successive approximation control method manages to maintain the bending error within five pulses per rib. Given that the bending machine generates 10,000 pulses for a full circumference during operation, each pulse corresponds to an angle of approximately 0.036°, leading to a bending angle error within 0.18°. In this study, a total of 2892 sets of angle data were recorded to train the proposed CNN and T-CNN models. Figure 10 shows a portion of the bending data.
Figure 9. Bulb flat steel-bending process.
Figure 10. Part of the recorded bending angle data.

5.2. Model Training

In order to balance the sample numbers for model training and validation, the dataset in this study was divided into a training set and a test set in a ratio of 6:4, with 60% of the data used to train the model and the remaining 40% to evaluate the prediction performance. The recorded data were also checked to ensure that the angle data could effectively train the proposed models. Insufficient data will always lead to overfitting; one way of preventing this is to employ various methods to improve the generalization ability of the proposed models. These methods include data augmentation, cross-validation, regularization, early stopping, and a combination of multiple model architectures.
In the data augmentation process, random noise was added to the data collected by the cold-bending machine, including the initial angles, the formed angles, and the target angles. This approach increased the diversity of the initial and actual angle data, thereby enhancing the model’s generality. Cross-validation was used to assess the prediction accuracy of the initial and actual angles under different combinations. Specifically, K-fold cross-validation was used, in which the dataset is divided into K mutually exclusive subsets, with one subset serving as the validation set and the others as the training set. Each subset was tested as validation in turn, and the loss was calculated in each of the iterations followed by the average of the validation losses to ensure the model’s stability and robustness across different data distributions.
Regularization and early stopping are common deep learning techniques that enable a model to effectively learn useful features from angle data. The early stopping strategy and learning rate scheduling callback functions is used to dynamically adjust the optimization learning rate and stop training early when the validation loss no longer decreases. In the training process, both models were optimized with the RMSprop optimizer.
The combination of multiple model architectures is another way to enhance global feature extraction and improve the accuracy of bending angle predictions. By integrating the CNN with the multi-head attention mechanism in the Transformer architecture, the Transformer’s ability to handle length dependencies and capture global information by considering all positions in the input sequence was leveraged to address the shortcomings of CNN. These optimization techniques ensure that the model can accurately predict bending angles across various combinations of initial and actual formed angles, thereby improving the efficiency of the cold-bending machine production process and the quality of the products.

5.3. Model Validation

In this experiment, the performance of the proposed CNN and T-CNN models was tested using the same dataset recorded from the cold-bending machine. The mean squared error (MSE) was used as the loss function in this study. From the “Model Performance” curves in Figure 11 and Figure 12, it can be observed that both models’ “train_loss” and “val_loss” declined rapidly during the training period, indicating that the models were quickly learning and adjusting parameters to fit the data. This suggests that the models were continually optimizing, with performance gradually improving. Furthermore, in the later stages, the “train_loss” and “val_loss” for both models tended to stabilize, indicating that they were nearing convergence. Overall, this suggests that both models are effective in preventing overfitting and maintaining good performance and stability. Additionally, by comparing the loss and performance curves of the two models, it can be seen that the T-CNN model exhibited a smoother decline in training loss, along with less fluctuation in validation loss and a relatively lower average of training and validation losses. Therefore, the T-CNN model demonstrated relatively better performance.
Figure 11. The loss values of the training and validation of the trained CNN.
Figure 12. The loss values of the training and validation of the trained T-CNN.
From the comparison of the true and predicted values of the model training in Figure 13 and Figure 14, it can be seen that most of the training and test data points of the two models were distributed around the diagonal line (y = x), and only a few points deviated from the diagonal line, which demonstrates the predictive performance of the proposed model. The Combined Max, Min, and Mean represent the maximum, minimum, and mean deviation of the predicted values from the true values, respectively. It can be seen from the Combined Max, Min, and Mean values that the predicted values generated with T-CNN achieved closer approximation of the true values, showing superior capability of processing complex nonlinearity in data.
Figure 13. Comparison of the true and predicted values with the CNN.
Figure 14. Comparison of the true and predicted values with the T-CNN.
In the regression task of predicting the bending angle, an effective predictive model is required to optimize the overall MSE loss as well as the consistency between the distribution of predicted and true values. Relying solely on the MSE loss often falls short of fully representing the global fitting performance. Thus, it is essential to evaluate model performance based on the distribution of generated predictions. The most popular data distribution visualization methods include histograms and Kernel Density Estimation (KDE) [34] (pp. 642–665). Histograms offer a straightforward view of data frequency distribution, while KDE is better suited for precisely displaying the smooth distribution trends of continuous variables, such as predictions and true values, such that
f y i = 1 n h i = 1 n G y i y i h
where y i is the i t h element in the predicted output y , and y i is the corresponding true value of the bending angle in the dataset. G (·) is a Gaussian kernel function that represents each data point’s contribution to the estimated density, thereby shaping the smoothness of the generated curve. The bandwidth parameter h determines the smoothness of the kernel function, and in this experiment, h was set to a value of 2 to ensure sufficient smoothness. Since histograms are less effective for illustrating the distribution for small data, KDE can instead be applied to provide an overall view of distribution trends. Figure 15 and Figure 16 display the data distributions by combining histograms and KDE curves. It can be seen that the KDE curves of the true and predicted values for both models overlapped closely, and the corresponding histograms were also largely aligned. This indicates that both models accurately captured the distribution characteristics of the true bending data. Consequently, the models demonstrated similar performance on both training and test sets, showcasing good generalization capabilities by effectively adapting to new data beyond the training data.
Figure 15. Distribution of true and predicted values of the CNN.
Figure 16. Distribution of true and predicted values of the T-CNN.
The residual distribution illustrates the differences between the true and the predicted values across the dataset, allowing for a visual assessment of the model performance. Figure 17 and Figure 18 display the residual distribution corresponding to the predicted data from the two models. It can be observed that the data residuals generated by the T-CNN model were more concentrated in distribution, particularly with smaller deviations in the central region, indicating that the T-CNN model was more stable in performance. Furthermore, it is also evident that the overall trend curve of the T-CNN model was closer to the zero residual line, suggesting that it exhibited relatively small deviations across different ranges of predicted values.
Figure 17. Residual distribution of true and predicted values by the CNN.
Figure 18. Residual distribution of true and predicted values by the T-CNN.
After training and validation, the CNN and T-CNN models were then tested on the CNC steel rib-bending machine for real-world implementation. In this experiment, ten sets of data were recorded, including the initial angle pulse, actual angle pulse, and bending angle pulse. The target bending angle pulses were then predicted by the CNN and T-CNN models to obtain ten sets of pulse data each. Figure 19 and Figure 20 show the performance of the two proposed models implemented in the steel-bending machine, where the bending angles are presented in the form of input pulses for the steel-bending machine. The angle pulses represent the number of pulses required to drive the steel-bending machine to bend the rib from the zero angle to the corresponding angles, such as the initial angle, target angle, actual angle, and predicted angle.
Figure 19. The prediction performance for the bending angle pulses with the CNN.
Figure 20. The prediction performance for the bending angle pulses with the T-CNN.
It can be seen that the maximum error of the CNN was five pulses and that 70% of the testing data were within three pulses of error, while for the T-CNN model, the maximum error was four pulses and 90% of the testing data were within three pulses of error, presenting lower overall bias. The T-CNN demonstrated better performance in the control of steel-bending machines due to the use of the multi-head attention mechanism, and the productivity could be increased significantly.

6. Conclusions

In this study, cold-bending machine control methods based on deep learning models such as CNN and T-CNN are proposed to model the spring-back properties of cold-processed metal profiles so that the spring-back rate during steel bending can be predicted. The CNN and T-CNN method have both been validated experimentally using onsite dataset collected from a shipyard’s CNC cold-bending machine. The following conclusions can be drawn:
-
Compared to the original successive approximation control method, the number of steps for each target point during the rib-bending process is significantly reduced, achieving a 75% reduction in production time and a substantial increase in processing efficiency.
-
By combining the advantages of the CNN model and the Transformer architecture, the model excels at processing long sequence data and capturing global characteristics of the dataset.
-
Experimental results indicate that the T-CNN model significantly outperforms the CNN and traditional bending control methods in terms of prediction accuracy, stability, and efficiency, making it more suitable as a control method for cold-bending machines.
Since shipyards typically retain extensive cold-bending data for different profiles, these data can be directly utilized for model training, thus reducing the cost and difficulty of dataset collection, even though the deep learning prediction method requires a substantial amount of cold-bending data from various profiles as the training samples.

Author Contributions

Software, J.L.; validation, Z.O.; writing—original draft, J.L. and N.W; formal analysis: X.H.; conceptualization, Y.X.; supervision investigation, J.D.; resources, J.D.; writing—review and editing, N.W.; supervision, Y.X.; methodology, J.D.; project administration: N.W.; funding acquisition, J.D. All authors have read and agreed to the published version of the manuscript.

Funding

This work was supported partially by the National Natural Science Foundation of China (52161042); Guangxi Science and Technology Major Program (2024AA29055); Guangxi Science and Technology Joint Special Program (2024JJH160002); and the 100 Scholar Plan of the Guangxi Zhuang Autonomous Region of China (2018).

Data Availability Statement

Data are available upon request.

Conflicts of Interest

The authors declare that the research was conducted in the absence of any commercial or financial relationships that could be construed as a potential conflict of interest.

References

  1. Su, S.; Hu, Y.; Wang, C. The key technology research about 3D CNC bending machine and experimental verification. J. Coast. Res. 2015, 73, 584–588. [Google Scholar] [CrossRef]
  2. Xu, J.; Cheng, L. Evaluation Method for Ship Hull Plates’ Process Molding. J. Ship Prod. Des. 2018, 34, 1–8. [Google Scholar]
  3. Islam, M.K.; Shaikh, M.A.; Habib, M.M. An Overview of the Shipbuilding Industry: A Literature Review. In Proceedings of the 1st International Conference on Business and Management, Dhaka, Bangladesh, 21–22 September 2017; pp. 185–190. [Google Scholar]
  4. Yi, B.; Zhou, H.; Wang, J. Study on typical out-of-plane bending deformation of hull plate by high frequency induction heating. In ISOPE International Ocean and Polar Engineering Conference, Honolulu, HI, USA, 16–21 June 2019; p. ISOPE-I-19-119. [Google Scholar]
  5. Liu, B.; Villavicencio, R.; Soares, C.G. Experimental and numerical analysis of residual stresses and strains induced during cold bending of thick steel plates. Mar. Struct. 2018, 57, 121–132. [Google Scholar] [CrossRef]
  6. Wang, J.; Yi, B.; Zhang, C.; Zhou, H.; Shu, Y. Experiments of double curvature plate bending with induction heating and processing parameters investigation by computational analysis. Ocean. Eng. 2019, 192, 106596. [Google Scholar] [CrossRef]
  7. Rigo, P.; Rizzuto, E. Analysis and design of ship structure. Ship Des. Constr. 2003, 1, 1–18. [Google Scholar]
  8. Shen, W.; Yan, R.; Li, S. Numerical and experimental analysis on cold-forming and spring-back of hull plate. Proc. Inst. Mech. Eng. Part E J. Process Mech. Eng. 2019, 233, 561–569. [Google Scholar] [CrossRef]
  9. Li, P.Y.; Wang, C.; Mao, Y.; Hu, Y.; Zhou, Y. Research and development of CNC cool frame bender. J. Ship Prod. 2008, 24, 7–11. [Google Scholar] [CrossRef]
  10. Fraga-Lamas, P.; Varela-Barbeito, J.; Fernández-Caramés, T.M. Next generation auto-identification and traceability technologies for industry 5.0: A methodology and practical use case for the shipbuilding industry. IEEE Access 2021, 9, 140700–140730. [Google Scholar] [CrossRef]
  11. Sánchez-Sotano, A.; Cerezo-Narváez, A.; Abad-Fraga, F.; Pastor-Fernández, A.; Salguero-Gómez, J. Trends of digital transformation in the shipbuilding sector. In New Trends in the Use of Artificial Intelligence for the Industry 4.0; IntechOpen: London, UK, 2020. [Google Scholar]
  12. Johnson, G.W.; Laskey, S.E.; Robson, S.; Shortis, M.R. Dimensional & accuracy control automation in shipbuilding fabrication: An integration of advanced image interpretation, analysis, and visualization techniques. In Proceedings of the ISPRS 2004 Congress, Istanbul, Turkey, 12–23 July 2004. [Google Scholar]
  13. Everett, C.H.; Jenkins, R.L. Robotics in the factory of the future: Robotic technology in shipbuilding applications. Robot. Auton. Syst. 1989, 4, 281–308. [Google Scholar] [CrossRef]
  14. Wu, Z.-h.; Du, J.-w.; Zhu, M.-h.; Fan, X.-m. Survey on flexible shipbuilding technologies for curved ship-blocks. Procedia Eng. 2017, 174, 800–807. [Google Scholar]
  15. Jones, J.E.; Rhoades, V.L.; Mann, M.D. Flexible automation: Portable robots for welding, cutting, and other processing in heavy fabrication and shipbuilding. In SNAME Maritime Convention; SNAME: Alexandria, VA, USA, 2013; p. D011S003R009. [Google Scholar]
  16. Pejić, K.; von Haugwitz, K.; Wanner, M.C.; Flügge, W. Automation of Fitting Pipe Manufacturing in Shipbuilding. In International Conference on Flexible Automation and Intelligent Manufacturing, Porto, Portugal, 18–22 June 2023; Springer Nature: Cham, Switzerland, 2023; pp. 544–550. [Google Scholar]
  17. Novikov, A.V.; Barmin, A.A.; Mudrova, A.A.; Yasinskaya, U.V. State and prospects of industrial robotics in shipbuilding. J. Phys. Conf. Ser. 2019, 1333, 052029. [Google Scholar] [CrossRef]
  18. Van Rijssen, B.F.; Pruyn, J.F.J.; Klooster, J. Simulation based production capacity analysis of a new shipyard. In Proceedings of the ECPTS 2008 Conference, Conference on Real-Time Systems, Zurich, Switzerland, 29–31 October 2008. [Google Scholar]
  19. Vickers, P.W. ; University of Michigan Transportation Research Institute. Curricular Needs of Shipyard Professionals; National Shipbuilding Research Program (NSRP), Maritime Administration: Washington, DC, USA, 1984. [Google Scholar]
  20. Kazan, R.; Fırat, M.; Tiryaki, A.E. Prediction of springback in wipe-bending process of sheet metal using neural network. Mater. Des. 2009, 30, 418–423. [Google Scholar] [CrossRef]
  21. Liu, N.; Yang, H.; Li, H.; Yan, S.; Zhang, H.; Tang, W. BP artificial neural network modeling for accurate radius prediction and application in incremental in-plane bending. Int. J. Adv. Manuf. Technol. 2015, 80, 971–984. [Google Scholar] [CrossRef]
  22. Ma, J.; Li, H.; Chen, G.Y.; Welo, T.; Li, G.J. Machine learning (ML)-based prediction and compensation of springback for tube bending. In Forming the Future, Proceedings of the 13th International Conference on the Technology of Plasticity, Virtual, 25–30 July 2021; Springer International Publishing: Berlin/Heidelberg, Germany, 2021; pp. 167–178. [Google Scholar]
  23. Li, L.; Zhang, Z.; Xu, B. Prediction of spherical sheet springback based on a sparrow-search-algorithm-optimized BP neural network. Metals 2022, 12, 1377. [Google Scholar] [CrossRef]
  24. Low, D.W.W.; Chaudhari, A.; Kumar, D.; Kumar, A.S. Convolutional neural networks for prediction of geometrical errors in incremental sheet metal forming. J. Intell. Manuf. 2023, 34, 2373–2386. [Google Scholar] [CrossRef]
  25. Xiang, Y.; Wang, Z.; Zhang, S.; Jiang, L.; Lin, Y.; Tan, J. Cross-sectional performance prediction of metal tubes bending with tangential variable boosting based on parameters-weight-adaptive CNN. Expert Syst. Appl. 2024, 237, 121465. [Google Scholar] [CrossRef]
  26. Wang, S.; Xia, X.; Ye, L.; Yang, B. Automatic detection and classification of steel surface defect using deep convolutional neural networks. Metals 2021, 11, 388. [Google Scholar] [CrossRef]
  27. Guo, Z.; Tang, W. Bending Angle Prediction Model Based on BPNN-Spline in Air Bending Springback Process. Math. Probl. Eng. 2017, 2017, 7834621. [Google Scholar] [CrossRef]
  28. Kong, L.; Gong, X.; Yuan, C.; Xiao, H.; Liu, J. Nonlinear time series prediction model based on particle swarm optimization B-spline network. IFAC-PapersOnLine 2018, 51, 219–223. [Google Scholar] [CrossRef]
  29. Zhang, W.; Han, G.; Wang, J.; Liu, Y. A BP neural network prediction model based on dynamic cuckoo search optimization algorithm for industrial equipment fault prediction. IEEE Access 2019, 7, 11736–11746. [Google Scholar] [CrossRef]
  30. Ahmed, M.M.Z.; El-Sayed Seleman, M.M.; Touileb, K.; Albaijan, I.; Habba, M.I.A. Microstructure, Crystallographic Texture, and Mechanical Properties of Friction Stir Welded Mild Steel for Shipbuilding Applications. Materials 2022, 15, 2905. [Google Scholar] [CrossRef] [PubMed]
  31. Wang, C.; Wang, Y.; Lü, X.; Xu, Z.; Tu, Q.; Wang, Z. Mathematical model of automatic control of pure bending rib cold bending machine. Wuhan Shipbuild. 1980, 4, 8–12. [Google Scholar]
  32. Dosovitskiy, A.; Beyer, L.; Kolesnikov, A.; Weissenborn, D.; Zhai, X.; Unterthiner, T.; Unterthiner, T.; Dehghani, M.; Minderer, M.; Heigold, G.; et al. An image is worth 16x16 words: Transformers for image recognition at scale. arXiv 2020, arXiv:2010.11929. [Google Scholar]
  33. Wu, B.; Xu, C.; Dai, X.; Wan, A.; Zhang, P.; Yan, Z.; Tomizuka, M.; Gonzalez, J.; Keutzer, K.; Vajda, P. Visual transformers: Token-based image representation and processing for computer vision. arXiv 2020, arXiv:2006.03677. [Google Scholar]
  34. Qahtan, A.; Wang, S.; Zhang, X. KDE-Track: An efficient dynamic density estimator for data streams. IEEE Trans. Knowl. Data Eng. 2016, 29, 642–655. [Google Scholar] [CrossRef]
Disclaimer/Publisher’s Note: The statements, opinions and data contained in all publications are solely those of the individual author(s) and contributor(s) and not of MDPI and/or the editor(s). MDPI and/or the editor(s) disclaim responsibility for any injury to people or property resulting from any ideas, methods, instructions or products referred to in the content.

Article Metrics

Citations

Article Access Statistics

Multiple requests from the same IP address are counted as one view.