Numerical Simulation and Application of Vortex Field Monitoring near Islands in Straits
Abstract
1. Introduction
2. Materials and Methods
2.1. HYCOM Data
2.2. Principles and Numerical Simulation of Vortex Current Field Monitoring
2.2.1. Principle of Vortex Current Field Monitoring
2.2.2. Ray Acoustic Modeling in Vortex Field
2.2.3. TRM Technique to Extract the Phase of Vortex Acoustic Signals
2.2.4. Vortex Field Simulation Conditions
3. Accuracy Validation of Acoustic Signal Simulation Methods
4. Results and Discussion
4.1. Barley Straw Reef Vortex Field Monitoring Results
4.1.1. Velocity Distribution of the Vortex Field in the Barley Straw Reef
4.1.2. Characteristic Parameters of the Barley Straw Reef Vortex Field
4.2. Extraction of Vortex Field Phase Features using the TRM Technique
4.2.1. Numerical Simulation of Vortex Acoustic Coupling Based on TRM
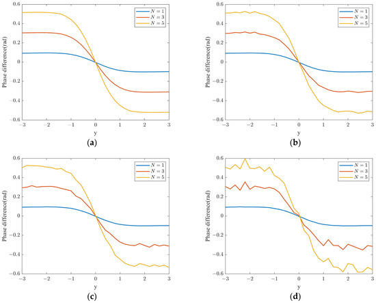
4.2.2. Numerical Simulation of Vortex Field Acoustic Signals under Different Signal-to-Noise Ratio Conditions
4.2.3. Impact of Algorithm Performance with Different Signal-to-Noise Ratios
5. Conclusions
- (1)
- In this paper, an equation was derived to calculate the acoustic pressure amplitude based on ray acoustics, and a numerical simulation method was developed for acoustic signals in vortex current fields. In addition, the accuracy of this simulation method was verified by comparing it with experimental results.
- (2)
- It was found that the TRM technique can linearly amplify the phase jump generated by the vortex current field and, based on the time-reversal effect, can extract the phase difference information of acoustic signals generated by vortex currents in complex marine environments.
- (3)
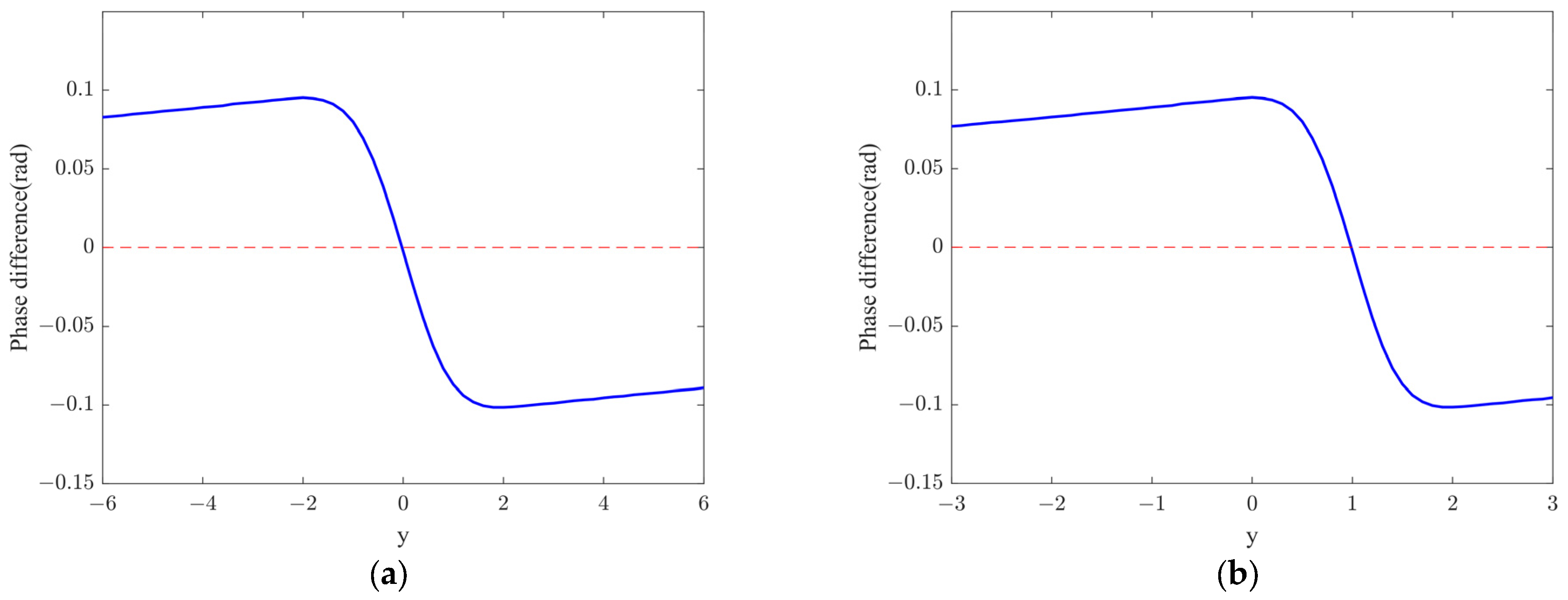
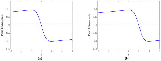
- Based on the results of the numerical simulation of acoustic signals, the study is able to determine the vortex core center and characteristic radius of the vortex field of Barley Straw Reef, which initially verifies the feasibility of using acoustic signals to monitor near-shore vortex fields.
Author Contributions
Funding
Institutional Review Board Statement
Informed Consent Statement
Data Availability Statement
Conflicts of Interest
References
- Zhao, J.; Ding, Z.; Guo, W.; Qiu, J.; Wang, J.; Ma, Y. Small-scale eddy caused by the Damaigan reefs in Zhoushan. Mar. Forecast. 2015, 32, 33–38. [Google Scholar]
- Liu, F.; Liu, Y.; Tang, S.; Li, Q. Oceanic Kármán Vortex Streets in the Luzon Strait in the Lee of Didicas Island from Multiple Satellite Missions. Remote Sens. 2022, 14, 4136. [Google Scholar] [CrossRef]
- Li, J.; Ma, W.; Ma, Z.; Wang, L. Impacts of WRF Model Vertical Grid Resolution on Typhoon Numerical Simulation. Ocean Technol. 2013, 32, 76–81. [Google Scholar]
- Chaigneau, A.; Gizolme, A.; Grados, C. Mesoscale Eddies off Peru in Altimeter Records: Identification Algorithms and Eddy Spatio-Temporal Patterns. Prog. Oceanogr. 2008, 79, 106–119. [Google Scholar] [CrossRef]
- Wang, G.; Su, J.; Chu, P.C. Mesoscale Eddies in the South China Sea Observed with Altimeter Data. Geophys. Res. Lett. 2003, 30, 2003GL018532. [Google Scholar] [CrossRef]
- Chen, X.; Chen, G.; Ge, L.; Huang, B.; Cao, C. Global Oceanic Eddy Identification: A Deep Learning Method From Argo Profiles and Altimetry Data. Front. Mar. Sci. 2021, 8, 646926. [Google Scholar] [CrossRef]
- Chaigneau, A.; Le Texier, M.; Eldin, G.; Grados, C.; Pizarro, O. Vertical Structure of Mesoscale Eddies in the Eastern South Pacific Ocean: A Composite Analysis from Altimetry and Argo Profiling Floats. J. Geophys. Res. 2011, 116, 2011JC007134. [Google Scholar] [CrossRef]
- Zhang, Z.; Wang, W.; Qiu, B. Oceanic Mass Transport by Mesoscale Eddies. Science 2014, 345, 322–324. [Google Scholar] [CrossRef] [PubMed]
- Mikryukov, A.V.; Popov, O.E. Penetration of Sound into the Cold Eddy of the Sargasso Sea. Acoust. Phys. 2008, 54, 65–70. [Google Scholar] [CrossRef]
- Ji, X.; Zhao, H. Three-Dimensional Sound Speed Inversion in South China Sea Using Ocean Acoustic Tomography Combined with Pressure Inverted Echo Sounders. In Proceedings of the Global Oceans 2020: Singapore–U.S. Gulf Coast, Biloxi, MS, USA, 5–30 October 2020; pp. 1–6. [Google Scholar]
- Ji, X.; Cheng, L.; Zhao, H. Physics-Guided Reduced-Order Representation of Three-Dimensional Sound Speed Fields with Ocean Mesoscale Eddies. Remote Sens. 2022, 14, 5860. [Google Scholar] [CrossRef]
- Yu, M.; Yan, J.; Wang, Z.; Wang, X. Sound propagation characteristics of underwater steady-state vortex field. Acta Acust. 2023, 48, 1111–1118. [Google Scholar]
- Bedard, A.J.; Michael Jones, R. Infrasonic Ray Tracing Applied to Mesoscale Atmospheric Structures: Refraction by Hurricanes. J. Acoust. Soc. Am. 2013, 134, 3446–3451. [Google Scholar] [CrossRef]
- Torres, T.; Coutant, A.; Dolan, S.; Weinfurtner, S. Waves on a Vortex: Rays, Rings and Resonances. J. Fluid Mech. 2018, 857, 291–311. [Google Scholar] [CrossRef]
- Jiang, G.; Sun, C.; Li, Q. Effect of mesoscale eddies on the vertical spatial characteristics of wind-generated noise in deep ocean. Acta Phys. Sin. 2020, 69, 111–125. [Google Scholar] [CrossRef]
- Roux, P.; de Rosny, J.; Tanter, M.; Fink, M. The Aharonov-Bohm Effect Revisited by an Acoustic Time-Reversal Mirror. Phys. Rev. Lett. 1997, 79, 3170. [Google Scholar] [CrossRef]
- Manneville, S.; Maurel, A.; Roux, P.; Fink, M. Characterization of a Large Vortex Using Acoustic Time-Reversal Mirrors. Eur. Phys. J. B 1999, 9, 545–549. [Google Scholar] [CrossRef]
- Manneville, S.; Robres, J.H.; Maurel, A.; Petitjeans, P.; Fink, M. Vortex Dynamics Investigation Using an Acoustic Technique. Phys. Fluids 1999, 11, 3380–3389. [Google Scholar] [CrossRef]
- Chassignet, E.P.; Smith, L.T.; Halliwell, G.R.; Bleck, R. North Atlantic Simulations with the Hybrid Coordinate Ocean Model (HYCOM): Impact of the Vertical Coordinate Choice, Reference Pressure, and Thermobaricity. J. Phys. Oceanogr. 2003, 33, 2504–2526. [Google Scholar] [CrossRef]
- Zhang, X.; Zhang, J.; Zhang, Y.; Dong, N. Effect of acoustic propagation in convergence zone under a warm eddy environment in the western South China Sea. Ocean Eng. 2011, 29, 83–91. [Google Scholar] [CrossRef]
- Manneville, S.; Prada, C.; Tanter, M.; Fink, M. Ultrasound Propagation through a Rotational Flow: Numerical Methods Compared to Experiments. J. Comput. Acoust. 2001, 9, 841–852. [Google Scholar] [CrossRef]
- Yu, M.; Fan, D.; Zhang, Y.; Liu, H. Numerical simulation and experimental study of sound propagation in underwater steady vortex field. Tech. Acoust. 2023, 42, 419–425. [Google Scholar] [CrossRef]
- Pierce, A.D. Acoustics: An Introduction to Its Physical Principles and Applications; Springer International Publishing: Cham, Switzerland, 2019; ISBN 978-3-030-11213-4. [Google Scholar]
- Ostashev, V.E.; Wilson, D.K. Acoustics in Moving Inhomogeneous Media; CRC Press: Boca Raton, FL, USA, 2015. [Google Scholar]
- Song, H.C.; Hodgkiss, W.S.; Kuperman, W.A.; Higley, W.J.; Raghukumar, K.; Akal, T.; Stevenson, M. Spatial Diversity in Passive Time Reversal Communications. J. Acoust. Soc. Am. 2006, 120, 2067–2076. [Google Scholar] [CrossRef]
- Guan, R.; Fan, X.; Yang, W. Simulation of underwater target detection based on active time reversal. Ship Sci. Technol. 2020, 42, 135–139. [Google Scholar]
- Odgaard, A.J. Free-Surface Air Core Vortex. J. Hydraul. Eng. 1986, 112, 610–620. [Google Scholar] [CrossRef]













| Experimental Equipment | Model | Parameters |
|---|---|---|
| Circulating water tank | Customizable | 500 mm × 400 mm × 400 mm. Outlet diameter of 2 cm |
| Water-stable baffle | Customizable | Inlet opening diameter of 2 cm |
| Signal generator | DH-1301 (Jiangsu Donghua Testing Technology Co., Taizhou, China) | Logarithmic sweep: 1.0–2.0 oct/s |
| Ultrasonic sensor | 500E35TR-1 (ShenZhen OSENON Technology Co., Ltd., Shenzhen, China) | Nominal frequency 500 KHz, beamwidth 6° |
| Data acquisition instrument | USB8582 (Beijing ART Technology Development Co., Beijing, China) | 8 channels with 12-Bit ADC resolution |
| Vortex’s Current Field Condition | Characteristic Parameters of the Vortex Field | Simulation Parameters | Estimated Value | Relative Error |
|---|---|---|---|---|
| I | Location of vortex core center | y = 0 | y = 0 | 0% |
| Characteristic radius of the vortex nucleus | 5 m | 5.32 m | 6.4% | |
| II | Location of vortex core center | y = 1 | y = 1 | 0% |
| Characteristic radius of the vortex nucleus | 10 m | 9.17 m | 8.1% |
| Inverse Time Count | N = 1 | N = 2 | N = 3 | N = 4 | N = 5 |
|---|---|---|---|---|---|
| Phase jump (rad) | 0.1944 | 0.4214 | 0.6033 | 0.8328 | 1.0346 |
| Phase Perturbation Variance | N = 1 Phase Jump Volume | Relative Error | N = 5 Phase Jump Volume | Relative Error |
|---|---|---|---|---|
| No perturbation | 0.1944 | 1.0346 | ||
| 2.05 × 10−4 | 0.1943 | 0.0514% | 1.0351 | 0.0676% |
| 8.33 × 10−4 | 0.1944 | 0% | 1.0321 | 0.2223% |
| 0.0032 | 0.1946 | 0.1028% | 1.0337 | 0.0676% |
Disclaimer/Publisher’s Note: The statements, opinions and data contained in all publications are solely those of the individual author(s) and contributor(s) and not of MDPI and/or the editor(s). MDPI and/or the editor(s) disclaim responsibility for any injury to people or property resulting from any ideas, methods, instructions or products referred to in the content. |
© 2024 by the authors. Licensee MDPI, Basel, Switzerland. This article is an open access article distributed under the terms and conditions of the Creative Commons Attribution (CC BY) license (https://creativecommons.org/licenses/by/4.0/).
Share and Cite
Luo, C.; Wang, X.; Yu, M.; Meng, Q.; Liu, H. Numerical Simulation and Application of Vortex Field Monitoring near Islands in Straits. J. Mar. Sci. Eng. 2024, 12, 1157. https://doi.org/10.3390/jmse12071157
Luo C, Wang X, Yu M, Meng Q, Liu H. Numerical Simulation and Application of Vortex Field Monitoring near Islands in Straits. Journal of Marine Science and Engineering. 2024; 12(7):1157. https://doi.org/10.3390/jmse12071157
Chicago/Turabian StyleLuo, Chuanzeng, Xianzhong Wang, Min Yu, Qingjie Meng, and Hang Liu. 2024. "Numerical Simulation and Application of Vortex Field Monitoring near Islands in Straits" Journal of Marine Science and Engineering 12, no. 7: 1157. https://doi.org/10.3390/jmse12071157
APA StyleLuo, C., Wang, X., Yu, M., Meng, Q., & Liu, H. (2024). Numerical Simulation and Application of Vortex Field Monitoring near Islands in Straits. Journal of Marine Science and Engineering, 12(7), 1157. https://doi.org/10.3390/jmse12071157

