Frequency Characteristics of Sloshing Resonance in a Three-Dimensional Shallow-Water Rectangular Tank
Abstract
:1. Introduction
2. Mathematical Formulation
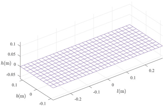
2.1. Statement of the Problem
2.2. Numerical Techniques
3. Validation
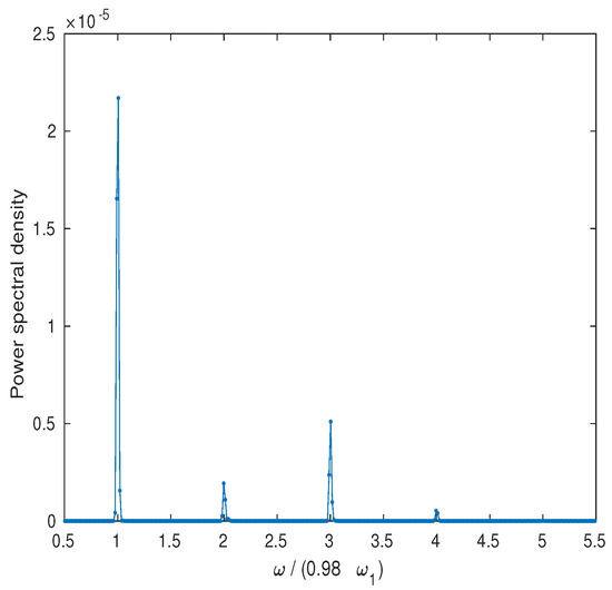
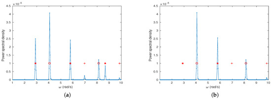
4. Results and Discussion
4.1. The Sway Excitations
4.2. The Roll Excitations
4.3. Coupled Sway and Roll Excitations
4.4. Coupled Surge and Sway Excitations with Different Amplitudes
4.5. Coupled Surge-Sway-Roll-Pitch Excitations
4.6. Coupled Surge-Sway-Roll-Pitch-Yaw Excitations
5. Conclusions
Author Contributions
Funding
Conflicts of Interest
References
- Zhang, Q.; Shui, B.; Zhu, H. Study on Sloshing Characteristics in a Liquid Cargo Tank under Combination Excitation. J. Mar. Sci. Eng. 2022, 10, 1100. [Google Scholar] [CrossRef]
- Wang, T.; Jin, H.; Lou, M.; Wang, X.; Liu, Y. Motion Responses of a Berthed Tank under Resonance Coupling Effect of Internal Sloshing and Gap Flow. Water 2021, 13, 3625. [Google Scholar] [CrossRef]
- Xue, M.A.; Dou, P.; Zheng, J.; Lin, P.; Yuan, X. Pitch motion reduction of semisubmersible floating offshore wind turbine substructure using a tuned liquid multicolumn damper. Mar. Struct. 2022, 84, 103237. [Google Scholar] [CrossRef]
- Liu, X.; Zhao, W.; Wan, D. Optimization of the roll motion of box-shaped hull section with anti-rolling sloshing tanks and fins in beam waves. J. Hydrodyn. 2021, 33, 688–697. [Google Scholar] [CrossRef]
- Karimi, M.; Brosset, L.; Kaminski, M.; Ghidaglia, J. Effects of ullage gas and scale on sloshing loads. Eur. J. Mech. B/Fluids 2017, 62, 59–85. [Google Scholar] [CrossRef]
- Xue, M.; Zheng, J.; Lin, P.; Yuan, X. Experimental study on verticle baffles of different configurations in suppressing sloshing pressure. Ocean. Eng. 2017, 136, 178–189. [Google Scholar] [CrossRef]
- Lee, J.; Ahn, Y.; Kim, Y. Experimental study on effect of density ratio and phase transition during sloshing impact in rectangular tank. Ocean. Eng. 2021, 242, 110105. [Google Scholar] [CrossRef]
- Liu, D.; Lin, P. A numerical study of three-dimensional liquid sloshing in tanks. J. Comput. Phys. 2008, 227, 3921–3939. [Google Scholar] [CrossRef]
- Jin, X.; Lin, P. Viscous effects on liquid sloshing under external excitations. Ocean. Eng. 2019, 171, 695–707. [Google Scholar] [CrossRef]
- Xue, M.; Jiang, Z.; Hu, Y.; Yuan, X. Numerical study of porous material layer effects on mitigating sloshing in a membrane LNG tank. Ocean. Eng. 2020, 218, 108240. [Google Scholar] [CrossRef]
- Frandsen, J. Sloshing motions in excited tanks. J. Comput. Phys. 2004, 196, 53–87. [Google Scholar] [CrossRef]
- Zhang, C. Nonlinear simulation of resonant sloshing in wedged tanks using boundary element method. Eng. Anal. Bound. Elem. 2016, 69, 1–20. [Google Scholar] [CrossRef]
- Zang, Q.; Liu, J.; Yu, L.; Lin, G. Boundary element analysis of liquid sloshing characteristics in axisymmetric tanks with various porous baffles. Appl. Ocean. Res. 2019, 93, 101963. [Google Scholar] [CrossRef]
- Ardakani, H.; Bridges, T. Shallow-water sloshing in vessels undergoing prescribed rigid-body motion in three dimensions. J. Fluid Mech. 2011, 667, 474–519. [Google Scholar] [CrossRef]
- Antuono, M.; Bouscasse, B.; Colagrossi, A.; Lugni, C. Two-dimensional modal method for shallow-water sloshing in rectangular basins. J. Fluid Mech. 2012, 700, 419–440. [Google Scholar] [CrossRef]
- Antuono, M.; Bardazzi, A.; Lugni, C.; Brocchini, M. A shallow-water sloshing model for wave breaking in rectangular tanks. J. Fluid Mech. 2014, 746, 437–465. [Google Scholar] [CrossRef]
- Gurusamy, S.; Kumar, D. Experimental study on nonlinear sloshing frequency in shallow water tanks under the effects of excitation amplitude and dispersion parameter. Ocean. Eng. 2020, 213, 107761. [Google Scholar] [CrossRef]
- Gurusamy, S.; Sanapala, V.; Kumar, D.; Patnaik, B. Sloshing dynamics of shallow water tanks: Modal characteristics of hydraulic jumps. J. Fluids Struct. 2021, 104, 103322. [Google Scholar] [CrossRef]
- Su, Y.; Yuan, X.; Liu, Z. Numerical research of three-dimensional nonlinear sloshing in Shallow-water rectangular tank. Appl. Ocean. Res. 2020, 101, 102256. [Google Scholar] [CrossRef]
- Su, Y. Numerical model of energy dissipation and shallow-water sloshing motions in tank under different coupled excitations. J. Mar. Sci. Technol. 2021, 26, 1038–1050. [Google Scholar] [CrossRef]
- Su, Y. Transformation of wave patterns in three-dimensional shallow-water tank due to vertical excitations. Appl. Ocean. Res. 2021, 115, 102847. [Google Scholar] [CrossRef]
- Lepelletier, T.; Raichlen, F. Nonlinear oscillations in rectangular tanks. J. Eng. Math. 1988, 114, 1–23. [Google Scholar] [CrossRef]
















Publisher’s Note: MDPI stays neutral with regard to jurisdictional claims in published maps and institutional affiliations. |
© 2022 by the authors. Licensee MDPI, Basel, Switzerland. This article is an open access article distributed under the terms and conditions of the Creative Commons Attribution (CC BY) license (https://creativecommons.org/licenses/by/4.0/).
Share and Cite
Yuan, X.; Su, Y.; Xie, P. Frequency Characteristics of Sloshing Resonance in a Three-Dimensional Shallow-Water Rectangular Tank. J. Mar. Sci. Eng. 2022, 10, 1792. https://doi.org/10.3390/jmse10111792
Yuan X, Su Y, Xie P. Frequency Characteristics of Sloshing Resonance in a Three-Dimensional Shallow-Water Rectangular Tank. Journal of Marine Science and Engineering. 2022; 10(11):1792. https://doi.org/10.3390/jmse10111792
Chicago/Turabian StyleYuan, Xinyi, Yan Su, and Peng Xie. 2022. "Frequency Characteristics of Sloshing Resonance in a Three-Dimensional Shallow-Water Rectangular Tank" Journal of Marine Science and Engineering 10, no. 11: 1792. https://doi.org/10.3390/jmse10111792
APA StyleYuan, X., Su, Y., & Xie, P. (2022). Frequency Characteristics of Sloshing Resonance in a Three-Dimensional Shallow-Water Rectangular Tank. Journal of Marine Science and Engineering, 10(11), 1792. https://doi.org/10.3390/jmse10111792

