Sarcodia suieae Acetyl-Xylogalactan Regulates Nile Tilapia (Oreochromis niloticus) Tissue Phagocytotic Activity and Serum Indices
Abstract
:1. Introduction
2. Results
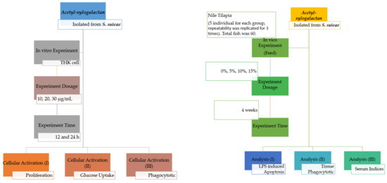
2.1. In Vitro Activation of THK Cells
2.1.1. Proliferation Effect of Acetyl-Xylogalactan on THK Cells
2.1.2. Induction of Intracellular Glucose Uptake in THK Cells
2.1.3. Effect of Acetyl-Xylogalactan on the Phagocytotic Activity of THK Cells
2.2. In Vivo Experiment with Nile Tilapia
2.2.1. Effect of Acetyl-Xylogalactan on LPS-Induced Apoptosis
2.2.2. Effect of Acetyl-Xylogalactan on Phagocytotic Activity
2.2.3. Blood Biochemical Analysis
3. Discussion
4. Materials and Methods
4.1. S. suieae Acetyl-Xylogalactan and Feed Preparation
4.2. In Vitro Experiments
4.2.1. THK Melanomacrophage Cell Line
4.2.2. Proliferation Effect of S. suieae Acetyl-Xylogalactan on THK Cells
4.2.3. Glucose Uptake of THK Cells Treated with S. suieae Acetyl-Xylogalactan
4.2.4. Effect of S. suieae Acetyl-Xylogalactan on the Phagocytosis of THK Cells
4.3. In Vivo Experiment
4.3.1. LPS-Induced Liver and Head Kidney Cell Apoptosis
4.3.2. Phagocytosis Activity of Liver and Head-Kidney Cells
4.3.3. Blood Biochemical Analysis
4.4. Statistical Analysis
5. Conclusions
Author Contributions
Funding
Institutional Review Board Statement
Informed Consent Statement
Data Availability Statement
Acknowledgments
Conflicts of Interest
Ethical Declarations
Abbreviations
References
- Jönsson, M.; Allahgholi, L.; Sardari, R.R.; Hreggviðsson, G.O.; Nordberg-Karlsson, E. Extraction and modification of macroalgal polysaccharides for current and next-generation applications. Molecules 2020, 25, 930. [Google Scholar] [CrossRef] [Green Version]
- Lourenço-Lopes, C.; Fraga-Corral, M.; Jimenez-Lopez, C.; Pereira, A.G.; Garcia-Oliveira, P.; Carpena, M.; Prieto, M.A.; Simal-Gandara, J. Metabolites from Macroalgae and Its Applications in the Cosmetic Industry: A Circular Economy Approach. Resources 2020, 9, 101. [Google Scholar] [CrossRef]
- Shankar, P.D.; Shobana, S.; Karuppusamy, I.; Pugazhendhi, A.; Ramkumar, V.S.; Arvindnarayan, S.; Kumar, G. A review on the biosynthesis of metallic nanoparticles (gold and silver) using bio-components of microalgae: Formation mechanism and applications. Enzyme Microb. Technol. 2016, 95, 28–44. [Google Scholar] [CrossRef] [PubMed]
- Ross, E.A.; Devitt, A.; Johnson, J.R. Macrophages: The good, the bad, and the gluttony. Front. Immunol. 2021, 3234. [Google Scholar] [CrossRef]
- Xu, Y.; Ibrahim, I.M.; Wosu, C.I.; Ben-Amotz, A.; Harvey, P.J. Potential of new isolates of Dunaliella salina for natural β-carotene production. Biology 2018, 7, 14. [Google Scholar] [CrossRef] [Green Version]
- Li, X.; Wang, X.; Duan, C.; Yi, S.; Gao, Z.; Xiao, C.; Agathos, S.N.; Wang, G.; Li, J. Biotechnological production of astaxanthin from the microalga Haematococcus pluvialis. Biotechnol. Adv. 2020, 43, 107602. [Google Scholar] [CrossRef]
- Mehariya, S.; Iovine, A.; Di-Sanzo, G.; Larocca, V.; Martino, M.; Leone, G.P.; Casella, P.; Karatza, D.; Marino, T.; Musmarra, D.; et al. Supercritical fluid extraction of lutein from Scenedesmus almeriensis. Molecules 2019, 24, 1324. [Google Scholar] [CrossRef] [Green Version]
- Jin, Y.; Li, P.; Wang, F. β-glucans as potential immunoadjuvants: A review on the adjuvanticity, structure-activity relationship and receptor recognition properties. Vaccine 2018, 36, 5235–5244. [Google Scholar] [CrossRef] [PubMed]
- Li, J.; Cai, C.; Yang, C.; Li, J.; Sun, T.; Yu, G. Recent advances in pharmaceutical potential of brown algal polysaccharides and their derivatives. Curr. Pharm. Des. 2019, 25, 1290–1311. [Google Scholar] [CrossRef]
- Wu, T.M.; Nan, F.H.; Chen, K.C.; Wu, Y.S. Sarcodia suieae acetyl-xylogalactan regulate RAW 264.7 macrophage NF-kappa B activation and IL-1 beta cytokine production in macrophage polarization. Sci. Rep. 2019, 9, 19627. [Google Scholar] [CrossRef] [Green Version]
- Fazio, F.; Saoca, C.; Costa, G.; Zumbo, A.; Piccione, G.; Parrino, V. Flow cytometry and automatic blood cell analysis in striped bass Morone saxatilis (Walbaum, 1792): A new hematological approach. Aquaculture 2019, 513, 734398. [Google Scholar] [CrossRef]
- Fazio, F.; Costa, G.; Piccione, G.; Giannetto, C.; Parrino, V.; Arfuso, F. Innovative approach for haematological analysis in Gobius niger (Linnaeus, 1758) and Mugil cephalus (Linnaeus, 1758): Useful model in fish preventive medicine. Aquac. Res. 2021. [Google Scholar] [CrossRef]
- Parrino, V.; Cappello, T.; Costa, G.; Cannavà, C.; Sanfilippo, M.; Fazio, F.; Fasulo, S. Comparative study of haematology of two teleost fish (Mugil cephalus and Carassius auratus) from different environments and feeding habits. Eur. Zool. J. 2018, 85, 193–199. [Google Scholar] [CrossRef] [Green Version]
- Acar, Ü.; Kesbiç, O.S.; Yılmaz, S.; İnanan, B.E.; Zemheri-Navruz, F.; Terzi, F.; Fazio, F.; Parrino, V. Effects of Essential Oil Derived from the Bitter Orange (Citrus aurantium) on Growth Performance, Histology and Gene Expression Levels in Common Carp Juveniles (Cyprinus carpio). Animals 2021, 11, 1431. [Google Scholar] [CrossRef] [PubMed]
- Acar, Ü.; Parrino, V.; Kesbiç, O.S.; Lo Paro, G.; Saoca, C.; Abbate, F.; Yılmaz, S.; Fazio, F. Effects of different levels of pomegranate seed oil on some blood parameters and disease resistance against Yersinia ruckeri in rainbow trout. Front. Physiol. 2018, 9, 596. [Google Scholar] [CrossRef]
- Liu, Y.C.; Zou, X.B.; Chai, Y.F.; Yao, Y.M. Macrophage polarization in inflammatory diseases. Int. J. Biol. Sci. 2014, 10, 520–529. [Google Scholar] [CrossRef]
- Shapouri-Moghaddam, A.; Mohammadian, S.; Vazini, H.; Taghadosi, M.; Esmaeili, S.A.; Mardani, F.; Seifi, B.; Mohammadi, A.; Afshari, J.T.; Sahebkar, A. Macrophage plasticity, polarization, and function in health and disease. J. Cell. Physiol. 2018, 233, 6425–6440. [Google Scholar] [CrossRef]
- Shen, C.Y.; Zhang, W.L.; Jiang, J.G. Immune-enhancing activity of polysaccharides from Hibiscus sabdariffa Linn. via MAPK and NF-kB signaling pathways in RAW264. 7 cells. J. Funct. Foods 2017, 34, 118–129. [Google Scholar] [CrossRef]
- Shen, T.; Wang, G.; You, L.; Zhang, L.; Ren, H.; Hu, W.; Qiang, Q.; Wang, X.; Ji, L.; Gu, Z.; et al. Polysaccharide from wheat bran induces cytokine expression via the toll-like receptor 4-mediated p38 MAPK signaling pathway and prevents cyclophosphamide-induced immunosuppression in mice. Food Nutr. Res. 2017, 61, 1344523. [Google Scholar] [CrossRef] [Green Version]
- Castoldi, A.; Naffah De Souza, C.; Câmara, N.O.S.; Moraes-Vieir, P.M. The macrophage switch in obesity development. Front. Immunol. 2016, 6, 637. [Google Scholar] [CrossRef] [Green Version]
- Obaid, M.; Udden, S.N.; Alluri, P.; Mandal, S.S. LncRNA HOTAIR regulates glucose transporter Glut1 expression and glucose uptake in macrophages during inflammation. Sci. Rep. 2021, 11, 232. [Google Scholar] [CrossRef]
- Nishitoh, H. CHOP is a multifunctional transcription factor in the ER stress response. J. Biochem. 2012, 151, 217–219. [Google Scholar] [CrossRef] [Green Version]
- Dong, N.; Li, X.; Xue, C.; Zhang, L.; Wang, C.; Xu, X.; Shan, A. Astragalus polysaccharides alleviates LPS-induced inflammation via the NF-κB/MAPK signaling pathway. J. Cell. Physiol. 2020, 235, 5525–5540. [Google Scholar] [CrossRef]
- Kim, S.Y.; Kim, E.A.; Kang, M.C.; Lee, J.H.; Yang, H.W.; Lee, J.S.; Lim, T.I.; Jeon, Y.J. Polyphenol-rich fraction from Ecklonia cava (a brown alga) processing by-product reduces LPS-induced inflammation in vitro and in vivo in a zebrafish model. Algae 2014, 29, 165–174. [Google Scholar] [CrossRef] [Green Version]
- Zhong, J.; Qiu, X.; Yu, Q.; Chen, H.; Yan, C. A novel polysaccharide from Acorus tatarinowii protects against LPS-induced neuroinflammation and neurotoxicity by inhibiting TLR4-mediated MyD88/NF-κB and PI3K/Akt signaling pathways. Int. J. Biol. Macromol. 2020, 163, 464–475. [Google Scholar] [CrossRef]
- Esmaeili, M.; Kenari, A.A.; Rombenso, A. Immunohematological status under acute ammonia stress of juvenile rainbow trout (Oncorhynchus mykiss Walbaum, 1792) fed garlic (Allium sativum) powder-supplemented meat and bone meal-based feeds. Comp. Clin. Pathol. 2017, 26, 853–866. [Google Scholar] [CrossRef]
- Han, Y.; Koshio, S.; Jiang, Z.; Ren, T.; Ishikawa, M.; Yokoyama, S.; Gao, J. Interactive effects of dietary taurine and glutamine on growth performance, blood parameters and oxidative status of Japanese flounder Paralichthys olivaceus. Aquaculture 2014, 434, 348–354. [Google Scholar] [CrossRef]
- Narasimhan, L.; Goodman, W.; Patel, C.K.N. Correlation of breath ammonia with blood urea nitrogen and creatinine during hemodialysis. Proc. Natl. Acad. Sci. USA 2001, 98, 4617–4621. [Google Scholar] [CrossRef] [PubMed] [Green Version]
- Ratliff, B.B.; Abdulmahdi, W.; Pawar, R.; Wolin, M.S. Oxidant mechanisms in renal injury and disease. Antioxid. Redox Signal. 2016, 25, 119–146. [Google Scholar] [CrossRef] [Green Version]
- Rojas-Morales, P.; Tapia, E.; León-Contreras, J.C.; González-Reyes, S.; Jiménez-Osorio, A.S.; Trujillo, J.; Pavón, N.; Granados-Pineda, J.; Hernández-Pando, R.; Sánchez-Lozada, L.G.; et al. Mechanisms of fasting-mediated protection against renal injury and fibrosis development after ischemic acute kidney injury. Biomolecules 2019, 9, 404. [Google Scholar] [CrossRef] [PubMed] [Green Version]
- Setoguchi, K.; Cui, L.; Hachisuka, N.; Obchoei, S.; Shinkai, K.; Hyodo, F.; Kato, K.; Wada, F.; Yamamoto, T.; Harada-Shiba, M.; et al. Antisense oligonucleotides targeting Y-box binding Protein-1 inhibit tumor angiogenesis by downregulating Bcl-xL-VEGFR2/-tie axes. Mol. Ther. Nucleic Acids 2017, 9, 170–181. [Google Scholar] [CrossRef] [PubMed] [Green Version]
- Kamisako, T.; Kobayashi, Y.; Takeuchi, K.; Ishihara, T.; Higuchi, K.; Tanaka, Y.; Gabazza, E.C.; Adachi, Y.J. Recent advances in bilirubin metabolism research: The molecular mechanism of hepatocyte bilirubin transport and its clinical relevance. J. Gastroenterol. 2000, 35, 659–664. [Google Scholar] [CrossRef] [PubMed]
- Wu, Y.S.; Nan, F.H.; Huang, S.L.; Hsiao, C.M.; Lai, K.C.; Lu, C.L.; Chen, S.N. Studies of macrophage cellular response to the extracellular hydrogen peroxide by tilapia model. Fish Shellfish Immunol. 2014, 36, 459–466. [Google Scholar] [CrossRef] [PubMed]











| 1st Week | 4th Week | p Value | ||
|---|---|---|---|---|
| T-Cho | Control | 125 ± 4.35 | 128.33 ± 2.304 | 0.306 |
| 5% | 133.66 ± 2.30 * | 127.66 ± 1.52 | 0.019 | |
| 10% | 142.33 ± 1.52 * | 138.66 ± 2.51 * | 0.097 | |
| 15% | 139.33 ± 2.08 * | 116.33 ± 1.52 * | 0.0001 | |
| BUN | Control | <5 | <5 | - |
| 5% | <5 | <5 | - | |
| 10% | <5 | <5 | - | |
| 15% | <5 | <5 | - | |
| T-Bil | Control | <0.2 | <0.2 | - |
| 5% | <0.2 | <0.2 | - | |
| 10% | <0.2 | <0.2 | - | |
| 15% | <0.2 | <0.2 | - | |
| GOT | Control | 114.33 ± 5.13 | 61.66 ± 2.08 | <0.0001 |
| 5% | 109 ± 7.54 | 56.33 ± 1.52 * | <0.0001 | |
| 10% | 112.33 ± 6.50 | 27.66 ± 1.52 ** | <0.0001 | |
| 15% | 143.33 ± 3.21 * | 24.66 ± 0.57 ** | <0.0001 | |
| GPT | Control | 61.33 ± 2.08 | 44 ± 4.35 | 0.0034 |
| 5% | 51.66 ± 2.08 | 26.66 ± 0.57 | 0.0016 | |
| 10% | 67.66 ± 0.57 | 11.66 ± 0.57 ** | <0.0001 | |
| 15% | 61 ± 1.73 | 18 ± 1.73 * | <0.0001 | |
| T-Pro | Control | 2.4 ± 0 | 2.6 ± 0.05 | 0.007 |
| 5% | 2.6 ± 0.1 | 2.7 ± 0.1 | 0.205 | |
| 10% | 3.3 ± 0.6 * | 2.6 ± 0.1 | 0.129 | |
| 15% | 2.5 ± 0.05 | 2.4 ± 0* | 0.007 | |
| Alb | Control | <0.1 | <0.1 | - |
| 5% | <0.1 | <0.1 | - | |
| 10% | <0.1 | <0.1 | - | |
| 15% | <0.1 | <0.1 | - | |
| Ca | Control | 17.1 ± 0.5 | 18.56 ± 0.55 | 0.026 |
| 5% | 15.4 ± 0.88 | 19.46 ± 0.5 | 0.023 | |
| 10% | 17.4 ± 0.98 | 18.63 ± 0.55 | 0.1313 | |
| 15% | 17.53 ± 0.41 | 18.76 ± 0.61 | 0.0446 | |
| UA | Control | <1 | <1 | - |
| 5% | <1 | <1 | - | |
| 10% | <1 | <1 | - | |
| 15% | <1 | <1 | - |
Publisher’s Note: MDPI stays neutral with regard to jurisdictional claims in published maps and institutional affiliations. |
© 2021 by the authors. Licensee MDPI, Basel, Switzerland. This article is an open access article distributed under the terms and conditions of the Creative Commons Attribution (CC BY) license (https://creativecommons.org/licenses/by/4.0/).
Share and Cite
Pan, P.-K.; Wu, T.-M.; Wen, C.-M.; Chen, Y.-Y.; Wu, Y.-S. Sarcodia suieae Acetyl-Xylogalactan Regulates Nile Tilapia (Oreochromis niloticus) Tissue Phagocytotic Activity and Serum Indices. J. Mar. Sci. Eng. 2022, 10, 18. https://doi.org/10.3390/jmse10010018
Pan P-K, Wu T-M, Wen C-M, Chen Y-Y, Wu Y-S. Sarcodia suieae Acetyl-Xylogalactan Regulates Nile Tilapia (Oreochromis niloticus) Tissue Phagocytotic Activity and Serum Indices. Journal of Marine Science and Engineering. 2022; 10(1):18. https://doi.org/10.3390/jmse10010018
Chicago/Turabian StylePan, Po-Kai, Tsung-Meng Wu, Chiu-Ming Wen, Yin-Yu Chen, and Yu-Sheng Wu. 2022. "Sarcodia suieae Acetyl-Xylogalactan Regulates Nile Tilapia (Oreochromis niloticus) Tissue Phagocytotic Activity and Serum Indices" Journal of Marine Science and Engineering 10, no. 1: 18. https://doi.org/10.3390/jmse10010018
APA StylePan, P.-K., Wu, T.-M., Wen, C.-M., Chen, Y.-Y., & Wu, Y.-S. (2022). Sarcodia suieae Acetyl-Xylogalactan Regulates Nile Tilapia (Oreochromis niloticus) Tissue Phagocytotic Activity and Serum Indices. Journal of Marine Science and Engineering, 10(1), 18. https://doi.org/10.3390/jmse10010018

