The Survival of Family Farms: Socioemotional Wealth (SEW) and Factors Affecting Intention to Continue the Business
Abstract
1. Introduction
2. Background and Factors Involved in the Intention to Continue the Family Farm
2.1. Family Farms: The Need to Manage a Generational Change
2.2. The Challenge of Succession and the Intention to Succeed
2.3. Factors Influencing the Intention to Continue the Family Farm
2.4. The Relationship between Intention of Potential Successors and Socioemotional Wealth (SEW)
2.5. Development of Hypotheses
3. Methodology
3.1. Participants and Context
3.2. Procedure
3.3. Instruments and Measures
3.4. Statistical Analysis
4. Results
4.1. Inferential Analysis
4.2. Revalidation of REI scale in the Context of Family Farming
- 1.
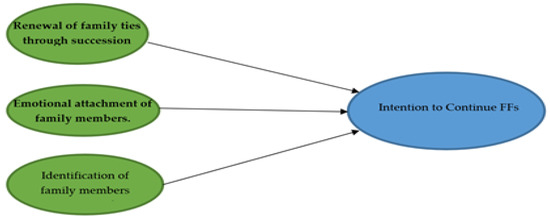
- Dimension R (Figure 1) refers to the renewal of family ties through succession, where the items include continuing the family legacy and tradition, valuing the family’s investment as long-term, and the transfer of the family farm to the next generation being an important goal for family members.
- 2.
- Dimension E (Figure 2) refers to the emotional attachment of family members, considering whether these bonds are strong or not. This dimension reports on the emotional proximity of each of the members with reference to the family and the company.
- 3.
- Dimension I (Figure 3) refers to the identification of family members with the agricultural exploitation, where the members have a strong sense of belonging and a great personal commitment towards the business, to the point of feeling proud to communicate to others that they belong to the family business.
4.3. Confirmatory Factor Analysis for Applicability of REI Scale
4.4. REI Dimensions and Intention to Continue the FFs
5. Discussion and Conclusions
Author Contributions
Funding
Institutional Review Board Statement
Informed Consent Statement
Data Availability Statement
Acknowledgments
Conflicts of Interest
References
- Polcyn, J. Eco-Efficiency and Human Capital Efficiency on the Example of Small and Medium-Sized Family Farms in the Selected European Countries. Preprints 2021, 2021040192. [Google Scholar] [CrossRef]
- Inwood, S.; Sharp, J. Farm persistence and adaptation at the rural–urban interface: Succession and farm adjustment. J. Rural Stud. 2012, 28, 107–117. [Google Scholar] [CrossRef]
- Mann, S.; Mittenzwei, K.; Hasselmann, F. The importance of succession on business growth: A case study of family farms in Switzerland and Norway. J. Socio-Econ. Agric. Swiss Soc. Agric. Econ. Rural Soc. 2013, 6, 109–137. [Google Scholar]
- Suess-Reyes, J.; Fuetsch, E.Y. The future of family farming: A literature review on innovative, sustainable and succession-oriented strategies. J. Rural Stud. 2016, 47, 117–140. [Google Scholar] [CrossRef]
- Magrelli, V.; Rondi, E.; De Massis, A.; Kotlar, J. Generational brokerage: An intersubjective perspective on managing temporal orientations in family firm succession. Strateg. Organ. 2020. [Google Scholar] [CrossRef]
- Haberman, H.; Danes, S.M. Father-Daughter and Father-Son Family Business Management Transfer Comparison: Family FIRO Model Application. Fam. Bus. Rev. 2007, 20, 163–184. [Google Scholar] [CrossRef]
- Rojas, A.; Lorenzo, D.Y. Environmental and Social Goals in Spanish SMEs: The Moderating Effect of Family Influence. Sustainability 2021, 13, 1998. [Google Scholar] [CrossRef]
- Available online: https://ec.europa.eu/eurostat/statistics-explained/index.php?title=Agriculture_statistics-family_faming_in_the_EU (accessed on 12 February 2021).
- Available online: Wordpress.ceja.eu/wp-content/uploads/2019/09/CEJA-Delaval-Survey.pdf (accessed on 12 February 2021).
- Berrone, P.; Cruz, C.; Gómez-Mejia, L.R. Socio-emotional wealth in family firms: Theoretical dimensions, assessment approaches, and agenda for future research. Fam. Bus. Rev. 2012, 25, 258–279. [Google Scholar] [CrossRef]
- Cavicchioli, D.; Bertoni, D.; Tesser, F.Y.; Frisio, D.G. What Factors Encourage Intrafamily Farm Succession in Mountain Areas? Mt. Res. Dev. 2015, 35, 152–160. [Google Scholar] [CrossRef]
- Chiswell, H.M. The importance of next generation farmers: A conceptual framework to bring the potential successor into focus. Geogr. Compass 2014, 8, 300–312. [Google Scholar] [CrossRef]
- Lange, A.; Piorr, A.; Siebert, R.Y.; Zasada, I. Spatial differentiation of farm diversification: How 32 rural attractiveness and vicinity to cities determine farm households’ response to the CAP. Land Use Policy 2013, 31, 136–144. [Google Scholar] [CrossRef]
- El Estado Mundial de la Agricultura y la Alimentación; FAO: Rome, Italy, 2014. Available online: http://www.fao.org/3/a-i4036s.pdf (accessed on 28 April 2021).
- Pretty, J.N. Regenerating Agriculture: Policies and Practice for Sustainability and Self-Reliance; Earthscan Publications Ltd.: London, UK; National Academy Press: Washington, DC, USA, 1995. [Google Scholar]
- Bertoni, D.; Cavicchioli, D. Farm succession, occupational choice and farm adaptation at the rural-urban interface. The case of Italian horticultural farms. Land Use Policy 2016, 57, 739–748. [Google Scholar] [CrossRef]
- Leonard, B.; Kinsella, A.; O’Donoghue, C.; Farrell, M.Y.; Mahon, M. Policy drivers of farm succession and inheritance. Land Use Policy 2017, 61, 147–159. [Google Scholar] [CrossRef]
- Morais, M.; Borges, J.A.R.; Binotto, E. Using the reasoned action approach to understand Brazilian successors’ intention to take over the farm. Land Use Policy 2018, 71, 445–452. [Google Scholar] [CrossRef]
- Ana, O.; Oliva, V.; Sáez, C. Explaining farm succession: The impact of farm location and off-farm employment opportunities. Span. J. Agric. Res. 2007, 214–225. [Google Scholar] [CrossRef]
- Hennessey, T.Y.; Rehmann, T. An Investigation into Factors Affecting the Occupational Choices of Nominated Farm Heirs in Ireland. J. Agric. Econ. 2007, 58, 61–75. [Google Scholar] [CrossRef]
- Arzubiaga, U.; Diaz-Moriana, V.; Bauweraerts, J.; Escobar, O. Big data in family firms: A socioemotional wealth perspective, Eur. Manag. J. 2020. [Google Scholar] [CrossRef]
- Alsos, A.; Carter, S.; Ljunggren, E. The Handbook of Research on Entrepreneurship in Agriculture and Rural Development; Edward Elgar Publishing: Cheltenham, UK, 2011. [Google Scholar]
- Lowder, S.K.; Skoet, J.; Raney, T. The Number, Size, and Distribution of Farms, Smallholder Farms, and Family Farms Worldwide. World Dev. 2016, 87, 16–29. [Google Scholar] [CrossRef]
- Van Der Ploeg, J.D.; Renting, H.; Brunori, G.; Knickel, K.; Mannion, J.; Marsden, T.; De Roest, K.; Sevilla-Guzmán, E.; Ventura, F. Rural Development: From Practices and Policies towards Theory. Sociol. Rural. 2000, 40, 391–408. [Google Scholar] [CrossRef]
- Calus, M.; Van Huylenbroeck, G. The Persistence of Family Farming: A Review of Explanatory Socio-Economic and Historical Factors. J. Comp. Fam. Stud. 2010, 41, 639–660. [Google Scholar] [CrossRef]
- Dinis, I. The concept of Family Farming in the Portuguese Political Discourse. Soc. Sci. 2019, 8, 213. [Google Scholar] [CrossRef]
- Barbieri, C.; Mshenga, P.M. The Role of Firm and Owner Characteristics on the Performance of Agritourism Farms. Sociol. Rural. 2008, 48, 166–183. [Google Scholar] [CrossRef]
- Wilson, G. From ‘weak’ to ‘strong’ multifunctionality: Conceptualising farm-level multifunctional transitional pathways. J. Rural Stud. 2008, 24, 367–383. [Google Scholar] [CrossRef]
- Weltin, M.; Zasada, I.; Franke, C.; Piorr, A.; Raggi, M.; Viaggi, D. Analysing behavioural differences of farm households: An example of income diversification strategies based on European farm survey data. Land Use Policy 2017, 62, 172–184. [Google Scholar] [CrossRef]
- Darnhofer, I.; Fairweather, J.; Moller, H. Assessing a farm’s sustainability: Insights from resilience thinking. Int. J. Agric. Sustain. 2010, 8, 186–198. [Google Scholar] [CrossRef]
- May, D.; Arancibia, S.; Behrendt, K.; Adams, J. Preventing young farmers from leaving the farm: Investigating the effectiveness of the young farmer payment using a behavioural approach. Land Use Policy 2019, 82, 317–327. [Google Scholar] [CrossRef]
- Zagata, L.; Sutherland, L.A. Deconstructing the ‘young farmer problem in Europe’: Towards a research agenda. J. Rural Stud. 2015, 38, 39–51. [Google Scholar] [CrossRef]
- Liontakis, A.; Sintori, A.; Tzouramani, I. The Role of the Start-Up Aid for Young Farmers in the Adoption of Innovative Agricultural Activities: The Case of Aloe Vera. Agriculture 2021, 11, 349. [Google Scholar] [CrossRef]
- Fishbein, M.; Ajzen, I. Predicting and Changing Behavior. The Reasoned Action Approach; Psychology Press: New York, NY, USA, 2010. [Google Scholar]
- Stefanie, D.; Pat, B.; Alan, R. Retirement farming or sustainable growth—Land transfer choices for farmers without a successor. Land Use Policy 2017, 61, 526–535. [Google Scholar] [CrossRef]
- Keating, N.C.; Little, H.M. Choosing the successor in New Zealand family farms. Fam. Bus. Rev. 1997, 10, 157–171. [Google Scholar] [CrossRef]
- Kimhi, A.; Nachlieli, N. Intergenerational Succession on Israeli Family Farms. J. Agric. Econ. 2001, 52, 42–58. [Google Scholar] [CrossRef]
- Jane, G. Gender, power and succession in family farm business. Int. J. Gend. Entrep. 2014, 6, 276–295. [Google Scholar] [CrossRef]
- Jenkins, R. Social Identity; Routledge: London, UK, 1996. [Google Scholar]
- Louise, C.; Jean, L.; Pierre, H. Succession in Women-Owned Family Businesses: A Case Study. Fam. Bus. Rev. 2002, 15, 17–30. [Google Scholar] [CrossRef]
- Judith, H.; Michael, D. Succession in family firms: How to improve family satisfaction and family harmony. Int. J. Entrep. Small Bus. 2012, 15, 76–99. [Google Scholar]
- Rosenzweig, M.R.; Wolpin, K.I. Specific Experience, Household Structure, and Intergenerational Transfers: Farm Family Land and Labor Arrangements in Developing Countries. Q. J. Econ. 1985, 100, 961–987. [Google Scholar] [CrossRef]
- Corsi, A. Intra-family succession in Italian farms. In Les Mutations de la Famille Agricole: Consequences Pour les Politiques Publiques, Proceedings of the SFER Conference, Paris, France, 22–23 April 2004; Centre for Household, Income, Labour and Demographic Economic: Moncalieri, Italy, 2004. [Google Scholar]
- Errington, A.; Gasson, R. Labour use in the farm family business. Sociol. Rural. 1994, 34, 293–307. [Google Scholar] [CrossRef]
- Sumane, S.; Kunda, I.; Knickel, K.; Strauss, A. Local and farmers’ knowledge matters! How integrating informal and formal knowledge enhances sustainable and resilient agriculture. J. Rural Stud. 2018, 59, 232–241. [Google Scholar] [CrossRef]
- Gallizo, J.L.; Moreno, M.C.; Salvador, M. Family business and value-added distribution: A socioemotional wealth approach. Acad. Rev. Latinoam. Adm. 2017, 30, 2–22. [Google Scholar] [CrossRef]
- Gomez-Mejia, L.R.; Cruz, C.; Berrone, P.; de Castro, J. The Bind that Ties: Socioemotional Wealth Preservation in Family Firms. Acad. Manag. Ann. 2011, 5, 653–707. [Google Scholar] [CrossRef]
- Gómez-Mejía, L.R.; Haynes, K.T.; Núñez-Nickel, M.; Jacobson, K.J.L.; Moyano-Fuentes, H. Socioemotional wealth and business risk in family-controlled firms: Evidence from Spanish olive oil mills. Adm. Sci. Q. 2007, 52, 106–137. [Google Scholar] [CrossRef]
- Gomez-Mejia, L.R.; Makri, M.; Larraza Kintana, M. Diversification decisions in family-controlled firms. J. Manag. Stud. 2010, 47, 223–252. [Google Scholar] [CrossRef]
- Schulze, W.S.; Kellermanns, F.W. Reifying Socioemotional Wealth. Entrep. Theory Pract. 2015, 39, 447–459. [Google Scholar] [CrossRef]
- Kurland, N.; Cafrey, S.J. Preservation, Succession, and the Culture of Farming in Lancaster County, PA. Proc. Acad. Manag. 2016, 16. [Google Scholar] [CrossRef]
- Hauck, J.; Suess-Reyes, J.; Beck, S.; Prügl, R.; Frank, F. Measuring socioemotional wealth in family-owned and -managed firms: A validation and short form of the FIBER Scale. J. Fam. Bus. Strateg. 2016, 7, 133–148. [Google Scholar] [CrossRef]
- Pearson, A.W.; Lumpkin, G.T. Measurement in Family Business Research: How Do We Measure Up? Fam. Bus. Rev. 2011, 24, 287–291. [Google Scholar] [CrossRef]
- Barnes, L.B.; Herschon, S.A. Transferring power in the family business. Harv. Bus. Rev. 1976, 54, 105–114. [Google Scholar]
- Brokaw, L. Why family business are best. Inc. Mag. 1992, 14, 73–81. [Google Scholar]
- Dyer, W.G., Jr. Cultural Change in Family Firms: Anticipating and Managing Business and Family Transitions; Jossey-Bass: San Francisco, CA, USA, 1986. [Google Scholar]
- Kets de Vries, M.F.R. The dynamics of family-controlled firms: The good news and the bad news. Organ. Dyn. 1993, 21, 59–71. [Google Scholar] [CrossRef]
- Morris, M.; Williams, R.; Allen, J.; Avila, R. Correlates of success in family business transitions. J. Bus. Ventur. 1997, 12, 385–401. [Google Scholar] [CrossRef]
- Arzubiaga, U.; Plana-Farran, M.; Ros-Morente, A.; Joana, A.; Solé, S. Mindfulness and Next-Generation Members of Family Firms: A Source for Sustainability. Sustainability 2021, 13, 5380. [Google Scholar] [CrossRef]
- Alberdi Collantes, J.C. El Paisaje atlántico Vasco Ante La marginalización Ganadera: Claves Para Su conservación. Boletín De La Asociación De Geógrafos Españoles 2019. [Google Scholar] [CrossRef]





| FACTOR/Categories | Total Sample (n = 156) | Intention to Succeed (%) | Chi-Squared Test | Effect Size R2 | ||
|---|---|---|---|---|---|---|
| YES (88.5%) | NO (11.5%) | Value | p-Value | |||
| Gender | 5.57 * | 0.018 | 0.036 | |||
| Male | (n = 148) | 89.9% | 10.1% | |||
| Female | (n = 8) | 62.5% | 37.5% | |||
| Age | 1.19 NS | 0.754 | 0.008 | |||
| 15–20 years | (n = 129) | 87.6% | 12.4% | |||
| 21–25 years | (n = 14) | 92.9% | 7.1% | |||
| 26–30 years | (n = 6) | 100% | 0.0% | |||
| >01 years | (n = 7) | 85.7% | 14.3% | |||
| ITEM | Descriptive | Factor Analysis by C.P. | Reliability | |
|---|---|---|---|---|
| Average (D.E.) | Commonality | Factor Load | ||
| SEW—R1 | 4.43 (0.72) | 0.381 | 0.617 | 0.359 |
| SEW—R2 | 3.82 (0.94) | 0.442 | 0.665 | 0.409 |
| SEW—R3 | 4.05 (1.17) | 0.536 | 0.732 | 0.474 |
| SEW—R4 | 4.17 (0.93) | 0.661 | 0.813 | 0.574 |
| Total | 16.47 (2.69) | --- | 500.49% | 0.664 |
| ITEM | Descriptive | Factor Analysis by C.P. | Reliability | |
|---|---|---|---|---|
| Average (D.E.) | Commonality | Factor Load | ||
| SEW—E1 | 4.11 (0.97) | 0.652 | 0.807 | 0.699 |
| SEW—E2 | 4.33 (0.76) | 0.539 | 0.734 | 0.611 |
| SEW—E3 | 4.17 (0.82) | 0.680 | 0.825 | 0.722 |
| SEW—E4 | 4.13 (0.83) | 0.533 | 0.730 | 0.606 |
| SEW—E5 | 4.16 (0.84) | 0.539 | 0.734 | 0.614 |
| SEW—E6 | 4.31 (0.86) | 0.567 | 0.753 | 0.629 |
| Total | 25.22 (3.89) | --- | 58.49% | 0.857 |
| ITEM | Descriptive | Factor Analysis by C.P. | Reliability | |
|---|---|---|---|---|
| Average (D.E.) | Commonality | Factor Load | ||
| SEW—I1 | 3.95 (1.07) | 0.531 | 0.729 | 0.596 |
| SEW—I2 | 4.12 (0.92) | 0.449 | 0.670 | 0.538 |
| SEW—I3 | 4.32 (0.84) | 0.546 | 0.739 | 0.580 |
| SEW—I4 | 4.19 (0.91) | 0.647 | 0.804 | 0.666 |
| SEW—I5 | 4.33 (0.82) | 0.492 | 0.701 | 0.536 |
| SEW—I6 | 4.01 (1.02) | 0.447 | 0.668 | 0.526 |
| Total | 24.90 (4.02) | --- | 51.86% | 0.810 |
| Model | RMSEA | NFI | IFI | TLI | CFI | Cmin/DF |
|---|---|---|---|---|---|---|
| Three dimensions | 0.065 | 0.850 | 0.935 | 0.921 | 0.934 | 1.65 |
| N° Ítem | PART | AU.LID | AP.SIG |
|---|---|---|---|
| SEW—R 1 | 0.518 | ||
| SEW—R 2 | 0.596 | ||
| SEW—R 3 | 0.510 | ||
| SEW—R 4 | 0.710 | ||
| SEW—E 1 | 0.788 | ||
| SEW—E 2 | 0.648 | ||
| SEW—E 3 | 0.764 | ||
| SEW—E 4 | 0.684 | ||
| SEW—E 5 | 0.679 | ||
| SEW—E 6 | 0.682 | ||
| SEW—I 1 | 0.630 | ||
| SEW—I 2 | 0.586 | ||
| SEW—I 3 | 0.697 | ||
| SEW—I 4 | 0.763 | ||
| SEW—I 5 | 0.664 | ||
| SEW—I 6 | 0.551 | ||
| DIMENSIONES | R | E | I |
| R | -- | 0.948 | 0.871 |
| E | 0.948 | -- | 0.855 |
| I | 0.871 | 0.855 | -- |
| DIMENSION VARIABLES | Total Sample (n = 156) | Student Succession Intention (%) | Mann–Whitney Test | Effect Size R2 | ||
|---|---|---|---|---|---|---|
| Yes (88.5%) | Not (11.5%) | p-Value | ||||
| R—Renewal of family ties through succession | 3.25 ** | 0.001 | 0.101 | |||
| Mean (standard deviation) | 16.47 (2.69) | 16.78 (2.44) | 14.11 (3.39) | |||
| Minimum/Max. values | 7/20 | 8/20 | 7/20 | |||
| E—Emotional relationships of family members | 4.38 ** | 0.000 | 0.189 | |||
| Mean (standard deviation) | 25.22 (3.89) | 25.83 (3.16) | 20.56 (5.58) | |||
| Minimum/Max. values | 8/30 | 11/30 | 8/28 | |||
| I—Identification of family members with the company | 3.66 ** | 0.000 | 0.139 | |||
| Mean (standard deviation) | 24.90 (4.02) | 25.44 (3.52) | 20.78 (5.17) | |||
| Minimum/Max. values | 9/30 | 15/30 | 9/29 | |||
Publisher’s Note: MDPI stays neutral with regard to jurisdictional claims in published maps and institutional affiliations. |
© 2021 by the authors. Licensee MDPI, Basel, Switzerland. This article is an open access article distributed under the terms and conditions of the Creative Commons Attribution (CC BY) license (https://creativecommons.org/licenses/by/4.0/).
Share and Cite
Plana-Farran, M.; Gallizo, J.L. The Survival of Family Farms: Socioemotional Wealth (SEW) and Factors Affecting Intention to Continue the Business. Agriculture 2021, 11, 520. https://doi.org/10.3390/agriculture11060520
Plana-Farran M, Gallizo JL. The Survival of Family Farms: Socioemotional Wealth (SEW) and Factors Affecting Intention to Continue the Business. Agriculture. 2021; 11(6):520. https://doi.org/10.3390/agriculture11060520
Chicago/Turabian StylePlana-Farran, Manel, and José Luis Gallizo. 2021. "The Survival of Family Farms: Socioemotional Wealth (SEW) and Factors Affecting Intention to Continue the Business" Agriculture 11, no. 6: 520. https://doi.org/10.3390/agriculture11060520
APA StylePlana-Farran, M., & Gallizo, J. L. (2021). The Survival of Family Farms: Socioemotional Wealth (SEW) and Factors Affecting Intention to Continue the Business. Agriculture, 11(6), 520. https://doi.org/10.3390/agriculture11060520

