Human Papillomavirus (HPV) Vaccine Uptake and the Willingness to Receive the HPV Vaccination among Female College Students in China: A Multicenter Study
Abstract
1. Introduction
2. Materials and Methods
2.1. Study Participants and Survey Design
2.2. Instruments
2.2.1. Demographics and Sexual Risk Profile
2.2.2. Knowledge of HPV and HPV Vaccination
2.2.3. Beliefs Surrounding HPV and HPV Vaccination
2.2.4. Practice and Willingness to Receive HPV Vaccination
2.3. Ethical Considerations
2.4. Statistical Analysis
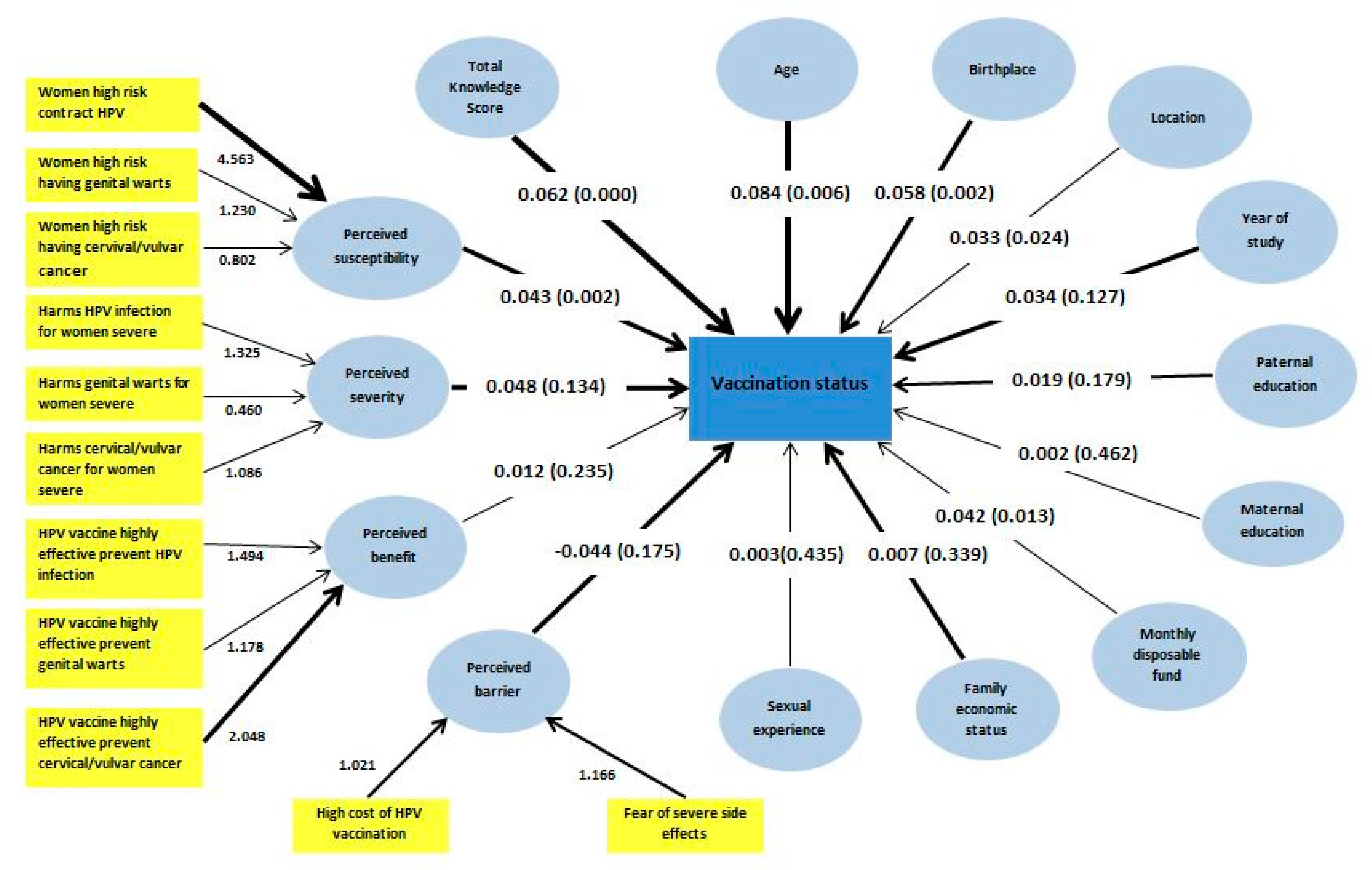
3. Results
3.1. Characteristics of Participants
3.2. Knowledge about HPV and HPV Vaccination
3.3. Health Beliefs Regarding HPV and the HPV Vaccination
3.4. HPV Vaccination Uptake
3.5. Willingness to Receive the HPV Vaccination
4. Discussion
Limitations
5. Conclusions
Author Contributions
Funding
Acknowledgments
Conflicts of Interest
References
- Wang, T.; Wu, M.H.; Wu, Y.M.; Zhang, W.Y. A population-based study of invasive cervical cancer patients in Beijing: 1993–2008. Chin. Med. J. 2015, 128, 3298. [Google Scholar] [CrossRef]
- ICO/IARC Information Centre on HPV and Cancer. China Human Papillomavirus and Related Cancers, Fact Sheet 2017. 27 July 2017. Available online: http://www.hpvcentre.net/statistics/reports/CHN_FS.pdf (accessed on 30 September 2019).
- Chen, W.; Zheng, R.; Baade, P.D.; Zhang, S.; Zeng, H.; Bray, F.; Jemal, A.; Yu, X.Q.; He, J. Cancer statistics in China, 2015. CA Cancer J. Clin. 2016, 66, 115–132. [Google Scholar] [CrossRef] [PubMed]
- Li, S.; Hu, T.; Lv, W.; Zhou, H.; Li, X.; Yang, R.; Jia, Y.; Huang, K.; Chen, Z.; Wang, S.; et al. Changes in prevalence and clinical characteristics of cervical cancer in the People’s Republic of China: A study of 10,012 cases from a nationwide Working Group. Oncologist 2013, 18, 1101–1107. [Google Scholar] [CrossRef] [PubMed]
- Lancet, T. Women’s health in rural China. Lancet 2009, 374, 358. [Google Scholar] [CrossRef]
- Wang, B.; He, M.; Chao, A.; Engelgau, M.M.; Saraiya, M.; Wang, L.; Wang, L. Cervical cancer screening among adult women in China. Oncologist 2010, 20, 627–634. [Google Scholar] [CrossRef]
- Bao, H.; Zhang, L.; Wang, L.; Zhang, M.; Zhao, Z.; Fang, L.; Cong, S.; Zhou, M.; Wang, L. Significant variations in the cervical cancer screening rate in China by individual-level and geographical measures of socioeconomic status: A multilevel model analysis of a nationally representative survey dataset. Cancer Med. 2018, 7, 2089–2100. [Google Scholar] [CrossRef]
- Bruni, L.; Diaz, M.; Barrionuevo-Roses, L. Worldwide female and male HPV vaccination coverage from 2006 to 2016. In Proceedings of the International Papillomavirus Conference, Cape Town, South Africa, 28 February–4 March 2017. [Google Scholar]
- Drolet, M.; Bénard, É.; Pérez, N.; Brisson, M.; Ali, H.; Boily, M.C.; Baldo, V.; Brassard, P.; Brotherton, J.M.; Callander, D.; et al. Population-level impact and herd effects following the introduction of human papillomavirus vaccination programmes: Updated systematic review and meta-analysis. Lancet 2019, 394, 497–509. [Google Scholar] [CrossRef]
- Wei, L.; Xie, X.; Liu, J.; Zhao, Y.; Chen, W.; Zhao, C.; Wang, S.; Liao, X.; Shou, Q.; Qiu, Y.; et al. Efficacy of quadrivalent human papillomavirus vaccine against persistent infection and genital disease in Chinese women: A randomized, placebo-controlled trial with 78-month follow-up. Vaccine 2019, 37, 3617–3624. [Google Scholar] [CrossRef]
- He, J.; He, L. Knowledge of HPV and acceptability of HPV vaccine among women in western China: A cross-sectional survey. BMC Women’s Health 2018, 18, 130. [Google Scholar] [CrossRef]
- Zhang, Y.; Wang, Y.; Liu, L.; Fan, Y.; Liu, Z.; Wang, Y.; Nie, S. Awareness and knowledge about human papillomavirus vaccination and its acceptance in China: A meta-analysis of 58 observational studies. BMC Public Health 2016, 16, 216. [Google Scholar] [CrossRef]
- Ge, Y.; Zhong, S.; Ren, M.; Ge, Y.; Mao, Y.; Cao, P. Prevalence of human papillomavirus infection of 65,613 women in East China. BMC Public Health 2019, 19, 178. [Google Scholar] [CrossRef] [PubMed]
- Zhou, H.L.; Zhang, W.; Zhang, C.J.; Wang, S.M.; Duan, Y.C.; Wang, J.X.; Yang, H.; Wang, X.Y. Prevalence and distribution of human papillomavirus genotypes in Chinese women between 1991 and 2016: A systematic review. J. Infect. 2018, 76, 522–528. [Google Scholar] [CrossRef] [PubMed]
- Wang, J.; Tang, D.; Wang, K.; Wang, J.; Zhang, Z.; Chen, Y.; Zhang, X.; Ma, C. HPV genotype prevalence and distribution during 2009–2018 in Xinjiang, China: Baseline surveys prior to mass HPV vaccination. BMC Women’s Health 2019, 19, 90. [Google Scholar] [CrossRef] [PubMed]
- Tiblom Ehrsson, Y.; Stenhammar, C.; Rosenblad, A.; Åkerud, H.; Larsson, M.; Tydén, T. Self-reported sexually transmitted infections among female university students. Upsala J. Med. Sci. 2016, 121, 45–59. [Google Scholar] [CrossRef] [PubMed]
- Haghir, E.; Madampage, C.; Mahmood, R.; Moraros, J. Risk factors associated with self-reported sexually transmitted infections among postsecondary students in Canada. Int. J. Prev. Med. 2018, 9, 49. [Google Scholar]
- Zheng, N.; Guo, Y.; Padmadas, S.; Wang, B.; Wu, Z. The increase of sexually transmitted infections calls for simultaneous preventive intervention for more effectively containing HIV epidemics in China. BJOG Int. J. Obstet. Gynaecol. 2014, 121, 35–44. [Google Scholar] [CrossRef]
- Becker, M.H. The Health Belief Model and personal health behavior. Health Educ. Monogr. 1974, 2, 324–508. [Google Scholar] [CrossRef]
- Rosenstock, I.M. Historical origins of the health belief model. Health Educ. Monogr. 1974, 2, 328–335. [Google Scholar] [CrossRef]
- Champion, V.; Skinner, C.S. The Health Belief Model. In Health Behavior and Health Education; Glanz, K., Rimer, B., Viswanath, K., Eds.; Jossey-Bass: San Francisco, CA, USA, 2008; Volume 4, pp. 45–65. [Google Scholar]
- Chin, W.W. The partial least squares approach to structural equation modelling. Mod. Methods Bus. Res. 1998, 295, 295–336. [Google Scholar]
- Chen, J.M.T.; Leung, D.Y.P. Factors associated with human papillomavirus vaccination among Chinese female university students in Hong Kong. Am. Int. J. Soc. Sci. 2014, 3, 56–62. [Google Scholar]
- Chirayil, E.I.; Thompson, C.L.; Burney, S. Predicting human papilloma virus vaccination and pap smear screening intentions among young Singaporean women using the theory of planned behavior. Sage Open 2014, 4. [Google Scholar] [CrossRef]
- Chen, W.; Zheng, R.; Zhang, S.; Zeng, H.; Xia, C.; Zuo, T.; Yang, Z.; Zou, X.; He, J. Cancer incidence and mortality in China. Cancer Lett. 2017, 401, 63–71. [Google Scholar] [CrossRef] [PubMed]
- Rutten, L.J.; Wilson, P.M.; Jacobson, D.J.; Agunwamba, A.A.; Breitkopf, C.R.; Jacobson, R.M.; Sauver, J.L. A population-based study of sociodemographic and geographic variation in HPV vaccination. Cancer Epidemiol. Biomark. Prev. 2017, 26, 533–540. [Google Scholar] [CrossRef] [PubMed]
- Héquet, D.; Rouzier, R. Determinants of geographic inequalities in HPV vaccination in the most populated region of France. PLoS ONE 2017, 12, e0172906. [Google Scholar] [CrossRef] [PubMed]
- Chi, X.; Yu, L.; Winter, S. Prevalence and correlates of sexual behaviors among university students: A study in Hefei, China. BMC Public Health 2012, 12, 972. [Google Scholar] [CrossRef]
- Ruan, F.; Fu, G.; Yan, Y.; Li, Y.; Shi, Y.; Luo, L.; Li, X.; Zhang, B.; Gong, Q.; Fu, Z.; et al. Inequities in consistent condom use among sexually experienced undergraduates in mainland China: Implications for planning interventions. BMC Public Health 2019, 19, 1195. [Google Scholar] [CrossRef]
- Kim, J. The relationship of health beliefs with information sources and HPV vaccine acceptance among young adults in Korea. Int. J. Environ. Res. Public Health 2018, 15, 673. [Google Scholar] [CrossRef]
- Gerend, M.A.; Shepherd, J.E. Predicting human papillomavirus vaccine uptake in young adult women: Comparing the health belief model and theory of planned behavior. Ann. Behav. Med. 2012, 44, 171–180. [Google Scholar] [CrossRef]
- Cheung, T.; Lau, J.T.; Wang, J.Z.; Mo, P.K.; Ho, Y.S. Acceptability of HPV vaccines and associations with perceptions related to HPV and HPV vaccines among male baccalaureate students in Hong Kong. PLoS ONE 2018, 13, e0198615. [Google Scholar] [CrossRef]
- Lin, Y.; Lin, Z.; He, F.; Hu, Z.; Zimet, G.D.; Alias, H.; Wong, L.P. Factors influencing intention to obtain the HPV vaccine and acceptability of 2-, 4-and 9-valent HPV vaccines: A study of undergraduate female health sciences students in Fujian, China. Vaccine 2019, 37, 6714–6723. [Google Scholar] [CrossRef]
- Zhang, W.J.; Li, F.; Wang, Y.H.; Simayi, D.; Saimaiti, A.; Zou, X.G.; Xiong, C.L.; Gong, F.L.; Cao, Y.G. The case for semi-mandatory HPV vaccination in China. Nat. Biotechnol. 2013, 31, 590. [Google Scholar] [CrossRef] [PubMed]
- Levin, C.E.; Sharma, M.; Olson, Z.; Verguet, S.; Shi, J.F.; Wang, S.M.; Qiao, Y.L.; Jamison, D.T.; Kim, J.J. An extended cost-effectiveness analysis of publicly financed HPV vaccination to prevent cervical cancer in China. Vaccine 2015, 33, 2830–2841. [Google Scholar] [CrossRef] [PubMed]
- Liu, C.R.; Liang, H.; Zhang, X.; Pu, C.; Li, Q.; Li, Q.L.; Ren, F.Y.; Li, J. Effect of an educational intervention on HPV knowledge and attitudes towards HPV and its vaccines among junior middle school students in Chengdu, China. BMC Public Health 2019, 19, 488. [Google Scholar] [CrossRef] [PubMed]
- Fernandes, R.; Potter, B.K.; Little, J. Attitudes of undergraduate university women towards HPV vaccination: A cross-sectional study in Ottawa, Canada. BMC Women’s Health 2018, 18, 134. [Google Scholar] [CrossRef] [PubMed]
- Chiang, V.; Wong, H.; Yeung, P.; Choi, Y.; Fok, M.; Mak, O.I.; Wong, H.; Wong, K.; Wong, S.; Wong, Y.; et al. Attitude, acceptability and knowledge of HPV vaccination among local university students in Hong Kong. Int. J. Environ. Res. Public Health 2016, 13, 486. [Google Scholar] [CrossRef] [PubMed]
- Meites, E.; Szilagyi, P.G.; Chesson, H.W.; Unger, E.R.; Romero, J.R.; Markowitz, L.E. Human papillomavirus vaccination for adults: Updated recommendations of the Advisory Committee on Immunization Practices. Am. J. Transplant. 2019, 19, 3202. [Google Scholar] [CrossRef]




| Univariate Analysis | ||||
|---|---|---|---|---|
| HPV Vaccine Uptake | ||||
| Overall | Yes (N = 463) | No (N = 3757) | p-Value | |
| Demographic Characteristics | ||||
| Age group (years) | ||||
| 16–18 | 595 (14.1) | 56 (9.4) | 539 (90.6) | |
| 19–22 | 3056 (72.4) | 292 (9.6) | 2764 (90.4) | p < 0.001 |
| 23 and above | 569 (13.5) | 115 (20.2) | 454 (79.8) | |
| Ethnicity | ||||
| Han | 3743 (88.7) | 414 (11.1) | 3329 (88.9) | 0.641 |
| Others | 477 (11.3) | 49 (10.3) | 428 (89.7) | |
| Birthplace | ||||
| Village | 2753 (65.2) | 265 (9.6) | 2488 (90.4) | |
| Town | 757 (17.9) | 78 (10.3) | 679 (10.3) | p < 0.001 |
| City | 710 (16.8) | 120 (16.9) | 590 (16.9) | |
| Location | ||||
| East China | 1622 (38.4) | 222 (13.7) | 1400 (86.3) | |
| West China | 1721 (40.8) | 148 (8.6) | 1573 (91.4) | p < 0.001 |
| Central China | 877 (20.8) | 93 (10.6) | 784 (89.4) | |
| Type of university † | ||||
| Type A | 2292 (54.3) | 268 (11.7) | 2024 (88.3) | |
| Type B | 1272 (30.1) | 130 (10.2) | 1142 (89.8) | 0.405 |
| Type C | 315 (7.5) | 33 (10.5) | 282 (89.5) | |
| Type D | 341 (8.1) | 32 (9.4) | 309 (90.6) | |
| Year of study | ||||
| First-year | 1926 (45.6) | 161 (8.4) | 1765 (91.6) | |
| Second-year | 852 (20.2) | 78 (9.2) | 774 (90.8) | |
| Third-year | 611 (14.5) | 66 (10.8) | 545 (89.2) | p < 0.001 |
| Fourth-year | 429 (10.2) | 59 (13.8) | 370 (86.2) | |
| Fifth-year and postgraduate | 402 (9.5) | 99 (24.6) | 303 (75.4) | |
| Study program | ||||
| Medical | 2954 (70.0) | 322 (10.9) | 2632 (89.1) | 0.830 |
| Non-medical | 1266 (30.0) | 141 (11.1) | 1125 (88.9) | |
| Maternal educational level | ||||
| Elementary school and below | 1439 (34.1) | 146 (10.1) | 1239 (89.9) | |
| Junior high school | 1504 (35.6) | 148 (9.8) | 1356 (90.2) | 0.019 |
| High school or secondary school | 869 (20.6) | 112 (12.9) | 757 (87.1) | |
| University and above | 408 (9.7) | 57 (14.0) | 351 (86.0) | |
| Paternal educational level | ||||
| Elementary school and below | 836 (19.8) | 93 (11.1) | 743 (88.9) | |
| Junior high school | 1740 (41.2) | 175 (10.1) | 1565 (89.9) | 0.001 |
| High school or secondary school | 1111 (26.3) | 109 (9.8) | 1002 (90.2) | |
| University and above | 533 (12.6) | 86 (16.1) | 447 (83.9) | |
| Monthly disposable fund (RMB) | ||||
| <1000 | 1217 (28.8) | 109 (9.0) | 1108 (91.0) | |
| 1000–1999 | 2326 (55.1) | 230 (9.9) | 2096 (90.1) | p < 0.001 |
| 2000 and above | 677 (16.0) | 124 (18.3) | 553 (81.7) | |
| Perceived family economic status | ||||
| Rich/Intermediate | 2490 (59.0) | 297 (11.9) | 2193 (88.1) | 0.019 |
| Poor | 1730 (41.0) | 166 (9.6) | 1564 (90.4) | |
| Sexual risk profile | ||||
| Ever had sexual experience | ||||
| Yes | 752 (17.8) | 110 (14.6) | 642 (85.4) | 0.001 |
| No | 3468 (82.2) | 353 (10.2) | 3115 (89.8) | |
| Number of sexual partner (n = 752) | ||||
| 1 | 517 (68.8) | 74 (14.3) | 443 (85.7) | 0.739 |
| >1 | 235 (31.3) | 36 (15.3) | 199 (84.7) | |
| Condom use (n = 752) | ||||
| Never | 31 (4.1) | 6 (19.4) | 25 (80.6) | |
| Rarely | 52 (6.9) | 5 (9.6) | 47 (90.4) | 0.604 |
| Sometimes | 117 (15.6) | 19 (16.2) | 98 (83.8) | |
| Always | 552 (73.4) | 80 (14.5) | 472 (85.5) | |
| History of being diagnosed with sexually transmitted infection (n = 752) | ||||
| Yes | 69 (9.2) | 12 (17.4) | 57 (82.6) | 0.477 |
| No | 683 (90.8) | 98 (14.3) | 585 (85.7) | |
| Knowledge | ||||
| Total Knowledge Score | ||||
| Score 0–12 | 2021 (48.1) | 167 (8.2) | 1861 (91.8) | p < 0.001 |
| Score 13–20 | 2192 (51.9) | 296 (13.5) | 1896 (86.5) | |
| Attitudes | ||||
| Perceived susceptibility | ||||
| Women in general have a high risk of contracting HPV in their lifetime | ||||
| Yes | 3184 (75.5) | 383 (12.0) | 2801 (88.0) | p < 0.001 |
| No | 1036 (24.5) | 80 (7.7) | 956 (92.3) | |
| Women in general have a high risk of having genital warts in their lifetime | ||||
| Yes | 2338 (55.4) | 264 (11.3) | 2074 (88.7) | 0.488 |
| No | 1882 (44.6) | 199 (10.6) | 1683 (89.4) | |
| Women in general have a high risk of having cervical/vulvar cancer in their lifetime | ||||
| Yes | 3013 (71.4) | 352 (11.7) | 2661 (88.3) | 0.019 |
| No | 1207 (28.6) | 111 (9.2) | 1096 (90.8) | |
| Perceived severity | ||||
| Harms of HPV infection for women are severe | ||||
| Yes | 3713 (88.0) | 388 (10.4) | 3325 (89.6) | 0.005 |
| No | 507 (12.0) | 75 (14.8) | 432 (85.2) | |
| Harms of genital warts for women are severe | ||||
| Yes | 3620 (85.8) | 396 (10.9) | 3224 (89.1) | 0.888 |
| No | 600 (14.2) | 67 (11.2) | 533 (88.8) | |
| Harms of cervical/vulvar cancer for women are severe | ||||
| Yes | 3925 (93.0) | 436 (11.1) | 3489 (88.9) | 0.335 |
| No | 295 (7.0) | 27 (9.2) | 268 (90.8) | |
| Perceived benefit | ||||
| HPV vaccines are highly effective in preventing me from HPV infection | ||||
| Yes | 3751 (88.9) | 424 (11.3) | 3327 (88.7) | 0.050 |
| No | 469 (11.1) | 39 (8.3) | 430 (91.7) | |
| HPV vaccines are highly effective in preventing me from genital warts | ||||
| Yes | 3138 (74.4) | 349 (11.1) | 2789 (88.9) | 0.612 |
| No | 1082 (25.6) | 114 (10.5) | 968 (89.5) | |
| HPV vaccines are highly effective in preventing me from cervical/vulvar cancer | ||||
| Yes | 3525 (83.5) | 403 (11.4) | 3122 (88.6) | 0.033 |
| No | 695 (16.5) | 60 (8.6) | 635 (91.4) | |
| Perceived barriers | ||||
| High cost of HPV vaccination | ||||
| Yes | 451 (10.7) | 57 (12.6) | 394 (87.4) | 0.232 |
| No | 3769 (89.3) | 406 (10.8) | 3363 (89.2) | |
| Fear of severe side effects | ||||
| Yes | 1091 (25.9) | 104 (9.5) | 987 (90.5) | 0.081 |
| No | 3129 (74.1) | 359 (11.5) | 2770 (88.5) | |
| Frequency (%) | Univariate | |||
|---|---|---|---|---|
| Intention to Take HPV Vaccination | ||||
| Yes (n = 2010) | No (n = 1747) | p-Value | ||
| Demographic Characteristics | ||||
| Age group (years old) | ||||
| 16–18 | 539 (14.3) | 269 (49.9) | 270 (50.1) | |
| 19–22 | 2764 (73.6) | 1444 (52.2) | 1320 (47.8) | p < 0.001 |
| 23 and above | 454 (12.1) | 297 (65.4) | 157 (34.6) | |
| Ethnicity | ||||
| Han | 3329 (88.6) | 1773 (53.3) | 1556 (46.7) | 0.440 |
| Others | 428 (11.4) | 237 (55.4) | 191 (44.6) | |
| Birthplace | ||||
| Village | 2488 (66.2) | 1231 (49.5) | 1257 (50.5) | |
| Town | 679 (18.1) | 411 (60.5) | 268 (39.5) | p < 0.001 |
| City | 590 (15.7) | 368 (62.4) | 222 (37.6) | |
| Location of school | ||||
| East China | 1400 (37.3) | 796 (56.9) | 604 (43.1) | |
| West China | 1573 (41.9) | 852 (54.2) | 721 (45.8) | p < 0.001 |
| Central China | 784 (20.9) | 362 (46.2) | 422 (53.8) | |
| Type of university | ||||
| Level A | 2024 (53.9) | 1148 (56.7) | 876 (43.3) | |
| Level B | 1142 (30.4) | 572 (50.1) | 570 (49.9) | p < 0.001 |
| Level C | 282 (7.5) | 136 (48.2) | 146 (51.8) | |
| Technical level | 309 (8.2) | 154 (49.8) | 155 (50.2) | |
| Year of study | ||||
| First-year | 1765 (47.0) | 876 (49.6) | 889 (50.4) | |
| Second-year | 774 (20.6) | 374 (48.3) | 400 (51.7) | |
| Third-year | 545 (14.5) | 303 (55.6) | 242 (44.4) | p < 0.001 |
| Fourth-year | 370 (9.8) | 239 (64.6) | 131 (35.4) | |
| Fifth-year and postgraduate | 303 (8.1) | 218 (71.9) | 85 (28.1) | |
| Study program | ||||
| Medical related major | 2632 (70.1) | 1142 (54.8) | 1190 (45.2) | 0.017 |
| Non-medical related major | 1125 (29.9) | 568 (50.5) | 557 (49.5) | |
| Maternal educational level | ||||
| Elementary school and below | 1239 (34.4) | 612 (47.3) | 681 (52.7) | |
| Junior high school | 1356 (36.1) | 715 (52.7) | 641 (47.3) | p < 0.001 |
| High school or secondary school | 757 (20.1) | 463 (61.2) | 294 (38.8) | |
| University and above | 351 (9.3) | 220 (62.7) | 131 (37.3) | |
| Paternal educational level | ||||
| Elementary school and below | 743 (19.8) | 352 (47.4) | 391 (52.6) | |
| Junior high school | 1565 (41.7) | 788 (50.4) | 777 (49.6) | p < 0.001 |
| High school or secondary school | 1002 (26.7) | 583 (58.2) | 419 (41.8) | |
| University and above | 447 (11.9) | 287 (64.2) | 160 (35.8) | |
| Monthly disposable fund (RMB) | ||||
| <1000 | 1108 (29.5) | 526 (47.5) | 582 (52.5) | |
| 1000–1999 | 2096 (55.8) | 1116 (53.2) | 980 (46.8) | p < 0.001 |
| 2000 and above | 553 (14.7) | 368 (66.5) | 185 (33.5) | |
| Perceived family economic status | ||||
| Rich/Intermediate | 2193 (58.4) | 1250 (57.0) | 943 (43.0) | p < 0.001 |
| Poor | 1564 (41.6) | 760 (48.6) | 804 (51.4) | |
| Sexual risk profile | ||||
| Ever had sexual experience | ||||
| Yes | 642 (17.1) | 397 (61.8) | 245 (38.2) | p < 0.001 |
| No | 3115 (82.9) | 1613 (51.8) | 1502 (48.2) | |
| HPV knowledge | ||||
| Knowledge score 0-12 | 1861 (49.5) | 855 (45.9) | 1006 (54.1) | p < 0.001 |
| Knowledge score 13-20 | 1896 (50.5) | 1155 (60.9) | 741 (39.1) | |
| Attitudes | ||||
| Perceived susceptibility | ||||
| Women in general have a high risk of contracting HPV in their lifetime | ||||
| Yes | 2801 (74.6) | 1611 (57.5) | 1190 (42.5) | p < 0.001 |
| No | 956 (25.4) | 399 (41.7) | 557 (58.3) | |
| Women in general have a high risk of having genital warts in their lifetime | ||||
| Yes | 2074 (55.2) | 1155 (55.7) | 919 (44.3) | 0.003 |
| No | 1683 (44.8) | 855 (50.8) | 828 (49.2) | |
| Women in general have a high risk of having cervical/vulvar cancer in their lifetime | ||||
| Yes | 2661 (70.8) | 1481 (55.7) | 1180 (44.3) | p < 0.001 |
| No | 1096 (29.2) | 529 (48.3) | 567 (51.7) | |
| Perceived severity | ||||
| Harms of HPV infection for women are severe | ||||
| Yes | 3325 (88.5) | 1799 (54.1) | 1526 (45.9) | 0.040 |
| No | 432 (11.5) | 211 (48.8) | 221 (51.2) | |
| Harms of genital warts for women are severe | ||||
| Yes | 3224 (85.8) | 1733 (53.8) | 1491 (46.2) | 0.454 |
| No | 533 (14.2) | 277 (52.0) | 256 (48.0) | |
| Harms of cervical/vulvar cancer for women are severe | ||||
| Yes | 3489 (92.9) | 1893 (54.3) | 1596 (45.7) | 0.001 |
| No | 268 (7.1) | 117 (43.7) | 151 (56.3) | |
| Perceived benefit | ||||
| HPV vaccines are highly effective in preventing me from HPV infection | ||||
| Yes | 3327 (88.6) | 1850 (55.6) | 1477 (44.4) | p < 0.001 |
| No | 430 (11.4) | 160 (37.2) | 270 (62.8) | |
| HPV vaccines are highly effective in preventing me from genital warts | ||||
| Yes | 2789 (74.2) | 1542 (55.3) | 1247 (44.7) | p < 0.001 |
| No | 968 (25.8) | 468 (48.3) | 500 (51.7) | |
| HPV vaccines are highly effective in preventing me from cervical/vulvar cancer | ||||
| Yes | 3122 (83.1) | 1754 (56.2) | 1368 (43.8) | p < 0.001 |
| No | 635 (16.9) | 256 (40.3) | 379 (59.7) | |
| Perceived barriers | ||||
| High cost of HPV vaccination | ||||
| Yes | 394 (10.5) | 179 (45.4) | 215 (54.6) | 0.001 |
| No | 3363 (89.5) | 1831 (54.4) | 1532 (45.6) | |
| Fear of severe side effects after receiving HPV vaccination | ||||
| Yes | 987 (26.3) | 474 (48.0) | 513 (52.0) | p < 0.001 |
| No | 2770 (73.7) | 1536 (55.5) | 1234 (44.5) | |
© 2020 by the authors. Licensee MDPI, Basel, Switzerland. This article is an open access article distributed under the terms and conditions of the Creative Commons Attribution (CC BY) license (http://creativecommons.org/licenses/by/4.0/).
Share and Cite
You, D.; Han, L.; Li, L.; Hu, J.; D. Zimet, G.; Alias, H.; Danaee, M.; Cai, L.; Zeng, F.; Wong, L.P. Human Papillomavirus (HPV) Vaccine Uptake and the Willingness to Receive the HPV Vaccination among Female College Students in China: A Multicenter Study. Vaccines 2020, 8, 31. https://doi.org/10.3390/vaccines8010031
You D, Han L, Li L, Hu J, D. Zimet G, Alias H, Danaee M, Cai L, Zeng F, Wong LP. Human Papillomavirus (HPV) Vaccine Uptake and the Willingness to Receive the HPV Vaccination among Female College Students in China: A Multicenter Study. Vaccines. 2020; 8(1):31. https://doi.org/10.3390/vaccines8010031
Chicago/Turabian StyleYou, Dingyun, Liyuan Han, Lian Li, Jingcen Hu, Gregory D. Zimet, Haridah Alias, Mahmoud Danaee, Le Cai, Fangfang Zeng, and Li Ping Wong. 2020. "Human Papillomavirus (HPV) Vaccine Uptake and the Willingness to Receive the HPV Vaccination among Female College Students in China: A Multicenter Study" Vaccines 8, no. 1: 31. https://doi.org/10.3390/vaccines8010031
APA StyleYou, D., Han, L., Li, L., Hu, J., D. Zimet, G., Alias, H., Danaee, M., Cai, L., Zeng, F., & Wong, L. P. (2020). Human Papillomavirus (HPV) Vaccine Uptake and the Willingness to Receive the HPV Vaccination among Female College Students in China: A Multicenter Study. Vaccines, 8(1), 31. https://doi.org/10.3390/vaccines8010031

