Mycobacterium tuberculosis PPE18 Protein Bodies in Insect Cells: A Candidate Tuberculosis Vaccine
Abstract
1. Introduction
2. Materials and Methods
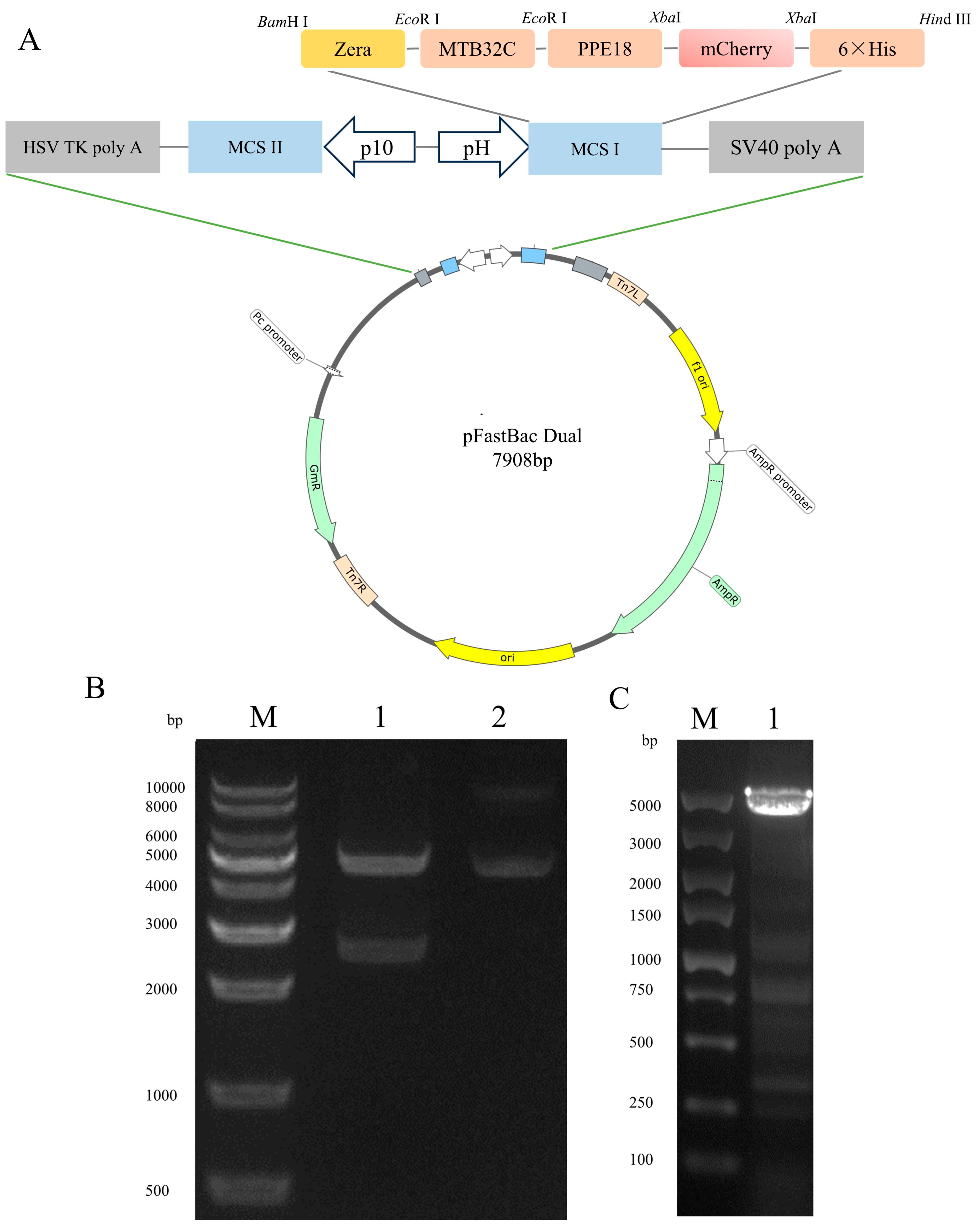
2.1. Design and Assembly of Expression Vectors Based on Selected Coding Sequences
2.2. Cultivation of Sf9 Insect Cells and Production of Recombinant Zera-Based Nanoparticles
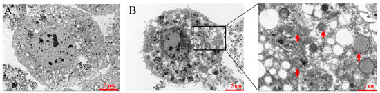
2.3. Immunofluorescence Staining and Ultrastructural Analysis Using Transmission Electron Microscopy
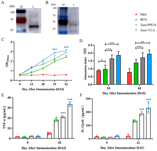
2.4. Western Blot Identification of Vectors and Nanoparticles for Animal Immunoassays
2.5. Mouse Vaccination
2.6. IgG Antibody Analysis
2.7. Lymphocyte Proliferation Assay
2.8. Flow Cytometry
2.9. Safety Assessment
2.10. Vaccination Strategies and Cytokine Detection in Calves
2.11. Statistical Analysis
3. Results
3.1. Construction and Characterization of the PPE18 Expression Vector
3.2. Localization of the Recombinant Nanoparticle Zera-71CA-mCherry Antigen
3.3. Zera-71CA and Zera-PPE18 Nanoparticles Induce Immune Responses in Mice
3.4. The Zera-71CA/Zera-PPE18 Nanoparticle Vaccine Activates T-Cell Immune Response in Mice
3.5. Security Testing
3.6. Zera-71CA/Zera-PPE18 Nanoparticle Induces Immune Response in Calves
4. Discussion
5. Conclusions
Author Contributions
Funding
Institutional Review Board Statement
Informed Consent Statement
Data Availability Statement
Conflicts of Interest
Abbreviations
| M. tb | Mycobacterium tuberculosis |
| TB | tuberculosis |
| PE | proline-glutamate |
| PPE | proline-proline-glutamate |
| BCG | Bacillus Calmette–Guérin |
| ER | endoplasmic reticulum |
| PBs | protein bodies |
| ELISA | enzyme-linked immunosorbent assay |
| SI | stimulation index |
References
- Gong, W.; Pan, C.; Cheng, P.; Wang, J.; Zhao, G.; Wu, X. Peptide-Based Vaccines for Tuberculosis. Front. Immunol. 2022, 13, 830497. [Google Scholar] [CrossRef] [PubMed]
- Ravimohan, S.; Kornfeld, H.; Weissman, D.; Bisson, G.P. Tuberculosis and lung damage: From epidemiology to pathophysiology. Eur. Respir. Rev. 2018, 27, 170077. [Google Scholar] [CrossRef] [PubMed]
- Fishbein, S.; van Wyk, N.; Warren, R.M.; Sampson, S.L. Phylogeny to function: PE/PPE protein evolution and impact on Mycobacterium tuberculosis pathogenicity. Mol. Microbiol. 2015, 96, 901–916. [Google Scholar] [CrossRef] [PubMed]
- Li, W.; Deng, W.; Xie, J. Expression and regulatory networks of Mycobacterium tuberculosis PE/PPE family antigens. J. Cell Physiol. 2019, 234, 7742–7751. [Google Scholar] [CrossRef]
- Ilesanmi, A.; Odeniran, O.M.; Tatsipie, L.; Osam Duodu, E.; Ankrah, P.K. The Role of Proline-Proline-Glutamic Acid (PPE) Proteins in Mycobacterium tuberculosis Virulence: Mechanistic Insights and Therapeutic Implications. Cureus 2024, 16, e51955. [Google Scholar] [CrossRef]
- Dolasia, K.; Nazar, F.; Mukhopadhyay, S. Mycobacterium tuberculosis PPE18 protein inhibits MHC class II antigen presentation and B cell response in mice. Eur. J. Immunol. 2021, 51, 603–619. [Google Scholar] [CrossRef]
- Liu, H.; Timko, M.P. Improving Protein Quantity and Quality-The Next Level of Plant Molecular Farming. Int. J. Mol. Sci. 2022, 23, 1326. [Google Scholar] [CrossRef]
- Feng, Y.; Ma, Y.; Feng, F.; Chen, X.; Qi, W.; Ma, Z.; Song, R. Accumulation of 22 kDa alpha-zein-mediated nonzein protein in protein body of maize endosperm. New Phytol. 2022, 233, 265–281. [Google Scholar] [CrossRef]
- Mbewana, S.; Mortimer, E.; Pera, F.F.; Hitzeroth, I.I.; Rybicki, E.P. Production of H5N1 Influenza Virus Matrix Protein 2 Ectodomain Protein Bodies in Tobacco Plants and in Insect Cells as a Candidate Universal Influenza Vaccine. Front. Bioeng. Biotechnol. 2015, 3, 197. [Google Scholar] [CrossRef]
- Torrent, M.; Llompart, B.; Lasserre-Ramassamy, S.; Llop-Tous, I.; Bastida, M.; Marzabal, P.; Westerholm-Parvinen, A.; Saloheimo, M.; Heifetz, P.B.; Ludevid, M.D. Eukaryotic protein production in designed storage organelles. BMC Biol. 2009, 7, 5. [Google Scholar] [CrossRef]
- Hofbauer, A.; Melnik, S.; Tschofen, M.; Arcalis, E.; Phan, H.T.; Gresch, U.; Lampel, J.; Conrad, U.; Stoger, E. The Encapsulation of Hemagglutinin in Protein Bodies Achieves a Stronger Immune Response in Mice than the Soluble Antigen. Front. Plant Sci. 2016, 7, 142. [Google Scholar] [CrossRef]
- van Zyl, A.R.; Meyers, A.E.; Rybicki, E.P. Development of plant-produced protein body vaccine candidates for bluetongue virus. BMC Biotechnol. 2017, 17, 47. [Google Scholar] [CrossRef]
- Llop-Tous, I.; Madurga, S.; Giralt, E.; Marzabal, P.; Torrent, M.; Ludevid, M.D. Relevant elements of a maize gamma-zein domain involved in protein body biogenesis. J. Biol. Chem. 2010, 285, 35633–35644. [Google Scholar] [CrossRef]
- Yao, L.; Sun, J.; Xu, H.; Kan, Y.; Zhang, X.; Yan, H.C. A novel economic method for high throughput production of recombinant baculovirus by infecting insect cells with Bacmid-containing diminopimelate-auxotrophic Escherichia coli. J. Biotechnol. 2010, 145, 23–29. [Google Scholar] [CrossRef] [PubMed]
- Gunasena, M.; Shukla, R.K.; Yao, N.; Rosas Mejia, O.; Powell, M.D.; Oestreich, K.J.; Aceves-Sanchez, M.J.; Flores-Valdez, M.A.; Liyanage, N.P.M.; Robinson, R.T. Evaluation of early innate and adaptive immune responses to the TB vaccine Mycobacterium bovis BCG and vaccine candidate BCGDeltaBCG1419c. Sci. Rep. 2022, 12, 12377. [Google Scholar] [CrossRef] [PubMed]
- Whitehead, M.; Ohlschlager, P.; Almajhdi, F.N.; Alloza, L.; Marzabal, P.; Meyers, A.E.; Hitzeroth, I.I.; Rybicki, E.P. Human papillomavirus (HPV) type 16 E7 protein bodies cause tumour regression in mice. BMC Cancer 2014, 14, 367. [Google Scholar] [CrossRef]
- Hope, J.C.; Khalid, H.; Thom, M.L.; Howard, C.J.; Shaw, D.J. Protective Efficacy of BCG Vaccination in Calves Vaccinated at Different Ages. Pathogens 2023, 12, 789. [Google Scholar] [CrossRef] [PubMed]
- Roy, A.; Eisenhut, M.; Harris, R.J.; Rodrigues, L.C.; Sridhar, S.; Habermann, S.; Snell, L.; Mangtani, P.; Adetifa, I.; Lalvani, A.; et al. Effect of BCG vaccination against Mycobacterium tuberculosis infection in children: Systematic review and meta-analysis. BMJ 2014, 349, g4643. [Google Scholar] [CrossRef]
- Lange, C.; Aaby, P.; Behr, M.A.; Donald, P.R.; Kaufmann, S.H.E.; Netea, M.G.; Mandalakas, A.M. 100 years of Mycobacterium bovis bacille Calmette-Guerin. Lancet. Infect. Dis. 2022, 22, e2–e12. [Google Scholar] [CrossRef]
- Tameris, M.; Mearns, H.; Penn-Nicholson, A.; Gregg, Y.; Bilek, N.; Mabwe, S.; Geldenhuys, H.; Shenje, J.; Luabeya, A.K.K.; Murillo, I.; et al. Live-attenuated Mycobacterium tuberculosis vaccine MTBVAC versus BCG in adults and neonates: A randomised controlled, double-blind dose-escalation trial. Lancet. Respir. Med. 2019, 7, 757–770. [Google Scholar] [CrossRef]
- Tameris, M.; Rozot, V.; Imbratta, C.; Geldenhuys, H.; Mendelsohn, S.C.; Kany Luabeya, A.K.; Shenje, J.; Tredoux, N.; Fisher, M.; Mulenga, H.; et al. Safety, reactogenicity, and immunogenicity of MTBVAC in infants: A phase 2a randomised, double-blind, dose-defining trial in a TB endemic setting. EBioMedicine 2025, 114, 105628. [Google Scholar] [CrossRef]
- Cotton, M.F.; Madhi, S.A.; Luabeya, A.K.; Tameris, M.; Hesseling, A.C.; Shenje, J.; Schoeman, E.; Hatherill, M.; Desai, S.; Kapse, D.; et al. Safety and immunogenicity of VPM1002 versus BCG in South African newborn babies: A randomised, phase 2 non-inferiority double-blind controlled trial. Lancet Infect. Dis. 2022, 22, 1472–1483. [Google Scholar] [CrossRef] [PubMed]
- Van Der Meeren, O.; Hatherill, M.; Nduba, V.; Wilkinson, R.J.; Muyoyeta, M.; Van Brakel, E.; Ayles, H.M.; Henostroza, G.; Thienemann, F.; Scriba, T.J.; et al. Phase 2b Controlled Trial of M72/AS01(E) Vaccine to Prevent Tuberculosis. N. Engl. J. Med. 2018, 379, 1621–1634. [Google Scholar] [CrossRef] [PubMed]
- Tait, D.R.; Hatherill, M.; Van Der Meeren, O.; Ginsberg, A.M.; Van Brakel, E.; Salaun, B.; Scriba, T.J.; Akite, E.J.; Ayles, H.M.; Bollaerts, A.; et al. Final Analysis of a Trial of M72/AS01(E) Vaccine to Prevent Tuberculosis. N. Engl. J. Med. 2019, 381, 2429–2439. [Google Scholar] [CrossRef] [PubMed]
- Aagaard, C.; Hoang, T.; Dietrich, J.; Cardona, P.J.; Izzo, A.; Dolganov, G.; Schoolnik, G.K.; Cassidy, J.P.; Billeskov, R.; Andersen, P. A multistage tuberculosis vaccine that confers efficient protection before and after exposure. Nat. Med. 2011, 17, 189–194. [Google Scholar] [CrossRef]
- Bekker, L.G.; Dintwe, O.; Fiore-Gartland, A.; Middelkoop, K.; Hutter, J.; Williams, A.; Randhawa, A.K.; Ruhwald, M.; Kromann, I.; Andersen, P.L.; et al. A phase 1b randomized study of the safety and immunological responses to vaccination with H4:IC31, H56:IC31, and BCG revaccination in Mycobacterium tuberculosis-uninfected adolescents in Cape Town, South Africa. EClinicalMedicine 2020, 21, 100313. [Google Scholar] [CrossRef]
- Tkachuk, A.P.; Gushchin, V.A.; Potapov, V.D.; Demidenko, A.V.; Lunin, V.G.; Gintsburg, A.L. Multi-subunit BCG booster vaccine GamTBvac: Assessment of immunogenicity and protective efficacy in murine and guinea pig TB models. PLoS ONE 2017, 12, e0176784. [Google Scholar] [CrossRef]
- Enriquez, A.B.; Izzo, A.; Miller, S.M.; Stewart, E.L.; Mahon, R.N.; Frank, D.J.; Evans, J.T.; Rengarajan, J.; Triccas, J.A. Advancing Adjuvants for Mycobacterium tuberculosis Therapeutics. Front. Immunol. 2021, 12, 740117. [Google Scholar] [CrossRef]
- Mainieri, D.; Rossi, M.; Archinti, M.; Bellucci, M.; De Marchis, F.; Vavassori, S.; Pompa, A.; Arcioni, S.; Vitale, A. Zeolin, A new recombinant storage protein constructed using maize gamma-zein and bean phaseolin. Plant. Physiol. 2004, 136, 3447–3456. [Google Scholar] [CrossRef]
- Ximba, P.; Chapman, R.; Meyers, A.E.; Margolin, E.; van Diepen, M.T.; Williamson, A.L.; Rybicki, E.P. Characterization and Immunogenicity of HIV Envelope gp140 Zera((R)) Tagged Antigens. Front. Bioeng. Biotechnol. 2020, 8, 321. [Google Scholar] [CrossRef]
- Schwestka, J.; Tschofen, M.; Vogt, S.; Marcel, S.; Grillari, J.; Raith, M.; Swoboda, I.; Stoger, E. Plant-derived protein bodies as delivery vehicles for recombinant proteins into mammalian cells. Biotechnol. Bioeng. 2020, 117, 1037–1047. [Google Scholar] [CrossRef] [PubMed]
- Li, L.; Jiang, Y.; Lao, S.; Yang, B.; Yu, S.; Zhang, Y.; Wu, C. Mycobacterium tuberculosis-Specific IL-21+IFN-gamma+CD4+ T Cells Are Regulated by IL-12. PLoS ONE 2016, 11, e0147356. [Google Scholar]








| Protein | NCBI Accession Number | Features/Functions | Selected Amino Acid Length |
|---|---|---|---|
| PPE18 | NC_000962.3 | PE/PPE protein family | 391 aa |
| MTB32C | MTCI418B.07 | Metabolism | 132 aa |
| Group | Immunization Time Points | Dose |
|---|---|---|
| PBS | 0, 14, 28 | 100 μL |
| BCG | 0, 14, 28 | 5 × 104 CFU |
| Zera-71CA nanoparticles | 0, 14, 28 | 10 μg |
| Zera-PPE18 nanoparticles | 0, 14, 28 | 10 μg |
Disclaimer/Publisher’s Note: The statements, opinions and data contained in all publications are solely those of the individual author(s) and contributor(s) and not of MDPI and/or the editor(s). MDPI and/or the editor(s) disclaim responsibility for any injury to people or property resulting from any ideas, methods, instructions or products referred to in the content. |
© 2025 by the authors. Licensee MDPI, Basel, Switzerland. This article is an open access article distributed under the terms and conditions of the Creative Commons Attribution (CC BY) license (https://creativecommons.org/licenses/by/4.0/).
Share and Cite
Wang, P.; Zhang, G.; Cai, Y.; Jiang, L.; Niu, X.; Zhang, S.; Gao, W.; Wu, Z.; Li, Y. Mycobacterium tuberculosis PPE18 Protein Bodies in Insect Cells: A Candidate Tuberculosis Vaccine. Vaccines 2025, 13, 671. https://doi.org/10.3390/vaccines13070671
Wang P, Zhang G, Cai Y, Jiang L, Niu X, Zhang S, Gao W, Wu Z, Li Y. Mycobacterium tuberculosis PPE18 Protein Bodies in Insect Cells: A Candidate Tuberculosis Vaccine. Vaccines. 2025; 13(7):671. https://doi.org/10.3390/vaccines13070671
Chicago/Turabian StyleWang, Pu, Gang Zhang, Yurong Cai, Lingling Jiang, Xiaoxia Niu, Sinong Zhang, Weifeng Gao, Zhiwei Wu, and Yong Li. 2025. "Mycobacterium tuberculosis PPE18 Protein Bodies in Insect Cells: A Candidate Tuberculosis Vaccine" Vaccines 13, no. 7: 671. https://doi.org/10.3390/vaccines13070671
APA StyleWang, P., Zhang, G., Cai, Y., Jiang, L., Niu, X., Zhang, S., Gao, W., Wu, Z., & Li, Y. (2025). Mycobacterium tuberculosis PPE18 Protein Bodies in Insect Cells: A Candidate Tuberculosis Vaccine. Vaccines, 13(7), 671. https://doi.org/10.3390/vaccines13070671

