Potential Involvement of PI3K/AKT Signaling Pathway in the Protective Effects of Rhinacanthus nasutus Against Diabetic Nephropathy-Induced Oxidative Stress
Abstract
1. Introduction
2. Materials and Methods
2.1. Reagents and Chemicals
2.2. Preparation of AE
2.3. Serum Pharmacochemistry Analysis of AE
2.3.1. Animals
2.3.2. Preparation of Serum Sample
2.4. Q Exactive HF Orbitrap LC–MS/MS Analysis of AE and AEB
2.5. Network Pharmacology Analysis
2.6. In Vitro Anti-Hypoglycemic Activity Analysis
2.7. In Vitro Antioxidant Activity Analysis
2.8. In Vivo Protection Effects on Diabetic Nephropathy
2.8.1. Establishment of the DN Model and Treatment
2.8.2. In Vivo Antioxidant Activity Analysis
2.9. Western Blot
2.10. Statistical Analysis
3. Results
3.1. Chemical Composition Analysis of AE
3.2. Component Analysis of AEB
3.3. Network Pharmacological Studies
| No | Rt (min) | Name | Positive Ion or Negative Ion (m/z) | Element Composotion | Molecular Weight (Da) | MS/MS (m/z) | Source | ||
|---|---|---|---|---|---|---|---|---|---|
| M±H | Indicated | ppm | |||||||
| 1 | 1.798 | 2,4-Dihydroxycinnamic acid | M-H | 180.04176 | −2.75 | C9H8O4 | 179.03444 | 179[M-H]−, 161[M-H-H2O]−, 135[M-H-COO]−, 130[M-H-OH-2O]−, 117[M-H-COO-H2O]− | Prototypes |
| 2 | 2.365 | 4-Acetyl-3-hydroxy-5-methylphenyl β-D-glucopyranoside | M-H | 328.1149 | −2.67 | C15H20O8 | 327.10767 | 327[M-H]−,283[M-H-CH3-CHO]−,256[M-H-C2H4O-C2H4]−,248[M-H-C2H5O-2OH]−,232[M-H-C2H5O2-2OH]−,212[M-H-C2H5O3-2OH]−,192[M-H-C2H5O2-2OH-C3H4]−,165[M-H-C2H5O2-2OH-C4H3O]−,147[M-H-C2H5O2-2OH-C4H3O-H2O]− | Prototypes |
| 3 | 5.298 | 1-O-(4-Coumaroyl)-beta-D-glucose | M-H | 326.0922 | 4.52 | C15H18O8 | 325.09192 | 325[M-H]−, 239[M-H-2CHO-CO]−, 231[M-H-C6H6O]−, 197[M-H-2CHO-CO-C2H2O]−, 179[M-H-2CHO-CO-C2H2O-H2O]−, 167[M-H-2CHO-CO-C2H2O-CH3OH]− | Prototypes |
| 4 | 6.636 | trans O-Coumaric acid | M+H | 164.04690 | −2.70 | C9H8O3 | 165.05421 | 165[M+H]+, 147[M+H-H2O]+, | Prototypes |
| 5 | 7.321 | Homogentisic acid | M+H | 168.04226 | −2.30 | C8H8O4 | 169.04901 | 169[M+H]+, 118[M+H-3OH]+ | Prototypes |
| 6 | 7.588 | 3, 5-Dihydroxybenzaldehyde | M-H | 138.03126 | −3.12 | C7H6O3 | 137.02399 | 137[M-H]−, 121[M-H-O]− | Prototypes |
| 7 | 8.094 | p-Hydroxymandelic acid | M+H | 168.04178 | −2.83 | C8H8O4 | 169.04906 | 169[M+H]+, 118[M+H-3OH]+ | Metabolites |
| 8 | 10.943 | 3,4’,5,6,7-Pentamethoxyflavone | M+H | 372.11775 | −3.71 | C20H20O7 | 373.12680 | 373[M+H]+, 344[M+H-CHO]+, 295[M+H-C2H6O3]+, 279[M+H-C2H6O4]+, 269[M+H-C2H6O3-2CH]+, 209[M+H-CHO-C8H7O2]+, 193[M+H-C2H6O3-2CH-C6H4]+, 149[M+H-C2H6O3-2CH-C6H4-C2H4O]+, 118[M+H-C2H6O4-C11H13O]+, | Prototypes |
| 9 | 11.647 | m-Coumaric acid | M+H | 164.04689 | −2.76 | C9H8O3 | 165.05417 | 165[M+H]+, 147[M+H-H2O]+ | Prototypes |
| 10 | 12.873 | 3-Methoxyphenylacetic acid | M-H | 166.0625 | −3.0 | C9H10O3 | 165.05516 | 165[M-H]−, 121[M-H-COO]− | Metabolites |
| 11 | 13.209 | Sinensetin | M+H | 372.11987 | −3.71 | C20H20O7 | 373.1201 | 373[M+H]+, 353[M+H-CH2]+, 279[M+H-CH2-C2H8O3]+, 223[M+H-C9H10O2]+, 209[M+H-C9H8O3]+, 163[M+H-C9H10O2-2CO]+, 149[M+H-CH2-C2H8O3-C9H6O]+ | Prototypes |
| 12 | 13.526 | Isosinensetin | M+H | 372.11952 | −3.71 | C20H20O7 | 373.12686 | 373[M+H]+, 355[M+H-H2O]+, 279[M+H-H2O-C3H8O2]+, 270[M+H-C4H7O3]+, 149[M+H-C4H7O3-C8H9O]+, 118[M+H-H2O-C3H8O2-C10H9O2]+ | Prototypes |
| 13 | 17.428 | Salvigenin | M-H | 328.09361 | −3.28 | C18H16O6 | 327.08633 | 327[M-H]−, 243[M-H-C5H8O]−, 195[M-H-C5H8O4]−, 182[M-H-C5H8O4-CH]−, 153[M-H-C5H8O4-CH-CHO]−, 147[M-H-C9H8O4]−, 116[M-H-C5H8O4-CH-CHO-C3H2]− | Prototypes |
| 14 | 21.897 | Ethyl 3-(3,4-dihydroxyphenyl)propionate | M-H | 210.08858 | −3.01 | C11H14O4 | 209.08128 | 209[M-H]−, 182[M-H-C2H5]−, 112[M-H-C2H5-C3H2O2]− | Prototypes |
| 15 | 23.354 | 2β,9α-Diacetoxy-trans-decalin | M+H | 254.1509 | −3.66 | C14H22O4 | 255.15799 | 255[M+H]+, 237[M+H-H2O]+, 226[M+H-C2H5]+, 180[M+H-CH3COO-O]+, 149[M+H-C3H8-COO-H2O]+ | Prototypes |
| 16 | 24.937 | Embelin | M-H | 294.1823 | −2.77 | C17H26O4 | 293.17502 | 293[M-H]−, 265[M-H-CO]−, 182[M-H-C2H3-3CO]−, 112[M-H-3CO-C6H11O]− | Prototypes |
| 17 | 24.975 | 5-Hydroxy-1-(4-hydroxy-3-methoxy-cyclohexyl)decan-3-one | M+H | 294.1820 | −3.69 | C17H26O4 | 295.18930 | 295[M+H]+, 249[M+H-CH3O-H2O]+, 244[M+H-CH3-2H2O]+, 227[M+H-CH3-2H2O-OH]+, 149[M+H-C6H6O2-2H2O]+, 118[M+H-C9H17O-2H2O]+ | Prototypes |
| 18 | 25.255 | 3-(2,2,5,6-Tetramethyl-5-(((2-oxo-2H-chromen-7-yl)oxy)methyl)-1-oxaspiro [2.5]octan-4-yl)propanoic acid | M+H | 414.2026 | −3.89 | C24H30O6 | 415.20990 | 415[M+H]+, 318[M+H-C4H5-COO]+, 274[M+H-C4H5-2COO]+ | Prototypes |
| 19 | 25.954 | Sterebins A | M+H | 310.2132 | −3.92 | C18H30O4 | 311.22034 | 311[M+H]+, 293[M+H-H2O]+, 274[M+H-H3O2]+, 230[M+H-H3O2-H2O2]+ | Prototypes |
| 20 | 26.199 | Rhinacanthone | M+H | 242.09349 | −3.31 | C15H14O3 | 243.10078 | 243[M+H]+, 209[M+H-2OH]+, 192[M+H-3OH]+, 163[M+H-3OH-C2H5]+, 149[M+H-3OH-C2H5-CH2]+, | Prototypes |
| 21 | 26.719 | [6]-Gingerdiol | M-H | 296.1977 | −3.44 | C17H28O4 | 295.17999 | 295[M-H]−,277[M-H-H2O]−,233[M-H-C2H5OH]−,182[M-H-C2H5OH-CH3-2H2O]−,115[M-H-C2H5OH-C6H10-2H2O]− | Prototypes |
| 22 | 26.792 | Phenylpyruvic Acid | M+H | 164.04734 | −3.03 | C9H8O3 | 165.05412 | 165[M+H]+, 149[M+H-O]+, 118[M+H-CH3O2]+ | Prototypes |
| 23 | 27.116 | Thujopsenic acid | M+H | 220.1456 | −3.24 | C14H20O2 | 221.15291 | 221[M+H]+, 149[M+H-C3H8-CO]+, 118M+H-C3H8-CH3O-CO]+ | Prototypes |
| 24 | 27.147 | (2-Methyl-heptyl)-malonic acid diethyl ester | M-H | 272.1979 | −2.99 | C15H28O4 | 271.19064 | 271[M-H]−, 239[M-H-2O]−, 182[M-H-C2H5O-COO]−, 115[M-H-C2H5O-C2H5-COO-COOH]− | Prototypes |
| 25 | 27.993 | 2,6-Di-tert-butyl-1,4-benzoquinone | M+H | 220.1456 | −3.32 | C14H20O2 | 221.15399 | 221[M+H]+, 182[M+H-C3H3]+, 115[M+H-2H2O-C5H10]+ | Prototypes |
3.4. In Vitro Glucose-Lowering Potential
3.5. Evaluation of the Antioxidant Activity of AE
3.6. In Vivo Protection Effects on Diabetic Nephropathy
3.7. Renal Histopathological Assessment
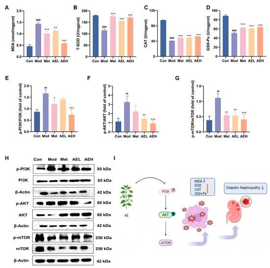
3.8. AE Administration Mitigates Renal Oxidative Stress in Diabetic Rats
3.9. Regulatory Effect of AE on the Signaling Pathways

4. Discussion
5. Conclusions
Supplementary Materials
Author Contributions
Funding
Institutional Review Board Statement
Informed Consent Statement
Data Availability Statement
Acknowledgments
Conflicts of Interest
Abbreviations
| ABTS | 2,2′-Azino-bis-(3-ethylbenzothiazoline-6-sulphonate) |
| AKT | Protein kinase B |
| AKT1 | AKT serine/threonine kinase 1 |
| CCK-8 | Cell counting kit-8 |
| DPPH | 1,1-Diphenyl-2-picrylhydrazyl radical 2,2-diphenyl-1-(2,4,6-trinitrophenyl) hydrazyl |
| EGFR | Epidermal growth factor receptor |
| FRAP | Ferric ion reducing power |
| GLUT4 | Glucose transporter-4 |
| MTT | 3-(4,5-Dimethylthiazol-2-yl)-2,5-diphenyltetrazolium bromide |
| mTOR | Mechanistic target of rapamycin kinase |
| 2-NBDG | 2-[N-(7-Nitrobenz-2-oxa-1,3-diazol-4-yl) amino]-2-deoxyglucose; PI3K: phosphatidylinositol-3-hydroxykinase |
| PIK3CA | Phosphatidylinositol-4,5-bisphosphate 3-kinase catalytic subunit alpha |
| PIK3CB | Phosphatidylinositol-4,5-bisphosphate 3-kinase catalytic subunit beta |
| PIK3R1 | Phosphoinositide-3-kinase regulatory subunit 1 |
| PPI network | Protein-protein interaction network |
| PTK2 | Protein tyrosine kinase 2 |
| RIPA lysis buffer | Radio immunoprecipitation assay lysis buffer |
| SRC | SRC proto-oncogene, non-receptor tyrosine kinase |
| STAT3 | Signal transducer and activator of transcription 3 |
References
- Hu, Q.; Chen, Y.; Deng, X.; Li, Y.; Ma, X.; Zeng, J.; Zhao, Y. Diabetic nephropathy: Focusing on pathological signals, clinical treatment, and dietary regulation. Biomed. Pharmacother. 2023, 159, 114252. [Google Scholar] [CrossRef]
- Jin, Q.; Liu, T.; Qiao, Y.; Liu, D.; Yang, L.; Mao, H.; Ma, F.; Wang, Y.; Peng, L.; Zhan, Y. Oxidative stress and inflammation in diabetic nephropathy: Role of polyphenols. Front. Immunol. 2023, 14, 1185317. [Google Scholar] [CrossRef]
- Akpoveso, O.-O.P.; Ubah, E.E.; Obasanmi, G. Antioxidant Phytochemicals as Potential Therapy for Diabetic Complications. Antioxidants 2023, 12, 123. [Google Scholar] [CrossRef]
- Wang, Y.; Liu, T.; Cai, Y.; Liu, W.; Guo, J. SIRT6’s function in controlling the metabolism of lipids and glucose in diabetic nephropathy. Front. Endocrinol. 2023, 14, 1244705. [Google Scholar] [CrossRef]
- Qi, B.; Chen, Y.; Chai, S.; Lu, X.; Kang, L. O-linked β-N-acetylglucosamine (O-GlcNAc) modification: Emerging pathogenesis and a therapeutic target of diabetic nephropathy. Diabet. Med. 2025, 42, e15436. [Google Scholar] [CrossRef]
- Han, S.; Ma, S.; Liu, K.; Qi, R.; Wang, G.; Qin, W.; Zhang, X. SRPK1 is a significant factor in driving the progression of diabetic kidney fibrosis. Diabetol. Metab. Syndr. 2025, 17, 316. [Google Scholar] [CrossRef] [PubMed]
- Shang, Y.; Yan, C.-Y.; Li, H.; Liu, N.; Zhang, H.-F. Tiliroside protects against diabetic nephropathy in streptozotocin-induced diabetes rats by attenuating oxidative stress and inflammation. World J. Diabetes 2024, 15, 2220–2236. [Google Scholar] [CrossRef] [PubMed]
- Meng, T.; Yang, L.; Gong, Z.; Liang, F.; Tang, W. Naphthoquinones from Rhinacanthus nasutus and Their Pharmacological Activities. Chin. J. Exp. Tradit. Med. Formulae 2020, 26, 213–219. [Google Scholar]
- Brimson, J.M.; Prasanth, M.I.; Malar, D.S.; Brimson, S.; Tencomnao, T. Rhinacanthus nasutus “Tea” Infusions and the Medicinal Benefits of the Constituent Phytochemicals. Nutrients 2020, 12, 3776. [Google Scholar] [CrossRef]
- Shah, M.A.; Reanmongkol, W.; Radenahmad, N.; Khalil, R.; Ul-Haq, Z.; Panichayupakaranant, P. Anti-hyperglycemic and anti-hyperlipidemic effects of rhinacanthins-rich extract from Rhinacanthus nasutus leaves in nicotinamide-streptozotocin induced diabetic rats. Biomed. Pharmacother. 2019, 113, 108702. [Google Scholar] [CrossRef]
- Zhao, L.-L.; Makinde, E.A.; Shah, M.A.; Olatunji, O.J.; Panichayupakaranant, P. Rhinacanthins-rich extract and rhinacanthin C ameliorate oxidative stress and inflammation in streptozotocin-nicotinamide-induced diabetic nephropathy. J. Food Biochem. 2019, 43, e12812. [Google Scholar] [CrossRef] [PubMed]
- Ligarda-Samanez, C.A.; Choque-Quispe, D.; Moscoso-Moscoso, E.; Ramos-Pacheco, B.S.; Palomino-Rincon, H.; Peralta-Guevara, D.E. Microencapsulation of bioactive compounds from Hesperomeles escalloniifolia Schltdl (Capachu) in quinoa starch and Tara Gum. CyTA J. Food 2025, 23, 2564354. [Google Scholar] [CrossRef]
- Li, F.; Li, J.; Wang, Y.; Dong, F.; Tao, Y.; Wang, S.; Zhang, J. Metabolite identification of cryptochlorogenic acid in rats using UHPLC-Q-TOF MS. Chin. Tradit. Herb. Drugs 2021, 52, 3810–3817. [Google Scholar]
- Liu, Z.; Huo, J.-H.; Dong, W.-T.; Sun, G.-D.; Li, F.-J.; Zhang, Y.-N.; Qin, Z.-W.; Pengna, J.; Wang, W.-M. A Study Based on Metabolomics, Network Pharmacology, and Experimental Verification to Explore the Mechanism of Qinbaiqingfei Concentrated Pills in the treatment of Mycoplasma Pneumonia. Front. Pharmacol. 2021, 12, 761883. [Google Scholar] [CrossRef]
- Wang, Y.J.; Chen, Y.; Jia, Y.N.; Xue, Z.H.; Chen, Z.Q.; Zhang, M.; Panichayupakaranant, P.; Yang, S.Y.; Chen, H.X. Chrysophyllum cainito. L alleviates diabetic and complications by playing antioxidant, antiglycation, hypoglycemic roles and the chemical profile analysis. J. Ethnopharmacol. 2021, 281, 114569. [Google Scholar] [CrossRef]
- Li, N.; Li, S.; Wang, Y.; Wang, Q.; Zhou, J.; Liu, J.; Gao, Y.; Zhang, M.; Chen, H. Compositional analysis and immunomodulatory activity of blue pigment fraction (BPF) from Laba garlic. Food Chem. 2023, 406, 134976. [Google Scholar] [CrossRef]
- Xu, L.; Li, W.; Chen, Z.; Guo, Q.; Wang, C.; Santhanam, R.K.; Chen, H. Inhibitory effect of epigallocatechin-3-O-gallate on α-glucosidase and its hypoglycemic effect via targeting PI3K/AKT signaling pathway in L6 skeletal muscle cells. Int. J. Biol. Macromol. 2019, 125, 605–611. [Google Scholar] [CrossRef]
- Jia, Y.N.; Wang, Y.J.; Li, R.L.; Li, S.Q.; Zhang, M.; He, C.W.; Chen, H.X. The structural characteristic of acidic-hydrolyzed corn silk polysaccharides and its protection on the H2O2-injured intestinal epithelial cells. Food Chem. 2021, 356, 129691. [Google Scholar] [CrossRef]
- Shen, Z.; Cui, T.; Liu, Y.; Wu, S.; Han, C.; Li, J. Astragalus membranaceus and Salvia miltiorrhiza ameliorate diabetic kidney disease via the “gut-kidney axis”. Phytomedicine 2023, 121, 155129. [Google Scholar] [CrossRef]
- Wannasiri, S.; Piyabhan, P.; Naowaboot, J. Rhinacanthus nasutus leaf improves metabolic abnormalities in high-fat diet-induced obese mice. Asian Pac. J. Trop. Biomed. 2016, 6, 1–7. [Google Scholar] [CrossRef]
- Chen, M.-M.; Jia, J.-H.; Tan, Y.-J.; Ren, Y.-S.; Lv, J.-L.; Chu, T.; Cao, X.-Y.; Ma, R.; Li, D.-F.; Zheng, Q.-S.; et al. Shen-Qi-Jiang-Tang granule ameliorates diabetic nephropathy via modulating tumor necrosis factor signaling pathway. J. Ethnopharmacol. 2023, 303, 116031. [Google Scholar] [CrossRef]
- Alara, O.R.; Abdurahman, N.H.; Ukaegbu, C.I. Extraction of phenolic compounds: A review. Curr. Res. Food Sci. 2021, 4, 200–214. [Google Scholar] [CrossRef]
- Vikram, A.; Patel, S.K.; Pathania, D.; Srivastava, N.; Rai, A.K.; Ratnasekhar, C.; Singh, S.; Ray, R.S.; Dwivedi, A. Ferulic acid photoconversion maintains Nrf2-mediated antioxidant defense against UVA damage. Phytomedicine 2026, 150, 157616. [Google Scholar] [CrossRef]
- Dahan, A.; Oz, M.; Yarmolinsky, L.; Zahavi, A.; Goldenberg-Cohen, N.; Khalfin, B.; Ben-Shabat, S.; Lubin, B.C.R. Multi-Target Neuroprotective Effects of Flavonoid-Rich Ficus benjamina L. Leaf Extracts: Mitochondrial Modulation, Antioxidant Defense, and Retinal Ganglion Cell Survival In Vivo. Int. J. Mol. Sci. 2025, 26, 11746. [Google Scholar] [CrossRef]
- Marwaha, B.; Gaur, S.S. Valorisation of citrus peels: Implications for cardiovascular diseases and diabetes management. Inflammopharmacology 2025, 34, 205–226. [Google Scholar] [CrossRef] [PubMed]
- Kim, I.-S. Current Perspectives on the Beneficial Effects of Soybean Isoflavones and Their Metabolites for Humans. Antioxidants 2021, 10, 1064. [Google Scholar] [CrossRef]
- Maurya, A.; Mohan, S.; Verma, S.C. Antidiabetic Potential of Naturally Occurring Sesquiterpenes: A Review. Curr. Top. Med. Chem. 2021, 21, 851–862. [Google Scholar] [CrossRef]
- Maurya, A.K.; Mulpuru, V.; Mishra, N. Discovery of Novel Coumarin Analogs against the α-Glucosidase Protein Target of Diabetes Mellitus: Pharmacophore-Based QSAR, Docking, and Molecular Dynamics Simulation Studies. ACS Omega 2020, 5, 32234–32249. [Google Scholar] [CrossRef]
- Patil, S.M.; Martiz, R.M.; Satish, A.M.; Shbeer, A.M.; Ageel, M.; Al-Ghorbani, M.; Ranganatha, V.L.; Parameswaran, S.; Ramu, R. Discovery of Novel Coumarin Derivatives as Potential Dual Inhibitors against α-Glucosidase and α-Amylase for the Management of Post-Prandial Hyperglycemia via Molecular Modelling Approaches. Molecules 2022, 27, 3888. [Google Scholar] [CrossRef]
- Ruwizhi, N.; Aderibigbe, B.A. Cinnamic Acid Derivatives and Their Biological Efficacy. Int. J. Mol. Sci. 2020, 21, 5712. [Google Scholar] [CrossRef] [PubMed]
- Zheng, B.; Yang, W.; Xu, Q.; Liu, R. Antitumor Activity of Ferulic Acid and Its Colonic Metabolites. J. South China Univ. Technol. Nat. Sci. Ed. 2022, 50, 30–40. [Google Scholar]
- Shi, H.Y.; Xu, N.; Wang, P.; Wu, D.; Zheng, W. Analysis on ingredients of Sparganii Rhizoma absorbed into plasma based on UPLC-QE-Orbitrap-MS. Chin. J. Hosp. Pharm. 2023, 43, 910–919. [Google Scholar] [CrossRef]
- Zhao, L.; Zhang, H.; Li, N.; Chen, J.; Xu, H.; Wang, Y.; Liang, Q. Network pharmacology, a promising approach to reveal the pharmacology mechanism of Chinese medicine formula. J. Ethnopharmacol. 2023, 309, 116306. [Google Scholar] [CrossRef] [PubMed]
- Min, X.; Guo, S.; Lu, Y.; Xu, X. Investigation on the inhibition mechanism and binding behavior of cryptolepine to α-glucosidase and its hypoglycemic activity by multi-spectroscopic method. J. Lumin. 2024, 269, 120437. [Google Scholar] [CrossRef]
- Gandhi, G.R.; Vasconcelos, A.B.S.; Wu, D.-T.; Li, H.-B.; Antony, P.J.; Li, H.; Geng, F.; Gurgel, R.Q.; Narain, N.; Gan, R.-Y. Citrus Flavonoids as Promising Phytochemicals Targeting Diabetes and Related Complications: A Systematic Review of In Vitro and In Vivo Studies. Nutrients 2020, 12, 2907. [Google Scholar] [CrossRef]
- Shahwan, M.; Alhumaydhi, F.; Ashraf, G.M.; Hasan, P.M.Z.; Shamsi, A. Role of polyphenols in combating Type 2 Diabetes and insulin resistance. Int. J. Biol. Macromol. 2022, 206, 567–579. [Google Scholar] [CrossRef] [PubMed]
- Liu, J.; Quan, L.; Wang, J.; Zhang, G.; Cai, L.; Pan, Z.; Liu, S.; Zhu, C.; Wu, R.; Wang, L.; et al. Knockdown of VEGF-B improves HFD-induced insulin resistance by enhancing glucose uptake in vascular endothelial cells via the PI3K/Akt pathway. Int. J. Biol. Macromol. 2025, 285, 138279. [Google Scholar] [CrossRef]
- Gherghina, M.-E.; Peride, I.; Tiglis, M.; Neagu, T.P.; Niculae, A.; Checherita, I.A. Uric Acid and Oxidative Stress-Relationship with Cardiovascular, Metabolic, and Renal Impairment. Int. J. Mol. Sci. 2022, 23, 3188. [Google Scholar] [CrossRef]
- Chen, Y.; Wang, Y.; Xu, L.; Jia, Y.; Xue, Z.; Zhang, M.; Phisalaphong, M.; Chen, H. Ultrasound-assisted modified pectin from unripe fruit pomace of raspberry (Rubus chingii Hu): Structural characterization and antioxidant activities. LWT Food Sci. Technol. 2020, 134, 110007. [Google Scholar] [CrossRef]
- Weinberg Sibony, R.; Segev, O.; Dor, S.; Raz, I. Overview of oxidative stress and inflammation in diabetes. J. Diabetes 2024, 16, e70014. [Google Scholar] [CrossRef]
- Li, P.; Liao, H.; Niu, Y.; He, X.; Zhou, W.; Pang, Z. Study on the modulation of kidney and liver function of rats with diabetic nephropathy by Huidouba through metabolomics. J. Ethnopharmacol. 2025, 351, 120136. [Google Scholar] [CrossRef]
- Arthur, G.; Adenawoola, M.I.; Wahba, S.; Montgomery, B.S.; Stec, D.E. Role of Liver-Derived Ketones, Hepatokines, and Metabolites in the Regulation of Renal Function. Kidney360 2025, 6, 1609–1617. [Google Scholar] [CrossRef]
- Feng, X.; Wang, S.; Sun, Z.; Dong, H.; Yu, H.; Huang, M.; Gao, X. Ferroptosis Enhanced Diabetic Renal Tubular Injury via HIF-1α/HO-1 Pathway in db/db Mice. Front. Endocrinol. 2021, 12, 626390. [Google Scholar] [CrossRef]
- Tang, G.; Du, Y.; Guan, H.; Jia, J.; Zhu, N.; Shi, Y.; Rong, S.; Yuan, W. Butyrate ameliorates skeletal muscle atrophy in diabetic nephropathy by enhancing gut barrier function and FFA2-mediated PI3K/Akt/mTOR signals. Br. J. Pharmacol. 2022, 179, 159–178. [Google Scholar] [CrossRef]
- Chai, C.; Jin, B.; Bi, J.; Cui, Y.; Cui, X.; Shan, C.; Yu, S.; Wen, H. Exploring of Antidepressant Components and Mechanisms of Zhizichi Decoction: Integration of Serum Pharmacochemistry, Network Pharmacology and Anti-inflammatory Analysis Verification. Anal. Sci. Adv. 2025, 6, e70002. [Google Scholar] [CrossRef]
- Zhai, Y.; Liu, L.; Zhang, F.; Chen, X.; Wang, H.; Zhou, J.; Chai, K.; Liu, J.; Lei, H.; Lu, P.; et al. Network pharmacology: A crucial approach in traditional Chinese medicine research. Chin. Med. 2025, 20, 8. [Google Scholar] [CrossRef] [PubMed]
- Akhlaghipour, I.; Shad, A.N.; Askari, V.R.; Maharati, A.; Rahimi, V.B. How caffeic acid and its derivatives combat diabetes and its complications: A systematic review. J. Funct. Foods 2023, 110, 105862. [Google Scholar] [CrossRef]
- Yu, L.-M.; Dong, X.; Zhang, J.; Li, Z.; Xue, X.-D.; Wu, H.-J.; Yang, Z.-L.; Yang, Y.; Wang, H.-S. Naringenin Attenuates Myocardial Ischemia-Reperfusion Injury via cGMP-PKGIα Signaling and In Vivo and In Vitro Studies. Oxidative Med. Cell. Longev. 2019, 2019, 7670854. [Google Scholar] [CrossRef]
- Jiang, S.; Ma, F.; Lou, J.; Li, J.; Shang, X.; Li, Y.; Wu, J.; Xu, S. Naringenin reduces oxidative stress and necroptosis, apoptosis, and pyroptosis in random-pattern skin flaps by enhancing autophagy. Eur. J. Pharmacol. 2024, 970, 176455. [Google Scholar] [CrossRef]
- Jiang, Y.X.; Cai, Y.; Han, R.H.; Xu, Y.H.; Xia, Z.Y.; Xia, W.Y. Salvianolic acids and its potential for cardio-protection against myocardial ischemic reperfusion injury in diabetes. Front. Endocrinol. 2024, 14, 1322474. [Google Scholar] [CrossRef] [PubMed]
- Camaya, I.; Donnelly, S.; O’Brien, B. Targeting the PI3K/Akt signaling pathway in pancreatic β-cells to enhance their survival and function: An emerging therapeutic strategy for type 1 diabetes. J. Diabetes 2022, 14, 247–260. [Google Scholar] [CrossRef]
- Kamrani, A.; Akbari, M.; Heris, J.A.; Yousefi, M. Regulation of PI3K/Akt in preeclampsia: An examination of its pathological role and therapeutic potential. Naunyn Schmiedebergs Arch. Pharmacol. 2025, 399, 33–46. [Google Scholar] [CrossRef]
- Khan, I.A.; Ahmad, M.; Ashfaq, U.A.; Sultan, S.; Zaki, M.E.A. Discovery of Amide-Functionalized Benzimidazolium Salts as Potent α-Glucosidase Inhibitors. Molecules 2021, 26, 4760. [Google Scholar] [CrossRef]
- Peifer-Weiss, L.; Al-Hasani, H.; Chadt, A. AMPK and Beyond: The Signaling Network Controlling RabGAPs and Contraction-Mediated Glucose Uptake in Skeletal Muscle. Int. J. Mol. Sci. 2024, 25, 1910. [Google Scholar] [CrossRef]
- Matowane, G.R.; Ramorobi, L.M.; Mashele, S.S.; Bonnet, S.L.; Noreljaleel, A.E.M.; Swain, S.S.; Makhafola, T.J.; Chukwuma, C.I. Novel Caffeic Acid-Zinc Acetate Complex: Studies on Promising Anti-diabetic and Antioxidative Synergism Through Complexation. Med. Chem. 2023, 19, 147–162. [Google Scholar] [CrossRef]
- Asmara, A.P.; Prasansuklab, A.; Chiabchalard, A.; Chen, H.; Ung, A.T. Antihyperglycemic Properties of Extracts and Isolated Compounds from Australian Acacia saligna on 3T3-L1 Adipocytes. Molecules 2023, 28, 4054. [Google Scholar] [CrossRef]
- Park, I.R.; Chung, Y.G.; Won, K.C. Overcoming β-Cell Dysfunction in Type 2 Diabetes Mellitus: CD36 Inhibition and Antioxidant System. Diabetes Metab. J. 2025, 49, 1–12. [Google Scholar] [CrossRef] [PubMed]
- Das, A.K.; Kalra, S.; Punyani, H.; Deshmukh, S.; Taur, S. ‘Oxidative stress’-A new target in the management of diabetes mellitus. J. Fam. Med. Prim. Care 2023, 12, 2552–2557. [Google Scholar] [CrossRef] [PubMed]
- Jimenez-Jimenez, F.J.; Alonso-Navarro, H.; Garcia-Martin, E.; Carcamo-Fonfria, A.; Martin-Gomez, M.A.; Agundez, J.A.G. Oxidative Stress and Antioxidant Therapies in Friedreich’s Ataxia. Cells 2025, 14, 1406. [Google Scholar] [CrossRef]
- Yao, J.; Liu, Y.; Lin, H.; Shao, C.; Jin, X.; Peng, T.; Liu, Y. Caffeic acid activates Nrf2 enzymes, providing protection against oxidative damage induced by ionizing radiation. Brain Res. Bull. 2025, 224, 111325. [Google Scholar] [CrossRef] [PubMed]
- Sirichoat, A.; Dornlakorn, O.; Saenno, R.; Aranarochana, A.; Sritawan, N.; Pannangrong, W.; Wigmore, P.; Welbat, J.U. Caffeic acid protects against L-methionine induced reduction in neurogenesis and cognitive impairment in a rat model. Heliyon 2024, 10, e26919. [Google Scholar] [CrossRef]
- Ali, S.S.; Ahsan, H.; Zia, M.K.; Siddiqui, T.; Khan, F.H. Understanding oxidants and antioxidants: Classical team with new players. J. Food Biochem. 2020, 44, e13145. [Google Scholar] [CrossRef] [PubMed]
- Orsolic, N.; Sirovina, D.; Odeh, D.; Gajski, G.; Balta, V.; Sver, L.; Jembrek, M.J. Efficacy of Caffeic Acid on Diabetes and Its Complications in the Mouse. Molecules 2021, 26, 3262. [Google Scholar] [CrossRef]
- El Azab, E.F.; Alakilli, S.Y.M.; Saleh, A.M.; Alhassan, H.H.; Alanazi, H.H.; Ghanem, H.B.; Yousif, S.O.; Alrub, H.A.; Anber, N.; Elfaki, E.M.; et al. Actinidia deliciosa Extract as a Promising Supplemental Agent for Hepatic and Renal Complication-Associated Type 2 Diabetes (In Vivo and In Silico-Based Studies). Int. J. Mol. Sci. 2023, 24, 13759. [Google Scholar] [CrossRef] [PubMed]
- Liu, C.; Zhao, X.; Yuan, A.; Tian, J.; Yu, B.; Wang, Z.; Xu, Z.; Liu, Y.; Bi, S.; Qiao, L.; et al. Integrating network pharmacology, transcriptomics, molecular docking and in vitro experiments to investigate the material basis and mechanism of Liuwei Dihuang Pills for treating diabetic nephropathy. Food Nutr. Res. 2025, 69, 12763. [Google Scholar] [CrossRef]
- Zhang, J.; Wu, Q.; Xia, C.; Zheng, H.; Jiang, W.; Wang, Y.; Sun, W. Qing-Re-Xiao-Zheng-(Yi-Qi) formula attenuates the renal podocyte ferroptosis in diabetic kidney disease through AMPK pathway. J. Ethnopharmacol. 2025, 351, 120157. [Google Scholar] [CrossRef] [PubMed]
- Xiao, X.; Feng, L.; Cheng, H.; Ge, H.; Wang, Y.; Wan, X.; Li, D.; Xie, Z. Unraveling the superiority of (-)-gallocatechin gallate to (-)-epigallocatechin-3-gallate in protection of diabetic nephropathy of db/db mice. Food Front. 2024, 5, 771–788. [Google Scholar] [CrossRef]
- Rao, P.V.; Madhavi, K.; Naidu, M.D.; Gan, S.H. Rhinacanthus nasutus Improves the Levels of Liver Carbohydrate, Protein, Glycogen, and Liver Markers in Streptozotocin-Induced Diabetic Rats. Evid. Based Complement. Altern. Med. 2013, 2013, 102901. [Google Scholar] [CrossRef][Green Version]
- Zhang, W.; Liu, Y.; Zhou, J.; Qiu, T.; Xie, H.; Pu, Z. Chicoric acid advanced PAQR3 ubiquitination to ameliorate ferroptosis in diabetes nephropathy through the relieving of the interaction between PAQR3 and P110α pathway. Clin. Exp. Hypertens. 2024, 46, 2326021. [Google Scholar] [CrossRef]







| Phytochemicals Composition | In Vitro Antioxidant Activities of AE | Enzyme Inhibitory Activity | |||
|---|---|---|---|---|---|
| Total polyphenols (mg AEs/g R. nasutus) | 2.32 ± 0.04 | DPPH scavenging IC50 (μg/mL) | 8.78 ± 0.97 | α-Glucosidase inhibition IC50 (μg/mL) | 77.33 ± 0.01 |
| Total flavonoids (mg AEs/g R. nasutus) | 2.54 ± 0.02 | ABTS scavenging IC50 (μg/mL) | 23.62 ± 0.13 | ||
| Total triterpenes (mg AEs/g R. nasutus) | 0.87 ± 0.02 | FRAP (A700, 104.17 μg/mL) | 0.112 ± 0.01 | ||
| Total steroids (mg AEs/g R. nasutus) | 0.13 ± 0.07 | ||||
Disclaimer/Publisher’s Note: The statements, opinions and data contained in all publications are solely those of the individual author(s) and contributor(s) and not of MDPI and/or the editor(s). MDPI and/or the editor(s) disclaim responsibility for any injury to people or property resulting from any ideas, methods, instructions or products referred to in the content. |
© 2026 by the authors. Licensee MDPI, Basel, Switzerland. This article is an open access article distributed under the terms and conditions of the Creative Commons Attribution (CC BY) license.
Share and Cite
Liu, J.; Lin, Y.; Yi, X.; Zhang, M.; Panichayupakaranant, P.; Buhagiar, J.; Chen, H. Potential Involvement of PI3K/AKT Signaling Pathway in the Protective Effects of Rhinacanthus nasutus Against Diabetic Nephropathy-Induced Oxidative Stress. Antioxidants 2026, 15, 252. https://doi.org/10.3390/antiox15020252
Liu J, Lin Y, Yi X, Zhang M, Panichayupakaranant P, Buhagiar J, Chen H. Potential Involvement of PI3K/AKT Signaling Pathway in the Protective Effects of Rhinacanthus nasutus Against Diabetic Nephropathy-Induced Oxidative Stress. Antioxidants. 2026; 15(2):252. https://doi.org/10.3390/antiox15020252
Chicago/Turabian StyleLiu, Junyu, Yehao Lin, Xudong Yi, Min Zhang, Pharkphoom Panichayupakaranant, Joseph Buhagiar, and Haixia Chen. 2026. "Potential Involvement of PI3K/AKT Signaling Pathway in the Protective Effects of Rhinacanthus nasutus Against Diabetic Nephropathy-Induced Oxidative Stress" Antioxidants 15, no. 2: 252. https://doi.org/10.3390/antiox15020252
APA StyleLiu, J., Lin, Y., Yi, X., Zhang, M., Panichayupakaranant, P., Buhagiar, J., & Chen, H. (2026). Potential Involvement of PI3K/AKT Signaling Pathway in the Protective Effects of Rhinacanthus nasutus Against Diabetic Nephropathy-Induced Oxidative Stress. Antioxidants, 15(2), 252. https://doi.org/10.3390/antiox15020252

