Eleutheroside B Ameliorates Cardiomyocytes Necroptosis in High-Altitude-Induced Myocardial Injury via Nrf2/HO-1 Signaling Pathway
Abstract
1. Introduction
2. Materials and Methods
2.1. Chemicals and Reagents
2.2. Animals and In Vivo HH Model Establishment
2.3. Animal Grouping and Treatments
2.4. Cell Culture and In Vitro HH Model Establishment
2.5. Cell Viability Assay
2.6. ECG Recording
2.7. Histopathology of Heart Tissues
2.8. Determination of Cardiac Biomarkers, Antioxidant Status, and Inflammatory Cytokines
2.9. TUNEL Assay
2.10. Immunofluorescence Staining
2.11. Flow Cytometry for ROS and Necroptosis
2.12. Western Blot
2.13. Statistical Analysis
3. Results
3.1. EB Improved HH-Induced Abnormal Electrocardiographic Signatures in Rats
3.2. EB Ameliorates Cardiac Injury in HH-Induced Rats
3.3. EB Improved HH-Induced Oxidative Stress and Inflammation
3.4. EB Inhibited Necroptosis in HH-Induced Rats
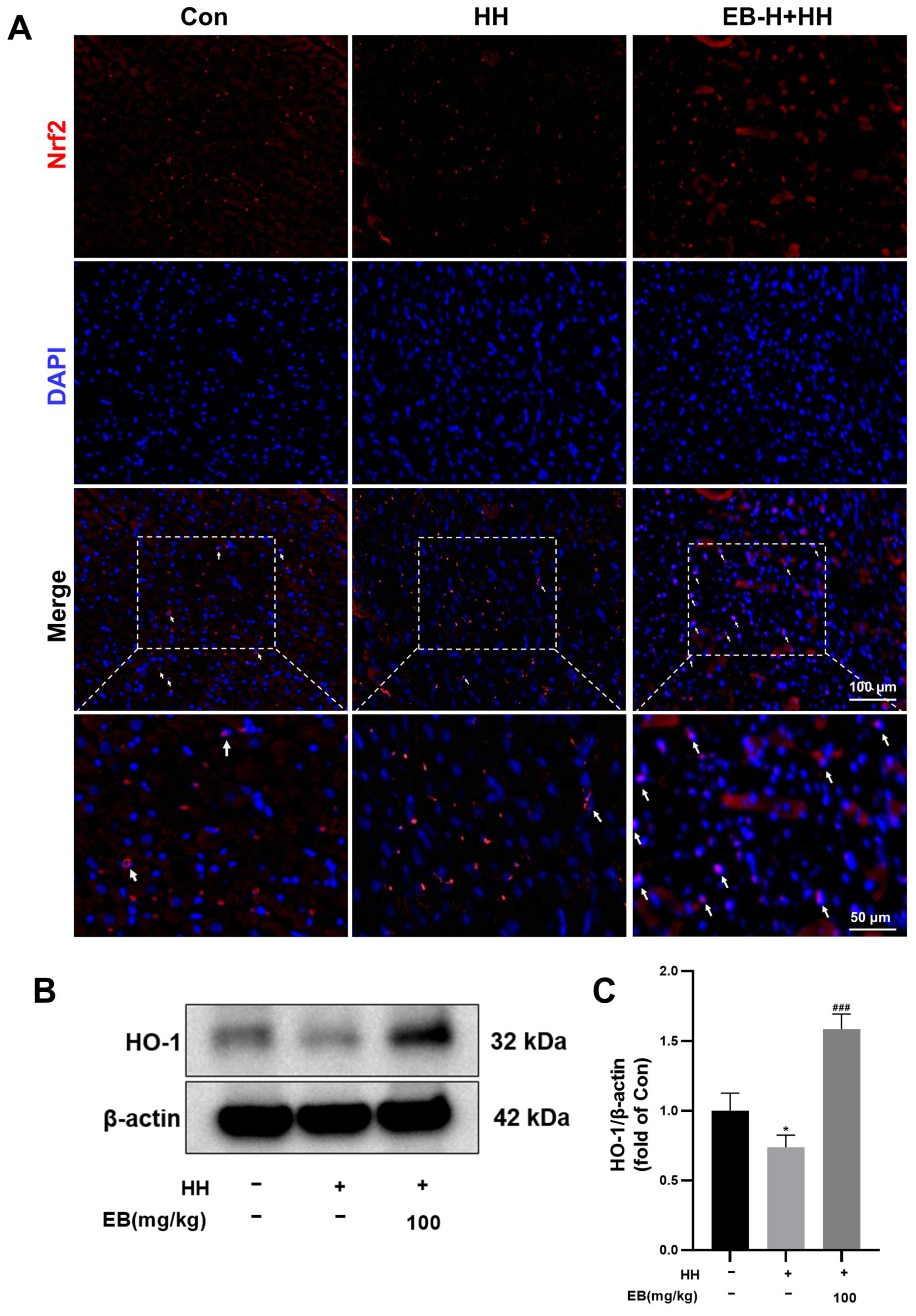
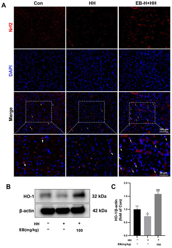
3.5. EB Facilitated Nrf2 Translocation to the Nucleus and Upregulated the Expression of HO-1
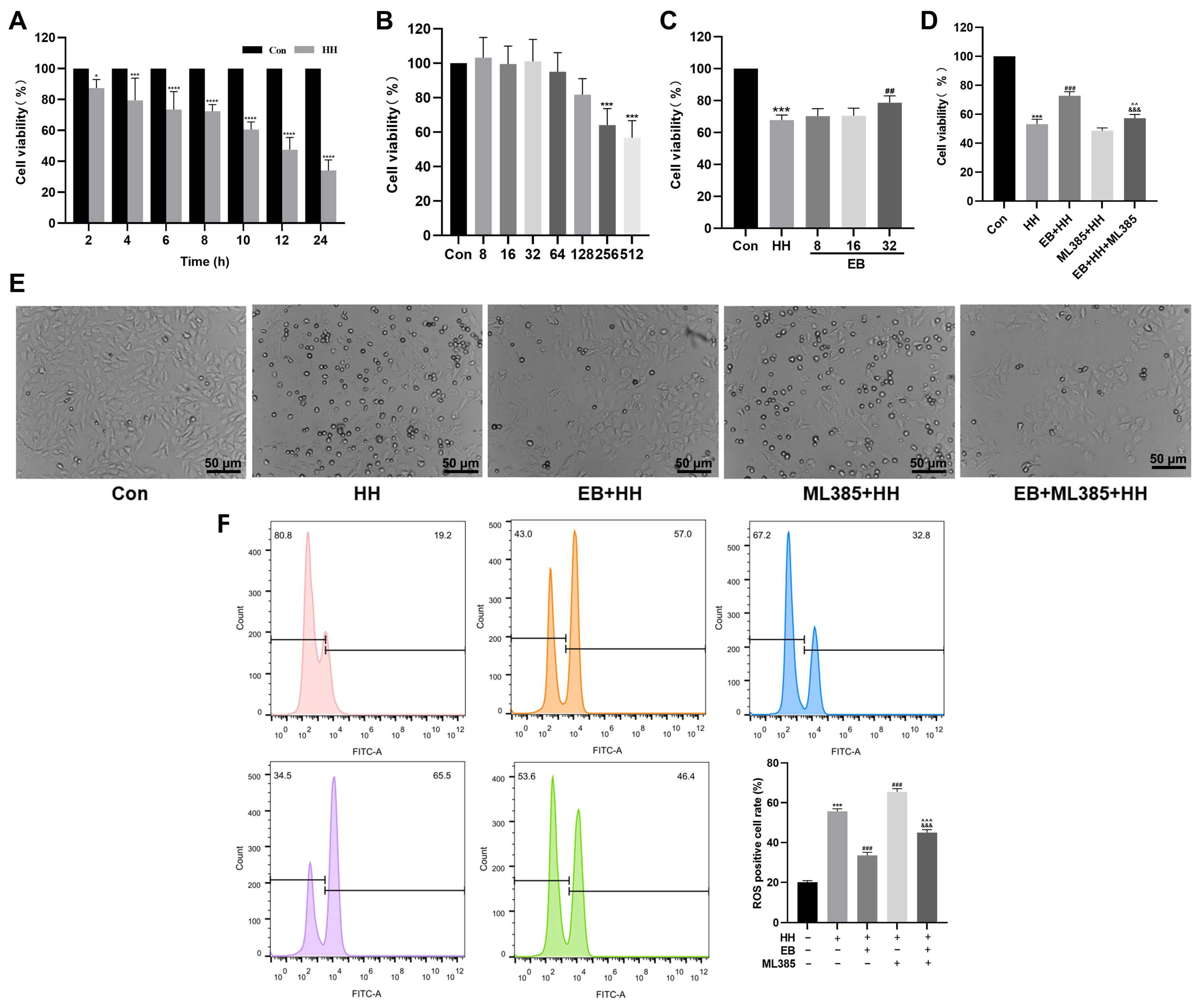
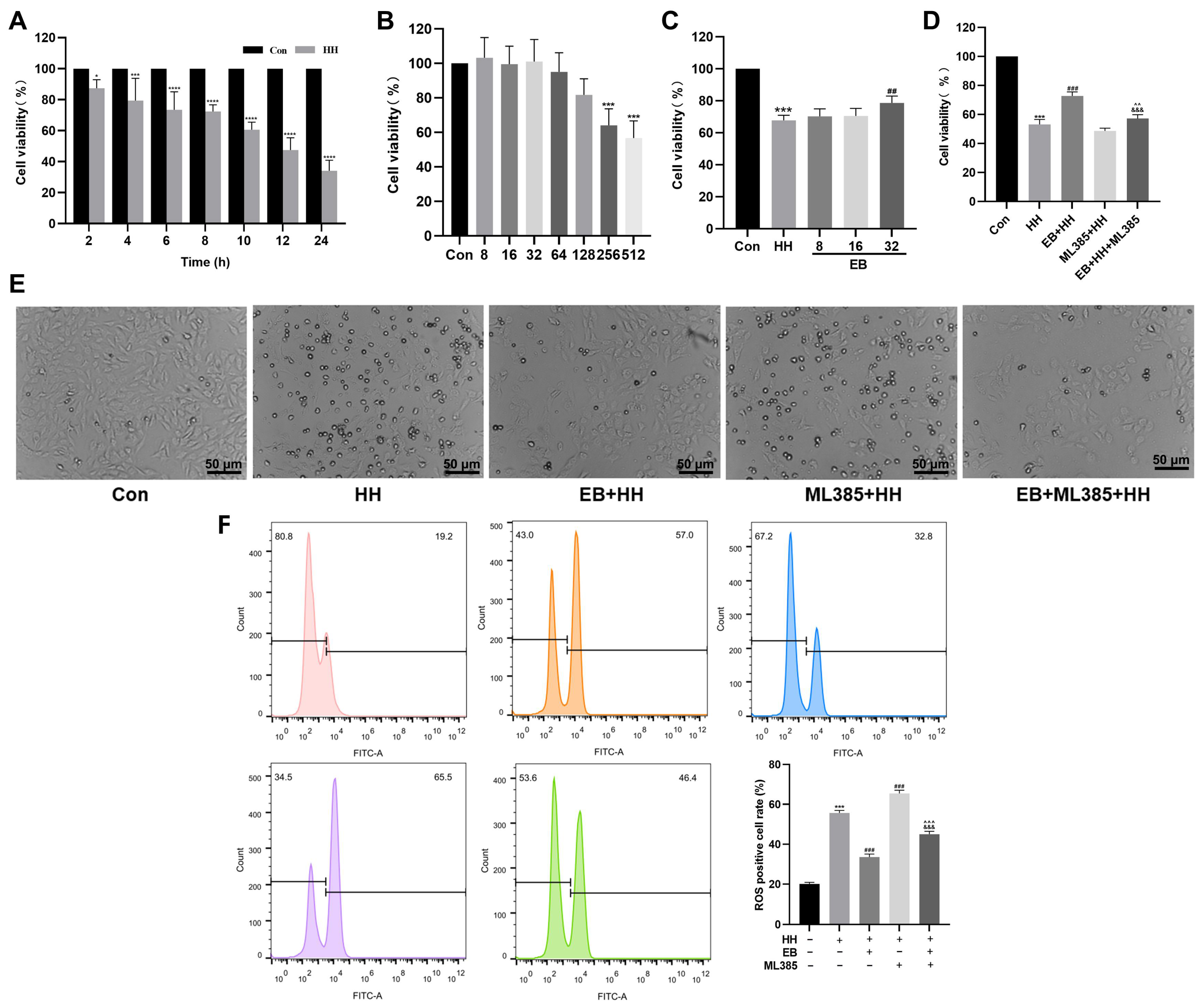
3.6. EB Improved HH-Induced H9c2 Cell Viability and Prevented HH-Induced Oxidative Stress In Vitro
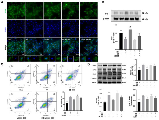
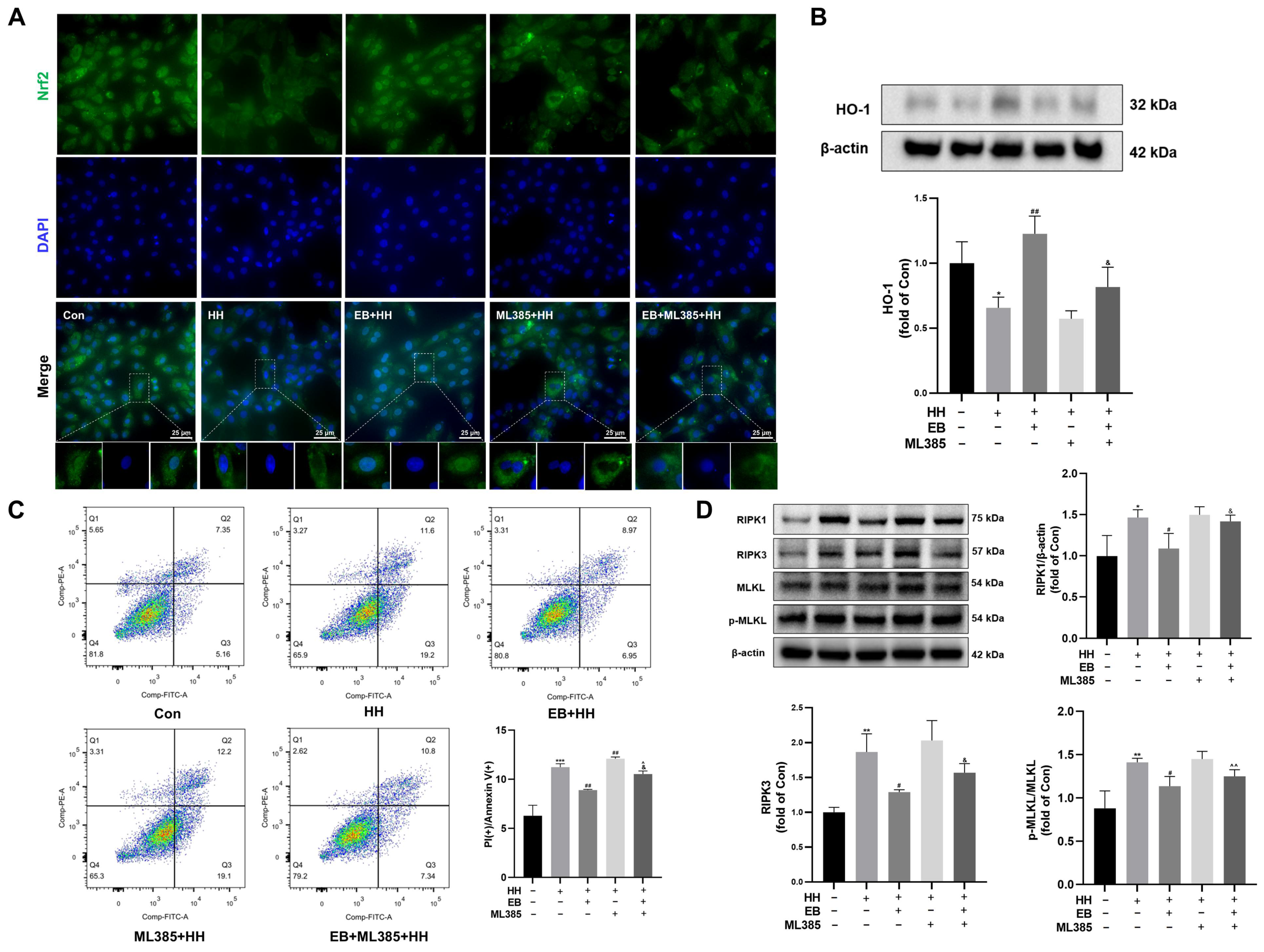
3.7. EB Inhibited HH-Induced Necroptosis by Facilitating the Nuclear Translocation of Nrf2 and Upregulating HO-1
4. Discussion
5. Conclusions
Author Contributions
Funding
Institutional Review Board Statement
Informed Consent Statement
Data Availability Statement
Conflicts of Interest
Abbreviations
| AMS | Acute mountain sickness |
| AS | Acanthopanax senticosus (Rupr. et Maxim.) Harms |
| ANOVA | One-way analysis of variance |
| BNP | B-type Natriuretic Peptide |
| CCK-8 | Cell Counting Kit-8 |
| CK-MB | Creatine Kinase-MB |
| EB | Eleutheroside B |
| ECG | Electrocardiogram |
| FBS | Fetal bovine serum |
| GSH | Glutathione |
| HAMI | High-altitude-induced myocardial injury |
| HH | Hypobaric hypoxia |
| HO-1 | Heme oxygenase 1 |
| IL-1β | Interleukin-1β |
| Keap1 | Kelch-like epichlorohydrin-related proteins |
| MDA | Malondialdehyde |
| MLKL | Mixed-lineage kinase domain-like pseudo kinase |
| Nrf2 | Nuclear factor erythroid 2-related factor 2 |
| OD | Optical density |
| RIP | Receptor-interacting protein |
| RIPK1 | Receptor-interacting protein kinase 1 |
| RIPK3 | Receptor-interacting protein kinase 3 |
| ROS | Reactive oxygen species |
| TNF-α | Tumor necrosis factor-α |
References
- Luks, A.M.; Swenson, E.R.; Bärtsch, P. Acute high-altitude sickness. Eur. Respir. Rev. 2017, 26, 160096. [Google Scholar] [CrossRef] [PubMed]
- Maggiorini, M. High altitude-induced pulmonary oedema. Cardiovasc. Res. 2006, 72, 41–50. [Google Scholar] [CrossRef] [PubMed]
- Low, E.V.; Avery, A.J.; Gupta, V.; Schedlbauer, A.; Grocott, M.P. Identifying the lowest effective dose of acetazolamide for the prophylaxis of acute mountain sickness: Systematic review and meta-analysis. BMJ 2012, 345, e6779. [Google Scholar] [CrossRef] [PubMed]
- Pham, K.; Frost, S.; Parikh, K.; Puvvula, N.; Oeung, B.; Heinrich, E.C. Inflammatory gene expression during acute high-altitude exposure. J. Physiol. 2022, 600, 4169–4186. [Google Scholar] [CrossRef] [PubMed]
- Zhao, S.; Jia, N.; Shen, Z.; Pei, C.; Huang, D.; Liu, J.; Wang, Y.; Shi, S.; Wang, X.; Wang, M.; et al. Pretreatment with Notoginsenoside R1 attenuates high-altitude hypoxia-induced cardiac injury via activation of the ERK1/2-P90RSK-Bad signaling pathway in rats. Phytother. Res. 2023, 37, 4522–4539. [Google Scholar] [CrossRef] [PubMed]
- Naeije, R. Physiological adaptation of the cardiovascular system to high altitude. Prog. Cardiovasc. Dis. 2010, 52, 456–466. [Google Scholar] [CrossRef] [PubMed]
- Wu, T.; Miao, C. High altitude heart disease in children in Tibet. High. Alt. Med. Biol. 2002, 3, 323–325. [Google Scholar] [CrossRef] [PubMed]
- Jia, N.; Shen, Z.; Zhao, S.; Wang, Y.; Pei, C.; Huang, D.; Wang, X.; Wu, Y.; Shi, S.; He, Y.; et al. Eleutheroside E from pre-treatment of Acanthopanax senticosus (Rupr.etMaxim.) Harms ameliorates high-altitude-induced heart injury by regulating NLRP3 inflammasome-mediated pyroptosis via NLRP3/caspase-1 pathway. Int. Immunopharmacol. 2023, 121, 110423. [Google Scholar] [CrossRef] [PubMed]
- Jefferson, J.A.; Simoni, J.; Escudero, E.; Hurtado, M.E.; Swenson, E.R.; Wesson, D.E.; Schreiner, G.F.; Schoene, R.B.; Johnson, R.J.; Hurtado, A. Increased oxidative stress following acute and chronic high altitude exposure. High. Alt. Med. Biol. 2004, 5, 61–69. [Google Scholar] [CrossRef] [PubMed]
- Wang, Y.; Shen, Z.; Pei, C.; Zhao, S.; Jia, N.; Huang, D.; Wang, X.; Wu, Y.; Shi, S.; He, Y.; et al. Eleutheroside B ameliorated high altitude pulmonary edema by attenuating ferroptosis and necroptosis through Nrf2-antioxidant response signaling. Biomed. Pharmacother. 2022, 156, 113982. [Google Scholar] [CrossRef] [PubMed]
- Peoples, J.N.; Saraf, A.; Ghazal, N.; Pham, T.T.; Kwong, J.Q. Mitochondrial dysfunction and oxidative stress in heart disease. Exp. Mol. Med. 2019, 51, 1–13. [Google Scholar] [CrossRef]
- Takimoto, E.; Kass, D.A. Role of oxidative stress in cardiac hypertrophy and remodeling. Hypertension 2007, 49, 241–248. [Google Scholar] [CrossRef] [PubMed]
- Pena, E.; El Alam, S.; Siques, P.; Brito, J. Oxidative Stress and Diseases Associated with High-Altitude Exposure. Antioxidants 2022, 11, 267. [Google Scholar] [CrossRef] [PubMed]
- Xiang, Q.; Yi, X.; Zhu, X.H.; Wei, X.; Jiang, D.S. Regulated cell death in myocardial ischemia-reperfusion injury. Trends Endocrinol. Metab. 2024, 35, 219–234. [Google Scholar] [CrossRef] [PubMed]
- Chen, Q.M. Nrf2 for protection against oxidant generation and mitochondrial damage in cardiac injury. Free Radic. Biol. Med. 2022, 179, 133–143. [Google Scholar] [CrossRef]
- Zhang, Q.; Liu, J.; Duan, H.; Li, R.; Peng, W.; Wu, C. Activation of Nrf2/HO-1 signaling: An important molecular mechanism of herbal medicine in the treatment of atherosclerosis via the protection of vascular endothelial cells from oxidative stress. J. Adv. Res. 2021, 34, 43–63. [Google Scholar] [CrossRef]
- Lisk, C.; McCord, J.; Bose, S.; Sullivan, T.; Loomis, Z.; Nozik-Grayck, E.; Schroeder, T.; Hamilton, K.; Irwin, D.C. Nrf2 activation: A potential strategy for the prevention of acute mountain sickness. Free Radic. Biol. Med. 2013, 63, 264–273. [Google Scholar] [CrossRef]
- Zhang, Q.; Wang, L.; Wang, S.; Cheng, H.; Xu, L.; Pei, G.; Wang, Y.; Fu, C.; Jiang, Y.; He, C.; et al. Signaling pathways and targeted therapy for myocardial infarction. Signal Transduct. Target. Ther. 2022, 7, 78. [Google Scholar] [CrossRef]
- Ma, D.; Wang, L.; Jin, Y.; Gu, L.; Yin, G.; Wang, J.; Yu, X.A.; Huang, H.; Zhang, Z.; Wang, B.; et al. Chemical characteristics of Rhodiola Crenulata and its mechanism in acute mountain sickness using UHPLC-Q-TOF-MS/MS combined with network pharmacology analysis. J. Ethnopharmacol. 2022, 294, 115345. [Google Scholar] [CrossRef] [PubMed]
- Shen, Z.; Yang, C.; Zhu, P.; Tian, C.; Liang, A. Protective effects of syringin against oxidative stress and inflammation in diabetic pregnant rats via TLR4/MyD88/NF-κB signaling pathway. Biomed. Pharmacother. 2020, 131, 110681. [Google Scholar] [CrossRef] [PubMed]
- Dong, H.; Wu, M.; Wang, Y.; Du, W.; He, Y.; Shi, Z. Total Syntheses and Anti-inflammatory Activities of Syringin and Its Natural Analogues. J. Nat. Prod. 2021, 84, 2866–2874. [Google Scholar] [CrossRef] [PubMed]
- Zhang, P.P.; Guo, Z.F.; Zhang, P.H.; Liu, Z.P.; Song, L.; Zhang, Z.F.; Jia, Y.Z.; Cao, Z.Z.; Ma, J.H. Eleutheroside B, a selective late sodium current inhibitor, suppresses atrial fibrillation induced by sea anemone toxin II in rabbit hearts. Acta Pharmacol. Sin. 2021, 42, 209–217. [Google Scholar] [CrossRef] [PubMed]
- Wang, C.Y.; Zhang, Q.; Xun, Z.; Yuan, L.; Li, R.; Li, X.; Tian, S.Y.; Xin, N.; Xu, Y. Increases of iASPP-Keap1 interaction mediated by syringin enhance synaptic plasticity and rescue cognitive impairments via stabilizing Nrf2 in Alzheimer’s models. Redox Biol. 2020, 36, 101672. [Google Scholar] [CrossRef] [PubMed]
- Xin, J.; Zhang, H.; He, Y.; Duren, Z.; Bai, C.; Chen, L.; Luo, X.; Yan, D.S.; Zhang, C.; Zhu, X.; et al. Chromatin accessibility landscape and regulatory network of high-altitude hypoxia adaptation. Nat. Commun. 2020, 11, 4928. [Google Scholar] [CrossRef] [PubMed]
- Chen, H.; Chen, C.; Qin, Y.; Wang, L.; Zheng, J.; Gao, F. Protective effects of epigallocatechin-3-gallate counteracting the chronic hypobaric hypoxia-induced myocardial injury in plain-grown rats at high altitude. Cell Stress. Chaperones 2023, 28, 921–933. [Google Scholar] [CrossRef]
- Kehl, W.; Iqbal, N.; Fard, A.; Kipper, A.; De La Parra Landa, A.; Maisel, S. Biomarkers in acute myocardial injury. Transl. Res. 2012, 159, 252–264. [Google Scholar] [CrossRef]
- Brown, A.M.; Sease, K.L.; Robey, J.L.; Shofer, F.S.; Hollander, J.E. The impact of B-type natriuretic peptide in addition to troponin I, creatine kinase-MB, and myoglobin on the risk stratification of emergency department chest pain patients with potential acute coronary syndrome. Ann. Emerg. Med. 2007, 49, 153–163. [Google Scholar] [CrossRef] [PubMed]
- Yan, S.; Resta, T.C.; Jernigan, N.L. Vasoconstrictor Mechanisms in Chronic Hypoxia-Induced Pulmonary Hypertension: Role of Oxidant Signaling. Antioxidants 2020, 9, 999. [Google Scholar] [CrossRef] [PubMed]
- Sun, X.; Zhang, W.; Shi, X.; Wang, Y.; Zhang, Y.; Liu, X.; Xu, S.; Zhang, J. Selenium deficiency caused hepatitis in chickens via the miR-138-5p/SelM/ROS/Ca(2+) overload pathway induced by hepatocyte necroptosis. Food Funct. 2023, 14, 9226–9242. [Google Scholar] [CrossRef]
- Liu, M.; Li, H.; Yang, R.; Ji, D.; Xia, X. GSK872 and necrostatin-1 protect retinal ganglion cells against necroptosis through inhibition of RIP1/RIP3/MLKL pathway in glutamate-induced retinal excitotoxic model of glaucoma. J. Neuroinflamm. 2022, 19, 262. [Google Scholar] [CrossRef]
- Gong, W.; Zhang, S.; Chen, Y.; Shen, J.; Zheng, Y.; Liu, X.; Zhu, M.; Meng, G. Protective role of hydrogen sulfide against diabetic cardiomyopathy via alleviating necroptosis. Free Radic. Biol. Med. 2022, 181, 29–42. [Google Scholar] [CrossRef] [PubMed]
- Song, S.; Ding, Y.; Dai, G.L.; Zhang, Y.; Xu, M.T.; Shen, J.R.; Chen, T.T.; Chen, Y.; Meng, G.L. Sirtuin 3 deficiency exacerbates diabetic cardiomyopathy via necroptosis enhancement and NLRP3 activation. Acta Pharmacol. Sin. 2021, 42, 230–241. [Google Scholar] [CrossRef]
- Khuanjing, T.; Ongnok, B.; Maneechote, C.; Siri-Angkul, N.; Prathumsap, N.; Arinno, A.; Chunchai, T.; Arunsak, B.; Chattipakorn, S.C.; Chattipakorn, N. Acetylcholinesterase inhibitor ameliorates doxorubicin-induced cardiotoxicity through reducing RIP1-mediated necroptosis. Pharmacol. Res. 2021, 173, 105882. [Google Scholar] [CrossRef]
- Wang, K.; Li, F.H.; Zhou, L.Y.; Zhao, X.M.; Gao, X.Q.; Liu, C.Y.; Li, X.M.; Chen, X.Z.; Zhao, Y.; Cheng, X.L.; et al. HNEAP Regulates Necroptosis of Cardiomyocytes by Suppressing the m(5) C Methylation of Atf7 mRNA. Adv. Sci. 2023, 10, e2304329. [Google Scholar] [CrossRef]
- Tu, B.; Wang, Y.; Wu, Z.; Zhou, W.; Tang, X.; Zhang, C.; Gao, Y. DIA-based serum proteomics revealed the protective effect of modified siwu decoction against hypobaric hypoxia. J. Ethnopharmacol. 2024, 319 Pt 3, 117303. [Google Scholar] [CrossRef] [PubMed]
- Pasparakis, M.; Vandenabeele, P. Necroptosis and its role in inflammation. Nature 2015, 517, 311–320. [Google Scholar] [CrossRef] [PubMed]
- Zhao, P.; Wei, Y.; Sun, G.; Xu, L.; Wang, T.; Tian, Y.; Chao, H.; Tu, Y.; Ji, J. Fetuin-A alleviates neuroinflammation against traumatic brain injury-induced microglial necroptosis by regulating Nrf-2/HO-1 pathway. J. Neuroinflamm. 2022, 19, 269. [Google Scholar] [CrossRef]
- Li, J.; Ichikawa, T.; Villacorta, L.; Janicki, J.S.; Brower, G.L.; Yamamoto, M.; Cui, T. Nrf2 protects against maladaptive cardiac responses to hemodynamic stress. Arterioscler. Thromb. Vasc. Biol. 2009, 29, 1843–1850. [Google Scholar] [CrossRef] [PubMed]
- Muthusamy, V.R.; Kannan, S.; Sadhaasivam, K.; Gounder, S.S.; Davidson, C.J.; Boeheme, C.; Hoidal, J.R.; Wang, L.; Rajasekaran, N.S. Acute exercise stress activates Nrf2/ARE signaling and promotes antioxidant mechanisms in the myocardium. Free Radic. Biol. Med. 2012, 52, 366–376. [Google Scholar] [CrossRef]
- Peng, W.; He, C.X.; Li, R.L.; Qian, D.; Wang, L.Y.; Chen, W.W.; Zhang, Q.; Wu, C.J. Zanthoxylum bungeanum amides ameliorates nonalcoholic fatty liver via regulating gut microbiota and activating AMPK/Nrf2 signaling. J. Ethnopharmacol. 2024, 318 Pt A, 116848. [Google Scholar] [CrossRef]
- Shanmugam, G.; Challa, A.K.; Litovsky, S.H.; Devarajan, A.; Wang, D.; Jones, D.P.; Darley-Usmar, V.M.; Rajasekaran, N.S. Enhanced Keap1-Nrf2 signaling protects the myocardium from isoproterenol-induced pathological remodeling in mice. Redox Biol. 2019, 27, 101212. [Google Scholar] [CrossRef] [PubMed]
- Frank, D.; Vince, J.E. Pyroptosis versus necroptosis: Similarities, differences, and crosstalk. Cell Death Differ. 2019, 26, 99–114. [Google Scholar] [CrossRef]







Disclaimer/Publisher’s Note: The statements, opinions and data contained in all publications are solely those of the individual author(s) and contributor(s) and not of MDPI and/or the editor(s). MDPI and/or the editor(s) disclaim responsibility for any injury to people or property resulting from any ideas, methods, instructions or products referred to in the content. |
© 2025 by the authors. Licensee MDPI, Basel, Switzerland. This article is an open access article distributed under the terms and conditions of the Creative Commons Attribution (CC BY) license (https://creativecommons.org/licenses/by/4.0/).
Share and Cite
Duan, H.; Han, Y.; Zhang, H.; Zhou, T.; Wu, C.; Wang, Z.; He, Y. Eleutheroside B Ameliorates Cardiomyocytes Necroptosis in High-Altitude-Induced Myocardial Injury via Nrf2/HO-1 Signaling Pathway. Antioxidants 2025, 14, 190. https://doi.org/10.3390/antiox14020190
Duan H, Han Y, Zhang H, Zhou T, Wu C, Wang Z, He Y. Eleutheroside B Ameliorates Cardiomyocytes Necroptosis in High-Altitude-Induced Myocardial Injury via Nrf2/HO-1 Signaling Pathway. Antioxidants. 2025; 14(2):190. https://doi.org/10.3390/antiox14020190
Chicago/Turabian StyleDuan, Huxinyue, Yue Han, Hongying Zhang, Tianyue Zhou, Chunjie Wu, Zhenxing Wang, and Yacong He. 2025. "Eleutheroside B Ameliorates Cardiomyocytes Necroptosis in High-Altitude-Induced Myocardial Injury via Nrf2/HO-1 Signaling Pathway" Antioxidants 14, no. 2: 190. https://doi.org/10.3390/antiox14020190
APA StyleDuan, H., Han, Y., Zhang, H., Zhou, T., Wu, C., Wang, Z., & He, Y. (2025). Eleutheroside B Ameliorates Cardiomyocytes Necroptosis in High-Altitude-Induced Myocardial Injury via Nrf2/HO-1 Signaling Pathway. Antioxidants, 14(2), 190. https://doi.org/10.3390/antiox14020190

