ABCA1 Transporter Is Involved in the Secretion of CuZn Superoxide Dismutase (SOD)-1 by Activated Human T Lymphocytes
Abstract
1. Introduction
2. Material and Methods
2.1. Cells
2.2. Immunofluorescence and Flow Cytometry Analysis
2.3. Enzyme-Linked Immunosorbent Assay (ELISA)
2.4. Western Blotting Analysis
2.5. Confocal Immunofluorescence Analysis
2.6. Statistical Analysis
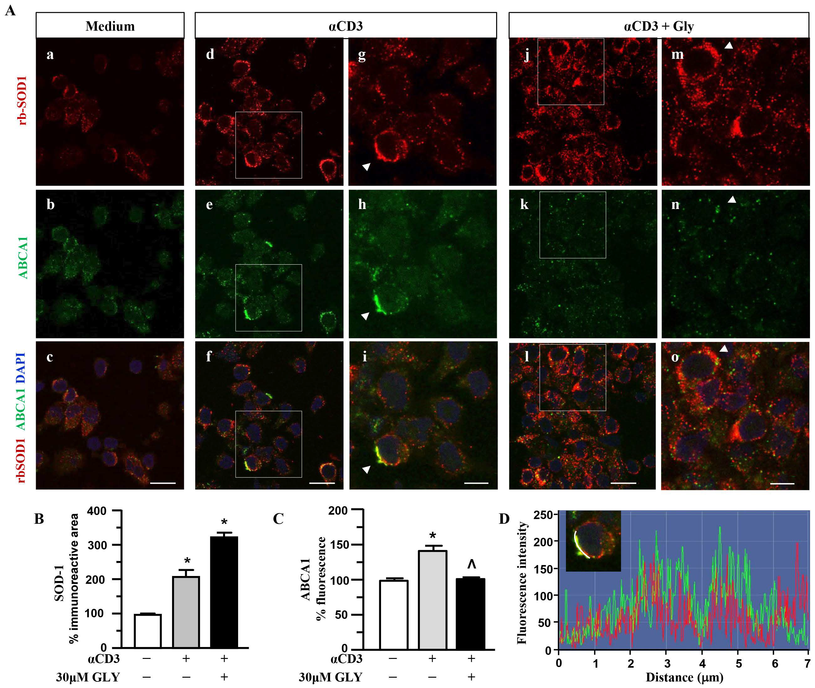
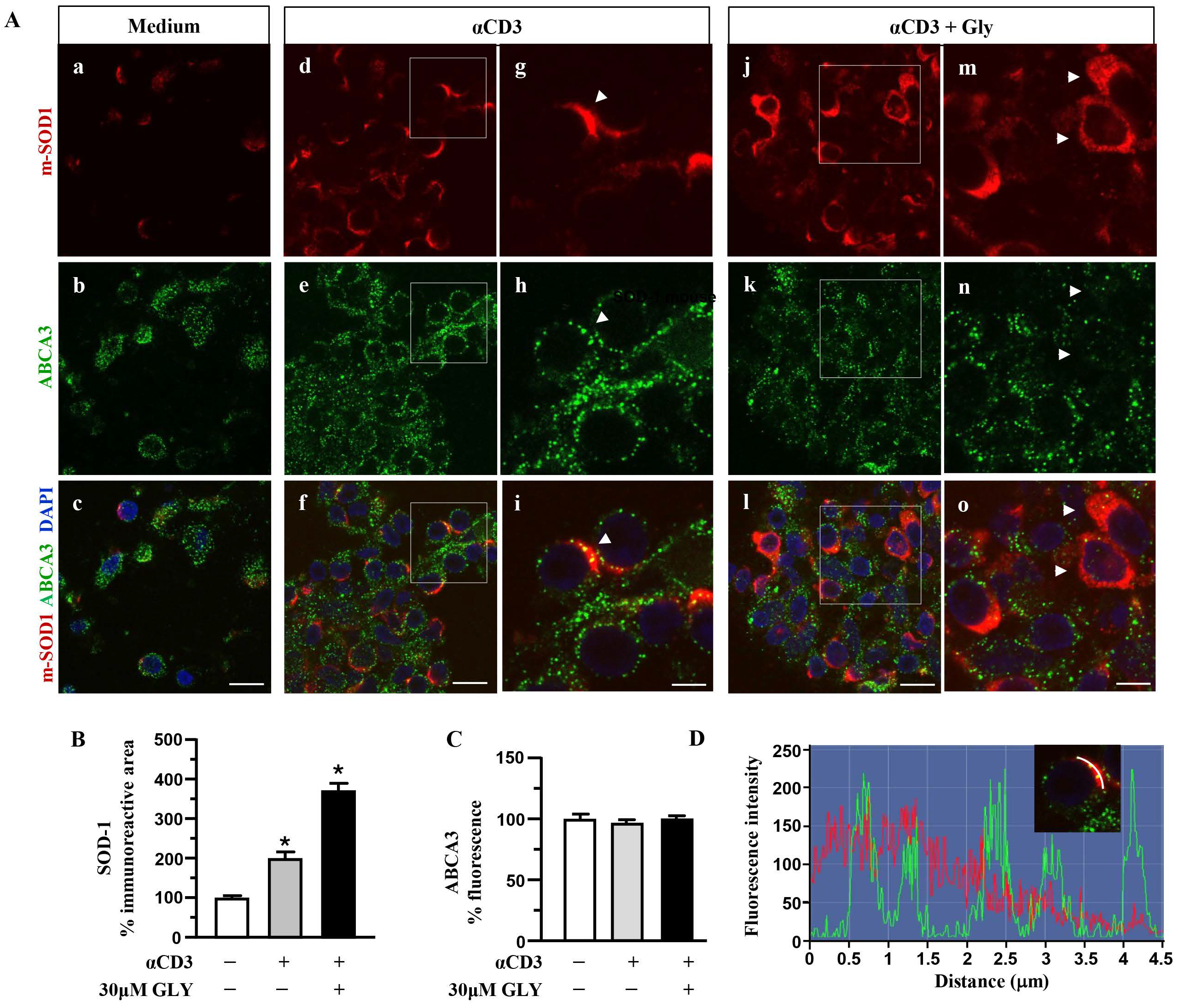
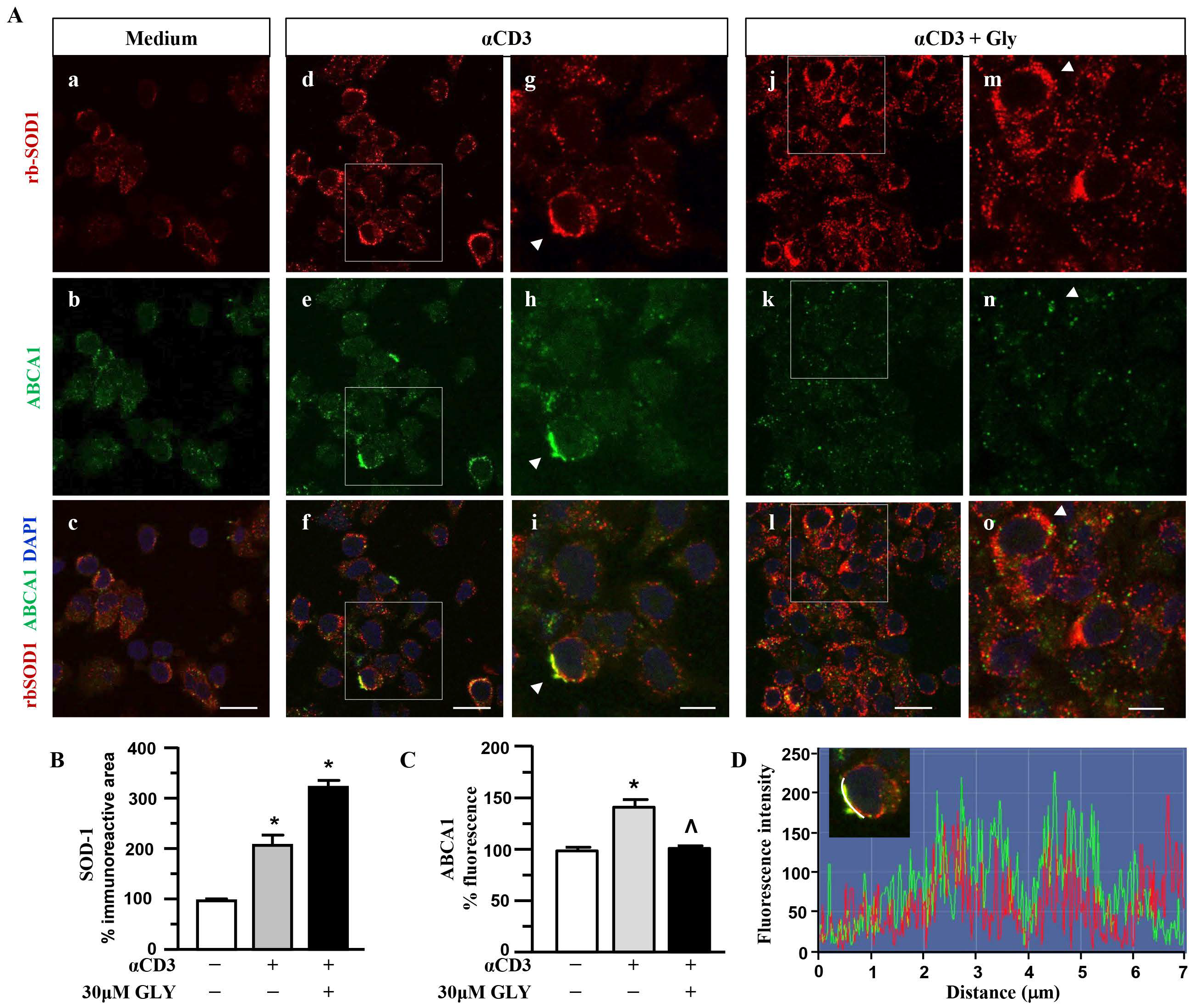
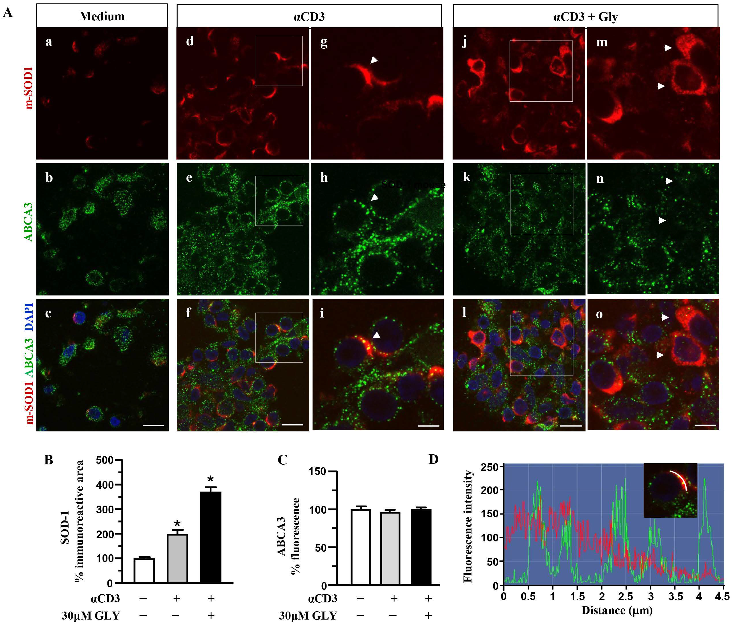
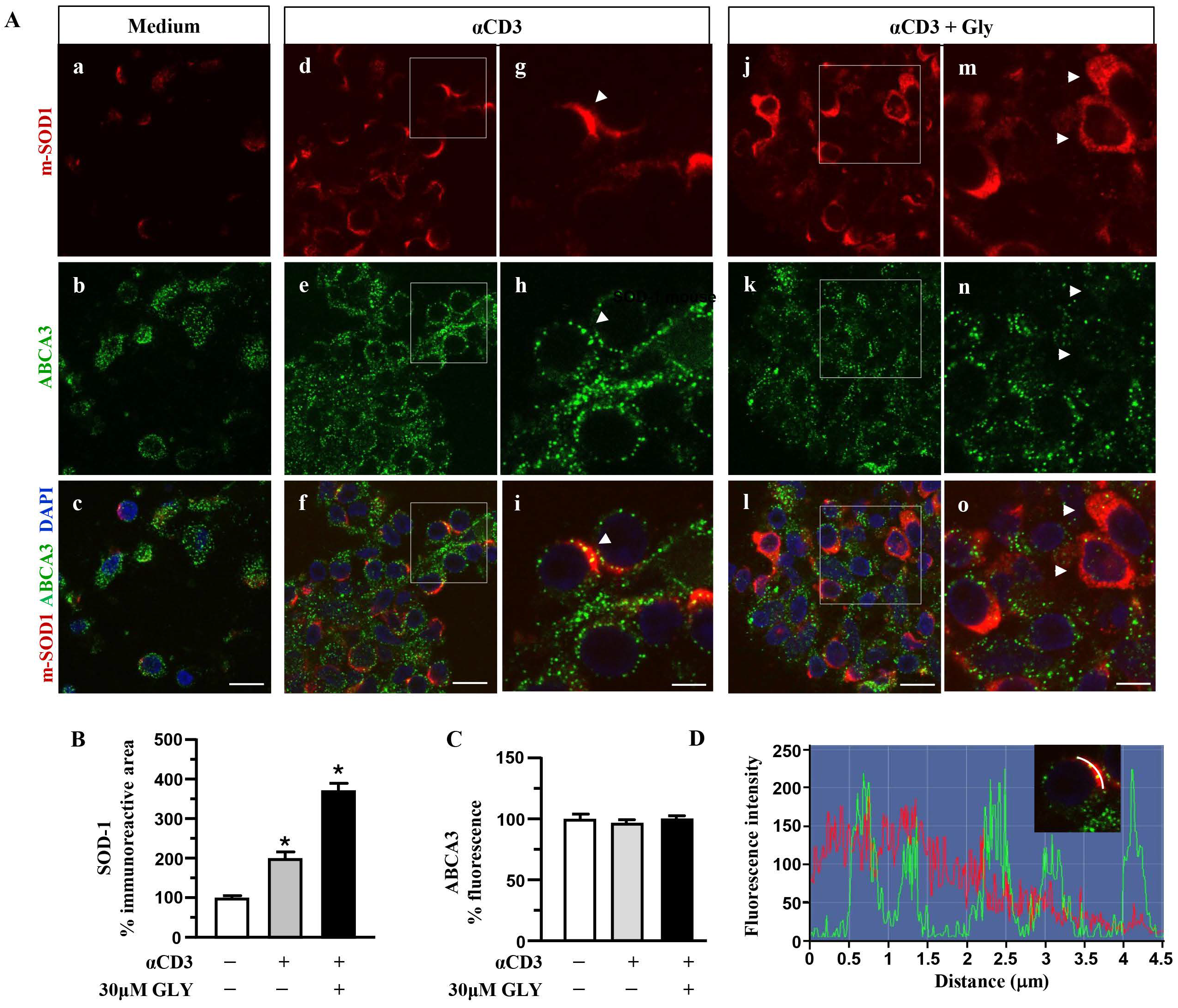
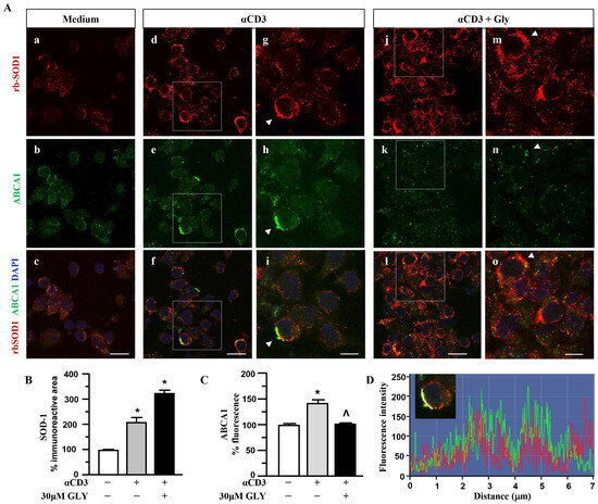
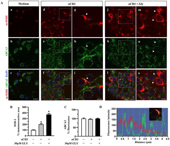
3. Results
3.1. Blocking of the ABC Transporters by Using Glyburide Significantly Decreases SOD-1 Secretion by Activated Human T Lymphocytes
3.2. ABCA1 Transporter Molecules Co-Localise with SOD-1 in the Membrane of Activated Human T Lymphocytes
4. Discussion
5. Conclusions
Study Limitations
Author Contributions
Funding
Institutional Review Board Statement
Informed Consent Statement
Data Availability Statement
Conflicts of Interest
References
- McCord, J.M.; Fridovich, I. Superoxide dismutase: The first twenty years (1968–1988). Free Radic. Biol. Med. 1988, 5, 363–369. [Google Scholar] [CrossRef] [PubMed]
- Bannister, J.V.; Bannister, W.H.; Rotilio, G. Aspects of the structure, function, and applications of superoxide dismutase. CRC Crit. Rev. Biochem. 1987, 22, 111–180. [Google Scholar] [CrossRef] [PubMed]
- Miller, A.F. Superoxide dismutases: Ancient enzymes and new insights. FEBS Lett. 2012, 586, 585–595. [Google Scholar] [CrossRef] [PubMed]
- Damiano, S.; Sozio, C.; La Rosa, G.; Guida, B.; Faraonio, R.; Santillo, M.; Mondola, P. Metabolism regulation and redox state: Insight into the role of superoxide dismutase 1. Int. J. Mol. Sci. 2020, 21, 6606. [Google Scholar] [CrossRef]
- Chandel, N.S.; Budinger, G.R.S. The cellular basis for diverse responses to oxygen. Free Radic. Biol. Med. 2007, 42, 165–174. [Google Scholar] [CrossRef]
- Pak, V.V.; Ezerina, D.; Lyublinskaya, O.G.; Pedre, B.; Tyurin-Kuzmin, P.A.; Mishina, N.M.; Thauvin, M.; Young, D.; Wahni, K.; Martìnez Gache, S.A.; et al. Ultrasensitive Genetically Encoded Indicator for Hydrogen Peroxide Identifies Roles for the Oxidant in Cell Migration and Mitochondrial Function. Cell Metab. 2020, 31, 642–653. [Google Scholar] [CrossRef]
- Marklund, S.L. Extracellular superoxide dismutase in human tissues and human cell lines. J. Clin. Invest. 1984, 74, 1398–1403. [Google Scholar] [CrossRef]
- Mondola, P.; Annella, T.; Santillo, M.; Santangelo, F. Evidence for secretion of cytosolic CuZn superoxide dismutase by HEPG2 cells and human fibroblasts. Int. J. Biochem. Cell Biol. 1996, 28, 677–681. [Google Scholar] [CrossRef]
- Mondola, P.; Ruggiero, G.; Serù, R.; Damiano, S.; Grimaldi, S.; Garbi, C.; Monda, M.; Greco, D.; Santillo, M. The Cu,Zn superoxide dismutase in neuroblastoma SK-N-BE cells is exported by a microvesicle-dependent pathway. Brain Res. Mol. Brain Res. 2003, 110, 45–51. [Google Scholar] [CrossRef]
- Gomes, C.; Keller, S.; Altevogt, P.; Costa, J. Evidence for secretion of Cu,Zn superoxide dismutase via exosomes from a cell model of amyotrophic lateral sclerosis. Neurosci. Lett. 2007, 428, 43–46. [Google Scholar] [CrossRef]
- Polazzi, E.; Mengoni, I.; Caprini, M.; Peña-Altamira, E.; Kurtys, E.; Monti, B. Copper-zinc superoxide dismutase (SOD1) is released by microglial cells and confers neuroprotection against 6-OHDA neurotoxicity. Neurosignals 2013, 21, 112–128. [Google Scholar] [CrossRef]
- Xu, P.; Zhu, Y.; Liang, X.; Gong, C.; Xu, Y.; Huang, C.; Liu, X.L.; Zhou, J.C. Genetic polymorphisms of superoxide dismutase 1 are associated with the serum lipid profiles of Han Chinese adults in a sexually dimorphic manner. PLoS ONE 2020, 15, e0234716. [Google Scholar] [CrossRef]
- Santillo, M.; Secondo, A.; Serù, R.; Damiano, S.; Garbi, C.; Taverna, E.; Rosa, P.; Giovedì, S.; Benfenati, F.; Mondola, P. Evidence of calcium- and SNARE-dependent release of CuZn superoxide dismutase from rat pituitary GH3 cells and synaptosomes in response to depolarization. J. Neurochem. 2007, 102, 679–685. [Google Scholar] [CrossRef] [PubMed]
- Rubino, V.; La Rosa, G.; Pipicelli, L.; Carriero, F.; Damiano, S.; Santillo, M.; Terrazzano, G.; Ruggiero, G.; Mondola, P. Insights on the multifaceted roles of wild-type and mutated superoxide dismutase 1 in amyotrophic lateral sclerosis pathogenesis. Antioxidants 2023, 12, 1747. [Google Scholar] [CrossRef] [PubMed]
- Nickel, W. Pathways of unconventional protein secretion. Curr. Opin. Biotechnol. 2010, 21, 621–626. [Google Scholar] [CrossRef] [PubMed]
- Rabouille, C.; Malhotra, V.; Nickel, W. Diversity in unconventional protein secretion. J. Cell Sci. 2012, 125, 5251–5255. [Google Scholar] [CrossRef]
- Sitia, R.; Rubartelli, A. Evolution, role in inflammation, and redox control of leaderless secretory proteins. J. Biol. Chem. 2020, 295, 7799–7811. [Google Scholar] [CrossRef]
- Tsunemi, T.; Hamada, K.; Krainc, D. ATP13A2/PARK9 regulates secretion of exosomes and α-synuclein. J. Neurosci. 2014, 34, 15281–15287. [Google Scholar] [CrossRef]
- Lee, J.G.; Takahama, S.; Zhang, G.; Tomarev, S.I.; Ye, Y. Unconventional secretion of misfolded proteins promotes adaptation to proteasome dysfunction in mammalian cells. Nat. Cell Biol. 2016, 18, 765–776. [Google Scholar] [CrossRef]
- Hasegawa, T.; Konno, M.; Baba, T.; Sugeno, N.; Kikuchi, A.; Kobayashi, M.; Miura, E.; Tanaka, N.; Tamai, K.; Furukawa, K.; et al. The AAA-ATPase VPS4 regulates extracellular secretion and lysosomal targeting of α-synuclein. PLoS ONE 2011, 6, e29460. [Google Scholar] [CrossRef]
- Fontaine, S.N.; Zheng, D.; Sabbagh, J.J.; Martin, M.D.; Chaput, D.; Darling, A.; Trotter, J.H.; Stothert, A.R.; Nordhues, B.A.; Lussier, A.; et al. DnaJ/Hsc70 chaperone complexes control the extracellular release of neurodegenerative-associated proteins. EMBO J. 2016, 35, 1537–1549. [Google Scholar] [CrossRef]
- Holland, I.B.; Cole, S.P.C.; Kuchler, K.; Higgins, C.F. ABC Proteins: From Bacteria to Man; Academic Press: London, UK, 2003. [Google Scholar]
- Dean, M. The genetics of ATP-binding cassette transporters. Methods Enzymol. 2005, 400, 409–429. [Google Scholar] [PubMed]
- Locher, K.P. Structure and mechanism of ATP-binding cassette transporters. Philos. Trans. R. Soc. Lond. B Biol. Sci. 2009, 364, 239–245. [Google Scholar] [CrossRef] [PubMed]
- Srikant, S. Evolutionary history of ATP-binding cassette proteins. FEBS Lett. 2020, 594, 3882–3897. [Google Scholar] [CrossRef] [PubMed]
- Dean, M.; Rzhetsky, A.; Allikmets, R. The human ATP-binding cassette (ABC) transporter superfamily. Genome Res. 2001, 11, 1156–1166. [Google Scholar] [CrossRef]
- Higgins, C.F. ABC transporters: From microorganisms to man. Annu. Rev. Cell Biol. 1992, 8, 67–113. [Google Scholar] [CrossRef]
- Holohan, C.; Van Schaeybroeck, S.; Longley, D.B.; Johnston, P.G. Cancer drug resistance: An evolving paradigm. Nat. Rev. Cancer 2013, 13, 714–726. [Google Scholar] [CrossRef]
- Gottesman, M.M.; Fojo, T.; Bates, S.E. Multidrug resistance in cancer: Role of ATP-dependent transporters. Nat. Rev. Cancer 2002, 2, 48–58. [Google Scholar] [CrossRef]
- Borst, P.; Evers, R.; Kool, M.; Wijnholds, J. A family of drug transporters: The multidrug resistance-associated proteins. J. Natl. Cancer Inst. 2000, 92, 1295–1302. [Google Scholar] [CrossRef]
- Hipfner, D.R.; Deeley, R.G.; Cole, S.P.C. Structural, mechanistic and clinical aspects of MRP1. Biochim. Biophys. Acta Biomembr. 1999, 1461, 359–376. [Google Scholar] [CrossRef]
- Zhao, Y.; Zhang, L.; Liu, L.; Zhou, X.; Ding, F.; Yang, Y.; Du, S.; Wang, H.; Van Eck, M.; Wang, J. Specific loss of ABCA1 suppresses TCR signaling and provides protection against atherosclerosis. Arterioscler. Thromb. Vasc. Biol. 2022, 42, e311–e326. [Google Scholar] [CrossRef] [PubMed]
- Bazioti, V.; La Rose, A.M.; Maassen, S.; de Boer, R.; Halmos, B.; Dabral, D.; Guilbaud, E.; Flohr-Svendsen, A.; Groenen, A.G.; Marmolejo-Garza, A.; et al. T cell cholesterol efflux suppresses apoptosis and senescence and increases atherosclerosis in middle-aged mice. Nat. Commun. 2022, 13, 3799. [Google Scholar] [CrossRef] [PubMed]
- Balasubramanian, A.; Sundrud, M.S. ATP-dependent transporters: Emerging players at the crossroads of immunity and metabolism. Front. Immunol. 2023, 14, 1286696. [Google Scholar] [CrossRef] [PubMed]
- Gao, Y.; Kennelly, J.P.; Xiao, X.; Whang, E.; Ferrari, A.; Bedard, A.H.; Mack, J.J.; Nguyen, A.; Srikanth, S.; Weston, T.; et al. T cell cholesterol transport links intestinal immune responses to dietary lipid absorption. Science 2025, 390, eadt4169. [Google Scholar] [CrossRef]
- Ogasawara, F.; Ueda, K. ABCA1 and cholesterol transfer protein Aster-A promote an asymmetric cholesterol distribution in the plasma membrane. J. Biol. Chem. 2022, 298, 102702. [Google Scholar] [CrossRef]
- Hamon, Y.; Luciani, M.F.; Becq, F.; Verrier, B.; Rubartelli, A.; Chimini, G. Interleukin-1β secretion is impaired by inhibitors of the ATP-binding cassette transporter, ABC-1. Blood 1997, 90, 2911–2915. [Google Scholar] [CrossRef]
- Terrazzano, G.; Rubino, V.; Damiano, S.; Sasso, A.; Petrozziello, T.; Ucci, V.; Palatucci, A.T.; Giovazzino, A.; Santillo, M.; De Felice, B.; et al. T cell activation induces CuZn superoxide dismutase (SOD)-1 intracellular re-localization, production and secretion. Biochim. Biophys. Acta 2014, 1843, 265–274. [Google Scholar] [CrossRef]
- Rubino, V.; Palatucci, A.T.; La Rosa, G.; Giovazzino, A.; Aruta, F.; Damiano, S.; Carriero, F.; Santillo, M.; Iodice, R.; Mondola, P.; et al. Superoxide dismutase-1 intracellular content in T lymphocytes associates with increased regulatory T cell level in multiple sclerosis subjects undergoing immune-modulating treatment. Antioxidant 2021, 10, 1940. [Google Scholar] [CrossRef]
- van de Ven, R.; Oerlemans, R.; van der Heijden, J.W.; Scheffer, G.L.; de Gruijl, T.D.; Jansen, G.; Scheper, R.J. ABC drug transporters and immunity: Novel therapeutic targets in autoimmunity and cancer. J. Leukoc. Biol. 2009, 86, 1075–1087. [Google Scholar] [CrossRef]
- Westerterp, M.; Bochem, A.E.; Yvan-Charvet, L.; Murphy, A.J.; Wang, N.; Tall, A.R. ATP-binding cassette transporters, atherosclerosis, and inflammation. Circ Res. 2014, 114, 157–170. [Google Scholar] [CrossRef]
- La Rosa, G.; Sozio, C.; Pipicelli, L.; Raia, M.; Palmiero, A.; Santillo, M.; Damiano, S. Antioxidant, anti-inflammatory and pro-differentiative effects of chlorogenic acid on M03-13 human oligodendrocyte-like cells. Int. J. Mol. Sci. 2023, 24, 16731. [Google Scholar] [CrossRef] [PubMed]
- Boscia, F.; Ferraguti, F.; Moroni, F.; Annunziato, L.; Pellegrini-Giampietro, D.E. mGlu1α receptors are co-expressed with CB1 receptors in a subset of interneurons in the CA1 region of organotypic hippocampal slice cultures and adult rat brain. Neuropharmacology 2008, 55, 428–439. [Google Scholar] [CrossRef]
- Nieland, T.J.; Chroni, A.; Fitzgerald, M.L.; Maliga, Z.; Zannis, V.I.; Kirchhausen, T.; Krieger, M. Cross-inhibition of SR-BI- and ABCA1-mediated cholesterol transport by the small molecules BLT-4 and glyburide. J. Lipid Res. 2004, 45, 1256–1265. [Google Scholar] [CrossRef] [PubMed]
- Belikov, A.V.; Schraven, B.; Simeoni, L. T cells and reactive oxygen species. J. Biomed. Sci. 2015, 22, 85. [Google Scholar] [CrossRef] [PubMed]
- Gülow, K.; Kaminski, M.; Darvas, K.; Süss, D.; Li-Weber, M.; Krammer, P.H. HIV-1 trans-activator of transcription substitutes for oxidative signaling in activation-induced T cell death. J. Immunol. 2005, 174, 5249–5260. [Google Scholar] [CrossRef]
- Gülow, K.; Tümen, D.; Heumann, P.; Schmid, S.; Kandulski, A.; Müller, M.; Kunst, C. Unraveling the role of reactive oxygen species in T lymphocyte signaling. Int. J. Mol. Sci. 2024, 25, 6114. [Google Scholar] [CrossRef]
- Bassoy, E.Y.; Walch, M.; Martinvalet, D. Reactive oxygen species: Do they play a role in adaptive immunity? Front. Immunol. 2021, 12, 755856. [Google Scholar] [CrossRef]
- Gough, D.R.; Cotter, T.G. Hydrogen peroxide: A Jekyll and Hyde signalling molecule. Cell Death Dis. 2011, 2, e213. [Google Scholar] [CrossRef]
- Nathan, C.; Cunningham-Bussel, A. Beyond oxidative stress: An immunologist’s guide to reactive oxygen species. Nat. Rev. Immunol. 2013, 13, 349–361. [Google Scholar] [CrossRef]
- Simeoni, L.; Bogeski, I. Redox regulation of T-cell receptor signaling. Biol. Chem. 2015, 396, 555–568. [Google Scholar] [CrossRef]
- Bae, Y.S.; Oh, H.; Rhee, S.G.; Yoo, Y.D. Regulation of reactive oxygen species generation in cell signaling. Mol. Cells 2011, 32, 491–509. [Google Scholar] [CrossRef]
- Turner, B.J.; Atkin, J.D.; Farg, M.A.; Zang, D.W.; Rembach, A.; Lopes, E.C.; Patch, J.D.; Hill, A.F.; Cheema, S.S. Impaired extracellular secretion of mutant superoxide dismutase 1 associates with neurotoxicity in familial amyotrophic lateral sclerosis. J. Neurosci. 2005, 25, 108–117. [Google Scholar] [CrossRef]
- Turner, B.J.; Atkin, J.D. ER stress and UPR in familial amyotrophic lateral sclerosis. Curr. Mol. Med. 2006, 6, 79–86. [Google Scholar] [CrossRef]
- Weinberg, S.E.; Chandel, N.S. Mitochondria Reactive Oxygen Species Signaling-Dependent Immune Responses in Macrophages and T Cells. Immunity 2025, 58, 1904–1921. [Google Scholar] [CrossRef]
- Xiao, X.; Kennelly, J.P.; Ferrari, A.; Clifford, B.L.; Whang, E.; Gao, Y.; Qian, K.; Sandhu, J.; Jarrett, K.E.; Brearley-Sholto, M.C.; et al. Hepatic Nonvesicular Cholesterol Transport Is Critical for Systemic Lipid Homeostasis. Nat. Metab. 2023, 5, 165–181. [Google Scholar] [CrossRef]
- Beers, M.F.; Hawkins, A.; Shuman, H.; Zhao, M.; Newitt, J.L.; Maguire, J.A.; Ding, W.; Mulugeta, S. A Novel Conserved Targeting Motif Found in ABCA Transporters Mediates Trafficking to Early Post-Golgi Compartments. J. Lipid Res. 2011, 52, 1471–1482. [Google Scholar] [CrossRef]





Disclaimer/Publisher’s Note: The statements, opinions and data contained in all publications are solely those of the individual author(s) and contributor(s) and not of MDPI and/or the editor(s). MDPI and/or the editor(s) disclaim responsibility for any injury to people or property resulting from any ideas, methods, instructions or products referred to in the content. |
© 2025 by the authors. Licensee MDPI, Basel, Switzerland. This article is an open access article distributed under the terms and conditions of the Creative Commons Attribution (CC BY) license (https://creativecommons.org/licenses/by/4.0/).
Share and Cite
Carriero, F.; La Rosa, G.; Pipicelli, L.; Cammarota, M.; Palmiero, A.; Vitolo, G.; Damiano, S.; Santillo, M.; Boscia, F.; Terrazzano, G.; et al. ABCA1 Transporter Is Involved in the Secretion of CuZn Superoxide Dismutase (SOD)-1 by Activated Human T Lymphocytes. Antioxidants 2025, 14, 1487. https://doi.org/10.3390/antiox14121487
Carriero F, La Rosa G, Pipicelli L, Cammarota M, Palmiero A, Vitolo G, Damiano S, Santillo M, Boscia F, Terrazzano G, et al. ABCA1 Transporter Is Involved in the Secretion of CuZn Superoxide Dismutase (SOD)-1 by Activated Human T Lymphocytes. Antioxidants. 2025; 14(12):1487. https://doi.org/10.3390/antiox14121487
Chicago/Turabian StyleCarriero, Flavia, Giuliana La Rosa, Luca Pipicelli, Mariarosaria Cammarota, Anna Palmiero, Giovanna Vitolo, Simona Damiano, Mariarosaria Santillo, Francesca Boscia, Giuseppe Terrazzano, and et al. 2025. "ABCA1 Transporter Is Involved in the Secretion of CuZn Superoxide Dismutase (SOD)-1 by Activated Human T Lymphocytes" Antioxidants 14, no. 12: 1487. https://doi.org/10.3390/antiox14121487
APA StyleCarriero, F., La Rosa, G., Pipicelli, L., Cammarota, M., Palmiero, A., Vitolo, G., Damiano, S., Santillo, M., Boscia, F., Terrazzano, G., Ruggiero, G., Mondola, P., & Rubino, V. (2025). ABCA1 Transporter Is Involved in the Secretion of CuZn Superoxide Dismutase (SOD)-1 by Activated Human T Lymphocytes. Antioxidants, 14(12), 1487. https://doi.org/10.3390/antiox14121487

