Ferulic Acid Protects Against LPS-Induced Sheep Hepatocytes Oxidative Damage via Activating the GSH-GPX4 Pathway and Inhibiting Lipid Metabolism-Mediated Ferroptosis
Abstract
1. Introduction
2. Materials and Methods
2.1. Isolation and Culture of Hepatocytes
2.2. Immunofluorescence
2.3. Western Blotting
2.4. Cell Viability Assay
2.5. Biochemical Assays
2.6. Untargeted Metabolomics Analysis
2.7. Transcriptome Sequencing
2.8. Quantitative Real-Time PCR Analysis
2.9. Statistical Analysis
3. Results
3.1. Identification of Hepatocytes
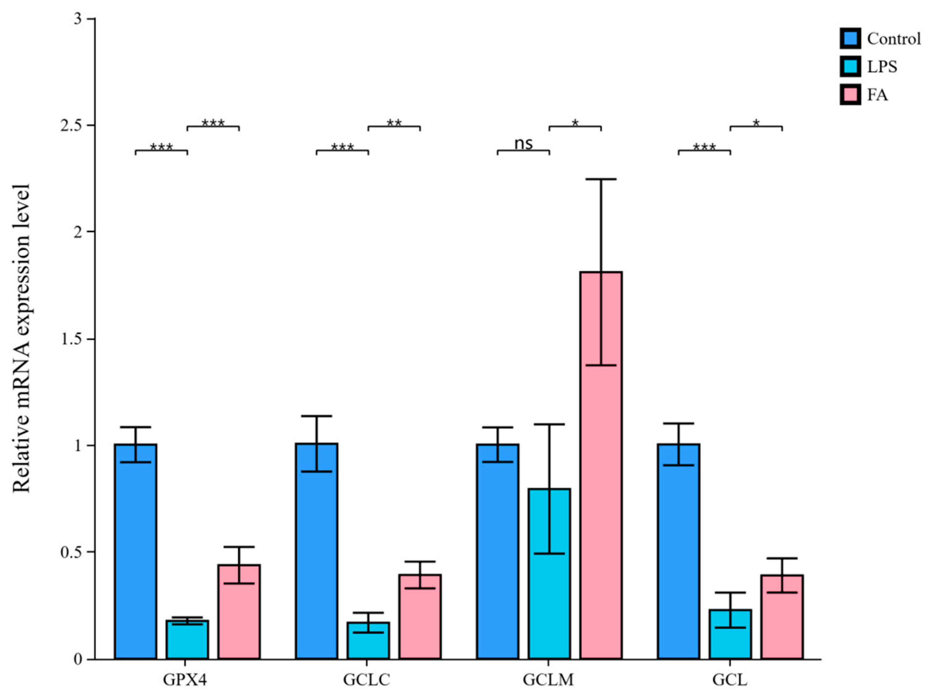
3.2. Ferulic Acid Ameliorated LPS-Induced Sheep Hepatocytes Oxidative Damage
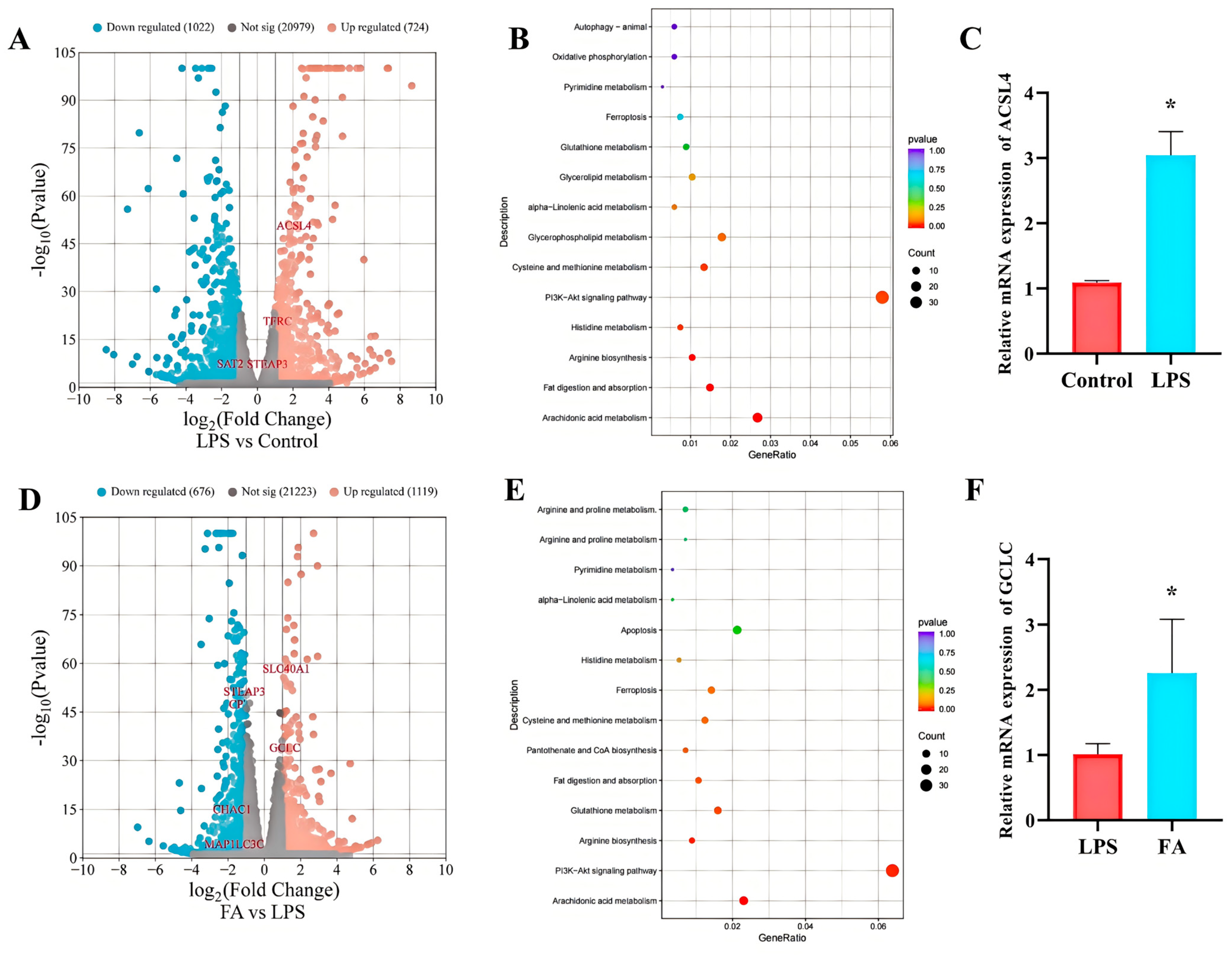
3.3. Ferulic Acid Extensively Modulated Metabolomic Profile of Sheep Hepatocytes with LPS
3.4. Ferulic Acid Extensively Regulated the Expression of Genes Involved in Ferroptosis
3.5. Ferulic Acid Protects Against LPS-Induced Sheep Hepatocytes Injury via Regulating Lipid Metabolism-Mediated Ferroptosis
4. Discussion
4.1. FA Protects Against LPS-Induced Sheep Hepatocytes Oxidative Damage
4.2. LPS Triggers Lipid Metabolism-Mediated Ferroptosis in Hepatocytes
4.3. FA Inhibits Lipid Metabolism-Mediated Ferroptosis by Modulating the GSH-GPX4 System
5. Conclusions
Supplementary Materials
Author Contributions
Funding
Institutional Review Board Statement
Informed Consent Statement
Data Availability Statement
Acknowledgments
Conflicts of Interest
Abbreviations
| LPS | Lipopolysaccharide |
| Fe2+ | Iron(II) ion |
| ROS | Reactive oxygen species |
| PUFA | Polyunsaturated fatty acid |
| FA | Ferulic acid |
| MDA | Malondialdehyde |
| GPX4 | Glutathione peroxidase 4 |
| PBS | Phosphate-buffered saline |
| SOD | Superoxide dismutase |
| T-AOC | Total antioxidant capacity |
| GSH | Glutathione |
| GSSG | Glutathione disulfide |
| GR | Glutathione reductase |
| LDH | Lactate dehydrogenase |
| GCLC | Glutamate cysteine ligase catalytic subunit |
| GCLM | Glutamate cysteine ligase modifier subunit |
| GCL | Cysteine–glutamate ligase |
| ACSL4 | Acyl-CoA synthetase long-chain family member 4 |
| LPCAT3 | Lysophosphatidylcholine acyltransferase 3 |
| ALOX15 | Arachidonate 15-lipoxygenase |
| STEAP3 | Six-transmembrane epithelial antigen of prostate 3 |
References
- Zhang, K.; Meng, M.; Gao, L.; Tu, Y.; Bai, Y. Rumen-derived lipopolysaccharide induced ruminal epithelium barrier damage in goats fed a high-concentrate diet. Microb. Pathog. 2019, 131, 81–86. [Google Scholar] [CrossRef]
- An, Y.; Wang, H.; Gao, A.; Li, S.; Yang, J.; Li, B.; Lu, H. Effects of Sophora alopecuroides in a High-Concentrate Diet on the Liver Immunity and Antioxidant Function of Lambs According to Transcriptome Analysis. Animals 2024, 14, 182. [Google Scholar] [CrossRef]
- Wang, H.; Su, Z.; Qian, Y.; Shi, B.; Li, H.; An, W.; Xiao, Y.; Qiu, C.; Guo, Z.; Zhong, J.; et al. Pentraxin-3 modulates hepatocyte ferroptosis and the innate immune response in LPS-induced liver injury. Mol. Biomed. 2024, 5, 68. [Google Scholar] [CrossRef]
- Lin, Y.; Du, Y.; Wang, M.; Wang, D.; Pang, D.; Luo, S.; Huang, J.; Mao, D.; Long, F. Jiedu Huayu extract alleviate acute liver failure via promotion of GPX4 expression and inhibition of D-GalN/LPS-induced ferroptosis. Nat. Prod. Commun. 2024, 19, 1934578x241305304. [Google Scholar] [CrossRef]
- Li, K.; Wang, X.Q.; Liao, Z.L.; Liu, J.Y.; Feng, B.H.; Ren, Y.C.; Dai, N.N.; Yu, K.; Yu, H.; Chen, H.J.; et al. Wedelolactone inhibits ferroptosis and alleviates hyperoxia-induced acute lung injury via the Nrf2/HO-1 signaling pathway. Toxicol. Sci. 2024, 202, 25–35. [Google Scholar] [CrossRef] [PubMed]
- Yang, F.; Xiao, Y.; Ding, J.H.; Jin, X.; Ma, D.; Li, D.Q.; Shi, J.X.; Huang, W.; Wang, Y.P.; Jiang, Y.Z.; et al. Ferroptosis heterogeneity in triple-negative breast cancer reveals an innovative immunotherapy combination strategy. Cell Metab. 2023, 35, 84–100. [Google Scholar] [CrossRef]
- Su, N.; Zhao, Y.; Zhang, C.; He, Y.; Peng, C.; Liu, B.; Zhao, C.; Hu, X.; Fu, Y.; Liu, Y.; et al. Subacute ruminal acidosis induces hepatic injury in dairy goats via oxidative stress and ferritinophagy-ferroptosis axis. Int. Immunopharmacol. 2025, 161, 115026. [Google Scholar] [CrossRef]
- Ma, B.; Raza, S.H.A.; Pant, S.D.; Gao, Z.; Zhang, F.; Wang, Z.; Hou, S.; Alkhateeb, M.A.; Al Abdulmonem, W.; Alharbi, Y.M.; et al. The impact of different levels of wheat diets on hepatic oxidative stress, immune response, and lipid metabolism in Tibetan sheep (Ovis aries). BMC Vet. Res. 2024, 20, 26. [Google Scholar] [CrossRef] [PubMed]
- Li, D.; Rui, Y.X.; Guo, S.D.; Luan, F.; Liu, R.; Zeng, N. Ferulic acid: A review of its pharmacology, pharmacokinetics and derivatives. Life Sci. 2021, 284, 119921. [Google Scholar] [CrossRef]
- Gawish, R.A.; Samy, E.M.; Aziz, M.M. Ferulic acid protects against gamma-radiation induced liver injury via regulating JAK/STAT/Nrf2 pathways. Arch. Biochem. Biophys. 2024, 753, 109895. [Google Scholar] [CrossRef]
- Wang, Y.; Wang, W.; Wang, R.; Meng, Z.; Duan, Y.; An, X.; Qi, J. Dietary supplementation of ferulic acid improves performance and alleviates oxidative stress of lambs in a cold environment. Can. J. Anim. Sci. 2019, 99, 705–712. [Google Scholar] [CrossRef]
- Du, X.; Shen, T.; Wang, H.; Qin, X.; Xing, D.; Ye, Q.; Shi, Z.; Fang, Z.; Zhu, Y.; Yang, Y.; et al. Adaptations of hepatic lipid metabolism and mitochondria in dairy cows with mild fatty liver. J. Dairy. Sci. 2018, 101, 9544–9558. [Google Scholar] [CrossRef]
- Ran, S.; Gao, X.; Ma, M.; Zhang, J.; Li, S.; Zhang, M.; Li, S. NaAsO2 decreases GSH synthesis by inhibiting GCLC and induces apoptosis through Hela cell mitochondrial damage, mediating the activation of the NF-κB/miR-21 signaling pathway. Ecotoxicol. Environ. Saf. 2022, 234, 113380. [Google Scholar] [CrossRef]
- Chen, W.; Ma, Q.; Li, Y.; Wei, L.; Zhang, Z.; Khan, A.; Khan, M.Z.; Wang, C. Butyrate supplementation improves intestinal health and growth performance in livestock: A review. Biomolecules 2025, 15, 85. [Google Scholar] [CrossRef] [PubMed]
- Dunn, W.B.; Broadhurst, D.; Begley, P.; Zelena, E.; Francis-McIntyre, S.; Anderson, N.; Brown, M.; Knowles, J.D.; Halsall, A.; Haselden, J.N.; et al. Procedures for large-scale metabolic profiling of serum and plasma using gas chromatography and liquid chromatography coupled to mass spectrometry. Nat. Protoc. 2011, 6, 1060–1083. [Google Scholar] [CrossRef] [PubMed]
- Wei, S.; Amevor, F.K.; Du, X.; Li, L.; Yi, Z.; Shu, G.; Wang, Y.; Zhao, X. Quercetin mitigates iron-induced cell death in chicken granulosa cell. J. Anim. Sci. Biotechnol. 2024, 15, 168. [Google Scholar] [CrossRef] [PubMed]
- Kose, T.; Sharp, P.A.; Latunde-Dada, G.O. Upregulation of Nrf2 signalling and the inhibition of erastin-induced ferroptosis by ferulic acid in MIN6 cells. Int. J. Mol. Sci. 2022, 23, 15886. [Google Scholar] [CrossRef]
- Tang, X.; Liu, J.; Yao, S.; Zheng, J.; Gong, X.; Xiao, B. Ferulic acid alleviates alveolar epithelial barrier dysfunction in sepsis-induced acute lung injury by activating the Nrf2/HO-1 pathway and inhibiting ferroptosis. Pharm. Biol. 2022, 60, 2286–2294. [Google Scholar] [CrossRef]
- Danpure, C.J. Lactate dehydrogenase and cell injury. Cell Biochem. Funct. 1984, 2, 144–148. [Google Scholar] [CrossRef]
- Jadoon, S.; Malik, A. A review article on the formation, mechanism and biochemistry of MDA and MDA as a biomarker of oxidative stress. Int. J. Adv. Res. 2017, 5, 811–818. [Google Scholar] [CrossRef]
- Shi, Y.; Shi, L.; Liu, Q.; Wang, W.; Liu, Y. Molecular mechanism and research progress on pharmacology of ferulic acid in liver diseases. Front. Pharmacol. 2023, 14, 1207999. [Google Scholar] [CrossRef]
- Lester, S.G.; Peter, J.D.; Jacquelin, B.S. Mn and Cu/Zn SOD expression in cells from LPS-sensitive and LPS-resistant mice. Free Radical Bio Med. 1992, 12, 107–111. [Google Scholar]
- Zhong, H.; Chen, S.B.; Wang, D.L.; Yang, D.Y.; Wen, Y.P.; Luo, R.Q.; Huang, D. Study on the mechanism of ferulic acid in the repair of ethanol-induced DNA damage in LO2 liver cells. Food Ferment. Ind. 2025, 51, 174–181. [Google Scholar] [CrossRef]
- Lin, Z.; Long, F.; Kang, R.; Klionsky, D.J.; Yang, M.; Tang, D. The lipid basis of cell death and autophagy. Autophagy 2024, 20, 469–488. [Google Scholar] [CrossRef]
- Kim, J.W.; Lee, J.Y.; Oh, M.; Lee, E.W. An integrated view of lipid metabolism in ferroptosis revisited via lipidomic analysis. Exp. Mol. Med. 2023, 55, 1620–1631. [Google Scholar] [CrossRef]
- Chen, H.; Chen, L.; Wang, W. Mechanisms and active substances of targeting lipid peroxidation in ferroptosis regulation. Food Sci. Hum. Wellness 2024, 13, 2502–2518. [Google Scholar] [CrossRef]
- Jiang, X.; Stockwell, B.R.; Conrad, M. Ferroptosis: Mechanisms, biology and role in disease. Nat. Rev. Mol. Cell Biol. 2021, 22, 266–282. [Google Scholar] [CrossRef]
- Zhang, C.; He, M.; Ni, L.; He, K.; Su, K.; Deng, Y.; Li, Y.; Xia, H. The role of arachidonic acid metabolism in myocardial ischemia-reperfusion injury. Cell Biochem. Biophys. 2020, 78, 255–265. [Google Scholar] [CrossRef]
- Zhang, H.; Shi, H.; Li, X.; Zhou, S.; Song, X.; Ma, N.; Meng, M.; Chang, G.; Shen, X. Quercetin alleviates LPS/iE-DAP-induced liver injury by suppressing ferroptosis via regulating ferritinophagy and intracellular iron efflux. Redox Biol. 2025, 81, 103557. [Google Scholar] [CrossRef] [PubMed]
- Wang, H.; Gao, J.; Wen, L.; Huang, K.; Liu, H.; Zeng, L.; Zeng, Z.; Liu, Y.; Mo, Z. Ion channels in acinar cells in acute pancreatitis: Crosstalk of calcium, iron, and copper signals. Front. Immunol. 2024, 15, 1444272. [Google Scholar] [CrossRef] [PubMed]
- Zeng, J.; Zhao, N.; Yang, J.; Kuang, W.; Xia, X.; Chen, X.; Liu, Z.; Huang, R. Puerarin induces molecular details of ferroptosis associated anti-inflammatory on RAW264.7 macrophages. Metabolites 2022, 12, 653. [Google Scholar] [CrossRef]
- Dixon, S.J.; Stockwell, B.R. The role of iron and reactive oxygen species in cell death. Nat. Chem. Biol. 2014, 10, 9–17. [Google Scholar] [CrossRef]
- Forman, H.J.; Zhang, H.; Rinna, A. Glutathione: Overview of its protective roles, measurement, and biosynthesis. Mol. Asp. Med. 2009, 30, 1–12. [Google Scholar] [CrossRef]
- Wang, X.; Shao, N.; Zhang, X.; Chen, H.; Chang, Z.; Xie, D.; Zhang, J. Ferulic acid activates SIRT1-mediated ferroptosis signaling pathway to improve cognition dysfunction in Wilson’s Disease. Neuropsychiatr. Dis. Treat. 2023, 19, 2681–2696. [Google Scholar] [CrossRef] [PubMed]
- Ma, Z.C.; Hong, Q.; Wang, Y.G.; Tan, H.L.; Xiao, C.R.; Liang, Q.D.; Zhang, B.L.; Gao, Y. Ferulic acidprotects human umbilical vein endothelial cells from radiation induced oxidative stress by phosphatidylinositol 3-kinase and extracellularsignal-regulated kinase pathways. Biol. Pharm. Bull. 2010, 33, 29–34. [Google Scholar] [CrossRef] [PubMed]
- Zeng, T.; Deng, G.; Zhong, W.; Gao, Z.; Ma, S.; Mo, C.; Li, Y.; Huang, S.; Zhou, C.; Lai, Y.; et al. Indoleamine 2, 3-dioxygenase 1enhanceshepatocytes ferroptosis in acute immune hepatitis associated with excess nitrative stress. Free Radic. Biol. Med. 2020, 152, 668–679. [Google Scholar] [CrossRef]
- Ursini, F.; Maiorino, M. Lipid peroxidation and ferroptosis: The role of GSH and GPx4. Free Radic. Biol. Med. 2020, 152, 175–185. [Google Scholar] [CrossRef] [PubMed]
- Fujii, J.; Kobayashi, S.; Homma, T. Regulation of ferroptosis through the cysteine-glutathione redox axis. In Ferroptosis in Health and Disease; Springer: Cham, Switzerland, 2019; pp. 197–213. [Google Scholar]
- Živanović, N.; Lesjak, M.; Simin, N.; Srai, S.K.S. Beyond mortality: Exploring the influence of plant phenolics on modulating ferroptosis-a systematic review. Antioxidants 2024, 13, 334. [Google Scholar] [CrossRef]
- Jiang, Z.; Sun, H.; Miao, J.; Sheng, Q.; Xu, J.; Gao, Z.; Zhang, X.; Song, Y.; Chen, K. The natural flavone acacetin protects against high-fat diet-induced lipid accumulation in the liver via the endoplasmic reticulum stress/ferroptosis pathway. Biochem. Biophys. Res. Commun. 2023, 640, 183–191. [Google Scholar] [CrossRef]
- Chen, G.; Li, C.; Zhang, L.; Yang, J.; Meng, H.; Wan, H.; He, Y. Hydroxysafflor yellow A and anhydrosafflor yellow B alleviate ferroptosis and parthanatos in PC12 cells injured by OGD/R. Free Radic. Biol. Med. 2022, 179, 1–10. [Google Scholar] [CrossRef]
- Pei, J.; Zou, Y.; Zhou, W.; Wang, Y. Baicalein, a component of banxia xiexin decoction, alleviates CPT-11-induced gastrointestinal dysfunction by inhibiting ALOX15-mediated ferroptosis. Chem. Biol. Drug Des. 2023, 102, 1568–1577. [Google Scholar] [CrossRef] [PubMed]








| Gene | Nucleotide Sequences 5′ to 3′ | Size/bp |
|---|---|---|
| GPX4 | F:GAGTTCGCTGCTGGCTAT R:CTTGGGCTGGACTTTCAT | 105 |
| GCLC | F:CTGGATGATGCCAACGAGT R:CCACGAACACCACATACGC | 173 |
| GCLM | F:ACGGGGAACCTGCTGAA R:CTGGGCTGATTTGGGAAC | 118 |
| GCL | F:GAACAAGACAGTGAGGTGGGG R:AGCAGGTCAAAGCCGAAG | 140 |
| ACSL4 | F:GCCCACCTCAGACAAAC R:TATTCACTCTGCGGTTC | 263 |
| LPCAT3 | F:CGCTGGCTTCTCCTACT R:ATGGTGCTGTTTGGTATCT | 123 |
| STEAP3 | F:TGGCTGGGCTGTTTCCT R:TGCTCCTGCTCTGTGGG | 175 |
| ALOX15 | F:CAAGGCTGTGCTGAAGAA R:TGGTTGGTGGAAGAGGG | 176 |
Disclaimer/Publisher’s Note: The statements, opinions and data contained in all publications are solely those of the individual author(s) and contributor(s) and not of MDPI and/or the editor(s). MDPI and/or the editor(s) disclaim responsibility for any injury to people or property resulting from any ideas, methods, instructions or products referred to in the content. |
© 2025 by the authors. Licensee MDPI, Basel, Switzerland. This article is an open access article distributed under the terms and conditions of the Creative Commons Attribution (CC BY) license (https://creativecommons.org/licenses/by/4.0/).
Share and Cite
Wang, W.; Li, H.; Wang, Y.; Yin, N.; Chen, J.; Niu, Y.; Hu, Y.; Guo, T.; Liu, N.; An, X.; et al. Ferulic Acid Protects Against LPS-Induced Sheep Hepatocytes Oxidative Damage via Activating the GSH-GPX4 Pathway and Inhibiting Lipid Metabolism-Mediated Ferroptosis. Antioxidants 2025, 14, 1185. https://doi.org/10.3390/antiox14101185
Wang W, Li H, Wang Y, Yin N, Chen J, Niu Y, Hu Y, Guo T, Liu N, An X, et al. Ferulic Acid Protects Against LPS-Induced Sheep Hepatocytes Oxidative Damage via Activating the GSH-GPX4 Pathway and Inhibiting Lipid Metabolism-Mediated Ferroptosis. Antioxidants. 2025; 14(10):1185. https://doi.org/10.3390/antiox14101185
Chicago/Turabian StyleWang, Wenwen, Hongchao Li, Yuan Wang, Na Yin, Jiayu Chen, Yaxuan Niu, Yuchao Hu, Tao Guo, Na Liu, Xiaoping An, and et al. 2025. "Ferulic Acid Protects Against LPS-Induced Sheep Hepatocytes Oxidative Damage via Activating the GSH-GPX4 Pathway and Inhibiting Lipid Metabolism-Mediated Ferroptosis" Antioxidants 14, no. 10: 1185. https://doi.org/10.3390/antiox14101185
APA StyleWang, W., Li, H., Wang, Y., Yin, N., Chen, J., Niu, Y., Hu, Y., Guo, T., Liu, N., An, X., Qi, J., Jia, Y., & Nie, R. (2025). Ferulic Acid Protects Against LPS-Induced Sheep Hepatocytes Oxidative Damage via Activating the GSH-GPX4 Pathway and Inhibiting Lipid Metabolism-Mediated Ferroptosis. Antioxidants, 14(10), 1185. https://doi.org/10.3390/antiox14101185

