Maternal Particulate Matter Exposure Impairs Lung Health and Is Associated with Mitochondrial Damage
Abstract
:1. Introduction
2. Materials and Methods
2.1. PM2.5 Preparation
2.2. Animal Experiments
2.3. Lung Function Tests
2.4. OVA-Induced Airway Hyperresponsiveness
2.5. Immune Cell Analysis in the Bronchoalveolar Lavage (BALF)
2.6. Histology
2.7. Western Blot
2.8. Confocal Microscopy Imaging (Mitochondrial Density and ROS Level)
2.9. In Vitro Mitochondrial Function Assay
2.10. Statistical Methods
3. Results
3.1. Physical and Chemical Characteristics
3.2. Effects of PM2.5 Exposure on the Dams
3.2.1. Low Dose PM2.5 Exposure Reduced Body Weight and Lung Function and Increased Leukocyte Numbers in the BALF
3.2.2. Low Dose PM2.5 Exposure Caused Airway Remodelling and Emphysema
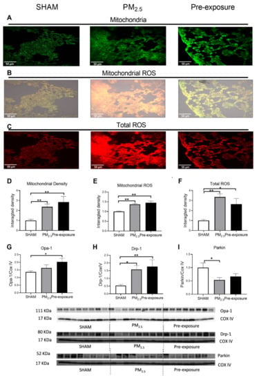
3.2.3. PM2.5 Exposure Increased Total ROS, Dynamin-Related Protein (Drp)-1 and Parkin Levels
3.3. Effects of Maternal PM2.5 Exposure on Offspring at 13 Weeks
3.3.1. Maternal PM2.5 Exposure Decreased Litter Size and Influenced Body Weight
3.3.2. Maternal PM2.5 Exposure Resulted in Airway Inflammation
3.3.3. Maternal PM2.5 Exposure Increased Mitochondrial Density, ROS and Drp-1 Levels and Decreased Parkin Level
3.3.4. Maternal PM2.5 Exposure Caused Intrinsic Airways Hyperresponsiveness in Female Offspring and Leukocytes Numbers in the BALF of Both Sexes
3.3.5. Maternal PM2.5 Exposure Increased Airway Hyperresponsiveness (AHR) in OVA Sensitised Animals
3.4. PM Exposure Reduced Mitochondrial Respiration Which Was Reversed by Mitochondria-Targeted Antioxidant Ubiquinone (MitoQ) Treatment In Vitro
4. Discussion
5. Conclusions
Supplementary Materials
Author Contributions
Funding
Institutional Review Board Statement
Informed Consent Statement
Data Availability Statement
Conflicts of Interest
Abbreviations
References
- Stetefeld, J.; McKenna, S.A.; Patel, T.R. Dynamic light scattering: A practical guide and applications in biomedical sciences. Biophys. Rev. 2016, 8, 409–427. [Google Scholar] [CrossRef]
- Jin, W.; Su, S.; Wang, B.; Zhu, X.; Chen, Y.; Shen, G.; Liu, J.; Cheng, H.; Wang, X.; Wu, S. Properties and cellular effects of particulate matter from direct emissions and ambient sources. J. Environ. Sci. Health Part A 2016, 51, 1075–1083. [Google Scholar] [CrossRef]
- Guarnieri, M.; Balmes, J.R. Outdoor air pollution and asthma. Lancet 2014, 383, 1581–1592. [Google Scholar] [CrossRef] [Green Version]
- Liu, S.; Zhou, Y.; Liu, S.; Chen, X.; Zou, W.; Zhao, D.; Li, X.; Pu, J.; Huang, L.; Chen, J. Association between exposure to ambient particulate matter and chronic obstructive pulmonary disease: Results from a cross-sectional study in China. Thorax 2017, 72, 788–795. [Google Scholar] [CrossRef] [PubMed] [Green Version]
- Goshen, S.; Novack, L.; Erez, O.; Yitshak-Sade, M.; Kloog, I.; Shtein, A.; Shany, E. The effect of exposure to particulate matter during pregnancy on lower respiratory tract infection hospitalizations during first year of life. Environ. Health 2020, 19, 90. [Google Scholar] [CrossRef] [PubMed]
- Lee, A.G.; Le Grand, B.; Hsu, H.-H.L.; Chiu, Y.-H.M.; Brennan, K.J.; Bose, S.; Rosa, M.J.; Brunst, K.J.; Kloog, I.; Wilson, A. Prenatal fine particulate exposure associated with reduced childhood lung function and nasal epithelia GSTP1 hypermethylation: Sex-specific effects. Respir. Res. 2018, 19, 76. [Google Scholar] [CrossRef] [PubMed] [Green Version]
- Kelly, F.J.; Fussell, J.C. Size, source and chemical composition as determinants of toxicity attributable to ambient particulate matter. Atmos. Environ. 2012, 60, 504–526. [Google Scholar] [CrossRef]
- Moreno, T.; Querol, X.; Martins, V.; Minguillón, M.; Reche, C.; Ku, L.; Eun, H.; Ahn, K.; Capdevila, M.; De Miguel, E. Formation and alteration of airborne particles in the subway environment. Environ. Sci. Processes Impacts 2017, 19, 59–64. [Google Scholar] [CrossRef]
- Bhargava, A.; Tamrakar, S.; Aglawe, A.; Lad, H.; Srivastava, R.K.; Mishra, D.K.; Tiwari, R.; Chaudhury, K.; Goryacheva, I.Y.; Mishra, P.K. Ultrafine particulate matter impairs mitochondrial redox homeostasis and activates phosphatidylinositol 3-kinase mediated DNA damage responses in lymphocytes. Environ. Pollution 2018, 234, 406–419. [Google Scholar] [CrossRef]
- Green, D.R.; Galluzzi, L.; Kroemer, G. Mitochondria and the autophagy–inflammation–cell death axis in organismal aging. Science 2011, 333, 1109–1112. [Google Scholar] [CrossRef] [Green Version]
- Chan, Y.L.; Saad, S.; Al-Odat, I.; Oliver, B.G.; Pollock, C.; Jones, N.M.; Chen, H. Maternal L-carnitine supplementation improves brain health in offspring from cigarette smoke exposed mothers. Front. Mol. Neurosci. 2017, 10, 33. [Google Scholar] [CrossRef] [PubMed] [Green Version]
- Van den Hooven, E.H.; Pierik, F.H.; de Kluizenaar, Y.; Hofman, A.; van Ratingen, S.W.; Zandveld, P.Y.; Russcher, H.; Lindemans, J.; Miedema, H.M.; Steegers, E.A.P.; et al. Air pollution exposure and markers of placental growth and function: The generation R study. Environ. Health Perspect. 2012, 120, 1753–1759. [Google Scholar] [CrossRef] [PubMed] [Green Version]
- Ashley-Martin, J.; Lavigne, E.; Arbuckle, T.E.; Johnson, M.; Hystad, P.; Crouse, D.L.; Marshall, J.S.; Dodds, L. Air pollution during pregnancy and cord blood immune system biomarkers. J. Occup. Environ. Med. 2016, 58, 979. [Google Scholar] [CrossRef] [PubMed] [Green Version]
- Grevendonk, L.; Janssen, B.G.; Vanpoucke, C.; Lefebvre, W.; Hoxha, M.; Bollati, V.; Nawrot, T.S. Mitochondrial oxidative DNA damage and exposure to particulate air pollution in mother-newborn pairs. Environ. Health 2016, 15, 10. [Google Scholar] [CrossRef] [PubMed] [Green Version]
- Chen, L.; Bennett, E.; Wheeler, A.J.; Lyons, A.B.; Woods, G.M.; Johnston, F.; Zosky, G.R. Maternal exposure to particulate matter alters early post-natal lung function and immune cell development. Environ. Res. 2018, 164, 625–635. [Google Scholar] [CrossRef] [PubMed]
- Wang, P.; You, D.; Saravia, J.; Shen, H.; Cormier, S.A. Maternal exposure to combustion generated PM inhibits pulmonary Th1 maturation and concomitantly enhances postnatal asthma development in offspring. Part. Fibre Toxicol. 2013, 10, 29. [Google Scholar] [CrossRef] [Green Version]
- Ritchie, H. Outdoor Air Pollution. Available online: https://ourworldindata.org/outdoor-air-pollution. (accessed on November 2019).
- Khomenko, S.; Cirach, M.; Pereira-Barboza, E.; Mueller, N.; Barrera-Gómez, J.; Rojas-Rueda, D.; de Hoogh, K.; Hoek, G.; Nieuwenhuijsen, M. Premature mortality due to air pollution in European cities: A health impact assessment. Lancet Planet. Health 2021, 5, e121–e134. [Google Scholar] [CrossRef]
- Chan, Y.L.; Wang, B.; Chen, H.; Ho, K.F.; Cao, J.; Hai, G.; Jalaludin, B.; Herbert, C.; Thomas, P.S.; Saad, S. Pulmonary inflammation induced by low-dose particulate matter exposure in mice. Am. J. Physiol.-Lung Cell. Mol. Physiol. 2019, 317, L424–L430. [Google Scholar] [CrossRef]
- Riva, D.; Magalhaes, C.; Lopes, A.A.; Lancas, T.; Mauad, T.; Malm, O.; Valenca, S.; Saldiva, P.; Faffe, D.; Zin, W. Low dose of fine particulate matter (PM2.5) can induce acute oxidative stress, inflammation and pulmonary impairment in healthy mice. Inhal. Toxicol. 2011, 23, 257–267. [Google Scholar] [CrossRef]
- Takeda, M.; Tanabe, M.; Ito, W.; Ueki, S.; Konnno, Y.; Chihara, M.; Itoga, M.; Kobayashi, Y.; Moritoki, Y.; Kayaba, H. Gender difference in allergic airway remodelling and immunoglobulin production in mouse model of asthma. Respirology 2013, 18, 797–806. [Google Scholar] [CrossRef]
- Yu, F.P.; Islam, D.; Sikora, J.; Dworski, S.; Gurka, J.; López-Vásquez, L.; Liu, M.; Kuebler, W.M.; Levade, T.; Zhang, H. Chronic lung injury and impaired pulmonary function in a mouse model of acid ceramidase deficiency. Am. J. Physiol.-Lung Cell. Mol. Physiol. 2018, 314, L406. [Google Scholar] [CrossRef] [PubMed]
- Mohammadian, M.; Boskabady, M.H.; Kashani, I.R.; Jahromi, G.P.; Omidi, A.; Nejad, A.K.; Khamse, S.; Sadeghipour, H.R. Effect of bone marrow derived mesenchymal stem cells on lung pathology and inflammation in ovalbumin-induced asthma in mouse. Iran. J. Basic Med. Sci. 2016, 19, 55. [Google Scholar]
- Charavaryamath, C.; Janardhan, K.S.; Townsend, H.G.; Willson, P.; Singh, B. Multiple exposures to swine barn air induce lung inflammation and airway hyper-responsiveness. Respir. Res. 2005, 6, 50. [Google Scholar] [CrossRef] [PubMed] [Green Version]
- Ashcroft, T.; Simpson, J.M.; Timbrell, V. Simple method of estimating severity of pulmonary fibrosis on a numerical scale. J. Clin. Pathol. 1988, 41, 467–470. [Google Scholar] [CrossRef] [Green Version]
- Knudsen, L.; Weibel, E.R.; Gundersen, H.J.G.; Weinstein, F.V.; Ochs, M. Assessment of airspace size characteristics by intercept (chord) measurement: An accurate and efficient stereological approach. J. Appl. Physiol. 2010, 108, 412–421. [Google Scholar] [CrossRef] [PubMed] [Green Version]
- Wang, B.; Chan, Y.L.; Zhou, S.; Saad, S.; Chen, H.; Oliver, B. Offspring sex affects the susceptibility to maternal smoking-induced lung inflammation and the effect of maternal antioxidant supplementation in mice. J. Inflamm. 2020, 17, 24. [Google Scholar] [CrossRef]
- Acin-Perez, R.; Benador, I.Y.; Petcherski, A.; Veliova, M.; Benavides, G.A.; Lagarrigue, S.; Caudal, A.; Vergnes, L.; Murphy, A.N.; Karamanlidis, G.; et al. A novel approach to measure mitochondrial respiration in frozen biological samples. EMBO J. 2020, 39, e104073. [Google Scholar] [CrossRef]
- Osto, C.; Benador, I.Y.; Ngo, J.; Liesa, M.; Stiles, L.; Acin-Perez, R.; Shirihai, O.S. Measuring Mitochondrial Respiration in Previously Frozen Biological Samples. Curr. Protoc. Cell Biol. 2020, 89, e116. [Google Scholar] [CrossRef]
- Li, G.; Chan, Y.L.; Sukjamnong, S.; Anwer, A.G.; Vindin, H.; Padula, M.; Zakarya, R.; George, J.; Oliver, B.G.; Saad, S. A Mitochondrial Specific Antioxidant Reverses Metabolic Dysfunction and Fatty Liver Induced by Maternal Cigarette Smoke in Mice. Nutrients 2019, 11, 1669. [Google Scholar] [CrossRef] [PubMed] [Green Version]
- Wilhelm, J.; Vytášek, R.; Uhlík, J.; Vajner, L. Oxidative Stress in the Developing Rat Brain due to Production of Reactive Oxygen and Nitrogen Species. Oxidative Med. Cell. Longev. 2016, 2016, 5057610. [Google Scholar] [CrossRef] [Green Version]
- Wang, Q.; Zou, M.-H. Measurement of Reactive Oxygen Species (ROS) and Mitochondrial ROS in AMPK Knockout Mice Blood Vessels. In AMPK: Methods and Protocols; Neumann, D., Viollet, B., Eds.; Springer New York: New York, NY, USA, 2018; pp. 507–517. [Google Scholar]
- Stangenberg, S.; Nguyen, L.T.; Al-Odat, I.; Chan, Y.L.; Zaky, A.; Pollock, C.; Chen, H.; Saad, S. Maternal L-Carnitine supplementation ameliorates renal underdevelopment and epigenetic changes in male mice offspring due to maternal smoking. Clin. Exp. Pharmacol. Physiol. 2019, 46, 183–193. [Google Scholar] [CrossRef] [Green Version]
- Presley, A.D.; Fuller, K.M.; Arriaga, E.A. MitoTracker Green labeling of mitochondrial proteins and their subsequent analysis by capillary electrophoresis with laser-induced fluorescence detection. J. Chromatogr. B 2003, 793, 141–150. [Google Scholar] [CrossRef]
- Wu, M.-P.; Chang, N.-C.; Chung, C.-L.; Chiu, W.-C.; Hsu, C.-C.; Chen, H.-M.; Sheu, J.-R.; Jayakumar, T.; Chou, D.-S.; Fong, T.-H. Analysis of Titin in Red and White Muscles: Crucial Role on Muscle Contractions Using a Fish Model. BioMed Res. Int. 2018, 2018, 5816875. [Google Scholar] [CrossRef] [PubMed]
- Christine Cowie, G.M. Transport Access Is Good for New Housing, But Beware the Pollution. Available online: https://theconversation.com/transport-access-is-good-for-new-housing-but-beware-the-pollution-77790 (accessed on 25 July 2017).
- Harris, G.; Thompson, W.D.; Fitzgerald, E.; Wartenberg, D. The association of PM2. 5 with full term low birth weight at different spatial scales. Environ. Res. 2014, 134, 427–434. [Google Scholar] [CrossRef] [Green Version]
- Jiang, X.-Q.; Mei, X.-D.; Feng, D. Air pollution and chronic airway diseases: What should people know and do? J. Thorac. Dis. 2016, 8, E31. [Google Scholar]
- Lavigne, É.; Bélair, M.-A.; Duque, D.R.; Do, M.T.; Stieb, D.M.; Hystad, P.; Van Donkelaar, A.; Martin, R.V.; Crouse, D.L.; Crighton, E. Effect modification of perinatal exposure to air pollution and childhood asthma incidence. Eur. Respir. J. 2018, 51, 1701884. [Google Scholar] [CrossRef]
- Copot, D.; De Keyser, R.; Derom, E.; Ionescu, C. Structural changes in the COPD lung and related heterogeneity. PLoS ONE 2017, 12, e0177969. [Google Scholar] [CrossRef]
- Milne, S.; Jetmalani, K.; Chapman, D.G.; Duncan, J.M.; Farah, C.S.; Thamrin, C.; King, G.G. Respiratory system reactance reflects communicating lung volume in chronic obstructive pulmonary disease. J. Appl. Physiol. 2019, 126, 1223–1231. [Google Scholar] [CrossRef] [PubMed]
- Komalla, V.; Allam, V.S.R.R.; Kwok, P.C.L.; Sheikholeslami, B.; Owen, L.; Jaffe, A.; Waters, S.A.; Mohammad, S.; Oliver, B.G.; Chen, H. A phospholipid-based formulation for the treatment of airway inflammation in chronic respiratory diseases. Eur. J. Pharm. Biopharm. 2020, 157, 47–58. [Google Scholar] [CrossRef] [PubMed]
- Roy, M.; Itoh, K.; Iijima, M.; Sesaki, H. Parkin suppresses Drp1-independent mitochondrial division. Biochem. Biophys. Res. Commun. 2016, 475, 283–288. [Google Scholar] [CrossRef] [Green Version]
- Leikauf, G.D.; Kim, S.-H.; Jang, A.-S. Mechanisms of ultrafine particle-induced respiratory health effects. Exp. Mol. Med. 2020, 52, 329–337. [Google Scholar] [CrossRef]
- Narendra, D.; Tanaka, A.; Suen, D.-F.; Youle, R.J. Parkin is recruited selectively to impaired mitochondria and promotes their autophagy. J. Cell Biol. 2008, 183, 795–803. [Google Scholar] [CrossRef] [Green Version]
- Forman, H.J.; Torres, M. Reactive oxygen species and cell signaling: Respiratory burst in macrophage signaling. Am. J. Respir. Crit. Care Med. 2002, 166, S4–S8. [Google Scholar] [CrossRef] [PubMed]
- Wang, B.; Chen, H.; Chan, Y.L.; Wang, G.; Oliver, B.G. Why Do Intrauterine Exposure to Air Pollution and Cigarette Smoke Increase the Risk of Asthma? Front. Cell Dev. Biol. 2020, 8, 38. [Google Scholar] [CrossRef] [Green Version]
- Bové, H.; Bongaerts, E.; Slenders, E.; Bijnens, E.M.; Saenen, N.D.; Gyselaers, W.; Van Eyken, P.; Plusquin, M.; Roeffaers, M.B.; Ameloot, M. Ambient black carbon particles reach the fetal side of human placenta. Nat. Commun. 2019, 10, 1–7. [Google Scholar] [CrossRef] [PubMed]
- Wiegman, C.H.; Michaeloudes, C.; Haji, G.; Narang, P.; Clarke, C.J.; Russell, K.E.; Bao, W.; Pavlidis, S.; Barnes, P.J.; Kanerva, J. Oxidative stress–induced mitochondrial dysfunction drives inflammation and airway smooth muscle remodeling in patients with chronic obstructive pulmonary disease. J. Allergy Clin. Immunol. 2015, 136, 769–780. [Google Scholar] [CrossRef] [Green Version]
- Cohen, L.; E, X.; Tarsi, J.; Ramkumar, T.; Horiuchi, T.K.; Cochran, R.; DeMartino, S.; Schechtman, K.B.; Hussain, I.; Holtzman, M.J.; et al. Epithelial cell proliferation contributes to airway remodeling in severe asthma. Am. J. Respir. Crit. Care Med. 2007, 176, 138–145. [Google Scholar] [CrossRef] [PubMed] [Green Version]









| Component Quantity | ug/m3 |
|---|---|
| Chloride | 0.44 ± 0.03 |
| Nitrite | 0.2 ± 0.01 |
| Nitrate | 3.11 ± 0.25 |
| Sulphate | 8.29 ± 0.48 |
| Sodium | 2.62 ± 0.14 |
| Ammonium | 1.71 ± 0.13 |
| Potassium | 0.24 ± 0.02 |
| Organic carbon | 7.86 ± 0.51 |
| Elemental carbon | 4.46 ± 0.20 |
| Litter Size (n) | Sex Ratio (M/F) | Body Weight (g) | |
|---|---|---|---|
| SHAM | 5 ± 1.47 | 1.14 | 21.74 ± 1.91 |
| PM2.5 | 4.66 ± 2.35 | 0.83 | 20.11 ± 1.88 * |
| Pre-exposure | 5 ± 2.90 | 1.02 | 20.78 ± 0.59 |
Publisher’s Note: MDPI stays neutral with regard to jurisdictional claims in published maps and institutional affiliations. |
© 2021 by the authors. Licensee MDPI, Basel, Switzerland. This article is an open access article distributed under the terms and conditions of the Creative Commons Attribution (CC BY) license (https://creativecommons.org/licenses/by/4.0/).
Share and Cite
Wang, B.; Chan, Y.-L.; Li, G.; Ho, K.F.; Anwer, A.G.; Smith, B.J.; Guo, H.; Jalaludin, B.; Herbert, C.; Thomas, P.S.; et al. Maternal Particulate Matter Exposure Impairs Lung Health and Is Associated with Mitochondrial Damage. Antioxidants 2021, 10, 1029. https://doi.org/10.3390/antiox10071029
Wang B, Chan Y-L, Li G, Ho KF, Anwer AG, Smith BJ, Guo H, Jalaludin B, Herbert C, Thomas PS, et al. Maternal Particulate Matter Exposure Impairs Lung Health and Is Associated with Mitochondrial Damage. Antioxidants. 2021; 10(7):1029. https://doi.org/10.3390/antiox10071029
Chicago/Turabian StyleWang, Baoming, Yik-Lung Chan, Gerard Li, Kin Fai Ho, Ayad G. Anwer, Bradford J. Smith, Hai Guo, Bin Jalaludin, Cristan Herbert, Paul S. Thomas, and et al. 2021. "Maternal Particulate Matter Exposure Impairs Lung Health and Is Associated with Mitochondrial Damage" Antioxidants 10, no. 7: 1029. https://doi.org/10.3390/antiox10071029
APA StyleWang, B., Chan, Y.-L., Li, G., Ho, K. F., Anwer, A. G., Smith, B. J., Guo, H., Jalaludin, B., Herbert, C., Thomas, P. S., Liao, J., Chapman, D. G., Foster, P. S., Saad, S., Chen, H., & Oliver, B. G. (2021). Maternal Particulate Matter Exposure Impairs Lung Health and Is Associated with Mitochondrial Damage. Antioxidants, 10(7), 1029. https://doi.org/10.3390/antiox10071029

