Combined Melatonin and Extracorporeal Shock Wave Therapy Enhances Podocyte Protection and Ameliorates Kidney Function in a Diabetic Nephropathy Rat Model
Abstract
1. Introduction
2. Materials and Methods
2.1. Animals
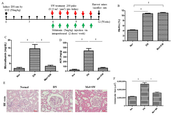
2.2. Establishment of the DN Rat Model
2.3. Mel Combined SW Treatment
2.4. Measurement of Urine Microalbumin and Creatinine
2.5. Hematoxylin and Eosin (HE) Stain and Glomerular Volume
2.6. Immunohistochemistry (IHC)
2.7. Real-Time Quantitative Polymerase Chain Reaction (PCR) Analysis
2.8. Immunofluorescence (IF)
2.9. Western Blot (WB)
2.10. Enzyme-Linked Immunosorbent Assay (ELISA)
2.11. Terminal Deoxynucleotidyl Transferase dUTP Nick End Labeling (TUNEL) Staining
2.12. Statistical Analysis
3. Results
3.1. Mel Combined SW Therapy Significantly Reduced Urine Microalbumin Excretion, Albumin to Creatinine Ratio (ACR) and Glomerular Hypertrophy in DN
3.2. Mel Combined SW Therapy Significantly Reduced Glomerular Fibrosis in DN
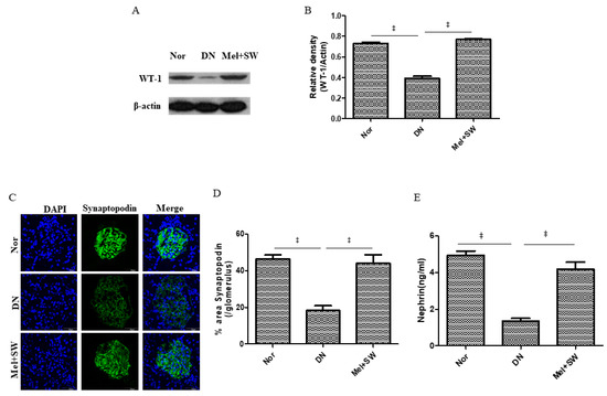
3.3. Mel Combined SW Therapy Significantly Enhanced Podocyte Number, Podocyte Viability and Glomerular Function
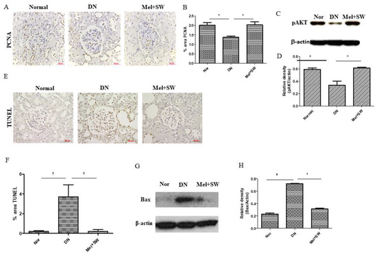
3.4. Mel Combined SW Therapy Significantly Increased Cell Proliferation and Cell Survival and Significantly Reduced Cell Apoptosis
3.5. Mel Combined SW Therapy Significantly Reduced Renal Inflammation and Significantly Increased Renal Anti-Inflammation
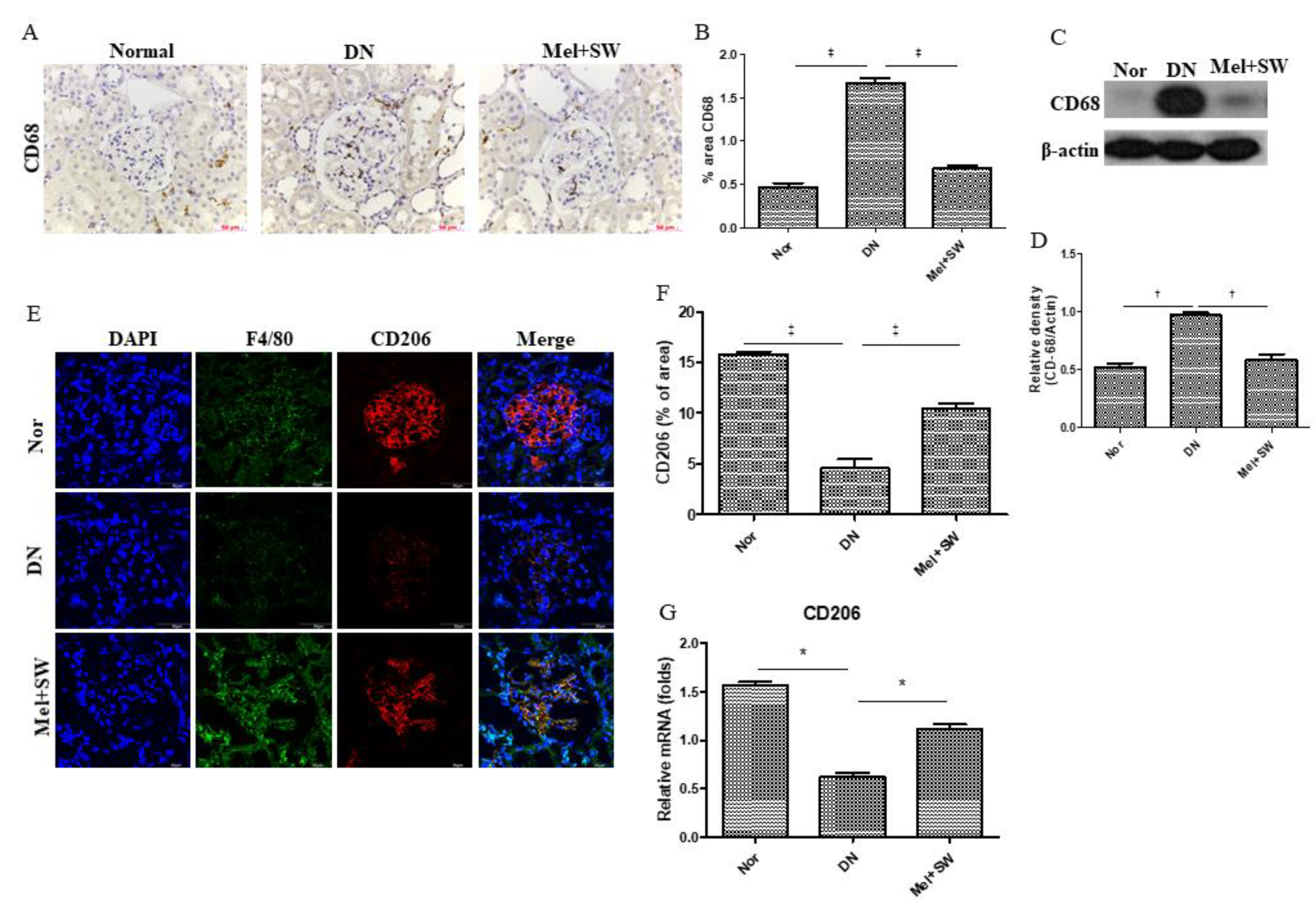
3.6. Mel Combined SW Therapy Significantly Reduced M1 Macrophages and Significantly Increased Anti-Inflammatory M2 Macrophages
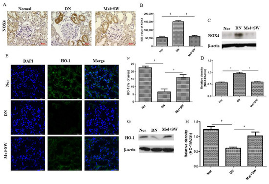
3.7. Mel Combined SW Therapy Significantly Reduced Renal Oxidative Stress and Significantly Increased Renal Antioxidative Stress
4. Discussion
5. Conclusions
Author Contributions
Funding
Institutional Review Board Statement
Informed Consent Statement
Data Availability Statement
Conflicts of Interest
References
- Tervaert, T.W.C.; Mooyaart, A.L.; Amann, K.; Cohen, A.H.; Cook, H.T.; Drachenberg, C.B.; Ferrario, F.; Fogo, A.B.; Haas, M.; De Heer, E.; et al. Pathologic Classification of Diabetic Nephropathy. J. Am. Soc. Nephrol. 2010, 21, 556–563. [Google Scholar] [CrossRef]
 - Fioretto, P.; Mauer, M. Diabetic nephropathy: Diabetic nephropathy-challenges in pathologic classification. Nat. Rev. Nephrol. 2010, 6, 508–510. [Google Scholar] [CrossRef]
 - Lim, A.K. Diabetic nephropathy – complications and treatment. Int. J. Nephrol. Renov. Dis. 2014, 7, 361–381. [Google Scholar] [CrossRef] [PubMed]
 - Navarro-González, J.F.; Mora-Fernández, C. The Role of Inflammatory Cytokines in Diabetic Nephropathy. J. Am. Soc. Nephrol. 2008, 19, 433–442. [Google Scholar] [CrossRef] [PubMed]
 - Navarro-González, J.F.; Mora-Fernández, C.; De Fuentes, M.M.; García-Pérez, J. Inflammatory molecules and pathways in the pathogenesis of diabetic nephropathy. Nat. Rev. Nephrol. 2011, 7, 327–340. [Google Scholar] [CrossRef] [PubMed]
 - Mima, A. Inflammation and Oxidative Stress in Diabetic Nephropathy: New Insights on Its Inhibition as New Therapeutic Targets. J. Diabetes Res. 2013, 2013, 1–8. [Google Scholar] [CrossRef] [PubMed]
 - Kanwar, Y.S.; Sun, L.; Xie, P.; Liu, F.-Y.; Chen, S. A Glimpse of Various Pathogenetic Mechanisms of Diabetic Nephropathy. Annu. Rev. Pathol. Mech. Dis. 2011, 6, 395–423. [Google Scholar] [CrossRef]
 - Rubio-Navarro, A.; Sanchez-Niño, M.D.; Guerrero-Hue, M.; García-Caballero, C.; Gutiérrez, E.; Yuste, C.; Sevillano, Á.; Praga, M.; Egea, J.; Román, E.; et al. Podocytes are new cellular targets of haemoglobin-mediated renal damage. J. Pathol. 2018, 244, 296–310. [Google Scholar] [CrossRef] [PubMed]
 - Pavenstädt, H.; Kriz, W.; Kretzler, M. Cell Biology of the Glomerular Podocyte. Physiol. Rev. 2003, 83, 253–307. [Google Scholar] [CrossRef]
 - Mathieson, P.W. The podocyte as a target for therapies—new and old. Nat. Rev. Nephrol. 2011, 8, 52–56. [Google Scholar] [CrossRef]
 - Li, X.; Chuang, P.Y.; D’Agati, V.D.; Dai, Y.; Yacoub, R.; Fu, J.; Xuezhu, L.; Taku, O.; Premsrirut, P.K.; Holzman, L.B.; et al. Nephrin Preserves Podocyte Viability and Glomerular Structure and Function in Adult Kidneys. J. Am. Soc. Nephrol. 2015, 26, 2361–2377. [Google Scholar] [CrossRef]
 - Hrenak, J.; Paulis, L.; Repova, K.; Aziriova, S.; Nagtegaal, E.; Reiter, R.; Simko, F. Melatonin and Renal Protection: Novel Perspectives from Animal Experiments and Human Studies (Review). Curr. Pharm. Des. 2014, 21, 936–949. [Google Scholar] [CrossRef] [PubMed]
 - Chang, Y.-C.; Pei-Hsun, S.; Yang, C.-C.; Sung, P.-H.; Chen, Y.-L.; Huang, T.-H.; Kao, G.-S.; Chen, S.-Y.; Chen, K.-H.; Chiang, H.-J.; et al. Enhanced protection against renal ischemia–reperfusion injury with combined melatonin and exendin-4 in a rodent model. Exp. Biol. Med. 2016, 241, 1588–1602. [Google Scholar] [CrossRef] [PubMed]
 - Ramis, M.R.; Esteban, S.; Miralles, A.; Tan, D.-X.; Reiter, R.J. Protective Effects of Melatonin and Mitochondria-targeted Antioxidants Against Oxidative Stress: A Review. Curr. Med. Chem. 2015, 22, 2690–2711. [Google Scholar] [CrossRef] [PubMed]
 - Barati, S.; Jahangirifard, A.; Ahmadi, Z.H.; Tavakoli-Ardakani, M.; Dastan, F. The effects of melatonin on the oxidative stress and duration of atrial fibrillation after coronary artery bypass graft surgery: A Randomized Controlled Trial. Endocr. Metab. Immune Disord. Drug. Targets 2020, 20, 1–9. [Google Scholar] [CrossRef] [PubMed]
 - Shibata, S.; Nagase, M.; Yoshida, S.; Kawachi, H.; Fujita, T. Podocyte as the target for aldosterone: Roles of oxidative stress and sgk1. Hypertension 2007, 49, 355–364. [Google Scholar] [CrossRef] [PubMed]
 - Hsiao, C.-C.; Huang, W.-H.; Cheng, K.-H.; Lee, C.-T. Low-Energy Extracorporeal Shock Wave Therapy Ameliorates Kidney Function in Diabetic Nephropathy. Oxidative Med. Cell. Longev. 2019, 2019, 1–12. [Google Scholar] [CrossRef] [PubMed]
 - Hsiao, C.-C.; Lin, C.-C.; Hou, Y.-S.; Ko, J.-Y.; Wang, C.-J. Low-Energy Extracorporeal Shock Wave Ameliorates Streptozotocin Induced Diabetes and Promotes Pancreatic Beta Cells Regeneration in a Rat Model. Int. J. Mol. Sci. 2019, 20, 4934. [Google Scholar] [CrossRef] [PubMed]
 - Wu, K.-L.; Chiu, Y.-C.; Yao, C.-C.; Tsai, C.-E.; Hu, M.-L.; Kuo, C.-M.; Tai, W.-C.; Chuah, S.-K.; Hsiao, C.-C. Effect of extracorporeal low-energy shock wave on diabetic gastroparesis in a rat model. J. Gastroenterol. Hepatol. 2018, 34, 720–727. [Google Scholar] [CrossRef] [PubMed]
 - Chen, Y.T.; Yang, C.C.; Sun, C.K.; Chiang, H.J.; Chen, Y.L.; Sung, P.H.; Zhen, Y.Y.; Huang, T.H.; Chang, C.L.; Chen, H.H. Extracorporeal shock wave therapy ameliorates cyclophosphamide-induced rat acute interstitial cystitis though inhibiting inflammation and oxidative stress-in vitro and in vivo experiment studies. Am. J. Transl. Res. 2014, 6, 631–648. [Google Scholar] [PubMed]
 - Mense, S.; Hoheisel, U. Shock wave treatment improves nerve regeneration in the rat. Muscle Nerve 2013, 47, 702–710. [Google Scholar] [CrossRef] [PubMed]
 - Hausner, T.; Pajer, K.; Halat, G.; Hopf, R.; Schmidhammer, R.; Redl, H.; Nógrádi, A. Improved rate of peripheral nerve regeneration induced by extracorporeal shock wave treatment in the rat. Exp. Neurol. 2012, 236, 363–370. [Google Scholar] [CrossRef]
 - Abe, Y.; Ito, K.; Hao, K.; Shindo, T.; Ogata, T.; Kagaya, Y.; Kurosawa, R.; Nishimiya, K.; Satoh, K.; Miyata, S. Extracorporeal low-energy shock-wave therapy exerts anti-inflammatory effects in a rat model of acute myo-cardial infarction. Circ. J. 2014, 78, 2915–2925. [Google Scholar] [CrossRef]
 - Lin, C.-L.; Wang, J.-Y.; Ko, J.-Y.; Huang, Y.-T.; Kuo, Y.-H.; Wang, F.-S. Dickkopf-1 Promotes Hyperglycemia–Induced Accumulation of Mesangial Matrix and Renal Dysfunction. J. Am. Soc. Nephrol. 2009, 21, 124–135. [Google Scholar] [CrossRef]
 - Kitada, M.; Koya, D.; Sugimoto, T.; Isono, M.; Araki, S.I.; Kashiwagi, A.; Haneda, M. Translocation of glomerular p47phox and p67phox by protein kinase C-beta activation is required for oxi-dative stress in diabetic nephropathy. Diabetes 2003, 52, 2603–2614. [Google Scholar] [CrossRef] [PubMed]
 - Liu, C.X.; Hu, Q.; Wang, Y.; Zhang, W.; Ma, Z.Y.; Feng, J.B.; Wang, R.; Wang, X.P.; Dong, B.; Gao, F.; et al. Angiotensin-Converting Enzyme (ACE) 2 Overexpression Ameliorates Glomerular Injury in a Rat Model of Diabetic Nephropathy: A Comparison with ACE Inhibition. Mol. Med. 2011, 17, 59–69. [Google Scholar] [CrossRef]
 - Bai, S.; Fang, Y.; Tian, X.; Fan, J.; Hou, W.; Tong, H.; Li, D. Autologous transplantation of adipose-derived mesenchymal stem cells ameliorates streptozotocin-induced diabetic nephropathy in rats by inhibiting oxidative stress, pro-inflammatory cytokines and the p38 MAPK signaling pathway. Int. J. Mol. Med. 2012, 30, 85–92. [Google Scholar] [CrossRef] [PubMed]
 - Wang, W.; Zhang, J.; Wang, X.; Wang, H.; Ren, Q.; Li, Y. Effects of melatonin on diabetic nephropathy rats via Wnt/beta-catenin signaling pathway and TGF-beta-Smad signaling pathway. Int. J. Clin. Exp. Pathol. 2018, 11, 2488–2496. [Google Scholar] [PubMed]
 - Lane, P.H.; Steffes, M.W.; Mauer, S.M. Estimation of glomerular volume: A comparison of four methods. Kidney Int. 1992, 41, 1085–1089. [Google Scholar] [CrossRef] [PubMed]
 - Bulow, R.D.; Boor, P. Extracellular Matrix in Kidney Fibrosis: More Than Just a Scaffold. J. Histochem. Cytochem. 2019, 67, 643–661. [Google Scholar] [CrossRef] [PubMed]
 - Andeen, N.K.; Nguyen, T.Q.; Steegh, F.; Hudkins, K.L.; Najafian, B.; Alpers, C.E. The phenotypes of podocytes and parietal epithelial cells may overlap in diabetic nephropathy. Kidney Int. 2015, 88, 1099–1107. [Google Scholar] [CrossRef] [PubMed]
 - Kubiak-Wlekły, A.; Perkowska-Ptasińska, A.; Olejniczak, P.; Rochowiak, A.; Kaczmarek, E.; Durlik, M.; Czekalski, S.; Niemir, Z.I. The Comparison of the Podocyte Expression of Synaptopodin, CR1 and Neprilysin in Human Glo-merulonephritis: Could the Expression of CR1 be Clinically Relevant? Int. J. Biomed Sci. 2009, 5, 28–36. [Google Scholar] [PubMed]
 - Rogers, N.M.; Ferenbach, D.A.; Isenberg, J.S.; Thomson, A.W.; Hughes, J. Dendritic cells and macrophages in the kidney: A spectrum of good and evil. Nat. Rev. Nephrol. 2014, 10, 625–643. [Google Scholar] [CrossRef]
 - Liang, G.; Song, L.; Chen, Z.; Qian, Y.; Xie, J.; Zhao, L.; Lin, Q.; Zhu, G.; Tan, Y.; Li, X.; et al. Fibroblast growth factor 1 ameliorates diabetic nephropathy by an anti-inflammatory mechanism. Kidney Int. 2018, 93, 95–109. [Google Scholar] [CrossRef]
 - Sanz, A.B.; Dolores, S.-N.M.; Ramos, A.M.; Moreno, J.A.; Santamaria, B.; Ortega, R.A.; Egido, J.; Ortiz, A. NF-kappaB in renal inflammation. J. Am. Soc. Nephrol. 2010, 21, 1254–1262. [Google Scholar] [CrossRef] [PubMed]
 - Cave, A.C.; Brewer, A.C.; Narayanapanicker, A.; Ray, R.; Grieve, D.J.; Walker, S.; Shah, A.M. NADPH Oxidases in Cardiovascular Health and Disease. Antioxid. Redox Signal. 2006, 8, 691–728. [Google Scholar] [CrossRef] [PubMed]
 - Eng, D.G.; Sunseri, M.W.; Kaverina, N.V.; Roeder, S.S.; Pippin, J.W.; Shankland, S.J. Glomerular parietal epithelial cells contribute to adult podocyte regeneration in experimental focal segmental glomerulosclerosis. Kidney Int. 2015, 88, 999–1012. [Google Scholar] [CrossRef] [PubMed]
 - Pichaiwong, W.; Hudkins, K.L.; Wietecha, T.; Nguyen, T.Q.; Tachaudomdach, C.; Li, W.; Askari, B.; Kobayashi, T.; O’Brien, K.D.; Pippin, J.W.; et al. Reversibility of Structural and Functional Damage in a Model of Advanced Diabetic Nephropathy. J. Am. Soc. Nephrol. 2013, 24, 1088–1102. [Google Scholar] [CrossRef] [PubMed]
 - Shankland, S.J.; Smeets, B.; Pippin, J.W.; Moeller, M.J. The emergence of the glomerular parietal epithelial cell. Nat. Rev. Nephrol. 2014, 10, 158–173. [Google Scholar] [CrossRef] [PubMed]
 - Romoli, S.; Angelotti, M.L.; Antonelli, G.; Vr, S.K.; Mulay, S.R.; Desai, J.; Gomez, L.A.; Thomasova, D.; Eulberg, D.; Klussmann, S.; et al. CXCL12 blockade preferentially regenerates lost podocytes in cortical nephrons by targeting an intrinsic podocyte-progenitor feedback mechanism. Kidney Int. 2018, 94, 1111–1126. [Google Scholar] [CrossRef] [PubMed]
 - Lasagni, L.; Angelotti, M.L.; Ronconi, E.; Lombardi, D.; Nardi, S.; Peired, A.; Becherucci, F.; Mazzinghi, B.; Sisti, A.; Romoli, S.; et al. Podocyte Regeneration Driven by Renal Progenitors Determines Glomerular Disease Remission and Can Be Pharmacologically Enhanced. Stem Cell Rep. 2015, 5, 248–263. [Google Scholar] [CrossRef]
 - Wei, J.; Wang, Y.; Qi, X.; Fan, Z.; Wu, Y. Melatonin ameliorates hyperglycaemia-induced renal inflammation by inhibiting the activation of TLR4 and TGF-β1/Smad3 signalling pathway. Am. J. Transl. Res. 2020, 12, 1584–1599. [Google Scholar] [PubMed]
 - Shao, P.-L.; Chiu, C.-C.; Yuen, C.-M.; Chua, S.; Chang, L.-T.; Sheu, J.-J.; Sun, C.-K.; Wu, C.-J.; Wang, C.-J.; Yip, H.-K. Shock Wave Therapy Effectively Attenuates Inflammation in Rat Carotid Artery following Endothelial Denudation by Balloon Catheter. Cardiol. 2010, 115, 130–144. [Google Scholar] [CrossRef]
 - Ciampa, A.R.; De Prati, A.C.; Amelio, E.; Cavalieri, E.; Persichini, T.; Colasanti, M.; Musci, G.; Marlinghaus, E.; Suzuki, H.; Mariotto, S. Nitric oxide mediates anti-inflammatory action of extracorporeal shock waves. FEBS Lett. 2005, 579, 6839–6845. [Google Scholar] [CrossRef]
 - Zhang, X.; Krier, J.D.; Carrascal, C.A.; Greenleaf, J.F.; Ebrahimi, B.; Hedayat, A.F.; Textor, S.C.; Lerman, A.; Lerman, L.O. Low–Energy Shockwave Therapy Improves Ischemic Kidney Microcirculation. J. Am. Soc. Nephrol. 2016, 27, 3715–3724. [Google Scholar] [CrossRef]
 - Bona, S.; Rodrigues, G.; Moreira, A.J.; Di Naso, F.C.; Dias, A.S.; Da Silveira, T.R.; Marroni, C.; Marroni, N.P. Antifibrogenic effect of melatonin in rats with experimental liver cirrhosis induced by carbon tetrachloride. JGH Open 2018, 2, 117–123. [Google Scholar] [CrossRef]
 - Wang, Y.R.; Hong, R.T.; Xie, Y.Y.; Xu, J.M. Melatonin ameliorates liver fibrosis induced by carbon tetrachloride in rats via inhibiting tgf-beta1/smad signaling pathway. Curr. Med. Sci. 2018, 38, 236–244. [Google Scholar] [CrossRef]
 - Motawi, T.K.; Ahmed, S.A.; Hamed, M.; El-Maraghy, S.; Aziz, W.M. Melatonin and/or rowatinex attenuate streptozotocin-induced diabetic renal injury in rats. J. Biomed. Res. 2019, 33, 113–121. [Google Scholar] [CrossRef] [PubMed]
 - Mortezaee, K.; Khanlarkhani, N. Melatonin application in targeting oxidative-induced liver injuries: A review. J. Cell. Physiol. 2017, 233, 4015–4032. [Google Scholar] [CrossRef]
 - Lebda, M.A.; Sadek, K.M.; Abouzed, T.K.; Tohamy, H.G.; El-Sayed, Y.S. Melatonin mitigates thioacetamide-induced hepatic fibrosis via antioxidant activity and modulation of proinflammatory cytokines and fibrogenic genes. Life Sci. 2018, 192, 136–143. [Google Scholar] [CrossRef]
 - Favero, G.; Franceschetti, L.; Bonomini, F.; Rodella, L.F.; Rezzani, R. Melatonin as an Anti-Inflammatory Agent Modulating Inflammasome Activation. Int. J. Endocrinol. 2017, 2017, 1–13. [Google Scholar] [CrossRef]
 - Arıcıgil, M.; Dündar, M.A.; Yücel, A.; Eryılmaz, M.A.; Aktan, M.; Alan, M.A.; Fındık, S.; Kılınç, I. Melatonin prevents possible radiotherapy-induced thyroid injury. Int. J. Radiat. Biol. 2017, 93, 1350–1356. [Google Scholar] [CrossRef]
 - Kim, J.W.; Jo, J.; Kim, J.Y.; Choe, M.; Leem, J.; Park, J.H. Melatonin attenuates cisplatin-induced acute kidney injury through dual suppression of apoptosis and necroptosis. Biology 2019, 8, 64. [Google Scholar] [CrossRef]
 








| Mel Combined SW Therapy | SW Therapy § | |
|---|---|---|
| Urine Microalbumin | Mel + SW: 3.3 ± 0.5 ‡ | SW: 2.3 ± 1.5 † | 
| (mg/dL) | Nor: 2.0 ± 1.4 | Nor: 2.0 ± 1.4 | 
| DN: 14.5 ± 2.7 | DN: 6.2 ± 2.1 | |
| Glomerular volume | Mel + SW: 3.1 ± 0.1 † | SW: 2.1 ± 0.4 ‡ | 
| (106 μm3) | Nor: 2.3 ± 0.1 | Nor: 2.4 ± 0.24 | 
| DN: 5.3 ± 0.3 | DN: 3.5 ± 0.4 | |
| Glomerular Fibrosis | ||
| Type I collagen | Mel + SW: 90% * | SW: 111% ‡ | 
| (percent of Nor) | Nor: 100% | Nor: 100% | 
| DN: 230% | DN: 248% | |
| Podocyte number | ||
| WT-1 | Mel + SW: 114% ‡ | SW: 110% ‡ | 
| (percent of Nor) | Nor: 100% | Nor: 100% | 
| DN: 57% | DN: 48% | 
| Mel Combined SW Therapy | SW Therapy § | |
|---|---|---|
| Oxidative stress | Mel + SW: 107% * | SW: 130% ‡ | 
| (percent of Nor) | Nor: 100% | Nor: 100% | 
| DN: 171% | DN: 262% | |
| Antioxidative stress | Mel + SW: 1.02 ± 0.14 * | SW: 3.0 ± 0.4 * | 
| HO-1 | Nor: 1.24 ± 0.1 | Nor: 0.1 ± 0.04 | 
| Relative density | DN: 0.6 ± 0.06 | DN: 0.5 ± 0.2 | 
| (HO-1/Actin) | ||
| Inflammation | Mel + SW: 116% † | SW: 130% * | 
| IL6 | Nor: 100% | Nor: 100% | 
| (percent of Nor) | DN: 158% | DN: 172% | 
| Anti-inflammation | ||
| IL10 | Mel + SW: 111% * | SW: 132% † | 
| (percent of Nor) | Nor: 100% | Nor: 100% | 
| DN: 72% | DN: 88% | |
| Cell proliferation | ||
| PCNA | Mel + SW: 100% † | SW: 162% * | 
| (percent of Nor) | Nor: 100% | Nor: 100% | 
| DN: 70% | DN: 96% | |
| Cell apoptosis | ||
| (percent of Nor) | Mel + SW: 130% ‡ | SW: 114% * | 
| Nor: 100% | Nor: 100% | |
| DN: 304% | DN: 157% | 
Publisher’s Note: MDPI stays neutral with regard to jurisdictional claims in published maps and institutional affiliations.  | 
© 2021 by the authors. Licensee MDPI, Basel, Switzerland. This article is an open access article distributed under the terms and conditions of the Creative Commons Attribution (CC BY) license (https://creativecommons.org/licenses/by/4.0/).
Share and Cite
Hsiao, C.-C.; Hou, Y.-S.; Liu, Y.-H.; Ko, J.-Y.; Lee, C.-T. Combined Melatonin and Extracorporeal Shock Wave Therapy Enhances Podocyte Protection and Ameliorates Kidney Function in a Diabetic Nephropathy Rat Model. Antioxidants 2021, 10, 733. https://doi.org/10.3390/antiox10050733
Hsiao C-C, Hou Y-S, Liu Y-H, Ko J-Y, Lee C-T. Combined Melatonin and Extracorporeal Shock Wave Therapy Enhances Podocyte Protection and Ameliorates Kidney Function in a Diabetic Nephropathy Rat Model. Antioxidants. 2021; 10(5):733. https://doi.org/10.3390/antiox10050733
Chicago/Turabian StyleHsiao, Chang-Chun, You-Syuan Hou, Yu-Hsuan Liu, Jih-Yang Ko, and Chien-Te Lee. 2021. "Combined Melatonin and Extracorporeal Shock Wave Therapy Enhances Podocyte Protection and Ameliorates Kidney Function in a Diabetic Nephropathy Rat Model" Antioxidants 10, no. 5: 733. https://doi.org/10.3390/antiox10050733
APA StyleHsiao, C.-C., Hou, Y.-S., Liu, Y.-H., Ko, J.-Y., & Lee, C.-T. (2021). Combined Melatonin and Extracorporeal Shock Wave Therapy Enhances Podocyte Protection and Ameliorates Kidney Function in a Diabetic Nephropathy Rat Model. Antioxidants, 10(5), 733. https://doi.org/10.3390/antiox10050733
        
                                                
