The Effects of Varying Intensities of Unilateral Handgrip Fatigue on Bilateral Movement
Abstract
1. Introduction
2. Materials and Methods
2.1. Participants
2.2. Session Overview
2.2.1. Acclimatisation and Pre-Assessment
2.2.2. Main Experiment
2.2.3. Fatiguing Task (FT)
2.2.4. Assessment Task (AT)
2.2.5. Recovery Period
2.3. Data Acquisition
2.3.1. Force Data Acquisition
2.3.2. Kinematic Data Acquisition
2.3.3. EMG Data Acquisition
2.4. Data Analysis
2.4.1. MVC Data
2.4.2. Force Data
2.4.3. Kinarm Data
2.4.4. EMG Data
2.5. Statistical Analysis
3. Results
3.1. Force Levels During the Fatiguing Task Affect Several Behavioural and Physiological Outcomes
3.1.1. Performance on the Fatiguing Task Is Inversely Related to Force Level
3.1.2. Decrease in EMG Activity During the Fatiguing Task Only Occurs at 75% MVC
3.1.3. MVC Is Decreased After Both 50% and 75% MVC Force Levels
3.1.4. Perceived Exertion Increases with Force Level of FT
3.1.5. Relationship Between Fatigue Measures
3.2. Force Levels During the Fatiguing Task Affect the Magnitude of EMG Activity, but Not Kinematics, During the Assessment Task
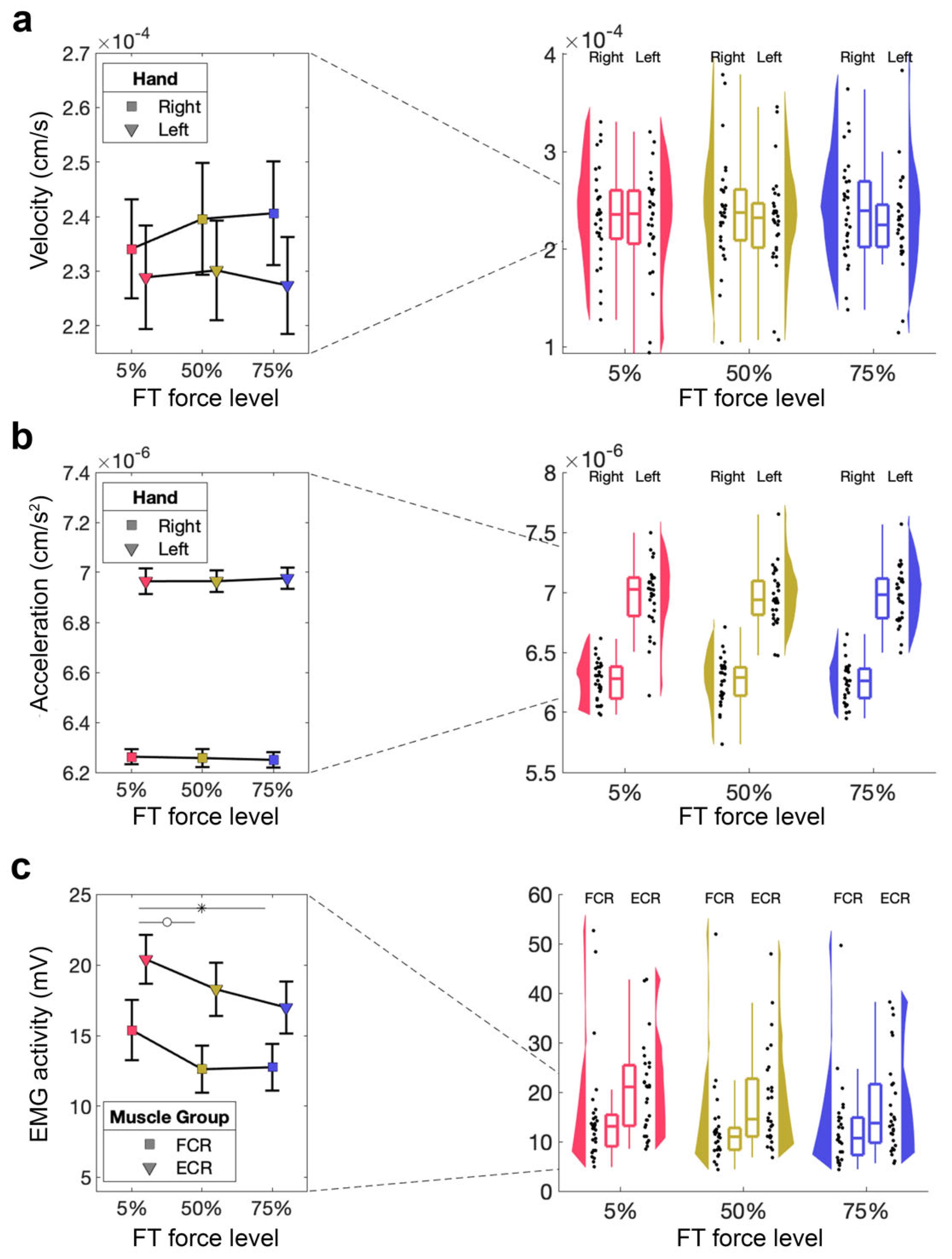
3.2.1. No Significant Effect of Fatigue on Number of Target Hits
3.2.2. No Significant Effect of Fatigue on Space Covered
3.2.3. No Significant Effect of Fatigue on Acceleration and Velocity in AT
3.2.4. Assessment Task—Magnitude of EMG Activity
4. Discussion
4.1. Our Fatiguing Task Induced Fatigue Across Multiple Outcome Measures
4.2. Handgrip FT Elicits Sustained Ipsilateral Electromyographical Effect Throughout AT
4.3. Ipsilateral Arm Movement Quality in An Object-Hit Task Remains Unimpeded by Dominant Handgrip Fatigue
4.4. Contralateral Higher-Level Arm Movement Quality Is Unchanged Following Dominant Handgrip Fatigue
4.5. Clinical Implications
4.6. Conclusions
Author Contributions
Funding
Institutional Review Board Statement
Informed Consent Statement
Data Availability Statement
Acknowledgments
Conflicts of Interest
Abbreviations
| MVC | Maximum voluntary contraction force |
| KINARM | Kinesiological instrument for normal and altered reaching movement |
| fMRI | Functional magnetic resonance imaging |
| MRSI | Magnetic resonance spectroscopic imaging |
| GABA | Gamma-aminobutyric acid |
| SMA | Supplementary motor area |
| IHI | Interhemispheric inhibition |
| TMS | Transcranial magnetic stimulation |
| SICI | Short interval intracortical inhibition |
| APB | Abductor pollicis brevis |
| MEP | Motor evoked potential |
| IQR | Interquartile range |
| CUREC | Oxford Central University Research Ethics Committee |
| AT | Assessment Task |
| FT | Fatiguing Task |
| MVC 3× | 3 cued contractions at MVC, each of 3 s duration with 30 s rest in between |
| AGQ-S | 2 × 2 Achievement Goals Questionnaire for Sport |
| EHI | Edinburgh Handedness Inventory |
| GPAQ | World Health Organization Global Physical Activity Questionnaire |
| EMG | Electromyography |
| FCR | Flexor carpi radialis |
| ECR | Extensor carpi radialis longus |
| TMSi | Twente Medical Systems International |
| FWHM | Full width at half maximum |
| AUC | Area under the curve |
| RM-ANOVA | Repeated-measures analysis of variance |
| M | Mean |
| SD | Standard deviation |
| BNDF | Brain-derived neurotrophic factor |
References
- Enoka, R.M.; Duchateau, J. Muscle fatigue: What, why and how it influences muscle function. J. Physiol. 2008, 586, 11–23. [Google Scholar] [CrossRef] [PubMed]
- Wan, J.J.; Qin, Z.; Wang, P.Y.; Sun, Y.; Liu, X. Muscle fatigue: General understanding and treatment. Exp. Mol. Med. 2017, 49, e384. [Google Scholar] [CrossRef]
- Andrushko, J.W.; Levenstein, J.M.; Zich, C.; Edmond, E.C.; Campbell, J.; Clarke, W.T.; Emir, U.; Farthing, J.P.; Stagg, C.J. Repeated unilateral handgrip contractions alter functional connectivity and improve contralateral limb response times. Sci. Rep. 2023, 13, 6437. [Google Scholar] [CrossRef]
- Kolasinski, J.; Hinson, E.L.; Divanbeighi Zand, A.P.; Rizov, A.; Emir, U.E.; Stagg, C.J. The dynamics of cortical GABA in human motor learning. J. Physiol. 2019, 597, 271–282. [Google Scholar] [CrossRef] [PubMed]
- Carson, R.G. Inter-hemispheric inhibition sculpts the output of neural circuits by co-opting the two cerebral hemispheres. J. Physiol. 2020, 598, 4781–4802. [Google Scholar] [CrossRef]
- Branscheidt, M.; Kassavetis, P.; Anaya, M.; Rogers, D.; Huang, H.D.; Lindquist, M.A.; Celnik, P. Fatigue induces long-lasting detrimental changes in motor-skill learning. eLife 2019, 8, e40578. [Google Scholar] [CrossRef]
- Zijdewind, I.; Zwarts, M.J.; Kernell, D. Influence of a voluntary fatigue test on the contralateral homologous muscle in humans? Neurosci. Lett. 1998, 253, 41–44. [Google Scholar] [CrossRef]
- Doix, A.-C.M.; Lefèvre, F.; Colson, S.S. Time Course of the Cross-Over Effect of Fatigue on the Contralateral Muscle after Unilateral Exercise. PLoS ONE 2013, 8, e64910. [Google Scholar] [CrossRef]
- Carr, J.C.; Bemben, M.G.; Stock, M.S.; DeFreitas, J.M. Ipsilateral and contralateral responses following unimanual fatigue with and without illusionary mirror visual feedback. J. Neurophysiol. 2021, 125, 2084–2093. [Google Scholar] [CrossRef]
- Takahashi, K.; Maruyama, A.; Maeda, M.; Etoh, S.; Hirakoba, K.; Kawahira, K.; Rothwell, J.C. Unilateral grip fatigue reduces short interval intracortical inhibition in ipsilateral primary motor cortex. Clin. Neurophysiol. 2009, 120, 198–203. [Google Scholar] [CrossRef] [PubMed]
- Muellbacher, W.; Facchini, S.; Boroojerdi, B.; Hallett, M. Changes in motor cortex excitability during ipsilateral hand muscle activation in humans. Clin. Neurophysiol. 2000, 111, 344–349. [Google Scholar] [CrossRef]
- Matsuura, R.; Yunoki, T.; Shirakawa, K.; Ohtsuka, Y. Effects of sustained unilateral handgrip on corticomotor excitability in both knee extensor muscles. Eur. J. Appl. Physiol. 2020, 120, 1865–1879. [Google Scholar] [CrossRef]
- Aboodarda, S.J.; Sambaher, N.; Millet, G.Y.; Behm, D.G. Knee extensors neuromuscular fatigue changes the corticospinal pathway excitability in biceps brachii muscle. Neuroscience 2017, 340, 477–486. [Google Scholar] [CrossRef] [PubMed]
- Swinnen, S.P. Intermanual coordination: From behavioural principles to neural-network interactions. Nat. Rev. Neurosci. 2002, 3, 348–359. [Google Scholar] [CrossRef]
- Feeney, D.; Jelaska, I.; Uygur, M.; Jaric, S. Effects of Unilateral Muscle Fatigue on Performance and Force Coordination in Bimanual Manipulation Tasks. Mot. Control 2017, 21, 26–41. [Google Scholar] [CrossRef]
- Elliot, A.J.; McGregor, H.A. A 2 × 2 Achievement Goal Framework. J. Pers. Soc. Psychol. 2001, 80, 501–519. [Google Scholar] [CrossRef]
- Oldfield, R.C. The assessment and analysis of handedness: The Edinburgh inventory. Neuropsychologia 1971, 9, 97–113. [Google Scholar] [CrossRef] [PubMed]
- Armstrong, T.; Bull, F. Development of the World Health Organization Global Physical Activity Questionnaire (GPAQ). J. Public Health 2006, 14, 66–70. [Google Scholar] [CrossRef]
- Borg, G. Borg’s Perceived Exertion and Pain Scales; Human Kinetics: Champaign, IL, USA, 1998; pp. viii, 104. [Google Scholar]
- Andrushko, J.W.; Gould, L.; Renshaw, D.W.; Forrester, S.; Kelly, M.E.; Linassi, G.; Mickleborough, M.; Oates, A.; Hunter, G.; Borowsky, R.; et al. Ipsilesional Motor Cortex Activation with High-force Unimanual Handgrip Contractions of the Less-affected Limb in Participants with Stroke. Neuroscience 2022, 483, 82–94. [Google Scholar] [CrossRef]
- Martins, E.J.; Franco, C.S.B.; De Lemos, T.W.; Mattiello-Sverzut, A.C. Motor fatigability during repetitive handgrip contractions in children with spina bifida: Dynamometric and electromyographic evaluation. Dev. Neurorehabil 2025, 28, 144–152. [Google Scholar] [CrossRef]
- Sella, F.; Raz, G.; Cohen Kadosh, R. When randomisation is not good enough: Matching groups in intervention studies. Psychon. Bull. Rev. 2021, 28, 2085–2093. [Google Scholar] [CrossRef] [PubMed]
- Tyryshkin, K.; Coderre, A.M.; Glasgow, J.I.; Herter, T.M.; Bagg, S.D.; Dukelow, S.P.; Scott, S.H. A robotic object hitting task to quantify sensorimotor impairments in participants with stroke. J. Neuroeng. Rehabil. 2014, 11, 47. [Google Scholar] [CrossRef]
- Poitras, I.; Dukelow, S.P.; Campeau-Lecours, A.; Mercier, C. Robotic assessment of bilateral and unilateral upper limb functions in adults with cerebral palsy. J. Neuroeng. Rehabil. 2024, 21, 144. [Google Scholar] [CrossRef]
- Carroll, T.J.; Taylor, J.L.; Gandevia, S.C. Recovery of central and peripheral neuromuscular fatigue after exercise. J. Appl. Physiol. 2017, 122, 1068–1076. [Google Scholar] [CrossRef] [PubMed]
- Brainard, D.H. The Psychophysics Toolbox. Spat. Vis. 1997, 10, 433–436. [Google Scholar] [CrossRef]
- Pelli, D.G. The VideoToolbox software for visual psychophysics: Transforming numbers into movies. Spat. Vis. 1997, 10, 437–442. [Google Scholar] [CrossRef]
- Maris, E.; Oostenveld, R. Nonparametric statistical testing of EEG- and MEG-data. J. Neurosci. Methods 2007, 164, 177–190. [Google Scholar] [CrossRef]
- Fitts, R.H. Cellular mechanisms of muscle fatigue. Physiol. Rev. 1994, 74, 49–94. [Google Scholar] [CrossRef]
- Moritani, T.; Muro, M.; Nagata, A. Intramuscular and surface electromyogram changes during muscle fatigue. J. Appl. Physiol. (1985) 1986, 60, 1179–1185. [Google Scholar] [CrossRef]
- Zhao, H.; Seo, D.; Okada, J. Validity of using perceived exertion to assess muscle fatigue during back squat exercise. BMC Sports Sci. Med. Rehabil. 2023, 15, 14. [Google Scholar] [CrossRef] [PubMed]
- Lee, T.D. Testing for motor learning: A focus on transfer-appropriate processing. In Complex Movement Behaviour: ‘The Motor-action Controversy’, 1st ed.; Meijer, O.G., Roth, K., Eds.; Sole Distributors for the U.S.A. and Canada, Elsevier Science: Amsterdam, The Netherlands; Tokyo, Japan, 1988; Volume 50. [Google Scholar]
- Magill, R.; Anderson, D. Motor Learning and Control: Concepts and Applications: Tenth Edition; McGraw-Hill Higher Education: New York, NY, USA, 2013. [Google Scholar]
- Woodworth, R.S.; Thorndike, E.L. The influence of improvement in one mental function upon the efficiency of other functions. (I). Psychol. Rev. 1901, 8, 247–261. [Google Scholar] [CrossRef]
- Schoenfeld, M.J.; Thom, J.; Williams, J.; Stagg, C.J.; Zich, C. Relationship between skill training and skill transfer through the example of bimanual motor learning. Eur. J. Neurosci. 2024, 59, 54–68. [Google Scholar] [CrossRef]
- Kuppuswamy, A.; Clark, E.V.; Turner, I.F.; Rothwell, J.C.; Ward, N.S. Post-stroke fatigue: A deficit in corticomotor excitability? Brain 2015, 138, 136–148. [Google Scholar] [CrossRef]
- Prados-Roman, E.; Cabrera-Martos, I.; Lopez-Lopez, L.; Rodriguez-Torres, J.; Torres-Sanchez, I.; Ortiz-Rubio, A.; Valenza, M.C. Deficits underlying handgrip performance in mildly affected chronic stroke persons. Top. Stroke Rehabil. 2021, 28, 190–197. [Google Scholar] [CrossRef]
- Bogdanis, G.C. Effects of Physical Activity and Inactivity on Muscle Fatigue. Front. Physiol. 2012, 3, 142. [Google Scholar] [CrossRef] [PubMed]
- Buzdagli, Y.; Ozan, M.; Baygutalp, N.; Oget, F.; Karayigit, R.; Yuce, N.; Kan, E.; Baygutalp, F.; Ucar, H.; Buzdağlı, Y. The effect of high-intensity intermittent and moderate-intensity continuous exercises on neurobiological markers and cognitive performance. BMC Sports Sci. Med. Rehabil. 2024, 16, 39. [Google Scholar] [CrossRef] [PubMed]





Disclaimer/Publisher’s Note: The statements, opinions and data contained in all publications are solely those of the individual author(s) and contributor(s) and not of MDPI and/or the editor(s). MDPI and/or the editor(s) disclaim responsibility for any injury to people or property resulting from any ideas, methods, instructions or products referred to in the content. |
© 2025 by the authors. Licensee MDPI, Basel, Switzerland. This article is an open access article distributed under the terms and conditions of the Creative Commons Attribution (CC BY) license.
Share and Cite
Knorz, A.L.; Andrushko, J.W.; Sporn, S.; Stagg, C.J.; Zich, C. The Effects of Varying Intensities of Unilateral Handgrip Fatigue on Bilateral Movement. Brain Sci. 2026, 16, 47. https://doi.org/10.3390/brainsci16010047
Knorz AL, Andrushko JW, Sporn S, Stagg CJ, Zich C. The Effects of Varying Intensities of Unilateral Handgrip Fatigue on Bilateral Movement. Brain Sciences. 2026; 16(1):47. https://doi.org/10.3390/brainsci16010047
Chicago/Turabian StyleKnorz, Adrian L., Justin W. Andrushko, Sebastian Sporn, Charlotte J. Stagg, and Catharina Zich. 2026. "The Effects of Varying Intensities of Unilateral Handgrip Fatigue on Bilateral Movement" Brain Sciences 16, no. 1: 47. https://doi.org/10.3390/brainsci16010047
APA StyleKnorz, A. L., Andrushko, J. W., Sporn, S., Stagg, C. J., & Zich, C. (2026). The Effects of Varying Intensities of Unilateral Handgrip Fatigue on Bilateral Movement. Brain Sciences, 16(1), 47. https://doi.org/10.3390/brainsci16010047

