You are currently on the new version of our website. Access the old version .
Brain SciencesBrain Sciences
  • Article
  • Open Access

9 April 2021

Chewing Behavior Attenuates the Tumor Progression-Enhancing Effects of Psychological Stress in a Breast Cancer Model Mouse

,
,
,
,
,
,
and
1
Department of Anatomy, School of Medicine, University of Occupational and Environmental Health, Fukuoka 807-8555, Japan
2
Department of Pediatric Dentistry, Asahi University School of Dentistry, Gifu 501-0296, Japan
3
Shared-Use Research Center, School of Medicine, University of Occupational and Environmental Health, Fukuoka 807-8555, Japan
4
Graduate School of Human Life Science, Nagoya Women’s University, Nagoya 467-8610, Japan

Abstract

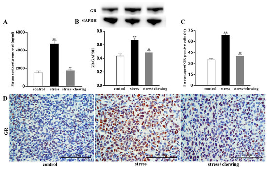
We examined whether chewing behavior affects the tumor progression-enhancing impact of psychological stress. Human breast cancer cell line (MDA-MB-231) cells were inoculated into the mammary fat pads of athymic nude mice. The mice were assigned randomly to control, stress, and stress+chewing groups. Psychological stress was created by keeping mice in a transparent restraint cylinder for 45 min, three times a day, for 35 days after cell inoculation. Animals in the stress+chewing group were provided with a wooden stick for chewing on during the psychological stress period. Chewing behavior remarkably inhibited the tumor growth accelerated by the psychological stress. Immunohistochemical and Western blot findings revealed that chewing behavior during psychological stress markedly suppressed tumor angiogenesis and cell proliferation. In addition, chewing behavior decreased serum glucocorticoid levels and expressions of glucocorticoid and β2-adrenergic receptors in tumors. Chewing behavior decreased expressions of inducible nitric oxide synthase and 4-hydroxynonenal, and increased expression of superoxide dismutase 2 in tumors. Our findings suggest that chewing behavior could ameliorate the enhancing effects of psychological stress on the progression of breast cancer, at least partially, through modulating stress hormones and their receptors, and the subsequent signaling pathways involving reactive oxygen and nitrogen species.

Article Metrics

Citations

Article Access Statistics

Multiple requests from the same IP address are counted as one view.