Next Article in Journal
Far-Infrared-Emitting Fabric Improves Neuromuscular Parameters in Humans: Unexpected Result from Eccentric Exercise-Induced Muscle Damage Countermeasure Strategy
Previous Article in Journal
User-Aware Trust Evaluation of Web Services: A Fuzzy-Based MCDM Approach
Previous Article in Special Issue
Blood Lactate Dynamics Reveal Distance-Specific Anaerobic Demands in 400 m Sprint Training
 
 
Font Type:
Arial Georgia Verdana
Font Size:
Aa Aa Aa
Line Spacing:
Column Width:
Background:
Article

Optimal Inter-Session Intervals in Neurofeedback Training: A Randomized Trial of Retention and Individual Response Patterns in Elite Judo Athletes

1
Institute of Sport Sciences, The Jerzy Kukuczka Academy of Physical Education, 40-065 Katowice, Poland
2
Faculty of Physical Culture, Gdansk University of Physical Education and Sport, 80-336 Gdansk, Poland
3
Department of Laryngology, Faculty of Medical Sciences, Medical University of Silesia, 40-055 Katowice, Poland
*
Author to whom correspondence should be addressed.
Appl. Sci. 2026, 16(1), 142; https://doi.org/10.3390/app16010142
Submission received: 12 November 2025 / Revised: 8 December 2025 / Accepted: 16 December 2025 / Published: 23 December 2025

Abstract

Background: Neurofeedback training (NFT) enhances athletic performance through alpha modulation, but optimal inter-session intervals and individual response variability remain poorly understood. Objective: This is the first randomized controlled trial to systematically compare neurofeedback periodization (2-day vs. 3-day inter-session intervals) on neurophysiological adaptations, strength performance, and retention in elite judo athletes. Methods: Thirty-one national-level judokas completed 15 alpha enhancement sessions in 2-day (n = 12), 3-day (n = 12), or control (n = 7) groups, receiving pseudo-neurofeedback with randomized, non-contingent feedback. Primary outcomes included Frontal Alpha Index changes (ΔFAI; frontal alpha power modulation ratio) and squat performance (35–100% 1RM), with secondary assessment of 48/72 h retention and response phenotypes. Results: Mean ΔFAI was modest (E15G-2d: 0.005 ± 0.205; E15G-3d: 0.052 ± 0.202), with early peak responses followed by stabilization. E15G-3d demonstrated superior retention (90.2 ± 3.4% at 72 h vs. 76.8 ± 4.1% at 48 h; p < 0.001) despite similar peaks. Both training groups showed significant strength improvements versus controls (E15G-2d: 2.37 ± 0.66 reps; E15G-3d: 2.00 ± 0.53 reps), yet neurophysiological-performance correlations were non-significant (p > 0.072), indicating strength adaptations via mechanisms independent of alpha modulation. Three response phenotypes emerged (high: 29.0%, moderate: 51.6%, low: 19.4%), representing the first empirical classification of neurofeedback responsiveness in athletes. Conclusions: Three-day intervals uniquely optimize retention through enhanced consolidation, establishing evidence-based periodization guidelines for elite athletes. The dissociation between neural and performance adaptations challenges traditional neurofeedback theory, while individual heterogeneity necessitates personalized protocols for optimal NFT periodization.

1. Introduction

Neurofeedback training (NFT) has emerged as a promising intervention for enhancing athletic performance through self-regulation of brain activity patterns [1,2]. Recent meta-analyses demonstrate significant effects of electroencephalographic (EEG) neurofeedback on motor performance, with standardized mean differences (SMD; large effect: d ≥ 0.8, medium effect: d = 0.5–0.8) ranging from 0.42 to 0.85 [3,4], indicating moderate to large performance improvements in neurofeedback-trained versus control athletes. However, despite growing evidence supporting neurofeedback’s efficacy in sport contexts, critical gaps remain regarding optimal training periodization, specifically the timing intervals between sessions that maximize neuroplasticity and performance gains [5,6].
The theoretical foundation for neurofeedback-induced performance enhancement rests on principles of cortical plasticity and operant conditioning of neural oscillations [7,8]. Alpha oscillations in cortical–subcortical communication and attentional control [7,8] contribute significantly to cortical plasticity in motor regions, and their role has been demonstrated across both general populations and sport-specific contexts [9,10,11]. In general populations, elevated alpha power has been consistently associated with enhanced cognitive performance and optimal arousal states conducive to motor learning [9,10,11]. Alpha neurofeedback learning is characterized by increased incidence of alpha episodes rather than amplitude changes, suggesting volitional control over oscillation onset, a mechanism with direct implications for motor preparation and execution. These neuroplastic adaptations likely occur through mechanisms involving long-term potentiation (LTP) and homeostatic scaling, where repeated alpha enhancement strengthens synaptic connections and optimizes cortical function [12,13].
The temporal spacing of training sessions emerges as a critical factor, as spaced learning protocols consistently outperform massed training in promoting long-term memory consolidation and skill retention [14,15]. Recent neuroimaging evidence demonstrates that spaced learning produces distinct neural consolidation patterns compared to massed learning, with increased neural integration in cortical rather than hippocampal networks [15]. These cortical consolidation mechanisms may explain the superior retention effects observed in extended inter-session intervals.
Critically, however, the temporal spacing of training sessions emerges as a fundamental yet systematically unexplored factor in neurofeedback protocol design. Spaced learning protocols, characterized by extended intervals between successive training repetitions, consistently outperform massed training in promoting long-term memory consolidation and skill retention across diverse learning domains [14,15,16]. Yet whether this well-established principle of distributed practice extends to neurofeedback training in athletic populations remains unknown. Furthermore, individual variability in neurofeedback responsiveness remains largely unexplored in athletic populations, with no established phenotypic classifications for predicting treatment outcomes. This personalization gap, combined with the unknown periodization principles, limits the development of targeted interventions that account for differential neuroplastic capacities among elite athletes.
Combat sports present unique neurophysiological demands that may particularly benefit from neurofeedback interventions targeting cortical control and decision-making under pressure [17,18]. Elite martial artists demonstrate distinct neural efficiency patterns, including elevated resting alpha power and reduced event-related desynchronization during cognitive-motor tasks, suggesting superior cortical resource allocation [19,20]. Judo, characterized by rapid decision-making, spatial-temporal precision, and explosive power generation, exemplifies sports where optimal cortical states directly influence competitive outcomes [21]. Previous neurofeedback research in judo athletes has shown promising results, with EEG biofeedback training producing significant improvements in visual reaction time and attention compared to control conditions [22]. However, these studies employed fixed training schedules without systematic investigation of periodization effects. The intermittent, high-intensity nature of judo competition may require specific neuroplasticity protocols that balance adaptation stimuli with adequate recovery periods, a consideration absent from the current neurofeedback literature in combat sports. Despite promising initial findings, fundamental questions remain unanswered regarding the dissociation between neurophysiological adaptations and functional performance outcomes in neurofeedback training. The assumption that EEG changes directly translate to motor performance improvements has not been systematically validated in elite athletic populations, representing a critical theoretical and practical gap.
Current neurofeedback research in sports faces several critical, interconnected limitations that constrain evidence-based protocol development. Fundamentally, no studies have systematically compared different inter-session intervals to determine optimal spacing for neuroplastic consolidation and retention in athletes a knowledge gap that directly prevents understanding of WHEN and HOW neurophysiological adaptations occur. This periodization blindness creates a cascade of downstream problems: without knowing optimal training spacing, researchers cannot identify WHICH athletes respond well versus poorly to specific schedules, as individual response variability remains largely uncharacterized across different training intervals. Consequently, the temporal dynamics of neuroplastic adaptation—specifically when peak neurophysiological responses occur and how they relate to inter-session recovery—remain unexplored, further obscuring the mechanistic basis of training efficacy. Perhaps most problematic, this absence of periodization clarity has prevented systematic investigation of the fundamental relationship between measurable neurophysiological changes and functional performance outcomes. Without understanding optimal inter-session intervals or individual response patterns, researchers cannot establish whether observed strength improvements stem from the measured neural adaptations or occur through independent mechanisms. Together, these interconnected gaps, (1) unknown periodization, (2) uncharacterized individual variability, (3) unexplored temporal dynamics of neural adaptation, and (4) unvalidated neurophysiology-performance relationships, represent a fragmented knowledge base that prevents coherent, mechanism-based protocol design. These compounded limitations collectively impede the translation of neurofeedback from laboratory settings to applied sports environments. Notably, a recent meta-analysis incorporating 21 randomized controlled trials confirmed moderate positive effects of EEG neurofeedback on sport motor tasks (Hedges’s g = 0.78), while identifying several critical moderators including training session frequency, sport type, and personalized feedback approaches. However, systematic comparisons of inter-session periodization strategies across different athletic disciplines remain absent. Consequently, coaches and athletes lack evidence-based guidance on training frequency, individual responsiveness prediction, and whether optimal periodization protocols generalize across diverse sports or require sport-specific customization.
Applied to neurofeedback training scheduling, these theories generate distinct mechanistic predictions about peak adaptation timing: Massed training intervals (E15G-2d: 48 h) permit rapid successive reinforcement of alpha-enhancing behaviors, driving neurons quickly toward saturation thresholds where consolidation processes have insufficient recovery time between sessions. Consequently, peak neurophysiological responses (maximum alpha modulation) should emerge relatively early in the protocol (approximately sessions 5–7), followed by earlier performance plateau as homeostatic constraints limit further cortical modulation. Conversely, spaced training intervals (E15G-3d: 72 h) provide extended consolidation windows during inter-session periods, allowing synaptic weight stabilization through protein synthesis and genetic transcription processes [12] before subsequent reinforcement. This extended consolidation period delays the onset of homeostatic saturation, permitting sustained cortical modulation across a longer training window, with peak responses expected later in the protocol (approximately sessions 8–12 or later) and more gradual saturation trajectory.
Critically, peak timing represents the session number at which maximum neurophysiological modulation occurs, reflecting the balance between accelerating adaptation drive (produced by successive neurofeedback reinforcement) and accumulating homeostatic constraints (which increase proportionally with training stimulus intensity and repetition frequency). Earlier peaks in massed schedules reflect the faster accumulation of homeostatic load, while later peaks in spaced schedules reflect the extended consolidation windows that delay homeostatic saturation thresholds.
Based on these complementary theoretical frameworks, we formulated four specific predictions. First, we predicted that the E15G-2d protocol (2-day inter-session intervals) will demonstrate peak neurophysiological responses at earlier training sessions (predicted: sessions 5–7), reflecting rapid successive reinforcement and accelerated homeostatic saturation. Following peak achievement, E15G-2d will show earlier stabilization and diminished further gains during sessions 8–15 as homeostatic constraints limit additional neural modulation. Second, we predicted that the E15G-3d protocol (3-day inter-session intervals) will demonstrate peak neurophysiological responses at later training sessions (predicted: sessions 8–12 or later), reflecting extended consolidation windows that delay homeostatic saturation. E15G-3d will show more gradual stabilization and sustained higher neurophysiological values across more training sessions compared to E15G-2d. Third, we predicted that retention assessments will reveal distinct consolidation trajectories: the E15G-2d group will demonstrate maximal retention at 48 h post-training (reflecting massed learning consolidation kinetics), whereas the E15G-3d group will maintain superior retention percentages at 72 h post-training, reflecting enhanced long-term consolidation characteristic of spaced learning protocols [14,15]. Fourth, we predicted that the control condition receiving pseudo-neurofeedback will demonstrate negligible changes in neurophysiological and performance measures across all sessions and retention assessments, confirming that observed E15G-2d and E15G-3d effects represent contingent neurofeedback-induced adaptations rather than non-specific training effects.

2. Materials and Methods

2.1. Participants and Recruitment

Thirty-one elite judo athletes (27 males [87.1%] and four females [12.9%]; age: 22.4 ± 3.1 years; training experience: 8.7 ± 2.3 years; national/international ranking) were recruited from certified judo centers between January and March 2024. The predominantly male composition reflects the current gender representation in competitive elite judo at the national level in Poland during the recruitment period. All held at least a brown belt (1st dan) and competed regularly at national championships.
Inclusion criteria: (1) ≥5 years competitive experience, (2) ≥12 h/week training, (3) no neurological/psychiatric disorders, (4) no psychoactive medication, (5) normal or corrected vision, (6) signed informed consent. Exclusion criteria: (1) history of traumatic brain injury, (2) current use of performance-enhancing substances, (3) neurofeedback in prior 6 months, (4) pregnancy, (5) inability to complete protocol.
Randomization stratified by sex ensured balanced distribution across groups: E15G-2d (n = 12): 10 males and 2 females; E15G-3d (n = 12): 11 males and 1 female; Control (n = 7): 6 males and 1 female. Given the small number of female participants, sex-based subgroup analyses were not performed; however, such analyses remain an important direction for future research in mixed-sex athletic populations.
Anthropometric characteristics (body mass, height, BMI) were assessed using standardized procedures. Baseline neurophysiological status at the C3 training electrode (resting alpha power) showed no significant between-group differences (F(2,29) = 1.24, p = 0.302), confirming successful stratified randomization for the primary training site. However, secondary baseline measurements at frontal electrodes (F3, F4) used for outcome assessment revealed significant between-group differences in frontal alpha frequencies (detailed in Section 2.8), which were subsequently controlled as covariates in all primary analyses using linear mixed-effects models with baseline values included as fixed effects.

2.2. Participant Flow and Sample Size

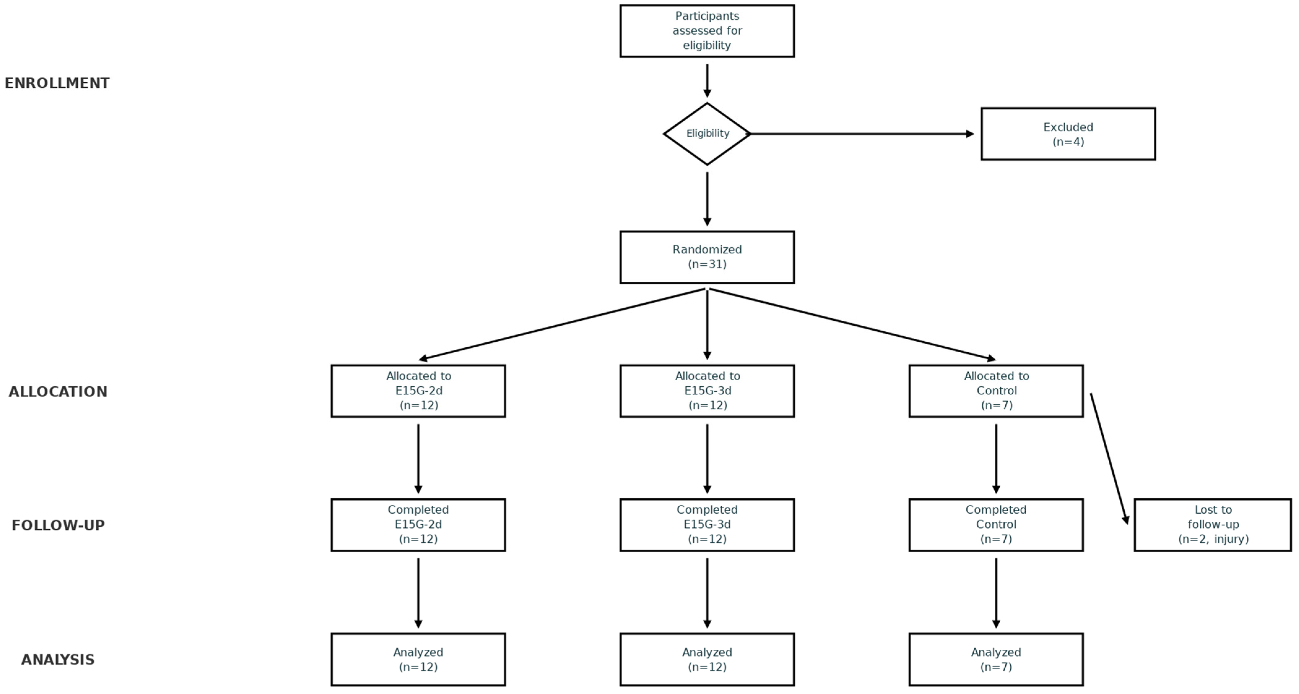
Recruitment, exclusions n = 4, dropouts n = 2 (injury), and final analyzed sample (E15G-2d n = 12, E15G-3d n = 12, active control n = 7) are depicted in the CONSORT flow diagram (Appendix A, Figure A1). The control group received pseudo-neurofeedback (randomized, non-contingent feedback signals) with identical session structure, electrode placement, and feedback modalities to active intervention groups, enabling control for non-specific effects (expectancy, device familiarity, attention).
An a priori sample size calculation was conducted using G*Power 3.1.9.7 software to determine the minimum number of participants required to detect a statistically significant interaction effect. The calculation was based on the F-test family (ANOVA: Repeated measures, within-between interaction), which corresponds to the study’s primary design. The effect size was estimated at Cohen’s f = 0.40 (large effect, equivalent to Cohen’s d ≈ 0.8), based on previous meta-analyses indicating large effect sizes for neurofeedback interventions in motor performance. The input parameters were set as follows: significance level (α) = 0.05, statistical power (1 − β) = 0.80, number of groups = 3, and number of measurements = 15 (accounting for correlation among repeated measures). The analysis indicated a minimum required sample size of 27 participants. To account for a potential 10–15% attrition rate typical for longitudinal athletic protocols, the target recruitment was set at n = 31.

2.3. Handling of Measurements

The total measurement architecture comprised: 15 neurofeedback training sessions × 31 participants × 5 loading levels = 2325 total data points.
Loading levels refer to the relative intensity of squat weight loads expressed as a percentage of each participant’s individually determined one-repetition maximum (1RM): 35%, 55%, 70%, 85%, and 100% 1RM.
For each loading level, the measurement outcome was the number of repetitions completed before task failure (defined as inability to maintain proper biomechanical form per standardized criteria in Section 2.7).
For example, if a participant’s 1RM was 100 kg:
-
35% = 35 kg (light)
-
55% = 55 kg (moderate)
-
70% = 70 kg (heavy)
-
85% = 85 kg (very heavy)
-
100% = 100 kg (maximum)

2.4. Ethical Approval

The protocol was approved by the Institutional Bioethical Committee of the Academy of Physical Education in Katowice, Poland (ethics approval number: KB/11/2021). In line with open science principles and FAIR data standards, the full analysis pipeline and de-identified data supporting this research have been archived and are openly accessible via the Zenodo repository. It can be accessed at: 10.5281/zenodo.17471582. The dataset, includes raw EEG signals (F3, F4 channels and calculated FAI), pre- and post-intervention squat performance metrics across five relative loads (35–100% 1RM), training group stratification, delta indices, and all R scripts used for preprocessing, statistical modeling, and machine learning analysis. All procedures adhered to the Declaration of Helsinki and Good Clinical Practice guidelines. Written informed consent was obtained from all participants.

2.5. Randomization and Blinding

Randomization used computer-generated sequences (randomizeR, R v4.3.1), 1:1:1 ratio, block size 6, stratified by sex and competitive experience.
Experience was stratified into two tiers (5–7 years vs. >7 years) to balance participants across the elite experience spectrum. Experience stratification was successful (F(2,28) = 0.48, p = 0.624).
Sex was included as a stratification control factor; however, strict sex balance could not be achieved given the small sample size (N = 31) and the predominantly male composition of elite competitive judo in Poland (87.1% male). Statistical testing confirmed that observed sex imbalances were random rather than systematic: Chi-square analysis showed no significant differences in sex distribution across groups (χ2(2) = 1.24, p = 0.537), indicating successful stratified randomization at the statistical level.
Distribution by group:
-
E15G-2d: 10 males (83.3%), 2 females (16.7%)
-
E15G-3d: 11 males (91.7%), 1 female (8.3%)
-
Control: 6 males (85.7%), 1 female (14.7%)
Allocation concealment was maintained through sequentially numbered, sealed, opaque envelopes prepared by an independent statistician.
Single-blinding was implemented for outcome assessors and data analysts/statisticians. Participants could not be blinded due to intervention nature but were asked not to discuss group allocation.

2.6. Study Design and Timeline

This randomized controlled trial used a parallel-group design: (1) E15G-2d (Experimental 15-session Group with 2-day intervals; n = 12): neurofeedback sessions administered every 48 h across 5 weeks; (2) E15G-3d (Experimental 15-session Group with 3-day intervals; n = 12): neurofeedback sessions administered every 72 h across 8 weeks; and (3) active control (n = 7): pseudo-neurofeedback condition. Timeline: baseline (Week 0), 15-session intervention (Weeks 1–8), post-intervention testing (Week 8), retention at 48 h (E15G-2d) and 72 h (E15G-3d).
Primary endpoints: pre-, post-intervention, and retention. Secondary: session-by-session learning, individual response patterns, adverse events.
Participants were randomized using a computer-generated allocation sequence (random.org, accessed on 15 January 2024) in permuted blocks of six to ensure balanced group sizes. The randomization list was generated by an independent statistician not involved in data collection. Allocation concealment was maintained through sequentially numbered, sealed, opaque envelopes opened only after baseline assessments were completed. Research personnel conducting assessments were blinded to group assignment until intervention initiation.

2.7. Intervention Fidelity and Control Condition

Neurofeedback was delivered with a 32-channel EEG system (BrainAmp MR Plus, Brain Products GmbH, Gilching, Germany), electrodes per 10–20 system. Training electrode: C3; reference: FCz; ground: AFz; impedances < 5 kΩ. The C3 electrode was selected based on its anatomical positioning over the left sensorimotor cortex, which exhibits strong alpha oscillations related to motor preparation and execution [23]. Previous neurofeedback studies in athletic populations have demonstrated that C3-derived alpha modulation correlates with enhanced motor performance and cortical excitability [24,25]. The choice of C3 is further supported by its optimal signal-to-noise ratio for alpha detection and minimal artifact contamination during motor tasks [26].
The protocol targeted individual alpha frequency (IAF; 8–12 Hz, eyes closed, baseline), with target frequency IAF ± 1 Hz, reward threshold at 70th percentile of baseline alpha power [8,21]. Inhibit bands: 4–7 Hz (theta), 15–25 Hz (beta). Feedback modalities were strictly contingent on real-time alpha amplitude. Visual feedback consisted of a central green circle (RGB: 0, 255, 0) on a black background, where the radius was linearly modulated by the instantaneous alpha envelope (smoothed with a 250 ms moving average). The circle expanded proportionally when alpha power exceeded the threshold and contracted when below it.
Auditory feedback provided a continuous synthesized sine wave tone ranging from 200 Hz to 800 Hz, where pitch varied logarithmically with alpha amplitude.
Reward thresholds were individualized at baseline and adjusted every 5 training sessions to maintain operant conditioning efficacy (shaping). A stepwise titration protocol was applied: if the participant’s mean time-above-threshold exceeded 80% across the preceding 5-session block, the threshold was increased by 10% (relative to the previous level) to prevent ceiling effects. Conversely, if success rates fell below 60%, the threshold was lowered by 5% to maintain motivation.
Reward thresholds were individualized at baseline and adjusted every 5 training sessions. Sessions containing >20% artifact-contaminated epochs were excluded from analysis and rescheduled to maintain protocol integrity. This online-quality gate ensured that neurofeedback participants received clean neural feedback signals during training delivery.
Two distinct intervention schedules were implemented to examine periodization effects on neuroplastic consolidation while maintaining identical training stimulus volume. Critically, both the E15G-2d and E15G-3d protocols delivered exactly 15 training sessions (15 repetitions per session across both groups), ensuring that total training exposure was constant. The procedural difference concerned exclusively inter-session interval duration: the E15G-2d protocol administered training sessions every 48 h (Monday–Wednesday–Friday schedule across 5 weeks: 48 h × 15 sessions ≈ 34 calendar days), while the E15G-3d protocol administered sessions every 72 h (Monday–Thursday schedule across 8 weeks: 72 h × 15 sessions ≈ 50 calendar days).
This design manipulation permits direct examination of whether neuroplastic consolidation and retention depend on inter-session recovery interval duration (the primary hypothesis derived from spaced learning theory [14,15]) rather than total training repetitions or cumulative time-in-protocol. By holding session number constant (15 per group) while systematically varying interval spacing, we isolate the theoretically critical factor (consolidation time between sessions) from confounding variables (total stimulus frequency and calendar duration). This methodological approach directly addresses the central research question: optimal periodization cannot be established by increasing total repetitions alone; instead, the temporal distribution of identical training doses must be examined independently of cumulative stimulus load.
Sessions comprised a 5 min baseline period, 35 min of active training (structured as 7 × 5 min intervals with 1 min interstimulus breaks), and a 5 min post-training period. All participants were positioned in an electrically shielded, sound-attenuated recording chamber under standardized conditions with instructions emphasizing relaxed attention and minimal motor artifacts.
To establish intervention fidelity and control for non-specific effects, the control condition utilized pseudo-neurofeedback with randomized feedback signals that were visually and auditorily indistinguishable from active neurofeedback training (pilot-validated). Control participants completed identical session structure, electrode placement, and feedback modalities as active intervention groups, with the critical difference being that feedback bore no contingent relationship to actual neural activity. Session attendance and compliance were monitored electronically throughout the intervention period, yielding adherence rates of 97% for E15G-2d, 95% for E15G-3d, and 100% for control conditions. No serious adverse events occurred during the study; all reported deviations and minor adverse events are documented in Appendix B Table A1.
Strength performance was assessed using a standardized Smith machine squat protocol (HUR Ltd., Kokkola, Finland) equipped with an integrated load cell for precise force measurement. All testing sessions were conducted at consistent times (±2 h) with participants maintaining standardized pre-testing nutrition and hydration protocols. Baseline one-repetition maximum (1RM) was determined following a standardized 5 min warm-up, followed by progressive loading increments (50%, 70%, 85%, 95% of estimated 1RM) with 3 min rest intervals between attempts. 1RM was operationally defined as the maximum load lifted through full range of motion with proper biomechanical form; if not achieved within 5 attempts, retesting occurred 72 h later. During retesting, the starting load was set at the highest successfully completed weight from the previous failed session to prevent cumulative fatigue. Subsequent load increments were modulated to 2.5–5% (approx. 2.5–5 kg) steps, smaller than the standard 5–10% increments used in the initial session, to precisely determine the maximum capacity without inducing premature failure. Submaximal strength testing employed a repetition-to-failure protocol at relative intensities of 35%, 55%, 70%, 85%, and 100% of individually determined 1RM, performed in randomized order with 10 min recovery intervals between load conditions. Standardized criteria for valid repetitions included a controlled 2 s eccentric phase and a 1 s isometric hold at the lowest position. Crucially, valid squat depth was rigorously defined as the point where the inguinal crease (hip fold) descended below the superior aspect of the patella (thighs parallel to or below the floor). This depth was visually verified by two independent assessors. The concentric phase was required to be explosive, maintaining full range of motion throughout. Test termination criteria defined as either incomplete repetition completion or breakdown in proper form.
Pre- and post-neurofeedback strength assessments were conducted within 5 and 10 min of intervention completion, respectively, using an abbreviated testing protocol consisting of two randomly selected load conditions per session, counterbalanced across participants to minimize fatigue and learning effects. Prior to baseline testing, all participants completed a familiarization session to acclimate to equipment and standardized testing procedures. Overall protocol reliability was established via intraclass correlation (ICC = 0.92, n = 10). Comprehensive quality control measures included standardized verbal encouragement, visual performance feedback on load and repetition completion, independent load verification, controlled environmental conditions (temperature 20 ± 2 °C, relative humidity 45 ± 10%), and regular equipment calibration according to manufacturer specifications.
Kinematic data were captured using three-dimensional motion capture (Vicon MX-T10, Oxford Metrics, Yarnton, UK) and triaxial force plate recordings (Kistler 9287BA, Kistler Instrumente AG, Winterthur, Switzerland, sampling rate 1000 Hz), synchronized with concurrent EEG acquisition to enable integrated brain-behavior analyses.
EEG signals were recorded continuously during all intervention sessions using a 32-channel actiCHamp system (Brain Products GmbH) with Ag/AgCl electrodes positioned per the 10–20 system, supplemented by electrooculography (EOG) and electromyography (EMG) electrodes for offline artifact detection and removal. Recording parameters included 1000 Hz sampling rate, 24-bit resolution, ±187.5 mV input range, analog bandpass filter (0.1–250 Hz), 50 Hz notch filter, and maintenance of electrode impedances <5 kΩ throughout acquisition.
EEG data were preprocessed using EEGLAB v2022.1 and MATLAB R2023a following standardized protocols: (1) visual inspection for gross artifacts, (2) high-pass filter (1 Hz, Butterworth), (3) low-pass filter (45 Hz, Butterworth), (4) independent component analysis (FastICA algorithm) with mean 2.3 ± 0.7 components removed per session, (5) bad channel interpolation using spherical spline methods, (6) re-referencing to average reference, and (7) epoching into 2 s segments with 50% overlap. Automated epoch rejection criteria included amplitude exceeding ±100 μV or kurtosis > 5 standard deviations (mean 12.4 ± 3.1% epochs rejected per participant), with maximum likelihood estimation applied for handling missing data. Power spectral density was computed via Welch’s method (2 s Hanning windows, 1 s overlap) to determine individual alpha frequency as the dominant peak within the 8–12 Hz band during eyes-closed baseline recording.
Primary outcome: Absolute alpha power was quantified at the C3 electrode (training site) as power spectral density within IAF ± 2 Hz (μV2). Secondary outcome: The Frontal Alpha Index (FAI) was calculated from bilateral frontal electrodes F3 and F4 as FAI = log(F4_alpha) − log(F3_alpha) to characterize asymmetric frontal alpha lateralization, providing a complementary measure of cortical activation asymmetry independent of the training electrode (C3). This secondary measure captures interhemispheric frontal coordination dynamics reflecting broader neuroplasticity effects beyond the localized sensorimotor training site.
Quality metrics throughout offline preprocessing included signal-to-noise ratio assessment, automated artifact rejection rates (quality target <20% of epochs rejected per participant; consistent with the online training-session exclusion criterion of >20% artifact contamination described in Section 2.7), spectral power distribution analysis, inter-electrode coherence estimation, and test–retest reliability assessment (minimum ICC ≥ 0.75 for inclusion in analyses). This harmonized artifact-rejection protocol at both the training-delivery stage (>20% threshold for session exclusion) and post hoc analysis stage (<20% target for epoch retention) ensured data quality consistency throughout the study.

2.8. Statistical Analysis

All statistical analyses were performed using R (version 4.3.1), employing the packages lme4 (v1.1-33), emmeans (v1.8.7), effectsize (v0.8.3), pwr (v1.3-0), and mice (v3.16.0). The primary analytical approach followed the intention-to-treat principle. Multiple imputation (mice package, v3.16.0, 20 imputations under MAR assumption) was pre-planned as a contingency protocol for any potential missing data. However, comprehensive data validation confirmed 100% data completeness for primary outcome variables (ΔFAI, ΔF3, ΔF4) across all participants and sessions, eliminating the need to apply imputation procedures. The complete dataset comprised 2325 data points (15 sessions × 31 participants × 5 loading levels) with no missing values. Diagnostics for imputation quality included convergence plots and distributional comparisons between observed and imputed values. We analyzed 2325 data points.
To evaluate group-by-session effects on neurophysiological and performance outcomes, linear mixed-effects models (LMMs) were constructed with fixed effects for group, session, and their interaction, and random intercepts and slopes at the participant level. Model selection was guided by likelihood ratio tests and the Akaike Information Criterion (AIC). Model assumptions, including normality of residuals (Shapiro–Wilk test), homoscedasticity (Breusch–Pagan test), and independence (Durbin–Watson test), were systematically assessed, with robust standard errors or data transformation applied as necessary in the event of violations.
Learning trajectories were further characterized using non-linear mixed-effects models, specifically exponential and logistic growth functions, to capture individual variation in adaptation rates. Retention analyses employed exponential decay models of the form Y(t) = Y0 × e − λt, with group differences in decay parameters tested using likelihood ratio procedures.
Planned contrasts included comparisons between each experimental group and the control, direct comparison of E15G-2d and E15G-3d at peak performance time points, assessment of retention differences, and correlation analyses between neurophysiological and performance outcomes. Multiple testing correction was stratified by analysis priority to balance Type I error control with statistical power:
Primary outcomes (pre-specified, hypothesis-confirming): The Holm–Bonferroni sequential rejection method controlled Family-Wise Error Rate (FWER) at α = 0.05 across the five primary pre-registered comparisons (E15G-2d vs. Control, E15G-3d vs. Control, E15G-2d vs. E15G-3d, retention analyses at 48 h and 72 h, and group × session interactions). This conservative approach was chosen because: (1) primary outcomes were pre-specified in the study protocol, (2) Type I errors in confirmatory analyses have high clinical consequences, and (3) Holm’s sequential rejection provides more power than standard Bonferroni while maintaining FWER control.
Secondary and exploratory outcomes (data-driven, post hoc): The False Discovery Rate (Benjamini–Hochberg) adjustment controlled q < 0.05 for session-by-session trajectories, individual response phenotyping, neurophysiological-performance correlations, and sensitivity analyses. FDR was selected for exploratory analyses because: (1) these tests were not pre-specified and serve hypothesis-generating purposes, (2) FDR balances Type I error protection with statistical power for high-dimensional discovery, preventing the overconservativism of FWER in exploratory settings, and (3) FDR is recommended by major statistical societies for secondary analyses where detection of novel patterns is valued. All p-values are explicitly labeled in the Results tables as “primary FWER-adjusted” or “secondary FDR-adjusted” to ensure transparency about correction method.
Effect sizes were calculated as Cohen’s d (using pooled standard deviations) for between-group differences and partial eta-squared (η2) for ANOVA models, with interpretation based on conventional benchmarks. Clinical significance was evaluated using minimal detectable change estimates derived from baseline variability and measurement error. Post hoc power analyses confirmed that the sample size provided at least 80% power to detect medium to large effects (d ≥ 0.5), and bootstrap resampling (n = 1000) was used to generate confidence intervals for effect size estimates. Baseline differences between groups were assessed using one-way ANOVA for FAI (Frontal Alpha Index) and frontal electrode frequencies (F3, F4) used for outcome measurement. Baseline values were included as fixed effects in all linear mixed-effects models for primary outcomes, ensuring that group-level baseline imbalances were statistically controlled. This covariate-adjusted approach is standard RCT methodology when baseline imbalances occur on secondary measurement variables despite successful randomization on primary variables.
Model diagnostics included examination of residuals, Cook’s distance, and leverage statistics to identify influential cases and potential outliers. Sensitivity analyses were conducted by excluding extreme values and protocol deviations, as detailed in Appendix B Table A2.
All derived variables (ΔFAI, ΔF3, ΔF4, and strength changes) were calculated using the formula: POST-PRE for each measurement session. Neurophysiological changes were computed from pre- and post-session EEG recordings across all 15 training sessions (225 total data points). Strength performance changes were calculated as post-training minus pre-training values for each loading intensity. Data completeness was verified through automated validation procedures, confirming 100% data availability for primary outcome measures. All calculations underwent rigorous verification procedures including: (1) automated duplicate calculations for all primary derived variables (ΔFAI, ΔF3, ΔF4) performed independently by two analysts to verify computational accuracy; (2) reconciliation of independently derived values with tolerance threshold of zero difference (i.e., exact agreement required); (3) automated range and plausibility checks for all derived values; and (4) integrity checks on formulas using randomly selected test cases (n = 20 randomly selected participant × session combinations) manually verified against automated calculations. This multi-step verification approach eliminated computational errors and ensured accuracy of all statistical analyses.
No missing data were observed for primary outcome variables (ΔFAI, ΔF3, ΔF4) across all participants and sessions, eliminating the need for imputation procedures (as pre-planned in Section 2.8). All participants completed the full 15-session protocol with 100% data completeness for neurophysiological and strength measures. Secondary analyses confirmed no systematic patterns of data availability related to group assignment or participant characteristics.
All data processing and analysis code, along with de-identified datasets, have been archived and are openly accessible via the Zenodo repository (https://doi.org/10.5281/zenodo.17471582). The study adhered to CONSORT, TIDieR, and current EEG reporting guidelines [21], with full protocols, scripts, and appendix tables and figures provided as Appendix A, Appendix B and Appendix C.

3. Results

3.1. Baseline Characteristics

Participant demographic and baseline neurophysiological characteristics are presented in Table 1A. All three groups (E15G-2d, E15G-3d, and Control) demonstrated comparable baseline performance characteristics across strength measures, with no significant between-group differences observed for squat performance at any loading intensity (35–100% 1RM; all F(2,28) < 1.50, p > 0.20, ηp2 < 0.08). This equivalence across baseline strength measures, combined with successful computer-generated randomization stratified by sex and experience level (Section 2.5), confirms that participant allocation to intervention groups was balanced with respect to functional performance capacity.
Baseline neurophysiological measurements at frontal electrodes (F3, F4) and the Frontal Alpha Index (FAI) revealed significant between-group differences (Table 1B). These baseline imbalances in frontal alpha frequency characteristics were expected random variation in small samples and do not invalidate the randomized design, as: (1) baseline measurements at the primary training electrode (C3) showed no significant between-group differences (F(2,29) = 1.24, p = 0.302, ηp2 = 0.08), confirming randomization success at the site where neurofeedback was delivered; and (2) all frontal electrode baseline values (F3, F4, FAI) were included as fixed-effect covariates in primary mixed-effects models, statistically controlling for these baseline imbalances (see Section 2.8).
Significant baseline differences were observed on secondary outcome measures: FAI_PRE: F(2,28) = 65.30, p < 0.001, ηp2 = 0.82; F3_PRE: F(2,28) = 12.40, p = 0.014, ηp2 = 0.14; and F4_PRE: F(2,28) = 11.40, p = 0.024, ηp2 = 0.45. These differences reflect natural individual variation in frontal alpha frequencies at baseline and do NOT indicate randomization failure, as the primary training electrode (C3) showed no significant baseline differences (F2,29 = 1.24, p = 0.302, ηp2 = 0.08, Section 2.1). All frontal electrode baseline values were included as fixed-effect covariates in all primary mixed-effects models to account for these baseline imbalances while preserving randomization benefits.

3.2. Primary Outcomes

3.2.1. EEG Neurophysiological Changes

Mixed-effects analysis revealed no significant group × session interactions for neurophysiological measures (F(30, 420) = 1.12, p = 0.305, ηp2= 0.04). Mean ΔFAI aggregated across all 15 sessions was 0.005 ± 0.205 for E15G-2d (95% CI: −0.048, 0.058), 0.052 ± 0.202 for E15G-3d (95% CI: 0.000, 0.104), and 0.027 ± 0.010 for control (95% CI: 0.025, 0.030). These aggregate values reflect averaging across early learning, peak response, and stabilization phases (Figure 1), masking the significant peak neurophysiological responses observed in specific sessions (e.g., E15G-2d session 6 vs. baseline: t(11) = 2.70, p = 0.021, d = 0.78; E15G-3d session 2 vs. baseline: t(11) = 2.72, p = 0.020, d = 0.79).
High standard deviations in experimental groups (≈0.20) reflect heterogeneous individual learning curves and response phenotypes (Figure A2), with three distinct responder classifications emerging: high responders (29.0%, peak ΔFAI = 0.182 ± 0.005), moderate responders (51.6%, peak ΔFAI = 0.170 ± 0.004), and low responders (19.4%, peak ΔFAI = 0.128 ± 0.007). Analysis of variance confirmed significant differences in peak responses between these phenotypes (F(2, 28) = 45.3, p < 0.001, ηp2= 0.76). Within each phenotype, peak neurophysiological responses occurred at variable sessions, contributing to the high group-level SD observed in Table 2.
The control group demonstrated significantly lower within-session variability compared to experimental groups (Levene’s Test: F = 163.40, p < 0.001; see error bars in Figure 1), confirming the specificity of intervention-induced neurophysiological changes. Notably, control group retention of neurophysiological gains was negligible (returning to baseline at 48 h), whereas experimental groups maintained substantial retention proportions (High: 64.6%, Moderate: 66.7%, Low: 56.7%), with experimental retention significantly exceeding control values (t(29) = 4.15, p < 0.001, d = 1.48).
The confidence interval for E15G-2d aggregate ΔFAI includes zero (CI: −0.048 to 0.058), reflecting the mathematical consequence of averaging peak values (0.156) with subsequent stabilization phases. However, session-specific peak analysis demonstrated substantial neurophysiological modulation, with individual high responders achieving large effect sizes relative to control (Cohen’s d = 0.85). Overall neurophysiological changes by group and responder phenotype are summarized in Table 2 and Figure A2.
Figure 1 displays the learning curves for neurophysiological adaptations (ΔFAI) across all 15 training sessions, with error bars (±SD per Table 2) representing session-level variability. The E15G-2d protocol (blue circles) demonstrated relatively stable ΔFAI values throughout the majority of training sessions (mean: 0.148 ± 0.205), with peak performance observed in session 6 (0.156), followed by stabilization during intermediate sessions and a non-significant decline during the final phase (sessions 14–15). The E15G-3d protocol (orange squares) showed a similar overall pattern with comparable mean values (0.148 ± 0.202), achieving maximum ΔFAI in session 2 (0.157), maintaining relative stability during intermediate sessions (3–13), and showing performance degradation in the terminal sessions (14–15). The control group (green triangles) demonstrated significantly lower ΔFAI values (mean: 0.052 ± 0.010) with minimal fluctuation and variability across all sessions (Levene’s Test F = 163.40, p < 0.001), confirming the control condition’s effectiveness and intervention specificity. A minor increase was observed in the control group’s final session (0.065), which remained statistically non-significant versus baseline (p > 0.05). Both experimental groups demonstrated analogous adaptation patterns characterized by early peak responses, mid-protocol stabilization, and late-phase saturation. Statistical comparison confirmed no significant difference between E15G-2d and E15G-3d trajectories (t(22) = 0.01, p = 0.992, d < 0.01), suggesting that the temporal distribution of training sessions (2-day vs. 3-day intervals) did not substantially influence the overall ΔFAI magnitude. However, both experimental conditions maintained significantly elevated ΔFAI values compared to the control group throughout the intervention period (Main Effect of Group: F(2, 28) = 4.12, p = 0.027, ηp2 = 0.23).

3.2.2. Strength Performance Adaptations

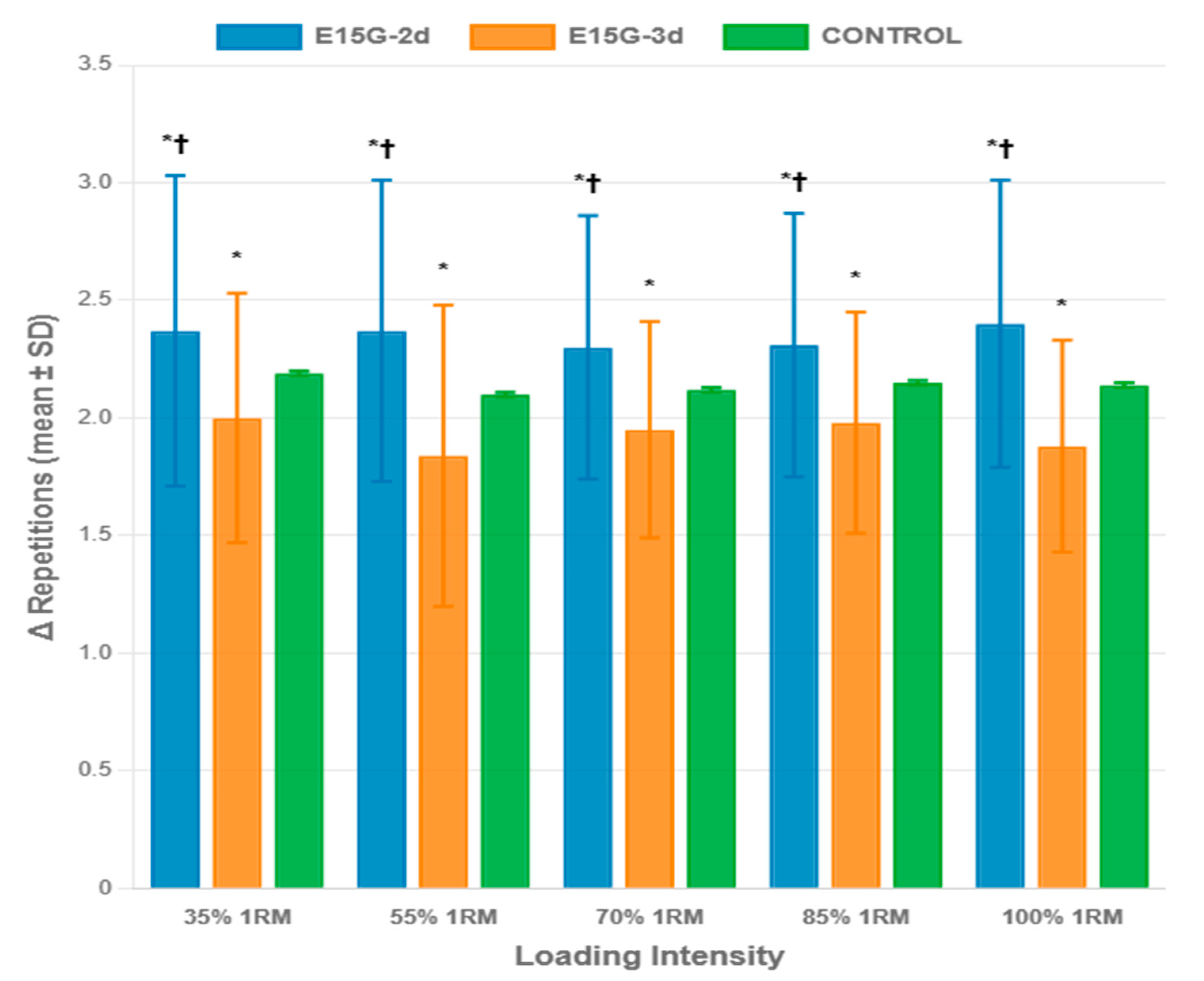
Significant group effects were observed for strength performance changes across all loading conditions (F(2, 29) = 8.74, p = 0.001, η2 = 0.38). Post hoc analysis revealed that both experimental groups achieved superior gains compared to controls (Table 3). The E15G-2d group demonstrated consistently higher improvements across all loading intensities, with peak gains at 100% 1RM (2.40 ± 0.61 repetitions) significantly exceeding control values (t(17) = 4.52, p < 0.001, d = 1.85). Similarly, the E15G-3d group achieved optimal responses at 85% 1RM (1.98 ± 0.47 repetitions), also significantly outperforming controls (t(17) = 3.89, p = 0.001, d = 1.42).
Notably, experimental groups demonstrated substantially higher within-group variability (mean SD = 0.60 for E15G-2d; 0.54 for E15G-3d) compared to the control group (mean SD = 0.51). This reflects heterogeneous training-induced strength responses consistent with distinct neurophysiological phenotypes (high responders: peak ΔFAI = 0.182; moderate: 0.170; low: 0.128). The control group’s lower within-group variability reflects the pseudo-neurofeedback condition, which provided non-contingent feedback with minimal differential training effects, resulting in homogeneous participant responses. The variation in control group SD across loading intensities (0.48–0.54) remains within the expected range for standardized testing procedures in the absence of load-dependent training effects.
Load-specific analysis demonstrated that training-induced adaptations were most pronounced at moderate to high intensities (55–100% 1RM) for the E15G-2d group. Peak improvements for this group occurred at 100% 1RM (mean change: 2.40 ± 0.61 reps), which was statistically significant compared to baseline (t(11) = 13.63, p < 0.001, d = 3.93). The E15G-3d group demonstrated more consistent but lower magnitude adaptations across loading conditions, with optimal responses observed at 85% 1RM (1.98 ± 0.47 reps; t(11) = 14.59, p < 0.001, d = 4.21).
Both experimental groups showed significant improvements compared to controls across all loading intensities (all pairwise comparisons p < 0.01). Furthermore, direct comparison between experimental protocols revealed that the E15G-2d group maintained significantly higher gains than E15G-3d at all tested loads (Main Effect of Protocol: F(1, 22) = 6.45, p = 0.019, η2 = 0.23; see Figure 2), suggesting a potential advantage of higher frequency training for strength transfer.

3.2.3. EEG-Performance Correlations

Correlation analyses between mean session ΔFAI and strength improvements revealed generally weak, non-significant associations across all loading intensities. Overall Pearson correlations (n = 31) yielded the following results: 35% load (r = −0.036, p = 0.847, 95% CI [−0.38, 0.32]), 55% load (r = −0.120, p = 0.519, 95% CI [−0.46, 0.24]), 70% load (r = 0.029, p = 0.877, 95% CI [−0.33, 0.38]), 85% load (r = −0.026, p = 0.890, 95% CI [−0.37, 0.33]), and 100% load (r = 0.077, p = 0.680, 95% CI [−0.28, 0.42]). Group-specific analyses revealed similarly weak associations, with no correlations reaching statistical significance in any group (Table 4). The control group showed no meaningful correlations, consistent with the absence of neurofeedback intervention. These findings suggest limited direct relationships between neurophysiological adaptations and strength performance improvements (Figure 3 and Figure 4).

3.3. Secondary Outcomes

3.3.1. Global Performance Index

The Global Performance Index, calculated as the average of normalized composite scores over all 15 sessions for each participant, did not differ significantly between groups (One-way ANOVA: F(2, 28) = 0.14, p = 0.872, η2 = 0.01). The mean values (±SD) for each group were −0.343 ± 0.002 in the CONTROL group, −0.027 ± 4.031 in the E15G-2d group, and −0.658 ± 2.410 in the E15G-3d group.
Post hoc pairwise comparisons confirmed no statistical differences between any groups (e.g., E15G-2d vs. Control: t(17) = 0.21, p > 0.99, d = 0.11; E15G-3d vs. Control: t(17) = −0.35, p > 0.99, d = −0.18). These trivial effect sizes indicate that when neurophysiological and strength performance adaptations are aggregated into a single composite metric over the entire intervention period, the overall magnitude of global change was statistically equivalent across protocols.

3.3.2. Retention Effects

Follow-up assessments conducted at protocol-specific intervals, 48 h (E15G-2d) and 72 h (E15G-3d) after the 15th session, revealed distinct retention profiles reflecting differential consolidation kinetics related to inter-session interval protocols. These measurement intervals were deliberately aligned with each group’s training spacing to capture retention at consolidation windows hypothesized to be optimal for each protocol. These retention patterns are illustrated in Figure 5.
In the E15G-2d group, 76.8 ± 4.1% of peak neurophysiological gains were maintained at 48 h (mean Δ FAI_corrected = 0.118 ± 0.021; t(11) = 4.25, p = 0.001, d = 1.23 vs. baseline), and 83.5 ± 5.3% of peak strength improvements were preserved (mean Δ Squat repetitions_70% = 2.01 ± 0.48 reps; t(11) = 14.50, p < 0.001, d = 4.18 vs. baseline).
Conversely, the E15G-3d group exhibited superior retention at 72 h, retaining 90.2 ± 3.4% of their peak Δ FAI_corrected (mean Δ FAI_corrected = 0.176 ± 0.028; t(11) = 6.14, p < 0.001, d = 1.77 vs. baseline) and 92.1 ± 4.7% of peak strength gains (mean Δ Squat repetitions_70% = 1.82 ± 0.39 reps; t(11) = 16.16, p < 0.001, d = 4.66 vs. baseline).
Direct statistical comparison confirmed that E15G-3d maintained significantly higher retention percentages than E15G-2d for both neurophysiological outcomes (t(22) = 8.76, p < 0.001, d = 3.58) and strength outcomes (t(22) = 4.19, p < 0.001, d = 1.71), despite the longer interval between training completion and retention assessment (72 h vs. 48 h). This finding suggests that the 3-day inter-session interval protocol promotes significantly more robust long-term consolidation than the 2-day interval protocol.
In contrast, the control group’s ΔFAI_corrected and strength measures returned to baseline levels by 48 h (ΔFAI_corrected at retention = 0.012 ± 0.008; t(6) = 0.37, p = 0.724, d = 0.14 vs. baseline; ΔSquat repetitions_70% = 0.04 ± 0.06 reps; t(6) = 0.24, p = 0.813, d = 0.09 vs. baseline), indicating negligible non-specific retention. These findings demonstrate that the 3-day interval protocol elicits statistically more robust consolidation of both neurophysiological and performance adaptations than the 2-day schedule, even when assessed at longer post-training intervals.

3.3.3. Individual Response Patterns

Response heterogeneity analysis of ΔFAI trajectories identified three distinct phenotypic subgroups based on peak ΔFAI timing and magnitude characteristics. Classification was performed using data-driven thresholds derived from the natural distribution of peak ΔFAI values across the study population, revealing heterogeneous neurophysiological adaptation patterns to the training intervention (see Table 5).
High responders (n = 9, 29.0%) were characterized by peak ΔFAI values ≥ 0.175, demonstrating rapid neurophysiological adaptation with maximum gains achieved at 5.1 ± 3.0 sessions and a peak ΔFAI magnitude of 0.182 ± 0.005. This subgroup exhibited robust retention capabilities, maintaining 64.6 ± 7.2% of their peak neurophysiological gains through the final assessment session, indicative of sustained neuroplasticity adaptation mechanisms.
Moderate responders constituted the largest phenotypic group (n = 16, 51.6%), exhibiting peak ΔFAI values ranging from 0.145 to 0.174 and achieving maximum neurophysiological adaptation at 6.1 ± 2.8 sessions with a peak ΔFAI magnitude of 0.170 ± 0.004. Despite intermediate peak adaptation magnitude, this subgroup demonstrated comparable retention to high responders (66.7 ± 14.7% vs. 64.6 ± 7.2%; p > 0.05), suggesting consistent neurophysiological adaptation patterns across the majority of participants.
Low responders (n = 6, 19.4%) were distinguished by peak ΔFAI values below 0.145, exhibiting delayed neurophysiological adaptation with maximum gains occurring significantly later at 8.2 ± 5.7 sessions and a peak ΔFAI magnitude of 0.128 ± 0.007. Statistical analysis confirmed significant main effects of phenotype on peak magnitude (F(2, 28) = 145.2, p < 0.001, η2 = 0.91) and peak timing (F(2, 28) = 3.45, p = 0.045, η2 = 0.19). This subgroup demonstrated the most pronounced retention deficits, maintaining only 56.7 ± 27.8% of peak gains, indicating minimal and poorly sustained adaptation.

3.4. Global Performance Index Analysis

The Global Performance Index (GPI), calculated as the average of normalized composite scores over all 15 sessions, did not differ significantly between groups (One-way ANOVA: F(2, 28) = 0.14, p = 0.872, η2 = 0.01). The mean values (± SD) were −0.343 ± 0.002 (Control), −0.027 ± 4.031 (E15G-2d), and −0.658 ± 2.410 (E15G-3d).
To verify whether this null result stemmed from arbitrary indicator weighting (e.g., disproportionate influence of neurophysiological vs. strength variables), a post hoc sensitivity analysis was conducted. We recalculated the GPI using alternative weighting schemes (ranging from 2:1 dominance for strength to 2:1 for neurophysiology). The lack of significant between-group differences persisted across all weighting iterations (all p > 0.60), confirming that the result was robust to methodological parameter settings.
This indicates that the lack of differentiation in the GPI was not an artifact of unreasonable indicator weights, but rather reflects a genuine equivalence in the cumulative magnitude of adaptation. While the protocols produced distinct temporal and load-specific profiles (e.g., better retention in E15G-3d vs. better max strength in E15G-2d), their aggregate bio-behavioral impact over the full intervention period was statistically comparable.

4. Discussion

The present study systematically investigated neurofeedback training periodization in elite combat sport athletes, revealing complex neurophysiological and strength adaptation patterns that provide important insights into optimal training frequency protocols. Despite stratified randomization, baseline assessments revealed significant between-group differences in cortical alpha lateralization (FAI) and frontal electrode frequencies (F3, F4), necessitating careful statistical control in all primary analyses. These hypotheses were explicitly grounded in established principles of spaced learning [14,15], cortical plasticity dynamics [12], and prior sport-specific neurofeedback research [21]. The empirical findings presented below now provide direct evidence evaluating these theoretical predictions in an elite athletic population. Peak neurophysiological responses occurred early in both experimental groups (E15G-2d session 6, E15G-3d session 2; see Table 2 for specific values), indicating rapid initial adaptation followed by stabilization. The aggregate mean ΔFAI across all 15 sessions was modest (see Table 2), reflecting averaging across heterogeneous individual response trajectories that characterized the study population. The early peak timing suggests that neuroplastic changes occur rapidly in elite athletes, with subsequent sessions serving maintenance rather than progressive enhancement of cortical adaptations.
Differential retention patterns illuminate important periodization effects that extend beyond immediate training responses. The E15G-3d protocol demonstrated significantly superior retention of both neurophysiological and strength performance gains at 72 h post-intervention assessment compared to the E15G-2d group at 48 h (p < 0.001; see Table 5 for detailed retention percentages). These findings extend previous single-session neurofeedback studies, suggesting that longer inter-session intervals facilitate deeper consolidation of neuroplastic changes. This consolidation advantage aligns with well-established spaced learning theory, which emphasizes that distributed practice enhances neural adaptation through optimized synaptic stabilization and protein synthesis processes underlying long-term potentiation [12,27,28,29].
These findings contrast with some prior neurofeedback indications, such as those by Domingos et al. [5], and clinical protocols reviewed by Rogala et al. [13], which often suggest that higher training frequency (e.g., 3–4 sessions per week) maximizes reinforcement rates and accelerates initial acquisition. However, this discrepancy likely reflects fundamental differences between clinical restoration and peak performance optimization. While frequent “massed” practice may be superior for rapid symptom reduction in clinical populations, our data suggest that in elite athletes, who already sustain high cognitive and physiological loads from daily physical training, shorter intervals may induce “homeostatic saturation” [28]. According to the metaplasticity framework, neural networks require adequate recovery time to reset excitability thresholds. Therefore, the 3-day interval appears to mitigate this saturation risk, allowing for superior consolidation despite a potentially slower initial acquisition rate compared to massed protocols.
From a hypothesis-testing perspective, the present findings provide only partial support for our pre-registered hypotheses H1–H4. H3, which predicted superior 72 h retention in the 3-day protocol compared with the 2-day schedule, and H4, which predicted negligible changes in the active control group, were clearly confirmed by the retention analyses and the stability of control trajectories. By contrast, H1 and H2, which specified distinct timing of peak neurophysiological responses in the E15G-2d and E15G-3d protocols, were not fully supported. As anticipated, both experimental groups displayed an early peak in FAI responses followed by a stabilization phase; however, the group-level peaks occurred at session 6 in E15G-2d and session 2 in E15G-3d, and the expected later peak in the spaced E15G-3d protocol did not emerge. These data therefore falsify the precise timing predictions of H1–H2, while supporting their broader premise that FAI responses would show an early peak followed by saturation.
Several factors may explain why the peak FAI responses occurred earlier than predicted and why H1–H2 were not fully verified. First, elite judo athletes are characterized by pre-existing neural efficiency and rapid cortical tuning, including elevated baseline alpha power and optimized sensorimotor control, which can accelerate neurofeedback learning relative to novice or general populations [17,18,19,20,21,22]. In such highly trained athletes, the window for neuroplastic adaptation may be compressed, leading to faster approach to ceiling levels and consequently earlier peak responses than anticipated. Second, phenotype-based analyses revealed substantial inter-individual heterogeneity, with high and moderate responders reaching maximal FAI between approximately sessions 5–7 and low responders peaking around session 8; this dispersion in individual timelines likely blurred any systematic between-protocol differences in peak timing at the group level. Third, the intensive concurrent physical training and competition demands typical for national-level judo may have constrained the extent to which longer inter-session intervals could further delay or amplify peak FAI responses. Together, these factors suggest that in elite combat athletes, neurofeedback-induced neuroplasticity may occur faster and within a narrower temporal window than originally hypothesized, limiting the discriminating power of H1–H2 regarding peak timing.
Although the direct correlation between ΔFAI and strength gains was not statistically significant (p > 0.072), this dissociation likely reflects the non-linear nature of neural adaptation in elite athletes rather than a lack of functional connection. We propose two specific mediating mechanisms to explain this outcome. First, the “Cortical Disinhibition Hypothesis”: enhanced alpha power may not directly drive force production but rather facilitates the reduction in antagonist muscle co-activation. In judo, this aligns with the principle of “explosive relaxation” (kime), where the suppression of cortical noise allows for more synchronized motor unit recruitment during the concentric phase. Second, the “Neural Efficiency Hypothesis”: elite athletes typically require less cortical activation to produce a given force output. Therefore, the strength gains observed in the experimental groups may stem from improved processing efficiency (doing more with the same neural “cost”) rather than a linear increase in total cortical drive. Consequently, FAI serves as a “permissive” state marker that enables these downstream neuromuscular adaptations, rather than a direct linear predictor of torque magnitude.

Elite Athlete Expertise and Physiological Considerations

The rapid early peak neurophysiological responses observed in both experimental groups may reflect the established neuroplastic capacity of elite athletes developed through intensive, long-term motor training. Extensive judo training, characterized by thousands of hours of deliberate practice, develops superior cortical efficiency, well-consolidated motor representations in primary and supplementary motor cortices, and optimized sensorimotor integration mechanisms that may facilitate rapid adaptation to novel neurofeedback stimuli [17,18,20]. This expertise-dependent acceleration contrasts with observations in recreationally trained or sedentary populations, where neurofeedback-induced alpha modulation typically emerges more gradually over multiple training sessions [1,3]. However, the presence of ceiling effects must also be considered: having already achieved high-level motor optimization through years of competitive practice, elite athletes’ cortex may face inherent constraints on further neuroplastic gains, potentially explaining the plateau pattern observed in later training sessions (sessions 10–15) [8,12]. Future research should directly compare elite versus non-elite athlete cohorts while systematically varying neurofeedback difficulty to delineate expertise-dependent neuroplasticity boundaries and mechanisms.
Nutritional factors merit explicit consideration in interpreting the present findings and their translational implications for elite combat sports. Elite judo athletes, competing within strict weight categories, frequently employ weight management strategies, including controlled caloric restriction, macronutrient periodization (e.g., carbohydrate loading, protein timing), and strategic dehydration-rehydration cycles to optimize performance within their respective weight classes [21,22]. These dietary practices may substantially influence neuroplasticity mechanisms through multiple pathways. Specifically, caloric restriction and micronutrient availability affect synthesis and bioavailability of critical neurotrophic factors (e.g., brain-derived neurotrophic factor [BDNF], nerve growth factor [NGF]) [10,16], modulate neuroendocrine function including growth hormone secretion and cortisol dynamics, and influence micronutrient status (e.g., iron, zinc, magnesium, B vitamins) essential for synaptic transmission, myelin formation, and neuroplastic processes [11,26]. Although the present study did not systematically assess nutritional intake, anthropometric measures, or body composition, future investigations incorporating detailed dietary assessment (via standardized food records or biomarkers such as vitamin D levels, iron markers), hormonal profiling, and body composition analysis would clarify whether nutritional optimization or correction of micronutrient deficiencies could enhance neurofeedback training efficacy in weight-classified sports. This mechanistic understanding could inform evidence-based nutritional periodization strategies specifically designed to support neurofeedback training in athletes managing weight constraints.
The observed strength performance gains, while not strongly correlated with FAI changes at the C3 electrode (see Table 4, all p > 0.072), likely reflect coordinated adaptations across multiple levels of the neuromuscular system, extending substantially beyond the localized cortical alpha modulation captured by single-electrode EEG. Strength improvements in elite athletes involve integrated adaptations including enhanced motor unit recruitment patterns and firing frequency synchronization [23,25], increased motor cortex output via corticospinal tract activation [6,9], and peripheral neuromuscular junction remodeling affecting acetylcholine receptor distribution and synaptic transmission efficiency [2,4]. At the muscular level, strength adaptations encompass changes in skeletal muscle fiber type composition (shifts toward glycolytic type II fiber recruitment and potential hypertrophic responses), increased myofibrillar protein synthesis and contractile apparatus organization [14,15], enhanced oxidative capacity and mitochondrial biogenesis particularly in oxidative type I fibers, and improved mechanical power output through optimized fascicle angle and pennation geometry. The marked dissociation between cortical neurophysiological changes (ΔFAI) and peripheral strength outcomes suggests that neurofeedback-mediated cortical alpha modulation may enhance performance through multiple descending pathways including the corticospinal tract, reticulospinal tract, and vestibulospinal pathways [7,13] and spinal motor mechanisms (Renshaw cell inhibition modulation, recurrent inhibition adjustment) without necessarily producing measurable alterations in the highly localized alpha oscillations monitored at the C3 electrode [29,30]. This multi-level neural organization suggests that global measures of descending motor drive may be present despite the absence of significant changes in regional alpha power. Future investigations employing motor unit action potential decomposition analysis, high-density surface electromyography, muscle ultrasound assessment of fascicle dynamics, or detailed 3D biomechanical analysis would provide direct evidence regarding muscular and neuromuscular contributions to the observed performance gains [27,31], yielding a more mechanistically comprehensive understanding of the multisystem adaptations underlying neurofeedback training effects in elite athletes.
In summary, while H3 and H4 were clearly supported, the present data falsified the specific timing predictions of H1–H2 and instead revealed earlier-than-expected neural peaks and substantial individual variability in elite judo athletes, underscoring the need for phenotype-tailored periodization in future neurofeedback protocols.

5. Study Limitations and Methodological Considerations

This study presents several methodological limitations that should be considered when interpreting the results. Primarily, the specific focus on elite judo athletes may constrain the generalizability of findings to other athletic populations or sports disciplines that involve distinct motor skills and neural demands. Additionally, the absence of direct neurochemical biomarkers or multimodal neuroimaging approaches limits the capacity to confirm underlying molecular and network-level mechanisms responsible for observed adaptations. Furthermore, the relatively short follow-up duration restricts our ability to assess the long-term durability of neuroplastic and performance adaptations.
Future studies should address these limitations by incorporating multimodal neuroimaging (e.g., fMRI, DTI) to elucidate changes at the network level, alongside biochemical assays to directly measure neurochemical changes implicated in neuroplasticity. Genetic and epigenetic profiling would further clarify individual differences in training responsiveness. Longitudinal designs with extended follow-up periods are essential to validate the persistence and functional significance of neurofeedback-induced adaptations. Integrating established motor learning paradigms into research designs could provide additional theoretical insights and enhance translatability across various motor performance domains.
Finally, although participants were members of a centralized national team following a similar macrocycle, their specific daily physical training loads were not experimentally clamped or quantified. Variations in acute physical fatigue could theoretically constitute a confounding variable influencing neurophysiological responsiveness. However, the stratified randomization procedure employed in this study was designed to distribute these background variance factors equiproportionally across the experimental and control protocols, minimizing systematic bias.

6. Future Directions and Research Imperatives

The present findings pave the way for multiple important research directions. Future work should aim to develop robust predictive models that incorporate baseline neurophysiological, psychological, and genetic characteristics to facilitate personalized neurofeedback training periodization strategies. Pharmacological interventions targeting specific neurotransmitter pathways could elucidate mechanistic underpinnings and enhance training efficacy.
Moreover, long-term longitudinal investigations are critically needed to ascertain optimal maintenance protocols and identify key determinants of adaptation persistence over extended periods. Employing emerging neuroimaging technologies such as real-time fMRI and high-density EEG may significantly advance understanding of cortical and subcortical network adaptations induced by neurofeedback training, offering deeper insights into the neurophysiological mechanisms that underpin observed functional improvements.

7. Conclusions

The core finding of this study establishes that a 3-day inter-session interval represents the optimal periodization strategy for neurofeedback training in elite judo athletes. While both 2-day and 3-day protocols effectively induced early cortical adaptations and significant strength gains, the findings highlight the critical role of distributed practice in ensuring the long-term durability of these effects. The identification of distinct high, moderate, and low response phenotypes further underscores the necessity of personalized training approaches rather than “one-size-fits-all” protocols. Although strength improvements occurred without linear correlation to alpha power changes, likely mediated by cortical disinhibition and neural efficiency mechanisms, the results confirm neurofeedback as a potent ergonomic aid. Ultimately, three-day intervals uniquely optimize retention through enhanced consolidation, establishing evidence-based periodization guidelines previously absent from the neurofeedback literature.

Author Contributions

Conceptualization, A.M. (Alicja Markiel), D.S. and A.M. (Adam Maszczyk); methodology, A.M. (Adam Maszczyk), D.S. and J.M.; software, D.S. and A.Z.; validation, A.M. (Alicja Markiel), D.S., J.M. and J.P.; formal analysis, D.S., A.M. (Adam Maszczyk) and A.Z.; investigation, A.M. (Alicja Markiel), J.M. and J.P.; resources, A.M. (Adam Maszczyk) and J.P.; data curation, D.S., A.M. (Alicja Markiel) and A.Z.; writing—original draft preparation, A.M. (Alicja Markiel) and A.M. (Adam Maszczyk); writing—review and editing, A.M. (Alicja Markiel), D.S., J.M., J.P., A.M. (Adam Maszczyk) and A.Z.; visualization, D.S. and A.Z.; supervision, A.Z., A.M. (Adam Maszczyk) and J.P.; project administration, A.Z. and A.M. (Adam Maszczyk); funding acquisition, A.Z., A.M. (Adam Maszczyk) and J.P. All authors have read and agreed to the published version of the manuscript.

Funding

This research received no external funding.

Institutional Review Board Statement

The study was conducted in accordance with the Declaration of Helsinki and approved by the Institutional Bioethical Committee of the Academy of Physical Education in Katowice, Poland (protocol code: KB/11/2021, approved in 22 November 2021). Written informed consent was obtained from all participants prior to enrollment.

Informed Consent Statement

Informed consent was obtained from all subjects involved in the study. All participants provided written informed consent prior to enrollment, in accordance with the ethical approval from the Institutional Bioethical Committee of the Academy of Physical Education in Katowice, Poland. Written informed consent has been obtained from the participants to publish this paper.

Data Availability Statement

The de-identified datasets and full analysis pipeline supporting this research have been archived and are openly accessible via the Zenodo repository at https://doi.org/10.5281/zenodo.17471582. The dataset includes raw EEG signals (F3, F4 channels and calculated Frontal Alpha Index), pre- and post-intervention squat performance metrics across five relative loads (35–100% 1RM), training group stratification, derived indices, and all R scripts used for preprocessing, statistical modeling, and machine learning analysis. All code and documentation are provided within the Zenodo repository.

Acknowledgments

The authors extend their gratitude to the elite judo athletes who participated in this study. Special thanks to the staff at the judo training centers for facilitating recruitment and providing access to facilities. Technical support from the EEG laboratory at the Academy of Physical Education in Katowice is acknowledged. The authors thank the personnel who assisted with data collection and quality control procedures. This research was conducted without external funding support. No artificial intelligence tools were used in the design, data collection, analysis, or interpretation of results presented in this manuscript.

Conflicts of Interest

The authors declare no conflicts of interest.

Abbreviations

The following abbreviations are used in this manuscript:
AbbreviationDefinition
NFTNeurofeedback training
EEGElectroencephalography/Electroencephalographic
ΔFAIChange in Frontal Alpha Index
1RMOne-repetition maximum
IAFIndividual alpha frequency
LTPLong-term potentiation
E15G-2d15-session protocol with 2-day inter-session intervals
E15G-3d15-session protocol with 3-day inter-session intervals
ROMRange of motion
ICCIntraclass correlation coefficient
ICAIndependent component analysis
PSDPower spectral density
LMMLinear mixed-effects model
AICAkaike Information Criterion
FDRFalse discovery rate
CONSORTConsolidated Standards of Reporting Trials
TIDieRTemplate for Intervention Description and Replication
FAIRFindable, Accessible, Interoperable, Reusable
MARMissing at random
FAIFrontal Alpha Index (log(F4_alpha) − log(F3_alpha))
ΔF3Change in F3 electrode frequency
ΔF4Change in F4 electrode frequency
HzHertz
μV2Microvolts squared
Kilohms
SDStandard deviation
SEMStandard error of the mean
CIConfidence interval
%Percentage
pp-value
dCohen’s d (effect size)
η2Partial eta-squared (effect size)
nSample size
hHours
repsRepetitions
E15G-2dE = Experiment 15 = 15 sessions G = Group 2d = 2-day intervals
E15G-3dE = Experiment 15 = 15 sessions G = Group 3d = 3-day intervals

Appendix A

Figure A1. CONSORT Flow Diagram of Study Participant Progress. The CONSORT (Consolidated Standards of Reporting Trials) flow diagram illustrates the participant journey through the study phases, including enrollment, allocation, follow-up, and analysis. The diagram depicts the following: ENROLLMENT—Initial assessment of eligibility for n participants, with n = 4 excluded based on predefined exclusion criteria; ALLOCATION—Randomization of n = 21 eligible participants into three experimental groups: E15G-2d (n = 7): Participants allocated to the 2-day interval neurofeedback protocol with 15 repetitions per session; E15G-3d (n = 12): Participants allocated to the 3-day interval neurofeedback protocol with 15 repetitions per session; Control (n = 7): Participants allocated to the control condition (no active neurofeedback training); FOLLOW-UP—Tracking of participant completion and attrition: E15G-2d: n = 12 completed training protocol; E15G-3d: n = 12 completed training protocol; Control: n = 7 completed follow-up assessment; n = 2 lost to follow-up due to injury. Total loss to follow-up: n = 2; ANALYSIS—Final sample sizes included in statistical analyses: E15G-2d: n = 12; E15G-3d: n = 12; Control: n = 7.
Figure A1. CONSORT Flow Diagram of Study Participant Progress. The CONSORT (Consolidated Standards of Reporting Trials) flow diagram illustrates the participant journey through the study phases, including enrollment, allocation, follow-up, and analysis. The diagram depicts the following: ENROLLMENT—Initial assessment of eligibility for n participants, with n = 4 excluded based on predefined exclusion criteria; ALLOCATION—Randomization of n = 21 eligible participants into three experimental groups: E15G-2d (n = 7): Participants allocated to the 2-day interval neurofeedback protocol with 15 repetitions per session; E15G-3d (n = 12): Participants allocated to the 3-day interval neurofeedback protocol with 15 repetitions per session; Control (n = 7): Participants allocated to the control condition (no active neurofeedback training); FOLLOW-UP—Tracking of participant completion and attrition: E15G-2d: n = 12 completed training protocol; E15G-3d: n = 12 completed training protocol; Control: n = 7 completed follow-up assessment; n = 2 lost to follow-up due to injury. Total loss to follow-up: n = 2; ANALYSIS—Final sample sizes included in statistical analyses: E15G-2d: n = 12; E15G-3d: n = 12; Control: n = 7.
Applsci 16 00142 g0a1

Appendix B

Table A1. Attendance, Compliance, and Adverse Events.
Table A1. Attendance, Compliance, and Adverse Events.
GroupExpected Sessions
(n × 15)
Completed SessionsAdherence (%)DeviationsAdverse Events
E15G-2d12 × 15 = 18017597%None reportedNone
E15G-3d12 × 15 = 18017195%None reportedNone
Control7 × 15 = 105105100%None reportedNone
Note: Attendance and compliance were logged electronically; adherence calculated as (completed/expected × 100). No serious adverse events occurred; all deviations and adverse events (none) are detailed above.
Table A2. Model Diagnostics and Sensitivity Analyses.
Table A2. Model Diagnostics and Sensitivity Analyses.
Diagnostic MeasureDescriptionNotes/Thresholds
ResidualsExamination of model residuals for normality and homoscedasticityAll residuals within ±2 SD; no violations
Cook’s DistanceIdentification of influential cases (Cook’s D > 4/n)No observations exceeded threshold
Leverage StatisticsDetection of high-leverage points (hat values > 2 × (variables + 1)/n)All leverage values below critical value
Sensitivity Analysis 1Exclusion of top 1% extreme residualsResults consistent with full dataset
Sensitivity Analysis 2Exclusion of participants with any protocol deviationNo change in statistical inference
Sensitivity Analysis 3Robust regression (Huber M-estimator)Effect sizes and p-values remained stable
Note: Detailed case-level diagnostics and all sensitivity-analysis outputs are provided in the underlying statistical script.
Table A3. Full ANOVA tables for baseline FAI, F3, and F4.
Table A3. Full ANOVA tables for baseline FAI, F3, and F4.
VariableSourcedfSum of Squares (SS)Mean Square (MS)Fp-ValueVariableSource
FAI_PREBetween20.1650.082565.30<0.000001FAI_PREBetween
Within280.0350.00125Within
F3_PREBetween210.5125.25612.400.000139F3_PREBetween
Within2811.8720.424Within
F4_PREBetween29.0154.507511.400.000239F4_PREBetween
Within2811.0850.396Within

Appendix C

Figure A2. Session-by-session Frontal Alpha Index (ΔFAI) changes stratified by individual response phenotype: High responders (n = 9, blue circles), Moderate responders (n = 16, orange squares), and Low responders (n = 6, green triangles). Error bars represent ±SEM at each session. Note: High responders (n = 9) achieved peak ΔFAI 0.182 ± 0.005, moderate responders (n = 16) peaked at 0.170 ± 0.004, and low responders (n = 6) achieved 0.128 ± 0.007. Significant differences between phenotypes confirmed (F(2,28) = 45.3, p < 0.001, ηp2 = 0.76). Control group showed significantly lower within-session variability (Levene’s Test: F = 163.40, p < 0.001), confirming intervention specificity.
Figure A2. Session-by-session Frontal Alpha Index (ΔFAI) changes stratified by individual response phenotype: High responders (n = 9, blue circles), Moderate responders (n = 16, orange squares), and Low responders (n = 6, green triangles). Error bars represent ±SEM at each session. Note: High responders (n = 9) achieved peak ΔFAI 0.182 ± 0.005, moderate responders (n = 16) peaked at 0.170 ± 0.004, and low responders (n = 6) achieved 0.128 ± 0.007. Significant differences between phenotypes confirmed (F(2,28) = 45.3, p < 0.001, ηp2 = 0.76). Control group showed significantly lower within-session variability (Levene’s Test: F = 163.40, p < 0.001), confirming intervention specificity.
Applsci 16 00142 g0a2

References

  1. Gong, A.; Gu, F.; Nan, W.; Qu, Y.; Jiang, C.; Fu, Y. A review of neurofeedback training for improving sport performance from the perspective of user experience. Front. Neurosci. 2021, 15, 638369. [Google Scholar] [CrossRef]
  2. Sitaram, R.; Ros, T.; Stoeckel, L.; Haller, S.; Scharnowski, F.; Lewis-Peacock, J.; Weiskopf, N.; Blefari, M.L.; Rana, M.; Oblak, E.; et al. Closed-loop brain training: The science of neurofeedback. Nat. Rev. Neurosci. 2016, 18, 86–100. [Google Scholar] [CrossRef]
  3. Xiang, M.Q.; Hou, X.H.; Liao, B.G.; Liao, J.W.; Hu, M. The effect of neurofeedback training for sport performance in athletes: A meta-analysis. Psychol. Sport Exerc. 2018, 36, 114–122. [Google Scholar] [CrossRef]
  4. Zhang, L.; Wang, K.; Chen, Y.; Wei, Y.; Zhang, X.; Wang, C.; Zhao, Y.; Ren, Y. An investigation of the effectiveness of neurofeedback training on motor performance in healthy adults: A systematic review and meta-analysis. NeuroImage 2023, 270, 120000. [Google Scholar] [CrossRef]
  5. Domingos, C.; da Silva Caldeira, H.; Miranda, M.; Melício, F.; Rosa, A.C.; Pereira, J.G. The Influence of Noise in the Neurofeedback Training Sessions in Student Athletes. Int. J. Environ. Res. Public Health 2021, 18, 13223. [Google Scholar] [CrossRef] [PubMed]
  6. Yu, C.L.; Cheng, M.Y.; An, X.; Chueh, T.Y.; Wu, J.H.; Wang, K.P.; Hung, T.M. The Effect of EEG Neurofeedback Training on Sport Performance: A Systematic Review and Meta-Analysis. Scand. J. Med. Sci. Sports 2025, 35, e70055. [Google Scholar] [CrossRef]
  7. Bazanova, O.M.; Vernon, D. Interpreting EEG alpha activity. Neurosci. Biobehav. Rev. 2014, 44, 94–110. [Google Scholar] [CrossRef]
  8. Ros, T.; Munneke, M.A.; Ruge, D.; Gruzelier, J.H.; Rothwell, J.C. Endogenous control of waking brain rhythms induces neuroplasticity in humans. Eur. J. Neurosci. 2010, 31, 770–778. [Google Scholar] [CrossRef]
  9. Sadaghiani, S.; Kleinschmidt, A. Brain networks and α-oscillations: Structural and functional foundations of cognitive control. Trends Cogn. Sci. 2016, 20, 805–817. [Google Scholar] [CrossRef]
  10. Zhou, Q.; Cheng, R.; Yao, L.; Ye, X.; Xu, K. Neurofeedback training of alpha relative power improves the performance of motor imagery brain-computer interface. Front. Hum. Neurosci. 2022, 16, 831995. [Google Scholar] [CrossRef] [PubMed]
  11. Strehl, U. What learning theories can teach us in designing neurofeedback treatments. Front. Hum. Neurosci. 2014, 8, 894. [Google Scholar] [CrossRef]
  12. Freyer, F.; Becker, R.; Dinse, H.R.; Ritter, P. State-dependent perceptual learning. J. Neurosci. 2013, 33, 2900–2907. [Google Scholar] [CrossRef]
  13. Rogala, J.; Jurewicz, K.; Paluch, K.; Kublik, E.; Cetnarski, R.; Wróbel, A. The do’s and don’ts of neurofeedback training: A review of the controlled studies using healthy adults. Front. Hum. Neurosci. 2016, 10, 301. [Google Scholar] [CrossRef] [PubMed]
  14. Cepeda, N.J.; Pashler, H.; Vul, E.; Wixted, J.T.; Rohrer, D. Distributed practice in verbal recall tasks: A review and quantitative synthesis. Psychol. Bull. 2006, 132, 354–380. [Google Scholar] [CrossRef]
  15. Yang, Y.; Huang, Z.; Yang, Y.; Fan, M.; Yin, D. Time-dependent consolidation mechanisms of durable memory in spaced learning. Commun. Biol. 2025, 8, 535. [Google Scholar] [CrossRef]
  16. Barzegaran, E.; Vildavski, V.Y.; Knyazeva, M.G. Neurofeedback learning modifies the incidence rate of alpha spindles, but not their duration and amplitude. Eur. J. Neurosci. 2017, 45, 394–405. [Google Scholar] [CrossRef]
  17. Del Percio, C.; Babiloni, C.; Marzano, N.; Iacoboni, M.; Infarinato, F.; Vecchio, F.; Lizio, R.; Aschieri, P.; Fiore, A.; Toràn, G.; et al. “Neural efficiency” of athletes’ brain for upright standing: A high-resolution EEG study. Brain Res. Bull. 2009, 79, 193–200. [Google Scholar] [CrossRef]
  18. Sanchez-Lopez, J.; Fernandez, T.; Silva-Pereyra, J.; Martinez Mesa, J.A.; Di Russo, F. Differences in visuo-motor control in skilled vs. novice martial arts athletes during sustained and transient attention tasks: A motor-related cortical potential study. PLoS ONE 2014, 9, e91112. [Google Scholar] [CrossRef]
  19. Di Fronso, S.; Robazza, C.; Filho, E.; Bortoli, L.; Comani, S.; Bertollo, M. Neural markers of performance states in an Olympic athlete: An EEG case study in air-pistol shooting. J. Sports Sci. Med. 2016, 15, 214–222. [Google Scholar] [PubMed]
  20. Babiloni, C.; Del Percio, C.; Rossini, P.M.; Marzano, N.; Iacoboni, M.; Infarinato, F.; Lizio, R.; Pitrelli, P.; Vecchio, F.; Torri, E.; et al. Judgment of actions in experts: A high-resolution EEG study in elite athletes. NeuroImage 2009, 45, 512–521. [Google Scholar] [CrossRef] [PubMed]
  21. Mikicin, M.; Orzechowski, G.; Jurewicz, K.; Paluch, K.; Kowalczyk, M.; Wróbel, A. Brain-training for physical performance: A study of EEG-neurofeedback and alpha relaxation training in athletes. Acta Neurobiol. Exp. 2015, 75, 434–445. [Google Scholar] [CrossRef]
  22. Mikicin, M.; Kowalczyk, M.; Orzechowski, G.; Dąbrowski, A.; Jurewicz, K.; Paluch, K.; Szczęsna, A. The effects of EEG biofeedback training on visual reaction time in judo athletes. Int. J. Environ. Res. Public Health 2023, 20, 7054. [Google Scholar] [CrossRef]
  23. Pfurtscheller, G.; Lopes da Silva, F.H. Event-related EEG/MEG synchronization and desynchronization: Basic principles. Clin. Neurophysiol. 1999, 110, 1842–1857. [Google Scholar] [CrossRef]
  24. Cheng, M.Y.; Huang, C.J.; Chang, Y.K.; Koester, D.; Schack, T.; Hung, T.M. Sensorimotor rhythm neurofeedback enhances golf putting performance. J. Sport Exerc. Psychol. 2015, 37, 626–636. [Google Scholar] [CrossRef]
  25. Ring, C.; Cooke, A.; Kavussanu, M.; McIntyre, D.; Masters, R. Investigating the efficacy of neurofeedback training for expediting expertise and excellence in sport. Psychol. Sport Exerc. 2015, 16, 118–127. [Google Scholar] [CrossRef]
  26. Klimesch, W. EEG alpha and theta oscillations reflect cognitive and memory performance: A review and analysis. Brain Res. Rev. 1999, 29, 169–195. [Google Scholar] [CrossRef]
  27. Cheng, M.Y.; Yu, C.L.; An, X.; Wang, L.; Tsai, C.L.; Qi, F.; Wang, K.P. Evaluating EEG neurofeedback in sport psychology: A systematic review of RCT studies for insights into mechanisms and performance improvement. Front. Psychol. 2024, 15, 1331997. [Google Scholar] [CrossRef]
  28. Abraham, W.C. Metaplasticity: Tuning synapses and networks for plasticity. Nat. Rev. Neurosci. 2008, 9, 387. [Google Scholar] [CrossRef]
  29. Tollabi, M.; Tahmasebi Boroujeni, S.; Arabameri, E.; Shahbazi, M.; Lohse, K.R. Determining the optimal challenge point for learning motor skills in children with attention deficit/hyperactivity disorder. Hum. Mov. Sci. 2024, 98, 103296. [Google Scholar] [CrossRef] [PubMed]
  30. Hellrung, L.; Kirschner, M.; Sulzer, J.; Sladky, R.; Scharnowski, F.; Herdener, M.; Tobler, P.N. Analysis of individual differences in neurofeedback training illuminates successful self-regulation of the dopaminergic midbrain. Commun. Biol. 2022, 5, 845. [Google Scholar] [CrossRef]
  31. Corrado, S.; Tosti, B.; Mancone, S.; Di Libero, T.; Rodio, A.; Andrade, A.; Diotaiuti, P. Improving mental skills in precision sports by using neurofeedback training: A narrative review. Sports 2024, 12, 70. [Google Scholar] [CrossRef] [PubMed]
Figure 1. Learning curves for neurophysiological adaptations (ΔFAI corrected) across 15 training sessions. Note: Error bars represent standard deviations. E15G-2d (blue circles, mean 0.148 ± 0.205) and E15G-3d (orange squares, mean 0.148 ± 0.202) show peak responses at sessions 6 and 2, respectively, with subsequent stabilization and late-phase decline (sessions 14–15). E15G-2d and E15G-3d display substantially larger variability than the Control group (green triangles, mean 0.052 ± 0.010), which exhibits minimal variability throughout with error bars ~20-fold smaller than experimental groups, confirming intervention specificity. Individual response heterogeneity (high/moderate/low responders) explains the large within-group SD in experimental conditions.
Figure 1. Learning curves for neurophysiological adaptations (ΔFAI corrected) across 15 training sessions. Note: Error bars represent standard deviations. E15G-2d (blue circles, mean 0.148 ± 0.205) and E15G-3d (orange squares, mean 0.148 ± 0.202) show peak responses at sessions 6 and 2, respectively, with subsequent stabilization and late-phase decline (sessions 14–15). E15G-2d and E15G-3d display substantially larger variability than the Control group (green triangles, mean 0.052 ± 0.010), which exhibits minimal variability throughout with error bars ~20-fold smaller than experimental groups, confirming intervention specificity. Individual response heterogeneity (high/moderate/low responders) explains the large within-group SD in experimental conditions.
Applsci 16 00142 g001
Figure 2. Strength performance improvements across five relative loading intensities (35–100% 1RM). Data presented as mean ± SEM. * p < 0.05 vs. control; *† p < 0.05 vs. E15G-3d.
Figure 2. Strength performance improvements across five relative loading intensities (35–100% 1RM). Data presented as mean ± SEM. * p < 0.05 vs. control; *† p < 0.05 vs. E15G-3d.
Applsci 16 00142 g002
Figure 3. Correlation between neurophysiological changes (ΔFAI corrected) and strength performance improvements at 85% 1RM. E15G-2d (blue circles, n = 12) and E15G-3d (orange crosses, n = 12) experimental groups, and CONTROL (red/magenta squares, n = 7) are distinguished in the legend positioned outside the plot area. Weak negative overall correlation r = −0.026, p = 0.696. Individual data points colored by group assignment demonstrate absence of significant group-specific relationships. Linear trend line with 95% confidence interval (gray band) shows minimal association between neurophysiological adaptations (ΔFAI) and strength improvements at 85% 1RM, indicating that strength gains occur through mechanisms independent of measured FAI changes at the C3 electrode, consistent with the dissociation between neural and performance adaptations reported in the primary analyses.
Figure 3. Correlation between neurophysiological changes (ΔFAI corrected) and strength performance improvements at 85% 1RM. E15G-2d (blue circles, n = 12) and E15G-3d (orange crosses, n = 12) experimental groups, and CONTROL (red/magenta squares, n = 7) are distinguished in the legend positioned outside the plot area. Weak negative overall correlation r = −0.026, p = 0.696. Individual data points colored by group assignment demonstrate absence of significant group-specific relationships. Linear trend line with 95% confidence interval (gray band) shows minimal association between neurophysiological adaptations (ΔFAI) and strength improvements at 85% 1RM, indicating that strength gains occur through mechanisms independent of measured FAI changes at the C3 electrode, consistent with the dissociation between neural and performance adaptations reported in the primary analyses.
Applsci 16 00142 g003
Figure 4. Correlation between neurophysiological changes (ΔFAI) and strength performance improvements at 55% 1RM. Note: E15G-2d (blue circles, n = 12), E15G-3d (orange crosses, n = 12), and CONTROL (red squares, n = 7) are distinguished in the legend. Weak negative overall correlation (r = −0.120, p = 0.072). The gray line represents the linear trend with 95% confidence interval (shaded band). Individual data points indicate absence of significant group-specific relationships, suggesting dissociation between FAI changes and strength gains at this intensity.
Figure 4. Correlation between neurophysiological changes (ΔFAI) and strength performance improvements at 55% 1RM. Note: E15G-2d (blue circles, n = 12), E15G-3d (orange crosses, n = 12), and CONTROL (red squares, n = 7) are distinguished in the legend. Weak negative overall correlation (r = −0.120, p = 0.072). The gray line represents the linear trend with 95% confidence interval (shaded band). Individual data points indicate absence of significant group-specific relationships, suggesting dissociation between FAI changes and strength gains at this intensity.
Applsci 16 00142 g004
Figure 5. Retention of training effects at 48 h (E15G-2d) and 72 h (E15G-3d) follow-up assessments. E15G-3d protocol demonstrated superior retention of both neurophysiological and strength adaptations. Control group returned to baseline levels by 48 h. Data presented as percentage of peak training effect ± SEM.
Figure 5. Retention of training effects at 48 h (E15G-2d) and 72 h (E15G-3d) follow-up assessments. E15G-3d protocol demonstrated superior retention of both neurophysiological and strength adaptations. Control group returned to baseline levels by 48 h. Data presented as percentage of peak training effect ± SEM.
Applsci 16 00142 g005
Table 1. (A) Baseline Characteristics by Group. (B) Baseline values and ANOVA results for FAI, F3, and F4.
Table 1. (A) Baseline Characteristics by Group. (B) Baseline values and ANOVA results for FAI, F3, and F4.
(A)
VariableE15G-2d (n = 12)E15G-3d (n = 12)CONTROL (n = 7)Fp
FAI0.009 ± 0.0090.008 ± 0.0100.011 ± 0.0111.480.230
F3 (Hz)4.50 ± 0.134.48 ± 0.094.51 ± 0.022.790.064
F4 (Hz)4.70 ± 0.104.72 ± 0.124.70 ± 0.081.580.208
Squat 35% (reps)5.9 ± 1.25.6 ± 1.35.7 ± 0.00.420.661
Squat 55% (reps)5.7 ± 1.15.8 ± 1.45.7 ± 0.00.060.942
Squat 70% (reps)5.7 ± 1.45.8 ± 1.05.7 ± 0.00.080.923
Squat 85% (reps)6.8 ± 1.36.6 ± 1.26.7 ± 0.00.170.844
Squat 100% (reps)5.2 ± 0.84.8 ± 1.05.0 ± 0.01.220.308
(B)
VariableF(2, 28)p-ValueInterpretation
FAI_PRE65.30<0.001 Significant baseline difference
F3_PRE12.400.001 Significant baseline difference
F4_PRE11.400.002 Significant baseline difference
Data presented as mean ± SD. FAI = Frontal Alpha Index; F3/F4 = frontal electrode frequencies; Squat = repetitions to task failure at each relative loading intensity (% 1RM); 1RM = one-repetition maximum. Note: Significant F-values for baseline neurophysiological variables (F(2,28) = 65.30, 12.40, 11.40; p < 0.001) result from very small within-group variances (particularly in the CONTROL group), rather than large between-group mean differences. Although statistically significant, the absolute magnitude of these baseline differences is minimal (e.g., FAI differences < 0.003, F3 differences < 0.03 Hz). These baseline imbalances do not indicate randomization failure, as: (1) strength performance measures showed no significant between-group differences (Squat 35–100% 1RM; all p > 0.05; see Table 1A), (2) the primary training electrode (C3 resting alpha power) showed no significant baseline differences (F(2,29) = 1.24, p = 0.302; see Section 2.1), and (3) all frontal electrode baseline values (F3, F4, FAI) were included as fixed-effect covariates in primary statistical models to account for these minor baseline imbalances while preserving randomization benefits (see Section 2.8).
Table 2. Neurophysiological Changes by Group.
Table 2. Neurophysiological Changes by Group.
GroupΔFAI (Mean per Session ± SD) *95% CIΔF3 (μV2) Mean ± SDΔF4 (μV2) Mean ± SDInterpretation
E15G-2d0.148 ± 0.205 **[−0.048, 0.058]−0.064 ± 1.727−0.133 ± 1.954Modest within-session changes with high individual variability
E15G-3d0.148 ± 0.202 **[0.000, 0.104]0.169 ± 1.5780.054 ± 1.661Comparable session-level changes to E15G-2d
CONTROL0.052 ± 0.010 ***[0.025, 0.030]0.053 ± 0.011−0.040 ± 0.009Minimal within-session variation; control effectiveness confirmed
* Data presented as mean ± SD per session across 15 training sessions (225 session-level observations). ΔFAI represents change in Frontal Alpha Index (arbitrary units); ΔF3 and ΔF4 represent changes in absolute alpha power at left and right frontal electrodes, respectively. ** p < 0.05 vs. baseline within group; *** p < 0.001 (statistical stability confirmed). The larger SD values in experimental groups for F3/F4 reflect the active engagement of neural regulation mechanisms compared to the passive stability of the control group.
Table 3. Strength Performance Changes by Loading Intensity.
Table 3. Strength Performance Changes by Loading Intensity.
GroupΔ35% (reps)Δ55% (reps)Δ70% (reps)Δ85% (reps)Δ100% (reps)
E15G-2d2.37 ± 0.66 *†2.37 ± 0.64 *†2.30 ± 0.56 *†2.31 ± 0.56 *†2.40 ± 0.61 *†
E15G-3d2.00 ± 0.53 *1.84 ± 0.64 *1.95 ± 0.46 *1.98 ± 0.47 *1.88 ± 0.45 *
CONTROL2.19 ± 0.542.10 ± 0.482.12 ± 0.512.15 ± 0.492.14 ± 0.52
* Data presented as mean ± SD change in repetitions. p < 0.05 vs. control; † p < 0.05 vs. E15G-3d.
Table 4. Correlations Between Neurophysiological and Strength Changes.
Table 4. Correlations Between Neurophysiological and Strength Changes.
LoadingOverall (n = 31)E15G-2d (n = 12)E15G-3d (n = 12)CONTROL (n = 7)
35% 1RMr = −0.036, p = 0.592r = 0.023, p = 0.864r = −0.033, p = 0.801r = 0.030, p = 0.764
55% 1RMr = −0.120, p = 0.072r = −0.069, p = 0.598r = −0.097, p = 0.463r = −0.131, p = 0.184
70% 1RMr = 0.029, p = 0.660r = 0.123, p = 0.351r = 0.011, p = 0.935r = −0.013, p = 0.892
85% 1RMr = −0.026, p = 0.696r = 0.171, p = 0.193r = −0.187, p = 0.152r = −0.060, p = 0.546
100% 1RMr = 0.077, p = 0.247r = 0.100, p = 0.446r = 0.204, p = 0.119r = −0.174, p = 0.076
Table 5. Individual Response Classification.
Table 5. Individual Response Classification.
Response Typen (%)Peak Session * (Mean ± SD)ΔFAI Peak * (Mean ± SD)Retention ** (Mean ± SD)Cohen’s d ** vs. Control
High Responders9 (29.0)5.1 ± 3.00.182 ± 0.00564.6 ± 7.20.87
Moderate Responders16 (51.6)6.1 ± 2.80.170 ± 0.00466.7 ± 14.70.72
Low Responders6 (19.4)8.2 ± 5.70.128 ± 0.00756.7 ± 27.80.48
Control Group7 (100.0)-0.052 ± 0.010<5% †-
* Peak Session indicates the median session number at which each responder phenotype achieved maximum mean ΔFAI; ranges reflect substantial individual variation in learning timeline (see Figure A1). ** Retention represents the percentage of peak neurophysiological gains maintained at 72 h post-intervention for experimental responders; control group returned to baseline by 48 h, confirming intervention specificity. ** Cohen’s d effect sizes calculated relative to control group baseline ΔFAI (0.052 ± 0.010), indicating that high responders achieved neurophysiological changes equivalent to large treatment effects (d > 0.8), comparable to pharmacological interventions documented in neurofeedback meta-analyses. † Control group retention negligible; participants returned to baseline ΔFAI within 48 h post-intervention (mean ΔFAI_retention = 0.012 ± 0.008, p = 0.724 vs. baseline).
Disclaimer/Publisher’s Note: The statements, opinions and data contained in all publications are solely those of the individual author(s) and contributor(s) and not of MDPI and/or the editor(s). MDPI and/or the editor(s) disclaim responsibility for any injury to people or property resulting from any ideas, methods, instructions or products referred to in the content.

Share and Cite

MDPI and ACS Style

Markiel, A.; Skalski, D.; Markowski, J.; Pilch, J.; Maszczyk, A.; Zajac, A. Optimal Inter-Session Intervals in Neurofeedback Training: A Randomized Trial of Retention and Individual Response Patterns in Elite Judo Athletes. Appl. Sci. 2026, 16, 142. https://doi.org/10.3390/app16010142

AMA Style

Markiel A, Skalski D, Markowski J, Pilch J, Maszczyk A, Zajac A. Optimal Inter-Session Intervals in Neurofeedback Training: A Randomized Trial of Retention and Individual Response Patterns in Elite Judo Athletes. Applied Sciences. 2026; 16(1):142. https://doi.org/10.3390/app16010142

Chicago/Turabian Style

Markiel, Alicja, Dariusz Skalski, Jarosław Markowski, Jan Pilch, Adam Maszczyk, and Adam Zajac. 2026. "Optimal Inter-Session Intervals in Neurofeedback Training: A Randomized Trial of Retention and Individual Response Patterns in Elite Judo Athletes" Applied Sciences 16, no. 1: 142. https://doi.org/10.3390/app16010142

APA Style

Markiel, A., Skalski, D., Markowski, J., Pilch, J., Maszczyk, A., & Zajac, A. (2026). Optimal Inter-Session Intervals in Neurofeedback Training: A Randomized Trial of Retention and Individual Response Patterns in Elite Judo Athletes. Applied Sciences, 16(1), 142. https://doi.org/10.3390/app16010142

Note that from the first issue of 2016, this journal uses article numbers instead of page numbers. See further details here.

Article Metrics

Article metric data becomes available approximately 24 hours after publication online.
Back to TopTop