Module Partition of Mechatronic Products Based on Core Part Hierarchical Clustering and Non-Core Part Association Analysis
Abstract
1. Introduction
2. Related Work
2.1. Product Structure Modeling
2.2. Module Partition Method
3. Research Gaps and Challenges
- The first is the structural modeling of mechatronic products. How can the complexity of the structural modeling of mechatronic products be reduced and the accuracy and rationality of the established model be ensured?
- The second is the acquisition of an optimal modularization scheme for mechatronic products. After obtaining the basic modular framework of mechatronic products based on the core parts, how do we deal with the module division of the remaining non-core parts?
4. Method
4.1. Mechatronic Product Core Parts Screening Based on Expert Scoring
4.2. DSM Model of Mechatronic Products Based on Core Parts
4.2.1. Correlation Between the Core Parts
- Structural correlation: The connection form and fitting type are the main factors determining the strength of the structural correlation between parts. The acquisition of these data relies mainly on engineers’ design knowledge and relevant engineering information.
- Functional correlation: The functions to be realized by mechatronic products are generally complex, so the total functions are often decomposed into simple sub-functions in the design process. It is beneficial for product design and subsequent function upgrading to categorize parts that have the same function into one module.
- Flow correlation: Flow correlation is analyzed by determining whether energy flow, material flow, or signal flow exists between parts. The flow correlation strength between assembled parts is also evaluated according to energy flow, material flow, and signal flow.
- Life span correlation: Mechatronic products usually comprise a large number of parts, while the service times and maintenance periods vary. Parts that have similar service times and maintenance periods can be grouped into the same module to reduce the use costs of a mechatronic product.
- Recovery method correlation: Increasingly serious environmental issues have led government agencies to focus more on the recycling of renewable resources. Mechatronic products have a large number of parts with high recycling values. However, the complexity of mechatronic product structures results in higher costs for recycling. Therefore, it is beneficial to reduce the recycling cost by grouping parts that can be recycled using the same method into the same module.
4.2.2. Construction of Weighted DSM Model
4.3. Module Division of Mechatronic Products Based on Hierarchical Clustering
4.4. Module Division of Non-Core Parts Based on Association Analysis
4.4.1. Analysis of the Association Strength Between Non-Core Parts and Modules
4.4.2. Module Division of Non-Core Parts
5. Case Study
5.1. Core Parts Screening of an Electric Bicycle
5.2. DSM Model of Electric Bicycles Based on Core Parts
5.3. Hierarchical Clustering of Core Parts of an Electric Bicycle Based on a DSM Model
5.4. Module Division of Non-Core Parts of Electric Bicycles Based on Correlation Analysis
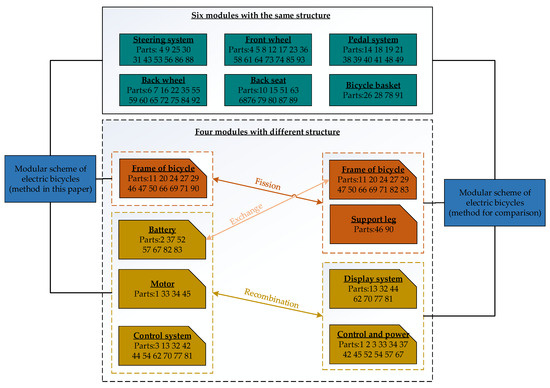
5.5. Compared with Community Detection Algorithm
- The community recognition algorithm divides the support leg module from the frame of the bicycle module, and the support leg module only contains two parts and is closely connected with the frame of the bicycle module. Therefore, it is unreasonable for the support leg to be a module alone.
- The community recognition algorithm reconstructs the motor module, battery module, and control system into two modules: the display system and the control and power system. However, with electric bicycle manufacturers, the motor and battery are usually purchased parts and have different types of customer requirements. It is conducive to product configuration and new product development to use them as separate modules.
- In the pre-modularization stage, the community identification algorithm categorizes the left guard plate and the right guard plate into the frame module, while the non-core parts association analysis method in this paper categorizes the left guard plate and the right guard plate into the battery module. The guard plate is close to the frame module in structure and has a strong functional correlation with the battery module, but it is a plastic product and is not compatible with the frame module in terms of material.
5.6. Sensitivity Analysis of Screening Threshold for Core Parts
6. Discussion
7. Conclusions
- The DSM was constructed to visually represent the physical structure of a complex product, including the core parts and the correlation strengths among them. This method effectively reduces the difficulty of complex product modeling and ensures the accuracy of the model.
- The hierarchical clustering algorithm was used to obtain the initial modular scheme of mechatronic products. Through association analysis, the non-core parts were divided into modules with the strongest comprehensive association relationships.
- We selected an electric bicycle as a case study to explain the methods described. The effectiveness of these methods in engineering applications was demonstrated.
Author Contributions
Funding
Institutional Review Board Statement
Informed Consent Statement
Data Availability Statement
Acknowledgments
Conflicts of Interest
References
- Gershenson, J.K.; Prasad, G.J.; Zhang, Y. Product modularity: Definitions and benefits. J. Eng. Des. 2003, 14, 295–313. [Google Scholar] [CrossRef]
- Zhang, J.; Li, B.; Peng, Q.; Gu, P. Product Specification Analysis for Modular Product Design Using Big Sales Data. Chin. J. Mech. Eng. 2023, 36, 17. [Google Scholar] [CrossRef]
- Modrak, V.; Soltysova, Z. Influence of Manufacturing Process Modularity on Lead Time Performances and Complexity. Appl. Sci. 2023, 13, 7196. [Google Scholar] [CrossRef]
- Kremer, G.E.O.; Gupta, S. Analysis of modularity implementation methods from an assembly and variety viewpoints. Int. J. Adv. Manuf. Tech. 2013, 66, 1959–1976. [Google Scholar] [CrossRef]
- Lai, X.; Wang, N.; Jiang, B.; Jia, T. Choosing Recovery Strategies for Waste Electronics: How Product Modularity Influences Cooperation and Competition. Sustainability 2024, 16, 9035. [Google Scholar] [CrossRef]
- Wang, S.; Li, Z.K.; He, C.; Liu, D.Z.; Zou, G.Y. Core components-oriented modularisation methodology for complex products. J. Eng. Des. 2022, 33, 691–715. [Google Scholar] [CrossRef]
- Fan, B.; Qi, G.; Hu, X.; Yu, T. A network methodology for structure-oriented modular product platform planning. J. Intell. Manuf. 2015, 26, 553–570. [Google Scholar] [CrossRef]
- Zhang, N.; Yang, Y.; Zheng, Y.; Su, J. Module partition of complex mechanical products based on weighted complex networks. J. Intell. Manuf. 2019, 30, 1973–1998. [Google Scholar] [CrossRef]
- Beek, T.; Erden, M.S.; Tomiyama, T. Modular design of mechatronic systems with function modeling. Mechatronics 2010, 20, 850–863. [Google Scholar] [CrossRef]
- Li, S.; Mirhosseini, M. A matrix-based modularization approach for supporting secure collaboration in parametric design. Comput. Ind. 2012, 63, 619–631. [Google Scholar] [CrossRef]
- Gelan, Y. Module partition method based on complex network theory. J. Graph. 2012, 33, 69–75. [Google Scholar]
- Hong, Z.; Feng, Y.; Li, Z.; Tian, G.; Tan, J. Reliability-based and cost-oriented product optimization integrating fuzzy reasoning Petri Nets, interval expert evaluation and cultural-based DMOPSO using crowding distance sorting. Appl. Sci. 2017, 7, 791. [Google Scholar] [CrossRef]
- Li, J.; Zhang, H.C.; Gonzalez, M.A.; Yu, S. A multi-objective fuzzy graph approach for modular formulation considering end-of-life issues. Int. J. Prod. Res. 2008, 46, 4011–4033. [Google Scholar] [CrossRef]
- Xiao, R.; Chen, T. Research on design structure matrix and its applications in product development and innovation: An overview. Int. J. Comput. Appl. Technol. 2010, 37, 218–229. [Google Scholar] [CrossRef]
- Browning, T.R. Design Structure Matrix Extensions and Innovations: A Survey and New Opportunities. IEEE Trans. Eng. Manag. 2016, 63, 27–52. [Google Scholar] [CrossRef]
- Browning, T.R.; Eppinger, S.D. Modeling impacts of process architecture on cost and schedule risk in product development. Eng. Manag. IEEE Trans. 2000, 49, 428–442. [Google Scholar] [CrossRef]
- Steward, D.V. The design structure system: A method for managing the design of complex systems. IEEE Trans. Eng. Manag. 1981, EM-28, 71–74. [Google Scholar] [CrossRef]
- Han, Z.; Mo, R.; Yang, H.; Hao, L. Module partition for mechanical CAD assembly model based on multi-source correlation information and community detection. J. Adv. Mech. Des. Syst. Manuf. 2018, 12, 1–15. [Google Scholar] [CrossRef]
- Li, B.M.; Xie, S.Q. Module partition for 3D CAD assembly models: A hierarchical clustering method based on component dependencies. Int. J. Prod. Res. 2015, 53, 5224–5240. [Google Scholar] [CrossRef]
- Ma, J.F.; Kremer, G.E.O. A sustainable modular product design approach with key components and uncertain end-of-life strategy consideration. Int. J. Adv. Manuf. Technol. 2016, 85, 741–763. [Google Scholar] [CrossRef]
- Li, Y.; Chu, X.; Chu, D.; Liu, Q. An integrated module partition approach for complex products and systems based on weighted complex networks. Int. J. Prod. Res. 2014, 52, 4608–4622. [Google Scholar] [CrossRef]
- Wang, S.; Li, Z.; He, C.; Liu, D.; Zou, G. An Integrated Method for Modular Design Based on Auto-Generated Multi-Attribute DSM and Improved Genetic Algorithm. Symmetry 2022, 14, 48. [Google Scholar] [CrossRef]
- Kreng, V.B.; Lee, T.P. QFD-based modular product design with linear integer programming—A case study. J. Eng. Des. 2004, 15, 261–284. [Google Scholar] [CrossRef]
- Kamrani, A.K.; Gonzalez, R. A genetic algorithm-based solution methodology for modular design. J. Intell. Manuf. 2003, 14, 599–616. [Google Scholar] [CrossRef]
- Pandremenos, J.; Chryssolouris, G. A neural network approach for the development of modular product architectures. Int. J. Comput. Integr. Manuf. 2011, 24, 879–887. [Google Scholar] [CrossRef]
- Kim, S.; Moon, S.K. Disassembly Complexity-Driven Module Identification for Additive Manufacturing. In Proceedings of the 24th ISPE Inc. International Conference on Transdisciplinary Engineering, Singapore, 10–14 July 2017. [Google Scholar]
- Gu, P.; Sosale, S. Product modularization for life cycle engineering. Robot. Comput.-Integr. Manuf. 1999, 15, 387–401. [Google Scholar] [CrossRef]
- Ji, Y.J.; Jiao, R.J.; Chen, L.; Wu, C.L. Green modular design for material efficiency: A leader follower joint optimization model. J. Clean. Prod. 2013, 41, 187–201. [Google Scholar] [CrossRef]
- Zheng, H.; Feng, Y.X.; Tan, J.R.; Zhang, Z.X. An integrated modular design methodology based on maintenance performance consideration. Proc. Inst. Mech. Eng. Part B J. Eng. Manuf. 2017, 231, 313–328. [Google Scholar] [CrossRef]
- Yan, J.; Feng, C.; Cheng, K. Sustainability-oriented product modular design using kernel-based fuzzy c-means clustering and genetic algorithm. Proc. Inst. Mech. Eng. Part B J. Eng. Manuf. 2012, 226, 1635–1647. [Google Scholar] [CrossRef]
- You, Y.; Liu, Z.; Liu, Y.; Peng, N.; Wang, J.; Huang, Y.; Huang, Q. K-Means Module Division Method of FDM3D Printer-Based Function-Behavior-Structure Mapping. Appl. Sci. 2023, 13, 7453. [Google Scholar] [CrossRef]
- AlGeddawy, T.; ElMaraghy, H. Optimum granularity level of modular product design architecture. Cirp Ann.-Manuf. Technol. 2013, 62, 151–154. [Google Scholar] [CrossRef]
- Li, Z.k.; Wang, S.; Yin, W.w. Determining optimal granularity level of modular product with hierarchical clustering and modularity assessment. J. Braz. Soc. Mech. Sci. Eng. 2019, 41, 342. [Google Scholar] [CrossRef]
- Li, Z.; Wei, W. Modular design for optimum granularity with auto-generated DSM and improved elbow assessment method. Proc. Inst. Mech. Eng. Part B J. Eng. Manuf. 2022, 236, 413–426. [Google Scholar] [CrossRef]
- Li, Y.; Wang, Z.; Zhong, X.; Zou, F. Identification of influential function modules within complex products and systems based on weighted and directed complex networks. J. Intell. Manuf. 2019, 30, 2375–2390. [Google Scholar] [CrossRef]
- Zhang, Z.J.; Lu, B.T.; Xu, X.B.; Shen, X.F.; Feng, J.; Brunauer, G. CN-MgMP: A multi-granularity module partition approach for complex mechanical products based on complex network. Appl. Intell. 2023, 53, 17679–17692. [Google Scholar] [CrossRef]
- Liu, Z.Y.; Zhong, P.C.; Liu, H.; Jia, W.Q.; Sa, G.; Tan, J.R. Module partition for complex products based on stable overlapping community detection and overlapping component allocation. Res. Eng. Des. 2024, 35, 269–288. [Google Scholar] [CrossRef]
- Hossain, M.S.; Chakrabortty, R.K.; Elsawah, S.; Ryan, M.J. Hierarchical joint optimization of modular product family and supply chain architectures considering sustainability. Sustain. Prod. Consum. 2023, 43, 15–33. [Google Scholar] [CrossRef]
- Tian, G.; Sheng, H.; Zhang, L.; Zhang, H.; Fathollahi-Fard, A.M.; Zhang, X.; Feng, Y. Enhancing end-of-life product recyclability through modular design and social engineering optimiser. Int. J. Prod. Res. 2024, 1–9. [Google Scholar] [CrossRef]
- Tucker, C.S.; Kim, H.M.; Barker, D.E.; Zhang, Y. A ReliefF attribute weighting and X-means clustering methodology for top-down product family optimization. Eng. Optim. 2010, 42, 593–616. [Google Scholar] [CrossRef]
- Newman, M.E.J.; Girvan, M. Finding and evaluating community structure in networks. Phys. Rev. E-Stat. Nonlinear Soft Matter Phys. 2004, 69, 026113. [Google Scholar] [CrossRef] [PubMed]
- Li, Y.; Wang, Z.; Zhang, L.; Chu, X.; Xue, D. Function Module Partition for Complex Products and Systems Based on Weighted and Directed Complex Networks. J. Mech. Des. Trans. ASME 2017, 139, 021101. [Google Scholar] [CrossRef]














| Score | Functional | Structural |
|---|---|---|
| 81–100 | Very important | Very complex |
| 61–80 | Important | Complex |
| 41–60 | General | General |
| 21–40 | Unimportant | Simple |
| 1–20 | Very unimportant | Very simple |
| Strength of ck | Interval Value | Description of Correlation Strength Between Parts m and n | ||||
|---|---|---|---|---|---|---|
| Structure | Functional | Flow | Life Span | Recovery | ||
| strong | 0.7~0.9 | Impartible connection | Bear the same core function | Energy flow between them | Frequent repairs or maintenance | Reuse |
| medium | 0.4~0.6 | Connection difficult to disassemble | Bear the same general function | Signal flow between them | Regular repairs or maintenance | Recycle |
| weak | 0.1~0.3 | Connection easy to disassemble | Bear the same additional function | Material flow between them | Almost no repairs or maintenance | Discard |
| none | 0 | No physical connection | No functional relationship | No flow between them | Different repairs or maintenance cycle | Different recovery methods |
| Ranking | Part Name | Score | Ranking | Part Name | Score | Ranking | Part Name | Score |
|---|---|---|---|---|---|---|---|---|
| 1 | Hub motor | 96.8 | 32 | Trumpet | 57.8 | 63 | Backrest strut | 33.5 |
| 2 | Battery | 92.9 | 33 | Speed transmitter | 56.4 | 64 | Front brake reset spring | 33.3 |
| 3 | Controller | 89.8 | 34 | Speed control handle | 55.9 | 65 | Back brake reset spring | 32.6 |
| 4 | Headset | 89.3 | 35 | Back mudguard | 55.8 | 66 | Saddle | 32.6 |
| 5 | Front hub | 88.5 | 36 | Front mudguard | 55.8 | 67 | Charging mouth | 32.4 |
| 6 | Back axle | 87.5 | 37 | Battery holder | 55.7 | 68 | Back saddle | 31.6 |
| 7 | Back brake drum | 87.4 | 38 | Right crankset arm | 55 | 69 | Seatpost collar | 30.9 |
| 8 | Front brake drum | 86.6 | 39 | Lift crankset arm | 55 | 70 | Head lamp pedestal | 27.1 |
| 9 | Fork | 84.9 | 40 | Right crankset | 54.9 | 71 | Kickstand | 26.7 |
| 10 | Seat stay | 83 | 41 | Lift crankset | 54.9 | 72 | Back brake handle bracket | 26.2 |
| 11 | Chain stay | 82.9 | 42 | Control cable | 54.9 | 73 | Front brake handle bracket | 26.2 |
| 12 | Front axel | 80.9 | 43 | Lower leg | 54.8 | 74 | Front brake lever | 25.3 |
| 13 | Screem | 78.2 | 44 | Head lamp | 54.4 | 75 | Back brake lever | 25.3 |
| 14 | Cassette | 77.5 | 45 | Power cable | 51.6 | 76 | Backrest scale board | 25.1 |
| 15 | Backseat frame | 76 | 46 | Supporting leg | 50.4 | 77 | Screen cover | 24.8 |
| 16 | Back tire | 74.8 | 47 | Seatpost | 50.2 | 78 | Basket studdle | 23.7 |
| 17 | Front tire | 74.6 | 48 | Lift pedal | 50 | 79 | Lift damping spring | 22.8 |
| 18 | Middle axle | 73.3 | 49 | Right pedal | 49.8 | 80 | Right damping spring | 22.8 |
| 19 | Chain | 72.7 | 50 | Seat tube | 47.3 | 81 | Lampshade | 22.1 |
| 20 | Back tube | 72.5 | 51 | Backrest | 45.6 | 82 | Right guard plate | 21.6 |
| 21 | Chain ring | 68.8 | 52 | Battery holder cover | 44.8 | 83 | Lift guard plate | 21.6 |
| 22 | Back inner tube | 66.1 | 53 | Crown | 44.3 | 84 | Back mudguard studdle | 20.3 |
| 23 | Front inner tube | 66.1 | 54 | Starting switch | 43.6 | 85 | Front mudguard studdle | 20.3 |
| 24 | Middle tube | 65.1 | 55 | Bike lock | 43.4 | 86 | Grip | 19.9 |
| 25 | Upright rod | 65 | 56 | Upright rod collar | 41.9 | 87 | License plate buckle | 17.4 |
| 26 | Bike basket | 62.1 | 57 | Battery holder’s lock | 38.8 | 88 | Headset cap | 16 |
| 27 | Head tube | 61.1 | 58 | Front brake cable | 38.8 | 89 | Reflector | 13.6 |
| 28 | Basket cover | 60.4 | 59 | Back brake cable | 38.8 | 90 | Support leg return spring | 11.8 |
| 29 | Rail | 59.6 | 60 | Back brake handle | 35.2 | 91 | Basket buckle | 11.7 |
| 30 | Upper fork | 59.3 | 61 | Front brake handle | 35.2 | 92 | Back mudguard buckle | 7.5 |
| 31 | Handlebar | 59 | 62 | Trumpet button | 34.7 | 93 | Front mudguard buckle | 7.5 |
| Threshold | Number of Modules | Modularity Results |
|---|---|---|
| 2.5 | 13 | {1} {2} {3 13} {4 9 25} {5 12 17} {8 23} {6 7 16 22} {10 15} {11 24} {14 21} {18 19} {20 27} {26 28} |
| 3 or 3.5 | 10 | {1} {2} {3 13} {4 9 25} {5 8 12 17 23} {6 7 16 22} {10 15} {11 20 24 27} {14 18 19 21} {26 28} |
| 4 | 7 | {12 3 13} {4 9 25} {5 8 12 17 23} {6 7 10 15 16 22} {11 20 24 27} {14 18 19 21} {26 28} |
| 4.5 | 4 | {12 3 13} {26 28} {14 18 19 21} {4 5 6 7 8 9 10 11 12 15 16 17 20 22 23 24 25 27} |
| 5 | 2 | {1 2 3 13} {4 5 6 7 8 9 10 11 12 14 15 16 17 18 19 20 21 22 23 24 25 26 27 28} |
| No | Module | Module Parts |
|---|---|---|
| 1 | Motor | {1 33 34 45} |
| 2 | Battery | {2 37 52 57 67 82 83} |
| 3 | Control system | {3 13 32 42 44 54 62 70 77 81} |
| 4 | Steering system | {4 9 25 30 31 43 53 56 86 88} |
| 5 | Front wheel | {5 8 12 17 23 36 58 61 64 73 74 85 93} |
| 6 | Back wheel | {6 7 16 22 35 55 59 60 65 72 75 84 92} |
| 7 | Back seat | {10 15 51 63 6876 79 80 87 89} |
| 8 | Frame of bicycle | {11 20 24 27 29 46 47 50 66 69 71 90} |
| 9 | Pedal system | {14 18 19 21 38 39 40 41 48 49} |
| 10 | Bicycle basket | {26 28 78 91} |
| No | Module | Pro-Module | Module Parts |
|---|---|---|---|
| 1 | Steering system | Handlebar | {25 31 56 86} |
| Steering | {4 9 30 43 53 88} | ||
| 2 | Display system | Trumpet | {32 62} |
| Head lamp | {44 70 81} | ||
| Screen | {13 77} | ||
| 3 | Front wheel | Front wheel | {5 12 17 23 36 85 93} |
| Front brake | {8 58 61 64 73 74} | ||
| 4 | Frame of bicycle | Seat | {29 47 66 69} |
| Frame of bicycle | {11 20 24 27 50 71 82 83} | ||
| 5 | Pedal system | Pedal system | {14 18 19 21 38 39 40 41 48 49} |
| 6 | Control and power system | Motor | {1 33 34 45} |
| Battery | {2 37 52 57 67} | ||
| Controller | {3 42 54} | ||
| 7 | Back wheel | Back brake | {7 59 60 65 72 75} |
| Lock | {55} | ||
| Back wheel | {6 16 22 35 84 92} | ||
| 8 | Back seat | Back seat | {10 15 51 63 68 76 79 80 87 89} |
| 9 | Support leg | Support leg | {46 90} |
| 10 | Bicycle basket | Bicycle basket | {26 28 78 91} |
Disclaimer/Publisher’s Note: The statements, opinions and data contained in all publications are solely those of the individual author(s) and contributor(s) and not of MDPI and/or the editor(s). MDPI and/or the editor(s) disclaim responsibility for any injury to people or property resulting from any ideas, methods, instructions or products referred to in the content. |
© 2025 by the authors. Licensee MDPI, Basel, Switzerland. This article is an open access article distributed under the terms and conditions of the Creative Commons Attribution (CC BY) license (https://creativecommons.org/licenses/by/4.0/).
Share and Cite
Wang, S.; Song, Y.-F.; Zou, G.-Y.; Man, J.-X. Module Partition of Mechatronic Products Based on Core Part Hierarchical Clustering and Non-Core Part Association Analysis. Appl. Sci. 2025, 15, 2322. https://doi.org/10.3390/app15052322
Wang S, Song Y-F, Zou G-Y, Man J-X. Module Partition of Mechatronic Products Based on Core Part Hierarchical Clustering and Non-Core Part Association Analysis. Applied Sciences. 2025; 15(5):2322. https://doi.org/10.3390/app15052322
Chicago/Turabian StyleWang, Shuai, Yi-Fei Song, Guang-Yu Zou, and Jia-Xiang Man. 2025. "Module Partition of Mechatronic Products Based on Core Part Hierarchical Clustering and Non-Core Part Association Analysis" Applied Sciences 15, no. 5: 2322. https://doi.org/10.3390/app15052322
APA StyleWang, S., Song, Y.-F., Zou, G.-Y., & Man, J.-X. (2025). Module Partition of Mechatronic Products Based on Core Part Hierarchical Clustering and Non-Core Part Association Analysis. Applied Sciences, 15(5), 2322. https://doi.org/10.3390/app15052322

