Featured Application
This study involves an invention patent for a process control limit determination method and device based on an ADALINE neural network. The advantage of the proposed method is that it could realize real-time adaptive updates of the control limits for machining condition monitoring based on an artificial adaptive linear element (ADALINE) neural network and monitoring strategies. Our work makes up for the shortcomings of the traditional fixed-threshold method in dealing with intermediate states. In this way, the proposed method is effective and suitable for the machining process.
Abstract
In the manufacturing of parts, the machining process is a critical factor for ensuring product quality. Process condition monitoring is essential for this process. Traditional monitoring approaches that usually use static thresholds are inefficient and lag behind process monitoring, which limits the regulation capability of process monitoring. In this paper, a new adaptive process monitoring method based on process state information is proposed. More precisely, two critical issues are addressed. First, adaptive control limits improve the dynamic monitoring ability. Second, designing monitoring strategies for quality trends improves the monitoring efficiency. In this paper, a framework for an adaptive process monitoring method is designed. First, the modulus maxima is calculated to improve the preprocessing method of wavelet threshold denoising. Second, an adaptive monitoring strategy is designed for different quality trends to improve the monitoring efficiency. Third, the real-time adaptive update of the control limits is realized for machining condition monitoring based on the artificial adaptive linear element (ADALINE) neural network. Finally, experiments are conducted to validate the feasibility of the proposed approach, and the results show that the proposed approach has good applicability as needed in practice.
1. Introduction
The modern manufacturing industry covers a wide range of fields, such as aerospace, microelectronics, and the chemical industry, and the processing stage is an important link [1,2]. With the development of technology, modern workshop production has been combined with advanced machine tool equipment, industrial robots, automatic measurement systems, automatic clamping systems, and material transportation systems [3,4]. However, in the processing stage, various unstable factors and mistakes are inevitable, affecting automated production, causing economic losses, and wasting production time. Over the years, intensive research has been conducted in the field of fault diagnosis to eliminate faults [5,6,7], and great progress has been made in the field. The status monitoring method is also part of fault diagnosis technology [8,9]. The process monitoring method is currently the main way to identify and eliminate an abnormal state in a machining process. There have been many studies on process monitoring. Martin et al. described and discussed fast wafer-level reliability (fWLR) monitoring as a supporting procedure on productive wafers to meet the stringent quality requirements in automotive, medical, and aviation applications [10]. Balz et al. investigated the oscillation behavior of tools and joining members during ultrasonic metal welding (USMW) under different manufacturing conditions by monitoring external sensor data of structure-borne sound [11]. Lu et al. stacked a Fisher autoencoder (FAE) to build a deep FAE (DFAE) and then combined the DFAE with a self-organizing map (DFAE-SOM) for visual process monitoring to improve the accuracy of process monitoring [12]. Lu et al. used pattern recognition and random deep forest approaches to carry out status monitoring on machining conditions and realize abnormal status identification [13]. We find that process monitoring effectively improves the reliability and safety of industrial production systems and reduces accident risk [14]. However, existing process monitoring approaches are usually performed by comparing the characteristics of the monitoring data. Generally, when the monitoring index exceeds the maximum value of the normal range, we believe that a fault has occurred [15,16,17]. The boundary of the normal range is the control limit, which is essential for machining process monitoring. Traditional process monitoring methods focus on improving the performance of classifiers, that is, considering how to more accurately distinguish between good and bad products. However, their drawback lies in the fact that the boundary (the control limit) is still static for judging product quality [18,19,20,21,22,23]. This type of condition monitoring method conducts production process monitoring by using fixed thresholds, fixed sampling intervals, and fixed sample sizes. Its advantages include simple design and ease of operation. Nevertheless, modern production processes often feature dynamism and quality drift. In actual production processes, the effectiveness of quality monitoring and the economy of control are the primary concerns of designers. Monitoring approaches use static control limits, which have two critical issues that need to be solved. The first is that continuous dynamic changes require timely monitoring and machining conditions. However, static monitoring methods ignore the change information in the process, leading to a lag in controlling increasingly complex machining processes in modern society. Second, the efficiency of monitoring and the large amount of data generated during the machining process, which bring new challenges to condition monitoring, require us to design more efficient monitoring strategies. To improve the efficiency of statistical process monitoring, promptly detect quality fluctuations, stabilize the production process, and simultaneously save monitoring costs, it is necessary to design more efficient adaptive control limit methods.
In the research on adaptive control limits, Reynolds et al. introduced the method of multiple sets of warning limits [24]. Compared with the traditional fixed-threshold method, this hierarchical approach of adopting different strategies for monitoring and control provides an idea for solving different quality drift problems. Additionally, based on the above, Amin and Miller et al. further proposed the Variable Sampling Interval (VSI) control chart, which considers determining whether to change the sampling samples by comparing the statistic with the warning limit [25]. Essentially, the VSI approach is a control chart design method with variable sampling frequencies. However, when quality drift occurs in the production process (i.e., phenomena such as regular gradual changes in product quality, like the decrease in roughness after tool wear), the above-mentioned monitoring effect cannot be detected in a timely manner. Therefore, the Cumulative Sum control chart (CUSUM control chart) based on the sequential test theory and the Exponentially Weighted Moving Average control chart (EWMA control chart) [26,27,28] have been developed for monitoring small quality deviations. Correspondingly, numerous scholars have carried out various works, combining the above-mentioned methods with the VSI method, appropriately adjusting the size of the single-sampling sample according to the change in the monitoring statistic to ensure the monitoring ability of the control chart. Thus, the VSS-type control chart method with both warning limits and control limits has been developed. By setting sampling strategies under different control limits and adjusting the sample size information, potential drifts can be detected in a timely manner. Costa [29] combined the advantages of the VSI control chart and the VSS control chart and first proposed the variable sample size and sampling interval. The VSSI control chart dynamically adjusts the sampling sample size and sampling interval according to the change in the statistic. However, the warning limits and control limits for judging the process state in this method remain unchanged and do not change with the change in the process state, which may reduce the monitoring efficiency of the adaptive control chart. In response to the above problems, many scholars at home and abroad have started to study control charts with adaptively optimized sampling sample sizes, sampling intervals, warning limits, and control limits. This type of control chart is collectively referred to as the VP control chart. This approach integrates the advantages of the above-mentioned methods, but the setting of its control limits is essentially still a hierarchical setting method, and it does not consider the utilization and processing of big data in the actual process.
Regarding the machining process, the related solutions to solve the above problems are still poor. The development of artificial intelligence technology has provided new inspiration [30]. Through much research, we have found that the ADALINE neural network has a good adaptive ability. Therefore, we aim to establish an adaptive monitoring model for the machining process. The ADALINE neural network is an artificial neural network algorithm that is mainly used in the field of adaptive control. M. Jannati et al. proposed a coordination control technology based on ADALINE and achieved a reduction in battery capacity [31]. Bengherbia et al. used ADALINE to extract the harmonics of signals and detect faults in rotating machines, and the results showed that the new method reduced the processing time for wireless sensor networks [32]. Although the ADALINE neural network has developed rapidly, it has not been applied to machining condition monitoring. Considering its adaptive adjustment capability, ADALINE can be used to construct the control limit adjustment in the adaptive monitoring model proposed in this paper. ADALINE has the advantages of low computational complexity and high processing efficiency, even when dealing with a large amount of data, although its learning ability may be weaker than that of more complex and highly fitting advanced neural networks. In large-scale production or real-time monitoring scenarios, continuous collection and processing of a large amount of data pose high requirements for the computing and storage capabilities of the data processing system. However, for fixed production lines, it can handle data well and achieve good results.
Based on the above considerations, this paper proposes a new adaptive process monitoring method based on an improved ADALINE neural network. Its novelty lies in that, first, its architecture adopts an adaptively learnable threshold and an adaptive monitoring and control strategy, which is carried out in a way of non-fixed sampling intervals and non-fixed sample sizes, fully absorbing the strategic advantages of the VSS control chart and the VP control chart. At the same time, it takes into account the improvement of control ability and quality trend adjustment through knowledge accumulation on the production line. That is, the boundary for judging product quality is continuously optimized dynamically, enabling it to change dynamically with the gradual change in the process, timely reflecting the actual state of the process and being more conducive to improving product quality. Second, the use of the ADALINE neural network method has the advantages of low computational complexity and high processing efficiency even with a large amount of data, enabling a timelier response. Moreover, as a neural network algorithm, it can fully consider the cumulative effect of data as the production line progresses, making it very suitable for the mass production process on the production line.
Efficient preprocessing methods and adaptive monitoring strategies are also considered in this paper to improve the ability of the condition monitoring approach. For the wavelet threshold denoising method [33,34,35,36,37,38], the traditional method usually relies on experience to select decomposition layers, which restricts the effectiveness of noise reduction. After consulting the literature, we have found that the modulus maxima of the wavelet coefficients of useful signals and noise have different propagation characteristics. Based on this feature, we improve the denoising method. Moreover, we exploit the advantages of the VSS control chart and VP control chart [39,40], considering the quality characteristics changes during the monitoring process and designing adaptive monitoring strategies to improve monitoring efficiency [41].
The remainder of this paper is organized as follows. Section 2 briefly introduces the theory and methodology used in this paper, including the maximum modulus of wavelet transforms and the ADALINE neural network. In Section 3, the framework of the adaptive process monitoring method is proposed. This framework mainly includes preprocessing the data, establishing an adaptive monitoring strategy, and adaptively adjusting the control limit. In advanced manufacturing fields such as aerospace and microelectronics, high-precision parts are needed. Therefore, an experiment that ensures the surface roughness for parts as an example is used to demonstrate the proposed method in Section 4. Finally, conclusions are drawn in Section 5.
2. Theory and Methodology
2.1. The Maximum Modulus of Wavelet Transforms
For the signal , is the wavelet transform, and and are the scale factor and the translation factor, respectively. At point , if Equation (1) is correct for any , which is the neighborhood of ,
then, is referred to as the maximum modulus. The modulus maxima of the useful signal and noise wavelet transform have different propagation characteristics. The modulus maxima of the useful signal wavelet transform increase with the increase in the decomposition layers, while the modulus maxima corresponding to noise gradually decrease. Therefore, the maximum modulus can be used to check the dominant signal and then determine the optimal number of signal decomposition layers.
2.2. ADALINE Neural Network
The ADALINE neural network is an artificial neural network algorithm, and its topology is shown in Figure 1.
Figure 1.
ADALINE neural network algorithm topology.
In Figure 1, is the dimension, the vector contains the input variables, and the vector is the weight to be adjusted. The least mean square (LMS) is the learning algorithm that is used to adjust the weights, and is a linear function. is the output, and is the expected output. The learning method of ADALINE is supervised learning, using to compare with r and sending the difference into the LMS algorithm. In this way, the weight vector will continuously be adjusted to make as close to the target 0 as possible. Finally, when is sufficiently small, converges, and the needed weight value is obtained.
The weight adjustment algorithm of the learning rules is as follows:
is the selected learning rate, which indicates the learning speed. is a linear function; therefore, Equation (2) can be expressed as Equations (3) and (4).
Since r is a constant, and . Through substitution into Equation (4), we obtain . Obviously, and are in the same direction. Therefore, and are constantly close. When is sufficiently small, the weights of the adaptive neurons converge, that is, .
3. Adaptive Process Monitoring Approach
The research framework is shown in Figure 2. First, based on the modulus maximum, a method to achieve adaptive wavelet threshold denoising is proposed. Second, we consider the quality change trends and design monitoring strategies to sample for different quality trends, saving the computing power of the equipment and improving the monitoring efficiency. Third, an adaptive update approach of the control limit based on the ADALINE neural network is constructed. This approach combines real-time monitoring data and adjusts their weight with the ADALINE neural network, which is more time-sensitive than traditional control methods.
Figure 2.
The research framework of the adaptive process monitoring approach.
3.1. Data Preprocessing Method
The directly collected original signal data of a machining process often contain noise; moreover, the original data for analysis will affect the experimental results. Therefore, preprocessing is extremely necessary. Preprocessing includes screening, cleaning, and normalizing the original data. Noise reduction is an important part of preprocessing. Nonlinear wavelet transform threshold denoising is one of the most effective algorithms for signal noise reduction and was proposed by Donoho and Johhnstone [42,43]. For the nonlinear wavelet threshold, the specific steps of denoising are as follows.
Step 1: Select the appropriate wavelet bases and set the decomposition layer number as ;
Step 2: Perform discrete wavelet transform on the noisy signal to obtain wavelet decomposition coefficients ;
Step 3: Select the appropriate threshold and threshold function to obtain the estimated wavelet coefficient ;
Step 4: Finally, use for reconstruction to obtain the denoised signal.
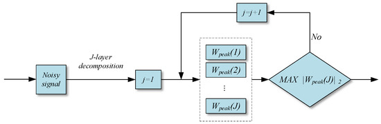
From these steps, we can see that the selection of a suitable number of decomposition layers has a great influence on the denoising effect. In the traditional wavelet threshold noise reduction method, the number of decomposition layers is usually set based on experience. However, the experience-oriented method is subjective and restricts the denoising effect. Thus, here, we present a method for testing the wavelet transform maximum modulus of the signal to implement the adaptive selection of wavelet decomposition layers. The flow chart of this method is shown in Figure 3.
Figure 3.
Adaptive selection process of wavelet decomposition layers.
First, the noisy data are decomposed into layers to obtain and retain the maximum modulus of each layer, recorded as . Then, the decomposition layer number is set to . By considering the other decomposition layers, a determination of whether satisfies is made. Then, the number of decomposition layers is output. Otherwise, is set, and the process is repeated until satisfies . Then, a discrete wavelet transform is performed on the noisy signal to obtain a series of wavelet decomposition coefficients , and the appropriate threshold and threshold function are selected to obtain the estimated wavelet coefficients . Finally, is used for reconstruction to obtain the denoised signal.
3.2. Adaptive Monitoring Strategy
The amount of data in process monitoring is enormous, and the computing power resources of the equipment are limited. An efficient monitoring strategy is more practical. Here, we propose an approach to consider quality characteristic changes during the monitoring process and design adaptive monitoring modes to improve monitoring efficiency.
3.2.1. Adjustable Parameter Model
The quality trends are divided into three modes, Mi, which are the normal mode (), uptrend mode (), and downtrend (), and each mode corresponds to different monitoring strategies. The strictness for the three modes is . During processing, the monitoring strategy adjustment parameters mainly include two parts: a single monitoring sample, , and a monitoring interval, . Wi is the mode score, which corresponds to the monitoring quantity. We set as the monitoring scheme, and we can obtain Equation (5):
3.2.2. Model Regulation Strategy
The model regulation strategy is shown in Figure 4.
Figure 4.
Adaptive mode selection strategy diagram.
In the initial monitoring stage, the normal monitoring scheme is adopted. When , the process is in the gradual quality improvement state. The next time the uptrend mode is adopted, the monitoring strictness is relaxed. When , the determination process is in the normal state, and the normal mode is still adopted. When , the process is in a gradually deteriorating quality area. Therefore, the next sampling strategy adopted is the downtrend scheme , which makes the monitoring intensity stronger. Under the downtrend mode scheme , when , the process is in a state of continued deterioration, and the alarm is triggered. When , the next sampling strategy adopted is the normal mode . Under the uptrend mode scheme , if , then is used; when , the next sampling strategy adopts the normal mode .
3.3. Control Limit Adaptive Model
3.3.1. Determination of Initial Control Limits
In the repeat machining process, for one of the machining cycles, the monitoring characteristic variable is selected, and is the number of sample points to form a time series data record as , assuming there are cycles. is the data block, which is expanded according to the operation cycle. The process is shown in Figure 5. The original data were preprocessed and prepared for determining control limits.
Figure 5.
Schematic diagram of initial control limit determination.
The initial control limit only needs rough monitoring for the machining process. is one of the simplest classical methods for process monitoring and can be used to set up the initial control limit. And the value and variance can be calculated using Equation (6) and Equation (7), respectively:
where is the measured value of the j-th monitoring variable in the i-th cycle. A is the number of cycles selected for the test. The upper and lower control limits are , so the initial control limit is obtained.
3.3.2. Adaptive Control Model for Control Limits
After establishing the initial control limit for point control based on the status information, we need to further establish an adaptive update model to achieve the adaptive dynamic adjustment of the control limit and gradually use the process status information of the product to establish a “control channel” to further improve the quality level of the product and improve the control accuracy of the control limits. Control accuracy refers to the fluctuation range of the product quality. One of the calculation methods is shown in Equation (8):
is the control accuracy of the process control limit, represents the total number of machining cycles, and is the step size. is the quality score of the processed product in the i-th cycle, and is summed to obtain the control accuracy.
At the same time, to ensure the effectiveness of monitoring, the concept of control success rate is introduced, and the calculation method is Equation (9):
is the total number of normal data cycles, and is the total number of fault data cycles. is the number of products that are normal, and the control limit is determined as normal. is the number of product faults, and the control limit is determined as abnormal.
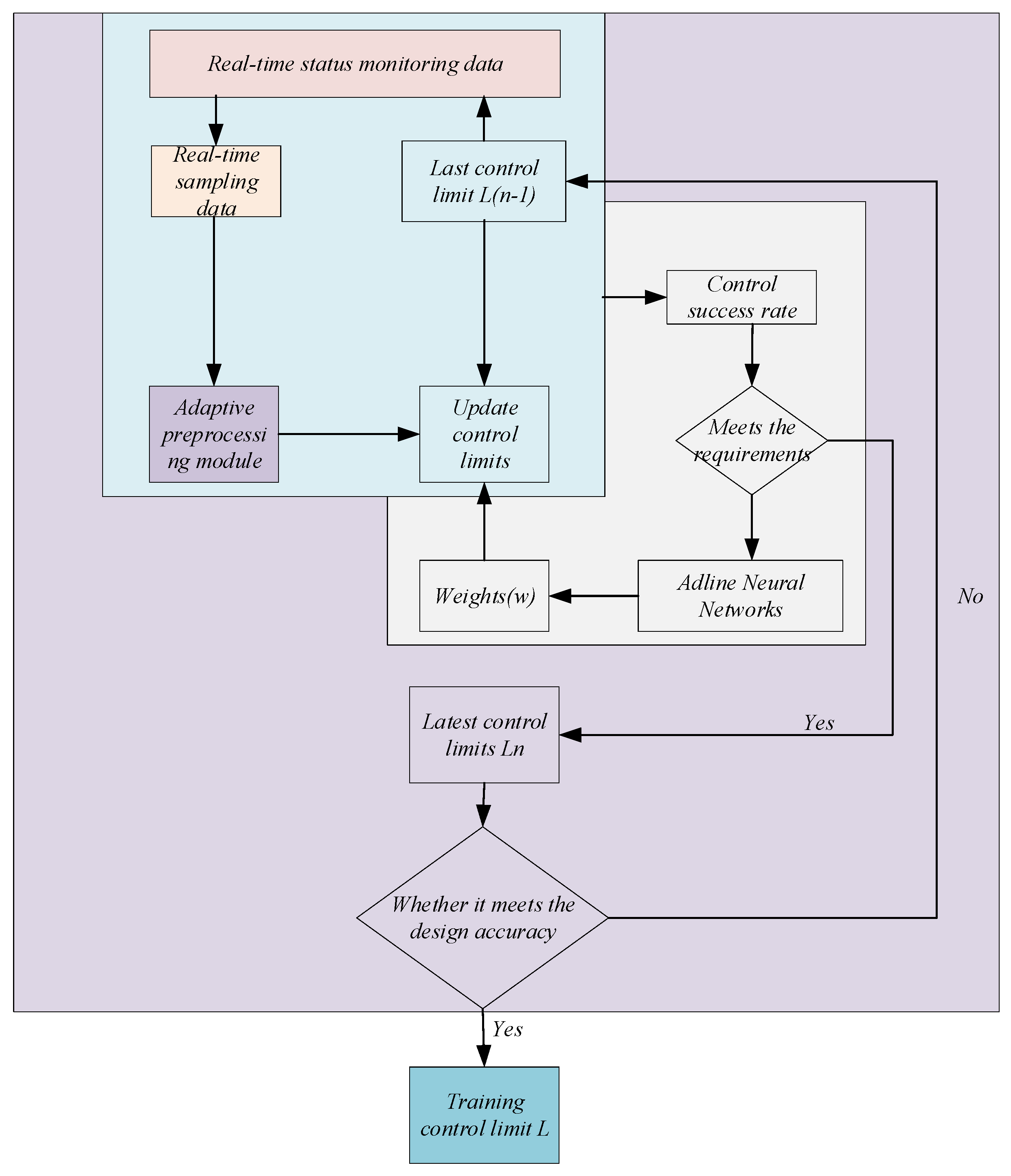
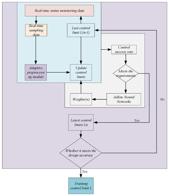
For the update of the control limit based on the ADALINE neural network, the schematic structure of the model is shown in Figure 6. In Figure 6, the blue part is the main body of the model. The update control limit consists of two parts. One part is , which is the control limit determined in the previous cycle. When , the control limit is the initial control limit . The other part is the real-time status data . The weights are multiplied between the two parts to complete the update of the control limit. The initial weights w is given based on production experience. The gray part is the adjustment strategy for the dynamic adjustment of the control limit. When the control success rate does not meet the requirements, the ADALINE neural network is used to adjust the weights w in the process to achieve automatic update of the process control limit and meet the requirements.
Figure 6.
Flow chart of the control limit update model.
When combining the algorithm topology in Figure 1 with the ADALINE neural network in the model, is the control limit of the previous cycle, is the real-time data collected during the latest cycle, is designed to be the actual calculated control success rate, and is set to the expected control success rate for the machining process. Through the ADALINE neural network model, the weight w is continuously adjusted so that is continuously close to the actual output , and then the obtained w is used to complete the update of the control limit. The calculation method for updating the control limit is shown in Equation (10):
If the design requirements are met, the current updated control limits will be output. The purple part is the control limit accuracy training part. When the control limit accuracy does not meet the design requirements, the blue and gray parts are repeated to iteratively update the control limit and reduce the fluctuation range of the upper and lower control limits. Otherwise, the training control limit is output.
4. Experiment and Results Analysis
4.1. Experimental Details
In this section, real experiments were performed to verify the availability and validity of the proposed approach by detecting surface roughness conditions. The experimental process is shown in Figure 7. The proposed approach is coded in software and runs on a server with a 2.40 GHz processor and 64 GB RAM. The experiments were designed to collect supporting data to analyze the feasibility of the proposed approach. Surface roughness can affect the wear resistance and fatigue strength of the parts and the matching properties between the parts. In advanced manufacturing fields such as aerospace and microelectronics, high-precision parts are needed; thus, a reasonable range needs to be ensured. The design experiment uses the proposed approach to control the surface roughness quality of the processed parts. The vibration signals were collected during cutting, and the sampling frequency is 50 kHz. Machining was conducted with a spindle speed of the cutter of 600 r/min, feed rate value of 0.25 mm/r, and cutting depth value of 1 mm. Each machining length in the axial direction was 4 mm, and the vibration signals during this period were collected as a sample. According to the designed experiment, 300 sets of data are first collected as historical data; then, under the same working conditions, 100 sets of data are collected for verification.
Figure 7.
The cutting experiment process.
4.2. Implementation of the Proposed Approach
4.2.1. Data Preprocessing
First, the nonlinear wavelet transform threshold is used to denoise the historical data, and the appropriate decomposition layer is obtained by calculating the maximum value of the wavelet decomposition modulus. The wavelet base is selected as sym4, which is suitable for accurate reconstruction and a fast algorithm, and the result is shown in Figure 8. The signal-to-noise ratio (SNR), structural similarity (SSIM), and root mean square error (RMSE) are used as signal evaluation indicators for noise reduction. The results are shown in Table 1.
Figure 8.
Results of adaptive noise reduction method.
Table 1.
Comparison of the noise reduction results.
From Table 1, it can be found that the proposed adaptive denoising algorithm has a larger SNR and SSIM and a smaller RMSE than those of the traditional manual denoising method, indicating that better results are achieved with the proposed algorithm. It can also be observed from Figure 8 that the adaptive denoising method removes more noise and has good denoising capabilities.
4.2.2. Adaptive Monitoring
For monitoring strategies, by considering the quality characteristic changes during the monitoring process and designing adaptive monitoring strategies to improve monitoring efficiency, the quality trend in the machining process is divided into three types, and corresponding monitoring schemes are set up. In the realm of advanced process monitoring technology, the core competencies lie in monitoring efficiency and quality. The quality characteristic drift δ represents the deviation between the quality of the processed product and its most relevant state. In this study, the recognition success rate of products with diverse quality characteristic drifts was employed to characterize the monitoring quality. When there is a quality change during the production process, the probability of successful identification can be determined. The calculation method is as follows: suppose the sample set is S and the total number of samples is m, which consists of m1 products with a quality offset of δ1 and m2 products with a quality offset of δ2. That is, ; for the m1 products with a quality offset of δ1, the probability of successful recognition is . Production process data with different quality offsets were utilized, and the pyDOE2 library in Python was employed to test the recognition scenarios at different levels. Based on sampling experience, the sampling interval nmax = 20 and the upper limit of the monitoring quantity hmax = 20 was set. Considering the monitoring strategies, n1 < n2 < n3, h1 > h2 > h3. The parameter optimization objectives were established to find the maximum recognition success rate. Simultaneously, the monitoring efficiency E is characterized in terms of the sampling frequency of process monitoring. The sample size retrieved each time varies dynamically in accordance with the real-time monitoring strategy. In different monitoring modes, the sampling frequency is denoted as e, and the cumulative sampling frequency over a certain period is . By conducting in-depth analysis, the impacts of the sampling interval and the number of monitoring parameters within the model parameters on both monitoring quality and efficiency are determined. Some of the obtained results are presented in Table 2. And the procedure of a set of adaptive sampling is illustrated in Figure 9.
Table 2.
Sensitivity analysis of model sampling strategy parameter results.
Figure 9.
The procedure of a set of adaptive monitoring adaptive sampling.
The results clearly demonstrate that an increase in the sampling interval and a reduction in the number of monitors can effectively enhance the monitoring efficiency but lead to a decrease in the monitoring success rate. Conversely, a reduction in the sampling interval and an increase in the number of monitors will result in an elevation of the monitoring success rate. The 13th experiment had a higher recognition success rate of 0.9837 and fewer sampling times of 114, with the optimal parameter combination for this particular process. The corresponding monitoring mode is designed as shown in Table 3.
Table 3.
Sampling modes for different quality trends.
4.2.3. Adaptive Adjustment of Control Limits
Then, according to the method shown in Figure 5, the initial control limit is obtained, and the result is shown in Figure 10. The red dot in Figure 10a represents the statistical characteristics of different batches and the same variable in different time series and further uses Equations (6) and (7) to obtain and , respectively. Then, is used to calculate the process initial control limit, as shown in Figure 10b.
Figure 10.
Obtaining the initial control limits: (a) partially expanded historical data; (b) the initial control limit.
The effect of using historical data to train the adaptive control limit update model is shown in Figure 11. We observe that the control accuracy gradually improves as the training proceeds. Since this experiment involves a simple cutting process, the volume of data is adequate. In cases where the data volume in other application scenarios is insufficient, to address the issue of data scarcity, we can employ data augmentation techniques. For instance, we can utilize generative adversarial networks and variational autoencoders to process the data. Additionally, we can leverage transfer learning. By using the model parameters that have been pre-trained on other similar tasks, transfer learning can reduce the reliance on large-scale data.
Figure 11.
The accuracy training process of the control limit.
Through the utilization of the aforementioned methods, we formulate dynamic control limits capable of being adjusted in accordance with the accumulation of knowledge and the evolution of quality trends on the production line. This enables us to promptly monitor the quality drift during the production process, thereby contributing to the enhancement of product quality.
4.3. Results Analysis and Discussion
Drawing on the experimental data acquired in the preceding section, we conducted a comparison among the traditional static Shewhart method, the variable-sampling VP dynamic control limit method, and the EWMA dynamic control limit method, which takes into account control limit changes. Through comparing the proposed method with the above-mentioned monitoring methods, we validated the practical effectiveness of these methods.
We carried out a statistical analysis of the surface roughness of actual machined parts and assigned scores based on their quality-drift degrees. The results are presented in Figure 12.
Figure 12.
Comparison of monitoring effects for different control limit monitoring sampling strategies.
Firstly, we compared different control sampling strategies, the static, and taking the VP variable sampling method as an example of traditional variable sampling strategy, to evaluate the effectiveness of our proposed sampling strategy. As depicted in Figure 12, the blue line corresponds to the traditional static monitoring sampling method, the green line represents the variable sampling VP control limit method, and the sky-blue line denotes the adaptive monitoring sampling method. Evidently, in contrast to the static monitoring sampling methods, the adaptive monitoring strategy predominantly samples products with low quality scores. For products scoring below 60, the coverage rate attains 96%. When contrasted with regular monitoring strategies, products with scores below 75 exhibit a coverage rate of 82%. Therefore, the implementation of the adaptive monitoring strategy does not compromise the monitoring of low-quality products. Moreover, the recognition performance of the VP control chart variable sampling technology shows negligible divergence compared to the adaptive monitoring strategy. Consequently, this proposed method can substantially enhance the monitoring efficiency.
Furthermore, by using the proposed approach to compare with the traditional static and dynamic control limit state monitoring method and using the surface roughness quality score to evaluate and calculate the variance, mean value, and median scores, we obtain the statistical results in Table 4.
Table 4.
Comparison results of the two process monitoring methods.
The results show that the mean and median of the surface roughness quality scores obtained by the adaptive monitoring method proposed in this paper are larger than those obtained using the traditional monitoring method, and the variance is smaller than that obtained using the traditional method. This method is more suitable for practical engineering applications.
When delving into the underlying reasons, in comparison with static monitoring methods, both the VP variable sampling monitoring method and the EWMA control chart dynamic method, like the proposed method in this study, adopt an adaptive monitoring strategy and take into account the quality variations during the production process, enabling the adjustment of the control limit strategy.
Although the EWMA control chart assigns relatively higher weights to the recent data changes to adapt dynamically to the gradual process alterations and can mirror the actual process state, our employment of the ALDINE neural network method endows it with distinct advantages. The ALDINE neural network method features low computational complexity and high efficiency in processing large volumes of data, allowing for more prompt responses. As a neural network algorithm, it can comprehensively consider the cumulative effect of data as the production line progresses, continuously enhancing the control accuracy. Consequently, compared with other methods, this method is capable of achieving superior outcomes. So, our method is more suitable for practical engineering applications.
Surface roughness can significantly impact the wear resistance, fatigue strength, and fit performance between parts. In advanced manufacturing fields such as aerospace and microelectronics, where high-precision parts are indispensable, it is crucial to ensure that surface roughness remains within a reasonable range. For these advanced-manufactured components, which are characterized by high requirements and high value, even a single or some key components may be worth millions of dollars. Our method can substantially increase the qualified product rate and enhance the quality level, bringing substantial economic benefits to the industry. Simultaneously, the monitoring method we propose is not restricted to the control of roughness alone; it can be extended to other quality characteristics of concern, thereby contributing to the improvement of the relevant quality levels.
5. Conclusions
This paper presents a study using a machining process fault monitoring method based on status information. A method for implementing adaptive monitoring by monitoring sensor signals during operation is proposed. First, based on the modulus maximum, a method to achieve adaptive wavelet threshold denoising is proposed. Second, we consider the quality change trends and design monitoring strategies to sample for different quality trends, saving the computing power of the equipment and improving the monitoring efficiency. Third, an adaptive update approach of the control limit based on the ADALINE neural network is constructed. This approach combines real-time monitoring data and adjusts its weight with the ADALINE neural network, mining and learning process data, setting dynamic following control limits on the process parameters of the same point in the repetitive machining process, and then carrying out dynamic and spatiotemporal control of the process parameters of the machining process. The proposed approach is more dynamic-sensitive than traditional control methods, and the obtained monitoring accuracy is higher.
Finally, we use surface roughness processing quality monitoring as an example to verify the approach, and the results show that it is effective. This method is suitable for solving the monitoring problem in the scenario of strong periodic repetitive processing, providing a way to realize the adaptive monitoring of the machining process. For the machining process, the realization of adaptive monitoring of the process has practical significance and is worth discussing. Nevertheless, the proposed method still has certain drawbacks that necessitate further investigation. Firstly, the current method is more amenable to fixed production line manufacturing processes and may encounter certain limitations when applied to complex multi-process scenarios. For some processes, they can be decoupled into a single multi-process or segmented into multiple distinct stages for monitoring and control. However, for more intricate processes, their manufacturing may be highly coupled. In such cases, the model training cost of this method may be exorbitantly high, and its generalization ability may be insufficient. Consequently, our method may demand extensive and targeted optimization to be effectively applicable. Secondly, the present method is currently designed for adaptive control of a single type of quality characteristic. Further research is imperative for the monitoring of multiple quality characteristics, for instance, simultaneously monitoring the geometric dimensions, roughness, and flatness of parts. At present, this method merely focuses on enhancing product quality characteristics through control. However, it could also take into account the joint optimization of maintenance strategies, for example, replacing tools when the quality has declined to a certain level to enhance economic efficiency, which offers a promising direction for further research.
6. Patents
This research generated one patent: the method and device for determining process control limits based on ADALINE neural network 202010320237.3.
Author Contributions
Conceptualization, K.L. and W.D.; methodology, W.D.; software, K.L.; validation, K.L. and W.D.; formal analysis, K.L. and X.R.; investigation, H.Y.; writing—review and editing, K.L.; visualization, X.R.; supervision, J.J.; project administration, J.J.; funding acquisition, L.X. All authors have read and agreed to the published version of the manuscript.
Funding
The authors acknowledge the financial support of the Natural Science Foundation of China (Grant No. 12002328), The Dean’s Self Reliance Foundations Project of the China Academy of Engineering Physics and the Major key project of China Academy of Engineering Physics.
Institutional Review Board Statement
Not applicable.
Informed Consent Statement
Not applicable.
Data Availability Statement
The original contributions presented in this study are included in the article. Further inquiries can be directed to the corresponding authors.
Acknowledgments
We would like to thank Kui Liang, Xudong Ren, Hao Ying, Jiayong Jiang, Liang Xiang, Dai Wei, and Zhiyuan Lu for their contributions to this paper and their very valuable help, without which we would not have been able to complete this paper.
Conflicts of Interest
The authors declare no conflicts of interest.
References
- Ren, Y.; Wan, M.; Zhang, W.; Yang, Y. A Review on Methods for Obtaining Dynamical Property Parameters of Machining Processes. Mech. Syst. Signal Process. 2023, 194, 110280. [Google Scholar] [CrossRef]
- Hsieh, W.; Garza-Reyes, J.A.; Wong, P.K. Editorial for the Special Issue on Manufacturing Technology for Modern Factories. Proc. Inst. Mech. Eng. Part B J. Eng. Manuf. 2022, 236, 1819. [Google Scholar] [CrossRef]
- Zhao, Y.; Wang, J.; Li, X.; Peng, G.; Yang, Z. Extended Least Squares Support Vector Machine with Applications to Fault Diagnosis of Aircraft Engine. ISA Trans. 2020, 97, 189–201. [Google Scholar] [CrossRef] [PubMed]
- Wang, L.; Cai, W.; He, Y.; Peng, T.; Xie, J.; Hu, L.; Li, L. Equipment-Process-Strategy Integration for Sustainable Machining: A Review. Front. Mech. Eng. 2023, 18, 36. [Google Scholar] [CrossRef]
- Zhang, C.; Sun, Q.; Sun, W.; Yuan, B. An Assembly Tightness Recognition Method for Bolted Connection States with Singular-Value Entropy and GA Least-Squares Support Vector Machine. Proc. Inst. Mech. Eng. Part B J. Eng. Manuf. 2023, 237, 2240–2254. [Google Scholar] [CrossRef]
- Kang, Y.; Yao, L.; Wu, W. Sensor Fault Diagnosis and Fault Tolerant Control for the Multiple Manipulator Synchronized Control System. ISA Trans. 2020, 106, 243–252. [Google Scholar] [CrossRef]
- Qin, B.; Wang, Y.; Liu, K.; Qiao, S.; Niu, M.; Jiang, Y. A Tool Wear Monitoring Approach Based on Triplet Long Short-Term Memory Neural Networks. Proc. Inst. Mech. Eng. Part B J. Eng. Manuf. 2024, 238, 1610–1619. [Google Scholar] [CrossRef]
- Jia, X.; Xiao, X.; Wen, J. Gray Relation Weighted Wavelet Neural Network Integrated Model and Its Application in Rotating Machinery Fault Diagnosis. Int. J. Adv. Manuf. Technol. 2023. [Google Scholar] [CrossRef]
- Yin, M.; Tian, J.; Zhu, D.; Wang, Y.; Jiang, J. A Data-Driven Distributed Process Monitoring Method for Industry Manufacturing Systems. Trans. Inst. Meas. Control 2024, 46, 1296–1316. [Google Scholar] [CrossRef]
- Martin, A.; Vollertsen, R.P.; Mitchell, A.; Traving, M.; Beckmeier, D.; Nielen, H. Fast Wafer Level Reliability Monitoring as a Tool to Achieve Automotive Quality for a Wafer Process. Microelectron. Reliab. 2016, 64, 2–12. [Google Scholar] [CrossRef]
- Balz, I.; Abi Raad, E.; Rosenthal, E.; Lohoff, R.; Schiebahn, A.; Reisgen, U.; Vorländer, M. Process Monitoring of Ultrasonic Metal Welding of Battery Tabs Using External Sensor Data. J. Adv. Join. Process. 2020, 1, 100005. [Google Scholar] [CrossRef]
- Lu, W.; Yan, X. Deep Fisher Autoencoder Combined with Self-Organizing Map for Visual Industrial Process Monitoring. J. Manuf. Syst. 2020, 56, 241–251. [Google Scholar] [CrossRef]
- Lu, Z.; Wang, M.; Dai, W. A Condition Monitoring Approach for Machining Process Based on Control Chart Pattern Recognition with Dynamically-Sized Observation Windows. Comput. Ind. Eng. 2020, 142, 106360. [Google Scholar] [CrossRef]
- Dai, W.; Liang, K.; Huang, T.; Lu, Z. Tool Condition Monitoring in the Milling Process Based on Multisource Pattern Recognition Model. Int. J. Adv. Manuf. Technol. 2022, 119, 2099–2114. [Google Scholar] [CrossRef]
- Ahmed Taleb, C.M.; Ben Hadj Slama, J.; Nasri, O.; Ndongo, M. Cross-Correlation Based Fault Electromagnetic Signature Extraction for Open-Circuit Fault Diagnosis in NPC Inverters. Electr. Eng. 2023, 105, 1911–1921. [Google Scholar] [CrossRef]
- Zou, Z.; Gao, X.; Lei, S.; Zhang, H.; Min, R.; Yang, Y. Development of Tool Wear Condition On-Line Monitoring Method for Impeller Milling Based on New Data Processing Approach and DAE-BP-ANN-Integrated Modeling. Proc. Inst. Mech. Eng. Part B J. Eng. Manuf. 2023, 238, 124–136. [Google Scholar] [CrossRef]
- Xu, Q.; Dong, J.; Peng, K.; Yang, X. A Novel Method of Neural Network Model Predictive Control Integrated Process Monitoring and Applications to Hot Rolling Process. Expert Syst. Appl. 2024, 237, 121682. [Google Scholar] [CrossRef]
- Keller, D.S.; Reif De Paula, T.; Yu, G.; Zhang, H.; Al-Mazrou, A.; Kiran, R.P. Statistical Process Control (SPC) to Drive Improvement in Length of Stay after Colorectal Surgery. Am. J. Surg. 2020, 219, 1006–1011. [Google Scholar] [CrossRef]
- Chen, J.; Liang, Y. Development of Fuzzy Logic-Based Statistical Process Control Chart Pattern Recognition System. Int. J. Adv. Manuf. Technol. 2016, 86, 1011–1026. [Google Scholar] [CrossRef]
- Noor-Ul-Amin, M.; Riaz, A.; Al-Omari, A.I. Adaptive Exponentially Weighted Moving Average Control Chart for Monitoring Process Mean Under Ranked Set Sampling Schemes. Iranian J. Sci. Technol. Trans. A Sci. 2021, 45, 1777–1787. [Google Scholar] [CrossRef]
- Kadri, F.; Harrou, F.; Chaabane, S.; Sun, Y.; Tahon, C. Seasonal ARMA-Based SPC Charts for Anomaly Detection: Application to Emergency Department Systems. Neurocomputing 2016, 173, 2102–2114. [Google Scholar] [CrossRef]
- Shao, Y.E.; Chiu, C. Applying Emerging Soft Computing Approaches to Control Chart Pattern Recognition for an SPC–EPC Process. Neurocomputing 2016, 201, 19–28. [Google Scholar] [CrossRef]
- Costantino, F.; Di Gravio, G.; Shaban, A.; Tronci, M. A Real-Time SPC Inventory Replenishment System to Improve Supply Chain Performances. Expert Syst. Appl. 2015, 42, 1665–1683. [Google Scholar] [CrossRef]
- Reynolds, M.R.; Amin, R.W.; Arnold, J.C. CUSUM Charts with Variable Sampling Intervals. Technometrics 1990, 32, 371–384. [Google Scholar] [CrossRef]
- Amin, R.W.; Miller, R.W. A Robustness Study of Charts with Variable Sampling Intervals. J. Qual. Technol. 1993, 25, 36–44. [Google Scholar] [CrossRef]
- Epprecht, E.K.; Simões, B.F.T.; Mendes, F.C.T. A Variable Sampling Interval EWMA Chart for Attributes. Int. J. Adv. Manuf. Technol. 2010, 49, 281–292. [Google Scholar] [CrossRef]
- Liu, L.; Chen, B.; Zhang, J. Adaptive Phase II Nonparametric EWMA Control Chart with Variable Sampling Interval. Qual. Reliab. Eng. Int. 2015, 31, 15–26. [Google Scholar] [CrossRef]
- Haq, A. Weighted Adaptive Multivariate CUSUM Charts with Variable Sampling Intervals. J. Stat. Comput. Simul. 2019, 89, 478–491. [Google Scholar] [CrossRef]
- Costa, A.F.B. Charts with Variable Sample Size. J. Qual. Technol. 1994, 26, 155–163. [Google Scholar] [CrossRef]
- Khoei, A.R.; Moslemi, H.; Seddighian, M.R. An Efficient Stress Recovery Technique in Adaptive Finite Element Method Using Artificial Neural Network. Eng. Fract. Mech. 2020, 237, 107231. [Google Scholar] [CrossRef]
- Jannati, M.; Hosseinian, S.H.; Vahidi, B.; Li, G. ADALINE (ADAptive Linear NEuron)-Based Coordinated Control for Wind Power Fluctuations Smoothing with Reduced BESS (Battery Energy Storage System) Capacity. Energy 2016, 101, 1–8. [Google Scholar] [CrossRef]
- Toubal, A.; Bengherbia, B.; Zmirli, M.O.; Guessoum, A. FPGA Implementation of a Wireless Sensor Node with Built-In Security Coprocessors for Secured Key Exchange and Data Transfer. Measurement 2020, 153, 107429. [Google Scholar] [CrossRef]
- Ko, T.; Park, J.; Jang, J.; Oh, K.; Lee, S.H. Adaptive Bearing Fault Diagnosis Using Reference Frequency and Modified Scalogram. Struct. Health Monit. 2024, 23, 205178669. [Google Scholar] [CrossRef]
- Gaurav, K.; Kailash, S. Dynamic Neural Network Based Sensing and Controlling a Reactive Distillation Column Having Inverse Response. Theor. Found. Chem. Eng. 2021, 55, 167–179. [Google Scholar] [CrossRef]
- Yan, R.; Gao, R.X.; Chen, X. Wavelets for Fault Diagnosis of Rotary Machines: A Review with Applications. Signal Process. 2014, 96, 1–15. [Google Scholar] [CrossRef]
- Lin, J.; Zuo, M.J.; Fyfe, K.R. Mechanical Fault Detection Based on the Wavelet De-Noising Technique. J. Vib. Acoust. 2004, 126, 9–16. [Google Scholar] [CrossRef]
- Li, P.; Wang, X.; Jiang, C.; Bi, H.; Liu, Y.; Yan, W.; Zhang, C.; Dong, T.; Sun, Y. Advanced Transformer Model for Simultaneous Leakage Aperture Recognition and Localization in Gas Pipelines. Reliab. Eng. Syst. Safe 2024, 241, 109685. [Google Scholar] [CrossRef]
- Wang, X.; Wang, T.; Su, L.; Wang, Y.; Yang, D.; Yang, C.; Liu, N. Adaptive Active Vehicle Interior Noise Control Algorithm Based on Nonlinear Signal Reconstruction. Circuits Syst. Signal Process. 2020, 39, 5226–5246. [Google Scholar] [CrossRef]
- Adeoti, O.A. On Control Chart for Monitoring Exponentially Distributed Quality Characteristic. Trans. Inst. Meas. Control 2019, 42, 295–305. [Google Scholar] [CrossRef]
- De Magalhães, M.S.; Von Doellinger, R.O.S. Monitoring Linear Profiles Using an Adaptive Control Chart. Int. J. Adv. Manuf. Technol. 2016, 82, 1433–1445. [Google Scholar] [CrossRef]
- Rasay, H.; Hadian, S.M.; Naderkhani, F.; Azizi, F. Optimal Condition Based Maintenance Using Attribute Bayesian Control Chart. Proc. Inst. Mech. Eng. Part O J. Risk Reliab. 2024, 238, 754–763. [Google Scholar] [CrossRef]
- Donoho, D.L.; Johnstone, I. Ideal Denoising in an Orthonormal Basis Chosen from a Library of Bases. Comptes Rendus L’académie Sci. Sér. I Math. 1994, 319, 1317–1322. [Google Scholar]
- Rath, D.; Kumar, S.; Padhi, P.C. On Statistical Process Control Study for Front Door Outer Panel of a Passenger Vehicle through Process Improvement. Int. J. Interact. Des. Manuf. (IJIDeM) 2023, 17, 1399–1407. [Google Scholar] [CrossRef]
Disclaimer/Publisher’s Note: The statements, opinions and data contained in all publications are solely those of the individual author(s) and contributor(s) and not of MDPI and/or the editor(s). MDPI and/or the editor(s) disclaim responsibility for any injury to people or property resulting from any ideas, methods, instructions or products referred to in the content. |
© 2025 by the authors. Licensee MDPI, Basel, Switzerland. This article is an open access article distributed under the terms and conditions of the Creative Commons Attribution (CC BY) license (https://creativecommons.org/licenses/by/4.0/).











