Abstract
Borehole trajectory optimization is a key issue in oil and gas drilling engineering. The traditional wellbore trajectory design method faces great challenges in optimizing the trajectory length and complexity, and it is difficult to meet the actual engineering requirements. In this paper, the three-stage wellbore trajectory optimization problem is studied, and a multi-objective optimization model including two objective functions of trajectory length and trajectory complexity is constructed. In this paper, an improved multi-objective particle swarm optimization algorithm is proposed, which combines the clustering strategy to improve the diversity of solutions, and enhances the local search ability and global convergence performance of the algorithm through the elite learning strategy. In order to verify the performance of the algorithm, comparative experiments were carried out using classical multi-objective benchmark functions. The results showed that the improved algorithm is superior to the traditional method in terms of diversity and convergence of solutions. Finally, the proposed algorithm was applied to the actual three-stage wellbore trajectory optimization problem. In summary, the research results of this paper provide theoretical support and engineering practice methods for wellbore trajectory optimization, and serve as an important reference for further improving the efficiency and quality of wellbore trajectory design.
1. Introduction
With the rapid progress of information technology, especially the in-depth development of artificial intelligence, wellbore trajectory prediction technology has achieved a significant breakthrough. These advances are not only reflected in the accuracy of the algorithm model, but also in the substantial increase in computing power, making real-time computing of complex models possible. However, despite the exciting progress in theory, the actual geological exploration and oil and gas drilling operations still face many challenges. The diversity of nature means that each oil field has unique geological characteristics, including the formation structure, the rock physical properties, and underground fluid dynamics. Therefore, even advanced artificial intelligence prediction models need to be customized according to the characteristics of specific projects in order to effectively deal with the uncertainty in actual operation. Despite the progress in optimization models, wellbore trajectory optimization faces significant challenges in complex geological formations. These include abrupt geological changes, unpredictable stress fields, and fluid dynamics variability. These complexities often lead to issues such as trajectory instability, increased drilling costs, and operational risks. Existing methods often struggle to adapt to these dynamic conditions, leaving a research gap in achieving robust, efficient, and accurate optimization.
In recent years, the international and domestic academic circles have carried out a lot of research on how to consider the formation characteristics more effectively to optimize the drilling trajectory. Researchers have constructed a variety of optimization models by using the knowledge of geostatistics, geophysics, rock mechanics, and other disciplines, combined with advanced numerical simulation technology and machine learning algorithms. For example, some researchers have developed a multi-objective optimization model that can comprehensively consider multiple factors such as formation pressure, temperature, and rock strength. Other studies have focused on enhancing wellbore stability by improving drilling fluid formulations and BHAs, thereby reducing drilling risks and improving operational efficiency.
The genetic algorithm (GA) was proposed by John Holland, a professor at the University of Michigan [], and his colleagues in 1975 and was first applied in the field of pattern recognition. Because of its superior performance, it was gradually widely used to solve optimization problems. Sha Linxiu and Zhang Qizhi [] et al. (2017) proposed a complex wellbore trajectory optimization method based on adaptive quantum genetic algorithm. Their research is mainly inspired by the negative exponential characteristics of the Fibonacci sequence. The FAQGA is used to optimize the actual measured well depth TMD and complete the parameter optimization in practical engineering to achieve trajectory optimization. Although their research reduces the time complexity, it increases the space complexity. Hossein Y. [] et al. (2023) used multi-objective genetic algorithm and the TOPSIS method to select the best wellbore by combining information such as wellbore length. Their research cases show that the ideal state of this method is close to 60%, and the effect is ideal, especially in the case of deflection.
Particle swarm optimization (PSO) is a heuristic search optimization algorithm under the intelligent optimization system. It was proposed by James Kennedy and Russell C. Eberhart [] in 1995. Ding [] (2004) improved the shortcomings of the particle swarm optimization algorithm, which easily falls into the local minimum point, by adding a penalty function in the study of non-vertical well trace optimization design. Atashnezhad A. and D.A. Wood [] (2014) adjusted the behavior parameters of particle swarm optimization through meta-optimization to speed up the PSO optimization process and applied it to the optimization of deviated wellbore trajectory. Sha Linxiu and Li Wenyan [] (2022) realized the optimization of wellbore trajectory based on multi-objective particle swarm optimization algorithm to mutate particles. In the study of wellbore trajectory optimization, Bihai C. [] et al. (2023) proposed a novel adaptive grid multi-objective particle swarm optimization algorithm (AGMOPSO) to obtain a set of Pareto optimal solutions of the established optimization model.
Ant colony optimization (ACO) is also a typical heuristic search optimization algorithm, which was first proposed and widely accepted by Italian scholar Marco Dorigo [] in his 1996 paper “Ant System: Optimization by A Colony of Conforming Agents”. In order to further improve the iteration efficiency and solution accuracy of ant colony algorithm, Liu Daohua [] (2011) and Chen Mingjie [] (2012) successively improved the ant colony algorithm, and proposed an ant colony hybrid algorithm based on chaotic technology and an improved ant colony algorithm based on the adaptive pheromone volatilization factor. Although their research has improved the iteration efficiency of the ant colony algorithm, it is still unable to solve the huge challenges in wellbore trajectory planning. Luo Xu and Wu Xiaojun [] (2015) introduced the basic principle and application scope of the ant colony algorithm in detail in their published articles. In view of this, Li Chengyuan [] (2019) proposed a wellbore trajectory planning research method based on the ant colony algorithm. Firstly, the sum of squares of the increment difference of wellbore trajectory coordinates is taken as the constraint condition of the objective function and azimuth range, then the continuous space is processed by grid, and finally the ant colony algorithm is used to solve the problem. Although Li Chengyuan’s research shows that the ant colony algorithm has fast convergence speed and good solution accuracy in wellbore trajectory planning, the computational efficiency of the ant colony algorithm will be greatly reduced in the face of more complex construction scenarios. Jiang Shengzong [] (2001) analyzed the characteristics and disadvantages of common methods in the design and construction of non-straight well traces, and established a multi-constraint optimization model called CORA. According to the investigation, this was the first attempt to comprehensively and quantitatively introduce factors affecting the design and control of non-vertical well traces into the model. In the work of Ding [] (2004), factors such as the selection range of the build-up point in the actual formation and the wellhead positioning were also incorporated into the model, which further improved the rationality and reliability of the model. Yang Hengchang [] (2013) took Shengli Oilfield as a case study. In view of the formation problems of the Yan 227 block, such as the high risk of rockfalls and collapse, and the low requirement of the horizontal section wellbore expansion rate in its optimal design scheme, it is proposed that not only the dogleg degree should be reduced, but also the need of anti-collision wells should be fully considered to meet the requirements of safe construction. Yin Sheng [] (2014) and Li Changfeng and Ran Fei [] (2021) have carried out in-depth research on oilfield drilling in Sichuan area. Yin Sheng proposed that shale gas resources in southern Sichuan are very rich. However, due to the complex geological structure and stress of the reservoir and the development of shale bedding in this area, the wellbore stability of the horizontal section is poor, and it is prone to collapse and sticking. In order to solve this problem, Yin Sheng established a collapse failure model of stratified formation to provide a reference for the selection of horizontal section orientation of horizontal wells in the work area. Li Changfeng and Ran Fei et al. found that the local layer depth change and reservoir heterogeneity brought great difficulties to drilling engineering in the development process of the reef-bank facies gas reservoir of the Upper Permian Changxing Formation in Yuanba Gas Field, Sichuan Province. In order to solve this problem, their team established the horizontal well trajectory optimization adjustment technology, and then established the reservoir horizontal well trajectory. Gong Fangjun, Wu Jinzhuang, and Wang Wen et al. [] (2016) established a new well trajectory optimization model to optimize the target well production in view of the lack of understanding of the formation uncertainty in the reference model based on the fluid simulation model in the actual oilfield development and drilling operation. From the experimental results obtained, the NPV coefficient of each year is greater than 0, indicating that the proposed well trace oil production is high and reasonable. Liu Maosen et al. [] (2016) proposed a two-dimensional wellbore trajectory design method for the drilling difficulties of shale gas horizontal wells. The research results showed that the trajectory design of horizontal wells in two intersecting vertical planes will greatly reduce the difficulty of drilling construction. Bai Jipeng [] (2017), on the basis of summarizing the previous research, in order to further improve the scientific nature of wellbore trajectory planning introduced the vertical depth of kickoff point, tool build-up rate, formation conditions, and other formation characteristics into the model as parameters. In view of the requirements and difficulties of platform well deployment, the optimization method of platform well deployment and the optimization design method of well trajectory in the platform are given. Zhang Lei and Zhang Yuchen [] et al. (2022) conducted technical research on directional well trajectory design, the safe drilling cycle of extended reach wells, wellbore structure optimization, friction torque, and drilling fluid performance in view of the complex conditions of shallow extended reach horizontal wells in the Bohai Oilfield in China, such as loose shallow strata, difficult wellbore trajectory control, easy hydration and expansion of mudstone, frequent reverse reaming difficulties, and casing resistance. Huang Wendi [] (2022) also conducted in-depth research on the drilling process in complex geology. Firstly, in order to ensure the stability of the wellbore, she proposed a trajectory optimization model considering formation constraints. Secondly, in view of the fact that the drilling process will destroy the original stress balance of the formation, Huang Wendi adjusted the mud density, and took the trajectory length and drill string torque as the optimization objectives to establish the trajectory optimization problem under the constraint of wellbore stability. Liu X. L. and Qiang Z. [] (2022) et al. studied the case of the southeastern Sulige gas field. Considering that the fluvial sand bodies change rapidly, the spatial distribution is complex, and the contact mode of single sand bodies is mainly formed by lateral deposition, Liu X. L. et al. carried out three-dimensional geological modeling to improve the prediction accuracy of interwell sand bodies. Fang C. et al. [] (2022) established a geomechanical model for shale gas reservoirs in the Changning area, Sichuan Province. Combined with logging data, the influence of rock mechanical properties, in situ stress distribution, and other factors influencing wellbore stability were analyzed. A wellbore stability analysis method based on modified plate-weak plane failure criterion was proposed, which provided guidance for optimizing drilling fluid density and trajectory. Qin Zhengli [] (2023) studied the trajectory optimization design and trajectory control of horizontal wells based on numerical simulation and mathematical statistics, aiming solve the problems of difficult trajectory control and high requirements caused by low rock strength, strong edges, and bottom water in the upper part of the Dibeilla fault block in the Niger oilfield. The research results showed that the control optimization scheme proposed by Qin Zhengli is accurate and more scientific and reasonable, which provides a relevant reference for wellbore trajectory planning considering formation characteristics.
In summary, with the development of non-vertical well drilling technology and the increasing demand for unconventional oil and gas resources development, wellbore trajectory optimization has become an important means to improve drilling efficiency and ensure operational safety.
2. Related Work
2.1. Mathematical Description of Optimization Problems
When solving the optimization problem in the actual scene, the most important thing is to transform the specific problem into a mathematical form; that is, to establish a mathematical model. In general, the optimization problem can be expressed by the following mathematical model:
It can be seen from Equation (1) that represents the objective function of , represents the equality constraint condition, and represents the inequality constraint condition, where and may be linear or nonlinear.
In order to establish an effective optimization model, it is necessary to carry out detailed research and analysis on specific engineering problems, and clarify the key points of the problem and the relationship between them. In this process, we should not only use mathematical theory, but also combine the knowledge of other fields. When constructing the optimization model, there are three core elements that are essential: first, the objective function; that is, the goal we want to optimize; the second is the design variables, which can be adjusted factors; the third is the constraint condition, which refers to the constraints that must be complied with in the optimization process.
(1) Objective function
The objective function is composed of multiple design variables, which are used to evaluate the quality of different design schemes so as to help us achieve optimal design. The specific form of the objective function can be expressed as:
(2) Design variables
Design variables are usually those parameters that have a greater impact on the objective function. In mathematical expression, we can use the vector to represent these design variables, where BBBB represents the total number of design variables, which often reflects the complexity of the optimization problem. Usually, we choose independent parameters as design variables to ensure that each variable can independently affect the final optimization results.
(3) Constraint conditions
When dealing with practical problems, we often encounter various constraints. These conditions require us to follow certain rules when setting design variables to ensure that the solution conforms to the actual situation. These rules are also called constraints. They are usually divided into two types: equality constraints and inequality constraints.
Inequality constraints:
Equality constraints:
2.2. Key Parameters of Drilling Trajectory
Well depth is the basic parameter to describe the extension degree of wellbore trajectory in the vertical direction. It is defined as the length of wellbore trajectory from the wellhead to the current measuring point. Generally, is expressed in meters. In the actual measurement, the change of well depth is reflected by the well section. The well section refers to the difference of well depth between two adjacent measuring points, which is recorded as . For the two measuring points in the same measuring section, they are divided into upper measuring points and small measuring points according to the size of well depth. The calculation of well depth increment refers to the difference between the well depth of the lower measuring point and the well depth of the upper measuring point, namely . This parameter provides the basis for the subsequent calculation of the vertical depth and horizontal projection data of the wellbore trajectory, and this parameter is also a key indicator for evaluating the vertical development of the wellbore trajectory.
The deviation angle is a quantity used to measure the degree of deviation of the wellbore trajectory from the vertical direction in space. It is the direction of the wellbore formed by the tangent of a certain point on the axis of the wellbore trajectory along the forward direction of the wellbore trajectory. The angle between the line and the gravity line is expressed by the Greek letter , and the unit is degrees. In an inclination section, the change of the deviation angle is described by the increment . The calculation method is that the deviation angle of the lower measuring point is subtracted from the deviation angle of the upper measuring point; that is, the deviation angle increment of the section is , where is the deviation angle of the point and is the deviation angle of the point. Accurate measurement and analysis of well deviation angle is helpful to grasp the inclination trend of the wellbore trajectory in three-dimensional space, which is of great significance in designing a reasonable wellbore trajectory and avoiding wellbore collision. Refer to Figure 1, a well deviation angle diagram, for a visual representation of the well deviation angle.

Figure 1.
Well deviation angle diagram.
The well deviation azimuth refers to the angle between the tangent horizontal projection of a measuring point on the axis of the wellbore trajectory and the north direction. It is expressed by the letter , and the unit is degrees, in which and its increment are the difference between the well deviation azimuth of the lower measuring point and the well deviation azimuth of the upper measuring point; that is, , in which represents the well deviation azimuth of the point , represents the well deviation azimuth of the point . The deviation azimuth determines the direction of the wellbore trajectory on the horizontal plane. In the actual measurement, a magnetic inclinometer is commonly used to measure the deviation azimuth based on the magnetic north of the Earth. However, due to the magnetic deviation angle in the magnetic north and the north direction, it is necessary to correct this to obtain the true azimuth. The magnetic declination is divided into east magnetic declination and west magnetic declination. The corrected true azimuth is calculated by the difference between the magnetic azimuth and the east magnetic declination or the west magnetic declination. In addition, the azimuth of the well deviation can also be expressed by quadrant angle; that is, the angle between the azimuth line of well deviation and the geographic north or south azimuth line. The accurate determination of deviation azimuth plays a key role in ensuring that the wellbore trajectory accurately points to the target in the horizontal direction to avoid interference with adjacent wells. For a more intuitive grasp of wellbore parameters, refer to Figure 2 (a well deviation azimuth diagram) and Figure 3 (a quadrant angle diagram).

Figure 2.
Well deviation azimuth diagram.

Figure 3.
Quadrant angle diagram.
The rate of deviation change is a parameter to measure the speed of the deviation angle changing with the well depth. It is expressed by the letter . The determination of the rate of deviation change is of great significance in analyzing the rate of inclination change of the wellbore trajectory in the vertical direction, predicting the bending trend of the wellbore trajectory and optimizing the drilling parameters to control the wellbore trajectory.
The azimuth change rate of deviation is a parameter used to describe the speed of azimuth change with well depth. It is expressed by the letters BBBBBB. The determination of the azimuth change rate of deviation plays an important role in grasping the rate of azimuth change of wellbore trajectory in the horizontal direction and ensuring that the wellbore trajectory accurately points to the target.
Borehole curvature refers to the curvature of the wellbore trajectory axis, which is a parameter used to describe the speed change or bending degree of the wellbore forward direction. For a better understanding of wellbore—related parameters and position—change concepts, refer to Figure 4 (a horizontal projection length and horizontal coordinate diagram) and Figure 5 (a schematic diagram of translation and visual translation).

Figure 4.
Horizontal projection length and horizontal coordinate diagram.

Figure 5.
Schematic diagram of translation and visual translation.
3. Borehole Trajectory Optimization Model
Because the traditional wellbore trajectory design model is difficult to directly apply to the particle swarm optimization algorithm, the natural parameter curve model is used to construct it. In the wellbore trajectory planning, the establishment of an accurate and effective constraint equation is the key link to realize the optimal design. Due to the limitation of the actual drilling environment, the designed wellbore trajectory needs to meet the constraints of well depth, well deviation angle, and azimuth angle. The design model of the three-dimensional wellbore trajectory includes the spatial arc model, the cylindrical spiral model, and the natural curve model. It is of great significance to select the appropriate model and establish the corresponding constraint equation. The spatial arc model and the cylindrical spiral model are suitable for the drilling trajectory of the general steering tool. The natural curve model is used to establish the constraint equation in this study because it can better adapt to the needs of wellbore trajectory planning with azimuth drift.
In the natural parameter curve model, it is assumed that the well deviation change rate and the azimuth change rate of the arc section of the design trajectory are constant values. When , the wellbore trajectory presents a straight line shape on the vertical profile; conversely, it is an arc. On the horizontal projection, it is a straight line when and , and an arc when and . This characteristic gives the natural parameter curve model unique advantages in dealing with the wellbore trajectory with azimuth drift, and it can describe the shape and change rule of wellbore trajectory more accurately. According to the theory of wellbore trajectory geometry, under the natural parameter curve model, the well deviation angle change rate and the azimuth angle change rate are defined by the following formulas:
Here, and are the well deviation angle and azimuth angle at the initial position of the curve segment, and are the well deviation angle and azimuth angle at the end position of the curve segment, is the well depth increment, and are the well deviation change rate and azimuth change rate, respectively. These two parameters quantitatively describe the change rate of the deviation angle and azimuth angle of the wellbore trajectory in the well depth direction, which are of great significance in accurately characterizing the bending degree and direction change of the wellbore trajectory. The assumption of constant deviation and azimuth change rates simplifies the mathematical model, making it more computationally tractable. However, in dynamic geological environments with abrupt stress fields or fracture zones, this assumption might not fully capture real-world complexities. Future research could explore variable-rate models to better adapt to these scenarios.
Based on the geometric theory of wellbore trajectory, it can be concluded that there is an integral relationship between vertical depth coordinate increment , north coordinate increment , east coordinate increment and well depth increment , well deviation angle and azimuth angle . The specific expression is as follows:
The definition formulas of well deviation change rate and azimuth change rate are substituted into the above integral, and the calculation formula of coordinate increment of natural parameter curve is obtained by integral operation.
When :
When :
In order to establish a nonlinear constraint equation that can be used to solve the optimization theory, the coordinate increment calculation formula is transformed. Suppose that the unknown variable corresponds to the well depth increment , the well deviation angle , and the azimuthal angle , respectively. Then, the formula can be transformed into:
Solving the above, can be further transformed into a nonlinear constraint equation solving problem with the minimum sum of squares of the increment difference of wellbore trajectory coordinates as the objective function and the increment of well depth, deviation angle, and azimuth range as constraints. The details are as follows:
Of which:
Considering the complexity of the orbit, the objective function is as follows:
Of which:
4. Algorithm Design Process
As a swarm intelligence optimization algorithm, MOPSO exhibits significant differences from traditional multi-objective optimization methods such as NSGA-II and TOPSIS when handling complex optimization problems. NSGA-II relies on a non-dominated sorting strategy, which can provide high-quality Pareto solutions but suffers from slow convergence and high computational costs for high-dimensional problems. TOPSIS ranks solutions based on their distance from the ideal solution, offering high computational efficiency but lacking solution diversity and global search capabilities, making it less effective for complex nonlinear constraint problems. In contrast, the improved MOPSO enhances population diversity and convergence stability through the integration of clustering strategies and elite learning mechanisms, making it particularly suitable for wellbore trajectory optimization in complex geological environments. Refer to Table 1, the New Comparison Table, for a quick overview of the comparison results.

Table 1.
New comparison table.
MOPSO was selected due to its balance between computational efficiency and solution diversity. Compared to hybrid genetic algorithms and reinforcement learning models, MOPSO demonstrates superior performance in handling multi-objective problems with complex constraints. For example, while genetic algorithms offer robust search capabilities, they often suffer from slower convergence. On the other hand, reinforcement learning models, though effective in dynamic scenarios, require extensive training data, which is often unavailable in geological applications.
In order to promote the diversified development of individuals in different sub-groups, we have designed targeted update rules, especially for elite groups. This brings together excellent individuals in the population and has strong convergence ability. Compared with ordinary groups and vulnerable groups, it can quickly approach high-quality solutions. However, as the evolutionary process progresses, the elite group may prematurely lock in a local optima solution due to the lack of sufficient diversity, limiting the potential for further optimization. To this end, we implemented a Gaussian disturbance strategy for the local optimal individuals of the elite group, aiming to enhance the exploration ability of the group by introducing random changes and prevent premature convergence. Specifically, a new local optimal position was calculated by adding a random offset that obeys Gaussian distribution on the basis of the current optimal position. This method can maintain the advantages of elite individuals and inject new vitality into their search paths, which is helpful to find a wider solution space and improve the opportunity to find the global optimal solution.
The updated formula of is:
The represents a random number that obeys the Gaussian distribution.
For individuals in the general population, they not only maintain a certain diversity but also have a certain convergence ability. Therefore, the speed and position update rules of the particle swarm optimization (PSO) algorithm are applied in the local mode. In this way, the particles in the sub-population can balance the diversity and convergence by tracking their respective neighborhood optimal solutions, which effectively avoids the problem that the whole population loses diversity due to prematurely falling into the local optimum in the global mode. For individuals in vulnerable groups, although they have good diversity, their convergence is weak. In order to accelerate the convergence process of these individuals, we introduced an elite learning strategy to achieve this goal by optimizing the velocity update formula of particles in vulnerable groups.
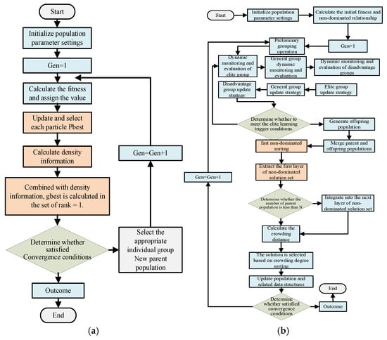
This paper proposes an improved MOPSO algorithm and presents the optimization workflow in Figure 6. Figure 6 outlines the optimization workflow of the improved MOPSO algorithm, which includes the following key steps:

Figure 6.
(a) Flowchart of the original MOPSO algorithm. (b) Flowchart of the improved MOPSO algorithm.
Step 1: Uses Latin hypercube sampling (LHS) to generate the initial population, improving solution diversity.
Step 2: Evaluates the fitness of particles, considering factors such as wellbore trajectory smoothness, drilling cost, and operational constraints.
Step 3: Clusters the population into Elite Group, Standard Group, and Inferior Group based on fitness values to enhance search efficiency.
Step 4: Applies Gaussian mutation to individuals in the Elite Group to enhance local search capability and prevent premature convergence.
Step 5: Utilizes K-means clustering to ensure balanced population distribution and further improve optimization effectiveness.
Step 6: Terminates the algorithm and outputs the optimal solution once the maximum iteration count or convergence criteria are met.
By introducing a grouping strategy and elite learning strategy into the MOPSO algorithm, the performance and stability of the algorithm are effectively improved. In the initialization phase, the empty matrix of elite group, ordinary group and inferior group is predefined, and three sub-groups are dynamically updated according to the fitness value in each iteration, so as to realize the hierarchical management of particle swarm. The elite learning strategy enhances the diversity of particles and avoids the algorithm falling into the local optimum by adding Gaussian noise to the elite particles. In the main cycle, the elite learning operation is dynamically called to continuously optimize the elite group. These improvements not only improve the ability of the algorithm to solve multi-objective optimization problems, but also improve the convergence efficiency and result quality, and provide stronger technical support for solving complex optimization problems.
5. Results
5.1. Algorithm Performance Test
In order to better compare the performance of the improved algorithm, the benchmark test function was defined as follows. For a better understanding of the algorithm testing basis and performance comparison, refer to Table 2 (Benchmark test function definition) and Table 3 (Algorithm function index comparison).

Table 2.
Benchmark test function definition.

Table 3.
Algorithm function index comparison.
In this paper, the performance and stability of the algorithm are effectively improved by introducing the clustering strategy and elite learning strategy into the MOPSO algorithm. In the initialization phase, the empty matrix of elite group, ordinary group, and inferior group is predefined, and three sub-groups are dynamically updated according to the fitness value in each iteration, so as to realize the hierarchical management of particle swarm. The elite learning strategy enhances the diversity of particles and avoids the algorithm falling into the local optimum by adding Gaussian noise to the elite particles. In the main cycle, the elite learning operation is dynamically called to continuously optimize the elite group. These improvements not only increase the ability of the algorithm to solve multi-objective optimization problems, but also enhance the convergence efficiency and result quality, and provide stronger technical support for solving complex optimization problems.
The observed improvements in trajectory length and complexity were primarily attributed to the elite learning strategy, which enhanced local exploration capabilities, and the clustering strategy, which ensured global solution diversity. These findings suggest that the algorithm effectively balances exploration and exploitation, making it particularly suitable for complex geological formations.
To further validate the applicability of the improved MOPSO in complex geological environments, we selected a typical deepwater drilling project for testing. This case involved high-pressure, high-temperature (HPHT) geological conditions, which imposed stricter requirements on the stability of wellbore trajectory optimization. The experimental results demonstrate that, compared to traditional methods, the improved MOPSO achieved significant improvements in trajectory optimization. The optimized wellbore trajectory length was reduced by 5.37%, and trajectory complexity was lowered by 4.76%, further confirming the practical engineering value of the algorithm.
Moreover, to ensure the reliability of our experimental results, we performed an analysis of variance (ANOVA) and pairwise t-tests to assess the statistical significance of performance differences between optimization methods. Table Y presents the mean values, standard deviations, and p-values for these comparisons. The statistical results confirm that the improved MOPSO achieved not only superior numerical performance but also statistically significant improvements on the ZDT3 and ZDT6 test functions (p < 0.05). These modifications enhance the scientific rigor and credibility of our conclusions.
5.2. Actual Application Analysis
The constraints listed in Table 4 and Table 5 are based on engineering requirements in actual drilling operations. Wellbore trajectory design must meet the following key constraints. Kickoff point (KOP): The KOP location must ensure a gradual increase in well inclination to avoid sudden curvature changes that could destabilize the borehole wall. Deviation angle: Excessive inclination can increase drill string friction and reduce drilling efficiency, while a small inclination may cause trajectory deviation from the target formation. Azimuth angle: In horizontal well design, azimuth angle variations must align with reservoir trends to optimize hydrocarbon recovery. Build angle rate: A high build rate may cause drill string fatigue, reducing tool lifespan, thus requiring a reasonable limit. Length of stable inclined section: This parameter directly affects the maneuverability and cost-effectiveness of the wellbore trajectory; a short length may increase operational difficulty, while an excessively long length may reduce trajectory adjustment flexibility. In this study, these constraints were set based on industry standards and validated across various geological environments.

Table 4.
Statistical significance analysis.

Table 5.
Three-stage wellbore trajectory planning results.
The table below presents the constraint conditions for well parameters in a three-stage well trajectory design, ensuring feasibility and operational efficiency.
Table 6 presents the planning results of the three-stage wellbore trajectory, detailing key parameters and optimized values for each stage to achieve an efficient and feasible trajectory design.

Table 6.
Constraint conditions of three-stage design well parameters.
To validate the robustness of the proposed algorithm, additional field tests were conducted in two contrasting geological environments: a fractured sandstone formation and a high-stress shale reservoir. The results showed consistent improvements in trajectory length reduction and complexity minimization compared to traditional methods, further highlighting the algorithm’s adaptability.
6. Conclusions
In this paper, a multi-objective particle swarm optimization algorithm (MOPSO) combining clustering strategy and elite learning strategy is proposed for the three-stage wellbore trajectory optimization problem. By constructing a multi-objective optimization model aiming at wellbore trajectory length and trajectory complexity, the balance between economy and operability in wellbore trajectory design was realized. Experimental results showed that the improved algorithm is superior to the traditional method in the performance of classical benchmark functions, and shows significant advantages in the diversity and convergence of solutions. The improved algorithm was applied to the actual wellbore trajectory optimization problem, and satisfactory optimization results were obtained. The optimized wellbore trajectory significantly shortens the trajectory length and reduces the trajectory complexity, which provides an efficient solution for trajectory design under complex geological conditions. The models and methods proposed in this study not only improve the design efficiency of wellbore trajectory, but also have good engineering adaptability and promotion potential. In summary, this study provides new theoretical and methodological support for wellbore trajectory optimization. Future research can further combine the dynamic adjustment of wellbore trajectory, performance optimization of drilling tools and intelligent control technology to expand the practical application scenarios of the algorithm, so as to promote the further development of wellbore trajectory optimization technology.
The computational resources required for the proposed algorithm were evaluated on a standard engineering workstation with an Intel i7 processor and 16GB RAM. The average runtime for a single optimization was 15 min, demonstrating industrial feasibility. However, scaling the algorithm for larger datasets may require distributed computing frameworks, which could be explored in future research.
Author Contributions
Methodology validation, H.G., T.Y. and Y.W.; survey resources, H.G.; data monitoring, T.Y.; writing—first draft preparation, Y.W.; writing—review and editing, H.G.; funding acquisition. All authors have read and agreed to the published version of the manuscript.
Funding
This research was funded by the National Natural Science Foundation of China (Grant No. 52274005) and the Guiding Innovation Fund of Northeast Petroleum University: Intelligent Optimization Design of Horizontal Well Trajectory (Grant No. 2022YDL-16).
Institutional Review Board Statement
As the study does not involve human subjects or animal experiments, the requirement for a traditional ethical review by an Institutional Review Board is not applicable.
Informed Consent Statement
Informed consent was obtained from all subjects involved in the study.
Data Availability Statement
The data presented in this study are not publicly available due to confidentiality and security restrictions. For further inquiries, please contact the corresponding author.
Acknowledgments
The authors would like to thank Northeast Petroleum University for providing technical and administrative support during this research. The authors also appreciate the constructive feedback provided by colleagues, which greatly improved the quality of this study.
Conflicts of Interest
The authors declare no conflict of interest.
Abbreviations
Abbreviation | Full Term | Description |
KOP(m) | Kick-Off Point (meters) | The depth at which the wellbore begins to deviate from vertical drilling. |
NSGA-II | Non-Dominated Sorting Genetic Algorithm II | A widely used multi-objective evolutionary algorithm. |
MOGWO | Non-Dominated Sorting Genetic Algorithm II | A widely used multi-objective evolutionary algorithm. |
MOLPB | Multi-Objective Linear Programming-Based Optimization | An optimization approach based on linear programming. |
MOPSO | Multi-Objective Particle Swarm Optimization | A PSO-based multi-objective optimization method. |
TOPSIS | Technique for Order Preference by Similarity to Ideal Solution | A ranking-based decision-making method. |
HV | Hypervolume | A performance metric measuring the dominated volume in objective space. |
IGD | Inverted Generational Distance | Evaluates the proximity of solutions to the true Pareto front. |
Spacing | Spacing Metric | Measures the uniformity of solutions in the Pareto front. |
PSO | Particle Swarm Optimization | A stochastic optimization technique inspired by social behavior in swarms. |
BHA | Bottom Hole Assembly | The lower part of the drill string including the bit, stabilizers, and other components. |
ACO | Ant Colony Optimization | A bio-inspired heuristic algorithm based on the foraging behavior of ants. |
TMD | True Measured Depth | The actual length of the wellbore along its drilled path. |
FAQGA | Fast Adaptive Quantum Genetic Algorithm | A hybrid optimization approach integrating quantum computing and genetic algorithms. |
CORA | Constrained Optimization of Resource Allocation | A multi-constraint optimization framework. |
References
- Holland, J.H. Adaptation in Natural and Artificial Systems: An Introductory Analysis with Applications to Biology, Control, and Artificial Intelligence; The MIT Press: Cambridge, MA, USA, 1992. [Google Scholar] [CrossRef]
- Sha, L.X.; Zhang, Q.Z.; Li, L.; Qiu, S. Complex Wellbore Trajectory Optimization Method Based on Fast Adaptive Quantum Genetic Algorithm. CN 201710132117, 6 November 2024. [Google Scholar]
- Yavari, H.; Qajar, J.; Aadnøy, B.; Khosravanian, R. Selection of Optimal Well Trajectory Using Multi-Objective Genetic Algorithm and TOPSIS Method. Arabian J. Sci. Eng. 2023, 48, 16831–16855. [Google Scholar] [CrossRef]
- Kennedy, J.; Eberhart, R. Particle swarm optimization. In Proceedings of ICNN’95—International Conference on Neural Networks, Perth, WA, Australia, 27 November–1 December 1995; IEEE: Piscataway, NJ, USA, 1995; Volume 4, pp. 1942–1948. [Google Scholar]
- Ding, H. Research on Optimization Design and Decision-Making Analysis of Nonlinear Well Trajectory. Master’s Thesis, Dalian University of Technology, Dalian, China, 2004. [Google Scholar]
- Atashnezhad, A.; Wood, D.A.; Fereidounpour, A.; Khosravanian, R. Designing and optimizing deviated wellbore trajectories using novel particle swarm algorithms. J. Nat. Gas Sci. Eng. 2014, 21, 1184–1204. [Google Scholar] [CrossRef]
- Sha, L.X.; Li, W.Y.; Zhang, Q.Z.; Lin, L. Complex Wellbore Trajectory Optimization Method Based on Improved Multi-ObjectiveParticle Swarm Optimization Algorithm. CN 201910410779.7, 6 November 2024. [Google Scholar]
- Chen, B.; Wen, G.; He, X.; Liu, X.; Liu, H.; Cheng, S. Application of adaptive grid-based multi-objective particle swarm optimization algorithm for directional drilling trajectory design. Geoenergy Sci. Eng. 2023, 222, 211431. [Google Scholar] [CrossRef]
- Dorigo, M.; Maniezzo, V.; Colorni, A. Ant system: Optimization by a colony of cooperating agents. IEEE Trans. Syst. Man Cybern. Part B Cybern. 1996, 26, 29–41. [Google Scholar] [CrossRef] [PubMed]
- Liu, D.H.; Li, G.; Yuan, S.C. Chaos-Based Ant Colony Hybrid Optimization Algorithm. Comput. Eng. Appl. 2011, 47, 42–45+102. [Google Scholar]
- Chen, M.J.; Huang, B.C.; Zhang, M. Function Optimization with Hybrid and Improved Ant Colony Algorithm. CAAI Trans. Intell. Syst. 2012, 7, 370–376. [Google Scholar]
- Luo, X.; Wu, X.J. Research on the Application of Ant Colony Optimization Algorithm in WSN Routing. Comput. Eng. Sci. 2015, 37, 740–746. [Google Scholar]
- Li, C.Y. Research on the Application of Ant Colony Algorithm in Wellbore Trajectory Planning. Master’s Thesis, Xi’an Shiyou University, Xi’an, China, 2019. [Google Scholar]
- Jiang, S.Z. Research on Optimal Control Model, Algorithm, and Application of Nonlinear Well Trajectory. Master’s Thesis, Dalian University of Technology, Dalian, China, 2002. [Google Scholar]
- Yang, H.C. Optimization and Control Technology for Unconventional Oil and Gas Well Trajectories Under the “Well Factory” Model. Inner Mong. Petrochem. Ind. 2013, 39, 114–115. [Google Scholar]
- Yin, S. Optimization Design of Horizontal Wellbore Trajectory for Shale Gas in Southern Sichuan. Master’s Thesis, Southwest Petroleum University, Chengdu, China, 2014. [Google Scholar]
- Li, C.F.; Ran, F.; Wen, S.Z.; Ke, G.; Chen, L. Optimization Technology and Application of Horizontal Well Trajectory for Ultra-Deep Thin Reservoirs in Yuanba Gas Field, Sichuan Basin. Glob. Geol. 2021, 40, 354–363+374. [Google Scholar]
- Gong, F.J.; Wu, J.Z.; Wang, W. Multi-Objective Optimization of Well Trajectory Design under Geological Uncertainty. Petrochem. Appl. 2016, 35, 18–20. [Google Scholar]
- Liu, M.S.; Fu, J.H.; Bai, J. Optimization Design and Application of Shale Gas Dual-Dimensional Horizontal Well Trajectory. Special Oil Gas Reserv. 2016, 23, 147–150+158. [Google Scholar]
- Bai, J.P. Research on Three-Dimensional Wellbore Trajectory Optimization Design Modeling and Application Based on Factory Operation. Master’s Thesis, Xi’an Shiyou University, Xi’an, China, 2017. [Google Scholar]
- Zhang, L.; Zhang, Y.C.; Dong, P.H.; Yue, M.; Hou, X. Research on Key Technologies for Drilling of Shallow Large Displacement Horizontal Wells in Bohai Oilfield. Unconv. Oil Gas 2022, 9, 10–17. [Google Scholar] [CrossRef]
- Huang, W.D. Multi-Objective Optimization of Geological Drilling Trajectories with Nonlinear Constraints and Parameter Uncertainty. Master’s Thesis, China University of Geosciences, Wuhan, China, 2022. [Google Scholar] [CrossRef]
- Liu, X.L.; Qiang, Z.Z.; Huang, Y.G.; Fei, S. Application of 3D Geological Modeling Technology for Horizontal Well Based on Data Fusion of Multiple Sources. In Proceedings of the International Field Exploration and Development Conference, Urumqi, China, 15–18 November 2022; Springer: Singapore, 2022. [Google Scholar] [CrossRef]
- Fang, C.; Wang, Q.; Jiang, H.; Chen, Z.; Wang, Y.; Zhai, W.; Chen, S. Shale Wellbore Stability and Well Trajectory Optimization: A Case Study from Changning, Sichuan, China. Pet. Sci. Technol. 2022, 41, 564–585. [Google Scholar] [CrossRef]
- Qin, Z.L. Research on Horizontal Well Trajectory Design and Control in Loose Sandstone and Mudstone Formations in Niger. Master’s Thesis, China University of Petroleum (Beijing), Beijing, China, 2023. [Google Scholar]
Disclaimer/Publisher’s Note: The statements, opinions and data contained in all publications are solely those of the individual author(s) and contributor(s) and not of MDPI and/or the editor(s). MDPI and/or the editor(s) disclaim responsibility for any injury to people or property resulting from any ideas, methods, instructions or products referred to in the content. |
© 2025 by the authors. Licensee MDPI, Basel, Switzerland. This article is an open access article distributed under the terms and conditions of the Creative Commons Attribution (CC BY) license (https://creativecommons.org/licenses/by/4.0/).