Next Article in Journal
OS-Denseformer: A Lightweight End-to-End Noise-Robust Method for Chinese Speech Recognition
Previous Article in Journal
Bridging the Gap in Cancer Survival Analysis: Deep Neural Networks for Left-Truncated Data
 
 
Font Type:
Arial Georgia Verdana
Font Size:
Aa Aa Aa
Line Spacing:
Column Width:
Background:
Article

InSAR-Supported Spatiotemporal Evolution and Prediction of Reservoir Bank Landslide Deformation

1
School of Smart City, Chongqing Jiaotong University, Chongqing 400074, China
2
School of Management, Chongqing University of Technology, Chongqing 400054, China
3
Chongqing Geomatics and Remote Sensing Center, Chongqing 400074, China
4
School of Civil Engineering, Chongqing University, Chongqing 400054, China
*
Author to whom correspondence should be addressed.
Appl. Sci. 2025, 15(22), 12092; https://doi.org/10.3390/app152212092
Submission received: 11 October 2025 / Revised: 7 November 2025 / Accepted: 11 November 2025 / Published: 14 November 2025
(This article belongs to the Topic Remote Sensing and Geological Disasters)

Abstract

Landslide disasters pose severe threats to mountainous regions, where accurate monitoring and scientific prediction are crucial for early warning and risk mitigation. This study addresses this challenge by focusing on the Outang Landslide, a representative large-scale bank slope in the Three Gorges Reservoir area known for its significant deformation responses to rainfall and reservoir-level fluctuations. The landslide’s behavior, characterized by notable hysteresis and nonlinear trends, poses a significant challenge to accurate prediction. To address this, we derived high-precision time-series deformation data by applying atmosphere-corrected Small Baseline Subset Interferometric Synthetic Aperture Radar (SBAS-InSAR) to Sentinel-1A imagery, with validation from GNSS measurements. A systematic analysis was then conducted to uncover the correlation, hysteresis, and spatial heterogeneity between landslide deformation and key influencing variables (rainfall, water level, temperature). Furthermore, we proposed a Spatio-Temporal Enhanced Convolutional Neural Network (STE-CNN), which innovatively converts influencing variables into grayscale images to enhance spatial feature extraction, thereby improving prediction accuracy. The results indicate that: (1) From June 2022 to March 2024, the landslide showed an overall downward displacement trend, with maximum settlement and uplift rates of −49.34 mm/a and 21.77 mm/a, respectively; (2) Deformation exhibited significant correlation, hysteresis, and spatial variability with environmental factors, with dominant variables shifting across seasons—leading to intensified movement in flood seasons and relative stability in dry seasons; (3) The improved STE-CNN outperforms typical prediction models in forecasting landslide deformation.This study presents an integrated methodology that combines InSAR monitoring, multi-factor mechanistic analysis, and deep learning, offering a reliable solution for landslide early warning and risk management.

1. Introduction

Landslide is a global geological disaster with significant temporal and spatial heterogeneity, which seriously threatens the safety of human life, property and the stability of regional ecosystems [1]. Due to their complex triggering mechanisms and multiple controlling variables, effective prediction of landslide disasters remains a major scientific challenge in geological hazard prevention and mitigation [2,3]. In the Three Gorges Reservoir Area, frequent water level fluctuations and intense rainfall events [4] have significantly increased the probability of landslide occurrences. However, traditional monitoring methods often fail to provide sufficient accuracy in this region, thereby method of surface deformation in this area is particularly placed higher demands on monitoring and forecasting methods.
In recent years, Interferometric Synthetic Aperture Radar (InSAR) has been widely applied in landslide deformation monitoring due to its advantages such as high precision, wide spatial coverage, and all-weather imaging capability [5]. However, conventional InSAR is particularly vulnerable to temporal-spatial correlation and atmospheric delay errors in areas with dense vegetation and rugged topography. These limitations become particularly acute in mountainous areas due to baseline-induced geometric constraints, leading to phase unwrapping failures in conventional InSAR processing. To address these problems, multi-temporal interferometry techniques were developed to optimize spatial sampling. Notably, the Small Baseline Subset Interferometric Synthetic Aperture Radar (SBAS-InSAR) technique stands out and excels at capturing the temporal evolution of surface deformation. This capability provides strong support for landslides deformation long-term monitoring [6,7]. Comparative studies indicate that SBAS-InSAR shows remarkable concordance with the Global Navigation Satellite System (GNSS) field measurement value, proving its feasibility and reliability [8]. Additionally, to mitigate atmospheric delay errors, scholars have introduced atmospheric correction models such as Generic Atmospheric Correction Online Service (GACOS) to effectively suppress the interference of tropospheric errors on deformation inversion [9,10].
The field of landslide prediction has undergone significant methodological advancements in recent years. In the early stages, statistical models [11,12] provided fundamental yet effective frameworks for time-series modeling of landslide displacement. While these methods established important baselines, their linear assumptions proved limiting when dealing with the complex nonlinear interactions between various triggering variables. The field experienced a paradigm shift with the advent of machine learning techniques [13,14,15], which demonstrated superior capabilities in handling larger datasets and capturing intricate patterns. This transition was particularly evident in the development of multivariate prediction models that successfully integrated hydrological, meteorological, and geological characteristics [16,17]. These integrated approaches significantly enhanced both prediction accuracy and robustness compared to their single-variable predecessors. Among contemporary techniques, deep learning models have emerged as particularly powerful tools. Long Short-Term Memory (LSTM) networks and Linear-Time Sequence Modeling with Selective State Spaces (Mamba) [18,19] stand out for their exceptional feature extraction capabilities and their ability to simultaneously characterize both short-term responses and long-term evolutionary trends in landslide deformation. The field continues to advance with architectural innovations such as attention-enhanced LSTM structures [20] and optimized transformer models like Informer [21], which demonstrate remarkable improvements in handling multi-source heterogeneous data while boosting representational capacity and predictive performance. Particularly noteworthy is that VMD-SSA-LSTM, by integrating Variational Mode Decomposition (VMD) and Singular Spectrum Analysis (SSA) techniques through a multi-level signal decomposition and reconstruction strategy, significantly enhances noise robustness while maintaining prediction accuracy, albeit at the cost of relatively higher computational complexity [22,23]. Meanwhile, MLSTM’s innovative gating mechanism optimization effectively mitigates the gradient issues in traditional LSTM models for ultra-long sequence modeling. While this comes with increased architectural complexity, MLSTM demonstrates unique advantages in long-term dependency modeling [24].
However, existing prediction models share a fundamental limitation: their architectures are inadequate for synergistically integrating multi-source signals with distinct physical meanings and for comprehending the key physical mechanisms of landslide systems. Specifically, although models like LSTM and Mamba are effective at processing temporal data, they were not originally designed to integrate diverse data sources such as displacement, rainfall, and groundwater level, which hinders the full exploitation of complementary information during feature extraction. Furthermore, these methods face difficulties in representing and utilizing physical principles like rainfall infiltration lag, thereby constraining the model’s capability for causal inference and mechanistic interpretation [25]. To address these limitations, this study aims to solve the following core research questions: How can we develop a predictive model that not only maintains the advantages of deep learning in time series modeling but also explicitly incorporates the physical mechanisms of landslide deformation, especially in terms of time-delay effects? Correspondingly, we propose a core hypothesis: by systematically combining a deep learning architecture capable of integrating multi-source features with the physical deformation mechanism of landslides, better prediction accuracy, robustness, and interpretability will be achieved compared to purely data-driven sequence models. This study selects the Outang landslide in the Three Gorges Reservoir area as a representative case and introduces a coherent methodological framework. A multi-stage analytical pipeline—incorporating Pearson correlation, time-lagged cross-correlation, and Mann-Kendall trend tests—is employed to systematically quantify and validate the lagged relationships between influencing variables and deformation, thereby generating physically-informed input features. Subsequently, to address the limitations in spatial modeling, we propose a novel Spatio-Temporal Evolutionary Convolutional Neural Network (STE-CNN). By integrating the classic BasicBlock structure from ResNet-18, the STE-CNN is architecturally designed to extract powerful spatial features from geospatial data, enabling a more natural and organic integration of spatial patterns with temporal deformation sequences than is achievable with purely sequence-based models.
The novelty and academic contributions of this study are mainly reflected in the following three aspects: First, methodologically, it systematically establishes a complete analytical workflow from feature screening and lag quantification to trend identification, generating input features with clear physical significance. Second, architecturally, it proposes a novel Spatio-Temporal Evolutionary Convolutional Network (STE-CNN), which enhances the extraction and integration capability for multi-source features by incorporating the classic BasicBlock structure from ResNet. Third, on the application level, it improves prediction accuracy and robustness while strengthening the interpretability of evolutionary mechanisms, providing a reliable tool for the practical application of landslide risk management.

2. Study Area and Datasetsn

2.1. Study Area

The Outang landslide is located in Fengjie County, Chongqing, within the Three Gorges Reservoir Area. It is a typical reservoir bank landslide adjacent to the Yangtze River’s main channel. The terrain is complex, with the landslide mass showing a fan-shaped distribution—broad at the front and narrow at the rear [26,27,28]. The landslide body is developed along the steep southern bank, with well-defined boundaries, prominent rear-edge tension cracks, and the frontal edge extending to the waterline. The average slope ranges from 25° to 35°, with some sections exceeding 40°, and an elevation difference of 150–200 m. The estimated volume is between 5 and 10 million cubic meters [29].
In terms of engineering geological conditions, the landslide mass is primarily composed of Quaternary eluvial-deluvial deposits and collapse-slide accumulations. The lithology mainly consists of silty clay with embedded crushed rock, characterized by a loose structure and strong permeability. The underlying bedrock comprises interbedded sandstone and mudstone of the Jurassic Shaximiao Formation. The bedding orientation is generally consistent with the slope direction, forming a dip-slope structure that is prone to sliding along the soft rock layers. The groundwater in the area includes primarily pore phreatic water and bedrock fissure water, which are significantly influenced by rainfall and reservoir level fluctuations, leading to strong softening effects on the slip zone soil 28. Quantitative precipitation analysis from 2022 to 2024 reveals a clear seasonal pattern. The months of June, July, and August collectively constitute the rainy season, accounting for 38.0%, 39.4%, and 43.8% of the annual precipitation in 2024, 2023, and 2022, respectively. July consistently emerges as the wettest month, with precipitation reaching 1.52 mm (2024), 1.28 mm (2023), and 2.32 mm (2022). The concentration of modest to heavy rainfall during this core summer period is identified as a primary trigger for landslide activity in the area [30]. Details are shown in Figure 1 below.

2.2. Datasets

This study utilized 43 ascending-pass Sentinel-1A SAR images acquired in Interferometric Wide (IW) swath mode with VV polarization. The images have a 12-day revisit interval and cover the period from June 2022 to March 2024. The SAR data and precise orbit information were obtained from the Copernicus program of the European Space Agency (ESA). ALOS DEM with a spatial resolution of 12.5 m was used as the digital elevation model (DEM). To improve interferometric accuracy, tropospheric delay correction products from GACOS, temporally matched with the SAR acquisitions, were incorporated. Soil moisture data were derived from AMSR-E and AMSR2 satellite products. Meteorological and ground-based observation data for the Outang landslide include: rainfall records from one rain gauge station, groundwater level data from seven monitoring wells, and surface displacement data from eight GNSS monitoring stations. Optical remote sensing data were acquired from Sentinel-2 satellites. At the same time, the Chongqing Data and Application Center of the China High-resolution Earth Observation System provided additional high-resolution imagery from Gaofen series satellites (GF-1, GF-6). Meteorological data were also sourced from the National Centers for Environmental Information (NCEI) of the National Oceanic and Atmospheric Administration (NOAA), details are shown in Table 1 below.

3. Methodology

This study systematically conducted landslide deformation analysis and prediction research based on technical platforms including SARSCAPE 5.6.2, PyCharm 2024.3.6, and MATLAB R2021a. First, within the SARSCAPE 5.6.2 environment, SBAS-InSAR technology combined with GACOS atmospheric correction data was employed to extract landslide deformation information. To verify the monitoring accuracy, the InSAR-derived results were compared with field GNSS measurements in terms of their trends. Simultaneously, a 3D deformation map of the landslide was generated using the InSAR_plot tool in MATLAB by incorporating landslide deformation data and a DEM.
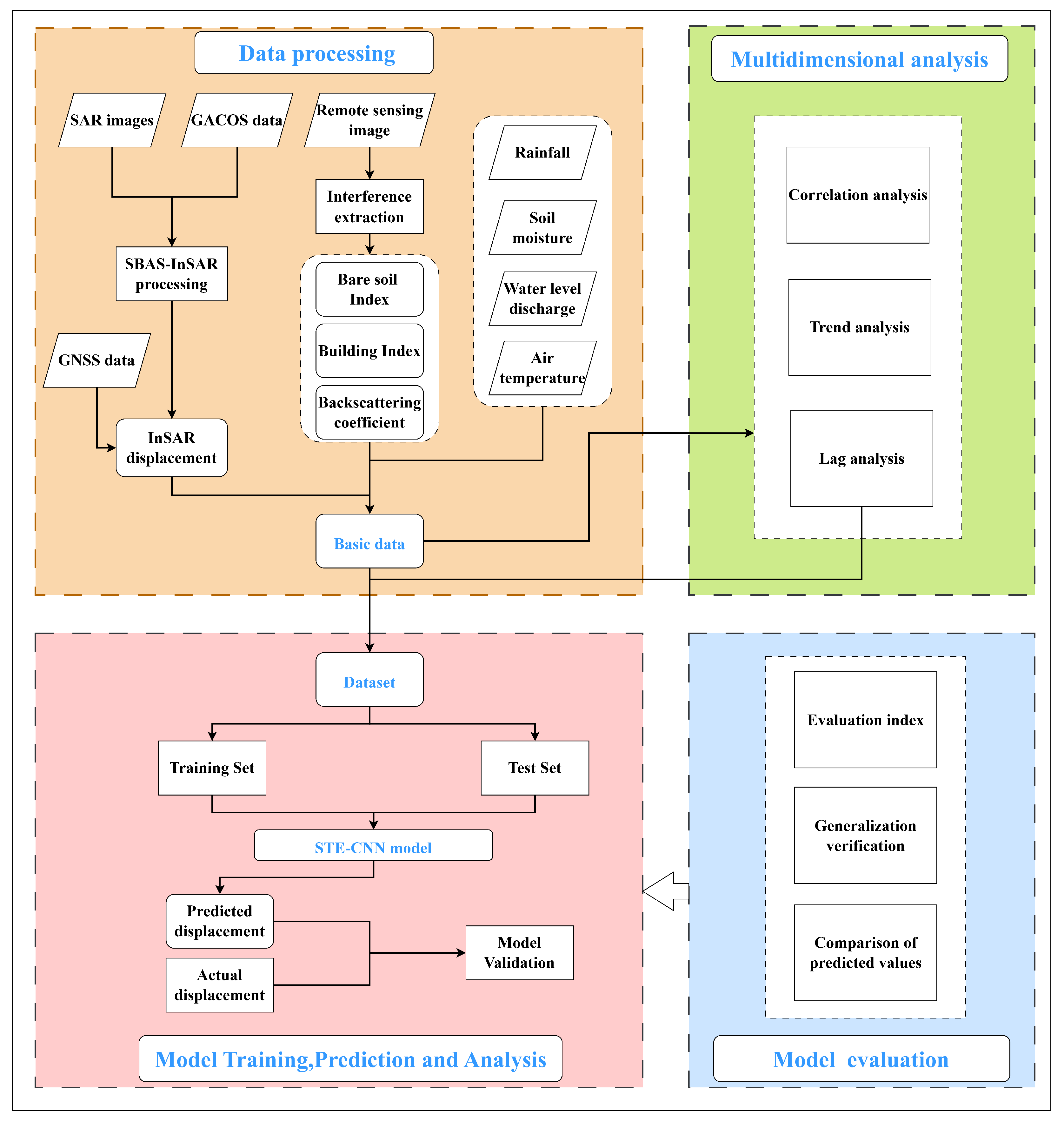
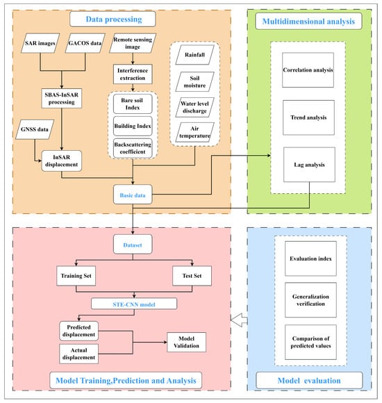
Building on these efforts, the study further applied methods such as pearson correlation coefficients, time-lagged cross-correlation functions, and trend slopes to systematically evaluate the influence of key variables—including rainfall, water level, and temperature changes—on landslide deformation patterns. Based on the above analysis, an improved STE-CNN prediction model was developed in the PyCharm platform. This model effectively captures complex spatio-temporal coupling characteristics in landslide deformation by integrating multi-source influencing parameters. Accurate prediction of landslide deformation was achieved by feeding lag and slope information, along with other influencing variables, into the STE-CNN model. To evaluate the model performance, we compared it with several typical models, including RF, LSTM, CNN, and STCNN. Quantitative results demonstrate that the proposed model not only exhibits more stable convergence and lower final loss value during the training phase but also outperforms all comparative models in key prediction evaluation metrics (RMSE, MAE, R2) (Figure 2).

3.1. Time-Series InSAR-Based Landslide Deformation Monitoring Incorporating GACOS

Time-series Interferometric Synthetic Aperture Radar (InSAR) technology reconstructs the temporal evolution of surface deformation by performing differential processing on multi-temporal SAR images. The core principle lies in interpreting the phase information of radar backscatter signals. With millimeter-level monitoring precision, this technique has extensive applications in landslide displacement, urban subsidence, and coseismic deformation field analyses [31]. This study adopted the SBAS-InSAR technique to improve deformation inversion’s reliability and spatial continuity through optimized interferometric pair selection. Since atmospheric effects—particularly the heterogeneity of tropospheric water vapor—may cause centimeter-level deformation estimation errors the Generic Atmospheric Correction Online Service for InSAR (GACOS) model was introduced for atmospheric correction, thereby minimizing the impact of atmospheric delays on InSAR-derived data [32,33,34].
During preprocessing, SAR images were cropped and co-registered across multiple temporal acquisitions. Adaptive spatial filtering was applied to eliminate redundant data. A time–space baseline matrix was constructed for interferogram generation, with selected interferometric pairs constrained to t e m p o r a l b a s e l i n e s 120 days and p e r p e n d i c u l a r b a s e l i n e s 200 m to ensure coherence and reduce phase unwrapping complexity. Phase unwrapping was performed using an improved Minimum Cost Flow algorithm, with gradient weights optimized based on terrain characteristics [35,36]. Time-series analysis based on SBAS-InSAR was conducted to extract the spatiotemporal characteristics of surface deformation. Monte Carlo simulations were used in the parameter optimization stage to evaluate the impact of valid interferogram ratios on inversion stability. Combined with Goldstein filtering for noise reduction, the threshold for the valid interferogram ratio was set at 65%. Finally, GNSS measurements were used to compare trends and evaluate the error range of the InSAR-derived deformation results, thereby enhancing the reliability of geological hazard risk assessments.

3.2. Multi-Source Geospatial Feature Data Extraction

In landslide deformation analysis, data extraction is a fundamental step, where the quality of extracted data directly influences the reliability of subsequent modeling and prediction. This study integrates multi-source geospatial feature datas, including air temperature, precipitation, water levels, and soil moisture. The sources and acquisition methods of these datasets have been detailed previously. Specific algorithms were employed for their computation for derived parameters such as the Bare Soil Index (BSI), Building Index (BI), and Backscattering Coefficient.
(1) Backscattering Coefficient: The backscattering coefficient ( σ 0 ) is a crucial parameter derived from SAR imagery, capable of reflecting surface characteristics. Due to its high sensitivity to surface roughness, vegetation coverage, and moisture variation, this parameter was employed to monitor changes in moisture content, vegetation disturbance, and surface material migration within the landslide body. These insights provide key information for interpreting landslide deformation mechanisms [37]. σ 0 was obtained from preprocessed Sentinel-1 SAR data through radiometric and geometric correction, and extraction of VV-polarized backscatter intensity.
(2) Bare Soil Index (BSI): The degree of surface exposure in landslide-prone areas is closely related to key soil physical properties such as porosity and permeability. Through landslide susceptibility analysis, relevant studies have confirmed the indicative role of the Bare Soil Index (BSI) in landslide activity. BSI effectively characterizes surface material changes and strongly correlates with the geological sensitivity of landslide-prone regions. Therefore, it can assess slope stability and potential deformation risks [38]. The BSI was calculated from Sentinel-2 multispectral imagery using NIR, red, blue, and SWIR bands, with cloud and shadow masking to obtain the landslide area’s BSI data.
(3) Building Index (BI): In this study, the Building Index (BI) represents anthropogenic influences on landslide processes, such as roads and surrounding human activities. These include surface hardening, alterations in drainage systems, and engineering disturbances. The BI is an auxiliary indicator for evaluating landslide stability and identifying potential deformation hazards [39]. Based on the combination of visible and near-infrared bands in Sentinel-2 imagery, data representing human activities and road areas are extracted with the image classification results.

3.3. Correlation Analysis

As a fundamental tool for exploring inter-variable relationships, correlation analysis employs statistical methods to reveal the interaction mechanisms among multiple variables [40]. This study is applied to investigate the coupling relationship between landslide deformation and landslide influencing variables, including precipitation, groundwater level, and air temperature. Correlation analysis involves using both P-values and V-values to quantify the relationships between variables: the V-value is used to assess statistical significance (with a confidence interval of 0.05), while the P-value reflects the strength of the association. This dual-parameter validation strategy effectively reduces the risk of misjudgment caused by relying on a single metric.

3.4. Temporal Analysis

(1) Lag Analysis Using Cross-Correlation Function and GM (1,3) Model: The time-lagged cross-correlation function is employed to analyze the degree of delayed correlation between landslide deformation and different landslide influencing variables over time [41,42]. This study employs lag analysis to identify the lag correlation characteristics between rainfall, water level, and temperature at different periods and InSAR-derived landslide deformations. GNSS data determine the optimal lag time for different monitoring points. In contrast, InSAR data are used to quantify the lag correlation coefficients between landslide deformation and triggering variables. The cross-correlation function with time lag is calculated as follows:
R X Y ( τ ) = t = 1 N τ X t X ¯ Y t + τ Y ¯ t = 1 N X t X ¯ 2 t = 1 N Y t Y ¯ 2
where: R X Y ( τ ) : cross-correlation coefficient at time lag τ , indicating the delayed correlation between variables X and Y. X t , Y t : values of the two time series at time t. X ¯ , Y ¯ : mean values of time series X and Y, respectively. τ : time lag, representing the number of time steps by which Y lags behind X. N: total time series length.
The landslide deformation process exhibits significant characteristics of a grey system, and its complex multi-variable coupling mechanism has long been difficult to define clearly. The time-lagged GM (1,3) model enables precise quantification of nonlinear relationships among variables. This study employs the time-lagged GM (1,3) model to determine the importance of lag characteristics of various variables influencing landslide deformation. The model is defined as follows:
X 1 ( 0 ) ( k + 1 ) = 0.5 a X 1 ( 1 ) ( k ) + X 1 ( 1 ) ( k + 1 ) + b 1 X 2 ( 1 ) k + τ 1 + b 2 X 3 ( 1 ) k + τ 2 + b 3 X 4 ( 1 ) k + τ 3
The model is defined as X 1 ( 0 ) ( k + 1 ) : the original sequence value of GNSS displacement data at time ( k + 1 ) . X 1 ( 1 ) ( k ) : the accumulated generating operation (AGO) sequence of GNSS displacement data at time k. a: development coefficient, representing the intrinsic trend of GNSS displacement. b 1 , b 2 , b 3 : influence coefficients corresponding to water level, precipitation, and air temperature, respectively. X 2 ( 0 ) ( k + 1 ) : the AGO sequence of water level at time k + τ 1 . X 3 ( 0 ) ( k + 1 ) : the AGO sequence of precipitation at time k + τ 2 . X 4 ( 1 ) ( k + τ 3 ) : the AGO sequence of air temperature at time k + τ 3 . τ 1 , τ 2 , τ 3 : time lags of water level, precipitation, and air temperature, respectively.
(2) Trend Analysis: Trend analysis helps to explore the long-term variation patterns of landslides. Using the Mann-Kendall (MK) test and trend slope analysis, this method provides multidimensional features as input for subsequent predictive models [43]. The MK test is a commonly used non-parametric statistical method for analyzing time series data trends [44]. While the MK test helps identify the trend in the time series and extract additional information, it only provides a global analysis. Therefore, this study also introduces a comparative analysis between the wet and dry seasons and the displacement slope calculation for adjacent time periods, which identifies local short-term dynamic trends. The specific formula for the MK test is as follows:
S = i = 1 n 1 j = i + 1 n sgn X j X i
where: S is the MK statistic, representing the sign difference in the data sequence. X i and X j are the data points at times i and j in the time series (where j > i ). Sgn ( X j X i ) is the sign function, which equals +1 when X j > X i , −1 when X j > X i , and 0 when X j = X i . n is the length of the time series data. Trend analysis revealed seasonal fluctuations in landslide deformation. By employing a sliding window correlation analysis method with variable time windows, the study effectively captures the variation patterns of landslide displacement data about landslide influencing variables such as rainfall, water level, and temperature, thus revealing the impact of seasonal fluctuations on landslide deformation [45].

3.5. Spatiotemporal Convolutional Neural Network (STCNN) Model

This study used a Spatiotemporal Convolutional Neural Network (STCNN) to predict landslide deformation, integrating temporal and spatial information to improve prediction accuracy [46]. The model inputs include time series data such as rainfall, water level, and temperature, along with their corresponding lag correlation coefficients and landslide trend slopes, as well as multi-source geospatial feature datas such as backscattering coefficient, soil moisture, bare soil index, and building index. The STCNN combines the spatial extraction capability of CNN with the advantages of time series modeling, allowing it to simultaneously capture the spatial structure and temporal evolution of landslide deformation. The model uses a dual-branch architecture (S-branch and T-branch): The S-branch processes the spatial information at a single time point, feeding the grayscale images into ResNet for spatial feature extraction, then applying pooling to compress and retain key information. To extract temporal features, the T-branch performs convolution and pooling on multiple time-series data. The two feature streams are concatenated within the fusion module and passed through numerous fully connected layers to integrate spatiotemporal information, resulting in the final deformation prediction. The STE-CNN model structure is shown in Figure 3. The table of model hyperparameters is provided in Table 2.
(1) Data Conversion to Grayscale Images: This study systematically addressed missing and anomalous values in the raw data. Missing values were filled using cubic spline interpolation, while outliers were removed and normalized. To improve information extraction, multi-source geospatial feature datas such as the bare soil index, building index, backscattering coefficient, and soil moisture were transformed into grayscale images. This approach leverages the ability of convolutional neural networks to capture spatial patterns. The transformation process involved index computation, grayscale conversion, normalization, and format adjustment, aiming to improve the representation and utilization of spatial features.
(2) STE-CNN Model: The STE-CNN hybrid architecture designed in this study combines the advantages of residual networks and spatiotemporal convolutions. The input data to the model was standardized, bringing all monitoring parameters into the [0, 1] range, eliminating dimensional discrepancies and enhancing the model’s sensitivity to feature changes. STE-CNN kernel size is set to 3, and pooling kernel size is 2, balancing computational efficiency with feature extraction capability while preventing overfitting. ResNet with 18 layers and 512 output feature channels is suitable for small to medium-scale spatiotemporal data.The detailed parameters of the ResNet are as follows: a 7 × 7 convolutional layer (stride 2) and a max pooling layer. The core layers consist of four stages (Layer 1–4), each containing two residual blocks with 3 × 3 convolutional kernels. Layer1 maintains 64 channels, while the subsequent stages double the number of channels (128, 256, 512) and halve the spatial resolution using a stride of 2 in their first residual block. Skip connections enable efficient training of this deep network. The above configuration represents an optimally balanced choice.
In the core structure of the network, ResNet-18 served as the leading feature extraction backbone network. The weights of the earlier layers were fixed to ensure improved model generalization under limited data. The residual blocks used the ReLU activation function to enhance nonlinear expression capabilities. The Adam optimizer was used with the ReduceLROnPlateau learning rate scheduling strategy during the model training process. The model achieved stable convergence within 100 training epochs, with both training and validation errors tending to stabilize. The structure of the residual blocks in ResNet is as follows:
y = F x , W i + x
Here, F x , W i is the residual function, where x represents the input features, the deep features extracted from the landslide deformation data. y is the output feature: the output of the residual block, which contains both the original information of the input feature x and the higher-level features learned through the residual function.

4. Results

4.1. Landslide Deformation Results

Using the time-series InSAR technology combined with GACOS, surface deformation point data for the Outang Landslide were successfully obtained. The deformation rate was categorized into 12 levels. As shown in Figure 4, the surface displacement rate in the study area exhibits a clear spatial distribution pattern. Notably, significant subsidence is observed in the Outang Landslide, while other areas remain unchanged or experience uplift. The measured data exhibits that the annual deformation rate in the study area ranges from −49.34 mm to 21.77 mm. Overall, the absolute value of annual deformation at about 83% of the monitoring points is less than 10 mm, indicating that the area is generally stable. This result is highly consistent with the characteristics of the local geological structure. As can be seen from Figure 5, the deformation rate in the study area is concentrated within the range of −20 to 0 mm/a, covering most of the region.
In addition, this study employs the InSAR_Plot(3D) tool in MATLAB to generate a three-dimensional visualization of landslide deformation by integrating InSAR deformation rate maps with a DEM, as shown in Figure 6.
All deformation points within a 10 m radius around each monitoring site were selected to ensure data comparability, and outliers were removed before averaging to obtain a representative value. To validate the InSAR results, a trend comparison was performed between the Line-of-Sight (LOS) displacement time series derived from InSAR and the measurements from the co-located GNSS station. It is important to note that a direct comparison of displacement magnitudes is limited due to their different observation geometries. Therefore, the validation primarily focuses on the consistency in the overall displacement trend, variation cycles, and key turning points between the two datasets. The results show a high agreement in the displacement trends obtained by the two techniques, thereby mutually validating the reliability of the monitoring results. The study introduced RMSE, MAE, and MAPE as evaluation metrics to assess monitoring accuracy. The results (Table 3) indicate a strong consistency between the deformation time series derived from InSAR and GNSS measurements, demonstrating high reliability.

4.2. Correlation Analysis Results

The experimental results (Table 4) indicate that temperature, groundwater level, and bare soil index strongly correlate with landslide displacement. The temperature positively correlates with displacement at both the front edge (JW5) and back edge (JW7), likely due to thermal expansion and contraction. However, no significant relationship was found at the middle (JW6), possibly due to variations in topography and lithology. The effect of groundwater level varies across different locations: at JW6, a decrease in groundwater level is negatively correlated with accelerated displacement, potentially due to reduced pore water pressure; whereas at JW5 and JW7, hydrological conditions remain more stable. The bare soil index is significant at all points, with JW5 and JW7 showing a positive correlation with displacement, indicating that vegetation degradation may significantly impact landslides.
In contrast, rainfall, soil moisture, building index, and backscatter coefficient exhibit weaker direct correlations with displacement. Although rainfall’s overall impact is insignificant, its correlation becomes more pronounced when considering lag effects. For example, at JW5 (Pearson = 0.385, p = 0.004), JW6 (Pearson = 0.101, p = 0.661), and JW7 (Pearson = 0.296, p = 0.03), the significance is notably increased at points JW5 and JW7 after accounting for the lag. Similarly, temperature and water level lag analysis also exhibited stronger correlations. The building index shows a correlation with displacement, albeit a weak one. The backscattering coefficient approaches significance at JW6, indicating its potential relevance under specific geological conditions. Overall, landslide evolution is influenced by multiple variables acting together. By comparing the correlation data from this study with that of Li et al., for the same type of reservoir landslides (in the Lianghekou Reservoir area of Sichuan Province, Southwest China), it was found that before the front of the landslide was submerged by reservoir water, the strength of the correlation between deformation and reservoir water level exhibited similar magnitudes: Li et al. reported correlation coefficients for water level ranging from −0.22 to −0.39, while the results of this study (JW5: −0.251, JW6: −0.369) fall within the closely aligned range of −0.25 to −0.37 [47].
In addition, this study also analyzed the multicollinearity among the variables. Except for the temperature and groundwater level which were significantly correlated with the bare soil index, there was no significant correlation among the other variables (Table 5, Table 6 and Table 7). There is a significant correlation between the groundwater level and the bare soil index, which is presumably underpinned by a coherent physical mechanism. First, there is a significant positive correlation between air temperature and the bare soil index, which stems from the lack of evapotranspiration cooling from vegetation on bare soil surfaces, allowing absorbed solar radiation to be more efficiently converted into sensible heat. At the same time, high temperatures exacerbate soil moisture evaporation, inhibiting vegetation recovery and forming a “bare soil-temperature increase” positive feedback loop. Second, the negative correlation between the water level and the bare soil index is physically rooted in hydrological stress: low water levels fail to support surface soil moisture through capillary action, leading to vegetation degradation due to drought and an increase in surface exposure. The interplay of these two relationships forms a clear causal chain: low water levels (cause) weaken soil moisture supply, promoting the expansion of bare soil (process), which in turn alters the surface energy balance, ultimately leading to a significant rise in local temperatures (outcome).

4.3. Time-Series Analysis Results

(1) Lag Analysis Results: Based on the lag analysis of GNSS monitoring data from October 2023 to March 2024 and hydrometeorological variables (Figure 7), it was found that landslide deformation exhibits a significant lag response to landslide influencing variables, with varying response mechanisms at different monitoring points. Rainfall: At JW5 and JW6, there is a weak negative correlation and a weak positive correlation, respectively, within 1 day of rainfall. At JW7, a negative correlation appears after a 3-day lag, reflecting differences in shallow sliding mechanisms. The negative correlation at JW5 and JW7 may be due to insufficient rainfall intensity, which does not significantly change the stress state. Temperature: Temperature responses are observed at JW5 (0-day lag), JW6 (2-day lag), and JW7 (5-day lag), with a high correlation. This highlights the short-term impact of thermal expansion and contraction due to temperature changes on landslide deformation.
In contrast, the impact of reservoir water level changes exhibits more long-term lag characteristics: At JW7, a moderate positive correlation is observed with a 97-day lag, reflecting delayed adjustments in pore water pressure. At JW6, a strong negative correlation is observed with a 67-day lag, possibly due to the uneven internal seepage field. At JW5, a strong positive correlation appears with a 1-day lag, which may be related to local topography and lithology conditions.
Regarding the hysteresis of landslide responses, the findings of this study show informative consistency with existing literature. In terms of rainfall, the calculations by Fan et al. [48] for the Lashagou landslide indicated a hysteresis period of 1–2 days between deformation and rainfall, which aligns closely with the results obtained in this study using time-lagged cross-correlation functions. As for reservoir water level, the study by Du in the Maoergai Reservoir area, employing continuous wavelet transform, reported a broad hysteresis range of 86 to 115 days between water level fluctuations and landslide displacement. This is comparable to the wide hysteresis range of 1 to 97 days observed in this study, collectively revealing that the hysteresis of reservoir landslides in response to water level changes may span a significantly large interval [49].
This study analyzed the lagged correlation between landslide deformation at monitoring points JW5, JW6, and JW7 through the time-lagged cross-correlation function and rainfall, water level, and temperature. As shown in Figure 8, significant lagged responses were observed for all three landslide influencing variables, with notable differences among the monitoring points. Rainfall exhibited improved correlation after introducing time lags, temperature exhibited a stable and persistent correlation with deformation, while water level demonstrated the most pronounced lag effect, with distinct correlation peaks. Overall, the landslide’s response to environmental affects varies over time, and the sensitivity differences across points highlight the complexity of the landslide mass’s internal structure and its varied response mechanisms to external forcing.
The Time Lag GM (1,3) model results indicate significant spatial heterogeneity in the lagged response of landslide deformation to landslide influencing variables such as temperature, rainfall, and water level in different regions (Table 8). Lagged rainfall primarily influences the JW5 monitoring point, while lagged changes in water level mainly affect the JW6 and JW7 points.
(2) Trend Analysis Results: This study applied the Mann-Kendall (MK) trend test and slope analysis to evaluate landslide deformation affected from InSAR data. The statistical results (Table 9) exhibit that the Z-values at the three monitoring points reached −7.07, −6.01, and −8.05, with corresponding significance levels (p-values) all below 0.001. From a statistical perspective, these results confirm a significant and persistent subsidence trend in the study area. Additionally, the trend slope analysis (Figure 9) revealed local fluctuations in the deformation process, indicating that the displacement rate varied considerably across different monitoring periods.

4.4. Forecast Result

(1) Error comparison of evaluation indexes: According to the comparison of evaluation metrics, the improved STE-CNN model demonstrated the best performance in landslide deformation prediction, achieving RMSE, MAE, and MAPE values of 0.331 mm, 0.364 mm, and 2.47%, respectively, with an R2 of 0.9899—outperforming other models. This indicates its ability to capture nonlinear deformation patterns and model complex temporal relationships. While maintaining high accuracy, the model also exhibited low testing errors, reflecting strong generalization capability and robustness. Notably, the LSTM model exhibited low mistakes in training and testing phases, with an R2 close to 1, suggesting excellent fitting performance. Compared to the prediction studies for similar reservoir landslides by Wang et al. [50], the accuracy advantage of the model in this study is more pronounced. In the comparison, the R2 values of the Multilayer Perceptron (MLP) and Elastic Neural Network (ENN) were 0.7308 and 0.6667, respectively, while the STE-CNN model in this study improved this key metric to 0.9899. In terms of error control, the RMSE of the proposed model (0.331 mm) is considerably lower than that of MLP (9.7345 mm) and ENN (6.432 mm) [51]. However, its unusually low error values may indicate a risk of overfitting, and its generalization ability requires further validation. The detailed comparison of evaluation metrics is shown in Table 10.
(2) Generalization Verification: This study uses hold-out validation to perform cross-validation to evaluate the model’s generalization ability. As shown in (Figure 10, Figure 11, Figure 12, Figure 13 and Figure 14) both CNN and the conventional STCNN exhibited a certain level of generalization, with STCNN demonstrating more stable training performance due to its spatiotemporal dual-stream architecture. Although Random Forest exhibited strong fitting ability, its lack of temporal modeling limited its predictive performance. LSTM demonstrated strong fitting capability but insufficient stability, with signs of overfitting in some groups. In contrast, the STE-CNN achieved shorter training times, lower errors, and fewer fluctuations. Its multi-scale spatiotemporal feature fusion mechanism improved prediction accuracy and robustness in landslide deformation modeling.
To evaluate the generalization capability of the model, this study applies it to the Lannihu landslide, which is located in the same county (Fengjie) as the Outang landslide, only a few kilometers apart across the river. Although both landslides share similar geological conditions and reservoir fluctuation environments in the Three Gorges Reservoir area, they exhibit differences in deformation characteristics and evolutionary processes. This case can effectively verify whether the model transcends single-landslide fitting and possesses the ability to identify different deformation patterns. Monitoring point 9286 is utilized in the Lannihu landslide (Figure 15 and Figure 16).
(3) Comparison of Predicted Values: The STE-CNN model demonstrates advantages in landslide deformation prediction. A comparative analysis of predictions at three monitoring points (JW5, JW6, JW7) shows that the proposed STE-CNN achieves lower prediction errors and higher accuracy compared to traditional models. To provide a quantitative assessment, we calculated the Mean Absolute Error (MAE) for each model. The MAE metric clearly indicates that the proposed STE-CNN model achieves the highest prediction accuracy, with an error lower than that of the comparison models. Specifically, the LSTM model exhibits considerable deviations, indicating poor adaptability to local geological conditions. The CNN model shows spatial instability, with errors at specific points like JW6. While the Random Forest model performs acceptably at JW5, its accuracy sharply declines at JW6 and JW7, revealing a limited capacity to handle spatial heterogeneity. In contrast, the STE-CNN maintains low errors across all points, with particularly superior performance at JW6, confirming its robust and stable predictive capability. These results validate that the improved STCNN model, through enhanced feature extraction and spatiotemporal correlation modeling, offers substantial performance gains. This advantage is further corroborated by its performance at mudslide landslide sites. The comparison of the predicted values is shown in Table 11.

5. Discussion

5.1. Trend Effects

The Mann-Kendall test confirms a significant and persistent subsidence trend in the study area, while the trend slope analysis reveals the non-uniform characteristics of this trend over time. The two methods exhibit clear complementarity in characterizing the deformation process. As a global trend assessment tool, the Mann-Kendall test strongly identifies the overall subsidence direction of the area through the negative Z-values with high statistical significance at all monitoring points. However, its results struggle to reflect short-term dynamics during the deformation process. As shown in Figure 8, the landslide deformation process is non-uniform and exhibits noticeable local fluctuations and variations in rate. These local differences may be attributed to factors such as rainfall events, human activities, and geological conditions. The local discrepancies between the two methods are not contradictory but rather enable a more comprehensive understanding of landslide evolution behavior when integrated: against the macroscopic background of continuous subsidence, the deformation process is simultaneously modulated by multiple short-term external factors and internal structural differences.
According to the Mann-Kendall (MK) trend test results (Table 12), the bare soil index at all three monitoring sites in the study area exhibited a persistent downward trend. The decline at JW6 and JW5 was statistically significant (p < 0.05), possibly associated with increased vegetation cover. However, landslide displacement exhibited a significant subsidence trend at all sites, indicating that improvements in surface coverage do not lead to a linear response in deformation. This suggests that the coupling of multiple variables likely governs landslide deformation. Although rainfall exhibited slight variation during the study period, it affected soil moisture, potentially altering slope stability by changing soil humidity and improving liquid water exchange. Subsurface water level, soil moisture content, and the building disturbance index did not exhibit statistically significant trends. Nevertheless, the spatial and temporal heterogeneity of soil moisture driven by rainfall still influenced slope deformation by altering the mechanical properties of the geomaterials.
According to the Mann-Kendall (MK) trend test results (Table 9), the bare soil index at all three monitoring sites (JW5, JW6, and JW7) in the study area exhibited a persistent downward trend. The decline at sites JW6 and JW5 was statistically significant (p < 0.05), suggesting a potential improvement in surface ecological conditions due to increased vegetation cover at these specific locations. However, landslide displacement exhibited a significant subsidence trend at all sites. This critical finding, observed at locations like JW5 and JW6 where vegetation likely improved, indicates that positive changes in surface ecology do not necessarily suppress subsurface deformation.
Although rainfall exhibited slight variation during the study period, it affected soil moisture, potentially altering slope stability by changing soil humidity and improving liquid water exchange. Subsurface water level, soil moisture content, and the building disturbance index did not exhibit statistically significant trends. Nevertheless, the spatial and temporal heterogeneity of soil moisture influenced by rainfall still contributed to slope deformation by altering the mechanical properties of the geomaterials. In conclusion, this study demonstrates that regional landslide deformation is governed by a combination of surface and subsurface processes. The key evidence is the significant ground subsidence occurring despite concurrent ecological improvement (i.e., increased vegetation cover at sites JW5 and JW6). This indicates that landslide risk assessment must account for both ecological surface conditions and the separate, potent influence of subsurface geological forces.
The study found that landslide deformation significantly responds to seasonal hydrological conditions through affecting the flood and dry seasons. During the rainy season (April to October), displacement monitoring data generally showed an accelerated downward trend, especially after prolonged rainfall events. This trend is closely related to the increase in slope moisture content, which reduces matric suction. The synchronous response observed at multiple monitoring points confirms the dominant control of hydrological processes on landslide deformation. In contrast, during the dry season (November to March of the following year), the amplitude of displacement change narrowed significantly, with some monitoring points even maintaining relative stability during extended drought periods. This suggests that rainfall and water level variations during the flood season have a more sustained impact on landslide deformation. In contrast, the influence during the dry season is weaker or may be moderated by other landslide influencing variables. The Mann-Kendall values for the flood and dry seasons are shown in Table 13.
The seasonal correlation between landslide displacement and climatic variables exhibits significant differences during transitional periods. During the summer-to-winter transition, groundwater level exhibits a strong positive correlation with displacement rate, likely due to continuous monsoonal rainfall recharge that increases soil saturation and triggers creep deformation. The sharp drop in temperature produces dual effects: on one hand, it enhances soil cohesion, improving short-term slope stability; on the other hand, contraction-induced stress may disrupt structural equilibrium, leading to spatiotemporal heterogeneity. Although rainfall remains relatively high during this period, its incremental impact on displacement diminishes as the soil approaches saturation.
In the winter-to-summer transition, the landslide response mechanism shifts. Groundwater level negatively correlates with displacement acceleration, suggesting that alternating dry and wet conditions significantly affect slope stability. Low winter temperatures may intensify the development of fractures in the rock-soil mass, while enhanced infiltration efficiency during spring leads to rapid subsurface water increase. When rainfall intensity exceeds a critical threshold, displacement rates exhibit step-like increases. Overall, during the summer-to-winter period, landslide activity is primarily governed by changes in groundwater level and temperature. In contrast, during the winter-to-summer period, the slope dynamics are more influenced by the combined effects of rainfall and temperature. These seasonal variation patterns provide critical temporal windows for landslide risk assessment. The results of the sliding window variation are shown in Figure 17.

5.2. Advantages and Future Improvements of the STE-CNN Model in Landslide Deformation Prediction

The STE-CNN proposed in this study demonstrates prediction accuracy for landslide deformation. Compared to conventional algorithms, integrating grayscale imagery and ResNet-based feature extraction improves the model’s ability to capture complex spatiotemporal dynamics. However, its practical application still faces several challenges:
(1) Data complexity: In real-world landslide monitoring scenarios, the types of observational data are far more diverse than those used in this study. The complex interactions and interferences among various variables may exceed the model’s learning capacity, potentially reducing prediction accuracy.
(2) Computational demands: The model relies heavily on large-scale datasets and high-performance computing resources for training. This presents a significant limitation, particularly in remote mountainous regions such as those in western China, where monitoring infrastructure is often limited. Optimization strategies for such scenarios remain a key challenge for future work.
(3) Current lag analysis mainly focuses on hydrometeorological parameters, while the time-varying characteristics of variables such as bare soil coverage and human activities have not yet been considered. Future research could further explore the lag characteristics of these variables and incorporate them into model training to obtain more comprehensive and accurate landslide deformation prediction results.
(4) Based on the evaluation metrics in Table 10, the STE-CNN model demonstrates superior predictive performance, outperforming comparative models such as STCNN, CNN, and RF across all error metrics and goodness-of-fit indicators. However, this exceptional performance also necessitates caution regarding potential overfitting risks, which may manifest in the following aspects: First, there is an imbalance between model complexity and data volume. As a complex architecture with dual spatiotemporal branches, the parameter scale of STE-CNN may exceed actual modeling requirements under limited sample conditions. Second, the model’s generalization capability varies across monitoring points. Figure 14 shows a more pronounced gap between training and validation loss at JW7 compared to JW5 and JW6, indicating inconsistent generalization performance across spatial locations. To mitigate overfitting risks and enhance model generalization, we plan to implement the following improvements in future research: Introduce time-series cross-validation strategies to rigorously separate training and testing periods, enabling more stringent evaluation of prediction stability at unknown time points; explore a simplified STE-CNN architecture that maintains core spatiotemporal feature extraction capabilities while reducing parameter scale to balance model complexity and generalization performance; and enhance the diversity and representativeness of training data through synthetic samples or physical constraint mechanisms, further improving the modeling robustness for complex landslide systems.

6. Conclusions

In this study, integrating the GACOS atmospheric delay correction model and the SBAS-InSAR technique enabled high-precision monitoring of surface displacement characteristics at the Outang landslide in Fengjie. The GACOS model effectively mitigated the influence of atmospheric delay on InSAR-derived deformation results, significantly improving the accuracy of landslide deformation monitoring. Validation using GNSS observations confirmed the high reliability and consistency of the obtained deformation data.
In terms of mechanism analysis, this study systematically considered a variety of landslide influencing variables such as rainfall, reservoir water level, and temperature. It explored their influence on landslide deformation through correlation analysis, time-lagged cross-correlation function, and Mann-Kendall trend test. The results exhibit that landslide influencing variables significantly affect landslide deformation and significant time-lagged response characteristics. In addition, different regions have different sensitivities to other variables, and significant seasonal differences in deformation characteristics occur during the flood and dry seasons.
In the predictive modeling component, this research innovatively developed a landslide deformation forecasting model based on STE-CNN optimized by a residual network (ResNet). The model’s predictive capability was improved by converting spatial indicators such as backscattering coefficient, soil moisture, bare soil index, and building index into grayscale images and combining them with time-series data (e.g., rainfall, water level, temperature). A comparison with classical models (such as CNN, LSTM, and RF) shows that the optimized STE-CNN model achieves improved results in key metrics including RMSE, MAE, and R2 (see Table 10), demonstrating its predictive accuracy. To evaluate robustness, the model was applied to the Lanni Lake landslide area, which shares similar geological conditions and reservoir fluctuation environments with the Three Gorges Reservoir area. On this independent dataset, the STE-CNN model exhibited stable training and validation loss convergence trends, indicating its generalizability in capturing spatiotemporal deformation patterns of landslides.
This study establishes a comprehensive technical system encompassing deformation monitoring, mechanism analysis, and trend prediction, demonstrating clear application value in landslide disaster prevention. Firstly, the GACOS-assisted SBAS-InSAR technology achieves millimeter-level precision in surface deformation monitoring, enhancing the efficiency and coverage of landslide hazard identification in complex mountainous areas. Secondly, quantitative analysis revealing the lag effects of rainfall and water level fluctuations provides crucial scientific support for early warning and regulation management in reservoir areas, contributing to more accurate warning thresholds and extended disaster response time. Finally, the developed STE-CNN prediction model, through multi-source data fusion, demonstrates superior predictive performance compared to traditional methods and possesses potential for integration into existing monitoring and early warning platforms. The successful application of this technical system in the Three Gorges Reservoir area provides a practical paradigm for monitoring similar reservoir bank landslides. Its multi-source data fusion methodology also establishes a technical foundation for extension to landslide early warning in different geological environments such as southwestern mountainous regions and the Loess Plateau. Although model adaptation according to specific conditions is still required before application to non-reservoir bank landslides, this research indeed provides a feasible technical pathway for advancing geological disaster prevention from “passive response” to “active prevention and control”.
Overall, this research advances landslide monitoring and prediction precision, offering a feasible technical approach for identifying and responding to landslides in complex geological settings. With the continuous development of multi-source remote sensing, environmental monitoring data, and deep learning technologies, the proposed forecasting framework holds potential for application in real-world landslide disaster monitoring, early warning, and risk assessment, providing more scientific and efficient support for hazard mitigation and emergency management in mountainous regions.

Author Contributions

C.W.: Visualization, Software, Methodology, Conceptualization. N.L. (Na Lin): Supervision, Visualization, Methodology, Funding Acquisition, Formal Analysis, Conceptualization. B.L.: Project administration, Methodology, Investigation, Formal Analysis. L.T.: Validation, Resources. Y.X. and R.Y.: Software, Formal Analysis. K.Y. and N.L. (Nanjie Li): Writing—review and editing, Validation. Q.N. and K.D.: Formal Analysis, Software. B.W.: Project administration, Data curation. All authors have read and agreed to the published version of the manuscript.

Funding

This work was supported by the Chongqing Jiaotong University Graduate Research Innovation Project (grant No. 2025S0101), the Natural Science Foundation of Chongqing (grant No. CSTB2023NSCQMSX0781), and the Team Building Project for Graduate Tutors in Chongqing (grant No. JDDSTD2022002).

Institutional Review Board Statement

Not applicable.

Informed Consent Statement

Not applicable.

Data Availability Statement

This dataset was provided by “Chongqing Geomatics and Remote Sensing Center”.

Acknowledgments

The authors would like to thank the Chongqing Geomatics and Remote Sensing Center for providing the field monitoring data set.

Conflicts of Interest

The authors declare no conflict of interest.

References

  1. Dai, K.; Li, Z.; Tomás, R.; Liu, G.; Yu, B.; Wang, X.; Cheng, H.; Chen, J.; Stockamp, J. Monitoring activity at the Daguangbao mega-landslide (China) using Sentinel-1 TOPS time series interferometry. Remote Sens. Environ. 2016, 186, 501–513. [Google Scholar] [CrossRef]
  2. Alimohammadlou, Y.; Najafi, A.; Yalcin, A. Landslide process and impacts: A proposed classification method. Catena 2013, 104, 219–232. [Google Scholar] [CrossRef]
  3. Li, Q.; Yao, C.; Yao, X.; Zhou, Z.; Ren, K. Time Series Prediction of Reservoir Bank Slope Deformation Based on Informer and InSAR: A Case Study of Dawanzi Landslide in the Baihetan Reservoir Area, China. Remote Sens. 2024, 16, 2688. [Google Scholar] [CrossRef]
  4. Liu, P.; Li, Z.; Hoey, T.; Kincal, C.; Zhang, J.; Zeng, Q.; Muller, J.P. Using advanced InSAR time series techniques to monitor landslide movements in Badong of the Three Gorges region, China. Int. J. Appl. Earth Obs. Geoinf. 2013, 21, 253–264. [Google Scholar] [CrossRef]
  5. Liu, Y.; Yao, X.; Gu, Z.; Li, R.; Zhou, Z.; Liu, X.; Jiang, S.; Yao, C.; Wei, S. Research on automatic recognition of active landslides using InSAR deformation under digital morphology: A case study of the Baihetan reservoir, China. Remote Sens. Environ. 2024, 304, 114029. [Google Scholar] [CrossRef]
  6. Niu, W.; Hu, X.; Lin, B.; Meng, F.; Zhang, Y.; Zhao, J. Detection and monitoring of potential geological disaster using SBAS-InSAR technology. KSCE J. Civ. Eng. 2023, 27, 4884–4896. [Google Scholar] [CrossRef]
  7. Zhang, J.; Zuo, X.; Li, Y.; Shi, M.; Shi, C.; Huang, C.; Tang, X. Detection and assessment of potential landslides in the Xiaojiang River Basin using SBAS-InSAR. Sci. Rep. 2025, 15, 16082. [Google Scholar] [CrossRef]
  8. Kakar, N.; Zhao, C.; Li, G.; Zhang, Z.; Adoko, B. Spatio-temporal analysis of subsiding districts in Balochistan, Pakistan using Multi-Sensor SBAS InSAR and GNSS. Nat. Hazards 2025, 121, 10553–10581. [Google Scholar] [CrossRef]
  9. Xiao, R.; Yu, C.; Li, Z.; He, X. Statistical assessment metrics for InSAR atmospheric correction: Applications to generic atmospheric correction online service for InSAR (GACOS) in Eastern China. Int. J. Appl. Earth Obs. Geoinf. 2021, 96, 102289. [Google Scholar] [CrossRef]
  10. Aditiya, A.; Ito, T. Present-day land subsidence over Semarang revealed by time series InSAR new small baseline subset technique. Int. J. Appl. Earth Obs. Geoinf. 2023, 125, 103579. [Google Scholar] [CrossRef]
  11. Pham, B.T.; Prakash, I.; Jaafari, A.; Bui, D.T. Spatial prediction of rainfall-induced landslides using aggregating one-dependence estimators classifier. J. Indian Soc. Remote Sens. 2018, 46, 1457–1470. [Google Scholar] [CrossRef]
  12. Fang, Z.; Wang, Y.; van Westen, C.; Lombardo, L. Landslide hazard spatiotemporal prediction based on data-driven models: Estimating where, when and how large landslide may be. Int. J. Appl. Earth Obs. Geoinf. 2024, 126, 103631. [Google Scholar] [CrossRef]
  13. Khezri, S.; Ahmadi Dehrashid, A.; Nasrollahizadeh, B.; Moayedi, H.; Ahmadi Dehrashid, H.; Azadi, H.; Scheffran, J. Prediction of landslides by machine learning algorithms and statistical methods in Iran. Environ. Earth Sci. 2022, 81, 304. [Google Scholar] [CrossRef]
  14. Chen, H.; Zeng, Z. Deformation prediction of landslide based on improved back-propagation neural network. Cogn. Comput. 2013, 5, 56–62. [Google Scholar] [CrossRef]
  15. Gou, J.; Liu, R.; He, G.; Wu, L. Surface Deformation Monitoring and Prediction in the Baihetan Hydropower Station Area Based on Small Baseline Subset Interferometric Synthetic Aperture Radar and Grid Search Support Vector Machine. In Proceedings of the 2024 5th International Conference on Geology, Mapping and Remote Sensing (ICGMRS), Wuhan, China, 12–14 April 2024; IEEE: Piscataway, NJ, USA, 2024; pp. 230–234. [Google Scholar]
  16. Yang, Y.; Dou, J.; Merghadi, A.; Liang, W.; Dong, A.; Xiong, D.; Zhang, L. Advanced Prediction of Landslide Deformation through Temporal Fusion Transformer and Multivariate Time Series Clustering of InSAR: Insights from the Badui Region, Eastern Tibet. IEEE Trans. Geosci. Remote Sens. 2024, 62, 4514219. [Google Scholar] [CrossRef]
  17. Zhou, C.; Cao, Y.; Gan, L.; Wang, Y.; Motagh, M.; Roessner, S.; Hu, X.; Yin, K. A novel framework for landslide displacement prediction using MT-InSAR and machine learning techniques. Eng. Geol. 2024, 334, 107497. [Google Scholar] [CrossRef]
  18. Zhu, Q.; Chen, W.; Zeng, Q.; Li, Y.; Liu, S. Step-type landslide displacement prediction method based on VMD-Mamba algorithm. Nat. Hazards 2025, 121, 9339–9362. [Google Scholar] [CrossRef]
  19. Meng, Q.; Wang, H.; He, M.; Gu, J.; Qi, J.; Yang, L. Displacement prediction of water-induced landslides using a recurrent deep learning model. Eur. J. Environ. Civ. Eng. 2023, 27, 2460–2474. [Google Scholar] [CrossRef]
  20. Wang, H.; Shao, P.; Wang, H.; Gan, F.; Li, C.; Cen, Y.; Xu, X. A VMD-DES-TSAM-LSTM-based interpretability multi-step prediction approach for landslide displacement. Environ. Earth Sci. 2024, 83, 193. [Google Scholar] [CrossRef]
  21. Li, B.; Wang, G.; Chen, L.; Sun, F.; Wang, R.; Liao, M.; Xu, H.; Li, S.; Kang, Y. Analysis of landslide deformation mechanisms and coupling effects under rainfall and reservoir water level effects. Eng. Geol. 2024, 343, 107803. [Google Scholar] [CrossRef]
  22. Yang, F.; Zhi, M.; An, Y. Revealing large-scale surface subsidence in Jincheng City’s mining clusters using MT-InSAR and VMD-SSA-LSTM time series prediction model. Sci. Rep. 2025, 15, 5726. [Google Scholar] [CrossRef]
  23. Lin, N.; Tan, L.; Zhang, D. Spatiotemporal analysis and prediction of landslide deformation combining time-series InSAR and LSTM. J. Geo-Inf. Sci. 2024, 26, 2772–2787. [Google Scholar]
  24. Soni, R.; Alam, M.S.; Vishwakarma, G.K. Prediction of InSAR deformation time-series using improved LSTM deep learning model. Sci. Rep. 2025, 15, 5333. [Google Scholar] [CrossRef]
  25. Guo, A.; Sun, Q.; Hu, J.; Zheng, W.; Gui, R.; Yu, Y. MUSEnet: High temporal-frequency estimation of landslide deformation field through joint InSAR and hydrological observations using deep learning. IEEE J. Sel. Top. Appl. Earth Obs. Remote Sens. 2023, 17, 1485–1499. [Google Scholar] [CrossRef]
  26. Zou, Z.; Luo, T.; Zhang, S.; Duan, H.; Li, S.; Wang, J.; Deng, Y.; Wang, J. A novel method to evaluate the time-dependent stability of reservoir landslides: Exemplified by Outang landslide in the Three Gorges Reservoir. Landslides 2023, 20, 1731–1746. [Google Scholar] [CrossRef]
  27. Dai, Z.; Zhang, Y.; Zhang, C.; Luo, J.; Yao, W. Interpreting the influence of reservoir water level fluctuation on the seepage and stability of an ancient landslide in the Three Gorges Reservoir area: A case study of the Outang landslide. Geotech. Geol. Eng. 2022, 40, 4551–4561. [Google Scholar] [CrossRef]
  28. Huang, D.; Luo, S.L.; Zhong, Z.; Gu, D.M.; Song, Y.X.; Tomás, R. Analysis and modeling of the combined effects of hydrological factors on a reservoir bank slope in the Three Gorges Reservoir area, China. Eng. Geol. 2020, 279, 105858. [Google Scholar] [CrossRef]
  29. Wang, J.; Schweizer, D.; Liu, Q.; Su, A.; Hu, X.; Blum, P. Three-dimensional landslide evolution model at the Yangtze River. Eng. Geol. 2021, 292, 106275. [Google Scholar] [CrossRef]
  30. Li, L.; Zeng, N.; Liu, R.; Gong, S. Trends Analysis of Rainfall Patterns Triggering Landslide over the Gorges Reservoir Region. In Proceedings of the IOP Conference Series: Earth and Environmental Science, Paris, France, 7–9 February 2018; IOP Publishing: Bristol, UK, 2018; Volume 170, p. 032012. [Google Scholar]
  31. Zhou, H.; Dai, K.; Tang, X.; Xiang, J.; Li, R.; Wu, M.; Peng, Y.; Li, Z. Time-series InSAR with deep-learning-based topography-dependent atmospheric delay correction for potential landslide detection. Remote Sens. 2023, 15, 5287. [Google Scholar] [CrossRef]
  32. Qin, X.; Huang, Y.; Wang, C.; Jiang, K.; Xie, L.; Liu, R.; Shi, X.; Chen, X.; Zhang, B. A temporary soil dump settlement and landslide risk analysis using the improved small baseline subset-InSAR and continuous medium model. Int. J. Appl. Earth Obs. Geoinf. 2024, 128, 103760. [Google Scholar] [CrossRef]
  33. Hu, J.; Motagh, M.; Guo, J.; Haghighi, M.H.; Li, T.; Qin, F.; Wu, W. Inferring subsidence characteristics in Wuhan (China) through multitemporal InSAR and hydrogeological analysis. Eng. Geol. 2022, 297, 106530. [Google Scholar] [CrossRef]
  34. Devaraj, S.; Yarrakula, K.; Martha, T.R.; Murugesan, G.P.; Vaka, D.S.; Surampudi, S.; Wadhwa, A.; Loganathan, P.; Budamala, V. Time series SAR interferometry approach for landslide identification in mountainous areas of Western Ghats, India. J. Earth Syst. Sci. 2022, 131, 133. [Google Scholar] [CrossRef]
  35. Frnda, J.; Durica, M.; Nedoma, J.; Zabka, S.; Martinek, R.; Kostelansky, M. A weather forecast model accuracy analysis and ecmwf enhancement proposal by neural network. Sensors 2019, 19, 5144. [Google Scholar] [CrossRef]
  36. Ivanova, Y.N.; Nafigin, I. Using the Landsat-8 data set and shuttle radar topography mission digital terrain model for gold–polymetallic mineralization prediction on the territory of the central part of the Malouralskaya zone, the Polar Urals. Izv. Atmos. Ocean. Phys. 2023, 59, 1397–1408. [Google Scholar] [CrossRef]
  37. Burrows, K.; Marc, O.; Remy, D. Using Sentinel-1 radar amplitude time series to constrain the timings of individual landslides: A step towards understanding the controls on monsoon-triggered landsliding. Nat. Hazards Earth Syst. Sci. 2022, 22, 2637–2653. [Google Scholar] [CrossRef]
  38. Hafsa, B.; Chowdhury, M.S.; Rahman, M.N. Landslide susceptibility mapping of Rangamati District of Bangladesh using statistical and machine intelligence model. Arab. J. Geosci. 2022, 15, 1367. [Google Scholar] [CrossRef]
  39. Zeng, T.; Guo, Z.; Wang, L.; Jin, B.; Wu, F.; Guo, R. Tempo-spatial landslide susceptibility assessment from the perspective of human engineering activity. Remote Sens. 2023, 15, 4111. [Google Scholar] [CrossRef]
  40. Sang, H.; Zhang, D.; Zhang, C.; Xi, C.; Fang, K.; Shi, B.; Chang, L. Study on the spatial distribution pattern of correlation between surface deformation and reservoir water level in the Three Gorges Reservoir area. Landslides 2025, 22, 77–93. [Google Scholar] [CrossRef]
  41. Huang, G.W.; Wang, J.X.; Du, Y.; Bai, Z.W.; Wang, D. Time-delay analysis and prediction of landslide considering precipitation and reservoir water level—A case study of Xinpu landslide in Three Gorges Reservoir Area. China 2021, 43, 621–631. [Google Scholar]
  42. Cardille, J.A.; Crowley, M.A.; Saah, D.; Clinton, N.E. Cloud-Based Remote Sensing with Google Earth Engine: Fundamentals and Applications; Springer Nature: Cham, Switzerland, 2023. [Google Scholar]
  43. Wen, M.; Yang, M.; Zhao, X.; Zhao, Z. Postconstruction Deformation Characteristics of High-Fill Foundations of Kunming Changshui International Airport Using Time-Series InSAR Technology. IEEE J. Sel. Top. Appl. Earth Obs. Remote Sens. 2023, 17, 206–218. [Google Scholar] [CrossRef]
  44. Pandey, V.; Pandey, P.K.; Chakma, B.; Ranjan, P. Influence of short-and long-term persistence on identification of rainfall temporal trends using different versions of the Mann-Kendall test in Mizoram, Northeast India. Environ. Sci. Pollut. Res. 2024, 31, 10359–10378. [Google Scholar] [CrossRef]
  45. Wang, Y.; Dong, J.; Zhang, L.; Zhang, L.; Deng, S.; Zhang, G.; Liao, M.; Gong, J. Refined InSAR tropospheric delay correction for wide-area landslide identification and monitoring. Remote Sens. Environ. 2022, 275, 113013. [Google Scholar] [CrossRef]
  46. Miao, Y.; Han, J.; Gao, Y.; Zhang, B. ST-CNN: Spatial-Temporal Convolutional Neural Network for crowd counting in videos. Pattern Recognit. Lett. 2019, 125, 113–118. [Google Scholar] [CrossRef]
  47. Li, X.; Li, W.; Wu, Z.; Xu, Q.; Zheng, D.; Dong, X.; Lu, H.; Shan, Y.; Zhou, S.; Yu, W.; et al. Identification and deformation characteristics of active landslides at large hydropower stations at the early impoundment stage: A case study of the lianghekou reservoir area in sichuan province, southwest China. Remote Sens. 2024, 16, 3175. [Google Scholar] [CrossRef]
  48. Fan, Q.; Zhang, S.; Niu, Y.; Si, J.; Li, X.; Wu, W.; Zeng, X.; Jiang, J. Formative Period Tracing and Driving Factors Analysis of the Lashagou Landslide Group in Jishishan County, China. Remote Sens. 2024, 16, 1739. [Google Scholar] [CrossRef]
  49. Du, J.; Li, Z.; Song, C.; Zhu, W.; Tomás, R. Coupling effect of impoundment and irrigation on landslide movement in Maoergai Reservoir area revealed by multi-platform InSAR observations. Int. J. Appl. Earth Obs. Geoinf. 2024, 129, 103802. [Google Scholar] [CrossRef]
  50. Wang, L.; Wang, L.; Zhang, W.; Meng, X.; Liu, S.; Zhu, C. Time series prediction of reservoir bank landslide failure probability considering the spatial variability of soil properties. J. Rock Mech. Geotech. Eng. 2024, 16, 3951–3960. [Google Scholar] [CrossRef]
  51. Wang, L.; Wang, L. Analysis and prediction of landslide deformation in water environment based on machine algorithm. Hydrol. Res. 2025, 56, 184–196. [Google Scholar] [CrossRef]
Figure 1. Overview of the study area. (a) Location of the Outang landslide area; (b) The Outang landslide area and its sliding direction; (c) Detailed distribution of the Outang landslide mass.
Figure 1. Overview of the study area. (a) Location of the Outang landslide area; (b) The Outang landslide area and its sliding direction; (c) Detailed distribution of the Outang landslide mass.
Applsci 15 12092 g001
Figure 2. Flow chart of temporal and spatial analysis and prediction of landslide deformation using InSAR and STE-CNN.
Figure 2. Flow chart of temporal and spatial analysis and prediction of landslide deformation using InSAR and STE-CNN.
Applsci 15 12092 g002
Figure 3. STE-CNN structure diagram.
Figure 3. STE-CNN structure diagram.
Applsci 15 12092 g003
Figure 4. Average Displacement Rate Distribution of the Outang Landslide from June 2022 to March 2024.
Figure 4. Average Displacement Rate Distribution of the Outang Landslide from June 2022 to March 2024.
Applsci 15 12092 g004
Figure 5. Quantitative statistics of deformation rate at deformation points of Outang landslide.
Figure 5. Quantitative statistics of deformation rate at deformation points of Outang landslide.
Applsci 15 12092 g005
Figure 6. The MATLAB 3D landslide deformation averagedisplacement rate distribution.
Figure 6. The MATLAB 3D landslide deformation averagedisplacement rate distribution.
Applsci 15 12092 g006
Figure 7. The optimal lag times between GNSS deformation and rainfall, temperature, and water level.
Figure 7. The optimal lag times between GNSS deformation and rainfall, temperature, and water level.
Applsci 15 12092 g007
Figure 8. The results of the lagged correlation variations between landslide deformation and rainfall, temperature, and water level.
Figure 8. The results of the lagged correlation variations between landslide deformation and rainfall, temperature, and water level.
Applsci 15 12092 g008
Figure 9. The results of displacement slope variation in landslide deformation.
Figure 9. The results of displacement slope variation in landslide deformation.
Applsci 15 12092 g009
Figure 10. Loss and Validation Curves for RF.
Figure 10. Loss and Validation Curves for RF.
Applsci 15 12092 g010
Figure 11. Loss and Validation Curves for CNN.
Figure 11. Loss and Validation Curves for CNN.
Applsci 15 12092 g011
Figure 12. Loss and Validation Curves for LSTM.
Figure 12. Loss and Validation Curves for LSTM.
Applsci 15 12092 g012
Figure 13. Loss and Validation Curves for Traditional STCNN.
Figure 13. Loss and Validation Curves for Traditional STCNN.
Applsci 15 12092 g013
Figure 14. Loss and Validation Curves for STE-CNN.
Figure 14. Loss and Validation Curves for STE-CNN.
Applsci 15 12092 g014
Figure 15. (a) The Lannihu landslide area. (b) Results of deformation displacement slope change of the Lannihu landslide.
Figure 15. (a) The Lannihu landslide area. (b) Results of deformation displacement slope change of the Lannihu landslide.
Applsci 15 12092 g015
Figure 16. The results of displacement slope variation in the Lannihu landslide deformation.
Figure 16. The results of displacement slope variation in the Lannihu landslide deformation.
Applsci 15 12092 g016
Figure 17. The sliding window variation results of landslide deformation with rainfall, temperature, and water level.
Figure 17. The sliding window variation results of landslide deformation with rainfall, temperature, and water level.
Applsci 15 12092 g017
Table 1. Data sources and related information.
Table 1. Data sources and related information.
Data TypePeriodResolutionData Source
Satellite imagery and precise orbit dataJune 2022–March 202412 daysAlaska Satellite Facility, University of Alaska Fairbanks (https://search.asf.alaska.edu/accessed on 17 July 2024)
GACOS atmospheric correction datasetJune 2022–March 202412 daysGeneric Atmospheric Correction Online Service for InSAR (http://www.gacos.net/accessed on 25 January 2025)
ALOS Digital Elevation ModelSep 2010–Nov 201012.5 mChongqing Basic Geographic Information Database
GF-1 and GF-6 high-resolution remote sensing imageryJune 2022–March 20242∼8Chongqing Geomatics and Remote Sensing Center
Sentinel-2 optical imageryJune 2022–March 202410 mGoogle Earth Engine
Surface displacement from 8 GNSS monitoring stationsJune 2022–Dec 20241 dayChongqing Geomatics and Remote Sensing Center
Rainfall data from 1 rain gauge stationMay 2022–Dec 20241 dayChongqing Geomatics and Remote Sensing Center
Groundwater level and flow velocity from 7 monitoring stationsJune 2022–Dec 20241 dayChongqing Geomatics and Remote Sensing Center
Daily average temperatureJan 2021–Dec 20241 dayNational Centers for Environmental Information (NCEI), NOAA
Global long-term daily soil moisture data (AMSR-E & AMSR2-based)Jan 2022–May 20241 dayNational Tibetan Plateau Data Center
Table 2. Model hyperparameter configuration.
Table 2. Model hyperparameter configuration.
Parameter CategoryParameter NameSet ValueExplanation
OptimizerAlgorithmAdamAdaptive moment estimation
Initial learning rate0.001
Weight attenuation1 × 10−5L2 regularization coefficient
Learning rate schedulingStrategyReduceLROnPlateauThe plateau period declined
Patience value20Triggered after 20 epochs without improvement
Decline factor0.5The learning rate is halved
Training SettingsEpochs100
Batch size50
Loss functionSmoothL1LossMore robust to outliers
Table 3. The comparison table of InSAR deformation and GNSS deformation rates.
Table 3. The comparison table of InSAR deformation and GNSS deformation rates.
Device NumberGNSS Deformation Rate (mm/month)InSAR Deformation Rate (mm/month)InSAR Deformation Rate (GACOS) (mm/month)Rate Difference (mm/month)Rate Difference (GACOS) (mm/month)RMSE (mm/month)MAE (mm/month)MAPE (mm/month)
GTA8−1.21−0.23−1.81−0.980.60.650.420.78
GTA9−0.650.55−1.33−1.20.69
GTA1−0.590.42−1.21−1.010.62
GTA2−0.50.36−0.59−0.860.09
GTA3−0.26−0.02−0.41−0.240.16
GTA4−0.54−0.41−1.99−0.131.45
GTA5−0.75−0.22−0.61−0.53−0.15
GTA6−0.960.06−1.14−0.710.49
Table 4. The correlation values between landslide deformation and influencing variables.
Table 4. The correlation values between landslide deformation and influencing variables.
Influence VariableEvaluation IndexJW5JW6JW7
TemperaturePearson0.4494−0.04150.4683
p-value0.00060.16580.0003
RainfallPearson0.1720.09280.2007
p-value0.02130.10440.1456
Water levelPearson−0.2511−0.36850.1856
p-value0.06700.00610.0179
Bare soil indexPearson0.42860.20140.3431
p-value0.00120.14430.0111
Building indexPearson−0.00470.2379−0.0218
p-value0.09730.08320.8758
Soil moisturePearson−0.1338−0.1477−0.1645
p-value0.03350.28630.0234
Backscattering coefficientPearson0.08610.1988−0.0184
p-value0.08360.01500.8949
Table 5. Correlation matrix between pairs of influencing variables (Monitoring Point JW5).
Table 5. Correlation matrix between pairs of influencing variables (Monitoring Point JW5).
Influence VariableEvaluation IndexRainfallWater LevelBare Soil IndexBuilding IndexSoil MoistureBackscattering Coefficient
TemperaturePearson0.221−0.1090.6840.3670.052−0.337
p-value0.1060.4291.12 × 10−80.0030.7060.012
RainfallPearson −0.0400.2530.105−0.312−0.144
p-value 0.7300.0640.4450.0210.297
Water levelPearson −0.347−0.1160.0750.128
p-value 0.0100.3990.5880.354
Bare soil indexPearson 0.315−0.111−0.293
p-value 8.25 × 10−60.4220.031
Building indexPearson 0.045−0.302
p-value 0.7410.001
Soil moisturePearson −0.176
p-value 0.201
Table 6. Correlation matrix between pairs of influencing variables (Monitoring Point JW6).
Table 6. Correlation matrix between pairs of influencing variables (Monitoring Point JW6).
Influence VariableEvaluation IndexRainfallWater LevelBare Soil IndexBuilding IndexSoil MoistureBackscattering Coefficient
TemperaturePearson0.2210.3960.604−0.3030.0520.082
p-value0.1060.0021.3 × 10−60.0250.7060.551
RainfallPearson 0.0440.227−0.0660.4120.073
p-value 0.7480.0980.6300.0200.597
Water levelPearson −0.138−0.3190.048−0.070
p-value 0.3165.7 × 10−50.7250.614
Bare soil indexPearson 0.0840.0260.105
p-value 0.5440.8470.448
Building indexPearson −0.167−0.024
p-value 0.2250.857
Soil moisturePearson −0.021
p-value 0.876
Table 7. Correlation matrix between pairs of influencing variables (Monitoring Point JW7).
Table 7. Correlation matrix between pairs of influencing variables (Monitoring Point JW7).
Influence VariableEvaluation IndexRainfallWater LevelBare Soil IndexBuilding IndexSoil MoistureBackscattering Coefficient
TemperaturePearson0.2210.3960.604−0.3030.0520.262
p-value0.1060.0021.3 × 10−60.0250.7060.054
RainfallPearson 0.0440.227−0.0660.312−0.074
p-value 0.7480.0980.6300.0210.593
Water levelPearson −0.138−0.3290.0480.018
p-value 0.3165.7 × 10−50.7250.893
Bare soil indexPearson 0.0840.0260.004
p-value 0.5440.8470.974
Building indexPearson −0.167−0.276
p-value 0.2250.042
Soil moisturePearson 0.142
p-value 0.303
Table 8. The importance of lag characteristics in landslide deformation.
Table 8. The importance of lag characteristics in landslide deformation.
Influencing VariableJW5JW6JW7
Temperature0.00330.00420.0090
Rainfall0.992100
Water Level0.00460.99580.9910
Table 9. The Mann-Kendall values of landslide deformation.
Table 9. The Mann-Kendall values of landslide deformation.
Mann-Kendall ValueJW5JW6JW7
P−7.0725−6.0058−8.0500
Z1.522 × 10−121.904 × 10−98.881 × 10−16
Table 10. Comparison of Evaluation Metrics Across Prediction Models.
Table 10. Comparison of Evaluation Metrics Across Prediction Models.
Evaluation IndexSTE-CNNSTCNNLSTMCNNRF
RMSE/mm0.3311.3230.0020.9112.224
MAE/mm0.3642.1570.0010.6671.651
MAPE/%2.4718.850.294.2814.33
R 2 0.98990.71790.99990.96480.7953
Table 11. Comparison Between Predicted and Observed Values for Different Prediction Models at Each Monitoring Point.
Table 11. Comparison Between Predicted and Observed Values for Different Prediction Models at Each Monitoring Point.
Prediction ModelJW5JW6JW79286MAE
RF/mm−15.628−19.724−44.407−12.1035.262
CNN/mm−18.964−26.647−49.610−13.8243.327
LSTM/mm−17.120−25.180−49.004−12.7263.847
STCNN/mm−16.372−18.791−45.371−12.4074.992
STE-CNN/mm−19.613−21.916−54.871−15.0280.370
True value−20.225−21.925−55.225−15.533
Table 12. The Mann-Kendall values of the influencing variables.
Table 12. The Mann-Kendall values of the influencing variables.
Influence VariableEvaluation IndexJW5JW6JW7
TemperatureZ−2.790−2.790−2.790
P0.0050.0050.005
RainfallZ−0.504−0.504−0.504
P0.6140.6140.614
Water levelZ1.7900.119−1.122
P0.0730.9050.262
Bare soil indexZ−2.261−2.820−2.067
P0.0240.0050.039
Building indexZ0.231−0.231−0.045
P0.8170.8170.964
Soil moistureZ1.5371.5371.537
P0.1240.1240.124
Backscattering coefficientZ−0.523−3.123−0.955
P0.6010.0020.339
Table 13. The Mann-Kendall values of landslide deformation during the flood and dry seasons.
Table 13. The Mann-Kendall values of landslide deformation during the flood and dry seasons.
Influence VariableEvaluation IndexJW5JW6JW7
2022–2023 Flood SeasonZ−4.576−3.600−3.600
P4.74 × 10−60.00030.0003
2023 Dry SeasonZ−1.868−1.796−0.311
P0.06200.07200.7550
2023–2024 Flood SeasonZ−2.727−3.409−1.742
P0.00600.00060.0810
2024 Dry SeasonZ−1.4400.891−1.989
P0.14990.37300.0470
Disclaimer/Publisher’s Note: The statements, opinions and data contained in all publications are solely those of the individual author(s) and contributor(s) and not of MDPI and/or the editor(s). MDPI and/or the editor(s) disclaim responsibility for any injury to people or property resulting from any ideas, methods, instructions or products referred to in the content.

Share and Cite

MDPI and ACS Style

Wang, C.; Lin, N.; Li, B.; Tan, L.; Xu, Y.; Yang, K.; Ni, Q.; Ding, K.; Wang, B.; Li, N.; et al. InSAR-Supported Spatiotemporal Evolution and Prediction of Reservoir Bank Landslide Deformation. Appl. Sci. 2025, 15, 12092. https://doi.org/10.3390/app152212092

AMA Style

Wang C, Lin N, Li B, Tan L, Xu Y, Yang K, Ni Q, Ding K, Wang B, Li N, et al. InSAR-Supported Spatiotemporal Evolution and Prediction of Reservoir Bank Landslide Deformation. Applied Sciences. 2025; 15(22):12092. https://doi.org/10.3390/app152212092

Chicago/Turabian Style

Wang, Chun, Na Lin, Boyuan Li, Libing Tan, Yujie Xu, Kai Yang, Qingxin Ni, Kai Ding, Bin Wang, Nanjie Li, and et al. 2025. "InSAR-Supported Spatiotemporal Evolution and Prediction of Reservoir Bank Landslide Deformation" Applied Sciences 15, no. 22: 12092. https://doi.org/10.3390/app152212092

APA Style

Wang, C., Lin, N., Li, B., Tan, L., Xu, Y., Yang, K., Ni, Q., Ding, K., Wang, B., Li, N., & Yang, R. (2025). InSAR-Supported Spatiotemporal Evolution and Prediction of Reservoir Bank Landslide Deformation. Applied Sciences, 15(22), 12092. https://doi.org/10.3390/app152212092

Note that from the first issue of 2016, this journal uses article numbers instead of page numbers. See further details here.

Article Metrics

Back to TopTop