Knowledge-Based Approach for Contextual Landsystem Identification: A Conceptual Model and Graph-Based Software, with an Application to Mountain Glacial Valleys
Abstract
1. Introduction
2. Geomorphologic Knowledge Representation
The Physiographic Approach: Concepts and Principles
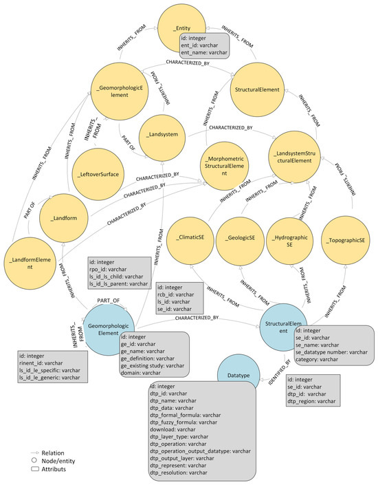
3. Conceptual Modeling
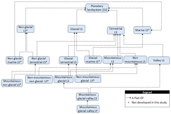
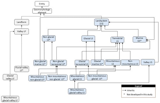
3.1. Case Study: Mountainous Glacial Valley
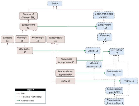
3.2. Conceptual Model
4. Structure of a Graph Database Application for Landsystem Identification
5. The Logical Model and the Data Level
6. Landsystem Determination Using the Graph Database
7. Results and Discussions
7.1. Study Area
7.2. Application of Our Approach and Tool
7.2.1. Data Sources and Data Operations
Valley LS Computation
7.2.2. Operation Process of the Proposed Physiographic Approach
7.3. Limits of the Proposed Approach
8. Conclusions
- A method to support geomorphologists in identifying relevant landsystems and structural elements to model the geomorphological context as part of their study of landforms.
- A conceptual model that formally captures geomorphological knowledge related to the physiographic approach. Such a model defines key concepts and their relations, with a particular focus on landsystems.
- A methodological approach that supports geomorphologists in the identification of landsystems. By introducing a dedicated identification approach and tool, this method enhances the ability to process large datasets and to conduct analyses over broader geographic extents, thereby improving the scalability and precision of landsystem identification.
- A software architecture specifically designed to implement this approach. The tool automates the identification of landsystems in accordance with geomorphological practices, facilitating the integration of expert knowledge in the computational workflows.
Author Contributions
Funding
Institutional Review Board Statement
Informed Consent Statement
Data Availability Statement
Conflicts of Interest
Abbreviations
| OBIA | Object-Based Image Analysis |
| MGVLS | Mountainous Glacial Valley Landsystem |
| LS | Landsystem |
| SE | Structural Element |
| LF | Landform |
| GIS | Geographic Information System |
| OSM | OpenStreetMap |
| USGS | United States Geological Survey |
| DEM | Digital Elevation Model |
References
- Schoeneberger, P.J.; Wysocki, D.A. Geomorphic Description System, Version 5.0; Natural Resources Conservation Service, National Soil Survey Center: Lincoln, NE, USA, 2017.
- Evans, I.S. Geomorphometry and Landform Mapping: What Is a Landform? Geomorphology 2012, 137, 94–106. [Google Scholar] [CrossRef]
- Pike, R.J.; Evans, I.S.; Hengl, T. Chapter 1 Geomorphometry: A Brief Guide. In Developments in Soil Science; Elsevier: Amsterdam, The Netherlands, 2009; Volume 33, pp. 3–30. ISBN 978-0-12-374345-9. [Google Scholar]
- Cassol, W.N.; Daniel, S.; Guilbert, É. A Segmentation Approach to Identify Underwater Dunes from Digital Bathymetric Models. Geosciences 2021, 11, 361. [Google Scholar] [CrossRef]
- Di Stefano, M.; Mayer, L. An Automatic Procedure for the Quantitative Characterization of Submarine Bedforms. Geosciences 2018, 8, 28. [Google Scholar] [CrossRef]
- d’Oleire-Oltmanns, S.; Eisank, C.; Drǎguţ, L.; Schrott, L.; Marzolff, I.; Blaschke, T. Object-Based Landform Mapping at Multiple Scales from Digital Elevation Models (DEMs) and Aerial Photographs. In Proceedings of the 4th GEOBIA, Rio de Janeiro, Brazil, 7–9 May 2012; pp. 496–500. [Google Scholar]
- Eisank, C.; Dragut, L. A Generic Procedure for Semantics-Oriented Landform Classification Using Object-Based Image Analysis. Geomorphometry 2011, 2011, 125–128. [Google Scholar]
- MacMillan, R.A.; Shary, P.A. Chapter 9 Landforms and Landform Elements in Geomorphometry. In Developments in Soil Science; Elsevier: Amsterdam, The Netherlands, 2009; Volume 33, pp. 227–254. ISBN 978-0-12-374345-9. [Google Scholar]
- Li, S.; Xiong, L.; Tang, G.; Strobl, J. Deep Learning-Based Approach for Landform Classification from Integrated Data Sources of Digital Elevation Model and Imagery. Geomorphology 2020, 354, 107045. [Google Scholar] [CrossRef]
- Berral, J.L.; Gavalda, R.; Torres, J. Power-Aware Multi-Data Center Management Using Machine Learning. In Proceedings of the 2013 42nd International Conference on Parallel Processing, Lyon, France, 1–4 October 2013; IEEE: New York, NY, USA, 2013; pp. 858–867. [Google Scholar][Green Version]
- Arundel, S.T.; Li, W.; Wang, S. GeoNat v1.0: A Dataset for Natural Feature Mapping with Artificial Intelligence and Supervised Learning. Trans. GIS 2020, 24, 556–572. [Google Scholar] [CrossRef]
- Arvor, D.; Belgiu, M.; Falomir, Z.; Mougenot, I.; Durieux, L. Ontologies to Interpret Remote Sensing Images: Why Do We Need Them? GISci. Remote Sens. 2019, 56, 911–939. [Google Scholar] [CrossRef]
- Straumann, R.K.; Purves, R.S. Computation and Elicitation of Valleyness. Spat. Cogn. Comput. 2011, 11, 178–204. [Google Scholar] [CrossRef]
- Bertrand, G. Les structures naturelles de l’espace géographique. L’exemple des Montagnes Cantabriques centrales (nord-ouest de l’Espagne). Rev. Géographique Pyrén. Sud-Ouest 1972, 43, 175–206. [Google Scholar] [CrossRef]
- Cooke, R.U.; Doornkamp, J.C.; Doornkamp, J.C. Geomorphology in Environmental Management: A New Introduction, 2nd ed.; Clarendon Press: Oxford, UK, 1990; ISBN 978-0-19-874151-0. [Google Scholar]
- Martín-Duque, J.F.; Godfrey, A.E.; Pedraza, J.; Díez, A.; Sanz, M.A.; Carrasco, R.M.; Bodoque, J.M. Landform Classification for Land Use Planning in Developed Areas: An Example in Segovia Province (Central Spain). Environ. Manag. 2003, 32, 488–498. [Google Scholar] [CrossRef] [PubMed]
- Sochava, V.B. Introduction to the Theory of Geosystems; Science: Novosibirsk, Russia, 1978. [Google Scholar]
- Mateo, J.M. The Legacy of Sochava: The Theory of Geosystems; Federal University of Ceará: Fortaleza, Brazil, 2019. [Google Scholar]
- Kokla, M.; Guilbert, E. A Review of Geospatial Semantic Information Modeling and Elicitation Approaches. ISPRS Int. J. Geo-Inf. 2020, 9, 146. [Google Scholar] [CrossRef]
- Brierley, G.; Fryirs, K.; Reid, H.; Williams, R. The Dark Art of Interpretation in Geomorphology. Geomorphology 2021, 390, 107870. [Google Scholar] [CrossRef]
- Donner, R.; Barbosa, S.; Kurths, J.; Marwan, N. Understanding the Earth as a Complex System—Recent Advances in Data Analysis and Modelling in Earth Sciences. Eur. Phys. J. Spec. Top. 2009, 174, 1–9. [Google Scholar] [CrossRef]
- Dikau, R. The Need for Field Evidence in Modelling Landform Evolution; Springer: Berlin/Heidelberg, Germany, 1999; p. 12. [Google Scholar]
- MacMillan, R.A.; Jones, R.K.; McNabb, D.H. Defining a Hierarchy of Spatial Entities for Environmental Analysis and Modeling Using Digital Elevation Models (DEMs). Comput. Environ. Urban Syst. 2004, 28, 175–200. [Google Scholar] [CrossRef]
- Verstappen, H.T. Old and New Trends in Geomorphological and Landform Mapping. In Developments in Earth Surface Processes; Elsevier: Amsterdam, The Netherlands, 2011; Volume 15, pp. 13–38. ISBN 978-0-444-53446-0. [Google Scholar]
- Huggett, R.J. Fundamentals of Geomorphology, 3rd ed.; Routledge fundamentals of physical geography series; Routledge: London, UK, 2011; ISBN 978-0-203-86008-3. [Google Scholar]
- Fuentes-Fernández, L.; Vallecillo-Moreno, A. An Introduction to UML Profiles. UML Model Eng. 2004, 2, 72. [Google Scholar]
- Guia, J.; Gonçalves Soares, V.; Bernardino, J. Graph Databases: Neo4j Analysis. In Proceedings of the 19th International Conference on Enterprise Information Systems, Porto, Portugal, 26–29 April 2017; SCITEPRESS-Science and Technology Publications: Porto, Portugal, 2017; pp. 351–356. [Google Scholar]
- Guttman, A. R-Trees: A Dynamic Index Structure for Spatial Searching. ACM SIGMOD Rec. 1984, 14, 47–57. [Google Scholar] [CrossRef]
- Bouquet, F.; Sheeren, D.; Becu, N.; Gaudou, B.; Lang, C.; Marilleau, N.; Monteil, C. 2-Description Formalisms in Agent Models. In Agent-Based Spatial Simulation with Netlogo; Banos, A., Lang, C., Marilleau, N., Eds.; Elsevier: Oxford, UK, 2015; pp. 29–73. ISBN 978-1-78548-055-3. [Google Scholar]
- Coastlines. Available online: https://osmdata.openstreetmap.de/data/coastlines.html (accessed on 30 October 2025).
- Sayre, R. Global Mountains K3. Available online: https://www.sciencebase.gov/catalog/item/638fbf72d34ed907bf7d3080 (accessed on 30 October 2025).
- Last Glacial Maximum. Available online: https://www.arcgis.com/home/item.html?id=046cde34ce804141a8d5303656e74f44 (accessed on 1 February 2025).
- USGS National Hydrography Dataset Best Resolution (NHD). Available online: https://www.sciencebase.gov/catalog/item/61f8b882d34e622189c32886 (accessed on 30 October 2025).
- Smith, D.R. Assessment of In-Stream Phosphorus Dynamics in Agricultural Drainage Ditches. Sci. Total Environ. 2009, 407, 3883–3889. [Google Scholar] [CrossRef]
- O’Callaghan, J.F.; Mark, D.M. The Extraction of Drainage Networks from Digital Elevation Data. Comput. Vis. Graph. Image Process. 1984, 28, 323–344. [Google Scholar] [CrossRef]
- Dai, Z.X.; Li, C.M.; Wu, P.D.; Yin, Y. An automated bottom up hydrologic coding system for dendritic river system. Int. Arch. Photogramm. Remote Sens. Spat. Inf. Sci. 2019, XLII-4/W16, 169–175. [Google Scholar] [CrossRef]














| Concept | Adopted Definition |
|---|---|
| Structural element | Relevant characteristic of geographic space used to recognize geomorphologic elements that represent imprints of Earth’s surface processes [14] |
| Geomorphologic element | An object located in an area of the Earth’s surface having its characteristics defined by structural elements [24] |
| Landsystems | Sub-divisions of a region into areas having within them common physical attributes (e.g., landforms, geology, soils, vegetation, geology) which are different from those of adjacent areas [2] |
| Landform | Any physical feature of the Earth’s surface having a characteristic, recognizable shape. It is contained in a landsystem that defines its context of appearance [8] |
| Leftover surface | Spatial region appearing between the landforms [2] |
| Landform element | A sub-component of a landform type that can be mainly characterized by its morphology (shape, steepness, orientation, etc.) [8] |
| LS Name | LS Properties | SE Characterizing the LS |
|---|---|---|
| Terrestrial LS | Elevation greater than sea level | Terrestrial topography |
| Glacial LS | Subject to glaciations | Glaciation influence |
| Glacial terrestrial LS | Emerged surface subject to glaciations | Intersection 1 of the SEs associated with Terrestrial LS and Glacial LS |
| Mountainous LS | High altitude area, ruggedness defined by a peak | Intersection of the SEs associated with the Terrestrial LS and Mountainous Topography |
| Mountainous glacial LS | High altitude area, ruggedness defined by peak, influenced by glaciations | Intersection of the SEs associated with the Terrestrial LS, Glacial LS and Mountainous LS |
| Valley LS | Elongated linear depression that typically contains a stream | Valley SE |
| Mountainous glacial valley LS | Valley carved by glacial erosion in a glacial mountain area | Intersection of SEs associated with the Terrestrial LS, Glacial LS with the intersection of the SE associated with Mountainous LS and Valley LS |
| Structural Element | Data Type | Data Source | Data Operation |
|---|---|---|---|
| Terrestrial topography | Shapefile (Polygon) | OSM [30] | |
| Mountainous topography | Shapefile (Polygon) | USGS [31] | |
| Glaciation | Shapefile (Polygon) | University of Koeln [32] | |
| Valley | DEM | USGS [33] | Direct catchment |
Disclaimer/Publisher’s Note: The statements, opinions and data contained in all publications are solely those of the individual author(s) and contributor(s) and not of MDPI and/or the editor(s). MDPI and/or the editor(s) disclaim responsibility for any injury to people or property resulting from any ideas, methods, instructions or products referred to in the content. |
© 2025 by the authors. Licensee MDPI, Basel, Switzerland. This article is an open access article distributed under the terms and conditions of the Creative Commons Attribution (CC BY) license (https://creativecommons.org/licenses/by/4.0/).
Share and Cite
Ramiaramanana, H.; Guilbert, E.; Moulin, B.; Lajeunesse, P. Knowledge-Based Approach for Contextual Landsystem Identification: A Conceptual Model and Graph-Based Software, with an Application to Mountain Glacial Valleys. Appl. Sci. 2025, 15, 12039. https://doi.org/10.3390/app152212039
Ramiaramanana H, Guilbert E, Moulin B, Lajeunesse P. Knowledge-Based Approach for Contextual Landsystem Identification: A Conceptual Model and Graph-Based Software, with an Application to Mountain Glacial Valleys. Applied Sciences. 2025; 15(22):12039. https://doi.org/10.3390/app152212039
Chicago/Turabian StyleRamiaramanana, Hariniaina, Eric Guilbert, Bernard Moulin, and Patrick Lajeunesse. 2025. "Knowledge-Based Approach for Contextual Landsystem Identification: A Conceptual Model and Graph-Based Software, with an Application to Mountain Glacial Valleys" Applied Sciences 15, no. 22: 12039. https://doi.org/10.3390/app152212039
APA StyleRamiaramanana, H., Guilbert, E., Moulin, B., & Lajeunesse, P. (2025). Knowledge-Based Approach for Contextual Landsystem Identification: A Conceptual Model and Graph-Based Software, with an Application to Mountain Glacial Valleys. Applied Sciences, 15(22), 12039. https://doi.org/10.3390/app152212039

