Abstract
Automatic Identification System (AIS) data offer essential insights into maritime traffic patterns; however, effective visualization tools for decision-making remain limited. This study presents an integrated visualization processing method to support ship operators by identifying maritime traffic behavior information, such as traffic density, direction, and flow in specific sea navigational areas. We analyzed AIS dynamic data from a specific sea area, calculated ship density distributions across a grid lattice, and obtained visualizations of traffic-dense areas as heat maps. Using the density-based spatial clustering of applications with a noise algorithm, we detected traffic direction at each grid point, which was visualized in the form of directional arrows, and clustered ship trajectories to identify representative traffic flows. The visualizations were integrated and overlaid onto an S-57-based electronic nautical map for Mokpo’s entry and exit routes, revealing primary shipping lanes and critical inflection points within the target area. This integrated visualization method simultaneously displays traffic density, flow, and customary routes. It is adapted for the electronic nautical chart (S-101) under the next-generation hydrographic information standard (S-100), which can be used as a tool to support decision-making for ship operators.
1. Introduction
Providing maritime traffic information is essential for ensuring safe and efficient vessel navigation. As maritime traffic, particularly in coastal waters, becomes more complex and vessel densities increase, visualizing information has become more critical for assisting ship operators in making efficient decisions. Hydrographic information, which includes navigation data and hazardous areas, plays an essential role in this process. Proper visualization of this data helps ship operators understand and make decisions, particularly in route planning. Additionally, vessel types vary in activity patterns, necessitating tailored information that can effectively reflect this diversity [].
Current hydrographic information systems provide information on vessel operations through various forms of publication, including paper and electronic charts, hydrographic bibliographies, nautical charts, and nautical distance tables. Electronic nautical charts are displayed on the ship’s monitor through an electronic chart display and information system (ECDIS) to provide real-time information on a ship’s position, other vessels, and set course. However, the complex maritime traffic behavior that occurs depending on the type, size, and characteristics of ships in various maritime spaces is not sufficiently provided by current hydrographic information. Consequently, there is a need for a system that comprehensively analyzes maritime traffic behavior in specific sea areas using actual ship navigation data and incorporates it into an electronic navigational chart (ENC) to assist operators in decision-making. To overcome the limitations of current systems, next-generation hydrographic information systems will potentially provide navigation information and comprehensively analyze and visualize ship movements and patterns. This approach enables vessel operators to observe an integrated analysis using spatial and navigational data in real time, enabling them to make quick and accurate decisions.
Endsley [] defines situational awareness as “the ability to perceive what is happening around us at a particular time and space, integrate perceived information to understand the current situation, and predict how the situation will change in the near future”. Accurate situational awareness leads to accurate decisions and judgments, while errors in this process decrease the likelihood of making sound decisions and judgments. Situational awareness involves a three-stage cognitive process that operators perform before making decisions. Based on this theory, Sandhaland et al. [] and Cordon et al. [] categorized situational awareness activities during navigation into three stages: perception, comprehension, and projection. Alternatively, based on a situation awareness model proposed by Endsley, navigators’ situation awareness involves monitoring and checking traffic information on current waterways, integrating information to understand potential future impacts, and predicting future environmental events. Based on the maritime traffic behaviors identified in the perception stage, recommending a route is plausible by checking traffic congestion and collision risk and predicting collisions with other ships and obstacles on the route. In the perception phase, information is acquired through the mission’s equipment (e.g., radar and ECDIS), while the comprehension phase involves understanding traffic conditions. Consequently, the navigator can understand current traffic behaviors and routes based on visual and hydrographic information, such as ECDIS, and predict possible future hazards.
However, current maritime traffic and hydrographic information delivery systems have limitations that hinder navigators from achieving effective situational awareness. The existing hydrographic information does not provide comprehensive, real-time information regarding changes in maritime traffic conditions or vessel interactions. The next generation of hydrographic information, S-100, will improve the accessibility, compatibility, and usability of hydrographic and marine data by providing a new universal standard data framework for next-generation navigation technologies []. Among these, the S-101 standard provides a new technical structure for the efficient integration and visualization of various marine data. However, S-101 currently lacks specific visualization measures to provide navigators with maritime traffic behaviors, such as maritime traffic density, traffic flow, and representative routes. Consequently, it is necessary to utilize large amounts of maritime traffic data to analyze ship movements and traffic patterns, thus providing more intuitive and integrated information to navigators. Particularly, it is necessary to monitor and verify maritime traffic using current hydrographic information.
Based on the International Hydrographic Organization (IHO)’s development of next-generation hydrographic information [], this study identifies and visualizes traffic behavior information, such as maritime traffic density, direction, and flow, to assist ship operators in effectively understanding maritime traffic trends in a specific sea area and inform on the application of next-generation hydrographic information systems. Consequently, we analyzed and preprocessed Automatic Identification System (AIS) data collected in a specific sea area to calculate vessel density distribution within a grid. Additionally, we used machine learning techniques, such as unsupervised learning, to identify traffic direction and flow and extract representative routes. Unlike existing visualization methods, we propose an integrated visualization processing method that combines maritime traffic data with time-series dynamic ship navigation data, enabling simultaneous display of both sets of information.
The remainder of this paper is organized as follows: Section 2 reviews related studies; Section 3 describes traffic behavior identification and visualization processing of the identification results; Section 4 presents results from applying the proposed method to real-world data; and Section 5 summarizes the study conclusions.
2. Related Work
Maritime traffic information refers to data derived from analyzing information on (i) vessel operations, such as vessel position, course, speed, and route; (ii) waterways and sea routes, such as ocean depth, topography, and geology; (iii) vessel traffic, such as vessel traffic, maritime accidents, and navigational warnings; and (iv) marine observations, such as currents, tides, and marine weather. These elements are crucial for effective management of maritime traffic. Additionally, maritime traffic behavior focuses on analyzing long-term vessel patterns and identifying recurring routes, major routes, and vessel behavior in specific waters. For example, a traffic behavior analysis may reveal areas of reduced vessel speed on a particular route or periodic changes in route choice. This analysis offers deeper insights into vessel movement mechanisms. Understanding maritime traffic behavior from traffic information requires an in-depth analysis and identification of factors such as traffic density, flow, and vessel movement patterns []. Visualization processing is crucial in effectively displaying the results of these analyses, providing an intuitive understanding of maritime traffic behavior. Additionally, this approach transforms complex datasets into map-based visuals, enabling the visualization of vessel density, traffic flow, and hazardous areas and ultimately enhancing efficient maritime traffic management and decision-making.
Hydrographic information has provided traditional decision-support information to navigators, helping them navigate safely and understand the marine environment’s characteristics []. Traditional hydrographic charts provide information such as route types and designations adopted by the International Maritime Organization (IMO) [], marine area information for port access, coastal navigation, and representative routes and distances between major ports, often accompanied by visuals. Paper and electronic charts also show the physical characteristics of oceans, coastal areas, lakes, and rivers, including depth, coastline features, tides, currents, and underwater topography []. The IHO S-100 is a next-generation e-navigation standard that provides a technical structure for efficiently integrating and visualizing diverse marine data. This standard will potentially be crucial in enhancing the situational awareness of navigators and supporting safe and efficient decision-making. Consequently, future hydrographic information systems should adopt new approaches for visualizing and analyzing maritime traffic behavior.
Recent research has focused on decision-support methods utilizing maritime traffic data, which are not provided by hydrographic information. Traffic data analysis, such as examining density, flow, and representative routes, helps identify traffic patterns and trends that traditional hydrographic information cannot provide. This approach enables navigators and maritime traffic managers to plan detailed voyages and identify hazardous areas.
Zhang et al. [] used a predictive analysis method to estimate the complexity of maritime traffic flow in inland waterways based on AIS data. Their proposed method quantified the complexity of traffic flow in inland waterways and analyzed the correlation between traffic flow complexity and the number of maritime accidents. Xin et al. [] proposed a novel systematic maritime traffic clustering approach to adaptively capture high-risk multi-vessel encounters. By using AIS data from the Ningbo–Zhoushan Port, they effectively identified high-risk/high-density clusters with reliability and validity, providing insights into areas requiring enhanced maritime surveillance and risk warnings. Wu et al. [] investigated the movement behavior of ships in narrow waterways using AIS data and presented the distribution of flow speeds and ship densities, along with their relationships to high-risk areas. Dinis et al. [] proposed a novel probabilistic approach based on Bayesian networks to characterize the static risk of individual ships and maritime traffic. The developed model inferred regional maritime traffic risk profiles using incomplete information from the AIS data of ships. Xin et al. [] introduced a novel systematic multi-scale collision risk estimation method to capture traffic conflict patterns across various spatial scales. A ship traffic network was constructed to evaluate the collision risk of maritime traffic in specific water areas, quantifying interactions and dependencies among multiple ships. Additionally, the regional and global maritime traffic was partitioned based on spatiotemporal interrelationships among ships, and collision risk assessments were performed for the generated traffic clusters.
Furthermore, researchers are actively studying information visualization methods to effectively use maritime traffic information in traffic management, risk analysis, and route planning for risk areas identified based on AIS data. However, existing maritime traffic analysis and visualization studies focus solely on traffic density or pattern analysis, limiting their practical application in real-time navigation decisions.
Rong et al. [] used spatial autocorrelation analysis methods to investigate whether near collisions exhibit spatial clustering from global and local perspectives. Based on the AIS data of maritime traffic off the coast of Portugal, the analysis identified several high-risk areas (hotspots) with high densities of near ship collisions. Gil et al. [] examined the empirical values of the bow crossing range (BCR) during ship operations and analyzed the factors influencing this indicator and their extent of impact. A large-scale AIS dataset from the Danish coast was analyzed, revealing that BCR values typically vary depending on the ship type and operational area. Additionally, the results were visualized as density maps through a hotspot map. Fiorini et al. [] proposed a procedure for analyzing and visualizing marine traffic density using AIS data, which is preprocessed to extract representative specific routes based on globally collected AIS data and visualized on a map as nonpoint routes. Scheepens et al. [] proposed a method for processing the movement of mobile objects such as ships, using kernel density estimation, multivariate trajectory data analysis, and composite density maps. Particularly, they combined multiple density fields to generate composite density maps, enabling detailed analysis of complex patterns, such as collision risk, traffic flow, and danger zones. Maragoudakis, M [] used a framework to analyze, simulate, and visualize maritime traffic data in the Aegean Sea. The visualization process clustered data based on parameters, such as vessel density, speed, and cargo type, to identify risk areas, which were then color-coded on a map. Clustering algorithms, such as k-means, expectation maximization, and density-based spatial clustering of applications with noise (DBSCAN), were applied to group similar behaviors, and risk levels were visualized using a color gradient, with safe areas in transparent colors and dangerous areas in dark red. Shelmerdine [] used AIS data to effectively visualize and analyze vessel movement patterns and maritime activity density. The AIS point data were converted into a grid to create monthly density maps, with contrast adjustment applied for route density visualization. Greidanus, H [] analyzed data from automatic ship reporting systems such as AIS, long-range identification and tracking (LRIT), and vessel monitoring system (VMS) and developed a method for visualizing the location and situation of ships (maritime situational picture (MSP)). Data from specific sea areas were visualized as a ship density map by month, with the density displayed as a gradient color in a grid. Yoo [] identified near-miss areas between ships and visualized them using density maps. In that study, the proposed near-miss density maps were visualized using a two-dimensional smooth histogram method to identify the areas where collisions frequently occurred. They are also represented using red, green, and blue (RGB) color codes for intuitive near-miss density visualization. Wu et al. [] created ship and traffic density maps using global AIS data. Consequently, ship density was measured by calculating the number of ships per time unit area within the measurement area. Subsequently, the vessel and traffic density maps were visualized using gradient colors at different resolutions to provide a detailed view of the traffic flow in a specific area. Scheepens et al. [] developed a system for analyzing and visualizing the traffic density and flow of cars, ships, and aircraft at user-selectable locations.
3. Materials and Methods
3.1. Process Flow
The advent of AIS technology has enabled the collection of extensive vessel data, providing opportunities for analyzing and visualizing maritime traffic patterns. Additionally, active research has been conducted on the processing, analysis, and visualization of large datasets. AIS is an effective method for collecting maritime data. AIS automatically transmits and receives various ship information, such as date and time, ship name, call sign, location, speed, and course, in real time between the ship and shore-based stations []. This technology has revolutionized ship movement data collection in real time and enabled the tracking and management of ship routes. Considerable data can be obtained from AIS, rendering data preprocessing a crucial step in determining analysis accuracy. The information obtained through AIS could be incomplete because of equipment malfunctions, signal interference, or intentional deactivation of the equipment. In particular, missing dynamic data of the vessel can negatively affect the quality of the analysis results. To address this problem, this study used linear interpolation to fill in the missing data and thereby improve the quality of the data and enhance analysis accuracy [].
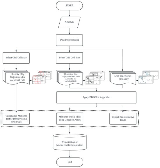
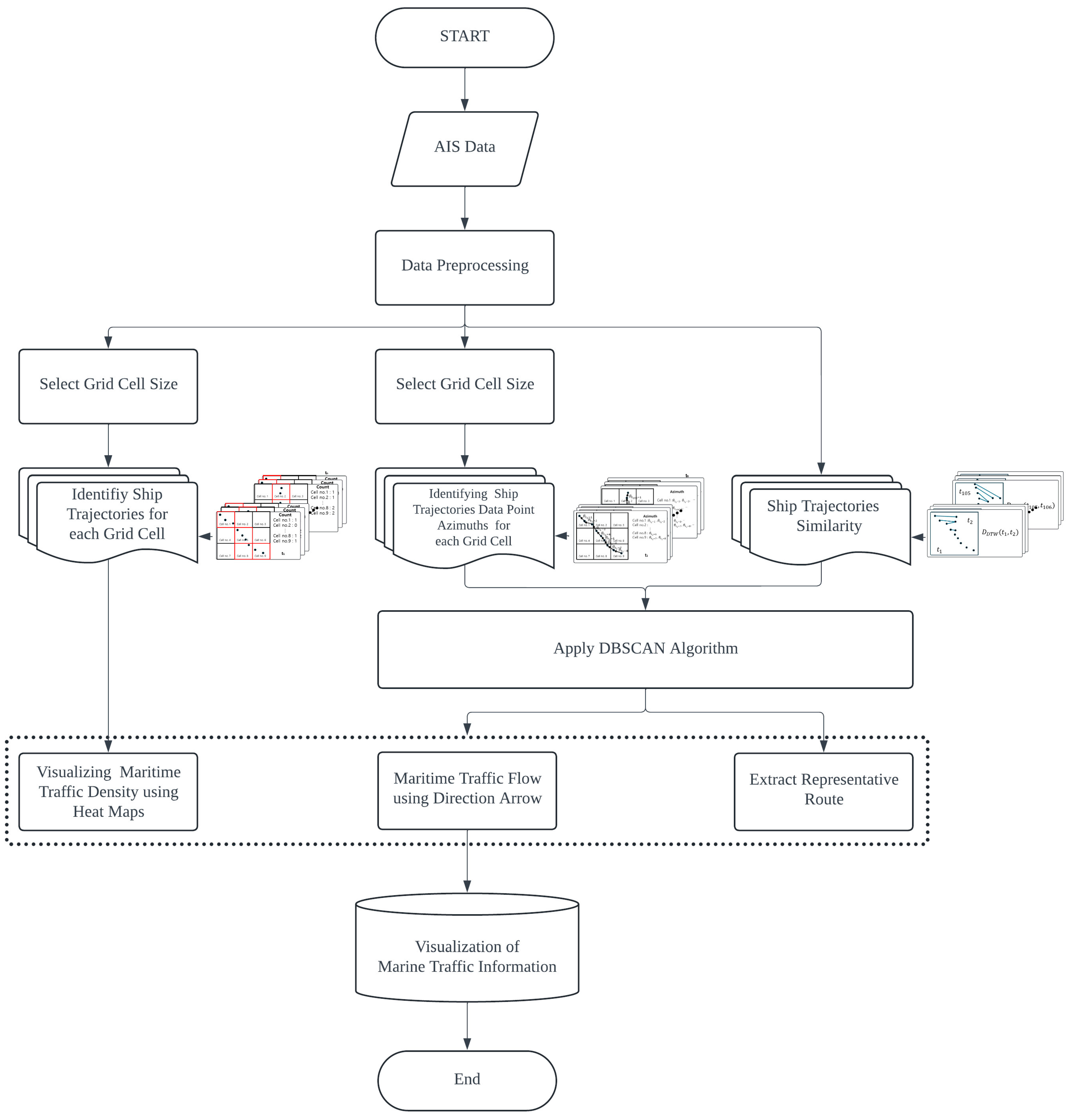
Continuous accumulation of data in a database and systematization in a manner that allows users to filter only the information they need are necessary to process such a vast amount of data in real time. In this study, AIS data were used to integrate and visualize three key elements, namely maritime traffic density, traffic direction, and traffic flow, by coding the logic (Figure 1) in a MATLAB program, which was performed in an offline environment.

Figure 1.
Process flow of the proposed maritime traffic behavior visualization method.
3.2. Traffic Density
The intuitive estimation of traffic density in maritime areas helps identify congested areas, enabling vessel operators and air traffic controllers to rapidly respond to emergencies in high-risk, high-density areas. It can also inform the optimization of port operations and logistics management by minimizing bottlenecks and improving traffic flow. Several studies have used AIS data to assess maritime traffic density maps. Kim et al. [] applied a spatiotemporal density analysis to evaluate traffic patterns and identify both open sea and coastal routes. Their approach calculates ship occupancy time within specific cells, producing heat maps that provide valuable data for national maritime planning and safety. Ramin et al. [] predicted maritime traffic in the Strait of Malacca using time-series models. They found that exponential smoothing techniques offered the most accurate predictions, a key factor for managing congestion in heavily trafficked waterways. Furthermore, Troupiotis-Kapeliaris et al. [] developed an open-source toolbox to create maritime density maps. This toolbox addressed common issues such as data noise and spoofing and provided a scalable method for visualizing large datasets, making it a valuable tool for maritime spatial planning, particularly in high-density areas. Lee et al. [] proposed a framework that uses clustering algorithms to detect vessel routes from AIS data. Their approach identified key waypoints and established routes, which are crucial for further evaluating safety and developing autonomous maritime systems. Finally, Ning [] introduced a fine-grained grid-based algorithm to calculate maritime traffic density using ship trajectory data, providing a scalable and effective tool for identifying global maritime traffic hotspots and analyzing trade trends.
3.2.1. Grid Cell Map
IHO digitalizes and standardizes hydrographic and navigational information by defining the structure, content, and format of data to enable the consistent and efficient transmission, storage, and utilization of marine and hydrographic data. Although the IHO and the IMO used the S-57 data processing standard, they began developing the S-100 standard in 2012 to support various data formats, including 3D data, temporal changes, videos, and images [,].
Research using grids in maritime transportation has diverse applications, including maritime traffic analysis and network management [,] for object detection and abnormal behavior monitoring [,]. To easily and intuitively provide maritime traffic information to users, a grid system supporting multi-scale data analysis was utilized in a target sea area. In a grid system, selecting the appropriate grid cell size is crucial. If the grid cell size is too small, a large amount of data will be crowded on one screen, causing visual clutter. Conversely, if the grid cell size is too large, users might miss detailed data.
The Korea Hydrographic and Oceanographic Agency (KHOA) has established a novel one-stop platform to integrate and provide dispersed marine information, enabling both public and private sectors to easily access and use marine data, contributing to the revitalization of marine-related industries []. Since 2014, KHOA has been providing services using a grid system for observing and forecasting marine weather. To deliver marine information services, KHOA defines the grid cell sizes in six levels, as presented in Table 1. In this study, a comparative analysis was conducted to determine the grid size suitable for the simulation area by adding a seventh grid cell size proposed by the author to the six levels defined by KHOA.

Table 1.
Grid cell interval as per grid level.
3.2.2. Visualization Process of Traffic Density
Maritime traffic density visualization is crucial for visually understanding vessel movement patterns and traffic congestion zones. The construction process involves four steps, as shown in Figure 2. Step 1 involves data preprocessing, an essential step in analyzing maritime traffic density using AIS data. To conduct research based on the AIS data, it is necessary to ensure the accuracy and reliability of the data. In this process, duplicate data and error values collected simultaneously are removed, and each ship’s voyage is sorted chronologically by its Maritime Mobile Service Identity (MMSI) number. AIS data are crucial for traffic density analysis, containing key information such as vessel position, speed, and direction of travel. Step 2 involves dividing the sea area into appropriate grids. The maritime area is spatially divided into a grid to facilitate systematic analysis of the navigation data. The grid is usually divided into rectangular or square shapes, and the cell size is adjusted depending on the purpose of the analysis and the characteristics of the target area. For example, a dense area such as a harbor may have a finer grid, whereas a large area such as an ocean may have a relatively large grid to allow for efficient analysis. This grid-based spatial division facilitates the easy identification of maritime traffic patterns and compares traffic congestion in specific areas.

Figure 2.
Process of flow for traffic density visualization. (a) Preprocess AIS data to analyze maritime traffic density and (b) assign the preprocessed data to a grid-level partitioned space. (c) Calculate the number of vessels passing through the grid cells and display the results in the form of a heatmap. (d) Overlay the heatmap on an electronically mapped map for visualization.
Step 3 involves counting the number of ship voyages passing through the constructed grid cells. This process provides a numerical representation of maritime traffic density and calculates the traffic density of each grid cell based on the frequency of vessels passing through a particular area. This step allows a quantitative analysis of the spatial distribution of maritime traffic and provides an intuitive understanding of the maritime traffic situation in a particular area. The calculated traffic density data are visualized as a heatmap, where color variations represent the traffic density of each grid cell, thus enabling the intuitive identification of dense and relatively quiet areas of maritime traffic. Additionally, a colormap mapping method was applied to the heatmap visualization. A colormap is an essential tool for visualizing the sequence and information of observations by adjusting the intensity and brightness of colors, enabling an intuitive representation of data trends and distributions. As shown in Figure 3, two representative sequential colormap mapping methods for maritime traffic density visualization are the single-color gradient mapping method and the multi-color gradient mapping method. The single-color gradient mapping method visualizes data by adjusting brightness or saturation, with low density represented by lighter colors and high density by darker colors. This method is simple yet effective in clearly presenting the distribution of data. The multi-color gradient mapping method uses multiple colors to highlight the range of data values. Typically, colors transition gradually from low to high values, providing a clear and intuitive visualization of data ranges and trends.

Figure 3.
Colormap mapping method. (a) Single-color gradient mapping method for maritime traffic density maps. (b) Multi-color gradient mapping method for maritime traffic density maps.
In this study, a multi-color gradient method was applied, transitioning from blue (low density) to green (medium density) and red (high density). This approach effectively highlights significant variations in maritime traffic density by distinguishing between high- and low-density areas on the grid map. The resulting heatmap visualization facilitates the easy identification of traffic conditions in specific regions and serves as a valuable decision-making tool for users. Additionally, the colormap method can be customized to align with the dynamic characteristics and objectives of the data, allowing users to apply their preferred color mapping schemes.
3.3. Traffic Direction
This section presents a method for extracting ship azimuth data in defined waters and displaying the representative azimuths. Analyzing vessel azimuth data in congested waters is essential for understanding vessel traffic patterns. This study extracts ship azimuth data using AIS data and displays representative azimuths using clustering techniques. Rong et al. [] applied a data mining approach to categorize ships based on type, size, and destination to identify key waypoints where voyage changes occurred. This methodology helps compress trajectories and cluster ship movements, enabling effective and probabilistic characterization of ship routes and waypoints. Liu et al. [] used clustering techniques such as principal component analysis (PCA) and k-means to model ship paths, distinguishing between movement patterns at ports and outports. Bay center averaging was used to further refine the path centerlines, extracting representative path and azimuth vectors. To segment the ship collision azimuth map, we utilized a support vector classification (SVC)-based method. Gao et al. [] demonstrated the application of the SVC to azimuthally classify ship collisions, enabling accurate collision angles to be mapped across different ocean areas. This classification helps identify high-risk collisions and improves maritime traffic management.
3.3.1. DBSCAN Algorithm
The DBSCAN algorithm forms clusters based on density, making it effective at identifying clusters of different shapes and detecting noise, which is advantageous for maintaining the quality of analysis. Unlike other clustering methods, DBSCAN does not require predefining the number of clusters. Yan et al. [] applied DBSCAN to identify ship traffic patterns of fixed regions and frequent routes, contributing to maritime ship traffic analysis. Kontopoulos et al. [] further developed this approach by incorporating vessel speed, direction, and location attributes into the DBSCAN process, offering a more comprehensive view of vessel movements. Li et al. [] extracted ship voyages from AIS data and applied the longest common subsequence (LCS) algorithm and DBSCAN clustering algorithms, categorizing ships with similar routes to visualize ship traffic flow. The DBSCAN algorithm requires two key parameters: epsilon and MinPts. Epsilon defines the neighborhood radius around a data point, whereas MinPts determines the minimum number of points required to form a cluster. Given that the results of the DBSCAN algorithm depend on these parameters, selecting the optimal values is crucial for meaningful and accurate results. To set the optimal parameters, epsilon is determined using the k-distance graph, while MinPts is selected using the Silhouette Index, a clustering performance evaluation technique. The k-distance graph enables an effective visual understanding of density variation in the data, identifying an epsilon value that reflects the data’s structure rather than arbitrarily assigning a value based on data characteristics. Various approaches can identify the epsilon value in the k-distance graph. Typically, points before a sharp rise on the graph represent high-density areas with relatively small distances between points, while points after the sharp rise indicate low-density areas with large distances between points. Therefore, we selected points on the k-distance graph before or just after the sharp rise as the epsilon value. Subsequently, the two most important parameters of the DBSCAN algorithm were determined by selecting the highest-performing MinPts value using the Silhouette Index, which is a clustering performance evaluation technique.
3.3.2. Azimuth Calculation
In this study, we calculated the heading angles of ships in a given sea area to identify the direction of traffic. Using the Haversine formula (with adjustment for −180° to +180°) in Equation (1), we calculated the azimuth between two points and with latitude and longitude. For simplicity, the azimuth is initially returned in radians and subsequently converted to degrees.
3.3.3. Visualization Process of Traffic Direction
The process of clustering vessel azimuth data to represent the direction of vessel traffic in a sea area involves a four-step process, as shown in Figure 4. In Step 1, data preprocessing and traffic density visualization were performed. AIS data were deduplicated to increase reliability and consistency, and vessel voyages were organized by vessel identification numbers. To obtain the representative azimuths, the Haversine formula was applied to calculate the azimuths between the data points in each ship’s voyage. In Step 2, an appropriate grid cell size for water was selected. In Step 3, the azimuths within each grid cell were clustered. Given that azimuth data can be unstructured and vary in distribution, the DBSCAN algorithm was applied to identify representative azimuths. This method allowed the determination of the main orientation of ships traveling in a similar direction within each grid cell. In Step 4, the clustered azimuth data were visually represented. The representative azimuth in each grid cell was represented using a direction arrow, where the arrow length indicated the frequency of ships traveling in that direction. A long arrow indicated a major path with frequent ship movements, whereas a short arrow indicated a path with infrequent ship movements. This visualization facilitated an intuitive understanding of ship traffic patterns.

Figure 4.
Process of flow for traffic direction visualization. (a) Preprocess AIS data to analyze maritime traffic density and calculate azimuths between data points of each ship’s voyage and (b) assign the preprocessed data to a grid-level partitioned space. (c) Cluster azimuths within each grid cell and apply the DBSCAN algorithm to identify representative azimuths. (d) Representative azimuths in each grid cell are represented by direction arrows and visualized by overlaying the represented traffic direction on an electromagnetic map.
3.4. Traffic Stream
Maritime traffic flow refers to the aggregation movement of vessels traveling in the same direction across one or more lanes, with each vessel traveling at a specific speed. The nature of maritime traffic flow depends on the navigated waters. Assessing the smoothness of maritime traffic requires an understanding of the inherent characteristics of maritime traffic and the characteristics of the navigated waters. Ship operators tend to follow customary navigation routes, as these routes have been proven safe over time in various sea conditions. This characteristic is observed on coastal and open-sea routes. Vessel travel patterns usually occur in specific waters based on voyage plans developed and reviewed by captains and navigators. The navigator ultimately decides the ship’s course, considering various factors, including navigational aids, vessel characteristics, personal navigation habits, geographical conditions, and other relevant factors. Navigating an unfamiliar, complex harbor increases both pressure and risk.
In such situations, accurate traffic pattern information enables informed decision-making, helping to prevent collisions and improve overall sea safety. Recent advances in positioning technologies and tracking systems have significantly improved the ability to collect detailed trajectory data of moving objects, such as vehicles, ships, and animals []. Analysis of vessel navigation is essential for vessel traffic management, with an AIS utilized to collect and store dynamic and static information about vessels. However, the large volume of AIS data often exceeds existing surveillance efforts, complicating traffic analysis. Unlike road vehicles, ships navigate freely at sea. Although there are recommended or designated routes depending on the port, defining a ship’s normal movement remains difficult. Consequently, researchers have proposed algorithms to cluster similar voyages and identify navigation patterns. Pallotta et al. [] developed a framework for clustering ship trajectories using density-based algorithms to detect anomalies and predict ship movements. Similarly, Zhen et al. [] used a Naïve Bayes classifier to cluster ship trajectories, extracting cluster characteristics to derive representative ship routes. Filipiak et al. [] applied an evolutionary algorithm for route pattern extraction, incorporating a cumulative sum (CUSUM) algorithm to analyze changes in ship direction and speed, and compared the performance of the B-tree and quadtree used for waypoint extraction. Lee et al. [] and Wang et al. [] used the Hausdorff distance to calculate the shape difference between trajectories and applied a density clustering algorithm to cluster these trajectories. Liu et al. [] proposed a hybrid clustering method that integrated the static and dynamic features of trajectories to better capture global and local movement patterns. Tang et al. [] developed a method based on the geometric structure of trajectories, integrating an improved FOP-OPTICS algorithm for clustering. Yang et al. [] introduced the DBSCAN clustering algorithm, which uses the Hausdorff distance to measure similarity and effectively clusters trajectories of different lengths. In this study, we utilized ship position data extracted from the AIS to cluster ship voyages, identifying and extracting ship traffic patterns from the clustering results. This process consists of four key stages.
3.4.1. Trajectory Data Refinement
Data cleansing is a crucial process in data mining and machine learning, which involves identifying and correcting incomplete or inaccurate data, including missing values, errors, duplicate entries, and outliers. This process is essential for ensuring the consistency and accuracy of the data, enhancing the reliability of analysis results. In vessel traffic pattern recognition, AIS data often contain inaccuracies such as sensor errors, missing information, and outliers, making thorough data cleaning essential. In this study, owing to the presence of berths for fishing vessels and coastal passenger vessels located near the study area, we excluded vessel-specific voyage data, including data with vessel speeds below 1 knot, to filter out berth-specific voyage data. Removing duplicate location points is crucial for optimizing the similarity measures between vessel voyages. Consequently, we utilized the Douglas–Peucker (DP) algorithm to simplify voyages by reducing position points while preserving their essential shape. Finally, the method used in this study, dynamic time warping (DTW), has the advantage of calculating the similarity between tracks even with different numbers of position points. Nevertheless, to reduce the impact of extreme values and improve DTW accuracy, we removed voyages with the lowest 5% of location points.
3.4.2. Measuring Similarity Between Ship Trajectories
Some researchers have utilized distance-based similarities between trajectories for clustering studies on ship navigation. Dynamic Time Warping, a nonparametric trajectory similarity measure, can be computed even with different numbers of data points. Additionally, it does not require pre-parameterization, making it adaptable to various shapes and complex data. Consequently, many researchers have utilized DTW for trajectory clustering and pattern extraction. For example, Vries and Someren [] used DTW as a trajectory similarity measure between trajectories and kernel k-means clustering. Zhao and Shi [] used clustering results based on DTW and DBSCAN to train a recurrent neural network for real-time marine anomaly detection. Zhao and Shi [] also used DTW as a distance measure for DBSCAN based on the statistical characteristics of the ship trajectory distribution to determine the DBSCAN parameters. Sheng and Yin [] proposed a trajectory distance measure that simultaneously considers the similarity of position, heading, and speed and used DBSCAN to extract the ship’s course pattern. Li et al. [] used DTW as a distance measure and a k-means cluster for clustering. The expression for determining the trajectory of ships and , consisting of position points and , is given in Equation (2), where represents the navigation data of , excluding the first position point [].
3.4.3. Multidimensional Scaling
The similarity measurement results of the N ship navigation data were extracted in an N × N matrix. Dimensionality reduction techniques were applied to compress and transform the data features, effectively reducing the data set size to improve the efficiency of the cluster calculations and the results’ interpretability. Among these techniques, multidimensional scaling is a nonlinear dimensionality reduction technique that focuses on preserving pairwise distances between data points in a low-dimensional space. It is a graphical technique in multivariate analysis that geometrically represents the dissimilarity between objects in a low-dimensional space. It has proven effective for data visualization and demonstrated flexibility and usefulness []. Classical multidimensional scaling was used as the nonlinear dimensionality reduction technique to calculate the Euclidean distance and measure the distance between the data [].
3.4.4. Extracting Representative Routes
Curve fitting involves finding a mathematical function that best represents the relationship between variables in a dataset. Common methods for representing curves include smoothing, regression, and extrapolation; however, interpolation and approximation are mainly used. Interpolation is applied to curves with unevenly spaced points and high-curvature fluctuations, with cubic spline interpolation being particularly useful in such cases. This method expresses the curve as a cubic polynomial between two neighboring points using the coordinate values and slopes of the adjacent points relative to the reference point. This results in an accurate and smooth geometry by drawing a curve through all the points [].
3.4.5. Visualization Process of Traffic Stream
The process of extracting traffic flows and representative routes from ship voyages involves four steps, as shown in Figure 5. Step 1 involves removing duplicate data from the AIS data, sorting the voyages by vessel identification number, and organizing the data. Step 2 involves applying the Douglas–Peucker algorithm to simplify the ship’s travel path to reduce the complexity and computation before measuring the similarity of the voyages. Additionally, to increase the efficiency and reliability of the comparison between ship voyages, we conducted data preprocessing that excluded ships with insufficient voyage data, specifically those in the bottom 5% of the total distribution. Subsequently, the DTW algorithm was used to measure the similarity between the sailing routes of each preprocessed ship, allowing for a quantitative assessment of their travel routes. Step 3 uses the DBSCAN algorithm to perform clustering based on the results of ship voyage similarity measurements. Before clustering, MDS was applied to reduce the dataset for visualization and clustering in a multidimensional data space. Step 4 involves applying the clustering results to extract the ship sailing patterns by curve fitting. This approach provides important information for the visual identification of major routes and congested zones.

Figure 5.
Process of flow for traffic stream visualization. (a) Preprocessing AIS data to analyze maritime traffic density. (b) Applying the Douglas–Peucker algorithm to simplify vessel travel paths and the DTW algorithm to measure the similarity between vessels’ sailing paths. (c) Performing clustering using DBSCAN algorithm. (d) Identifying traffic flows based on clustering results and extracting representative routes using the curve fitting method.
4. Application
4.1. Study Area
The target area for the maritime traffic data visualization simulation is Mokpo Port, located on the southwestern coast of South Korea. This port hosts a variety of ship types, including merchant ships for cargo loading and unloading, fishing vessels for fishing activities, and passenger vessels. It has a complex maritime traffic pattern, with many routes connected to neighboring islands. Mokpo Port, with its diverse ship types and complex maritime traffic patterns, was selected as the simulation area for our visualizing maritime traffic data, which includes various piers: fishing ports, coastal passenger terminals, marine police docks, and government ship piers in the north, and passenger ship terminals, the Daebul pier, and the Yongdang pier in the east, as shown in Figure 6.

Figure 6.
Simulation target areas “A” and “B” at Mokpo Port. Area “A” is located near the Mokpo Bridge, while area “B”, known as Mokpo-gu, is a complex area owing to its narrow channel.
4.2. Visualization of Traffic Density
First, the received AIS data were organized into vessel-specific voyage data to identify the traffic density for area “A” of the target sea area. Subsequently, the cumulative data of the number of vessels passing through each cell were calculated for various grid sizes; the values are presented as a heatmap in Figure 7. Notably, the three different grid sizes (5, 6, and 7) tested revealed that the six-step grid provided the most suitable visualization of the maritime traffic density information.

Figure 7.
Comparison of traffic density heatmap as per grid cell interval in area “A”: (a) Ship AIS data preprocessing and trajectory refinement. (b) Distribution of AIS data on grid level 5. (c) Distribution of AIS data on grid level 6. (d) Distribution of AIS data on grid level 7. (e) Result of density heatmap on grid level 5. (f) Result of density heatmap on grid level 6. (g) Result of density heatmap on grid level 7.
4.3. Visualization of Traffic Direction
To visualize the distribution of traffic heading angles in the target waters, the AIS data were plotted as ship headings in cell ranges of sizes 5, 6, and 7, as shown in Figure 8. Panels (b), (c), and (d) show the allocation of AIS data into five-, six-, and seven-level grids, respectively. Panels (e), (f), and (g) show the results of the clustering of the ship headings on each grid at each level. Clustering analysis showed that grid levels 6 and 7 were not subjected to DBSCAN clustering owing to the insufficient number of ships bearing data assigned to each cell interval. The direction arrow of the ship azimuth was difficult to identify in grids 6 and 7; thus, a 5-level grid was used. To visualize the clustering results of ship azimuths in each cell in a straightforward manner, the directional arrows were shown. The direction and length of the traffic direction arrow, which showed the azimuth of the ship, indicated the representativeness and cumulative degree of the ship bearing.

Figure 8.
Comparison of ship direction arrow as per grid cell interval in area “A”: (a) Ship AIS data preprocessing and trajectory refinement. (b) Distribution of AIS data on grid level 5. (c) Distribution of AIS data on grid level 6. (d) Distribution of AIS data on grid level 7. (e) Result of direction arrow on grid level 5. (f) Result of direction arrow on grid level 6. (g) Result of direction arrow on grid level 7.
4.4. Visualization of Traffic Stream
The pre-processed AIS data for the simulation area and the trajectories of these ships are shown in Figure 9a. The voyage data of the vessel were used to measure the similarity between voyages with DTW. Subsequently, the data were reduced to a multidimensional scale for clustering analysis and clustered using the DBSCAN algorithm. Consequently, three clustering results were obtained, as shown in Figure 9b–d. Additionally, curve fitting was applied to extract representative routes for the identified traffic flows, as shown in Figure 9e–g. These three representative routes extracted from the simulated waters were merged into one and plotted, as shown in Figure 9h, and the latitude and longitude of the waypoints of the representative routes are shown in Table 2.

Figure 9.
The process of extracting traffic flows and representative routes. (a) Preprocessed ship trajectory data and DBSCAN cluster analysis results for ship trajectory similarity for identifying the traffic stream. (b) First cluster of DBSCAN cluster analysis results. (c) Second cluster of DBSCAN cluster analysis results. (d) Third cluster of DBSCAN cluster analysis results. (e–g) Applying the curve fitting for identifying routes. (h) Integrated representative routes in the simulation area.

Table 2.
Latitude and longitude of the representative routes.
4.5. Visualization of Traffic Behaviors in Simulation Area “A”
The result of the visual processing of the traffic phenomenon in the target sea by integrating the maritime traffic density, traffic direction, and traffic flow identified and analyzed using AIS data of ships passing through the simulation area “A” is shown in Figure 10.

Figure 10.
Visualization of maritime traffic data in the simulation target area.
Additionally, the integrated visual processing results can be overlaid on an electronic nautical chart of the S-57 standard, which is currently used for the navigation and control of most ships (Figure 11). The simulation area “A” features three primary shipping lanes, with most ships concentrated along the route through the Mokpo Bridge. Notably, the azimuth of the vessels is limited owing to fixed obstacles such as surrounding lands and shallow waters.

Figure 11.
A layered projection of maritime traffic data visualization information: (a) Traffic density overlaid on an electronic nautical chart. (b) Traffic direction overlaid on an electronic nautical chart. (c) Traffic stream overlaid on an electronic nautical chart. (d) Result of integrated visualization for traffic behaviors in area “A”.
4.6. Visualization of Traffic Behaviors in Simulation Area “B”
Simulation area “B” represents the entrance of Mokpo Port, the most congested area of the port. Figure 12 shows the result of visualizing the maritime traffic for the target area. The results of visualizing the maritime traffic data at the entrance of Mokpo Port are shown in Figure 12. Figure 12a shows the results of preprocessing and plotting the AIS data of the target area. Figure 12b presents the results of plotting the traffic density at six grid levels, while Figure 12c presents the results of clustering the representative azimuths of the ships in the target area at five grid levels. Figure 12d shows the results of clustering the navigation data into five major traffic flows identified by curve fitting and extracted into five representative routes. Finally, Figure 12h shows an integrated visualization of the results displayed in the electronic nautical charts in Figure 12e–g. In simulation area “B”, five major routes were extracted for entering and exiting Mokpo Port. Notably, the traffic density distribution in the Mokpo Port narrow channel and the entrance and exit areas was high. Therefore, ships sailing in the target area face significant risks in navigation around the narrow channel.

Figure 12.
Integrated visualization of Area “B” traffic behaviors: (a) Preprocessed ship AIS and trajectories data. (b) Result of traffic density heatmap on grid level 6. (c) Result of traffic direction arrow on grid level 5. (d) Result of traffic stream clustering. (e) Traffic direction overlaid on an electronic nautical chart. (f) Traffic stream overlaid on an electronic nautical chart. (g) Result of integrated visualization for traffic behaviors. (h) Result of integrated visualization for traffic behaviors in area “B”.
5. Conclusions
Hydrographic information is essential for navigation and route determination and has been steadily improving over time. Maritime traffic information of a specific sea area is typically visualized through electronic nautical charts along with the hydrographic information. Most studies related to the display of maritime traffic information have analyzed traffic density and flow separately or visualized them as cumulative data. This study proposes a method to integrate and visualize traffic density, maritime traffic direction, and traffic flow identified through unsupervised learning. It investigates the integration of vessel traffic behavior visualization using AIS dynamic data to propose an integrated visualization display for navigators’ decision-making. By combining maritime traffic data and time-series dynamic ship navigation data, this study develops a system that simultaneously displays these metrics. Additionally, it helps ship operators and traffic managers to understand maritime traffic trends more comprehensively and make effective decisions.
In this study, ship traffic behavior was divided into three categories: maritime traffic density, traffic direction, and traffic flow. First, the traffic density was divided into grid levels to visualize the traffic density information of ships as heat maps. Second, the traffic flow of ships was classified using a clustering technique during unsupervised learning, where the traffic direction information of ships was identified as traffic azimuth arrows using the traffic density’s grid level. Third, based on the direction of the classified vessels, the traffic flow information of the vessels in the sea area was displayed, and representative routes and waypoints were identified. Finally, a visualization of maritime traffic density, traffic direction, and traffic flow was displayed simultaneously to provide situational awareness and decision support to ship operators sailing in the target area by overlaying the visualization of hydrographic information. Additionally, using the developed method, two entrance and exit routes of Mokpo Port in South Korea were selected as simulated waters. The visualization results were overlaid on an S-57-based electronic nautical chart. Through the simulation results, the density and direction of maritime traffic in the target area were evaluated using a grid system, identifying representative traffic flows and extracting waypoints.
This study categorizes maritime traffic behaviors into three types, namely traffic density, direction, and flow, and proposes a grid-based visualization method to display these behaviors simultaneously, unlike previous studies. However, a limitation of this study is the inconsistency in grid levels for traffic density and direction, which may distort information. Further research is required on the real-time application of large AIS datasets to display traffic behaviors and a detailed input system procedure for applying maritime traffic behaviors in an actual hydrographic information system. The proposed method enables users to visualize traffic density, direction, and flow alongside hydrographic data, providing clearer and more intuitive insights. Additionally, future research will focus on defining maritime traffic behavior in the next-generation hydrographic information standard (S-100) system to enhance decision support for ship operators and controllers.
Author Contributions
Conceptualization, D.L. and D.J.; methodology, D.J.; software, D.L. and D.J.; validation, D.L. and D.J.; formal analysis, D.J.; investigation, S.Y. and D.L.; resources, D.L.; data curation, S.Y. and D.L.; writing—original draft preparation, D.L.; writing—review and editing, D.J.; visualization, D.L. and D.J.; supervision, D.J.; project administration, D.J.; funding acquisition, S.Y. and D.J. All authors have read and agreed to the published version of the manuscript.
Funding
This research was supported by the “Regional Innovation Strategy (RIS)” through the National Research Foundation of Korea (NRF), funded by the Ministry of Education (MOE) (2023RIS-009).
Institutional Review Board Statement
Not applicable.
Informed Consent Statement
Not applicable.
Data Availability Statement
Restrictions apply to the datasets. The datasets presented in this article are not readily available because they are part of an ongoing study. Requests to access the datasets can be made to the corresponding author.
Acknowledgments
The authors extend their deep gratitude to Joo Sung Kim of Mokpo National Maritime University for his invaluable assistance throughout this study.
Conflicts of Interest
Author Sang-Lok Yoo was employed by the company Future Ocean Information Technology, Inc. The remaining authors declare that the re-search was conducted in the absence of any commercial or financial relationships that could be construed as a potential conflict of interest.
References
- Mazzarella, F.; Vespe, M.; Damalas, D.; Osio, G. Discovering vessel activities at sea using AIS data: Mapping of fishing footprints. In Proceedings of the 17th International Conference on Information Fusion (Fusion), Salamanca, Spain, 7–10 July 2014; pp. 1–7. [Google Scholar]
- Endsley, M.R. Design and evaluation for situation awareness enhancement. In Proceedings of the Human Factors Society 34th Annual Meeting, Santa Monica, CA, USA, 24–28 October 1988; Human Factors Society: Washington, DC, USA, 1988; Volume 32, pp. 97–101. [Google Scholar] [CrossRef]
- Sandhåland, H.; Oltedal, H.; Eid, J. Situation awareness in bridge operations—A study of collisions between attendant vessels and offshore facilities in the North Sea. Saf. Sci. 2015, 79, 277–285. [Google Scholar] [CrossRef]
- Cordon, J.R.; Mestre, J.M.; Walliser, J. Human factors in seafaring: The role of situation awareness. Saf. Sci. 2017, 93, 256–265. [Google Scholar] [CrossRef]
- International Maritime Organization. Strategy for the development and implementation of e-Navigation. In Med. Sci. 85/26/Add.1; IMO: London, UK, 2008; ANNEX 20. [Google Scholar]
- Ward, R.; Alexander, L.; Greenslade, B.; Pharaoh, A. IHO S-100: The new hydrographic geospatial standard for marine data and information. In Proceedings of the Canadian Hydrographic Conference and National Surveyors Conference, Victoria, BC, Canada, 4–8 May 2008. [Google Scholar]
- Scheepens, R.; Willems, N.; van de Wetering, H.; Andrienko, G.; Andrienko, N.; van Wijk, J.J. Composite density maps for multivariate trajectories. IEEE Trans. Vis. Comput. Graph. 2011, 17, 2518–2527. [Google Scholar] [CrossRef] [PubMed]
- International Hydrographic Organization (IHO). IHO Publication C-13. Manual on Hydrography; IHO: Monaco, 2005. [Google Scholar]
- International Maritime Hydrographic (IMO). IMO Ship’s Routeing Ed; IMO: London, UK, 2019. [Google Scholar]
- International Hydrographic Organization (IHO). IHO Transfer Standard for Digital Hydrographic Data, 3.1 ed.; IHO: Monaco, 2000. [Google Scholar]
- Zhang, M.; Zhang, D.; Fu, S.; Kujala, P.; Hirdaris, S. A predictive analytics method for maritime traffic flow complexity estimation in inland waterways. Reliab. Eng. Syst. Saf. 2022, 220, 108317. [Google Scholar] [CrossRef]
- Xin, X.; Liu, K.; Loughney, S.; Wang, J.; Yang, Z. Maritime traffic clustering to capture high-risk multi-ship encounters in complex waters. Reliab. Eng. Syst. Saf. 2023, 230, 108936. [Google Scholar] [CrossRef]
- Wu, X.; Rahman, A.; Zaloom, V.A. Study of travel behavior of vessels in narrow waterways using AIS data—A case study in Sabine-Neches waterways. Ocean Eng. 2018, 147, 399–413. [Google Scholar] [CrossRef]
- Dinis, D.; Teixeira, A.P.; Guedes Soares, C. Probabilistic approach for characterising the static risk of ships using Bayesian networks. Reliab. Eng. Syst. Saf. 2023, 203, 107073. [Google Scholar] [CrossRef]
- Xin, X.; Liu, K.; Loughney, S.; Wang, J.; Li, H.; Ekere, N. Multi-scale collision risk estimation for maritime traffic in complex port waters. Reliab. Eng. Syst. Saf. 2023, 240, 109554. [Google Scholar] [CrossRef]
- Rong, H.; Teixeira, A.P.; Guedes Soares, C. Maritime traffic probabilistic prediction based on ship motion pattern extraction. Reliab. Eng. Syst. Saf. 2022, 217, 108061. [Google Scholar] [CrossRef]
- Gil, M.; Koziol, P.; Wrobel, K.; Montewka, J. Know your safety indicator-A determination of merchant vessels bow crossing range based on big data analytics. Reliab. Eng. Syst. Saf. 2022, 220, 108311. [Google Scholar] [CrossRef]
- Fiorini, M.; Capata, A.; Bloisi, D.D. AIS data visualization for maritime spatial planning (MSP). Int. J. e-Navig. Marit. Econ. 2016, 5, 45–60. [Google Scholar] [CrossRef]
- Maragoudakis, M. Data analysis, simulation and visualization for environmentally safe maritime data. Algorithms 2019, 12, 27. [Google Scholar] [CrossRef]
- Shelmerdine, R.L. Teasing out the detail: How our understanding of marine AIS data can better inform industries, developments, and planning. Mar. Policy 2015, 54, 17–25. [Google Scholar] [CrossRef]
- Greidanus, H.; Alvarez, M.; Eriksen, T.; Gammieri, V. Completeness and accuracy of a wide area maritime situational picture based on automatic ship reporting systems. J. Navig. 2016, 69, 156–168. [Google Scholar] [CrossRef]
- Yoo, S.L. Near-miss density map for safe navigation of ships. Ocean Eng. 2018, 163, 15–21. [Google Scholar] [CrossRef]
- Wu, L.; Xu, Y.J.; Wang, Q.; Wang, F.; Xu, Z. Mapping global shipping density from AIS data. J. Navig. 2017, 70, 67–81. [Google Scholar] [CrossRef]
- Scheepens, R.; Hurter, C.; Van De Wetering, H.; Van Wijk, J.J. Visualization, selection, and analysis of traffic flows. IEEE Trans. Vis. Comput. Graph. 2016, 22, 379–388. [Google Scholar] [CrossRef]
- Seo, M.H.; Kim, G.U. Ship location information service using Automatic Identification System (AIS) and XML. Korea Inst. Inf. Commun. Eng. 2011, 15, 2590–2598. [Google Scholar] [CrossRef]
- Blu, T.; Thevenaz, P.; Unser, M. Linear interpolation revitalized. IEEE Trans. Image Process. 2004, 13, 710–719. [Google Scholar] [CrossRef]
- Kim, Y.J.; Lee, J.S.; Pititto, A.; Falco, L.; Lee, M.S.; Yoon, K.K.; Cho, I.S. Maritime traffic evaluation using spatial-temporal density analysis based on big AIS data. Appl. Sci. 2022, 12, 11246. [Google Scholar] [CrossRef]
- Akim, R.; Mustaffa, M.; Ahmad, S. Prediction of marine traffic density using different time series model from AIS data of Port Llang and Straits of Malacca. Trans. Marit. Sci. 2020, 9, 217–223. [Google Scholar] [CrossRef]
- Alexandros, T.K.; Giannis, S.; Vodas, M.; Zissis, D. Navigating dense waters toolbox creating marit density maps. In Proceedings of the SETN ’22: Proceedings of the 12th Hellenic Conference on Artificial Intelligence, New York, NY, USA, 2–4 September 2020. [Google Scholar]
- Jeong-Seok, L.; Hyeong-Tak, L.; Ik-Soon, C. Maritime traffic route detection framework based on statistical density analysis from AIS data using a clustering algorithm. IEEE Access 2022, 10, 23355–23366. [Google Scholar] [CrossRef]
- Ning, J.Q. A fine-grained grid-based maritime traffic density algorithm for mass ship trajectory data. Comput. Eng. Sci. 2015, 37, 2242–2249. [Google Scholar]
- Kim, Y.S.; Park, S.H.; Hong, S.G.; Lee, H.B. Modeling methods of big data based on S-100. J. Korean Inst. Commun. Inform. Sci. 2017, 42, 2148–2154. [Google Scholar] [CrossRef]
- Oh, S.W.; Suh, S.H.; Kim, S.Y. Application of S-100 standard in the field of e-Navigation. J. Navig. Port Res. Int. Ed. 2012, 36, 105–112. [Google Scholar] [CrossRef]
- Kim, H.S.; Lee, E.; Lee, E.J.; Hyun, J.W.; Gong, I.Y.; Kim, K.; Lee, Y.S. A study on grid-cell-type maritime traffic distribution analysis based on AIS data for establishing a coastal maritime transportation network. J. Mar. Sci. Eng. 2022, 11, 354. [Google Scholar] [CrossRef]
- Zhao, L.; Mingyang, Z.; Ran, Y.; Jingxian, L. A data mining method to extract traffic network for maritime transport management. Ocean Coast. Manag. 2023, 239, 106622. [Google Scholar] [CrossRef]
- Ho-seok, J.; Sung-hyun, P.; Tae-Ho, I. Grid-based low computation image processing algorithm of maritime object detection for navigation aids. Electronics 2002, 12, 2023. [Google Scholar]
- Antunes, N.; Ferreira, J.C.; Pereira, J.; Rosa, J. Grid-based vessel deviation from route identification with unsupervised learning. Appl. Sci. 2022, 12, 11112. [Google Scholar] [CrossRef]
- Lee, S.M.; Choi, Y.S.; Kim, J.M.; Min, B.H.; Lee, W.J. Design of Data model for marine information industry based on S-100 standard. Digit. Contents Soc. 2021, 22, 1351–1357. [Google Scholar] [CrossRef]
- Rong, H.; Teixeira, A.P.; Guedes Soares, C.C. Data mining approach to shipping route characterization and anomaly detection based on AIS data. Ocean Eng. 2020, 198, 106936. [Google Scholar] [CrossRef]
- Liu, D.; Rong, H.; Guedes Soares, C. Shipping route modelling of AIS maritime traffic data at the approach to ports. Ocean Eng. 2023, 289, 115868. [Google Scholar] [CrossRef]
- Gao, M.; Shi, G.-Y.; Liu, J. Ship encounter azimuth map division based on automatic identification system data and support vector classification. Ocean Eng. 2020, 213, 107636. [Google Scholar] [CrossRef]
- Yan, W.; Wen, R.; Zhang, A.N.; Yang, D. Vessel movement analysis and pattern discovery using density-based clustering approach. In Proceedings of the IEEE International Conference on Big Data (Big Data), Washington, DC, USA, 5–8 December 2016; pp. 3798–3806. [Google Scholar] [CrossRef]
- Kontopoulos, I.; Varlamis, I.; Tserpes, K. A Distributed framework for extracting maritime traffic patterns. Int. J. Geogr. Inf. Sci. 2021, 35, 767–792. [Google Scholar] [CrossRef]
- Li, W.; Zhang, C.; Ma, J.; Jia, C. Long-term vessel motion predication by modeling trajectory patterns with AIS data. In Proceedings of the 5th International Conference on Transportation Information and Safety (ICTIS), Liverpool, UK, 14–17 July 2019; pp. 1389–1394. [Google Scholar] [CrossRef]
- Sheng, P.; Yin, J. Extracting shipping route patterns by trajectory clustering model based on automatic identification system data. Sustainability 2018, 10, 2327. [Google Scholar] [CrossRef]
- Pallotta, G.; Vespe, M.; Bryan, K. Vessel pattern knowledge discovery from AIS data: A framework for anomaly detection and route prediction. Entropy 2013, 15, 2288–2315. [Google Scholar] [CrossRef]
- Zhen, R.; Jin, Y.; Hu, Q.; Shao, Z.; Nikitakos, N. Maritime anomaly detection within coastal waters based on vessel trajectory clustering and naïve Bayes classifier. J. Navig. 2017, 70, 648–670. [Google Scholar] [CrossRef]
- Filipiak, D.; Węcel, K.; Stróżyna, M.; Michalak, M.; Abramowicz, W. Extracting maritime traffic networks from AIS data using evolutionary algorithm. Bus. Inf. Syst. Eng. 2020, 62, 435–450. [Google Scholar] [CrossRef]
- Wang, L.; Chen, P.; Chen, L.; Mou, J. Ship AIS trajectory clustering: An HDBSCAN-based approach. J. Mar. Sci. Eng. 2021, 9, 566. [Google Scholar] [CrossRef]
- Liu, L.; Zhang, Y.; Hu, Y.; Wang, Y.; Sun, J.; Dong, X. A hybrid-clustering model of ship trajectories for maritime traffic patterns analysis in port area. J. Mar. Sci. Eng. 2022, 10, 342. [Google Scholar] [CrossRef]
- Tang, C.; Chen, M.; Zhao, J.; Liu, T.; Liu, K.; Yan, H.; Xiao, Y. A novel ship trajectory clustering method for finding overall and local features of ship trajectories. Ocean Eng. 2021, 241, 110108. [Google Scholar] [CrossRef]
- Yang, J.; Liu, Y.; Ma, L.; Ji, C. Maritime traffic flow clustering analysis by density based trajectory clustering with noise. Ocean Eng. 2022, 249, 111001. [Google Scholar] [CrossRef]
- de Vries, G.K.D.; van Someren, M. Machine learning for vessel trajectories using compression, alignments and domain knowledge. Expert Syst. Appl. 2012, 39, 13426–13439. [Google Scholar] [CrossRef]
- Zhao, L.B.; Shi, G.Y. Maritime anomaly detection using density-based clustering and recurrent neural network. J. Navig. 2019, 72, 894–916. [Google Scholar] [CrossRef]
- Zhao, L.B.; Shi, G.Y. A trajectory clustering method based on Douglas-Peucker compression and density for marine traffic pattern recognition. Ocean Eng. 2019, 172, 456–467. [Google Scholar] [CrossRef]
- Li, H.H.; Liu, J.; Liu, R.W.; Xiong, N.; Wu, K.; Kim, T.H. A dimensionality reduction-based multi-step clustering method for robust vessel trajectory analysis. Sensors 2017, 17, 1792. [Google Scholar] [CrossRef]
- Magdy, N.; Sakr, M.A.; Mostafa, T.; El-Bahnasy, K. Review on trajectory similarity measures. In Proceedings of the Seventh International Conference on Intelligent Computing and Information Systems ICICIS, Cairo, Egypt, 12–14 December 2015; pp. 613–619. [Google Scholar] [CrossRef]
- Hossein Safizadeh, M.H.; McKenna, D.R. Application of multidimensional scaling techniques to facilities layout. Eur. J. Oper. Res. 1996, 92, 54–62. [Google Scholar] [CrossRef]
- Williams, M.; Munzner, T. Progressive multidimensional scaling. In Proceedings of the Symposium on Information Visualization, Austin, TX, USA, 10–12 October 2004; pp. 57–64. [Google Scholar]
- Ryu, G.M.; Kim, W.H.; Kim, B. Study on spline curve fitting of external point data for aerodynamic analysis and shape optimization. J. Comp. Fluids Eng. 2014, 2014, 229–232. [Google Scholar]
Disclaimer/Publisher’s Note: The statements, opinions and data contained in all publications are solely those of the individual author(s) and contributor(s) and not of MDPI and/or the editor(s). MDPI and/or the editor(s) disclaim responsibility for any injury to people or property resulting from any ideas, methods, instructions or products referred to in the content. |
© 2025 by the authors. Licensee MDPI, Basel, Switzerland. This article is an open access article distributed under the terms and conditions of the Creative Commons Attribution (CC BY) license (https://creativecommons.org/licenses/by/4.0/).