A Real-Time Cotton Boll Disease Detection Model Based on Enhanced YOLOv11n
Abstract
1. Introduction
2. Materials and Methods
2.1. Cotton Boll Disease Image Collection
2.2. Cotton Boll Disease Dataset Construction
3. Cotton Boll Disease Detection Algorithm and Improvement
3.1. Selection of the Basic Detection Model
3.2. YOLOv11 Convolutional Neural Network Model
3.3. Improved Cotton Boll Disease Detection Algorithm Model Framework
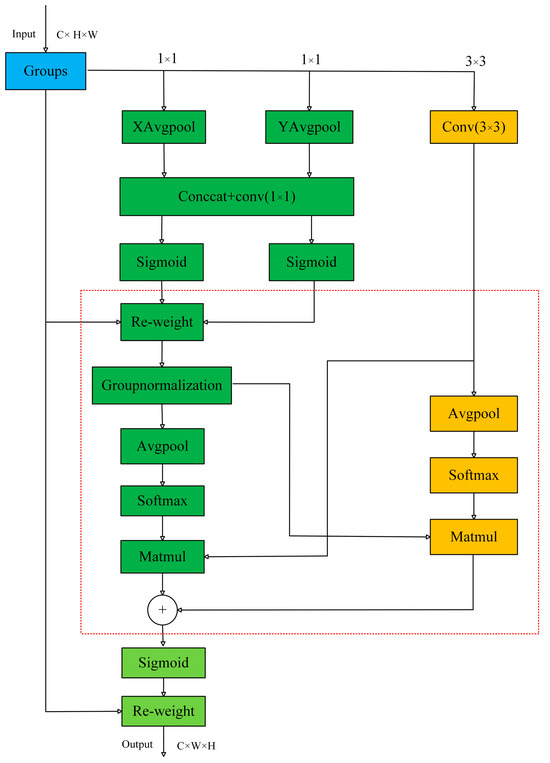
3.3.1. Introducing the EMA Mechanism
3.3.2. Introduce PConv to Optimize the C3k2 Module
3.3.3. Loss Function Optimization
3.4. Model Training and Evaluation Metrics
3.4.1. Test Platform and Model Parameters
3.4.2. Model Evaluation Metrics
4. Results and Analyses
4.1. Impact of Different Attention Mechanisms on Model Detection Performance
4.2. Impact of Different Lightweight Networks on Model Detection Performance
4.3. Effect of Different Loss Functions on Model Detection Performance
4.4. YOLOv11n-ECS Ablation Experiment Performance Comparison
4.5. Performance Comparison of Different Object Detection Models
4.6. Analysis of the Deployment Test Results of the Model on Jetson TX2
5. Discussion and Conclusions
5.1. Discussion
5.2. Conclusions
Author Contributions
Funding
Institutional Review Board Statement
Data Availability Statement
Conflicts of Interest
References
- Zhang, Z.; Li, Y.; Zheng, Y.; Liu, X.; Shu, X.; Liu, J.; Guo, C. Cotton production pattern and contribution factors in Xinjiang from 1988 to 2020. J. Agric. Resour. Environ. 2024, 41, 1192. [Google Scholar]
- Li, S.; Lu, X.; Hao, Y.; Zhao, M.; Nian, G.; Guo, Q.; Zhang, X.; Ma, P. Cotton boll rot occurrence, analysis of varietal resistance and pathogenicity differentiation of the major pathogen. Acta Phytopathol. Sin. 2017, 47, 824–831. [Google Scholar] [CrossRef]
- Zhai, Z.; Cao, Y.; Yu, H.; Yuan, P.; Wang, H. Review of key techniques for crop disease and pest detection. Trans. Chin. Soc. Agric. Mach. 2021, 52, 1–18. [Google Scholar]
- Chen, Y.; Wu, X.; Zhang, Z.; Yan, J.; Zhang, F.; Yu, L. Method for identifying tea diseases in natural environment using improved YOLOv5s. Trans. Chin. Soc. Agric. Eng. 2023, 39, 185–194. [Google Scholar]
- Kinger, S.; Tagalpallewar, A.; George, R.R.; Hambarde, K.; Sonawane, P. Deep learning based cotton leaf disease detection. In Proceedings of the 2022 International Conference on Trends in Quantum Computing and Emerging Business Technologies (TQCEBT), Pune, India, 13–15 October 2022; pp. 1–10. [Google Scholar]
- Zhang, D.; Gao, Y.; Tao, C.; HU, G.; Yang, X.; Qiao, H.; Guo, W.; Gu, C. Detection of wheat scab spores in dense scene based on YOLOv8-FECA. Trans. Chin. Soc. Agric. Eng. 2024, 40, 127–136. [Google Scholar]
- Yang, S.; Zhang, P.; Wang, L.; Tang, L.; Wang, S.; He, X. Identifying tomato leaf diseases and pests using lightweight improved YOLOv8n and channel pruning. Trans. Chin. Soc. Agric. Eng. 2025, 41, 206–214. [Google Scholar]
- Tian, Y.; Wang, S.; Li, E.; Yang, G.; Liang, Z.; Tan, M. MD-YOLO: Multi-scale Dense YOLO for small target pest detection. Comput. Electron. Agric. 2023, 213, 108233. [Google Scholar] [CrossRef]
- Wang, S. Evaluation of impact of image augmentation techniques on two tasks: Window detection and window states detection. Results Eng. 2024, 24, 103571. [Google Scholar] [CrossRef]
- Wei, J.; Ni, L.; Luo, L.; Chen, M.; You, M.; Sun, Y.; Hu, T. GFS-YOLO11: A Maturity Detection Model for Multi-Variety Tomato. Agronomy 2024, 14, 2644. [Google Scholar] [CrossRef]
- He, K.; Zhang, X.; Ren, S.; Sun, J. Spatial pyramid pooling in deep convolutional networks for visual recognition. IEEE Trans. Pattern Anal. Mach. Intell. 2015, 37, 1904–1916. [Google Scholar] [CrossRef]
- Ouyang, D.; He, S.; Zhang, G.; Luo, M.; Guo, H.; Zhan, J.; Huang, Z. Efficient multi-scale attention module with cross-spatial learning. In Proceedings of the ICASSP 2023—2023 IEEE International Conference on Acoustics, Speech and Signal Processing (ICASSP), Rhodes Island, Greece, 4–10 June 2023; pp. 1–5. [Google Scholar]
- Chen, S.; Li, Y.; Zhang, Y.; Yang, Y.; Zhang, X. Soft X-ray image recognition and classification of maize seed cracks based on image enhancement and optimized YOLOv8 model. Comput. Electron. Agric. 2024, 216, 108475. [Google Scholar] [CrossRef]
- Chen, J.; Kao, S.-h.; He, H.; Zhuo, W.; Song, W.; Chul-Ho, L.; Gary, S.-H.; Run, C. Don’t walk: Chasing higher FLOPS for faster neural networks. In Proceedings of the IEEE/CVF Conference on Computer Vision and Pattern Recognition, Vancouver, BC, Canada, 17–20 June 2023; pp. 12021–12031. [Google Scholar]
- Wang, Z.; Zhang, S.; Chen, Y.; Xia, Y.; Wang, H.; Jin, R.; Wang, C.; Fan, Z.; Wang, Y.; Wang, B. Detection of small foreign objects in Pu-erh sun-dried green tea: An enhanced YOLOv8 neural network model based on deep learning. Food Control 2025, 168, 110890. [Google Scholar] [CrossRef]
- Zhang, H.; Zhang, S. Shape-iou: More accurate metric considering bounding box shape and scale. arXiv 2023, arXiv:2312.17663. [Google Scholar]
- Wang, D.; Tan, J.; Wang, H.; Kong, L.; Zhang, C.; Pan, D.; Li, T.; Liu, J. SDS-YOLO: An improved vibratory position detection algorithm based on YOLOv11. Measurement 2025, 244, 116518. [Google Scholar] [CrossRef]
- Hu, J.; Shen, L.; Sun, G. Squeeze-and-excitation networks. In Proceedings of the IEEE Conference on Computer Vision and Pattern Recognition, Salt Lake City, UT, USA, 18–23 June 2018; pp. 7132–7141. [Google Scholar]
- Hou, Q.; Zhou, D.; Feng, J. Coordinate attention for efficient mobile network design. In Proceedings of the IEEE/CVF Conference on Computer Vision and Pattern Recognition, Nashville, TN, USA, 20–25 June 2021; pp. 13713–13722. [Google Scholar]
- Wang, Q.; Wu, B.; Zhu, P.; Li, P.; Zuo, W.; Hu, Q. ECA-Net: Efficient channel attention for deep convolutional neural networks. In Proceedings of the IEEE/CVF Conference on Computer Vision and Pattern Recognition, Seattle, WA, USA, 13–19 June 2020; pp. 11534–11542. [Google Scholar]
- Liu, Y.; Shao, Z.; Hoffmann, N. Global attention mechanism: Retain information to enhance channel-spatial interactions. arXiv 2021, arXiv:2112.05561. [Google Scholar]
- Tan, M.; Le, Q. Efficientnetv2: Smaller models and faster training. arXiv 2021, arXiv:2104.00298. [Google Scholar]
- Qin, D.; Leichner, C.; Delakis, M.; Fornoni, M.; Luo, S.; Yang, F.; Wang, W.; Banbury, C.; Ye, C.; Akin, B. Mobilenetv4-universal models for the mobile ecosystem. arXiv 2023, arXiv:2404.10518. [Google Scholar]
- Yang, Z.; Wang, X.; Li, J. EIoU: An improved vehicle detection algorithm based on vehiclenet neural network. Proc. J. Phys. Conf. Ser. 2021, 1924, 012001. [Google Scholar] [CrossRef]
- Tan, H.; Ma, W.; Tian, Y.; Zhang, Q.; Li, M.; Li, M.; Yang, X. Improved YOLOv8n object detection of fragrant pears. Trans. Chin. Soc. Agric. Eng. 2024, 40, 178–185. [Google Scholar]
- Girshick, R. Fast r-cnn. In Proceedings of the IEEE International Conference on Computer Vision, Santiago, Chile, 7–13 December 2015; pp. 1440–1448. [Google Scholar]
- Kang, H.; Zhou, F.; Gao, S.; Xu, Q. Crack detection of concrete based on improved CenterNet model. Appl. Sci. 2024, 14, 2527. [Google Scholar] [CrossRef]
- Lin, W.; Li, S. Grape leaf disease detection method based on improved RT-DETR. Trans. Chin. Soc. Agric. Mach. 2025, 41, 1–10. [Google Scholar] [CrossRef]
- Liu, S.; Xu, H.; Deng, Y.; Cai, Y.; Wu, Y.; Zhong, X.; Zheng, J.; Lin, Z.; Ruan, M.; Chen, J.; et al. YOLOv8-LSW: A Lightweight Bitter Melon Leaf Disease Detection Model. Agriculture 2025, 15, 1281. [Google Scholar] [CrossRef]
- Gao, L.; Cao, H.; Zou, H.; Wu, H. DMN-YOLO: A Robust YOLOv11 Model for Detecting Apple Leaf Diseases in Complex Field Conditions. Agriculture 2025, 15, 1138. [Google Scholar] [CrossRef]
- Arkin, H.; Hou, Y. Detecting Cistanche deserticola using YOLOv5s-ESTC. Trans. Chin. Soc. Agric. Eng. 2024, 40, 267–276. [Google Scholar]
- Guo, L.; Huang, J.; Wu, Y. Detecting rice diseases using improved lightweight YOLOv8n. Trans. Chin. Soc. Agric. Eng. 2025, 41, 156–164. [Google Scholar]
- Fan, Y.; Zhang, S.; Feng, K.; Qian, K.; Wang, Y.; Qin, S. Strawberry maturity recognition algorithm combining dark channel enhancement and YOLOv5. Sensors 2022, 22, 419. [Google Scholar] [CrossRef]











| Model Name | Precision/% | Recall/% | mAP@0.5/% | FLOPs/G | Parameters/M |
|---|---|---|---|---|---|
| YOLOv5s | 87.3 | 79.2 | 82.60 | 15.8 | 7.2 |
| YOLOv7 | 86.8 | 78.3 | 81.3 | 105.1 | 37 |
| YOLOv8n | 86.2 | 81.5 | 83 | 28.7 | 11.8 |
| YOLOv9t | 87.5 | 80.3 | 80.7 | 6.4 | 1.7 |
| YOLOv11n | 90.1 | 81.9 | 83.3 | 6.4 | 2.5 |
| Attention Mechanisms | Precision/% | Recall/% | mAP@0.5/% | mAP@0.5:0.95/% |
|---|---|---|---|---|
| EMA | 90.7 | 81.9 | 84.7 | 60.2 |
| SE | 90.2 | 77.6 | 82.1 | 57.4 |
| CA | 87.1 | 78.5 | 80.9 | 55.1 |
| ECA | 90.9 | 79.6 | 83.1 | 59.3 |
| GAM | 88.3 | 71.5 | 79.6 | 58.9 |
| Models | Parameters/M | FLOPs/G | Model size/MB | mAP@0.5/% | mAP@0.5:0.95/% | FPS |
|---|---|---|---|---|---|---|
| ShuffleNet | 1.7 | 4.1 | 3.8 | 78.9 | 55.4 | 86 |
| EfficientNetv2 | 3.5 | 3.6 | 7.3 | 82.9 | 56.9 | 71 |
| MobileNetV4 | 4.0 | 6.5 | 8.4 | 84.8 | 59.3 | 65 |
| C3K2-PConv | 2.5 | 6.1 | 5.3 | 84.4 | 60.8 | 79 |
| No. | EMA | C3K3-PConv | Shape-IoU | mAP@0.5/% | mAP@0.5:0.95/% | FLOPs/G | Parameters/M | Model Size/MB |
|---|---|---|---|---|---|---|---|---|
| 1 | × | × | × | 83.3 | 58.5 | 6.4 | 2.5 | 5.5 |
| 2 | √ | × | × | 84.7 | 60.2 | 6.5 | 2.5 | 5.5 |
| 3 | × | √ | × | 84.4 | 60.8 | 6.2 | 2.4 | 5.3 |
| 4 | × | × | √ | 84.2 | 60.7 | 6.4 | 2.5 | 5.5 |
| 5 | √ | √ | × | 85.1 | 62.1 | 6.2 | 2.4 | 5.4 |
| 6 | √ | × | √ | 84.9 | 61.4 | 6.5 | 2.5 | 5.5 |
| 7 | × | √ | √ | 85 | 61.1 | 6.2 | 2.4 | 5.3 |
| 8 | √ | √ | √ | 85.6 | 62.7 | 6.2 | 2.4 | 5.3 |
| Models | Precision/% | Recall/% | mAP@0.5/% | mAP@0.5:0.95/% | FLOPs/G | Parameters/M | Model Size/MB |
|---|---|---|---|---|---|---|---|
| CenterNet | 62.6 | 58.2 | 59.9 | 37.1 | 70.2 | 32.66 | 124.0 |
| Faster R-CNN | 50.7 | 60.9 | 64.4 | 37.4 | 369.8 | 136.7 | 108 |
| YOLOv8-LSW | 88.7 | 82.3 | 80.1 | 54.4 | 5.7 | 2.2 | 5.4 |
| MSA-DETR | 89.9 | 83.0 | 81.6 | 59.9 | 57.6 | 32.4 | 38.9 |
| DMN-YOLO | 87.5 | 80.3 | 81.1 | 60.9 | 6.7 | 2.9 | 5.5 |
| YOLOv11n | 90.1 | 81.9 | 83.3 | 60.8 | 6.4 | 2.5 | 5.5 |
| YOLOv11n-ECS | 92.2 | 84.3 | 85.6 | 62.7 | 6.2 | 2.4 | 5.3 |
| Models | mAP@0.5/% | FPS |
|---|---|---|
| YOLOv11n | 81.4 | 52 |
| YOLOv11n-ECS | 84.2 | 56 |
Disclaimer/Publisher’s Note: The statements, opinions and data contained in all publications are solely those of the individual author(s) and contributor(s) and not of MDPI and/or the editor(s). MDPI and/or the editor(s) disclaim responsibility for any injury to people or property resulting from any ideas, methods, instructions or products referred to in the content. |
© 2025 by the authors. Licensee MDPI, Basel, Switzerland. This article is an open access article distributed under the terms and conditions of the Creative Commons Attribution (CC BY) license (https://creativecommons.org/licenses/by/4.0/).
Share and Cite
Yang, L.; Cui, W.; Li, J.; Han, G.; Zhou, Q.; Lan, Y.; Zhao, J.; Qiao, Y. A Real-Time Cotton Boll Disease Detection Model Based on Enhanced YOLOv11n. Appl. Sci. 2025, 15, 8085. https://doi.org/10.3390/app15148085
Yang L, Cui W, Li J, Han G, Zhou Q, Lan Y, Zhao J, Qiao Y. A Real-Time Cotton Boll Disease Detection Model Based on Enhanced YOLOv11n. Applied Sciences. 2025; 15(14):8085. https://doi.org/10.3390/app15148085
Chicago/Turabian StyleYang, Lei, Wenhao Cui, Jingqian Li, Guotao Han, Qi Zhou, Yubin Lan, Jing Zhao, and Yongliang Qiao. 2025. "A Real-Time Cotton Boll Disease Detection Model Based on Enhanced YOLOv11n" Applied Sciences 15, no. 14: 8085. https://doi.org/10.3390/app15148085
APA StyleYang, L., Cui, W., Li, J., Han, G., Zhou, Q., Lan, Y., Zhao, J., & Qiao, Y. (2025). A Real-Time Cotton Boll Disease Detection Model Based on Enhanced YOLOv11n. Applied Sciences, 15(14), 8085. https://doi.org/10.3390/app15148085

