Abstract
Urban road networks are prone to disruptions that can result in localized congestion or even complete interruptions, thereby causing delays in conventional logistics distribution. To mitigate this issue, the present study proposes a dynamic deployment model and task planning methodology for vehicle–drone collaborative delivery in areas affected by road disruptions. Utilizing complex network theory, a framework for identifying node vulnerabilities within road networks is established. Furthermore, a dynamic model for selecting drone take-off and landing sites, as well as task planning, is developed with the dual objectives of minimizing delivery costs and time while maximizing demand coverage. An enhanced evolutionary algorithm is devised to address the model. Results from case studies indicate that when the failure rate of regional road network nodes reaches 50%, the network vulnerability value is 0.8, achieving an air–ground collaborative logistics task completion rate of 95% and a delivery time of approximately 120 min. Conversely, when node failure escalates to 70%, the vulnerability value approaches 1.0, while still achieving a 90% task completion rate and a delivery time of 150 min. The proposed air–ground collaborative dynamic logistics approach effectively addresses distribution challenges in disrupted road networks and offers technical support for the advancement of urban low-altitude logistics.
1. Introduction
Traditional urban last-mile delivery is conducted by couriers utilizing vehicles within the urban road network. However, this network is susceptible to various unpredictable factors, including natural disasters, traffic accidents, public health events, and large-scale gatherings. Such factors can lead to issues such as localized road congestion, closures, and even regional paralysis. Consequently, these disruptions are likely to result in delays or interruptions in last-mile delivery, thereby incurring significant losses for both delivery companies and end customers. In 1984, Kemball-Cook and Stephenson [1] introduced the concept of emergency logistics, integrating the challenge of emergency supply delivery into the logistics management system. In light of the increasing frequency of natural disasters and emergencies in recent years, research pertaining to emergency logistics has seen a significant rise. Consequently, the facility location route optimization problem (LRP) has emerged as a prominent area of research interest.
Scholars both domestically and internationally have developed planning models tailored to the unique characteristics of emergency logistics, with the objective of minimizing transportation costs and time, while also taking into account factors such as equity and uncertainty. Bozorgi-Amiri et al. [2] introduced a multi-objective dynamic planning model for the allocation of emergency supplies, aiming to maximize fairness while minimizing both time and costs. Similarly, Monroy et al. [3] proposed an integer linear programming model focused on minimizing costs and maximizing satisfaction, which is informed by the dynamic demand characteristics inherent in emergency logistics. Khanchehzarrin et al. [4] identified various risk factors, thoroughly evaluated rescue efficiency and cost, and developed a two-level programming model. Xu et al. [5] examined factors such as varying time periods following an earthquake, different types of fuzzy demands, and limitations in facility capacity, subsequently constructing an emergency facility location planning model for the initial phase of rescue operations. Research on emergency logistics within the domestic context began during the SARS outbreak. Xia Ping [6] formulated an emergency material distribution model predicated on forecasting demand in emergency logistics. Liu Changshi et al. [7,8] addressed the uncertain failure characteristics of emergency rescue facilities and proposed a multi-objective optimization model aimed at maximizing the expected coverage of demand points while minimizing distribution time. Chen Yushan et al. [9] took into account the urgency of emergency material demands and established a multi-objective optimization model focused on minimizing both time and costs while maximizing the demand urgency index. Zhuang Weiqing [10] integrated road interruption scenarios into the emergency logistics location-routing optimization model, creating an optimization model that minimizes time, cost, and system loss, and proposed a location distribution optimization scheme. To address this type of location-routing problem (LRP), intelligent optimization algorithms are frequently employed. Sdarang et al. [11] developed a shuffled frog-leaping algorithm to tackle the robust mixed-integer linear programming model. Liu Yanqiu et al. [12] introduced an adaptive artificial fish swarm algorithm, noted for its strong local optimization capabilities, to resolve the path optimization issue. Yan Sen et al. [13] utilized an evolutionary algorithm to address the emergency logistics facility location problem.
The aforementioned research establishes a robust theoretical framework for emergency logistics transportation. Nevertheless, there exists a notable gap in the literature regarding multi-modal collaborative distribution methods in scenarios where vehicles are unable to execute deliveries due to significant road blockages, such as road interruptions. The rapid advancement of unmanned aerial vehicle (UAV) logistics distribution technology has highlighted the transportation advantages of UAVs, including their independence from ground conditions, high efficiency, and flexibility, which have garnered increasing attention. Since 2015, the investigation of joint distribution systems that leverage the complementary strengths of vehicles and UAVs has emerged as a prominent area of research. Murray et al. [14] examined the scheduling challenges associated with the joint distribution model of vehicles and UAVs, focusing on minimizing distribution time by establishing a mixed-integer linear programming model, which they solved using a heuristic algorithm. Ha et al. [15] aimed to minimize the combined transportation and vehicle waiting costs, devising a greedy random adaptive search algorithm for this purpose. Yang Shuangpeng et al. [16] and Guo Xiuping et al. [17] introduced a three-stage planning methodology to address the joint distribution problem of vehicles and UAVs. This approach involved constructing vehicle distribution points through an enhanced k-means clustering algorithm, followed by the planning of distribution routes for both vehicles and UAVs. Liang Yiwei [18] considered scenarios in which vehicles are unable to access certain demand points promptly due to road blockages, proposing a tandem mode problem for vehicles and UAVs in emergency logistics, thereby formulating a mathematical model for the mixed vehicle and UAV routing problem. Cai Xinru [19] proposed a combined distribution model for vehicles and UAVs in the context of isolated points within disaster areas resulting from road interruptions following an earthquake. This model aims to minimize total time while accounting for factors such as the urgency of emergency material demand and demand uncertainty, employing a two-stage hybrid algorithm that integrates a tabu search algorithm with an evolutionary algorithm for resolution.
The preceding analysis indicates that there exists a substantial body of research concerning the planning of traditional emergency logistics distribution systems in response to emergency situations. A significant portion of the literature on the joint distribution of vehicles and logistics service providers (LSPs) primarily addresses path planning issues under normal conditions, with some studies focusing on the optimization of distribution routes for emergency supplies following natural disasters, such as earthquakes. Noteworthy progress has been made in these areas. However, there remains a notable gap in the research regarding the effective distribution of a high volume of regular express deliveries, which occur with considerable frequency during emergency situations. Given the rapid increase in the quantity and frequency of express deliveries utilized by urban residents, the timeliness of these distributions significantly affects residents’ quality of life. The frequent occurrence of emergencies, such as natural disasters, often leads to road blockages that can result in delays and backlogs of express deliveries in certain regions, thereby imposing substantial losses on both delivery companies and residents. While existing studies predominantly emphasize methodological advancements in route planning, they frequently operate under the assumption of static road network reliability, overlooking the dynamic failure risks associated with real-world events. Consequently, it is of considerable practical importance to investigate effective distribution strategies for regular express deliveries in emergency contexts.
This paper addresses the express delivery requirements of urban residents in their daily lives, taking into account the challenges posed by disruptions to ground delivery systems. In response to these challenges, a novel location-routing problem (LRP) is introduced, which incorporates a vehicle–unmanned aerial vehicle (UAV) air–ground collaborative delivery model. The study comprehensively evaluates the overall delivery needs in both disrupted and normal areas, utilizing vulnerability indicators associated with various road nodes. Key factors such as the operational costs of the regional delivery system, total delivery time, and fulfillment of customer needs in affected areas are optimized. Furthermore, the layout of dynamic take-off and landing points, along with the task configuration for the vehicle–UAV collaborative delivery, is strategically planned to derive the most effective air–ground collaborative delivery solution.
This study addresses a complex problem involving multiple optimization objectives, wherein a vehicle and an unmanned aerial vehicle (UAV) converge at a designated location following the completion of their respective delivery tasks. A notable challenge arises when the vehicle that arrives first must wait for the later-arriving UAV. Consequently, minimizing waiting time is a critical aspect of the optimization process, which adds a layer of complexity to the problem. This paper proposes a multi-objective optimization algorithm that leverages adaptive resource allocation and objective space decomposition. An enhanced evolutionary algorithm is employed to facilitate the collaborative delivery operations of trucks and UAVs. The analysis comprehensively accounts for the impact of failed nodes on road vulnerability, while simultaneously optimizing delivery cost, delivery time, and demand coverage to derive an effective collaborative delivery scheme for trucks and UAVs. The efficacy of the proposed algorithm is validated through numerical examples generated in accordance with real-world conditions, and a thorough analysis of key parameters is conducted. The findings indicate that, following disturbances to the road network, the system based on the air–ground collaborative delivery strategy not only reduces delivery costs, but also enhances the delivery completion rate and customer satisfaction, thereby effectively mitigating the adverse effects of road network obstructions on delivery operations.
2. Problem Modeling
The occurrence of sudden events, such as natural disasters, can lead to the failure of certain roadways, thereby complicating the fulfillment of delivery requirements for customers situated along these routes. Based on an assessment of road network vulnerability, dynamic nodes for vehicle–unmanned aerial vehicle (UAV) collaborative delivery are established. By implementing an air–ground collaborative delivery strategy, the rate of delivery failures in affected areas is mitigated, resulting in an enhanced overall delivery efficiency within the system. For clarity in the problem description, all mathematical symbols utilized in the model developed in this study are enumerated in Table A1 located in Appendix A.
2.1. Problem Description
A schematic diagram illustrating the scenario discussed in this paper is presented in Figure 1. The solid black lines denote the vehicle delivery routes along standard urban roads, while the dashed black lines indicate urban roads that are disrupted and out of service. The solid blue lines represent the drone delivery routes. In this context, the co-distribution center dispatches multiple delivery vehicles, some of which are equipped with drones, to fulfill customer demand points within the jurisdictional area to the greatest extent possible. We define the set of customer points , assuming that all customer demand points are distributed along the urban roads. Each customer point may be serviced by, at most, one type of delivery facility, either a vehicle or a drone. In summary, the problem articulated in this paper can be characterized as a graph (V, E), where represents the set of all nodes (0 and corresponding to the same co-distribution center), and denotes the set of all arcs.
Figure 1.
Schematic representation of the delivery scenario in a road-disturbed area.
In the area affected by road disturbances within the delivery range, a delivery vehicle is equipped with a drone to facilitate collaborative delivery. This vehicle is capable of servicing customer locations along the typically navigable roads. Concurrently, it functions as a mobile base station, providing a platform for the drone to replace its batteries and load or unload express items, while also serving as a designated take-off and landing site for the drone. To enhance the management of drones, it is essential that each drone takes off and lands on a fixed vehicle, with additional provision for take-off and landing at the co-distribution center. Consequently, the set of dynamic take-off and landing points for drones can be defined as . During the delivery operation, a single launch of a drone is capable of servicing multiple customer locations. The set of potential paths for the drone is defined as , which encompasses all feasible drone trajectories. Upon reaching a customer location, the drone is programmed to automatically unload the goods and swiftly depart. After fulfilling delivery tasks for several customers, in accordance with its endurance capacity, the drone returns to a designated meeting point, where it rendezvous with the assigned vehicle to land and perform necessary actions such as battery replacement and the loading or unloading of express items. Given the endurance and load capacity constraints of drones, each drone is assigned a flight time limit of and a load limit of Q.
The model presented in this paper addresses the problem of regional overall distribution. It explores various combinations of collaborative distribution involving both vehicles and drones. Let represent the set of drones and denote the set of vehicles. The distances associated with each arc traversed by vehicles and drones are denoted as and , respectively, while the corresponding travel times are represented as and . The collaborative distribution involving drones and vehicles converges at a designated meeting point. Given that the research scenario outlined in this paper is predicated on the variability of road network performance during emergencies, the planning of drone take-off and landing points must be dynamically adjusted based on real-time information. Consequently, there are no predetermined conditions for establishing drone take-off and landing sites. It is imperative to ensure that a drone does not arrive at the meeting point prior to the vehicle, as this poses significant safety risks. In the event that a vehicle arrives at the meeting point before the drone, it is required to wait for the drone to land.
2.2. Related Assumptions
Based on the problem description provided, the following assumptions are established:
- (1)
- Information regarding all customer demand points is available, encompassing both geographical locations and distribution demand volumes.
- (2)
- The drones are of identical models.
- (3)
- The drones and vehicles operate at a constant speed during flight and driving.
- (4)
- Both the drones and vehicles sustain adequate energy (fuel) levels throughout the transportation process.
- (5)
- The vehicles possess adequate spatial and load-carrying capacities, and there are no issues related to overloading.
- (6)
- The duration required for drone take-off, landing, battery charging or replacement, and the loading and unloading processes is incorporated into the overall service time of the vehicle and is not assessed separately.
- (7)
- When a drone arrives at an intermediate customer location, it departs immediately after autonomously completing the unloading process, and the service time at the intermediate customer point is not taken into account.
- (8)
- The capacity of an individual drone exceeds the cumulative demand of all customers along its distribution route.
2.3. Model Construction
The variables utilized in the planning and layout model of the air–ground cooperative co-distribution center are delineated in Table 1. The primary objective of the model is to develop a viable vehicle–drone air–ground collaborative delivery scheme. This approach aims to address the challenges associated with the delivery service to certain nodes, which may be hindered by disruptions in the road network. Additionally, the model seeks to minimize both the overall delivery costs and the collaborative waiting times. Three optimization objectives are established for this purpose.
Table 1.
Distribution relationships within the current road network.
- (1)
- Objective of Optimization for Demand Coverage
The vulnerability of the road network is directly correlated with the likelihood of failure during disturbances, which subsequently increases the delivery failure rate at customer locations along the route. The implementation of drones in conjunction with vehicle deliveries aims to effectively address customer demand at points surrounding the compromised road nodes, thereby maximizing the coverage rate of regional delivery needs. The objective function for this component can be articulated as follows:
In the formula, the variable represents the vulnerability value of the road section. This paper integrates complex network theory with pertinent research findings, taking into account the characteristics of logistics distribution supply and demand. It emphasizes the significance of the road section and the extent of the impact that road section failure has on the overall road network under sudden conditions. These factors are collectively utilized to assess the vulnerability of the road section, as follows:
The significance of a particular road selection is assessed through the weighted edge betweenness associated with the logistics distribution demand along that segment. Additionally, the extent to which the failure of this road segment affects the overall network is evaluated by analyzing the change rate index of network efficiency before and after the disturbance of the road network. In accordance with complex network theory, edge betweenness is defined as the ratio of the number of shortest paths that traverse a specific edge to the total number of shortest paths within the network, as follows:
Among the factors considered is the betweenness of the road section, denoted as . This is represented by , which indicates the number of shortest paths connecting node and node within the road network. Additionally, represents the number of shortest paths connecting node and node that pass through the road section r. The logistics distribution demand for the road section is quantified as the aggregate of the delivery demands from each customer demand point located along the route.
The network efficiency , defined as the average of the reciprocals of the shortest distances between all pairs of nodes in the road network, serves as a measure of the network’s performance, as follows:
Among the variables considered, represents the total number of nodes within the network, denotes the shortest distance between node and node , indicates the network efficiency subsequent to the removal of a road section , and signifies the rate of change in network efficiency following the deletion of road section r.
- (2)
- Cost Optimization
The cost associated with system delivery primarily encompasses the transportation expenses incurred for vehicles and drones, which can be articulated as follows:
- (3)
- Time Optimization
In the context of sudden events, such as natural disasters, the promptness of emergency material delivery must be prioritized. This paper specifically examines daily material delivery under such conditions, as the majority of express deliveries for current residents consist of essential goods. The timeliness of these deliveries is crucial in mitigating the challenges posed by road disruptions. To enhance the overall delivery efficiency of the network, it is essential to consider various factors, including the delivery times of vehicles and drones, as well as the potential waiting times at customer locations and meeting points. The objective function is as follows:
2.4. Constraints
The constraint Equation (8) stipulates that each customer demand point may be served exclusively by either a vehicle or a drone on a single occasion. Equation (9) asserts that all customer points traversed by vehicles must be serviced by those vehicles. Equation (10) specifies that all customer points attended to by drones must be included in the drone routes. Constraint (11) ensures that each path arc utilized by the drone is traversed only once. Equations (12) and (13) impose restrictions on the dynamic collaborative take-off and landing points, mandating that each drone launch and recovery point must be accessed by a vehicle, and that each drone delivery route must serve a minimum of one customer point. Equation (14) delineates the load-carrying constraint, which states that upon completion of the drone route and departure from any customer point, the load must not exceed the maximum allowable limit. Equation (15) indicates that the power at the launch point of any drone route must satisfy the maximum endurance time requirement. Equation (16) specifies that when the drone returns to the meeting point along any route, the power must meet at least 10% of the maximum endurance time. Equations (17) and (18) establish the time constraints for the vehicle’s arrival at and departure from a node, respectively. Similarly, Equations (19) and (20) outline the time constraints for the drone’s arrival at and departure from a node, respectively. Equation (21) constrains the departure time of the vehicle at the drone take-off point to occur after that of the drone. Finally, Equation (22) stipulates that, at the drone landing point, when the vehicle encounters the drone, the vehicle’s arrival time must not exceed that of the drone.
3. Construction of the Basic Network
The development of a road network model represents a critical phase in addressing delivery challenges [20]. This chapter provides a comprehensive analysis of the delivery characteristics of drones and trucks [21], building upon traditional road network construction methods [22,23]. It establishes a targeted and integrated delivery approach.
3.1. Road Network Modeling
An examination of the vulnerability of regional road networks serves as the foundation for the dynamic collaborative delivery planning presented in this paper. The modeling of road networks is essential for conducting vulnerability analyses. Consequently, the development of the fundamental network is of paramount importance. In order to accurately represent critical information, including the topological structure of urban road networks and the distribution of traffic flow, and to enhance the precision of vulnerability identification, this study employs an original methodology to construct the network topological graph.
The segments of the road and the intersections within the existing road network are represented as edges and nodes in the corresponding graph. A topological graph of the road network, characterized by a grid-like structure, is developed based on the interconnections among the nodes. The foundational network is constructed with reference to the topological structure of the road network as outlined by Nguyen and Dupuis, as illustrated in Figure 2. As illustrated in the figure, the gray nodes representing demand points within the road network correspond to the aggregate delivery demands of all users situated in the vicinity of each node. The yellow nodes denote distribution centers tasked with fulfilling deliveries to these demand points. The numeral adjacent to each edge in the diagram denotes its corresponding edge number within the graph. Typically, the quantity of distribution centers is fewer than that of the demand points. Furthermore, in consideration of the delivery distance costs, it is advisable for the distribution centers to be strategically positioned in proximity to the central area of the demand points. Additionally, it is important to note that the locations of the distribution centers also generate demand, thereby categorizing them as demand points in their own right. Table 1 offers additional clarification regarding the node demands and deliveries illustrated in Figure 2. In this context, the demand at each node signifies the aggregate demand from all users associated with that node, while the distribution center denotes the specific distribution center tasked with fulfilling the delivery to the respective demand point.
Figure 2.
Road network topological structure diagram of Nguyen and Dupuis [24].
In the topological structure of the road network, the delivery network is represented as an undirected weighted graph. The set of nodes comprises road intersections, customer demand points, distribution centers, and potential take-off and landing locations. The edges of the graph signify the road segments that connect these intersections, with the weight assigned to each edge reflecting the cost or distance associated with traversing that segment. To facilitate calculations, the information pertaining to the road network can be effectively represented using an adjacency matrix [25].
Furthermore, this study addresses the mutual coordination of highway grades by segmenting the highway network into a multi-layered structure comprising main roads, secondary roads, and branch roads. A multi-layer highway network model is constructed to elucidate the connections and node coupling relationships among the various layers of the network [26]. Utilizing road network modeling, the delivery path problem is conceptualized as an issue of node arrival within the established topological relationships. In the event of disturbances to the road network, certain nodes and edges may become inoperative. Consequently, the subsequent step involves implementing specialized processing for these affected components.
3.2. Treatment Approaches for Malfunctioning Nodes and Edges
As outlined in Section 2.4, following the failure of the road network, it is essential to assess the overall vulnerability of the system. This section elucidates two scenarios of unit failure within the road network and the corresponding mechanisms for addressing these failures.
- (1)
- Node Failure: When a network node is designated as failed, all edges associated with the failed node are concurrently classified as failed. In the topological structure of the network, the edges connected to a node may not be distinct. Consequently, node failure exerts a considerable influence on the vulnerability of the road network.
- (2)
- Edge Failure: When a network edge is designated as failed, it becomes impassable, rendering the two nodes it connects unaffected by this edge. The implications of edge failure on the network cannot be uniformly assessed; rather, they necessitate a thorough examination of the remaining nodes and edges within the network. Consequently, it is essential to propose a robust calculation method to evaluate the impact of edge failure on the overall vulnerability of the network.
In summary, the procedure of the failure unit processing algorithm can be articulated as Algorithm 1:
| Algorithm 1: Algorithm for Processing Failures in Road Network Units |
| , F as set of failed units |
| following a failure |
| : |
| is a node: |
| as failed edges, and set the weight of the failed edges to infinity Inf |
| is an edge: |
| , and set the weight of the failed edge to infinity Inf |
3.3. Road Sections
The vulnerability assessment model for road sections, grounded in the theory of complex networks, seeks to identify critical units within the highway network and evaluate their susceptibility during emergencies. In alignment with the demand coverage optimization calculation method referenced in the objective function in Section 2.4, this section further elaborates on the road section vulnerability assessment model from both static and dynamic perspectives. The analysis is categorized into the following two scenarios: node failure and edge failure [27].
- (1)
- A Model for Identifying Vulnerabilities Related to Node Failures
Among the variables, represents the vulnerability identification value associated with the failure of node , denotes the probability of failure for node failure, and signifies the comprehensive measure value index of node failure.
- (2)
- A Model for Identifying Vulnerabilities Related to Edge Failures
Correspondingly, represents the vulnerability identification value associated with the failure of edge , is the probability of failure for edge , and is the comprehensive measure value index pertaining to the failure of edge .
3.4. Calculation Method for Assessing Vulnerability and Demand Coverage of Road Sections
The reference indicators utilized for the calculation of road section vulnerability are presented in the Table 2.
Table 2.
Calculation indicators for assessing vulnerability of road sections.
In the table, denotes the efficiency of the original network, while signifies the efficiency of the network following the removal of a specific road section . Additionally, represents the number of nodes in the largest connected sub-graph and indicates the total number of nodes in the original network. The variable refers to the number of shortest paths between nodes and , whereas represents the number of shortest paths that traverse the road section . Furthermore, denotes the logistics demand between nodes and . The change rate of network efficiency and the relative size of the largest connected subgraph are considered as static indicators, whereas the significance of road sections is classified as a dynamic indicator, necessitating calculation based on the actual conditions of the road network. In conclusion, the implementation of the vulnerability assessment algorithm is illustrated in Figure 3 and pseudo-code.
Figure 3.
Flowchart of the road vulnerability assessment algorithm.
The pseudo-code for the execution of the algorithm is presented in Algorithm 2.
| Algorithm 2: Road network vulnerability identification |
| Input: Road network Output: Comprehensive vulnerability scores of each road section in the road network 1. Set the initial network efficiency 2. For each road section 2.1 Temporarily remove the road section 2.2 Calculate the new network efficiency 2.3 Calculate the change rate of network efficiency 2.4 Calculate the relative size of the largest connected sub-graph 2.5 Restore the road section i 3. Calculate the comprehensive vulnerability score based on all indicators |
The assessment of demand coverage within the road network is contingent upon the vulnerability of the road network itself. The formula for its calculation is presented as follows:
Among the elements considered, denotes the set of customers covered by the scheme. Additionally, denotes the set of all customers. Furthermore, signifies the vulnerability value of the road section where customer is located.
4. Truck–UAV Collaborative Delivery Planning Algorithm Based on Improved Evolutionary Algorithm
4.1. Problem
According to the discussion presented in Section 2.1, the objective of this study is to identify the optimal joint delivery path for drones and trucks. This optimization process considers various factors, including delivery time, delivery costs, and the vulnerability of the road network, while utilizing the known road network and identified failure nodes. This scenario clearly represents a multi-objective optimization problem. The evolutionary algorithm (EA) is a category of heuristic optimization methods that emulate the process of biological evolution. It is characterized by significant features such as robust global search capabilities and a high adaptability [28]. In comparison to traditional deterministic algorithms, the evolutionary algorithm offers distinct advantages in addressing nonlinear, multi-constraint, and multi-objective optimization problems [29]. Consequently, we opt to enhance the evolutionary algorithm to determine the optimal delivery path.
4.1.1. Design of Solutions
The resolution to the air–ground collaborative delivery problem is represented as a sequence that encompasses vehicle routes and drone task assignments. Each solution comprises two components, with each component stored in the form of a vector.
The vehicle route is defined as a sequential arrangement that encompasses all demand points designated for delivery.
The drone route is defined as a sequential set that includes both the departure and return locations of the drone in relation to the vehicle, as well as all designated demand points for drone delivery.
4.1.2. Calculation of Node Failure Probability
The failure probability of nodes within a road network is typically characterized as a conditional probability. This probability is determined by the product of the likelihood of a sudden event occurring and the probability that such an event will lead to node failure. Specifically, the probability of failure for node m in the road network can be articulated as follows:
In this context, A denotes an emergency event, k signifies the severity of the emergency event, and indicates the occurrence of node failure.
4.2. Algorithm Design
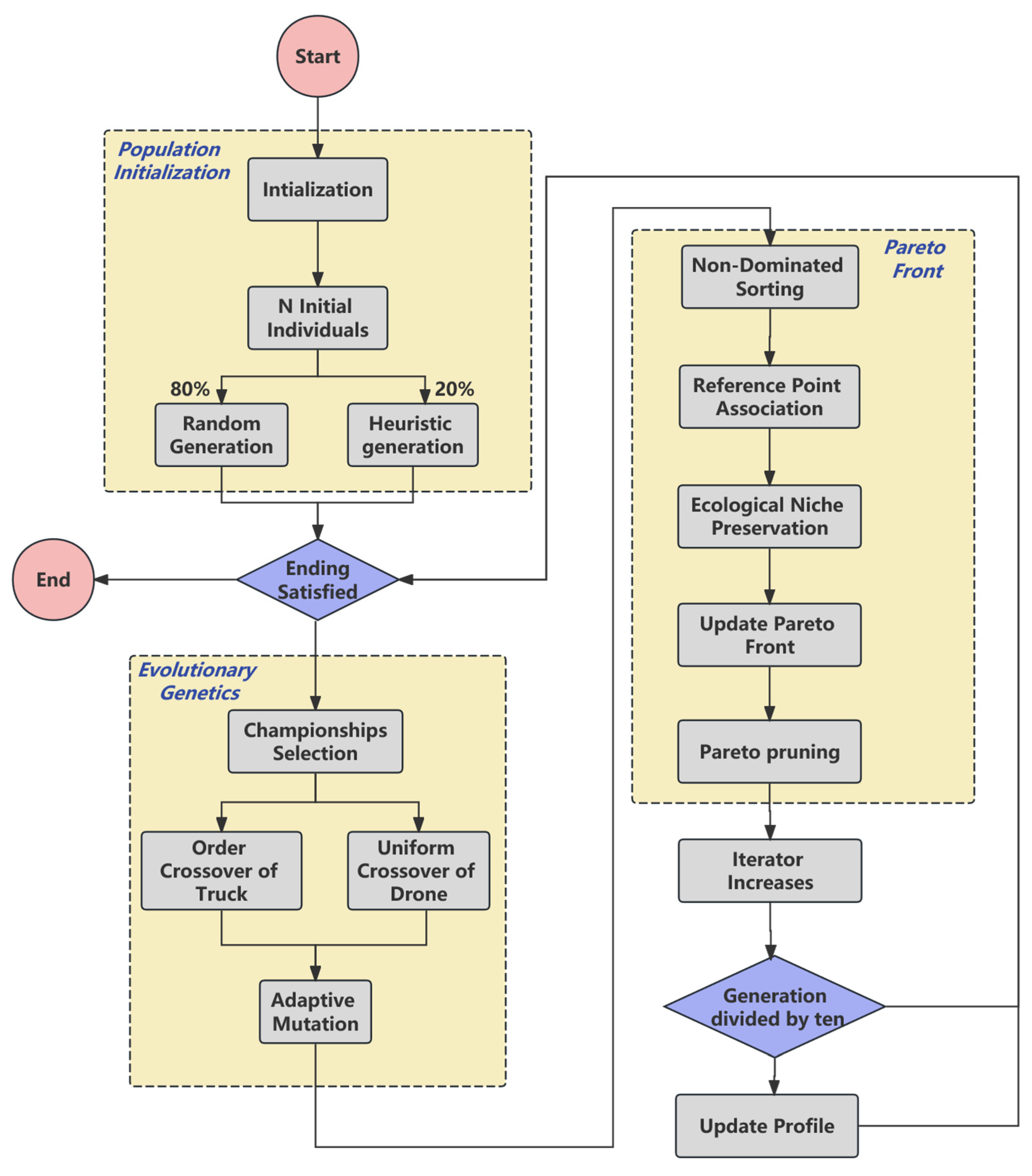
This section offers a comprehensive description of the execution process of the algorithm, with the overall flowchart illustrated in Figure 4.
Figure 4.
Comprehensive overview of the enhanced evolutionary algorithm.
4.2.1. Construction of the Road Network
The road network serves as the fundamental framework for the execution of algorithms and must be initialized and established prior to the commencement of calculations. Initially, a comprehensive assessment of the density of demand points and the volume of deliveries is conducted across all nodes within the road network graph to identify suitable distribution centers, referred to as depots. Nodes situated in proximity to areas with a high concentration of demand points are prioritized to minimize both delivery distance and time. Concurrently, a random simulation of node and road section failures is performed, and information pertaining to the distribution centers and failed nodes is incorporated into the institutional data of the graph. Furthermore, the operational parameters of the optimization algorithm are defined, including population size and the number of optimization iterations, alongside critical parameters related to the road network, such as the load capacity and speed of trucks and drones.
4.2.2. Two-Stage Population Initialization
In light of the characteristics of the high-dimensional solution space associated with the air–ground collaborative delivery problem, a two-stage hierarchical initialization strategy is proposed, which comprises random initialization and heuristic initialization methods. These two methods are subsequently combined to form a comprehensive set of initial solutions. The specific steps involved in this process are outlined as follows:
- Stage 1: Generation of Basic Layers through Random Initialization
Truck route generation: Randomly assign the number of trucks to each distribution center. Use the random walk strategy to generate the initial route , where represents the distribution center, represents the route node, and the route length is .
The generation of drone routes can be conceptualized as the allocation of tasks throughout the designated path. The target for each task is determined by selecting the nearest failed node , where is the Euclidean distance between point and , and is the set of failed nodes.
- Stage 2: Development of the Enhancement Layer (Heuristic Initialization)
The truck route optimization method is based on the Clarke–Wright savings algorithm [30]. Initially, the savings value is calculated for all pairs of nodes. Subsequently, these values are organized in descending order of and the routes are merged sequentially until the capacity constraint is satisfied.
In the pre-allocation of drone tasks, it is recommended to employ a greedy algorithm to identify the task that offers the maximum marginal benefit. . Prioritize covering the failed nodes with a high demand and short distance.
4.2.3. Evolutionary Operations
In light of the heterogeneous characteristics of truck routes and drone tasks, a two-layer hybrid crossover strategy is employed. Initially, the tournament selection strategy is utilized to identify parent individuals from the population [31]. The formula for calculating the selection probability is as follows:
In this context, beta represents the selection pressure coefficient, while denotes the non-dominated sorting rank of the -th individual within the tournament subset S. To facilitate the crossover of truck paths, the order crossover (OX) method is employed to ensure the feasibility of the paths. Specifically, starting and ending points, denoted as , are randomly selected from the parent paths and . The nodes within the interval of are then combined with the nodes outside this interval from to generate a new offspring solution. For the assignment of drone tasks, uniform crossover is utilized. The task vectors of the drones are encoded in binary format. Let the parent tasks be represented as and , and bitwise operations are conducted in accordance with the mask matrix . The formula for calculating the offspring is as follows:
Among the various equations, represents the Bernoulli equation. Ultimately, it is essential to implement a greedy selection process for overlapping tasks in order to mitigate conflicts, while preferentially retaining the scheme that demonstrates a lower energy consumption.
4.2.4. Pareto Front Maintenance
The Pareto front is a fundamental concept in the domain of multi-objective optimization. Its primary function is to offer a set of optimal trade-off solutions for multiple conflicting objectives [32]. In multi-objective problems, the interdependencies among various objectives often preclude the existence of a single global optimal solution. The Pareto front facilitates decision making by delineating all non-dominated solutions, thereby providing a diverse selection space [33]. This paper outlines the steps involved in the maintenance strategy for the Pareto front as follows:
Non-dominated sorting involves stratifying the solutions within a population based on their dominance relationships. This process categorizes the solutions into multiple front levels using a quick sorting method.
In order to accommodate the alteration in the target spatial scale, the extreme point tracking method is employed. The maximum solution for each target defense line is defined as . During the evolutionary process, the extreme points are updated consistently to account for the expansion of the frontier . In this context, represents the standard deviation in the direction of the current Pareto target during the -th iteration, while the relaxation coefficient is denoted as . To maintain niche diversity, a crowding entropy strategy is employed to update the niche of the Pareto frontier, thereby ensuring the population’s diversity [34]. For any solution , its crowding entropy is defined as , where . After calculating the crowding entropy for all solutions, we arrange them in descending order. Subsequently, for the low-entropy solutions positioned at the end of the list, we exclude them with a specified probability.
Pareto frontier and the process of Pareto pruning involve merging new solutions with existing solutions following each generation of evolution. Subsequently, non-dominated solutions are extracted to constitute the solution set for the next generation. In instances where the number of solutions surpasses a predetermined threshold, Pareto pruning is implemented. This process entails retaining high-entropy solutions based on a crowding entropy sorting method, while low-entropy solutions are randomly pruned. However, it is essential to ensure that at least one extreme solution is preserved in each direction.
In summary, the comprehensive pseudo-code for the air–ground collaborative distribution, which is based on the enhanced evolutionary algorithm, is presented as Algorithm 3:
| Algorithm 3: Air-ground collaborative distribution algorithm |
| Input: Road network data file, distribution center set , maximum number of iterations , maximum population size Output: Pareto frontier PF, optimal distribution scheme best_solution Generate a complete road network graph : G. Nodes Read node data G. Edges Read node data G. failed_nodes ← Mark failed nodes (randomly select 5–15% of the nodes) G. failed_edges ← Calculate vulnerable road sections Calculate the vulnerability function: Importance = Edge betweenness Road section flow Failure impact = (Original network efficiency-Efficiency after removing the edge)/Original efficiency Return the weighted normalized values of importance and failure impact Generate the initial population P_0: for to Current solution. Truck route-Generate multi-center routes based on the Clarke-Wright algorithm Current solution. Drone route ← Greedily select failed nodes (Priority = Demand/Distance2) Current solution Capacity constraint repair (Current solution, ) Current solution Time window constraint repair (Current solution, ) P_0.add(Current solution) end_for Parental population Evolutionary optimization cycle: //Offspring generation for to Offspring population while The number of offspring population Parent 1, Parent 2 ← Tournament selection (Parental population) Offspring Crossover (Parent 1, Parent 2, G): Truck path: Crossover + Dynamic insertion heuristic nodes Drone mission: Uniform crossover + Conflict resolution Take the random mutation value if r < Mutation critical probability: Offspring Random operation (offspring, ): Randomly select a mutation operation: Truck path reverse order/Drone mission replacement Add the offspring to the population. End while //Constraint judgment and solution repair for solution in the offspring population: Range constraint satisfaction = Range constraint discrimination (current solution)//Delivery constraint, time constraint, capacity constraint if not Range constraint satisfaction: Current solution Drone range repair (current solution, ) f1 = 1/Demand coverage calculation (current solution, ) Delivery cost calculation (current solution, ) Delivery time calculation (current solution, ) end for //Environment selection and frontier update Offspring population Pareto frontier Update the Pareto frontier (Q_t, Pareto frontier): Non-dominated sorting (Q_t) Dynamic reference point adjustment Crowded entropy pruning //Update the population Environmental selection , reference point association strategy) //Termination condition if the change of HV (PF) for 10 consecutive generations < threshold then break end for Function definition: Calculation of road section vulnerability (edge): Importance = edge betweenness road section flow Failure impact = (original network efficiency-efficiency after removing the edge)/original efficiency Return the weighted normalized value of importance and failure impact Demand coverage based on vulnerability: Effective coverage path vulnerability) Total demand (all node demands) Return effective coverage/total demand Capacity constraint repair (solution, ): for truck path in the solution: Find the node with the lowest demand density Allocate to the drone or remove it Re-plan the path using Dijkstra’s algorithm end for |
4.3. An Analysis of Algorithmic Complexity
This subsection examines the time complexity and space complexity associated with the algorithm. Let represent the population size, denote the number of distribution centers, signify the average number of nodes per path, indicate the number of demand nodes, represent the number of trucks, denote the length of a single-truck path, signify the number of drone tasks, represent the number of path segments per task, be the road network topology graph, indicate the number of nodes in , indicate the number of edges in , denote the number of objective functions for non-dominated sorting, signify the maximum length of the truck path, be the number of drone tasks, and IterMax be the maximum number of iterations of the evolutionary algorithm. The time complexity of this algorithm is primarily influenced by the following core operations:
- (1)
- Initialization of the Population
A two-layer initialization strategy is employed, which encompasses both random generation and heuristic construction. Specifically, the time complexity associated with random generation in the basic layer is , while the time complexity for heuristic generation utilizing the Clarke–Wright algorithm is . Consequently, the overall complexity of population initialization is .
- (2)
- Assessment of Physical Fitness
The time complexity of the demand coverage fitness function is , while the time complexity of the delivery cost fitness function is . Consequently, the overall complexity is .
- (3)
- Genetic Operations
The crossover operation, specifically the mixed strategy that combines order crossover (OX) and uniform crossover, exhibits a time complexity of (Max)). Additionally, the mutation operation determines the path based on Dijkstra’s algorithm, with its time complexity being . Consequently, the overall complexity is .
- (4)
- Maintenance of the Pareto Front
The time complexity associated with non-dominated sorting is , while the time complexity for reference point association is . In the computation of crowding entropy, the primary contribution to time complexity arises from the Monte Carlo approximate sampling component, which has a time complexity of O(kNlogN).
- (5)
- Comprehensive Analysis of Time Complexity
The overall time complexity of the algorithm is . The space complexity associated with the population is . In terms of graph structure storage, the space complexity remains . Due to the implementation of a hybrid coding mechanism, the space requirements of this algorithm are reduced compared to those of traditional decomposition-based multi-objective algorithms. This information is illustrated in Table 3. The green text in the table indicates the highest performance. The graph illustrates that the algorithm proposed in this study is suboptimal regarding time efficiency when compared to the other two algorithms; however, it demonstrates an optimal performance in terms of space efficiency.
Table 3.
Comparative analysis of algorithmic complexity.
The algorithm exhibits significant time complexity, primarily due to its nested loop structure, which results in prolonged iterative computation times. In the subsequent subsection, we will propose optimization and acceleration methods aimed at enhancing the overall efficiency of the algorithm’s operation.
4.4. Algorithm Optimization and Acceleration
4.4.1. Parallel Computing Strategy
The algorithm encompasses a significant number of loops, including those for fitness calculation, population generation, and Pareto front calculation. These loops exhibit no sequential dependencies and are not interdependent. Consequently, a parallel computing approach is proposed to enhance the efficiency of the original algorithm. During the task division phase, the population initialization task is segmented into multiple subtasks. Utilizing a multi-threaded computing framework, distinct iterative steps are allocated to different threads, thereby leveraging the multi-threading capabilities of the computer to execute multiple iterative steps concurrently. Additionally, a dynamic scheduling algorithm is implemented; when a thread becomes idle and awaits further instructions, the program automatically reallocates tasks to that thread.
4.4.2. Caching Mechanism
Static data caching involves preloading graph data, such as the adjacency matrix and node coordinates, into memory to eliminate the need for repeated calculations of the path distance matrix. This approach allows for the storage of the shortest distances between all pairs of nodes within the region, which can be organized in a hash table. When distance information is required, the corresponding matrix value can be directly retrieved from memory.
Dynamic Computation Caching: This approach involves caching the fitness values of frequently accessed path segments during the processes of crossover and mutation. The Least Recently Used (LRU) strategy is employed for cache updates, which allows for the retention of multiple recently utilized records, thereby minimizing data lookup time.
4.4.3. Preservation and Reutilization of Intermediate Results
The checkpoint mechanism involves saving the current population state, Pareto front, current optimal solution, and algorithm parameters every ten generations. This approach facilitates the real-time observation of results. In the event of program interruption, the mechanism allows for the assessment and retrieval of previously calculated and stored data from the disk, thereby minimizing the time required to resume from a breakpoint.
Furthermore, it is essential to maintain a record of path repair activities throughout the operational process. This involves generating a linked list that catalogs the common patterns of capacity constraint violations, thereby enabling the direct retrieval of pertinent records when similar situations arise.
5. Experimental Analysis
This chapter aims to validate and analyze the algorithm introduced in the preceding chapter. The experiments were conducted on a high-performance computing system with the following specifications: an AMD ZEN5 7950 × 3D processor, 64 GB of RAM, and an NVIDIA GeForce RTX 4090 graphics card. The operating system utilized is Windows 11, and the programming environment employed is MATLAB 2022b.
5.1. Preparation of Experimental Data
The experiment utilizes the actual road network data from a specific district in Jinan. The distribution of road segments and blocks is illustrated in Figure 5 below. The graphical representations in the image are distinguished by various colors that correspond to their respective land use characteristics. As this aspect is not pertinent to the is-sue discussed in this article, no additional explanation will be offered. The numerical designations on the roadways indicate the nodes within the current area, specifically de-noting the intersection points between the roads.
Figure 5.
The current planning map of the distribution area.
Initially, as outlined in Section 2.1, the regional map should be abstracted into a network topology graph. This graph comprises a total of 143 nodes and features 248 edges connecting these nodes. The topological structure is illustrated in Figure 6 below.
Figure 6.
Road network topology diagram.
Before initiating the problem-solving process, it is essential to establish the initial parameters. For the purpose of simplifying calculations, three distribution centers are randomly selected within the designated area. Each distribution center is allocated three distribution trucks, with each truck equipped with a drone to facilitate collaborative distribution. The operational speed of the trucks is denoted in kilometers per hour (km/h), while the drones are capable of flying at a specified speed, also measured in km/h. The operational flight radius of each drone is set at 5 km. In addition, ten nodes within the area are randomly designated as failed nodes. The road sections adjacent to these failed nodes are rendered inoperative, preventing normal passage for the trucks. Consequently, deliveries to these failed nodes must be conducted exclusively by drones. For the initial values utilized in the evolutionary computation, the population size is established at 100 and the number of iterations is set to 200. The weight coefficients are assigned as follows: demand coverage is weighted at 0.5, distribution cost at 0.2, and distribution time at 0.1. To further streamline calculations, the probability of a node experiencing an unexpected event leading to failure is fixed at a constant value of 0.05. The results of these calculations are presented in Figure 7 below.
Figure 7.
Collaborative path planning map for air–ground distribution.
The final distribution paths are presented in Table 4. In this table, the truck’s route is delineated by all the points it traverses. In instances of repeated points, delivery occurs upon the first passage, while subsequent crossings are treated as necessary nodes only. The representation of the drone’s path is structured as a triplet. The first element denotes the drone’s take-off point, the second element indicates the drone’s delivery point, and the third element specifies the next target node for the drone. This target node may either be the meeting point with the truck or the subsequent demand point.
Table 4.
Distribution path table.
As illustrated in Figure 7 and Table 4, the spatial distribution of distribution centers, indicated by red five-pointed stars in the figure, demonstrates a well-considered dispersion that facilitates effective coverage of the entire service area. Each distribution center is tasked with servicing its surrounding area, and efficient delivery to demand nodes (represented by blue dots) is accomplished through the deployment of three trucks operating on distinct routes, denoted by solid orange, purple, and green lines, respectively. Concerning the delivery method for invalid nodes (marked in yellow), traditional delivery modes are inadequate, as these nodes are inaccessible to trucks due to road interruptions or other obstacles, leading to service blind spots. To address this issue, the strategy proposed in this paper involves the utilization of drone delivery. Drones are launched from designated points along the truck routes to fulfill delivery tasks to these invalid nodes, subsequently rejoining the truck at the next designated point on the route. This approach establishes an efficient parallel delivery system.
From the perspective of spatial distribution, the truck routes generated by the algorithm exhibit a strong spatial continuity and balanced coverage. The algorithm endeavors to minimize route intersections and repeated visits, thereby reducing ineffective driving distances to the greatest extent possible. Additionally, the drone routes are designed to complement the truck routes, demonstrating delivery flexibility and effectively covering inaccessible nodes that the trucks cannot reach.
In terms of demand coverage, this algorithm achieves an almost complete node coverage rate, with approximately 10 invalid nodes, which is significantly superior to the conventional single-mode delivery method. A quantitative analysis reveals that the total length of the truck route is 33,601 m, while the total flight distance of the drones is 3788 m. Notably, for invalid nodes, the traditional method may necessitate the use of high-cost specialized vehicles or manual delivery. In contrast, this algorithm employs drone collaborative delivery, which not only reduces delivery costs, but also markedly enhances delivery efficiency.
Furthermore, the results of the route planning indicate that this algorithm demonstrates a high degree of adaptability in addressing delivery demands across various density regions. In areas characterized by a high demand density, the truck routes are more condensed, thereby optimizing delivery efficiency per unit distance. Conversely, in regions with a low demand density, the collaborative function of drones becomes more significant, effectively compensating for the limitations associated with truck-based delivery.
Figure 8 illustrates the benchmark delivery path outcomes in the absence of failed nodes within the road network. It is evident that, in the event of road network failures, nodes that were previously inaccessible to trucks can be reached by drones. The robust throughput capacity of drones facilitates the overall accessibility of deliveries.
Figure 8.
Map illustrating the distribution path planning for trucks.
5.2. Algorithm Performance
5.2.1. Analysis of Algorithm Convergence
To assess the convergence speed of the proposed improved evolutionary algorithm, a comparative analysis was conducted against several classic heuristic optimization algorithms, specifically the traditional evolutionary algorithm, the particle swarm optimization algorithm, and the ant colony optimization algorithm. The results of this comparative analysis regarding their convergence are illustrated in Figure 9 below.
Figure 9.
A comparative analysis of the convergence processes of various heuristic algorithms.
Figure 8 illustrates the varying trends of the objective function values for the improved evolutionary algorithm presented in this study, alongside three traditional algorithms throughout the iteration process. It is evident from the figure that the improved evolutionary algorithm (represented by the blue solid line) demonstrates a more rapid convergence rate during the initial stages of iteration, achieving a stable state within a relatively limited number of iterations. In contrast, the particle swarm algorithm (depicted by the orange dashed line), the ant colony algorithm (illustrated by the yellow dotted line), and the traditional evolutionary algorithm (shown by the purple dash-dotted line) exhibit slower convergence rates, with their final convergence values being significantly higher than those of the proposed algorithm.
5.2.2. Comparative Analysis of the Impact of Weights
Figure 10 illustrates the impacts of various weight combinations on the performance of the algorithm. The left sub-figure displays the convergence curves corresponding to the following four distinct weight configurations: one that prioritizes demand coverage, one that emphasizes delivery cost, one that focuses on delivery time, and a balanced weight configuration. It is evident that the configuration prioritizing demand coverage (represented by the blue curve) exhibits the most rapid convergence and the lowest final objective function value. This suggests that, within the context of this study, prioritizing demand coverage may enhance overall performance. Conversely, the configuration that emphasizes delivery time (indicated by the yellow curve) demonstrates a slower convergence rate and a higher final objective function value, implying that an excessive focus on the time dimension may lead the algorithm to converge on a sub-optimal solution.
Figure 10.
Comparative analysis of convergence speed and final outcomes across varying weight parameters.
The radar chart presented on the right effectively illustrates the final performances of the various weight combinations across three objective dimensions. The configuration that prioritizes demand coverage demonstrates a superior performance in the coverage index; however, it incurs a slight disadvantage regarding delivery costs. Conversely, the configuration that emphasizes delivery costs excels in the cost index, but exhibits a relatively low coverage. The balanced weight configuration attains a more equitable performance across all three dimensions. Depending on the specific requirements of different scenarios, the weight configuration can be adjusted accordingly to achieve a more optimal solution.
5.2.3. Analysis of Algorithm Stability
Figure 11 below assesses the stability performance of the algorithm across multiple iterations. The left box plot illustrates the distribution of the final objective function values corresponding to various weight combinations over 10 independent runs. It is evident from the figure that the configuration prioritizing demand coverage not only exhibits the lowest median, but also demonstrates a reduced box height, signifying that its results are both stable and of a high quality. In contrast, the configuration that emphasizes delivery time presents a higher box, indicating considerable fluctuations in its results. The bar chart on the right, which displays the mean and standard deviation, further corroborates that the configuration focusing on demand coverage has the smallest standard deviation, thereby confirming its stability advantage. Conversely, the configuration prioritizing delivery time reveals a larger standard deviation, suggesting that the quality of the solution is significantly influenced by initial values or other stochastic factors. In conjunction with the practical analysis, it is observed that, during the delivery process, ensuring a high delivery success rate often necessitates a more rigorous evaluation of effective delivery solutions. Consequently, solutions with a substantial demand coverage are more likely to be favored.
Figure 11.
Chart depicting the analysis of algorithm stability.
5.2.4. Pareto Front Analysis
This study employs a multi-objective optimization approach to address the joint distribution problem involving drones and trucks. The convergence performance of the algorithm throughout the iterative process is illustrated through Pareto front analysis. Figure 12, Figure 13, Figure 14 and Figure 15 depict the evolution of the non-dominated solution set corresponding to the following three critical optimization objectives: demand coverage, distribution cost, and distribution time, at various stages of iteration.
Figure 12.
Primary representation of the Pareto front.
Figure 13.
A side view representation of the Pareto front illustrating the relationship between delivery time and cost.
Figure 14.
Aerial representation of the Pareto front, illustrating the relationship between demand coverage and delivery cost.
Figure 15.
Analytical diagram illustrating the Pareto front and representative solutions.
Figure 12 illustrates the three-dimensional perspective of the Pareto front, effectively demonstrating the progression of the non-dominated solution set as it approaches the ideal point throughout the iterations. The blue region in the left subgraph delineates the set of Pareto optimal solutions, commonly referred to as the Pareto front. This front is characterized as a three-dimensional hypersurface comprising non-dominated solutions that are not outperformed by any other solutions within the context of the multi-objective optimization process. This region effectively illustrates the trade-off relationships among the three objectives: delivery time, delivery cost, and demand coverage. As the iterations advance (transitioning from red to blue), the solutions progressively converge towards this region, signifying that the algorithm is successfully approaching the global Pareto front. During the initial iteration phase (represented by red dots), the solution set appears relatively dispersed and distant from the ideal point. As the iterations advance to 25% (indicated by green squares) and 50% (depicted by blue diamonds), the solution set progressively converges towards the Pareto front. In the final iteration (represented by yellow triangles), a distinct non-dominated solution set emerges, signifying that the algorithm has successfully converged to the Pareto optimal solution set. The convex hull surface of the final Pareto front further delineates the boundary of the non-dominated solutions, thereby assisting decision makers in comprehending the extent of the feasible solution space.
Figure 13 and Figure 14 illustrate the Pareto front from both a lateral and a superior perspective, respectively, emphasizing the trade-off relationships among various objective dimensions. The lateral view presented in Figure 12 specifically highlights the restrictive relationship between distribution cost and distribution time. In practical applications, achieving the simultaneous minimization of these two objectives poses significant challenges.
The top view presented in Figure 14 illustrates the relationship between demand coverage and distribution costs. An increase in service coverage typically results in a corresponding rise in costs. Figure 14 depicts the top view of the Pareto front.
In Figure 15, the Pareto front corresponding to the final iteration is illustrated, with the following three representative solutions highlighted: the maximum coverage solution (indicated by a red five-pointed star), the minimum cost solution (represented by a green diamond), and the minimum time solution (denoted by a blue square). These three extreme solution points are situated in distinct regions of the Pareto front, reflecting the boundary conditions within the decision-making space. The maximum coverage solution is capable of serving a greater number of customers; however, it necessitates higher costs and time investments. Conversely, the minimum cost solution is economically advantageous but offers a reduced coverage. The minimum time solution facilitates rapid service delivery, yet it may result in increased costs and diminished coverage. The star-shaped points (*) on the coordinate axis denote the Ideal Point, which represents a hypothetical solution wherein all objectives are theoretically optimized, yet practically unattainable. Each objective value associated with the Ideal Point corresponds to the extreme values of the objectives within the Pareto solution set, including minimum delivery time, lowest cost, and maximum coverage. However, achieving these extreme values simultaneously in practice is infeasible. By designating the Ideal Point, one can visually illustrate the disparity between the results produced by the algorithm and the theoretical optimum.
The series of Pareto front diagrams presented herein illustrates the interdependent and mutually restrictive relationship among the following three optimization objectives: demand coverage, distribution time, and distribution cost. In practical distribution scenarios, it is essential to prioritize actual needs and select the most appropriate distribution plan from the set of non-dominated solutions.
5.2.5. The Relationship Between Road Network Vulnerability and the Completion Rate of Air–Ground Collaborative Logistics Tasks
The vulnerability of road networks serves as a critical metric for assessing the extent of performance degradation within a transportation system when nodes or road segments experience failure. In urban distribution contexts, an increase in the rate of node failures correlates with a gradual rise in the vulnerability value of the road network, which, in turn, leads to a significant decline in the task completion rate associated with traditional ground distribution methods. Conversely, the air–ground collaborative logistics model effectively addresses the challenges posed by road network vulnerability by incorporating unmanned aerial vehicles (UAVs) to facilitate auxiliary distribution.
It is evident from Figure 16 and Figure 17 that, as the node failure rate increases, the vulnerability of the road network escalates, reaching a value of 0.8. At this juncture, the task completion rate for the traditional ground distribution model is approximately 60%, whereas the air–ground collaborative logistics model sustains a significantly higher task completion rate of 95%, with a distribution time of approximately 120 min. More critically, when the node failure rate rises further to 70%, the vulnerability of the road network approaches 1.0. Under these conditions, the task completion rate for the traditional distribution model declines sharply to below 40%, while the air–ground collaborative logistics model continues to achieve a task completion rate of 90%, with a distribution time of around 150 min.
Figure 16.
Relationship between node failure rate and road network vulnerability.
Figure 17.
The correlation between road network vulnerability and the rate of task completion.
The advantages of air–ground collaborative distribution are primarily responsible for its effectiveness. On one hand, unmanned aerial vehicles (UAVs) can directly access failed nodes without being impeded by obstructions in the ground transportation network. On the other hand, the collaborative distribution model involving both trucks and UAVs allows for dynamic adjustments to distribution strategies and the optimization of distribution routes based on the real-time conditions of the road network. In scenarios where the vulnerability of the road network is exacerbated by natural disasters, traffic accidents, or large-scale events, the air–ground collaborative logistics model offers a more reliable distribution solution. Notably, in extreme situations where the failure rate of nodes exceeds 50%, the task completion rate of traditional distribution methods declines significantly, whereas the air–ground collaborative approach is capable of maintaining a high level of service, thereby underscoring its critical value in emergency logistics.
6. Conclusions
The dynamic programming approach for air–ground collaboration presented in this paper assigns trucks the dual role of facilitating primary road transportation and functioning as mobile base stations for unmanned aerial vehicles (UAVs). UAVs are tasked with covering nodes that have experienced failures. By implementing effective location selection for dynamic collaborative nodes and employing strategic task path planning, this method successfully addresses the challenges of task distribution interruptions or delays that arise from vulnerabilities within the road network. The proposed enhanced evolutionary algorithm for the air–ground collaborative scheduling problem demonstrates significant efficacy. Its adaptive weight adjustment mechanism allows for flexible modifications to optimization objectives based on varying scenario requirements, thereby improving the system’s adaptability and robustness.
Experiments indicate that the algorithm effectively achieves efficient delivery within a road network environment characterized by node failures. Notably, when the node failure rate reaches 70%, the algorithm can still maintain a task completion rate of 90%, significantly surpassing that of traditional delivery methods. Furthermore, in the context of multi-objective optimization, the algorithm strives to balance the following three critical dimensions: demand coverage, delivery cost, and delivery time. This results in a well-defined Pareto front and offers a variety of solutions. Additionally, the algorithm exhibits a commendable convergence performance; it reaches a stable state more rapidly than traditional algorithms and yields superior solutions. However, the algorithm is not without its limitations. Firstly, in extremely adverse road network conditions—specifically when the node failure rate exceeds 80%—the task completion rate of the algorithm experiences a notable decline. Secondly, the algorithm does not adequately account for the energy constraints of drones, which may result in insufficient drone endurance during practical applications. Lastly, there remains potential for optimization regarding the computational complexity of the algorithm, particularly in large-scale delivery networks, where solution times may increase significantly.
Future research can be enhanced in several key areas. Firstly, it is essential to develop a more sophisticated model for drone energy consumption that takes into account the effects of variables such as payload and wind speed on flight distance. Secondly, the establishment of a distributed computing framework is necessary to increase the efficiency of solutions for large-scale problems. Thirdly, integrating machine learning techniques to analyze historical data could facilitate the prediction of changes in road network vulnerability, thereby enabling optimized preventive scheduling. Fourthly, the collaborative operation of various types of drones should be explored to further improve the system’s adaptability in complex environments. By implementing these enhancements, it is anticipated that the algorithm will significantly contribute to addressing the challenges posed by more intricate urban logistics and distribution scenarios.
Author Contributions
Conceptualization, W.Q.; methodology, W.Q.; software, A.L.; validation, W.Q., A.L. and H.Z.; formal analysis, W.Q.; investigation, A.L.; resources, H.Z.; data curation, W.Q.; writing—original draft preparation, W.Q.; writing—review and editing, A.L.; visualization, A.L.; supervision, H.Z.; project administration, H.Z.; funding acquisition, H.Z. All authors have read and agreed to the published version of the manuscript.
Funding
This research received no external funding.
Institutional Review Board Statement
Not applicable.
Informed Consent Statement
Not applicable.
Data Availability Statement
The data presented in this study are available on request from the corresponding author (accurately indicate status).
Conflicts of Interest
The authors declare no conflict of interest.
Appendix A
Table A1.
Explanation of relevant symbols.
Table A1.
Explanation of relevant symbols.
| Symbol Types | Notation Expression | Meaning |
|---|---|---|
| Collections | The collection of all customer requirements points | |
| Joint Distribution Center | ||
| Collection of vehicles | ||
| Collection of drones | ||
| Paths collection of drones | ||
| Collection of supply and demand nodes | ||
| Collection of road segments | ||
| Collection of road network nodes | ||
| The collection of all nodes | ||
| Subscripts | Label of distribution supply-demand nodes | |
| Label of road intersections | ||
| Label of distribution vehicles | ||
| Label of drones | ||
| Label of drone paths | ||
| Parameters | a | Weight of the vulnerable node coverage function |
| β | Weight of the system distribution cost function | |
| γ | Weight of the system distribution time function | |
| Q | Maximum payload of the drone | |
| Maximum endurance time of the drone | ||
| a | Number of vehicles used | |
| b | Number of drones used | |
| Vehicle travel distance through arc i, | ||
| Flight distance of the drone’s path passing through arc | ||
| Average vehicle delivery speed | ||
| Average drone delivery speed | ||
| Vehicle unit-distance transportation cost | ||
| Drone unit-distance transportation cost | ||
| The load capacity of the drone when it services the customer point along the drone path and leaves | ||
| The endurance time of the drone when it services the customer point along the drone path and leaves | ||
| The moment when the vehicle arrives at node | ||
| The moment when the drone path arrives at node | ||
| The moment when the vehicle leaves node | ||
| The moment when the drone path leaves node | ||
| The average service time of the vehicle at customer point | ||
| A | The vulnerability identification value of road section | |
| A sufficiently large positive number | ||
| Variable | If the delivery path of vehicle passes through then | |
| If the drone delivery path passes through arc , then | ||
| If the demand of customer is served by vehicle otherwise | ||
| If the demand of customer is served by the drone path otherwise | ||
| If node is the launch point of the drone path then | ||
| If node is the recovery point of the drone path then | ||
| If customer is located on road section , then otherwise | ||
| The moment when the vehicle arrives at node | ||
| The moment when the drone path arrives at node | ||
| The moment when the vehicle leaves node | ||
| The moment when the drone path leaves node |
References
- Kemball-Cook, D.; Stephenson, R. Lessons in logistics from Somalia. Disasters 1984, 8, 57–66. [Google Scholar] [CrossRef] [PubMed]
- Bozorgi-Amiri, A.; Khorsi, M. A dynamic multiobjective location routing model for relief logistic planning under uncertainty on demand, travel time, and costparameters. Int. J. Adv. Manuf. Technol. 2016, 85, 1633–1648. [Google Scholar] [CrossRef]
- Monroy, A.G.A.; Díaz, H.L. A parallel programmingapproach to the solution of the locationinventory andmulti-echelon routing problem in the humanitarian supply chain. Transp. Res. Procedia 2021, 58, 495–502. [Google Scholar] [CrossRef]
- Khanchehzarrin, S.; Panah, M.G.; Mahdavi-Amiri, N.; Shiripour, S. A bi-level multi-objective location-routing optimization model for disaster relief operations considering public donations. Socio-Econ. Plan. Sci. 2022, 80, 101165. [Google Scholar] [CrossRef]
- Jeong, K.Y.; Hong, J.D.; Xie, Y. Design of emergency logistics networks, taking efficiency, risk and robust-ness into consideration. Int. J. Lo-Gistics Res. Appl. 2014, 17, 1–22. [Google Scholar] [CrossRef]
- Xia, P. Research on the Emergency Material Allocation Problem Based on Demand Analysis in Disaster Emergency Logistics. Ph.D. Thesis, Beijing Jiaotong University, Beijing, China, 2010. [Google Scholar]
- Liu, C.; Wang, S.; Luo, L.; Deng, S. Open vehicle routing problem based on joint distribution mode under time-dependent road networks. Oper. Res. Manag. Sci. 2021, 30, 26–33. [Google Scholar]
- Liu, C.; Qu, Y.; Luo, L.; Zhou, X. Research on LRP under Uncertain Failure Scenarios of Post-earthquake Emergency Logistics Facilities. Fuzzy Syst. Math. 2019, 33, 107–115. [Google Scholar]
- Chen, Y.; Lü, W.; Liu, Y.; Sheng, Y. Research on the Urgency Model of Medical Protective Supplies Demand under Major Epidemics. J. Wuhan Univ. Technol. (Inf. Manag. Eng. Ed.) 2021, 43, 112. [Google Scholar]
- Zhuang, W.; Zheng, J.; Lin, S. Optimization of Emergency Logistics LRP Considering Road Interruption and Disaster Area Priority. Transp. Sci. Technol. Econ. 2024, 26, 18–26. [Google Scholar] [CrossRef]
- Adarang, H.; Bozorgi-Amiri, A.; Khalili-Damghani, K.; Tavakkoli-Moghaddam, R. A robust bi-objective location-routing model for providing mergency medical services. J. Humanit. Logist. Supply Chain. Manag. 2020, 10, 285–319. [Google Scholar] [CrossRef]
- Liu, Y.; Hu, J. Research on Emergency Logistics Path Optimization Based on Hybrid Artificial Fish Swarm Algorithm. Chin. J. Manag. Sci. 2022, 16, 1–15. [Google Scholar]
- Yan, S.; Qi, J. Research on Multi-level Emergency Logistics Facility Location Considering Uncertain Demand. Oper. Res. Manag. Sci. 2022, 31, 7–13. [Google Scholar]
- Murray, C.C.; Chu, A.G. The flying sidekick traveling salesman problem: Optimization of drone-assisted parcel delivery. Transp. Res. Part C Emerg. Technol. 2015, 54, 86–109. [Google Scholar] [CrossRef]
- Ha, Q.M.; Deville, Y.; Pham, Q.D.; Hà, M.H. On the min-cost Traveling Salesman Problem with Drone. Transp. Res. Part C Emerg. Technol. 2018, 86, 597–621. [Google Scholar] [CrossRef]
- Yang, S.; Guo, X.; Gao, J. Research on the “Contactless” Truck + Drone Joint Delivery Problem. Ind. Eng. Manag. 2021, 1–17. Available online: http://kns.cnki.net/kcms/detail/31.1738.t.20210330.1002.002.html (accessed on 26 March 2025).
- Guo, X.; Hu, Y. Research on the Optimization of Logistics Scheduling under the Truck and Drone Joint Delivery Mode. Ind. Eng. Manag. 2021, 26, 1–8. [Google Scholar]
- Liang, Y. Research on the Emergency Material Delivery Route Problem under the “Vehicle-Drone” Tandem Mode. Master’s Thesis, Chang’an University, Xi’an, China, 2021. [Google Scholar]
- Cai, X. Optimization of Collaborative Delivery Routes for Vehicles and Drones in Emergency Logistics. Master’s Thesis, Xihua University, Chengdu, China, 2023. [Google Scholar] [CrossRef]
- Engesser, V.; Rombaut, E.; Vanhaverbeke, L. Autonomous delivery solutions for last-mile logistics operations: A literature review and research agenda. Sustainability 2023, 15, 2774. [Google Scholar] [CrossRef]
- Long, Y.; Xu, G.; Zhao, J. Dynamic truck-UAV collaboration and integrated route planning for resilient urban emergency response. IEEE Trans. Eng. Manag. 2023, 71, 9826–9838. [Google Scholar] [CrossRef]
- Dissanayaka, D.; Wanasinghe, T.R.; De Silva, O.; Jayasiri, A.; Mann, G.K. Review of navigation methods for UAV-based parcel delivery. IEEE Trans. Autom. Sci. Eng. 2023, 21, 1068–1082. [Google Scholar] [CrossRef]
- Xu, Y. Research on the Identification Method of Highway Network Vulnerability Based on Complex Network Theory. Master’s Thesis, Shandong Jiaotong University, Jinan, China, 2023. [Google Scholar] [CrossRef]
- Nguyen, S.; Dupuis, C. An Efficient Method for Computing Traffic Equilibria in Networks with Asymmetric Transportation Costs. Transp. Sci. 1984, 18, 185–202. [Google Scholar] [CrossRef]
- Chen, A.; Zhou, Z.; Lam, W.H.K. Modeling stochastic perception error in the mean-excess traffic equilibrium model. Transp. Res. Part B Methodol. 2011, 45, 1619–1640. [Google Scholar] [CrossRef]
- Li, S. Research on the site distribution of urban logistics UAV delivery network based on the complex network theory model. Master’s Thesis, Civil Aviation Flight University of China, Guanghan, China, 2023. [Google Scholar] [CrossRef]
- Jenelius, E.; Mattsson, L.G. Road network vulnerability analysis: Conceptualization, implementation and application. Comput. Environ. Urban Syst. 2015, 49, 136–147. [Google Scholar] [CrossRef]
- Eiben, A.E.; Smith, J.E. What is an evolutionary algorithm? In Introduction to Evolutionary Computing; Natural Computing Series; Springer: Berlin/Heidelberg, Germany, 2015; pp. 25–48. [Google Scholar] [CrossRef]
- Bartz-Beielstein, T.; Branke, J.; Mehnen, J.; Mersmann, O. Evolutionary algorithms. Wiley Interdiscip. Rev. Data Min. Knowl. Discov. 2014, 4, 178–195. [Google Scholar] [CrossRef]
- Pichpibul, T.; Kawtummachai, R. A heuristic approach based on clarke-wright algorithm for open vehicle routing problem. Sci. World J. 2013, 2013, 874349. [Google Scholar] [CrossRef] [PubMed]
- Real, E.; Moore, S.; Selle, A.; Saxena, S.; Suematsu, Y.L.; Tan, J.; Le, Q.V.; Kurakin, A. Large-scale evolution of image classifiers. In Proceedings of the 34th International Conference on Machine Learning, PMLR, Sydney, Australia, 6–11 August 2017; pp. 2902–2911. [Google Scholar]
- Giagkiozis, I.; Fleming, P.J. Pareto front estimation for decision making. Evol. Comput. 2014, 22, 651–678. [Google Scholar] [CrossRef]
- Van Veldhuizen, D.A.; Lamont, G.B. Evolutionary computation and convergence to a pareto front. In Proceedings of the Late Breaking Papers at the Genetic Programming 1998 Conference, Stanford, CA, USA, 22–25 July 1998; pp. 221–228. [Google Scholar]
- Liu, Y.; Gong, D.; Sun, J.; Jin, Y. A many-objective evolutionary algorithm using a one-by-one selection strategy. IEEE Trans. Cybern. 2017, 47, 2689–2702. [Google Scholar] [CrossRef]
- Deb, K.; Pratap, A.; Agarwal, S.; Meyarivan, T.A. A fast and elitist multiobjective genetic algorithm: NSGA-II. IEEE Trans. Evol. Comput. 2002, 6, 182–197. [Google Scholar] [CrossRef]
- Zhang, Q.; Li, H. MOEA/D: A multiobjective evolutionary algorithm based on decomposition. IEEE Trans. Evol. Comput. 2007, 11, 712–731. [Google Scholar] [CrossRef]
Disclaimer/Publisher’s Note: The statements, opinions and data contained in all publications are solely those of the individual author(s) and contributor(s) and not of MDPI and/or the editor(s). MDPI and/or the editor(s) disclaim responsibility for any injury to people or property resulting from any ideas, methods, instructions or products referred to in the content. |
© 2025 by the authors. Licensee MDPI, Basel, Switzerland. This article is an open access article distributed under the terms and conditions of the Creative Commons Attribution (CC BY) license (https://creativecommons.org/licenses/by/4.0/).
















