Effect of Alkaline Extraction–Isoelectric Precipitation and Salt-Assisted Extraction on Physicochemical and Techno-Functional Properties of Black Soldier Fly Larvae Proteins
Abstract
1. Introduction
2. Materials and Methods
2.1. Chemicals and Materials
2.2. Preparation of the Insect Flour
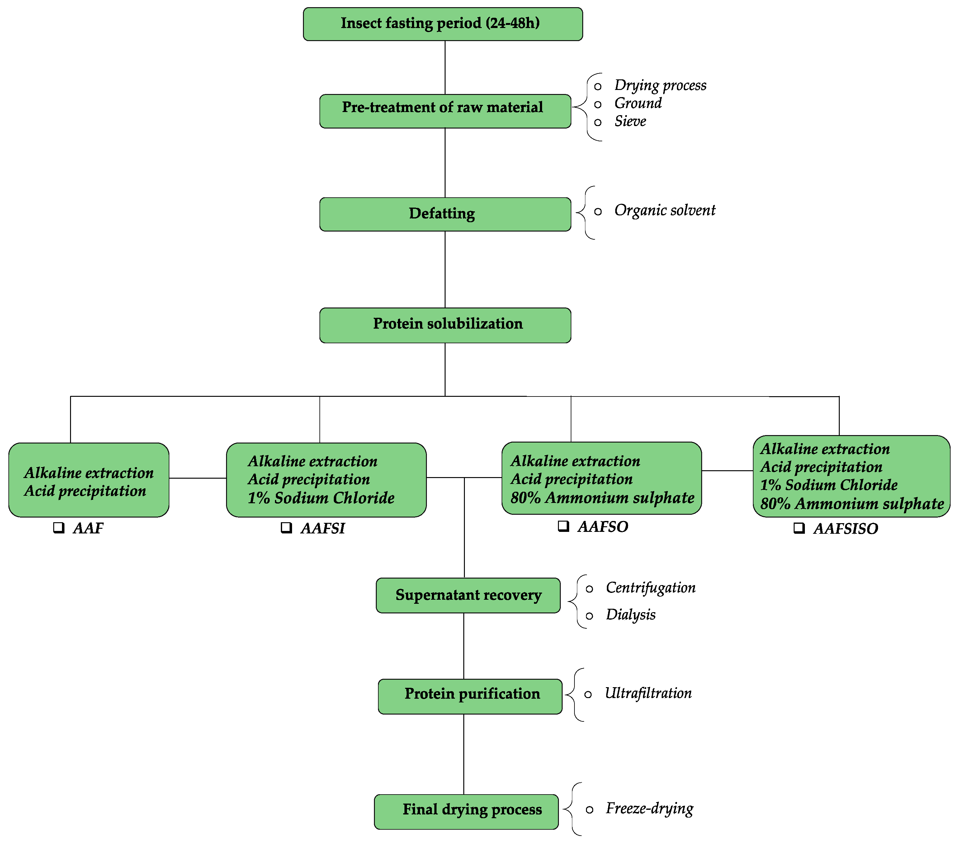
2.3. Preparation of the Protein Isolates
2.3.1. Alkaline–Acid Extraction Followed by Ultrafiltration (AAF)
2.3.2. The Salting-In Extraction (AAFSI)
2.3.3. The Salting-Out Extraction (AAFSO)
2.3.4. The Salting-In/Out Extraction (AAFSISO)
2.4. Techno-Functional and Physicochemical Analyses
2.4.1. Protein Solubility
2.4.2. Surface Hydrophobicity
2.4.3. Bulk Density
2.4.4. Water- and Oil-Binding Capacity
2.4.5. Foaming Capacity and Stability
2.4.6. Emulsifying Properties
2.4.7. Data Analysis
3. Results and Discussion
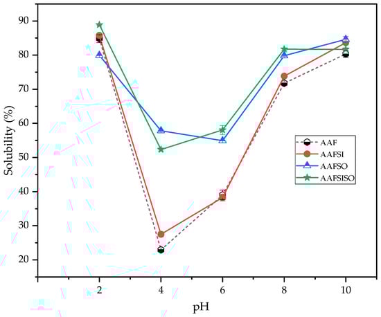
3.1. Solubility of the Proteins
3.2. Surface Hydrophobicity and Bulk Density
3.3. Water-Binding Capacity and Oil-Binding Capacity
3.4. Foaming Capacity and Stability
3.5. Emulsifying Properties
3.6. Pearson’s Correlation Analysis
4. Conclusions
Author Contributions
Funding
Institutional Review Board Statement
Informed Consent Statement
Data Availability Statement
Acknowledgments
Conflicts of Interest
References
- Choi, Y.S.; Kim, T.K.; Choi, H.D.; Park, J.D.; Sung, J.M.; Jeon, K.H.; Paik, H.D.; Kim, Y.B. Optimization of Replacing Pork Meat with Yellow Worm (Tenebrio molitor L.) for Frankfurters. Korean J. Food Sci. Anim. Resour. 2017, 37, 617–625. [Google Scholar] [CrossRef]
- Kwak, K.W.; Kim, S.Y.; An, K.S.; Kim, Y.S.; Park, K.; Kim, E.; Hwang, J.S.; Kim, M.A.; Ryu, H.Y.; Yoon, H.J. Subacute Oral Toxicity Evaluation of Freeze-Dried Powder of Locusta migratoria. Food Sci. Anim. Resour. 2020, 40, 795–812. [Google Scholar] [CrossRef]
- Post, M.J. Cultured Meat from Stem Cells: Challenges and Prospects. Meat Sci. 2012, 92, 297–301. [Google Scholar] [CrossRef]
- Khampakool, A.; Soisungwan, S.; You, S.G.; Park, S.H. Infrared Assisted Freeze-Drying (IRAFD) to Produce Shelf-Stable Insect Food from Protaetia brevitarsis (White-Spotted Flower Chafer) Larva. Food Sci. Anim. Resour. 2020, 40, 813–830. [Google Scholar] [CrossRef]
- Kim, T.-K.; Lee, M.H.; Yu, M.-H.; Yong, H.I.; Jang, H.W.; Jung, S.; Choi, Y.-S. Thermal Stability and Rheological Properties of Heat-Induced Gels Prepared Using Edible Insect Proteins in a Model System. LWT-Food Sci. Technol. 2020, 134, 110270. [Google Scholar] [CrossRef]
- Piha, S.; Pohjanheimo, T.; Lähteenmäki-Uutela, A.; Křečková, Z.; Otterbring, T. The Effects of Consumer Knowledge on the Willingness to Buy Insect Food: An Exploratory Cross-Regional Study in Northern and Central Europe. Food Qual. Prefer. 2018, 70, 1–10. [Google Scholar] [CrossRef]
- Bessa, L.W.; Pieterse, E.; Sigge, G.; Hoffman, L.C. An Exploratory Study into the Use of Black Soldier Fly (Hermetia illucens) Larvae in the Production of a Vienna-Style Sausage. Meat Muscle Biol. 2019, 3, 290–298. [Google Scholar] [CrossRef]
- Haber, M.; Mishyna, M.; Martinez, J.J.I.; Benjamin, O. The Influence of Grasshopper (Schistocerca gregaria) Powder Enrichment on Bread Nutritional and Sensorial Properties. LWT 2019, 115, 108395. [Google Scholar] [CrossRef]
- Kim, T.K.; Yong, H.I.; Jang, H.W.; Jung, S.; Choi, Y.S. Effect of Extraction Condition on Technological Properties of Protein from Protaetia brevitarsis Larvae. J. Insects Food Feed 2022, 8, 147–155. [Google Scholar] [CrossRef]
- Yi, L.; Lakemond, C.M.M.; Sagis, L.M.C.; Eisner-Schadler, V.; van Huis, A.; van Boekel, M.A.J.S. Extraction and Characterisation of Protein Fractions from Five Insect Species. Food Chem. 2013, 141, 3341–3348. [Google Scholar] [CrossRef]
- Yi, L.; Van Boekel, M.A.J.S.; Lakemond, C.M.M. Extracting Tenebrio molitor Protein While Preventing Browning: Effect of PH and NaCl on Protein Yield. J. Insects Food Feed 2017, 3, 21–31. [Google Scholar] [CrossRef]
- Zhao, X.; Vázquez-Gutiérrez, J.L.; Johansson, D.P.; Landberg, R.; Langton, M. Yellow Mealworm Protein for Food Purposes–Extraction and Functional Properties. PLoS ONE 2016, 11, e0147791. [Google Scholar] [CrossRef] [PubMed]
- Preece, K.E.; Hooshyar, N.; Zuidam, N.J. Whole Soybean Protein Extraction Processes: A Review. Innov. Food Sci. Emerg. Technol. 2017, 43, 163–172. [Google Scholar] [CrossRef]
- Jiang, Y.; Zhu, Y.; Zheng, Y.; Liu, Z.; Zhong, Y.; Deng, Y.; Zhao, Y. Effects of Salting-in/out-Assisted Extractions on Structural, Physicochemical and Functional Properties of Tenebrio molitor Larvae Protein Isolates. Food Chem. 2021, 338, 128158. [Google Scholar] [CrossRef] [PubMed]
- Bußler, S.; Rumpold, B.A.; Jander, E.; Rawel, H.M.; Schlüter, O.K. Recovery and Techno-Functionality of Flours and Proteins from Two Edible Insect Species: Meal Worm (Tenebrio molitor) and Black Soldier Fly (Hermetia illucens) Larvae. Heliyon 2016, 2, E00218. [Google Scholar] [CrossRef]
- Zayas, J.F. Functionality of Proteins in Food; Springer: Berlin/Heidelberg, Germany, 1997. [Google Scholar]
- Yuliana, M.; Truong, C.T.; Huynh, L.H.; Ho, Q.P.; Ju, Y.-H. Isolation and Characterization of Protein Isolated from Defatted Cashew Nut Shell: Influence of PH and NaCl on Solubility and Functional Properties. LWT-Food Sci. Technol. 2014, 55, 621–626. [Google Scholar] [CrossRef]
- Sarkar, A.; Kamaruddin, H.; Bentley, A.; Wang, S. Emulsion Stabilization by Tomato Seed Protein Isolate: Influence of PH, Ionic Strength and Thermal Treatment. Food Hydrocoll. 2016, 57, 160–168. [Google Scholar] [CrossRef]
- Mshayisa, V.V.; Van Wyk, J.; Zozo, B. Nutritional, Techno-Functional and Structural Properties of Black Soldier Fly (Hermetia illucens) Larvae Flours and Protein Concentrates. Foods 2022, 11, 724. [Google Scholar] [CrossRef]
- Zozo, B.; Wicht, M.M.; Mshayisa, V.V.; van Wyk, J. Characterisation of Black Soldier Fly Larva Protein before and after Conjugation by the Maillard Reaction. J. Insects Food Feed 2022, 8, 169–183. [Google Scholar] [CrossRef]
- Azagoh, C.; Ducept, F.; Garcia, R.; Rakotozafy, L.; Cuvelier, M.-E.; Keller, S.; Lewandowski, R.; Mezdour, S. Extractionand Physicochemical Characterization of Tenebrio molitor Proteins. Food Res. Int. 2016, 88, 24–31. [Google Scholar] [CrossRef]
- Duong-Ly, K.C.; Gabelli, S.B. Salting out of Proteins Using Ammonium Sulfate Precipitation. In Methods in Enzymology; Academic Press Inc.: New York, NY, USA, 2014; Volume 541, pp. 85–94. [Google Scholar]
- Hall, F.G.; Jones, O.G.; O’Haire, M.E.; Liceaga, A.M. Functional Properties of Tropical Banded Cricket (Gryllodes sigillatus) Protein Hydrolysates. Food Chem. 2017, 224, 414–422. [Google Scholar] [CrossRef]
- Chen, J.; Mu, T.; Zhang, M.; Goffin, D.; Sun, H.; Ma, M.; Liu, X.; Zhang, D. Structure, Physicochemical, and Functional Properties of Protein Isolates and Major Fractions from Cumin (Cuminum cyminum) Seeds. Int. J. Food Prop. 2018, 21, 685–701. [Google Scholar] [CrossRef]
- Mintah, B.K.; He, R.; Agyekum, A.A.; Dabbour, M.; Golly, M.K.; Ma, H. Edible Insect Protein for Food Applications: Extraction, Composition, and Functional Properties. J. Food Process Eng. 2020, 43, 1–12. [Google Scholar] [CrossRef]
- Purschke, B.; Meinlschmidt, P.; Horn, C.; Rieder, O.; Jäger, H. Improvement of Techno-Functional Properties of Edible Insect Protein from Migratory Locust by Enzymatic Hydrolysis. Eur. Food Res. Technol. 2018, 244, 999–1013. [Google Scholar] [CrossRef]
- Deng, Y.; Huang, L.; Zhang, C.; Xie, P.; Cheng, J.; Wang, X.; Li, S. Physicochemical and Functional Properties of Chinese Quince Seed Protein Isolate. Food Chem. 2019, 283, 539–548. [Google Scholar] [CrossRef]
- Mshayisa, V.V.; Van Wyk, J. Hermetia illucens Protein Conjugated with Glucose via Maillard Reaction: Antioxidant and Techno-Functional Properties. Int. J. Food Sci. 2021, 2021, 5572554. [Google Scholar] [CrossRef]
- Silveira Coelho, M.; De, M.; Salas-Mellado, M. How Extraction Method Affects the Physicochemical and Functional Properties of Chia Proteins. LWT 2018, 96, 26–33. [Google Scholar] [CrossRef]
- Zielińska, E.; Karaś, M.; Baraniak, B. Comparison of Functional Properties of Edible Insects and Protein Preparations Thereof. LWT 2018, 91, 168–174. [Google Scholar] [CrossRef]
- Munialo, C.D.; Stewart, D.; Campbell, L.; Euston, S.R. Extraction, Characterisation and Functional Applications of Sustainable Alternative Protein Sources for Future Foods: A Review. Futur. Foods 2022, 6, 100152. [Google Scholar] [CrossRef]
- Zhang, D.; Mu, T.; Sun, H.; Chen, J.; Zhang, M. Comparative Study of Potato Protein Concentrates Extracted Using Ammonium Sulfate and Isoelectric Precipitation. Int. J. Food Prop. 2017, 20, 2113–2127. [Google Scholar] [CrossRef]
- Muranyi, I.S.; Otto, C.; Pickardt, C.; Osen, R.; Koehler, P.; Schweiggert-Weisz, U. Influence of the Isolation Method on the Technofunctional Properties of Protein Isolates from Lupinus angustifolius L. J. Food Sci. 2016, 81, C2656–C2663. [Google Scholar] [CrossRef]
- Timilsena, Y.P.; Adhikari, R.; Kasapis, S.; Adhikari, B. Molecular and Functional Characteristics of Purified Gum from Australian Chia Seeds. Carbohydr. Polym. 2016, 136, 128–136. [Google Scholar] [CrossRef] [PubMed]
- Siow, H.-L.; Lim, T.S.; Gan, C.-Y. Development of a Workflow for Screening and Identification of α-Amylase Inhibitory Peptides from Food Source Using an Integrated Bioinformatics-Phage Display Approach: Case Study–Cumin Seed. Food Chem. 2017, 214, 67–76. [Google Scholar] [CrossRef]
- Mishyna, M.; Martinez, J.J.I.; Chen, J.; Benjamin, O. Extraction, Characterization and Functional Properties of Soluble Proteins from Edible Grasshopper (Schistocerca gregaria) and Honeybee (Apis mellifera). Food Res. Int. 2019, 116, 697–706. [Google Scholar] [CrossRef] [PubMed]
- Malik, M.A.; Saini, C.S. Rheological and Structural Properties of Protein Isolates Extracted from Dephenolized Sunflower Meal: Effect of High Intensity Ultrasound. Food Hydrocoll. 2018, 81, 229–241. [Google Scholar] [CrossRef]
- Wagner, J.R.; Sorgentini, D.A.; Anon, M.C. Relation between Solubility and Surface Hydrophobicity as an Indicator of Modifications during Preparation Processes of Commercial and Laboratory-Prepared Soy Protein Isolates. J. Agric. Food Chem. 2000, 48, 3159–3165. [Google Scholar] [CrossRef]
- Akpossan, R.A.; Digbeu, Y.D.; Koffi, M.D.; Parfait Eugène N’guessan Kouadio, J.; Ahipo Dué, E.; Kouamé, P.L. Protein Fractions and Functional Properties of Dried Imbrasia oyemensis Larvae Full-Fat and Defatted Flours. Int. J. Biochem. Res. Rev. 2015, 5, 116–126. [Google Scholar] [CrossRef]
- Flores-Jiménez, N.T.; Ulloa, J.A.; Silvas, J.E.U.; Ramírez, J.C.R.; Ulloa, P.R.; Rosales, P.U.B.; Carrillo, Y.S.; Leyva, R.G. Effect of High-Intensity Ultrasound on the Compositional, Physicochemical, Biochemical, Functional and Structural Properties of Canola (Brassica napus L.) Protein Isolate. Food Res. Int. 2019, 121, 947–956. [Google Scholar] [CrossRef]
- Gnana Moorthy Eswaran, U.; Karunanithi, S.; Gupta, R.K.; Rout, S.; Srivastav, P. Edible Insects as Emerging Food Products–Processing and Product Development Perspective. J. Food Sci. Technol. 2022, 60, 2105–2120. [Google Scholar] [CrossRef]
- Vanqa, N.; Mshayisa, V.V.; Basitere, M. Proximate, Physicochemical, Techno-Functional and Antioxidant Properties of Three Edible Insect (Gonimbrasia belina, Hermetia illucens and Macrotermes subhylanus) Flours. Foods 2022, 11, 976. [Google Scholar] [CrossRef]
- Hojilla-Evangelista, M.P.; Evangelista, R.L. Functional Properties of Protein from Lesquerella fendleri Seed and Press Cake from Oil Processing. Ind. Crops Prod. 2009, 29, 466–472. [Google Scholar] [CrossRef]
- Mishyna, M.; Keppler, J.K.; Chen, J. Techno-Functional Properties of Edible Insect Proteins and Effects of Processing. Curr. Opin. Colloid Interface Sci. 2021, 56, 101508. [Google Scholar] [CrossRef]
- Aletor, O.; Oshodi, A.A.; Ipinmoroti, K. Chemical Composition of Common Leafy Vegetables and Functional Properties of Their Leaf Protein Concentrates. Food Chem. 2002, 78, 63–68. [Google Scholar] [CrossRef]
- Stone, A.K.; Tanaka, T.; Nickerson, M.T. Protein Quality and Physicochemical Properties of Commercial Cricket and Mealworm Powders. J. Food Sci. Technol. 2019, 56, 3355–3363. [Google Scholar] [CrossRef]
- Mundi, S.; Aluko, R.E. Physicochemical and Functional Properties of Kidney Bean Albumin and Globulin Protein Fractions. Food Res. Int. 2012, 48, 299–306. [Google Scholar] [CrossRef]
- Day, L.; Cakebread, J.A.; Loveday, S.M. Food Proteins from Animals and Plants: Differences in the Nutritional and Functional Properties. Trends Food Sci. Technol. 2022, 119, 428–442. [Google Scholar] [CrossRef]
- Chatsuwan, N.; Nalinanon, S.; Puechkamut, Y.; Lamsal, B.P.; Pinsirodom, P. Characteristics, Functional Properties, and Antioxidant Activities of Water-Soluble Proteins Extracted from Grasshoppers, Patanga succincta and Chondracris roseapbrunner. J. Chem. 2018, 2018, 6528312. [Google Scholar] [CrossRef]
- Zhang, Y.; Zhou, X.; Zhong, J.; Tan, L.; Liu, C. Effect of PH on Emulsification Performance of a New Functional Protein from Jackfruit Seeds. Food Hydrocoll. 2019, 93, 325–334. [Google Scholar] [CrossRef]
- Dong, X.-Y.; Guo, L.-L.; Wei, F.; Li, J.-F.; Jiang, M.-L.; Li, G.-M.; Zhao, Y.-D.; Chen, H. Some Characteristics and Functional Properties of Rapeseed Protein Prepared by Ultrasonication, Ultrafiltration and Isoelectric Precipitation. J. Sci. Food Agric. 2011, 91, 1488–1498. [Google Scholar] [CrossRef]
- Lawal, O.S. Functionality of African Locust Bean (Parkia biglobossa) Protein Isolate: Effects of PH, Ionic Strength and Various Protein Concentrations. Food Chem. 2004, 86, 345–355. [Google Scholar] [CrossRef]
- Fang, B.; Chang, L.; Ohm, J.-B.; Chen, B.; Rao, J. Structural, Functional Properties, and Volatile Profile of Hemp Protein Isolate as Affected by Extraction Method: Alkaline Extraction-Isoelectric Precipitation vs Salt Extraction. Food Chem. 2023, 405, 135001. [Google Scholar] [CrossRef]






| Extraction Method | Surface Hydrophobicity | Bulk Density (g/L) |
|---|---|---|
| AAF | 1056.41 ± 0.93 d | 1.23 ± 0.02 b |
| AAFSI | 1021.37 ± 4.08 c | 0.99 ± 0.01 a |
| AAFSO | 594.59 ± 8.47 b | 1.15 ± 0.06 b |
| AAFSISO | 540.02 ± 6.45 a | 1.52 ± 0.03 c |
Disclaimer/Publisher’s Note: The statements, opinions and data contained in all publications are solely those of the individual author(s) and contributor(s) and not of MDPI and/or the editor(s). MDPI and/or the editor(s) disclaim responsibility for any injury to people or property resulting from any ideas, methods, instructions or products referred to in the content. |
© 2024 by the authors. Licensee MDPI, Basel, Switzerland. This article is an open access article distributed under the terms and conditions of the Creative Commons Attribution (CC BY) license (https://creativecommons.org/licenses/by/4.0/).
Share and Cite
Zozo, B.; Wicht, M.; van Wyk, J. Effect of Alkaline Extraction–Isoelectric Precipitation and Salt-Assisted Extraction on Physicochemical and Techno-Functional Properties of Black Soldier Fly Larvae Proteins. Appl. Sci. 2024, 14, 11485. https://doi.org/10.3390/app142411485
Zozo B, Wicht M, van Wyk J. Effect of Alkaline Extraction–Isoelectric Precipitation and Salt-Assisted Extraction on Physicochemical and Techno-Functional Properties of Black Soldier Fly Larvae Proteins. Applied Sciences. 2024; 14(24):11485. https://doi.org/10.3390/app142411485
Chicago/Turabian StyleZozo, Bongisiwe, Merrill Wicht, and Jessy van Wyk. 2024. "Effect of Alkaline Extraction–Isoelectric Precipitation and Salt-Assisted Extraction on Physicochemical and Techno-Functional Properties of Black Soldier Fly Larvae Proteins" Applied Sciences 14, no. 24: 11485. https://doi.org/10.3390/app142411485
APA StyleZozo, B., Wicht, M., & van Wyk, J. (2024). Effect of Alkaline Extraction–Isoelectric Precipitation and Salt-Assisted Extraction on Physicochemical and Techno-Functional Properties of Black Soldier Fly Larvae Proteins. Applied Sciences, 14(24), 11485. https://doi.org/10.3390/app142411485

