The Impact of Sea Buckthorn (Hippophae rhamnoides L.) and Cornelian Cherry (Cornus mas L.) Plant Extracts on the Physiology of Gastrointestinal Tract Cell In Vitro Model in the Context of Metabolic Diseases
Abstract
1. Introduction
2. Materials and Methods
2.1. Chemicals
2.2. RP-HPLC-DAD Analysis of the Selected Polyphenol Compounds
2.3. Cell Culture Methods
2.4. Cell Proliferation Assays
2.5. Evaluation of Epithelial Cell Differentiation Markers
2.5.1. TEER
2.5.2. Actin Cytoskeleton Staining
2.5.3. Intestinal Alkaline Phosphatase (ALPI) Activity and Staining
2.5.4. Alcian Blue Staining
2.6. Evaluation of Intracellular Lipid Accumulation
2.7. Oxidised LDL Phagocytosis
2.8. Immunoblotting
2.9. Detection of Nitric Oxide Metabolites and IL-1β Secretion
2.10. Oxidative Burst Measurements
2.11. Statistical Analysis
3. Results
3.1. The Polyphenol Composition of the Plant Extracts and Their Impact on Cell Proliferation
3.2. The Plant Extracts Increase the Selected Intestinal Epithelial Differentiation Markers
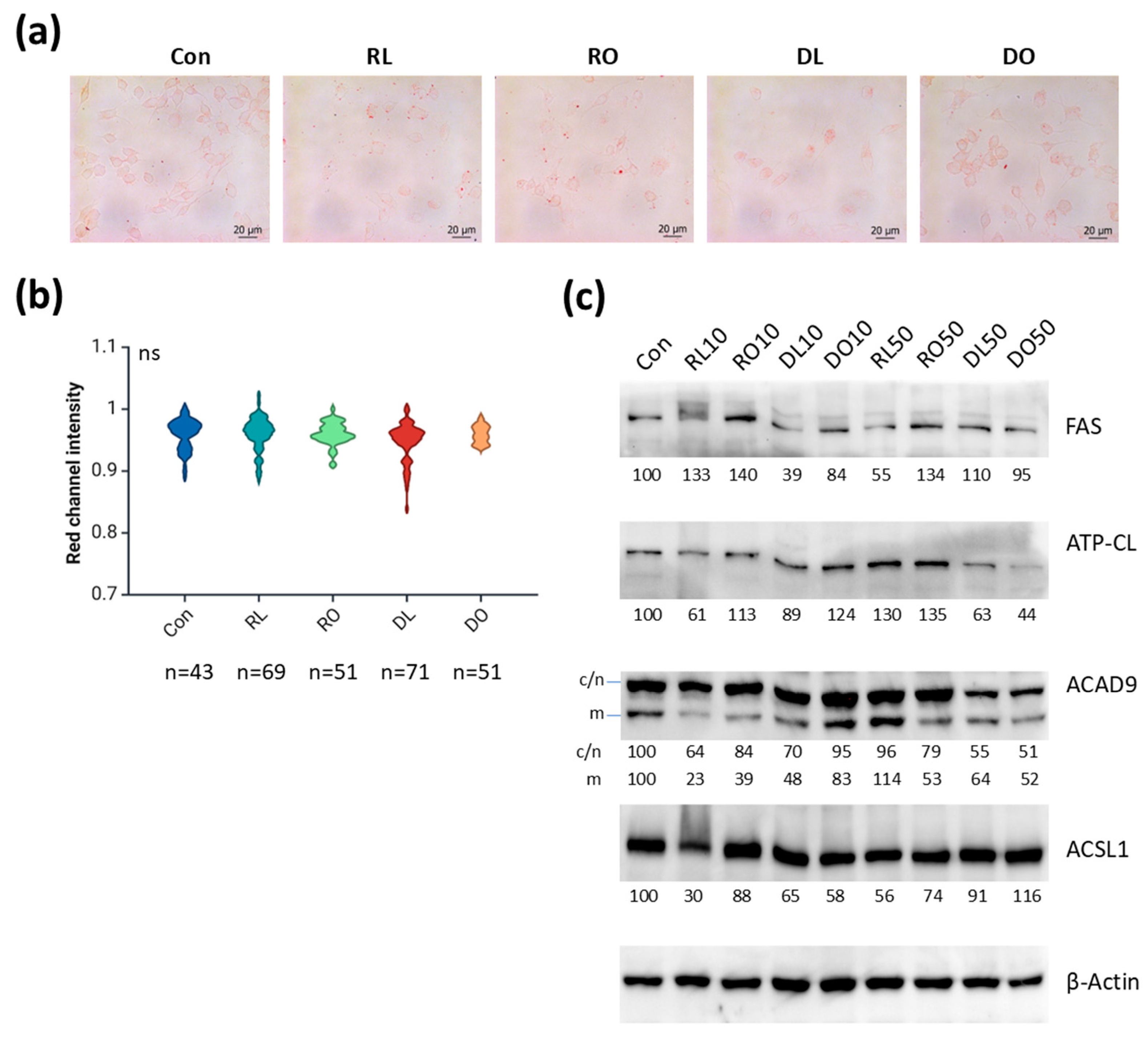
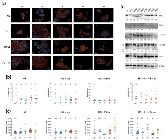
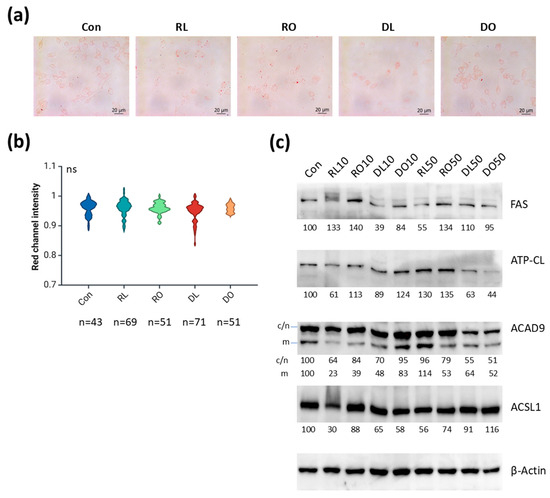
3.3. The Plant Extracts Reduce Lipid Accumulation in the Metabolically Challenged Hepatocytes
3.4. The Plant Extracts Do Not Affect oxLDL Phagocytosis, but Modulate Monocyte Innate Response Activities
4. Discussion
5. Conclusions
Supplementary Materials
Author Contributions
Funding
Institutional Review Board Statement
Informed Consent Statement
Data Availability Statement
Acknowledgments
Conflicts of Interest
References
- Saha, P.; Talukdar, A.D.; Nath, R.; Sarker, S.D.; Nahar, L.; Sahu, J.; Choudhury, M.D. Role of Natural Phenolics in Hepatoprotection: A Mechanistic Review and Analysis of Regulatory Network of Associated Genes. Front. Pharmacol. 2019, 10, 509. [Google Scholar] [CrossRef] [PubMed]
- Day, A.J.; Canada, F.J.; Diaz, J.C.; Kroon, P.A.; McLauchlan, R.; Faulds, C.B.; Plumb, G.W.; Morgan, M.R.; Williamson, G. Dietary flavonoid and isoflavone glycosides are hydrolysed by the lactase site of lactase phlorizin hydrolase. FEBS Lett. 2000, 468, 166–170. [Google Scholar] [CrossRef]
- Day, A.J.; DuPont, M.S.; Ridley, S.; Rhodes, M.; Rhodes, M.J.; Morgan, M.R.; Williamson, G. Deglycosylation of flavonoid and isoflavonoid glycosides by human small intestine and liver beta-glucosidase activity. FEBS Lett. 1998, 436, 71–75. [Google Scholar] [CrossRef] [PubMed]
- Marin, L.; Miguelez, E.M.; Villar, C.J.; Lombo, F. Bioavailability of dietary polyphenols and gut microbiota metabolism: Antimicrobial properties. BioMed Res. Int. 2015, 2015, 905215. [Google Scholar] [CrossRef] [PubMed]
- Bohn, T.; McDougall, G.J.; Alegria, A.; Alminger, M.; Arrigoni, E.; Aura, A.M.; Brito, C.; Cilla, A.; El, S.N.; Karakaya, S.; et al. Mind the gap-deficits in our knowledge of aspects impacting the bioavailability of phytochemicals and their metabolites—A position paper focusing on carotenoids and polyphenols. Mol. Nutr. Food Res. 2015, 59, 1307–1323. [Google Scholar] [CrossRef] [PubMed]
- Schramm, D.D.; Karim, M.; Schrader, H.R.; Holt, R.R.; Kirkpatrick, N.J.; Polagruto, J.A.; Ensunsa, J.L.; Schmitz, H.H.; Keen, C.L. Food effects on the absorption and pharmacokinetics of cocoa flavanols. Life Sci. 2003, 73, 857–869. [Google Scholar] [CrossRef]
- Manach, C.; Scalbert, A.; Morand, C.; Remesy, C.; Jimenez, L. Polyphenols: Food sources and bioavailability. Am. J. Clin. Nutr. 2004, 79, 727–747. [Google Scholar] [CrossRef]
- Jobin, C.; Bradham, C.A.; Russo, M.P.; Juma, B.; Narula, A.S.; Brenner, D.A.; Sartor, R.B. Curcumin blocks cytokine-mediated NF-kappa B activation and proinflammatory gene expression by inhibiting inhibitory factor I-kappa B kinase activity. J. Immunol. 1999, 163, 3474–3483. [Google Scholar] [CrossRef]
- Ruiz, P.A.; Braune, A.; Holzlwimmer, G.; Quintanilla-Fend, L.; Haller, D. Quercetin inhibits TNF-induced NF-kappaB transcription factor recruitment to proinflammatory gene promoters in murine intestinal epithelial cells. J. Nutr. 2007, 137, 1208–1215. [Google Scholar] [CrossRef]
- Hong, M.; Li, S.; Tan, H.Y.; Wang, N.; Tsao, S.W.; Feng, Y. Current Status of Herbal Medicines in Chronic Liver Disease Therapy: The Biological Effects, Molecular Targets and Future Prospects. Int. J. Mol. Sci. 2015, 16, 28705–28745. [Google Scholar] [CrossRef]
- Mashek, D.G. Hepatic lipid droplets: A balancing act between energy storage and metabolic dysfunction in NAFLD. Mol. Metab. 2021, 50, 101115. [Google Scholar] [CrossRef]
- Yip, J.L.K.; Balasuriya, G.K.; Spencer, S.J.; Hill-Yardin, E.L. The Role of Intestinal Macrophages in Gastrointestinal Homeostasis: Heterogeneity and Implications in Disease. Cell Mol. Gastroenterol. Hepatol. 2021, 12, 1701–1718. [Google Scholar] [CrossRef]
- Nguyen-Lefebvre, A.T.; Horuzsko, A. Kupffer Cell Metabolism and Function. J. Enzym. Metab. 2015, 1, 101. [Google Scholar]
- Li, W.; Chang, N.; Li, L. Heterogeneity and Function of Kupffer Cells in Liver Injury. Front. Immunol. 2022, 13, 940867. [Google Scholar] [CrossRef]
- Rada, P.; Gonzalez-Rodriguez, A.; Garcia-Monzon, C.; Valverde, A.M. Understanding lipotoxicity in NAFLD pathogenesis: Is CD36 a key driver? Cell Death Dis. 2020, 11, 802. [Google Scholar] [CrossRef] [PubMed]
- Tilg, H.; Adolph, T.E.; Moschen, A.R. Multiple Parallel Hits Hypothesis in Nonalcoholic Fatty Liver Disease: Revisited After a Decade. Hepatology 2021, 73, 833–842. [Google Scholar] [CrossRef] [PubMed]
- Giorgio, V.; Prono, F.; Graziano, F.; Nobili, V. Pediatric non alcoholic fatty liver disease: Old and new concepts on development, progression, metabolic insight and potential treatment targets. BMC Pediatr. 2013, 13, 40. [Google Scholar] [CrossRef]
- Navarro, L.A.; Wree, A.; Povero, D.; Berk, M.P.; Eguchi, A.; Ghosh, S.; Papouchado, B.G.; Erzurum, S.C.; Feldstein, A.E. Arginase 2 deficiency results in spontaneous steatohepatitis: A novel link between innate immune activation and hepatic de novo lipogenesis. J. Hepatol. 2015, 62, 412–420. [Google Scholar] [CrossRef] [PubMed]
- Batista-Gonzalez, A.; Vidal, R.; Criollo, A.; Carreno, L.J. New Insights on the Role of Lipid Metabolism in the Metabolic Reprogramming of Macrophages. Front. Immunol. 2019, 10, 2993. [Google Scholar] [CrossRef]
- Lee, J.; Choi, J.H. Deciphering Macrophage Phenotypes upon Lipid Uptake and Atherosclerosis. Immune Netw. 2020, 20, e22. [Google Scholar] [CrossRef]
- Rafiei, H.; Omidian, K.; Bandy, B. Protection by different classes of dietary polyphenols against palmitic acid-induced steatosis, nitro-oxidative stress and endoplasmic reticulum stress in HepG2 hepatocytes. J. Funct. Foods 2018, 44, 173–182. [Google Scholar] [CrossRef]
- Rafiei, H.; Omidian, K.; Bandy, B. Dietary Polyphenols Protect Against Oleic Acid-Induced Steatosis in an in Vitro Model of NAFLD by Modulating Lipid Metabolism and Improving Mitochondrial Function. Nutrients 2019, 11, 541. [Google Scholar] [CrossRef]
- Gutzeit, D.; Baleanu, G.; Winterhalter, P.; Jerz, G. Vitamin C content in sea buckthorn berries (Hippophae rhamnoides L. ssp. rhamnoides) and related products: A kinetic study on storage stability and the determination of processing effects. J. Food Sci. 2008, 73, C615–C620. [Google Scholar] [CrossRef] [PubMed]
- Wang, Z.; Zhao, F.; Wei, P.; Chai, X.; Hou, G.; Meng, Q. Phytochemistry, health benefits, and food applications of sea buckthorn (Hippophae rhamnoides L.): A comprehensive review. Front. Nutr. 2022, 9, 1036295. [Google Scholar] [CrossRef]
- Kucharska, A.Z.; Szumny, A.; Sokół-Łętowska, A.; Piórecki, N.; Klymenko, S.V. Iridoids and anthocyanins in cornelian cherry (Cornus mas L.) cultivars. J. Food Compos. Anal. 2015, 40, 95–102. [Google Scholar] [CrossRef]
- Jaćimović, V.; Božović, D.; Sezai, E.; Bosančić, B.; Necas, T. Sustainable Cornelian Cherry Production in Montenegro: Importance of Local Genetic Resources. Sustainability 2020, 12, 8651. [Google Scholar] [CrossRef]
- Demir, F.; Kalyoncu, I.H. Some nutritional, pomological and physical properties of cornelian cherry (Cornus mas L.). J. Food Eng. 2003, 60, 335–341. [Google Scholar] [CrossRef]
- Enescu, C.M. Sea-buckthorn: A species with a variety of uses, especially in land reclamation. Dendrobiology 2014, 72, 41–46. [Google Scholar] [CrossRef]
- Committee, New Jersey State Soil Committee Standards for Soil Erosion and Sediment Control in New Jersey. 2014. Available online: https://www.nj.gov/agriculture/divisions/anr/pdf/2014secvegetativestandards%20.pdf (accessed on 27 August 2024).
- Kato, K.; Kanayama, Y.; Ohkawa, W.; Kanahama, K. Nitrogen Fixation in Seabuckthorn (Hippophae rhamnoides L.) Root Nodules and Effect of Nitrate on Nitrogenase Activity. J. Jpn. Soc. Hortic. Sci. 2007, 76, 185–190. [Google Scholar] [CrossRef]
- Kulig, D.; Matysiak, M.; Baldovská, S.; Štefániková, J.; Maruniaková, N.; Mňahončáková, E.; Árvay, J.; Galbavý, D.; Kolesárová, A. Screening of polyphenolic compounds from traditional medicinal herbs. J. Microbiol. Biotechnol. Food Sci. 2019, 9, 487–491. [Google Scholar] [CrossRef]
- Doniec, J.; Pierzchalska, M.; Mickowska, B.; Grabacka, M. The in vitro digestates from Brussels sprouts processed with various hydrothermal treatments affect the intestinal epithelial cell differentiation, mitochondrial polarization and glutathione level. Agric. Food Sci. 2023, 32, 154–165. [Google Scholar] [CrossRef]
- Fawley, J.; Gourlay, D.M. Intestinal alkaline phosphatase: A summary of its role in clinical disease. J. Surg. Res. 2016, 202, 225–234. [Google Scholar] [CrossRef] [PubMed]
- Parlato, M.; Charbit-Henrion, F.; Pan, J.; Romano, C.; Duclaux-Loras, R.; Le Du, M.H.; Warner, N.; Francalanci, P.; Bruneau, J.; Bras, M.; et al. Human ALPI deficiency causes inflammatory bowel disease and highlights a key mechanism of gut homeostasis. EMBO Mol. Med. 2018, 10, e8483. [Google Scholar] [CrossRef] [PubMed]
- Volstatova, T.; Marchica, A.; Hroncova, Z.; Bernardi, R.; Doskocil, I.; Havlik, J. Effects of chlorogenic acid, epicatechin gallate, and quercetin on mucin expression and secretion in the Caco-2/HT29-MTX cell model. Food Sci. Nutr. 2019, 7, 492–498. [Google Scholar] [CrossRef]
- Szandruk-Bender, M.; Rutkowska, M.; Merwid-Lad, A.; Wiatrak, B.; Szelag, A.; Dzimira, S.; Sobieszczanska, B.; Krzystek-Korpacka, M.; Kucharska, A.Z.; Matuszewska, A.; et al. Cornelian Cherry Iridoid-Polyphenolic Extract Improves Mucosal Epithelial Barrier Integrity in Rat Experimental Colitis and Exerts Antimicrobial and Antiadhesive Activities In Vitro. Oxid. Med. Cell Longev. 2020, 2020, 7697851. [Google Scholar] [CrossRef]
- Laskowska, A.K.; Wilczak, A.; Skowronska, W.; Michel, P.; Melzig, M.F.; Czerwinska, M.E. Fruits of Hippophae rhamnoides in human leukocytes and Caco-2 cell monolayer models-A question about their preventive role in lipopolysaccharide leakage and cytokine secretion in endotoxemia. Front. Pharmacol. 2022, 13, 981874. [Google Scholar] [CrossRef]
- Ling, K.H.; Wan, M.L.; El-Nezami, H.; Wang, M. Protective Capacity of Resveratrol, a Natural Polyphenolic Compound, against Deoxynivalenol-Induced Intestinal Barrier Dysfunction and Bacterial Translocation. Chem. Res. Toxicol. 2016, 29, 823–833. [Google Scholar] [CrossRef]
- Carrasco-Pozo, C.; Morales, P.; Gotteland, M. Polyphenols protect the epithelial barrier function of Caco-2 cells exposed to indomethacin through the modulation of occludin and zonula occludens-1 expression. J. Agric. Food Chem. 2013, 61, 5291–5297. [Google Scholar] [CrossRef] [PubMed]
- Tie, F.; Ding, J.; Hu, N.; Dong, Q.; Chen, Z.; Wang, H. Kaempferol and Kaempferide Attenuate Oleic Acid-Induced Lipid Accumulation and Oxidative Stress in HepG2 Cells. Int. J. Mol. Sci. 2021, 22, 8847. [Google Scholar] [CrossRef]
- Yang, W.; Yang, M.; Tian, Y.; Jiang, Q.; Loor, J.J.; Cao, J.; Wang, S.; Gao, C.; Fan, W.; Zhang, B.; et al. Effect of Myricetin on Lipid Metabolism in Primary Calf Hepatocytes Challenged with Long-Chain Fatty Acids. Metabolites 2022, 12, 1071. [Google Scholar] [CrossRef]
- Liu, Q.; Pan, R.; Ding, L.; Zhang, F.; Hu, L.; Ding, B.; Zhu, L.; Xia, Y.; Dou, X. Rutin exhibits hepatoprotective effects in a mouse model of non-alcoholic fatty liver disease by reducing hepatic lipid levels and mitigating lipid-induced oxidative injuries. Int. Immunopharmacol. 2017, 49, 132–141. [Google Scholar] [CrossRef] [PubMed]
- Choi, Y.; Seo, H.; Cho, M.; Kim, J.; Chung, H.S.; Lee, I.; Kim, M.J. Rutin inhibits DRP1-mediated mitochondrial fission and prevents ethanol-induced hepatotoxicity in HepG2 cells and zebrafish. Anim. Cells Syst. 2021, 25, 74–81. [Google Scholar] [CrossRef] [PubMed]
- Luo, Z.; Li, M.; Yang, Q.; Zhang, Y.; Liu, F.; Gong, L.; Han, L.; Wang, M. Ferulic Acid Prevents Nonalcoholic Fatty Liver Disease by Promoting Fatty Acid Oxidation and Energy Expenditure in C57BL/6 Mice Fed a High-Fat Diet. Nutrients 2022, 14, 2530. [Google Scholar] [CrossRef] [PubMed]
- Kim, H.M.; Kim, Y.; Lee, E.S.; Huh, J.H.; Chung, C.H. Caffeic acid ameliorates hepatic steatosis and reduces ER stress in high fat diet-induced obese mice by regulating autophagy. Nutrition 2018, 55–56, 63–70. [Google Scholar] [CrossRef]
- Wu, Y.; Wang, M.H.; Yang, T.; Qin, T.Y.; Qin, L.L.; Hu, Y.M.; Zhang, C.F.; Sun, B.J.; Ding, L.; Wu, L.L.; et al. Mechanisms for Improving Hepatic Glucolipid Metabolism by Cinnamic Acid and Cinnamic Aldehyde: An Insight Provided by Multi-Omics. Front. Nutr. 2021, 8, 794841. [Google Scholar] [CrossRef]
- Wu, Y.; Wang, M.; Yang, T.; Qin, L.; Hu, Y.; Zhao, D.; Wu, L.; Liu, T. Cinnamic Acid Ameliorates Nonalcoholic Fatty Liver Disease by Suppressing Hepatic Lipogenesis and Promoting Fatty Acid Oxidation. Evid. Based Complement. Altern. Med. 2021, 2021, 9561613. [Google Scholar] [CrossRef]
- Yuan, Z.; Lu, X.; Lei, F.; Sun, H.; Jiang, J.; Xing, D.; Du, L. Novel Effect of p-Coumaric Acid on Hepatic Lipolysis: Inhibition of Hepatic Lipid-Droplets. Molecules 2023, 28, 4641. [Google Scholar] [CrossRef]
- Yoon, D.S.; Cho, S.Y.; Yoon, H.J.; Kim, S.R.; Jung, U.J. Protective effects of p-coumaric acid against high-fat diet-induced metabolic dysregulation in mice. Biomed. Pharmacother. 2021, 142, 111969. [Google Scholar] [CrossRef]
- Gluchowski, N.L.; Becuwe, M.; Walther, T.C.; Farese, R.V., Jr. Lipid droplets and liver disease: From basic biology to clinical implications. Nat. Rev. Gastroenterol. Hepatol. 2017, 14, 343–355. [Google Scholar] [CrossRef]
- Swigonova, Z.; Mohsen, A.W.; Vockley, J. Acyl-CoA dehydrogenases: Dynamic history of protein family evolution. J. Mol. Evol. 2009, 69, 176–193. [Google Scholar] [CrossRef]
- He, M.; Rutledge, S.L.; Kelly, D.R.; Palmer, C.A.; Murdoch, G.; Majumder, N.; Nicholls, R.D.; Pei, Z.; Watkins, P.A.; Vockley, J. A new genetic disorder in mitochondrial fatty acid beta-oxidation: ACAD9 deficiency. Am. J. Hum. Genet. 2007, 81, 87–103. [Google Scholar] [CrossRef] [PubMed]
- Zhang, J.; Zhang, W.; Zou, D.; Chen, G.; Wan, T.; Zhang, M.; Cao, X. Cloning and functional characterization of ACAD-9, a novel member of human acyl-CoA dehydrogenase family. Biochem. Biophys. Res. Commun. 2002, 297, 1033–1042. [Google Scholar] [CrossRef] [PubMed]
- Nouws, J.; Nijtmans, L.; Houten, S.M.; van den Brand, M.; Huynen, M.; Venselaar, H.; Hoefs, S.; Gloerich, J.; Kronick, J.; Hutchin, T.; et al. Acyl-CoA dehydrogenase 9 is required for the biogenesis of oxidative phosphorylation complex I. Cell Metab. 2010, 12, 283–294. [Google Scholar] [CrossRef] [PubMed]
- Ensenauer, R.; He, M.; Willard, J.M.; Goetzman, E.S.; Corydon, T.J.; Vandahl, B.B.; Mohsen, A.W.; Isaya, G.; Vockley, J. Human acyl-CoA dehydrogenase-9 plays a novel role in the mitochondrial beta-oxidation of unsaturated fatty acids. J. Biol. Chem. 2005, 280, 32309–32316. [Google Scholar] [CrossRef]
- Autore, G.; Rastrelli, L.; Lauro, M.R.; Marzocco, S.; Sorrentino, R.; Sorrentino, U.; Pinto, A.; Aquino, R. Inhibition of nitric oxide synthase expression by a methanolic extract of Crescentia alata and its derived flavonols. Life Sci. 2001, 70, 523–534. [Google Scholar] [CrossRef][Green Version]
- Kolios, G.; Valatas, V.; Ward, S.G. Nitric oxide in inflammatory bowel disease: A universal messenger in an unsolved puzzle. Immunology 2004, 113, 427–437. [Google Scholar] [CrossRef]
- Boughton-Smith, N.K.; Evans, S.M.; Laszlo, F.; Whittle, B.J.; Moncada, S. The induction of nitric oxide synthase and intestinal vascular permeability by endotoxin in the rat. Br. J. Pharmacol. 1993, 110, 1189–1195. [Google Scholar] [CrossRef]
- Yang, J.; Guo, J.; Yuan, J. In vitro antioxidant properties of rutin. LWT Food Sci. Technol. 2008, 41, 1060–1066. [Google Scholar] [CrossRef]
- Kang, S.G.; Lee, G.B.; Vinayagam, R.; Do, G.S.; Oh, S.Y.; Yang, S.J.; Kwon, J.B.; Singh, M. Anti-Inflammatory, Antioxidative, and Nitric Oxide-Scavenging Activities of a Quercetin Nanosuspension with Polyethylene Glycol in LPS-Induced RAW 264.7 Macrophages. Molecules 2022, 27, 7432. [Google Scholar] [CrossRef]
- Ciz, M.; Pavelkova, M.; Gallova, L.; Kralova, J.; Kubala, L.; Lojek, A. The influence of wine polyphenols on reactive oxygen and nitrogen species production by murine macrophages RAW 264.7. Physiol. Res. 2008, 57, 393–402. [Google Scholar] [CrossRef]
- Mathew, S.; Abraham, T.E.; Zakaria, Z.A. Reactivity of phenolic compounds towards free radicals under in vitro conditions. J. Food Sci. Technol. 2015, 52, 5790–5798. [Google Scholar] [CrossRef] [PubMed]
- Kumar, N.; Goel, N. Phenolic acids: Natural versatile molecules with promising therapeutic applications. Biotechnol. Rep. 2019, 24, e00370. [Google Scholar] [CrossRef] [PubMed]
- Nicholas, C.; Batra, S.; Vargo, M.A.; Voss, O.H.; Gavrilin, M.A.; Wewers, M.D.; Guttridge, D.C.; Grotewold, E.; Doseff, A.I. Apigenin blocks lipopolysaccharide-induced lethality in vivo and proinflammatory cytokines expression by inactivating NF-kappaB through the suppression of p65 phosphorylation. J. Immunol. 2007, 179, 7121–7127. [Google Scholar] [CrossRef] [PubMed]
- Zielinska, D.; Zielinski, H.; Laparra-Llopis, J.M.; Szawara-Nowak, D.; Honke, J.; Gimenez-Bastida, J.A. Caffeic Acid Modulates Processes Associated with Intestinal Inflammation. Nutrients 2021, 13, 554. [Google Scholar] [CrossRef]
- Huang, X.; You, Y.; Xi, Y.; Ni, B.; Chu, X.; Zhang, R.; You, H. p-Coumaric Acid Attenuates IL-1beta-Induced Inflammatory Responses and Cellular Senescence in Rat Chondrocytes. Inflammation 2020, 43, 619–628. [Google Scholar] [CrossRef]
- Liu, Y.M.; Shen, J.D.; Xu, L.P.; Li, H.B.; Li, Y.C.; Yi, L.T. Ferulic acid inhibits neuro-inflammation in mice exposed to chronic unpredictable mild stress. Int. Immunopharmacol. 2017, 45, 128–134. [Google Scholar] [CrossRef]
- AlDrak, N.; Abudawood, M.; Hamed, S.S.; Ansar, S. Effect of rutin on proinflammatory cytokines and oxidative stress in toxin-mediated hepatotoxicity. Toxin Rev. 2017, 37, 223–230. [Google Scholar] [CrossRef]
- Jang, J.H.; Lee, S.H.; Jung, K.; Yoo, H.; Park, G. Inhibitory Effects of Myricetin on Lipopolysaccharide-Induced Neuroinflammation. Brain Sci. 2020, 10, 32. [Google Scholar] [CrossRef]
- Czerwinska, M.E.; Bobinska, A.; Cichocka, K.; Buchholz, T.; Wolinski, K.; Melzig, M.F. Cornus mas and Cornus officinalis—A Comparison of Antioxidant and Immunomodulatory Activities of Standardized Fruit Extracts in Human Neutrophils and Caco-2 Models. Plants 2021, 10, 2347. [Google Scholar] [CrossRef]





| Phenolic Compounds | Sea Buckthorn Leaves (RL) | Sea Buckthorn Fruit (RO) | Cornelian Cherry Leaves (DL) | Cornelian Cherry Fruit (DO) | 
|---|---|---|---|---|
| Protocatechuic acid | ND | 38.63 ± 0.31 a | 436.00 ± 8.44 b | ND | 
| Trans caffeic acid | 38.64 ± 4.38 c | 12.14 ± 1.03 b | 64.16 ± 0.91 d | 1.65 ± 1.43 a | 
| Trans p-coumaric acid | 7.74 ± 0.06 a | ND | 63.09 ± 2.34 b | 7.41 ± 0.10 a | 
| Trans ferulic acid | ND | 1.09 ± 0.24 a | 111.00 ± 4.51 b | 2.72 ± 0.82 a | 
| Rutin trihydrate | 366.00 ± 16.53 d | 86.00 ± 1.14 b | 155.59 ± 1.46 c | 41.41 ± 2.51 a | 
| Myricetin | 4.66 ± 0.24 a | 2994.98 ± 26.54 b | 3.57 ± 0.06 a | ND | 
| Resveratrol | 3.35 ± 0.06 a | 27.86 ± 2.90 b | 4.70 ± 0.41 a | ND | 
| Quercetin hydrate | 4.77 ± 0.03 a | ND | 5.42 ± 0.05 b | ND | 
| Trans cinnamic acid | 84.65 ± 0.29 c | 0.67 ± 0.24 a | 4.12 ± 0.03 b | ND | 
| Apigenin | 3.67 ± 0.03 b | ND | 1.69 ± 0.02 a | ND | 
| Kaempferol | 4.42 ± 0.02 a | 36.04 ± 2.43 b | ND | ND | 
| Treatment | n | Mean Area [µm2] | Median | Min | Max | Coefficient of Variation | Skewness | Kurtosis | 
|---|---|---|---|---|---|---|---|---|
| HG | ||||||||
| Con | 438 | 1.92 | 1.07 | 0.20 | 45.27 | 151.57 | 8.54 | 115.41 | 
| RL | 460 | 1.61 | 0.98 | 0.20 | 14.46 | 115.78 | 2.91 | 11.67 | 
| RO | 455 | 1.47 * | 0.83 | 0.20 | 19.07 | 137.66 | 4.30 | 25.41 | 
| DL | 466 | 1.51 * | 0.83 | 0.20 | 21.38 | 141.05 | 4.26 | 25.55 | 
| DO | 487 | 1.76 | 1.12 | 0.20 | 20.86 | 115.77 | 3.76 | 23.24 | 
| HG + Ins | ||||||||
| Con | 353 | 1.75 | 0.99 | 0.20 | 25.31 | 133.36 | 4.49 | 32.75 | 
| RL | 620 | 2.00 | 0.94 | 0.20 | 23.28 | 135.66 | 3.15 | 13.49 | 
| RO | 730 | 1.81 | 0.96 | 0.20 | 25.75 | 142.17 | 4.44 | 27.05 | 
| DL | 306 | 1.62 * | 0.74 | 0.20 | 62.12 | 256.54 | 11.01 | 150.50 | 
| DO | 324 | 1.83 | 0.94 | 0.20 | 30.67 | 7.62 | 150.88 | 48.21 | 
| HG + Palm | ||||||||
| Con | 1116 | 2.63 | 1.33 | 0.20 | 49.64 | 143.52 | 4.29 | 31.00 | 
| RL | 406 | 2.75 * | 1.09 | 0.20 | 54.81 | 171.79 | 5.20 | 42.71 | 
| RO | 116 | 0.58 * | 0.42 | 0.20 | 4.63 | 102.65 | 3.75 | 19.17 | 
| DL | 499 | 2.85 | 1.22 | 0.20 | 56.09 | 4.92 | 172.29 | 49.31 | 
| DO | 716 | 2.34 * | 1.08 | 0.20 | 27.89 | 142.80 | 3.31 | 14.04 | 
| HG + Ins + Palm | ||||||||
| Con | 1005 | 3.05 | 1.51 | 0.20 | 57.96 | 141.95 | 4.23 | 32.54 | 
| RL | 278 | 2.41 * | 0.99 | 0.20 | 27.32 | 146.92 | 3.47 | 16.20 | 
| RO | 658 | 2.62 * | 1.05 | 0.20 | 36.79 | 148.89 | 3.49 | 17.22 | 
| DL | 118 | 1.45 * | 0.77 | 0.20 | 14.49 | 126.55 | 3.91 | 22.42 | 
| DO | 693 | 2.69 * | 1.12 | 0.20 | 48.75 | 164.89 | 4.41 | 27.80 | 
| Disclaimer/Publisher’s Note: The statements, opinions and data contained in all publications are solely those of the individual author(s) and contributor(s) and not of MDPI and/or the editor(s). MDPI and/or the editor(s) disclaim responsibility for any injury to people or property resulting from any ideas, methods, instructions or products referred to in the content. | 
© 2024 by the authors. Licensee MDPI, Basel, Switzerland. This article is an open access article distributed under the terms and conditions of the Creative Commons Attribution (CC BY) license (https://creativecommons.org/licenses/by/4.0/).
Share and Cite
Grabacka, M.; Lakatošová, J.; Waś, G.; Wydra, A.; Jakubiec, K.; Fialková, V.; Speváková, I.; Pierzchalska, M. The Impact of Sea Buckthorn (Hippophae rhamnoides L.) and Cornelian Cherry (Cornus mas L.) Plant Extracts on the Physiology of Gastrointestinal Tract Cell In Vitro Model in the Context of Metabolic Diseases. Appl. Sci. 2024, 14, 7992. https://doi.org/10.3390/app14177992
Grabacka M, Lakatošová J, Waś G, Wydra A, Jakubiec K, Fialková V, Speváková I, Pierzchalska M. The Impact of Sea Buckthorn (Hippophae rhamnoides L.) and Cornelian Cherry (Cornus mas L.) Plant Extracts on the Physiology of Gastrointestinal Tract Cell In Vitro Model in the Context of Metabolic Diseases. Applied Sciences. 2024; 14(17):7992. https://doi.org/10.3390/app14177992
Chicago/Turabian StyleGrabacka, Maja, Jana Lakatošová, Gabriela Waś, Anna Wydra, Karolina Jakubiec, Veronika Fialková, Ivana Speváková, and Małgorzata Pierzchalska. 2024. "The Impact of Sea Buckthorn (Hippophae rhamnoides L.) and Cornelian Cherry (Cornus mas L.) Plant Extracts on the Physiology of Gastrointestinal Tract Cell In Vitro Model in the Context of Metabolic Diseases" Applied Sciences 14, no. 17: 7992. https://doi.org/10.3390/app14177992
APA StyleGrabacka, M., Lakatošová, J., Waś, G., Wydra, A., Jakubiec, K., Fialková, V., Speváková, I., & Pierzchalska, M. (2024). The Impact of Sea Buckthorn (Hippophae rhamnoides L.) and Cornelian Cherry (Cornus mas L.) Plant Extracts on the Physiology of Gastrointestinal Tract Cell In Vitro Model in the Context of Metabolic Diseases. Applied Sciences, 14(17), 7992. https://doi.org/10.3390/app14177992
 
         
                                                



 
       