Abstract
This study examines the challenges related to the storage and distribution of cabin materials on board during the construction of cruise ships. The construction process of cruise ships involves the assembly of various cabin materials, which are temporarily stored and transported in a complex deck environment with multiple obstacles. These processes can be viewed as location-routing problems (LRPs). However, existing solutions for LRPs do not account for the obstacles commonly encountered in deck environments. Therefore, this paper introduces a new variant of LRPs, termed as the BE-LRP (blocking environment location-routing problem). Initially, by considering the optimization objectives of minimizing the distribution distance and the number of vehicles required, the paper develops an optimization model for the location-routing of on-board materials while taking obstacles into consideration. Subsequently, a method for estimating blocked distances is proposed. This method utilizes Gaussian process regression to predict blocked distances and enables the rapid estimation of distances obstructed by obstacles between different destinations. Lastly, a hybrid obstacle blocking distance processing HO-NSGAII algorithm is formulated to address the BE-LRP. Experimental comparisons demonstrate that the distribution scheme derived from this research method does not necessitate modifications to the delivery distance when compared to the traditional NSGAII algorithm, and better aligns with the actual deck conditions. With an equivalent number of delivery vehicles, the scheme results in shorter delivery distances. The delivery distance can be reduced by 3–17% under varying circumstances. These findings are advantageous for enhancing the efficiency of cruise ship construction and mitigating the impact of warehousing and distribution on construction progress.
1. Introduction
Cruise tourism has emerged as one of the rapidly expanding industries in recent years [1]. However, the global COVID-19 pandemic outbreak in 2020 has significantly impacted the cruise industry [2,3], leading to a period of poor performance until 2021, followed by a gradual recovery in 2022. Projections by the Cruise Lines International Association indicate that the global number of cruise tourists is expected to reach 39.5 million by 2027, highlighting the promising development prospects and substantial market potential of the global cruise market [4]. The focus has shifted towards the manufacturing upgrading of the cruise industry, particularly in the construction of large cruise ships, which is recognized as a significant challenge in the shipbuilding sector [5]. Large cruise ships, unlike conventional vessels, present a major complexity in their construction due to the dense distribution of thousands of cabins across multiple decks. The intricate and time-consuming nature of constructing such a vast number of cabins significantly impacts the overall manufacturing efficiency. Therefore, optimizing the process for on-deck cabin construction holds significant importance.
The process for constructing cruise ship on-deck cabins is outlined as follows. The cabins are categorized into prefabricated cabins and bulk cabins. Prefabricated cabins are pre-assembled and then moved onto the deck as a whole unit, while bulk cabins are gradually built on-site on the decks. The construction of bulk cabins is notably more intricate, as their materials and components must first be transported to a temporary storage location onboard, then distributed to their designated locations, navigating through limited on-deck spaces obstructed by prefabricated cabins and existing materials before assembly. The improper selection of the temporary on-deck storage location and subsequent distribution path can easily lead to extensive blockages due to the complex and narrow on-deck spaces, significantly impacting overall construction efficiency and smooth progress. Therefore, optimizing the temporary on-deck storage location and subsequent distribution paths of materials and components for bulk cabins is crucial for enhancing the construction efficiency and resource management of large cruise ships.
The above issue can be interpreted as a location-routing problem (LRP). The selection of the on-deck temporary storage location is the “location problem”, while the subsequent distribution path selection is the “routing problem”.
Facility location and vehicle routing are two of the key issues in logistics network design. In the past, these two combinatorial optimization problems were solved, respectively, by determining the location of facilities and then planning the route. These traditional methods usually lead to suboptimal results because they are closely related [6]. However, the continuous development of optimization research shows that these problems can be solved at the same time. At present, this comprehensive method is called the location-routing problem (LRP).
There exist numerous variations of the location-routing problem (LRP), each tailored to specific constraints related to customers, vehicle warehouses, and other pertinent factors. These constraints encompass distribution distance, distribution cycle, time window, and capacity constraints. Furthermore, based on the number of targets, LRP variants can be categorized into single-target and multi-target types. Metaheuristic algorithms remain the predominant approach for addressing the LRP, while a minority of scholars have endeavored to devise precise solutions for the various LRP iterations [7,8].
The location-routing problem with capacity constraints has always been the focus of research, which is reflected in the actual capacity constraints of vehicles and warehouses. Its optimization goal is to determine the optimal warehouse set and the optimal vehicle routing assignment. For many years, scholars have been studying the capacitated location-routing problem (CLPR).
This article examines a novel iteration of the location path problem, referred to as the BE-LRP, which incorporates capacity constraints. The impediments in the environment on the deck are identified, and the capacity of temporary storage points for materials and delivery vehicles is restricted.
Distinguished from the traditional capacitated location-routing problem (CLRP), the study on the location-routing of cruise materials on board takes into account not only the capacity limitations of warehouses and distribution vehicles but also the influence of obstacles along the actual distribution route. To the best of our knowledge, the bi-level location-routing problem (BE-LRP) has not been addressed in the existing literature. Nevertheless, prior research has addressed similar issues and can provide valuable insights for our study.
Some research on the LRP in logistics and distribution management has reference significance, such as applications in newspaper distribution, food and beverage distribution, and waste collection [9]. Yu proposed a heuristic algorithm based on simulated annealing to solve CLRP problem [10]; Ting proposed a multi-ant colony optimization algorithm to solve the LRP with capacity constraints of vehicles and warehouses, and decomposed the CLRP into a setting location problem and multi-site vehicle routing problem [11]; Validi proposed a multi-objective optimization method for food supply chain research [12]; Marinakis, Yannis, and others applied an improved particle swarm optimization algorithm to solve the capacity location-routing problem and stochastic demand location-routing problem [13]; Lopes proposed a hybrid genetic algorithm to solve the CLRP. The proposed algorithm retains the GA framework and uses a local search in the mutation stage [14]; in order to deal with the strict capacity constraint, Yu also proposed a hybrid genetic algorithm, which not only searched the feasible solution space, but also the infeasible solution space [15]; Schneider used an adaptive variable neighborhood algorithm to solve the battery switching station location-routing problem with capacity electric vehicles [16], with the goal of minimizing the sum of construction and route costs; Quintero Araujo considered the CLRP under random demand, and proposed a semi-heuristic algorithm, which hybridized simulation with an iterated local search metaheuristic algorithm [17]; Wu, Qureshi, and others applied ALNS to solve the location-routing problem of multiple distribution centers in the express service system, taking into account the capacity of distribution points and vehicles [18]; Heine presented an approximation algorithm, which is an algorithm with proven worst-case guarantees both in terms of running time and solution quality, for the general capacitated version of this problem, in which both vehicles and facilities are capacitated [19]; Galindres considered conflict sustainability dimensions in a multi-objective formulation, focusing on the capacitated location-routing problem [20].
The current algorithm can only calculate the delivery distance based on the coordinates of the distribution center and customers, which does not align with the research problem of this paper. Therefore, algorithm optimization is needed to address obstacle hindrance distance. Since this paper deals with a bi-objective problem, the NSGAII algorithm is chosen for optimization and improvement.
The classical CLRP does not consider the influence of time windows, so it is necessary to discuss the related research of the CLRP with time windows. The CLRP with time windows (CLRPTW) can be divided into customer time windows and vehicle time windows. Ponboon used the accurate branch pricing algorithm to solve the CLRPTW [21]; Koc used eight local optimization operators, two insertion operators, and one mutation operator to form a large domain algorithm to optimize the CLRPTW. Experimental comparative analysis shows that the algorithm can solve high-quality solutions in a short calculation time [22]. Basirati addressed a many-to-many hub location-routing problem where the best-found locations of hubs and the best-found tours for each hub are determined with a simultaneous pickup and delivery within the hard time window [23]; Alamatsaz presented a multi-objective model for the green capacitated location-routing problem, considering drivers’ satisfaction and time windows with an uncertain demand [24]. Hassanpour developed a mixed integer linear programming (MILP) model to solve the location-routing problem with time windows, and applied opportunity constraints to deal with the changes of service time and time windows of transmission facilities [25]. Maghfiroh suggested the integration of a variable neighborhood search (VNS) with path relinking (PR) to solve the LRPTW [26].
This type of research takes into account both capacity and time limitations but overlooks the influence of obstacles on the real distribution route. The scheme’s design relies on the direct distance between the warehouse and the distribution point, which does not align with the actual distribution conditions on the cruise deck. Addressing this issue requires further research.
In addition, there are CLRP problems such as multi-stage and multi-vehicle types [27,28], which solve the problems at the warehouse and customer level and are more in line with the actual distribution situation. At present, the latest research includes the multi-period CLRP and delayed location-routing problem [29,30]. Given the emergence of two-echelon distribution systems in several practical contexts, this paper tackles, at the strategic level, a distribution network design problem under uncertainty. This problem is defined as the two-echelon stochastic multi-period capacitated location-routing problem (2E-SM-CLRP); the latency location-routing problem (LLRP) belongs to a relatively new branch of routing problems, where latency, defined as the sum of the arrival times at customer locations, is the objective function to be minimized. From the perspective of modeling, Nucamendi proposed two new mixed integer formulas and introduced a general variant of the problem.
The above is the latest variant of CLRP research. This article introduces the impact of the obstacle blocking environment based on the actual construction situation of cruise ships as a new variant of the LPR.
Although above methods solve the various LRP problems effectively, they are not suitable for the LRP of on-deck cabin construction. The central reason is that none of the existing methods for the LRP take the blocking environment into consideration, while the blocking caused by obstacles such as stairways and function cabins on the ship is ubiquitous on deck during construction, which impacts the distribution distances of the LRP to a large extent. For this reason, the LRP of on-deck cabin materials and components in this paper is defined as a BE-LRP (blocking environment location-routing problem), which can be seen as a new variant of the LRP, as shown in Figure 1. The classic LRP calculates the delivery distance by computing the Euclidean distance between points. However, when obstacles are present, such as between two points, the delivery route needs to detour around obstacles, resulting in a longer actual delivery distance. If existing LRP optimization algorithms are used to solve the BE-LRP, especially when the delivery distance is set as the optimization objective, inaccurate distance calculations can lead to suboptimal delivery solutions. Therefore, research is needed to develop optimization methods specifically for the BE-LRP. To solve this new BE-LRP, the impact of the blocking environment on the distribution distances should be modeled quantificationally first, and then the optimization method considering this impact should be designed.
Figure 1.
Illustration of LRP and BE-LRP. (a) LRP. (b) BE-LRP.
Only Warname [31] integrates the location path issue with motion planning by utilizing the current path planning technique to generate an obstacle avoidance route map and subsequently derive the distance matrix. While this approach effectively addresses the obstacle impact, it requires extensive path planning computation. As the quantity of target points rises, the computational complexity also escalates.
In the context of the BE-LRP, it is essential to address the influence of obstacles on the distribution distance during the initial phase. Subsequently, in the realm of task planning, it is imperative to identify a set of delivery destinations, which are contingent upon the distribution center’s location, capacity limitations, time constraints, and other pertinent factors.
The primary contribution of this paper lies in proposing a method to address the BE-LRP encountered in cabin construction within the context of large cruise ship manufacturing. The paper introduces a blocked distance estimation method that incorporates a block coefficient using Gaussian process regression to quantify the influence of the blocking environment on distribution distances. Subsequently, an HO-NSGAII algorithm with mixed obstacle blocking processing is suggested to tackle the BE-LRP, which is formulated as an optimization model that accounts for the effects of obstacles blocking. This algorithm can not only solve the problem of cruise ship construction but can also be applied in other similar scenarios.
The remainder of this paper is structured as follows: Section 2 describes the research problem and establishes the mathematical model of the BE-LRP. Section 3 presents the implementation process of the blocked distance estimation method by incorporating a block coefficient through Gaussian process regression. Section 4 introduces the designed HO-NSGAII algorithm. A case study is conducted in Section 5, and the paper is summarized in Section 6.
2. Mathematical Model of the BE-LRP
2.1. Description of the BE-LRP
The location-routing problem of cruise ship cabin materials considers obstacle blocking effects. It aims to develop a logistics network that minimizes the delivery distance and number of vehicles by optimizing the placement of distribution centers and vehicle routes. This approach takes into account the constraints posed by actual deck obstacles to prevent inaccuracies resulting from the use of Euclidean distance in conventional problems and to mitigate the impact of errors on the design scheme. The task involves a set of cabins for installation, along with optional distribution centers. Material delivery vehicles depart from the distribution center to transport materials to each cabin and then return. These vehicles have uniform capacity restrictions, and each cabin has its own construction time frame. By strategically designing the logistics network, suitable distribution centers are chosen, cabins are assigned to each center, the distribution center’s capacity is maximized, and long-distance deliveries and obstacles on the route are avoided.
2.2. Model Assumptions and Variable Definitions
The relevant symbols and variables used in the mathematical model are shown in Table 1. Based on the consideration of the actual ship transportation mode, the established model is assumed to be subject to the following three constraints [32]:
Table 1.
Model variable definition.
Assumption 1.
During the entire delivery process, each cabin can only be served once by delivery.
Assumption 2.
Each distribution center and cabin location are known, and not all distribution centers are selected.
Assumption 3.
Each vehicle departs from the distribution center and returns to the distribution center after completing the distribution task.
2.3. Model Building
The BE-LRP is constructed as a dual objective optimization model, with two optimization objectives of minimizing the number of delivery vehicles and delivery distance. The expressions of the two objective functions are as follows:
The constraint conditions are as follows:
Constraint (3) means that each compartment is delivered only once in the whole delivery process. Constraint (4) is the conservation of material circulation in the cabin material distribution.
Constraints (5) and (6) are used to reflect the number of distribution vehicles and the number of distribution routes. Constraint (7) ensures the order of vehicle delivery service routes.
Constraints (8) and (9) are capacity constraints. Constraint (8) ensures that the total demand for cabins on each route is less than the capacity of the delivery vehicles. Constraint (9) ensures that the capacity of the distribution center is greater than the total material demand on each distribution line.
Constraints (10)–(12) are time window constraints to ensure that delivery occurs within the time window of the cabin construction.
Constraints (13)–(15) are used to eliminate sub paths and prevent vehicles from being assigned to only a group of cabin points without accessing storage points.
Constraints (16)–(20) define the 0–1 decision variable.
3. Blocked Distance Estimation
In contrast to the conventional location-routing problem (LRP), the location-routing problem concerning the transportation of cruise ship cabin materials necessitates the consideration of actual deck constraints. The presence of fixed obstacles like stairs and functional compartments on the deck renders the Euclidean distance matrix, derived from the positional coordinates, incongruent with the practical scenario. This incongruence can impede the selection of subsequent path plans. Consequently, it becomes imperative to ascertain the likelihood of encountering obstacles between each position and identify the specific obstacles that may be encountered. When employing path planning techniques such as the A* algorithm [33,34,35], the escalation in the number of distribution centers and cabin points leads to a substantial increase in the quantity of paths that require computation. This surge in computational load poses significant challenges in the practical implementation.
Hence, this article introduces a method for estimating the shortest distance by utilizing the Euclidean distance and obstacle blocking coefficient. The obstacle blocking coefficient is used to depict the influence of various obstacles on the material transportation process, thereby offering an accurate and rational distance matrix for future planning. This approach employs Gaussian process regression within machine learning to develop a predictive model for obstacle distances and to compute the blocking coefficient for individual obstacles.
3.1. Gaussian Process Regression
Gaussian process regression is a machine learning method that utilizes kernel functions and is grounded in statistical principles and Bayesian theory. It is particularly well-suited for handling regression problems with small sample sizes and exhibits robust learning and generalization abilities. Operating as a non-parametric regression technique, Gaussian process regression arranges data in such a manner that any subset of the organized data consistently conforms to a Gaussian distribution [36]. The Gaussian regression process can be outlined as follows:
For a set of training data, and , assuming they all follow a multivariate joint Gaussian distribution.
In the formula, represents a multivariate Gaussian distribution, is the predicted value, and is used to represent the mean and variance. is the vector composed of the mean of . K is the covariance matrix. The set of to be predicted is defined as , and the corresponding predicted value is as follows:
3.2. Blocked Distance Prediction Based on Gaussian Process Regression
To achieve optimal training and prediction outcomes, Gaussian process regression necessitates the selection of a suitable kernel function. This study constructs three Gaussian process regression obstacle distance prediction models with distinct kernel functions, which are subsequently compared through experimental analysis. The experimental setup is illustrated in Figure 2, depicting four stationary obstacles within the deck area.
Figure 2.
Typical deck environment with obstacles.
The analysis of factors influencing the distance impacted by common obstacles on a deck involves extracting characteristic data for regression analysis. Key characteristic data comprise the Euclidean distance, obstacle area, centroid deviation distance, and obstacle shape. The Euclidean distance denotes the direct distance between two positional points, while the centroid deviation distance indicates the distance between the line connecting two positional points and the obstacle material’s center. In the illustration in Figure 3, ABCD represents a rectangular obstacle, and EF represents two cabins. In the absence of obstacles between the two target points, the distance is the Euclidean distance. However, when obstacles are present between the two target points, the actual route follows the dotted line EF, with OH representing the centroid deviation distance.
Figure 3.
Illustration of characteristic data. (a) Euclidean distance; (b) centroid deviation distance.
This study establishes the training dataset for a Gaussian process regression model using 50 sets of empirical data. The Gaussian process regression is conducted by employing the exponential kernel function, the squared exponential kernel function, and the Matern 5/2 kernel function through a 50% cross-validation approach.
The specific prediction is illustrated in Figure 4. The figure displays the prediction response diagram when various kernel functions are applied. The blue dot represents the actual value, while the yellow dot represents the predicted value. The subsequent figure illustrates the deviation between the predicted outcome and the ideal prediction. A closer proximity to the ideal prediction line indicates a more accurate prediction.

Figure 4.
Comparison of predicted data under different kernel functions.
The commonly used regression evaluation indexes of prediction models are the coefficient of determination (R2), mean square error (MSE), root mean squared error (RMSE), and mean absolute error (MAE). This paper uses these four evaluation indexes to make a comparative analysis of the constructed regression model. The range of R2 is . The closer it is to 1, the better the prediction model. The range of other indicators is . The closer it is to 0, the better the prediction model.
The index calculation method is shown in (26)–(29):
These indicators are used to evaluate the training model, where the larger the R2, the better the model prediction effect, and the smaller the remaining indicators, the better the model prediction effect. The above predicted results are calculated based on evaluation indicators to obtain comparative data. The data comparison is shown in Table 2.
Table 2.
Evaluation indicator data.
Through the aforementioned comparison, the square exponential kernel function has been chosen as the kernel function for Gaussian process regression. Subsequently, the obstacle influence distance regression model was developed and utilized to forecast real-world scenarios.
4. Hybrid Algorithm Design
Heuristic algorithms are commonly utilized for addressing vehicle routing problems with time windows and have shown effectiveness in solving multi-center vehicle routing problems with time windows. This study integrates obstacle impact distance processing in the third section to develop a hybrid obstacle blocking processing HO-NSGAII algorithm for resolving the interior material location-routing problem of cruise ships. The initial phase involves obstacle identification between designated points. Subsequently, the Gaussian process regression method outlined in Section 3 is employed to determine the actual distance, which serves as the basis for computation and evaluation in the second stage of the HO-NSGAII algorithm.
The NSGAII algorithm was first proposed by Deb et al. [37]. The primary focus of this study is on the multi-objective optimization algorithm, which is known as fast non-dominated sorting with an elite reservation strategy. This algorithm is based on the Pareto optimal solution concept. Prior to executing genetic operations like selection, crossover, and mutation, the NSGAII algorithm conducts the hierarchical sorting of individuals to establish dominant and non-dominant relationships among populations. Additionally, it introduces congestion calculation and an elite reservation strategy to maintain population diversity, thereby decreasing computational complexity and preserving a high number of satisfactory solutions.
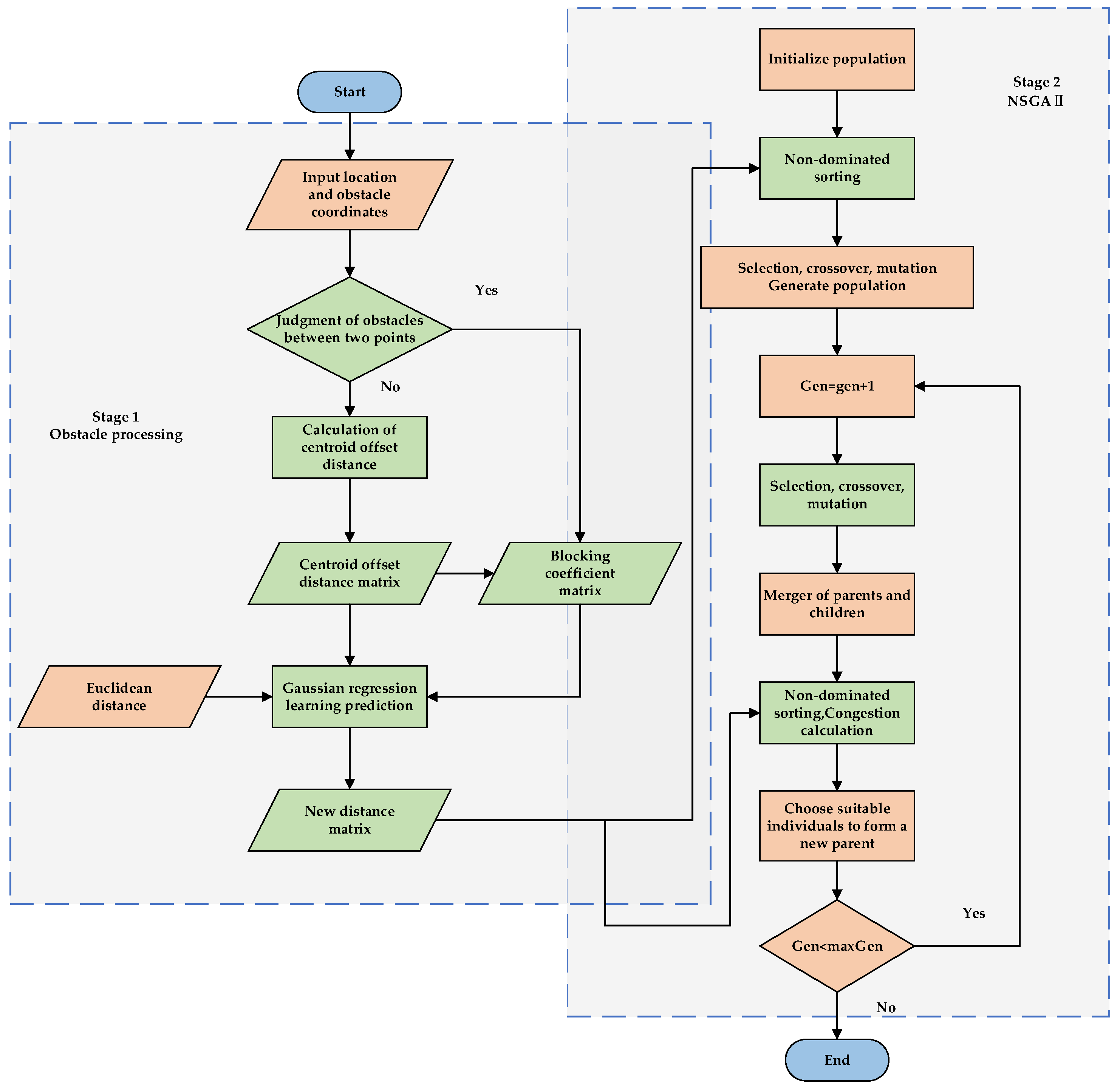
The enhanced HO-NSGAII algorithm efficiently identifies the presence of obstacles between two designated points by analyzing the coordinates of each position point on the map, the coordinates of the obstacle material center, and the obstacle’s area. Additionally, it promptly estimates the actual distance by leveraging the findings presented in Section 3. This addresses the limitations of the initial algorithm in real-world scenarios. The flow of the hybrid algorithm is shown in Figure 5.
Figure 5.
HO-NSGAII algorithm (the green part is the part of the algorithm improvement and optimization in this article).
4.1. Handling of Obstacle Blocking Effects
The NSGAII algorithm currently utilized is limited in its ability to calculate the Euclidean distance solely based on position coordinates for delivery distance processing, without considering the presence of obstacles. To address this limitation, this study proposes the use of a centroid offset distance matrix to assess the existence of obstacles between all positions. The centroid offset distance is defined as the distance between the center of the obstacle material and the line connecting two position points. By analyzing the location points and obstacle coordinate data from the deck map, a matrix of centroid deviation distances between each location point and obstacle is established. Subsequently, by evaluating whether the centroid deviation distance exceeds the coverage range of various obstacles, a matrix of obstacle obstruction coefficients between each location point is generated. By integrating Gaussian process regression prediction in Section 3, the necessary feature data are provided for the subsequent prediction of obstacle impact distances, resulting in the development of a distance matrix tailored to address practical challenges.
4.2. Encoding Method
The encoding of the solution plays a crucial role in addressing the multi-constraint LRP, as it significantly impacts the algorithm’s complexity and effectiveness. This study employs integer coding to depict individuals (feasible solutions), with each individual encompassing one or multiple distribution routes. Each route comprises a set of waypoints and a distribution center, indicating that a distribution vehicle initiates from the distribution center and fulfills the distribution task in accordance with the sequence of waypoints.
For instance, in the context of the location-routing problem (LRP) involving four candidate distribution centers and ten cabins, the provided example illustrates a feasible solution code for the problem. This solution comprises three distribution routes. The vehicles in route 1 initiate from distribution center 12, carry out the distribution to cabins 6-3-2, and subsequently return to distribution center 12. Notably, distribution center 13 is absent from the feasible solution code, suggesting that it has not been chosen (each vehicle can only serve one distribution center, so three vehicles are needed in Figure 6. When the number of delivery locations increases, there will be a situation where one vehicle serves multiple routes).
Figure 6.
Chromosome diagram.
4.3. Initial Solution Generation
To efficiently generate viable initial solutions and enhance population diversity, the initial population (P) is typically created through random generation. Initially, suitable distribution centers are allocated to each cabin using random numbers, followed by the random generation of paths to establish the sequence in which each distribution center caters to the cabin.
To prevent the generation of impractical solutions in the initial solution, this study initially chooses a cabin randomly. Subsequently, it establishes a group of nodes that can access the current cabin within the constraints of time windows. The process continues by selecting the next cabin and aggregating the demand for the cabin group. Once the distribution vehicle reaches its capacity limit, the current route is concluded, and a distribution center is designated. This decoding approach enhances the quality of the initial solution, facilitating swift population convergence.
4.4. Non-Dominated Sorting and Congestion Calculation
The population is partitioned into distinct non-dominated levels according to dominance relationships. Initially, in population P, individuals with the current Pareto optimal solution are assigned to level 1, and subsequently, these individuals from level 1 are eliminated to create a new population, denoted as P*. Within the new population P*, the non-dominated level of the optimal solution is designated as 2. This process continues iteratively until all individuals in population P have been assigned their respective non-dominated levels. The pseudo code for this procedure is presented in Algorithm 1:
| Algorithm 1: Fast Non-Dominated Sorting | |
| Input: | Population P |
| Output: | Pareto rank |
| 1: | Calculate the number of dominant individuals Ni and the combination of dominant individuals Si for each individual in population P |
| 2: | rank = 1 |
| 3: | While P is not empty DO |
| 4: | Form a set F of individuals with Ni = 0 and label the non-dominant |
| 5: | level as rank; For i ∈ F DO |
| 6: | For l ∈ Si DO |
| 7: | Nl = Nl−1 |
| 8: | End For |
| 9: | End For |
| 10: | New population P |
| 11: | rank = rank + 1 |
| 12: | End While |
The congestion calculation is employed to quantify the proximity among individuals belonging to the same non-dominated level. It is utilized in algorithms to maintain the diversity of population individuals and prevent convergence to local optima. The pseudo code can be found in Algorithm 2:
| Algorithm 2: Congestion Calculation | |
| Input: | Population P |
| Output: | Congestion C |
| 1: | Calculate each objective function f of an individual and calculate the non-dominated rank |
| 2: | For rank = 1: max_rank DO |
| 3: | Take individuals with a non-dominant rank to form a set F |
| 4: | For i ∈ F DO |
| 5: | For each f DO |
| 6: | Sort according to f, the maximum and minimum C are infinite |
| 7: | Ci = Ci + (f(i + 1) − f(i − 1))/(fmax − fmin) |
| 8: | End For |
| 9: | End For |
| 10: | rank = rank + 1 |
| 11: | End For |
4.5. Selection, Crossover, and Mutation
4.5.1. Selection Operation
The selection process aims to identify outstanding individuals within the group, enabling the algorithm to progress in a more favorable direction during the initial stages of the iteration.
Following the completion of population non-dominated sorting and crowding calculation, the elite strategy is employed to select the top 80% of exceptional individuals for the mating pools. Subsequent crossover and mutation operations are then conducted. Upon completion of the entire process, the parent and offspring populations are merged. A rapid non-dominated sorting is then carried out to identify outstanding individuals for advancement to the next generation.
4.5.2. Crossover Operation
The crossover operation involves recombining a specific number of genes from two parents to produce a novel individual. This process aims not only to preserve genes with favorable traits but also to generate new individuals with beneficial characteristics.
This involves randomly selecting one position of the parental chromosome genes and performing a gene exchange at both positions. The exchanged solution is output if the constraint conditions are satisfied. Otherwise, the initial solution is output.
4.5.3. Mutation Operation
The mutation operation serves the dual purpose of preventing the population from converging to local optima and enhancing the diversity of chromosomes. This study focuses on two specific methods: swap mutation and reverse sequence mutation.
Swap mutation involves randomly selecting two positions on a chromosome for the purpose of swapping genetic material.
Reverse sequence mutation involves randomly selecting two positions from the chromosome coding arrangement and reversing the sequence of elements between the two positions.
5. Result and Discussion
5.1. Instance Validation Conditions
In this section, the HO-NSGAII algorithm developed in Section 4 will be applied to address the shipboard material location-routing problem within a standard deck area. Due to the limitations of similar heuristic algorithms in handling obstacle blocks, the experimental outcomes lack reference significance. Therefore, this study exclusively contrasts the HO-NSGAII algorithm’s performance with the traditional NSGAII algorithm, which does not consider obstacle blocks, to evaluate the efficacy of the former.
The study was carried out within the construction setting of the fifth and sixth primary vertical zones on the sixth deck of a sizable cruise ship primarily designated for passenger cabins. The designated area spans 100 m in length and 35 m in width. In the process of cabin assembly, materials are first transported to a temporary storage location on the ship before being conveyed to the construction site of each cabin. Within this area, there are a total of four common obstacles, comprising twenty-five cabin waiting points and five alternative distribution centers throughout the construction phase.
Two algorithms were employed to determine the optimal delivery route and the number of vehicles needed within the standard deck area. The comparison of algorithms involved the following parameter settings: the population size for the HO-NSGAII and NSGAII algorithms was set to popsize = 400, with a maximum iteration number of genmax = 500, a crossover probability of crossp = 0.9, and a mutation probability of mutp = 0.05.
All experiments were run on a computer with an AMD Ryzen5 4600H 3.00 GHz processor, 16GB RAM.
5.2. Optimization Results and Analysis
The distribution center and cabin in the validation area were relocated, and experiments were carried out in various application environments. Three cases were chosen for comparison. Multiple experiments were conducted on two algorithms to determine the superior performing data in each case. Each data table represents a set of Pareto solutions. A set of data was selected for display in Table 3 and Table 4, with the remaining data in the Supplementary Materials.
Table 3.
NSGAII TEST-01 DATA.
Table 4.
HO-NSGAII TEST-01 DATA.
The NSGAII algorithm calculates the distribution distance based on the location coordinates, resulting in the straight-line distance between two location points. When obstacles are present between two points, the actual distribution route deviates from a straight line, leading to a longer distribution distance compared to the straight-line distance. Therefore, when comparing solutions, it is necessary to first modify the solutions obtained by the NSGAII algorithm. As shown in Table 5, D1 represents the delivery distance of the initial solution, and D2 is the modified distance after considering the impact of obstacles. In contrast, the HO-NSGAII algorithm accounts for obstacle distances, eliminating the need for distance modification (D3 = D4). The specific comparison results are presented in Table 5 and Figure 7, demonstrating superior calculation outcomes for the HO-NSGAII algorithm. In Table 5, m represents the number of vehicles, D1 and D3 represent the delivery distance before correction, while D2 and D4 represent the distance after correction. The distance gap is calculated as D2–D4, and the optimization rate is expressed as the distance gap divided by D2.
Table 5.
Data comparison.
Figure 7.
Comparison of delivery distances for the same number of vehicles.
Through the comparison of experimental data, it was observed that the Pareto solution set derived from the application of the HO-NSGAII algorithm under identical conditions exhibits superior performance. Specifically, the solution set demonstrates a shorter distribution distance when the number of vehicles is consistent. This improvement can be attributed to the direct consideration of obstacle distance within the algorithm, resulting in outcomes that better reflect real-world scenarios and mitigate the impact of obstacles on the route.
Taking one set of data as an example, the actual calculation results are as follows: Figure 8 shows the distribution routes for two types of decentralized solutions (the red dashed line in the figure represents the revised actual route).
Figure 8.
Distribution route. (a) HO-NSGAII; (b) NSGAII.
The HO-NSGAII algorithm introduced in this study offers a solution to the challenge of material location and path planning in scenarios with obstacles. In comparison to the conventional NSGAII algorithm, the proposed algorithm demonstrates enhanced effectiveness in obstacle scenarios. It is capable of generating a more optimal distribution scheme with shorter distribution distances for a consistent number of vehicles, resulting in more practical outcomes.
5.3. Managerial Insights Analysis
Cruise ship cabin construction managers often rely on their experience to determine the sequence of cabin construction and the location for material storage. However, this approach can lead to issues such as material stacking on decks and the blocking of distribution routes, resulting in an inefficient plan. The research presented in this paper offers a distribution scheme that is more aligned with the deck construction environment, providing managers with multiple options. For instance, when scheduling the construction of a group of cabins, managers can select a scheme with fewer vehicles if there are vehicle delivery constraints. Alternatively, they can opt for a scheme with the shortest overall delivery distance if the deck construction environment permits. In conclusion, the findings of this study can assist managers in selecting appropriate schemes based on specific circumstances, aiding in decision-making processes and facilitating the identification of suitable storage locations and distribution routes.
6. Conclusions
This study examines the issue of the on-board storage and distribution of materials for cruise ship cabins. To address the challenge of material distribution in obstructed environments, a ship location path optimization method is proposed, taking into account obstacle influences. The utilization of Gaussian process regression learning enables the rapid estimation of obstacle impact distances. Then, this article proposes a HO-NSGAII algorithm. The algorithm is designed based on problem characteristics, incorporating design coding, selection, crossover, and mutation. The proposed algorithm outperforms the traditional NSGAII algorithm by providing better distribution routes and shorter distances under the same number of vehicles. This approach effectively resolves location-routing problems in obstacle-laden environments, resulting in a reduction of delivery distances by 3–17% across various scenarios.
In future research, the ship location-routing problem with multiple delivery cycles and dynamic obstacles will be our main research content. Compared with the HO-NSGAII algorithm in this paper, the application of more advanced optimization algorithms to solve such problems is also the future research direction, such as the adaptive algorithm [38], polyploid algorithm [39], hyper heuristic algorithm [40], and so on. The existing research results of optimization algorithms in other fields can be used for reference, such as online learning, scheduling, and transportation [41,42].
Supplementary Materials
The following supporting information can be downloaded at: https://www.mdpi.com/article/10.3390/app14177510/s1. Table S1. NSGAII TEST-02 DATA; Table S2. HO-NSGAII TEST-02 DATA; Table S3. NSGAII TEST-03 DATA; Table S4. HO-NSGAII TEST-03 DATA.
Author Contributions
J.L. prepared the abstract and introduction of the paper. W.H. was responsible for the literature review of the paper, the construction of mathematical models, the design of obstacle distance processing methods, and the implementation of algorithms. X.W. and R.D. were mainly responsible for the processing of experimental data and the generation of data tables. P.L. was mainly responsible for the processing of the paper map. Finally, W.H. completed the writing of the manuscript. All authors reviewed the manuscript. All authors have read and agreed to the published version of the manuscript.
Funding
This research is funded by the Ministerial Civil Ship Research Project of China (Grant numbers 2019331 and 2018473).
Institutional Review Board Statement
Not applicable.
Informed Consent Statement
Not applicable.
Data Availability Statement
The data presented in this study are available in article.
Acknowledgments
The authors are responsible for the contents of this publication. In addition, the authors would like to thank lab classmates for their contribution to the writing quality.
Conflicts of Interest
Author Xiaoyuan Wu was employed by the company Shanghai Waigaoqiao Shipbuilding Co., Ltd. The remaining authors declare that the research was conducted in the absence of any commercial or financial relationships that could be construed as potential conflicts of interest.
References
- Cerveny, L.K.; Miller, A.; Gende, S. Sustainable Cruise Tourism in Marine World Heritage Sites. Sustainability 2020, 12, 611. [Google Scholar] [CrossRef]
- Chen, Q.; Ge, Y.-E.; Lau, Y.; Dulebenets, M.A.; Sun, X.; Kawasaki, T.; Mellalou, A.; Tao, X. Effects of COVID-19 on Passenger Shipping Activities and Emissions: Empirical Analysis of Passenger Ships in Danish Waters. Marit. Policy Manag. 2023, 50, 776–796. [Google Scholar] [CrossRef]
- Yip, T.L.; Lau, Y.; Kanrak, M. Social Transformation in the Cruise Industry during the COVID-19 Pandemic. Front. Mar. Sci. 2023, 10, 1179624. [Google Scholar] [CrossRef]
- Jiao, Y.; Dulebenets, M.A.; Lau, Y. Cruise Ship Safety Management in Asian Regions: Trends and Future Outlook. Sustainability 2020, 12, 5567. [Google Scholar] [CrossRef]
- Wang, J.; Yin, J.; Khan, R.U.; Wang, S.; Zheng, T. A Study of Inbound Logistics Mode Based on JIT Production in Cruise Ship Construction. Sustainability 2021, 13, 1588. [Google Scholar] [CrossRef]
- Salhi, S.; Nagy, G. Consistency and Robustness in Location-Routing. Stud. Locat. Anal. 1999, 13, 3–19. [Google Scholar]
- Drexl, M.; Schneider, M. A Survey of Variants and Extensions of the Location-Routing Problem. Eur. J. Oper. Res. 2015, 241, 283–308. [Google Scholar] [CrossRef]
- Mara, S.T.W.; Kuo, R.J.; Asih, A.M.S. Location-routing Problem: A Classification of Recent Research. Int. Trans. Oper. Res. 2021, 28, 2941–2983. [Google Scholar] [CrossRef]
- Ghaffari-Nasab, N.; Jabalameli, M.S.; Aryanezhad, M.B.; Makui, A. Modeling and Solving the Bi-Objective Capacitated Location-Routing Problem with Probabilistic Travel Times. Int. J. Adv. Manuf. Technol. 2013, 67, 2007–2019. [Google Scholar] [CrossRef]
- Yu, V.F.; Lin, S.-W.; Lee, W.; Ting, C.-J. A Simulated Annealing Heuristic for the Capacitated Location Routing Problem. Comput. Ind. Eng. 2010, 58, 288–299. [Google Scholar] [CrossRef]
- Ting, C.-J.; Chen, C.-H. A Multiple Ant Colony Optimization Algorithm for the Capacitated Location Routing Problem. Int. J. Prod. Econ. 2013, 141, 34–44. [Google Scholar] [CrossRef]
- Validi, S.; Bhattacharya, A.; Byrne, P.J. A Case Analysis of a Sustainable Food Supply Chain Distribution System—A Multi-Objective Approach. Int. J. Prod. Econ. 2014, 152, 71–87. [Google Scholar] [CrossRef]
- Marinakis, Y. An Improved Particle Swarm Optimization Algorithm for the Capacitated Location Routing Problem and for the Location Routing Problem with Stochastic Demands. Appl. Soft Comput. 2015, 37, 680–701. [Google Scholar] [CrossRef]
- Lopes, R.B.; Ferreira, C.; Santos, B.S. A Simple and Effective Evolutionary Algorithm for the Capacitated Location–Routing Problem. Comput. Oper. Res. 2016, 70, 155–162. [Google Scholar] [CrossRef]
- Yu, X.; Zhou, Y.; Liu, X.-F. A Novel Hybrid Genetic Algorithm for the Location Routing Problem with Tight Capacity Constraints. Appl. Soft Comput. 2019, 85, 105760. [Google Scholar] [CrossRef]
- Hof, J.; Schneider, M.; Goeke, D. Solving the Battery Swap Station Location-Routing Problem with Capacitated Electric Vehicles Using an AVNS Algorithm for Vehicle-Routing Problems with Intermediate Stops. Transp. Res. Part B Methodol. 2017, 97, 102–112. [Google Scholar] [CrossRef]
- Quintero-Araujo, C.L.; Guimarans, D.; Juan, A.A. A Simheuristic Algorithm for the Capacitated Location Routing Problem with Stochastic Demands. J. Simul. 2021, 15, 217–234. [Google Scholar] [CrossRef]
- Wu, Y.; Qureshi, A.G.; Yamada, T. Adaptive Large Neighborhood Decomposition Search Algorithm for Multi-Allocation Hub Location Routing Problem. Eur. J. Oper. Res. 2022, 302, 1113–1127. [Google Scholar] [CrossRef]
- Carrasco Heine, O.F.; Demleitner, A.; Matuschke, J. Bifactor Approximation for Location Routing with Vehicle and Facility Capacities. Eur. J. Oper. Res. 2023, 304, 429–442. [Google Scholar] [CrossRef]
- Galindres, L.F.; Guimarães, F.G.; Gallego-Rendón, R.A. Multi-Objective Sustainable Capacitated Location Routing Problem Formulation in Sustainable Supply-Chain Management. Eng. Optim. 2023, 55, 526–541. [Google Scholar] [CrossRef]
- Ponboon, S.; Qureshi, A.G.; Taniguchi, E. Branch-and-Price Algorithm for the Location-Routing Problem with Time Windows. Transp. Res. Part E Logist. Transp. Rev. 2016, 86, 1–19. [Google Scholar] [CrossRef]
- Koç, Ç.; Bektaş, T.; Jabali, O.; Laporte, G. The Fleet Size and Mix Location-Routing Problem with Time Windows: Formulations and a Heuristic Algorithm. Eur. J. Oper. Res. 2016, 248, 33–51. [Google Scholar] [CrossRef]
- Basirati, M.; Akbari Jokar, M.R.; Hassannayebi, E. Bi-Objective Optimization Approaches to Many-to-Many Hub Location Routing with Distance Balancing and Hard Time Window. Neural Comput. Appl. 2020, 32, 13267–13288. [Google Scholar] [CrossRef]
- Alamatsaz, K.; Ahmadi, A.; Mirzapour Al-e-hashem, S.M.J. A Multiobjective Model for the Green Capacitated Location-Routing Problem Considering Drivers’ Satisfaction and Time Window with Uncertain Demand. Env. Sci. Pollut. Res. 2022, 29, 5052–5071. [Google Scholar] [CrossRef]
- Tasouji Hassanpour, S.; Ke, G.Y.; Zhao, J.; Tulett, D.M. Infectious Waste Management during a Pandemic: A Stochastic Location-Routing Problem with Chance-Constrained Time Windows. Comput. Ind. Eng. 2023, 177, 109066. [Google Scholar] [CrossRef] [PubMed]
- Maghfiroh, M.F.N.; Yu, V.F.; Redi, A.A.N.P.; Abdallah, B.N. A Location Routing Problem with Time Windows Consideration: A Metaheuristics Approach. Appl. Sci. 2023, 13, 843. [Google Scholar] [CrossRef]
- Nguyen, V.-P.; Prins, C.; Prodhon, C. A Multi-Start Iterated Local Search with Tabu List and Path Relinking for the Two-Echelon Location-Routing Problem. Eng. Appl. Artif. Intell. 2012, 25, 56–71. [Google Scholar] [CrossRef]
- Nguyen, V.-P.; Prins, C.; Prodhon, C. Solving the Two-Echelon Location Routing Problem by a GRASP Reinforced by a Learning Process and Path Relinking. Eur. J. Oper. Res. 2012, 216, 113–126. [Google Scholar] [CrossRef]
- Ben Mohamed, I.; Klibi, W.; Sadykov, R.; Şen, H.; Vanderbeck, F. The Two-Echelon Stochastic Multi-Period Capacitated Location-Routing Problem. Eur. J. Oper. Res. 2023, 306, 645–667. [Google Scholar] [CrossRef]
- Nucamendi-Guillén, S.; Martínez-Salazar, I.; Khodaparasti, S.; Bruni, M.E. New Formulations and Solution Approaches for the Latency Location Routing Problem. Comput. Oper. Res. 2022, 143, 105767. [Google Scholar] [CrossRef]
- Warsame, Y. Integrating Location-Routing with Task and Motion Planning. In Proceedings of the 2020 IEEE 16th International Conference on Automation Science and Engineering (CASE), Hong Kong, China, 20–21 August 2020; IEEE: New York, NY, USA, 2020; pp. 329–334. [Google Scholar]
- Wang, Y.; Sun, Y.; Guan, X.; Fan, J.; Xu, M.; Wang, H. Two-Echelon Multi-Period Location Routing Problem with Shared Transportation Resource. Knowl.-Based Syst. 2021, 226, 107168. [Google Scholar] [CrossRef]
- Erke, S.; Bin, D.; Yiming, N.; Qi, Z.; Liang, X.; Dawei, Z. An Improved A-Star Based Path Planning Algorithm for Autonomous Land Vehicles. Int. J. Adv. Robot. Syst. 2020, 17, 172988142096226. [Google Scholar] [CrossRef]
- Li, C.; Huang, X.; Ding, J.; Song, K.; Lu, S. Global Path Planning Based on a Bidirectional Alternating Search A* Algorithm for Mobile Robots. Comput. Ind. Eng. 2022, 168, 108123. [Google Scholar] [CrossRef]
- Lin, M.; Yuan, K.; Shi, C.; Wang, Y. Path Planning of Mobile Robot Based on Improved A* Algorithm. In Proceedings of the Control & Decision Conference, Chongqing, China, 28–30 May 2017. [Google Scholar]
- Gopinath, K.G.S.; Pal, S.; Tambe, P. Prediction of Hardness and Fracture Toughness in Liquid-Phase-Sintered Alumina System Using Gaussian Process Regression and Minimax Probability Machine Regression. Mater. Today Proc. 2018, 5, 12223–12232. [Google Scholar] [CrossRef]
- Deb, K.; Pratap, A.; Agarwal, S.; Meyarivan, T. A Fast and Elitist Multiobjective Genetic Algorithm: NSGA-II. IEEE Trans. Evol. Comput. 2002, 6, 182–197. [Google Scholar] [CrossRef]
- Chen, M.; Tan, Y. SF-FWA: A Self-Adaptive Fast Fireworks Algorithm for Effective Large-Scale Optimization. Swarm Evol. Comput. 2023, 80, 101314. [Google Scholar] [CrossRef]
- Dulebenets, M.A. An Adaptive Polyploid Memetic Algorithm for Scheduling Trucks at a Cross-Docking Terminal. Inf. Sci. 2021, 565, 390–421. [Google Scholar] [CrossRef]
- Singh, E.; Pillay, N. A Study of Ant-Based Pheromone Spaces for Generation Constructive Hyper-Heuristics. Swarm Evol. Comput. 2022, 72, 101095. [Google Scholar] [CrossRef]
- Singh, P.; Pasha, J.; Moses, R.; Sobanjo, J.; Ozguven, E.E.; Dulebenets, M.A. Development of Exact and Heuristic Optimization Methods for Safety Improvement Projects at Level Crossings under Conflicting Objectives. Reliab. Eng. Syst. Saf. 2022, 220, 108296. [Google Scholar] [CrossRef]
- Dulebenets, M.A. A Diffused Memetic Optimizer for Reactive Berth Allocation and Scheduling at Marine Container Terminals in Response to Disruptions. Swarm Evol. Comput. 2023, 80, 101334. [Google Scholar] [CrossRef]
Disclaimer/Publisher’s Note: The statements, opinions and data contained in all publications are solely those of the individual author(s) and contributor(s) and not of MDPI and/or the editor(s). MDPI and/or the editor(s) disclaim responsibility for any injury to people or property resulting from any ideas, methods, instructions or products referred to in the content. |
© 2024 by the authors. Licensee MDPI, Basel, Switzerland. This article is an open access article distributed under the terms and conditions of the Creative Commons Attribution (CC BY) license (https://creativecommons.org/licenses/by/4.0/).








