Abstract
Artificial intelligence, particularly machine learning, has revolutionized organizational decision-making processes by assuming many decision responsibilities traditionally allocated to humans. In this scenario, decision-support systems based on AI have gained considerable relevance, although the attitudes of managers toward intelligent agents are still unbalanced towards human intervention in decision-making. An additional level of complexity arises when the development of these systems occurs within the context of investments in human capital, such as startup funding or organizational development. In this field, decision-making becomes even more critical, since it implies the will, goals, and motivations of every human actor involved: the investors and those seeking investments. termed multi-actor decision-making, this process involves multiple individuals or groups of individuals who, starting from non-coincident objectives, must reach a mutual agreement and converge toward a common goal for the success of the investment. Considering these challenges, this study aims to apply the design thinking technique as a human-centered methodology to support the design of an AI-based multi-actor decision-support system, conceived by Mylia (The Adecco Group), in the field of organizational development. Additionally, the integration of strategic organizational counseling will be introduced to facilitate the modeling of internal DM processes within the provider organization, enabling the seamless flow of internal behaviors from the decision-support system’s conceptualization to its integration in the external market.
1. Introduction
Artificial intelligence (AI), particularly machine learning, has brought a revolutionary transformation in decision-making (DM) processes within organizations, such as the gradual assumption of numerous DM responsibilities that were previously carried out by humans [1]. An important driving factor that has contributed to the recent increase in interest in human–AI DM is the expanding capacity of AI models to support decision processes. Within this domain, the three most used AI models are deep models, shallow models, and the Wizard of Oz [2].
As a result of these AI models, AI-based systems can autonomously learn and uncover hidden insights from data, enabling individuals to make decisions that demonstrate rational superiority [3,4] Indeed, algorithms, defined by Lindebaum et al. [5] as “super-carriers of formal rationality”, offer several advantages over human decision-makers, including the ability to process large volumes of data, rapidly analyze data, and replicate logical and mathematical processes. For these reasons, AI-based DM is considered more efficient, accurate, and flexible [6,7,8].
AI applied to DM processes has already been implemented in many fields, including finance, banking, healthcare, justice, and human resource management [9]. Indeed, within organizations, the employment of AI technologies has increased [10,11], offering powerful resources for organizational DM [12]. In this context, decision-support systems (DSSs) have emerged as crucial tools in aiding management across various activities, including planning and operational execution [13]. More specifically, AI can be beneficial for performance management, employee evaluation, and overall assessment within organizations [14].
In recent decades, the crucial key in selecting an AI approach in DM has been the nature of the task itself [15,16,17]. Routine and well-structured tasks have typically been automated, while more intricate and ambiguous tasks have been addressed through augmentation, which emphasizes a supportive approach rather than outright substitution. As DSSs integrated with AI technology, they have demonstrated their ability to adapt and organize even within uncertain and dynamic environments [18]. Originally conceived as individual tools, these systems have undergone a significant evolution to incorporate sophisticated properties that facilitate group DM and tackle unstructured problems [19,20].
Nevertheless, managers’ acceptance of AI-based solutions in DM remains an ongoing concern, as managers’ attitudes toward artificial agents are still unbalanced toward human primacy. This inclination towards human control in DM has been highlighted in the study conducted by Haesevoets et al. [21]. He found out that a significant majority of managers prefer a partnership where humans hold the majority of DM power, and a considerable percentage of managers desire complete control of human agents.
The literature offers various explanations to clarify this resistance. One explanation for this imbalance is humans’ fear of being replaced in their strategic DM roles and losing their jobs [22]. In addition, the “black box” nature of AI and the lack of transparency in algorithmic DM processes pose significant challenges and greatly affect user trust, which is a crucial factor in the human acceptance of AI [23]. Specifically, Shin explored factors that influence the trust and acceptance of AI, showing that the perception of algorithmic features such as fairness, accountability, and transparency (FAT) have a direct effect on trust and that causability, or the quality of explanations, plays an antecedent role to explainability in building trust. Therefore, recent studies have emphasized the need to provide practical guidelines for the development of user-centered algorithms in order to establish justified trust in AI-based systems [23]. Based on these findings, it is evident that the success of integrating AI into enterprises as DSSs is closely linked to employees’ trust in AI [24] and their perception of maintaining control over decisions. This also influences their willingness to accept and follow artificial recommendations [25].
Given the importance of user trust in AI, an important question we have considered is: Does users’ trust in AI-based DSSs depend solely on the algorithm’s qualities? To what extent is it influenced by their trust in the overall service in which the AI tool is embedded?
An additional level of complexity arises when the development of these AI-based systems occurs within the context of investments in human capital (IHC), which refers to investments in intangible assets such as knowledge, skills, and abilities of individuals [26]. Precisely, IHC is not a unilateral investment but a reciprocal one, since it implies the will, motivations, and goals of each human actor involved [27]: unlike financial investments where investors are the sole decision-makers, IHC involves at least two classes of decision-makers, those who invest and those who seek investments.
Examples of IHC include startup funding [27] and organizational development [28]. On the one hand, venture capitalists must choose which resources (startup teams) to invest in, and, similarly, HR managers and people managers have the task of selecting employees to invest in for organizational development. On the other hand, both the startup founders and the employees seeking development and training opportunities must make an important decision: how to invest their skills, ideas, time, and energy in the best way.
For these reasons, we define this kind of DM as multi-actor decision-making (MADM), “since not a group is making decisions but different actors, or groups of different actors, who—starting from non-coinciding objectives—need to reach a mutual agreement and converge toward a common goal for the success of the investment” ([27], p. 1).
Hence, considering the numerous specific aspects of the case and the related issues that have emerged concerning both the interaction with technology and the type of DM, we found it useful to explore and establish a methodology that could support the design of AI-based DSSs with the following characteristics:
- Multi-actor: They are able to facilitate negotiation practices among multiple actors with different goals and perspectives;
- User-centered: They are focused on the needs, desires, and limitations of prospective users;
- Transparent: They offer a clear and explainable functioning mechanism;
- Trustworthy: They instill trust and legitimacy in their users.
There is also increasing evidence supporting the importance of including ecological criteria for designing technologies [29], to capture the complexity and contingency of real-life actions in specific situations [30]. To this aim, we believe we can benefit from design thinking (DT) as a user-centered approach to help bridge the trust gap toward AI-based services and systems and enable negotiation among multiple actors in the field of IHC.
1.1. The Contribution of DT to the Design of Trustworthy MADSS
DT is a multidisciplinary approach that involves the use of research, prototyping, and various visualization tools to ideate and orchestrate experiences that meet the needs of providers, users, and other stakeholders. The DT methodology has also been applied to the specific sector of services [31]. It is characterized by five main principles [32]:
- User-centered: Services are tailored to the needs of prospective users;
- Co-creative: Users and stakeholders are actively involved in the service design process;
- Sequencing: Services activities are designed as interrelated actions;
- Evidencing: Access to the service is implemented through interactive artifacts;
- Holistic: All activities offered in the service are recognizable as parts of a sole overall performance.
As a result of its unique attributes, DT can play a crucial role in building multi-actor AI-based systems that users can legitimately trust. Indeed, through the following DT principles, designers can address the key challenges and concerns associated with user trust:
- Align with user expectations: DT starts with a deep understanding of user needs, desires, and concerns [33]. By empathizing with users, designers can create services that effectively support the achievement of users’ specific goals and objectives. Indeed, users place their trust in the service as a whole, including how AI is integrated, how it interacts with human users, and how effectively the service addresses users’ needs.
- Engage users and providers as co-creators: In DT, prospective users and providers are actively involved throughout the design process [32]. By engaging them as co-creators, designers can ensure that AI-based DSSs are built on the grounds of their specific DM processes. This participatory approach can foster accountability and user confidence in AI systems.
- Bridge multiple actors: DT acts as a bridge, connecting actors from different contexts through empathy, collaboration, co-creation, and a deep understanding of their needs. By embracing a human-centered approach, DT promotes inclusive DM and the development of innovative solutions that take into consideration the interests of all the actors involved [27].
- Foster transparency: Transparency plays a crucial role in establishing trust in AI systems [16]. Within the framework of DT, designers assess prototypes to verify if they effectively address initial user needs. This evaluation, which involves users who possess domain expertise, can be useful in assessing the clarity of the explanations provided and rating the transparency of the ML model [34].
- Address bias and fairness: When building AI systems, it is crucial to address bias and ensure fairness to foster trust [23]. Throughout its steps, the DT framework helps to consider alternative perspectives, recognize adjacent possibilities, and highlight potential bias [35]. By actively considering ethical considerations and striving for fairness, designers can build AI systems that users perceive as trustworthy and reliable.
Therefore, considering these challenges and opportunities, this study aims to apply the DT technique as a human-centered methodology to support the design of an AI-based multi-actor DSS in a specific case of IHC, also supporting the service in which it is integrated.
1.2. AHEDA Case Study: A DSS for Organizational Development
The case study through which we were able to apply the DT methodology for the design of a multi-actor DSS was provided by Mylia, a brand of The Adecco Group, which specializes in training and development for privates and companies. Our research team, composed of social psychologists, was affiliated with the IDEaCT Social Lab, situated in the Department of Social and Developmental Psychology at Sapienza, University of Rome. The research team established contact with Mylia’s Design & Innovation team during the early stages of the conceptualization of “AHEDA”, an AI-based multi-actor DSS aimed at identifying targeted development pathways for professionals.
More specifically, the AHEDA research project, conducted through a collaboration with various Italian Universities, encompassed several crucial activities. These included creating a psychological questionnaire to understand organizational behavior, developing a behavior mapping tool, and deploying an AI-driven system, in the form of a dynamic Bayesian network (DBN [36,37]), to aid coaches and trainers in identifying the most suitable developmental path. To investigate organizational behavior, the AHEDA questionnaire is based on a model of 10 dimensions: Emotional Balance, Openness to Risk, Data-Driven Mindset, Trust, Time Management, Networking, Team Building, Influence, Organizational Identity, and Fulfillment. These psychological dimensions are interconnected within a network of associative–causal relationships, serving as predictors of professional achievement.
By leveraging AI techniques, the AHEDA project identifies the most effective probabilistic causal model, integrating explanatory and predictive capabilities. This resulting AHEDA model becomes the basis of an algorithm that suggests pathways based on initial profiles and desired improvements. These suggested pathways and target profiles provide valuable insights for coaches and trainers in tailoring development/training programs that effectively align with individuals’ goals.
The primary objective of the consultancy provided by our research team was to support the design and sales process of AHEDA, aligning and integrating the service concept already developed by Mylia with the insights that emerged from the DT process.
Due to organizational requirements, the scope of the pilot experimentation will focus solely on the development path, which is the reason why the DT process in this research primarily targets coaching. There are plans for a future expansion to address training needs more exclusively.
2. The Design Process
Our design process is based on a dual approach. First, we focused on the internal DM processes within the provider organization that are essential for service delivery. Second, we analyzed users’ experiences and insights to align the service with user needs and expectations and facilitate the negotiation process within the MADM process. Specifically, our design process is structured as the following four primary steps (Figure 1):
Figure 1.
The design process.
- The first step was focused on exploring the provider organization and enhancing the awareness of providers’ intentions and boundaries that shaped their DM. By gaining a deeper understanding of the providers’ perspectives, we aimed to ensure that their intentions were aligned with the desired outcomes and create a foundation for effective decision support.
- The second step involved the exploration of prospective users to gather valuable data about their psychological world. This exploration enabled us to collect relevant information that served as the basis for the subsequent modeling activity. Understanding the needs, motivations, and cognitive processes of prospective users proved to be crucial in designing a user-centered solution.
- In the third step, we engaged in the modeling of DM processes and activities specific to the prospective users and the providers. This comprehensive modeling approach allowed us to gain a holistic view of the different categories of prospective users involved. By capturing the complexities of their DM processes, we aimed to develop a solution that would address their unique needs and challenges.
- The final step involved bridging the users and the providers by aligning their respective DM flows. This step proved to be instrumental in identifying potential issues and developing solutions that facilitated the creation of points of convergence between all the actors involved.
2.1. Classification of DT Tools
Based on Mylia’s requests, we chose a selection of DT tools and methodologies that can be classified into two categories according to their specific goals:
- Tools to produce knowledge (e.g., strategic organizational counseling and user research): These help to fully understand DM processes and activities of all the actors involved in the service design, from the providers’ and users’ perspectives;
- Tools to model DM processes and activities (e.g., empathy map, personas, activity diagram, service ecology map, MADM flow, and organizational DM flow): These help to model both the DM processes and activities of the providers and the users in order to create a bridge that can offer efficacy and efficiency to the providers and satisfaction of needs to the users.
Some tools used for modeling DM processes, such as MADM flow and organizational DM flow, have been specifically adapted for the purpose of this research and represent a novel element from a methodological perspective. These tools will be explained in detail in the following paragraphs.
2.2. Participants
Following a briefing with the provider organization, we identified four crucial categories of actors to explore, distinguishing them between primary users (coaches and coachees/training participants), and secondary users (HR and people managers). In addition, we decided to include in the research some components of the Design & Innovation team of Mylia to gain insights into the provider organization’s perspective.
Specifically, we included in our research all those people who:
- consented to participate in the study and signed the informed consent;
- provided consent for data treatment;
- know Italian;
- are part of the identified target groups: coaches, coachees/training participants, HR managers, people managers, and Design & Innovation team of Mylia.
In the end, we recruited 19 participants:
- 8 as primary users (4 coaches and 4 coachees/training participants);
- 8 as secondary users (4 HR and 4 people managers);
- 3 members of the Design & Innovation team of Mylia.
The categories and numbers of the recruited participants are shown in the following table (Table 1).
Table 1.
Recruited participants.
3. Data Collecting
3.1. Tools to Produce Knowledge
In this section, we will present the methodology of qualitative data collection. For this research stage, we used tools to produce knowledge. Specifically, the analyses conducted belong to two distinct levels: internal and external to the organization. On one hand, internal organizational needs were explored through an innovative consulting methodology called strategic organizational counseling (SOC [28,38,39]), developed by the IDEaCT Social Lab of Sapienza, to identify the required competencies and key actors to streamline and enhance the AHEDA service sales process. On the other hand, the specific technique of User Research was carried out to understand the specific support requirements of prospective users in order to align AHEDA with their needs and expectations. Regarding the fundamental principles of user experience, it can be asserted that, while the emphasis on users was directed towards enhancing the usability and acceptance of the DSS, the focus on the provider organization catered to another imperative requirement: the domain suitability, signifying the capability to seamlessly integrate within a well-established usage context. As a result, a meticulous analysis of both levels became indispensable.
3.2. SOC: Innovation Starts from Inside
SOC is a methodology developed by the IDEaCT Social Lab of Sapienza that supports organizations in the development of services and in facilitating the organizational processes that are essential for the success of the organization. SOC uses dialogic sessions and psychological interview techniques to highlight how organizational structure and processes can be crucial in meeting the demands of potential customers. These sessions are goal-oriented interviews aimed at refining the flow of organizational processes, starting from service design and ending with external market integration. Therefore, psychologists experienced in organizational counseling should work to elicit criteria and representations that guide these DM processes at the organizational level.
In the case of Mylia, it seemed particularly useful to integrate DT with these sessions. This work would have allowed us to integrate both the study of system functionalities and the analysis of the organizational processes to identify how the service could be conveyed within the organization before being sold. Therefore, in addition to DT procedures, we proposed to Mylia four SOC sessions: three individuals, and one group. The advantages deriving from the introduction of this methodology refer to the possibility of refining the work, not on the product, but on the service as a whole, which implies the collaboration of a solid organizational structure. The SOC sessions, conducted by two consultants with experience in the methods of managing maieutic interviews in the organizational field, were focused on specific objectives:
- Making explicit the participation of key actors for the success of a service in the organization;
- Modeling the flow of organizational DM processes that lead the service from design to sale, focusing on the main critical issues or best practices, respectively, able to interrupt the flow or make it smoother.
The sessions required the involvement of three members of the Design & Innovation team (which worked on the conception of the AHEDA service) and proceeded with a funnel mode. The purpose of our work was to define a flow of organizational DM processes and behaviors—favorable and unfavorable—of each crucial actor in the process, that could interrupt or facilitate the flow, constituting a “barrier” or a “push”. According to the maieutic method, the participants received reflective interventions capable of guiding them towards the construction of structured paths in which the flow of organizational DM processes became explicit. The result of these sessions was from time to time discussed and reworked by the participants themselves in a visual format that was consolidated in the last restitution meeting and will be also aligned with the actors mentioned within the flow, so as to elicit awareness in order to resort to any facilitative interventions if necessary. The flow diagram, which emerged as an outcome of this process, will be presented in the results with the name organizational DM flow.
3.3. User Research: The Support Users Need
User research is the phase that precedes the design of the user experience for a product or service. It is a process that generally employs qualitative research methods, commonly preferred in the realm of user experience, as they allow for the in-depth exploration of user needs.
For conducting user research, we opted for a specific kind of interview, namely, the narrative interview [40]. The narrative interview proved to be an effective approach for accessing the user’s perspective and understanding their thoughts. Through narrative interviews, we were able to collect rich and insightful data in the form of personal stories, where individuals shared their lived experiences related to specific themes defined by the researcher. This method was selected because it provides a comprehensive understanding of the opinions and motivations that influence individuals’ attitudes and behaviors, it allows for the exploration of intersubjective representations and diverse objectives, and its flexibility enables a multifocal investigation of various interests.
Sixteen interviews were conducted remotely via the Google Meet platform from March 2022 to June 2022. The interviews were divided equally for each target involved: coaches (4), coachees/training participants (4), HR managers (4), and people managers (4). All the interviews, which lasted about one hour and a half, were video-recorded to allow for their subsequent transcription, which was necessary for the following phases of data collection and qualitative analysis. The identification of key themes and the construction of interview scripts were carried out following the initial brief, although the first interviews served as guidelines for the finalization of the scripts. Below (Table 2) is the list of topics covered for each thematic area of the interview (some variations have been adapted according to the target involved).
Table 2.
Interview topics.
4. Data Analysis
Thematic Analysis
In the second stage, interviews were analyzed and encoded using a DT tool-oriented coding criteria based on the Thematic Analysis approach by Braun and Clarke [41]. This indicates that the criteria identified as guidelines for the Thematic Analysis were aimed at creating specific DT tools, particularly the development of the empathy map [42] and the activity diagram [43]. The coding process has been supported by the use of MAXQDA software, which, in particular, has optimized the organization and systematization of data and codes within a single repository. Among various qualitative methodological approaches, including Grounded Theory [44] or Discourse Analysis [45], we opted for Thematic Analysis since our interest was directed toward exploring key themes established before data collection, used for the construction of semi-structured narrative interviews. Unlike Grounded Theory, directed toward discovering theories from data, and, hence, characterized by a bottom-up methodology, our approach is hybrid, integrating both data-driven and theory-driven aspects. On one hand, the theory-driven facet is motivated by our DT tool-oriented perspective, aimed at investigating specific areas of users’ behavior that complement the identified DT tools, within predetermined interview themes. On the other hand, the data-driven aspect arises from the openness approach to discover themes that spontaneously emerge during the data collection process. Moreover, unlike Discourse Analysis, which focuses on the discourse itself, the concern of the thematic analysis is with what the discourse reveals about experiences, rules, activities, and so on [45], fundamental insights for user research. Hence, we adapted Thematic Analysis in the context of DT using a mixed approach that incorporates both deductive and inductive modes, guided by theoretical frameworks and the emergence of spontaneous data. The following steps of Braun and Clarke [41] were involved:
- Data collection: This involves a collection of relevant data for our research through semi-structured narrative interviews;
- Transcription: This involves the transcription of the collected data into textual format;
- Familiarization with data: This involves familiarization with the content of data to gain a general understanding;
- Generation of categories:
- ○
- This involves the identification of the main themes using a theory-driven approach, referring to the areas of users’ psychological functioning identified by Bland [42] for the creation of the empathy map (do, think, say, feel, hear, see, gain, and pain).
- ○
- This involves the development of sub-themes, taken as a reference for creating the activity diagram, through a data-driven approach, identifying the main stages of the development path.
- Coding: This involves the assignment of different parts of the data to the identified categories (Figure 2).
Figure 2. An example of a generated category for “Feel” (area of empathy map). - Revision and refinement: This involves the examination of the categories, ensuring an accurate representation of the data.
- Theme analysis: This involves an analysis of the identified themes and sub-themes for integration into subsequent DT tools, i.e., the empathy map and the activity diagram.
This hybrid approach aimed to identify how different target groups positioned themselves in various areas of their psychological functioning regarding relevant themes of the development path. According to us, the innovation of this procedure lies in our targeted application to the creation of DT tools. Indeed, this approach is commonly employed to create the activity diagram, aimed at structuring individual ideas and insights into a hierarchical framework that elucidates patterns and themes. In our particular case, we aimed to blend two DT tools, namely, the empathy map and the activity diagram, to enrich our analysis. In this way, we provided a deeper layer of understanding, specifically in terms of how certain stages of the process, identified as activities within the activity diagram (see the subsequent paragraph), were perceived in a specific area of users’ psychological functioning. For instance, showing that the activity of “identifying developmental needs” was the most abundant in “pains” indicates its significance as a critical juncture of the process (Figure 3).
Figure 3.
Percentage of “Pain” among sub-themes.
Consequently, under themes and sub-themes, a wealth of information can be found. Some elements, such as activities, beliefs, and life philosophies, will converge with the activity diagram. Meanwhile, aspects tied to areas of psychological functioning will find their place within the empathy map.
Below, we present, as an example, an excerpt from the thematic analysis conducted on the theme of “Pain”, which focuses on the barriers and obstacles perceived by the target group regarding a specific sub-theme, namely, the identification of development needs. Table 3 provides selected interview excerpts from the four target groups, each composed of four people (N = 4).
Table 3.
Excerpt from the thematic analysis.
5. Results
5.1. Tools to Model DM Processes and Activities
The thematic analysis of the interviews allowed us to proceed with the modeling phase. In this stage, we included a category of tools that enabled the systematic organization of data collected through SOC and user research for the presentation of the results. From the provider’s perspective, we used a visual tool, the organizational DM flow. From the users’ perspective, we employed typical DT tools such as empathy maps, personas, activity diagrams, and service ecology maps. Furthermore, we adapted the user journey to suit the contextual use of this project, resulting in the creation of an MADM flow. Each of these tools will be described in detail, outlining their functionalities, scope, and design implications.
5.1.1. Organizational DM Flow: The Final Outcome of SOC
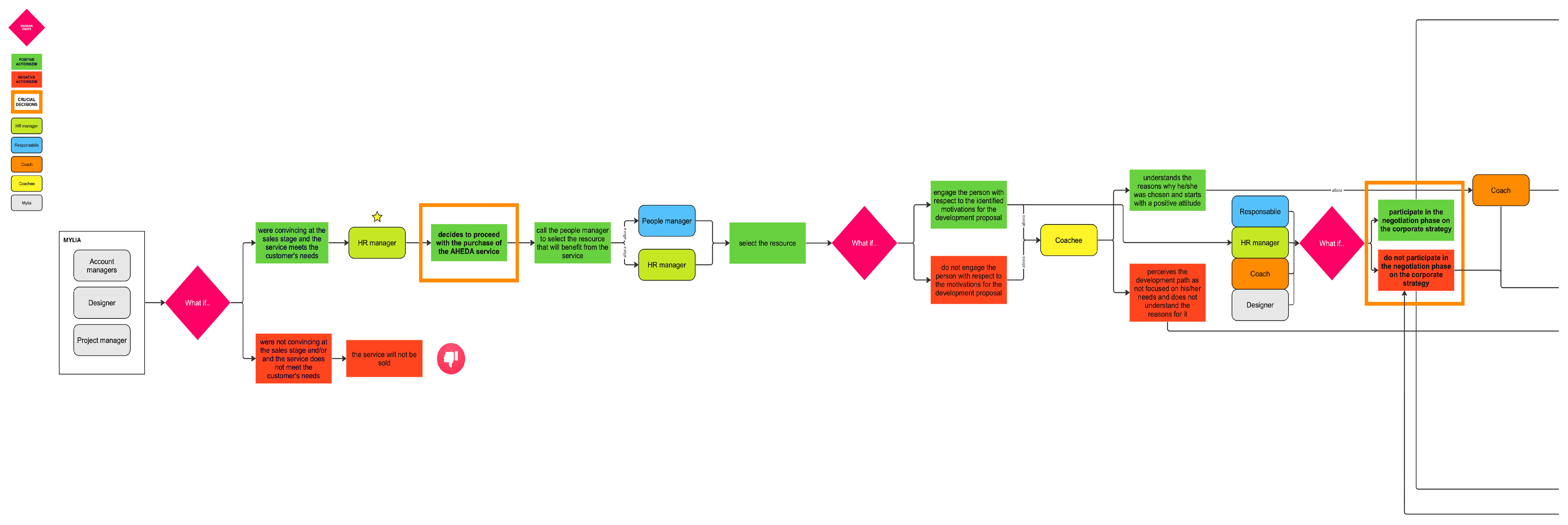
The Organizational DM flow emerged as the outcome of SOC sessions (Figure 4). It shows how the DM processes, linked to various professional families and actors of the provider organization, need to be governed to ensure the success of the service.
Figure 4.
An extract of organizational DM flow emerged from SOC.
In particular, some decision knots emerged from the SOC sessions related to the crucial categories of actors identified in the flow: these points are highlighted in the diagram as fuchsia diamonds and stand for “what if” questions. From there, two possible paths branch off:
- A positive one, colored in green, in which a favorable actor’s behavior is made explicit, which allows it to continue with the life flow of the service;
- A negative one, highlighted in red, in which an unfavorable actor’s behavior interrupts the life flow of the service.
The further added value of this flowchart is that it raises the attention of the provider organization on the facilitation interventions to be promoted within the company, to ensure that behaviors conducive to the success of the service are encouraged as much as possible.
SOC Design Implications
From the SOC sessions, we have identified four main categories of actors—account managers (service sales personnel), designers (in charge of customizing the service), project managers, and coaches (freelancers with whom Mylia establishes a partnership agreement to carry out the service)—to be involved and trained for the promotion of the service. The primary organizational needs were associated with the professional roles of account managers, designers, and coaches. For these categories of actors, we identified facilitating interventions aimed at optimizing and streamlining the service sales workflow (Table 4).
Table 4.
Principal organizational needs and facilitating intervention emerged from SOC.
Account Managers
Principal organizational need: The account managers’ principal organizational need is to enable account managers to effectively communicate and sell a complex technological service, even without possessing technical expertise.
Facilitating interventions: To solve this organizational need, it was recommended that Mylia involve account managers in training sessions before the project’s final stage to provide clarity in the proposal. It was suggested to offer gradual and structured training, using simple and non-technical language to ensure progressive, continuous, and understandable learning. Additionally, engaging account managers individually or in small groups was advised to foster critical thinking. Furthermore, supporting account managers in creating a storytelling approach for the product’s sale was recommended to make their pitches more compelling.
Designers
Principal organizational needs: The designers’ principal organizational needs include enabling designers to acquire product knowledge and technical expertise to enhance their persuasiveness during the sales and customization phase, and making them feel like valuable participants in the project.
Facilitating interventions: To address these organizational needs, it was recommended that Mylia align their training with the service at an earlier stage compared to account managers, as designers possess greater expertise and delve deeper into the service details. It was suggested to employ technical and specific language during the training sessions, providing precise guidelines on tool usage to enhance effectiveness and equip designers with the necessary expertise. Furthermore, it was recommended to offer more opportunities for designers to express themselves and actively participate in the project, including involvement in user testing of the prototype.
Coaches
Principal organizational need: The coaches’ principal organizational need is aligning the coaches’ work approach with that of Mylia to ensure consistency and efficiency during the service.
Facilitating interventions: To address this organizational need, it was recommended that Mylia adopt a more selective approach, allowing only the most experienced coaches to use the tool. It was advised to use technical and specific language and provide clear guidelines on tool usage, along with initial supervision of the coaches’ service usage by the designers. Additionally, it was suggested to train coaches on creating structured reports at the end of the development process, enabling a systematic evaluation of outcomes in relation to multi-actor metrics.
This methodology, through the use of maieutic interviews and the definition of a structured visual path, aimed to raise providers’ awareness of its organizational needs and enhance the overall effectiveness of the selling process for the successful integration of AHEDA with the external market.
5.1.2. Empathy Map
As for the users’ perspective, we began our modeling process from the empathy map. The empathy map is a visual tool commonly used in the DT process. It helps us to design products, services, or business models based on the customer’s perspective, as well as analyzing every single component of the user’s psychological functioning. According to Bratsberg [46], the tool aims to create a certain degree of empathy with a person or a group of people [47], in order to obtain an overview of the user (personas) that goes beyond demographic characteristics and develops a deeper understanding of his/her environment, behavior, aspirations, and concerns [48]. Hence, the empathy map creates a shared understanding of the users’ needs among the design team and provides support for DM [49]. In the first version of the Empathy Map, Matthews [50] proposed to investigate four areas of the users’ psychological functioning:
- See: This refers to what the user sees and/or notices in the environment around him;
- Say and Do: The first contains direct quotes of what the user openly states during a narrative interview, quoted word for word (verbatim), while the second contains the actions performed by the user;
- Think and Feel: This area is related to what happens in the user’s mind. The first captures what he is thinking during the experience, while the second is related to the emotional state of the user;
- Hear: This refers to how the environment affects the user.
Subsequently, Bland [45] enriched the empathy map (Figure 2) to include the areas of pain and gain: the first refers to the frustrations, pitfalls, and risks that the user faces during his experience; the second to what the user really needs and wants in order to achieve his goals.
These areas are fundamental for the definition of the service, as, through these, it is possible to derive the unsatisfied needs, the motivations that may push the person to use the service or the benefits to be offered in order to motivate the user to relaunch the service.
After the thematic analysis of the interviews, four empathy maps were created, each specific for a target:
- Empathy map of coaches, divided into two sub-targets:
- ○
- Inclusive coaches, who present an attitude of inclusiveness in the relationship with stakeholders;
- ○
- Exclusive coaches, who present an attitude of exclusivity in the relationship with the coachee and resistance to the involvement of other stakeholders.
- Empathy map of coachees/training participants, divided into two sub-targets:
- ○
- The motivated coachee, who has carried out coaching courses and who has a good level of motivation for growth;
- ○
- Participants who are passionate about training, who appreciate and seek training opportunities.
- Empathy map of HR managers, divided into two sub-targets:
- ○
- Collaborative HR managers, who present an attitude of constructive collaboration with respect to the consultants to whom training is delegated;
- ○
- Disillusioned HR managers, who are discouraged by the poor perception of the value of training in the corporate culture.
- Empathy map of people’s managers, belonging to a single target:
- ○
- Vigilant people managers, who have an attitude of vigilance and control concerning those who are delegated for training and development.
5.1.3. Personas
Once the data had been systematized within the empathy maps, we created personas, i.e., archetypes of real people [38], through which we explored different target’s spheres of interest, such as goals, abilities, activities, motivations, needs, and obstacles. There are various ways and formats to represent personas, but normally a persona is created for each type of user through a combination of images and text. The strengths of this tool lie in its data-driven approach and its actionable knowledge: in fact, although the proposed characters are fictitious, the motivations and reactions are real, as they are inferred from the data obtained through narrative interviews. In the DT process, personas are built through multiple sections, each deriving from a specific area of the empathy map [25]. This tool aims to define the desires, objectives, activities, and needs of a typical target so that they can be transformed into the functionalities of the service. Precisely, from the data extracted from the Empathy Maps, we profiled eight personas: three from the target of coachees/training participants, two from the target of coaches, two from the target of HR, and one from the target of people managers. Among these, we chose, together with Mylia, the most fitting personas, one representative for each target, to present the service functioning to the internal actors of the organization. The four personas are visually represented here in their entire description (Figure 5) and are distinguished by a specific color code: yellow for the coachee, orange for the coach, green for the HR manager, and blue for the people manager. For each persona, we explored and described the areas of activities, goals, barriers, questions, personal motivations, instruments, and attitudes toward artificial intelligence.
Figure 5.
Selected personas.
To better focus on the principal characteristics of these personas, below is a table (Table 5) briefly showing their own main objectives, barriers, and significant quotes.
Table 5.
Summary of the selected personas.
Persona Design Implications
From these results, it emerges that the personas have distinct attitudes and objectives concerning the ultimate common goal of organizational development. In fact, each persona brings unique perspectives, priorities, and challenges to the table. For this reason, to address the specific needs and challenges of the users, we identified tailored implications to be considered in the design of AHEDA. Some of these user needs were already satisfied by the initial concept of AHEDA, while other emerging implications have become the foundation for conceptualizing new service features. Below is a brief description of the four selected personas along with their respective design implications.
Christine’s Profile and Implications
We consider the following:
- Christine is a person who actively seeks training opportunities;
- Her main objectives include professional and personal growth, support in defining development goals, and receiving concrete feedback on the results of the development path;
- She faces barriers such as managers’ poor understanding of employee needs, the lack of structured activity in the company to identify those needs, the need for self-financing for coaching, and the pre-established duration of coaching sessions;
- She has concerns about the extensive use of data and privacy violations in relation to AI. However, she has not yet personally experienced or utilized AI.
The design implications derived from her main goals and concerns are directed toward the following:
- Improving managers’ understanding of employee needs;
- Establishing a structured process for identifying employee needs;
- Enabling funding options for coaching in the case of BtoC;
- Introducing flexibility in coaching session duration;
- Addressing AI-related trust concerns about data privacy.
Samuel’s Profile and Implications
We consider the following:
- Samuel believes that everyone’s work makes more sense when all stakeholders are on board;
- His main objectives involve involving all stakeholders during the coaching process, having support tools to make development needs more objective, and receiving support in interpreting assessment tools for providing feedback to the coachee;
- He encounters barriers such as the lack of involvement and information exchange with the corporate client, difficulties in interpreting technological assessment tools, difficulty in remembering tasks outside of coaching sessions, funding constraints that limit the duration of the course, and the absence of a post-path evaluation phase;
- He acknowledges the potential of AI as a complement to human expertise. He sees AI as an opportunity to handle larger amounts of information for DM, while still valuing the importance of human involvement.
The design implications derived from his needs are aimed at:
- Enhancing the involvement and information exchange with the corporate client;
- Developing support tools for the objective identification of development needs;
- Providing training on interpreting the technological assessment phase;
- Implementing reminders or task management systems;
- Enabling funding options for longer coaching durations;
- Introducing a post-path evaluation phase;
- Integrating AI as a complementary and support tool.
Rose’s Profile and Implications
We consider the following:
- Rose emphasizes the importance of a supplier working in symbiosis with the company to achieve success;
- Her main objectives include offering transparency and clarity in development objective statements, exploring the personal attitudes of employees, working in symbiosis with external training consultants, and facilitating the quantitative monitoring of the development path.
- The barriers she faces include a tendency to invest in training mainly for high-potential employees, the time commitment required to identify development needs, the absence of evaluations during the training process, and a lack of coherence between company objectives, corporate values, and the approach of consultants.
- She believes that AI can significantly aid in managing information and making decisions. She sees AI as a means to expand her experiences and address challenging situations.
The design implications derived from her main objectives and barriers are directed toward:
- Expanding training opportunities beyond high-potential employees;
- Streamlining the process of identifying development needs;
- Incorporating evaluations throughout the training process;
- Fostering coherence between company objectives, values, and consultant approaches;
- Leveraging AI for managing information and DM;
- Facilitating the collaboration with external coaches or training consultants.
Carl’s Profile and Implications
We consider the following:
- Carl takes an active role in monitoring the trainer and focuses on live feedback rather than questionnaires;
- His main objectives involve systematizing the collection of training needs, defining goals to measure improvements, making employees more aware of their training needs, and being able to address errors or problems that arise during training courses;
- The barriers he encounters include consultants’ lack of promotion of tenders and funding opportunities for training, the need for more time to measure the effect of development paths on soft skills, difficulties in interpreting assessment tools, and understanding technicalities related to AI-based tools;
- Carl believes that AI can assist in DM, particularly for simpler tasks, while reserving the role of human intelligence for more complex scenarios. He holds an optimistic outlook on technology and embraces AI as an opportunity.
The design implications derived from his needs and motivations are aimed at:
- Enabling the possibility to easily monitor the development path;
- Incorporating evaluations throughout the training process;
- Improving communication and the promotion of tenders and funding opportunities;
- Allocating extra time for measuring the impact of development paths on soft skills;
- Providing training on interpreting assessment tools;
- Offering training on technicalities related to AI-based tools;
- Emphasizing the collaboration between AI and human intelligence.
5.1.4. Activity Diagram
Through a supplementary analysis based on the second-level coding (see the previous paragraph on the thematic analysis), we have extracted the data to create the activity diagram. The activity diagram, also known as the mental model, can be used in different phases of the DT process, as it helps to analyze large amounts of data. Indi Young [36], the creator of the mental model diagram, describes it in terms of mental representations that people use to understand and explain the world, generalizations that do not consider the contextual nature of activities. Unlike the definition of practitioners, the activity diagram is employed by psychologists as a diagram of activities that indicate what the user performs through the mediation of artifacts. In this perspective, the activity diagram is considered related to two principles of activity theory (AT [51,52]): the hierarchical structure of activities and the mediation of instruments.
Specifically, the hierarchical structure of AT is visible in the upper part of the map, which includes the key elements that make up the activity diagram:
- Molecules represent tasks that users perform during their work routine and are identified as “molecules” because they constitute the basic material for the creation of the model. In the hierarchical structure of AT, they refer to the layer of operations: routine processes oriented toward the conditions under which the subject is trying to attain a goal.
- Towers are aggregates of related molecule tasks. In the hierarchical structure of AT, they refer to the layer of actions. Actions are considered components of activity, referred to as a specific goal under the motive of the activity.
- Mental spaces represent the context in which the choices made by users are expressed. In the hierarchical structure of AT, they refer to the layer of activities that are oriented toward a motive, not immediately revealed to the consciousness [53].
On the other hand, the mediation of instruments is referred to in the lower part of the activity diagram, called the “Content Map”. The content map is constituted by the features, i.e., the tools, services, and solutions, which, in the current state of the analysis, support the specific activities mapped in the diagram. Where tasks and supports are aligned, a solution emerges; where they are not, a design opportunity or a possibility of innovation takes place. However, in our specific case, since the core of the service had already been designed by the provider organization, the content map was used to define the potential functionalities of the service to be integrated. To fill in the activity diagram, we included the analysis of sixteen interviews for the upper part and we set up one co-creation meeting with the members of Mylia’s Design & Innovation team for the definition of the content map. From the interviews, we identified and ordered chronologically 16 mental spaces (activities), each including different towers (actions) with tasks (operations) belonging to different targets, distinguished by a specific color code. For reasons of space, below, we show only a section of the activity diagram (Figure 6).
Figure 6.
A section of the activity diagram.
Activity Diagram Design Implications
The use of this tool allowed us to create a first bridge between the needs of users with those of the provider organization since it allowed the identification of the unmet needs of the personas by matching them with the services already offered by Mylia. This process identifies various functionalities to be integrated into AHEDA. Each of the following functionalities addresses a specific need of one or more personas, which is the reason why the visualization of these features will also depend on the specific user roles. Furthermore, these functionalities have been created to support the MADM process in the diverse phases of the service delivery:
- Supplementary profiling, to support the coach in the identification of the right development path: The addition of supplementary profiling on the personal professional story of the coachee aims to collect additional indicators of a person’s developmental potential. This information supports coaches and trainers in selecting the appropriate target profiles and paths for professionals among the recommendations of the AI system which is based on the AHEDA psychological questionnaire. Sample questions include the current role in the company, work experience duration, frequency of job changes, interests, values, motivation levels, and availability for development activities.
- LogBook, to enable the better tracking and documentation of the development path: The logbook allows both the coach and the coachee to record activities and topics discussed during each session. It offers the option to save drafts and finalize entries at the end of the program. Some sections of the logbook are shared with HR and the people manager, enabling the better tracking and documentation of the coaching journey.
- Homework assignments and reminders within AHEDA, to implement a trackable task management system: Coaches can assign materials, such as streaming films, e-books, and exercises, for completion between sessions. The coachee receives reminders for these assignments, fostering continuous engagement and personal growth.
- Internal chat, to improve communication and establish a recognizable Mylia approach: The introduction of an internal chat feature enables the seamless communication between coachees and participants without detaching from the Mylia brand. This instant messaging functionality promotes timely collaboration, stimuli, and support.
- A calendar system, to implement appointment reminders and facilitate scheduling sessions: Coaches gain access to a calendar displaying pre-scheduled appointments with coachees from the beginning of the program. Reminders are integrated to prompt coach confirmation at the end of each session, ensuring optimal scheduling and coordination.
- In-progress feedback, to incorporate evaluations throughout the development process: Midway through the program, both the coachee and the people manager have the opportunity to provide feedback on the coaching journey. This feedback is shared with the coach, the people manager, and HR. Sample questions cover the perceived usefulness of the program, observed changes, appreciation for specific aspects, suggestions for improvement, and alignment with initial goals.
- Comprehensive reporting, to create structured multi-perspective reports at the end of the development process: Upon program completion, coaches are required to complete a structured report. A provided format guides them in documenting the program’s content, methodology, alignment with the initial design, achieved milestones, interpretation of profiling results, and qualitative feedback from the people manager and coachee. This report remains accessible and downloadable for HR, the people manager, the coach, and Mylia’s admin.
- Reviews to support AI in rating interventions and suggest them for the future: After the final feedback session, coachees are invited to provide qualitative and quantitative reviews of the coach and AHEDA service. These reviews contribute toward evaluating the effectiveness of the program and informing future improvements. In addition, they can provide valuable information for the development of AI by giving suggestions on which professionals to choose for targets with similar characteristics.
- Certification badges, to make the service relaunch: Upon the successful completion of the program, coachees can download a certification badge that demonstrates their accomplishment and showcases the milestones achieved. They also have the option to directly share the badge on LinkedIn through the web application, so as to allow the relaunch of the service.
5.1.5. Service Ecology Map
The service ecology map (Figure 7) provides a concrete representation of the complexity of the service environment and of the multiplicity of actors involved. Indeed, service ecology maps are particularly useful in the early stages of design, as they offer a means of establishing a shared overview of the work and DM space. According to Andy Polaine et al. [54], the service ecology map has three main purposes:
Figure 7.
Service ecology map.
- Mapping service actors and stakeholders;
- Investigating relationships that are part of the service or that influence the service;
- Generating new service concepts by reorganizing the way actors work together.
More specifically, the map is composed of the following segments, which should be read in a circular way:
- Who: Who are the main actors acting at each stage of the service?
- What: What are the actions and DM that the actors carry out in the different phases?
- Where: In which contexts, physical or digital, do the actions and DM take place (touchpoints)?
- How: What are the tools that enable actors to perform actions?
- Why: Why are those actions or decisions carried out in those phases of the service?
Each stage of the service delivery is represented with a different color. The monitoring and evaluating stages are represented at the same circular level because they occur simultaneously.
Based on the service ecology map, Table 6 presents the engagement of the different actor categories in the primary stages of the service delivery, encompassing distinct user actions and DM processes.
Table 6.
Involvement of actors in the various stages of the service delivery.
The stages of the service delivery and their brief descriptions are presented below:
- Promoting the service: Mylia takes the lead in promoting the service, indicating their primary responsibility in creating awareness and generating interest in the service through the Department of Sales and Marketing & Communication.
- Engaging: Coaches, people managers, and HR managers are all actively involved in the engagement stage. Their participation is crucial in fostering commitment in the coachees toward the development opportunity.
- Negotiating and identifying the development path: Coachees, coaches, people managers, and HR managers meet to negotiate and determine the development path that best suits the coachee’s needs and the corporate strategy. Designers from Mylia manage service customization based on the identified needs.
- Providing/Following the development path: Coaches play key roles in the development path. They participate directly in the development process, favoring the acquisition of new skills and knowledge. Coachees are the objects of this stage. Designers from Mylia supervise the coach in the initial phase of interpreting the profile and choosing the path.
- Monitoring: Monitoring is primarily carried out by people managers and HR managers. They take responsibility for tracking progress, ensuring that the development path is on track and that it meets the predefined objectives.
- Evaluating: Coaches, people managers, and HR managers are all involved in evaluating the effectiveness of the service. They provide feedback, assess outcomes, and determine whether the path has achieved its desired impact. Coachees are the objects of this evaluation.
- Delivering outcomes: Coachees, coaches, people managers, and HR managers are all engaged in this stage. Precisely, the coach will present the results of the coachee’s development path to the HR and the people manager.
- Relaunching the service: Mylia, coachees, and coaches have responsibilities in relaunching the service. The coach contributes by sharing the certification of the AHEDA training course on LinkedIn, and by sharing the badge received upon completing the development path. On the other hand, Mylia communicates new funding opportunities to HR managers.
The service ecology map also served as an initial basis for constructing the user journey of the service, which provided a comprehensive depiction of the interactions among the various personas.
5.1.6. MADM Flow: Bridging User Research and SOC
Subsequently, we developed a user journey map for each of the selected personas to define in detail the user experience of the service from the points of view of all the actors involved. Starting from the creation of this tool, we recognized the need to re-adapt it for the specific purpose of AHEDA as a MADSS and to deeply understand and support the MADM during the overall process. To this aim, we have restructured the four user journey maps into a unique diagram: the MADM flow (Figure 8), which describes how personas engage in DM and interact with one another. Concretely, we combined the four user journey maps to capture the sequential actions and decisions of the personas. Through the MADM flow, in fact, we incorporated the temporal component, focusing not only on individual decision moments but also on the sequential DM processes of each actor in achieving their objectives. We have introduced the element of temporality, represented through the flow diagram, to visualize the hierarchy of decisions and identify the actors responsible for decision autonomy (marked in the diagram with a little star). Additionally, within the flow, we can identify multi-actor decisions where multiple actors are involved in the DM process before reaching a decision knot. Furthermore, throughout the flow, we can also recognize all the decisions that, for temporary and logical reasons, require consensus from other actors. The structure and the legend regarding the shapes and colors we used for modeling the MADM flow are similar to the ones we used for creating the organizational DM flow. In fact, decision knots are represented in the diagram as fuchsia diamonds and stand for “what if” questions. From there, two possible paths branch off:
Figure 8.
A section of the MADM flow.
- A positive one, colored in green, represents a favorable actor’s behaviors or DM processes which allows us to continue with the life flow and success of the service;
- A negative one, highlighted in red, shows an unfavorable actor’s behavior for the life flow of the service.
In addition, crucial decisions are framed with an orange rectangle and the actors involved are visually distinguished by the personas’ color code. For space and clarity reasons, we have chosen to include in this paper only a section of the modeled MADM flow (Figure 8). However, a brief description of the entire flow is presented below.
Crucial Decisions for the Success of the Service
In this MADM flow, several crucial decisions play a pivotal role in ensuring a smooth transition from one stage of the service to the next, while maintaining the integrity and progression of the flow. These decisions can be categorized as autonomous or multi-actor, and are instrumental in facilitating the successful implementation of the service delivery.
Autonomous crucial decisions: In this modeled decision process, only two autonomous decisions have emerged. Both decisions are made by the HR manager:
- HR’s decision to proceed with the purchase of the AHEDA service: This decision has great significance because it demonstrates HR’s responsibility in initiating the service delivery flow. This decision presupposes the recognition of the value and potential benefits associated with the service and is dependent on the success of SOC. Indeed, only if organizational actors such as account managers, designers, and project Managers perform well and effectively convey the value proposition during the sales stage, can HR assess whether the AHEDA service aligns with the company’s needs.
- HR’s communication to the people manager of a new funding opportunity: This decision highlights HR’s role in re-launching the service, thus becoming a key player in the success of the service, albeit not the direct beneficiary of AHEDA.
Multi-actor crucial decisions: Multi-actor decisions, as the term suggests, refer to decisions that involve multiple actors in the DM process. They can be identified in the flow diagram as they bring together several actors on the same vertical level in relation to a specific decision. These actors collaborate and interact with each other to make decisions regarding the development path, demonstrating their interdependence. In the provided diagram, the following specific multi-actor crucial decisions can be observed:
- The negotiation of the project’s purpose among the HR manager, people manager, coach, and coachee: Their active participation during the crucial negotiation phase helps align the project purpose with both the coachee’s expectations and the corporate strategy. During this phase, designers from Mylia play an important role in mediation.
- The coach and coachee’s selection of the development path: Their decision to carefully select the profile that aligns better with the coachee’s development goals allows for a tailored approach, enhancing the effectiveness and the satisfaction level of the coaching process. Through this negotiation phase, the coach empowers the awareness and commitment of the coachee during the development path.
- The agreement and acceptance of the proposed development path between the HR and people manager: Consensus between the HR and people manager regarding the proposed development plan fosters a shared understanding and commitment to its successful implementation. This collective decision ensures that all stakeholders are aligned and actively support the development path.
- The HR and people managers’ decision to extend and finance the extension of the development path: this joint decision reflects their dedication to supporting the development process by providing the coachee with a long-term monitoring experience. It demonstrates their commitment to continuous improvement and ongoing support for the coachee’s growth.
These crucial decisions form the backbone of the MADM flow, enabling a seamless progression through each stage of the service and preserving its integrity and success. They highlight the importance of informed DM, collaboration, and shared commitment to achieve the desired outcomes.
Another notable finding that emerges from the analysis of this flow is the realization that, although AHEDA was conceived as an innovative tool because of its AI incorporation, its success seems to predominantly rely on the actions and decisions of human actors. Indeed, AI plays only a limited DM role in the overall flow: it processes information and data to generate targeted suggestions. Precisely, it supports the coach in identifying the target profile and the most appropriate development path for the coachee. However, it is crucial that we emphasize that the ultimate responsibility for the final DM lies with the human actors involved in the process. In this perspective, AI serves as a tool of support and augmentation, rather than of substitution. This distinction is particularly significant in the context of IHC, where human concerns and preferences are of primary importance.
Hence, this MADM flow allowed us to comprehend the complexity of this kind of decision and assess how users’ DM may contribute to the success or failure of the service. Moreover, this analysis helped us identify areas where interventions may be needed and provided insights into how the MADM process can be optimized and supported to enhance the service’s outcomes and users’ satisfaction.
6. Conclusions
In this paper, we have examined the implications of applying DT tools for the development of MADSS in the field of IHC. As an illustrative example, in this research project, we used a real case study in the field of organizational development.
To capture the specificities of each actor involved in the MADM process, we have adopted a tailored and human-centered approach. More specifically, we have employed a twofold direction. Firstly, through SOC, we have focused attention on the internal DM processes within the provider organization, necessary for service delivery. Secondly, we have analyzed user experiences and insights through the application of DT tools to align the service with user needs and expectations, facilitate the negotiation process, and provide support for the MADM process.
Hence, by acknowledging the importance of both internal and external organizational DM processes, we have effectively bridged the gap between users and providers, establishing points of convergence among all the actors involved. This two-tiered analysis has been instrumental in unlocking the full potential of AHEDA as a technological tool, providing precise insights into which actions and decisions by the various actors ensure the service’s path to success.
An additional aspect revealed from this study concerns the role of AI in IHC. Considering the findings of this research, it becomes evident that AI is not a comprehensive solution but rather addresses specific tasks or functions within the broader context of the service. Indeed, AI is integrated as a component within the service, providing functionalities that assist and enhance certain aspects of human activity. Hence, while AI can automate specific tasks, it does not operate in isolation; rather, it is integrated into a system heavily influenced by human action. This ecosystem, which becomes even more visible in the previously mentioned MADM model [28], comprises interdependent activities and decisions among multiple actors, negotiations, and communication exchanges that are not mediated by technology but still need to be defined as touchpoints for the overall success of the service. Therefore, trust in such AI-based systems is not solely based on the components and attributes of AI but on the overall reliability of the entire service. In this perspective, users place their trust in the service as a whole, including how AI is integrated, how it interacts with human users, and how effectively the service supports the achievement of their specific goals and objectives.
Moreover, to support the modeling realized through the whole DT process, the theoretical framework of Engeström’s third-generation AT [55] can also be employed. This framework, defined as the MADM model, described in an additional publication by Marocco et al. [28], emphasizes the understanding of activities made by subjects to reach their objects (objectives) within their communities, taking into account the rules and division of labor that occur between the subject and his community. All these components influence each actor’s DM processes and contribute to the establishment of interobjectivity among the decision-makers (as defined by Moghaddam [56] and elaborated by Talamo and Pozzi [57]. Compared with the MADM flow, this framework provides a comprehensive and holistic component that enables us to capture and model the various specificities and conditions that influence each actor’s DM process. On the other hand, it does not prioritize the temporal component, explicitly detailed in the MADM flow, which is essential for understanding the sequencing and timing of decision events. The MADM model proves to be instrumental in tackling another challenge that emerged during the research: the ability to provide a holistic and systemic view of the results generated from the DT process to the provider organization, without neglecting the analytical aspect and the specific user requirements.
In conclusion, as a result of this holistic and human-centered approach, this study aims to offer a valuable contribution to the development of trustworthy and ethically grounded methods for designing AI-based MADSS in the field of IHC.
Author Contributions
Conceptualization, S.M. and A.T.; supervision, A.T. and F.Q.; writing—original draft, S.M.; writing—review and editing, S.M. and A.T. All authors have read and agreed to the published version of the manuscript.
Funding
This research received no external funding.
Institutional Review Board Statement
The study was approved by the Institutional Review Board (or Ethics Committee) of the Sapienza University of Rome (protocol code: CERT_18D65558A04).
Informed Consent Statement
Informed consent was obtained from all subjects involved in the study.
Data Availability Statement
The data presented in this study are available on request from the corresponding author.
Conflicts of Interest
The authors declare no conflicts of interest.
References
- Vincent, V.U. Integrating intuition and artificial intelligence in organizational decision-making. Bus. Horiz. 2021, 64, 425–438. [Google Scholar] [CrossRef]
- Lai, V.; Chen, C.; Smith-Renner, A.; Liao, Q.V.; Tan, C. Towards a Science of Human-AI Decision Making: An Overview of Design Space in Empirical Human-Subject Studies. In Proceedings of the 2023 ACM Conference on Fairness, Accountability, and Transparency (FAccT ‘23), Chicago, IL, USA, 12–15 June 2023; Association for Computing Machinery: New York, NY, USA, 2023; pp. 1369–1385. [Google Scholar]
- Jovanovic, M.; Sjödin, D.; Parida, V. Co-evolution of platform architecture, platform services, and platform governance: Expanding the platform value of industrial digital platforms. Technovation 2021, 118, 102218. [Google Scholar] [CrossRef]
- European Commission. Artificial Intelligence for Europe; European Commission: Brussels, Belgium, 2018. [Google Scholar]
- Lindebaum, D.; Vesa, M.; Den Hond, F. Insights from “the machine stops” to better understand rational assumptions in algorithmic decision making and its implications for organizations. Acad. Manag. Rev. 2020, 45, 247–263. [Google Scholar] [CrossRef]
- Agrawal, A.; Gans, J.; Goldfarb, A. How AI will change the way we make decisions. Harv. Bus. Rev. 2017, 26, 1–5. [Google Scholar]
- Deloitte. Global Artificial Intelligence Industry Whitepaper. 2019. Available online: https://www2.deloitte.com/cn/en/pages/technology-media-and-telecommunications/articles/global-ai-development-white-paper.html (accessed on 24 October 2023).
- Metcalf, L.; Askay, D.A.; Rosenberg, L.B. Keeping humans in the loop: Pooling knowledge through artificial swarm intelligence to improve business decision making. Calif. Manag. Rev. 2019, 61, 84–109. [Google Scholar] [CrossRef]
- Mahmud, H.; Islam, A.K.M.N.; Smolander, K.; Ahmed, S.I. What influences algorithmic decision-making? A systematic literature review on algorithm aversion. Technol. Forecast. Soc. Change 2022, 175, 121390. [Google Scholar] [CrossRef]
- Phillips-Wren, G. AI tools in decision making support systems: A review. Int. J. Artif. Intell. Tools 2012, 21, 1240005. [Google Scholar] [CrossRef]
- Shrestha, Y.R.; Ben-Menahem, S.M. Organizational decision-making structures in the age of artificial intelligence. Calif. Manag. Rev. 2019, 61, 66–83. [Google Scholar] [CrossRef]
- Mahmud, H.; Islam, A.K.M.; Najmul Mitra, R.K. What drives managers towards algorithm aversion and how to overcome it? Mitigating the impact of innovation resistance through technology readiness. Technol. Forecast. Soc. Change 2023, 193, 122641. [Google Scholar] [CrossRef]
- Gupta, H.; Patwardhan, M. Machine learning for decision support systems. In Data Science for Decision Making; Bhateja, V., Kumar, H., Eds.; Springer: Berlin/Heidelberg, Germany, 2020; Volume 3, pp. 127–151. [Google Scholar]
- Lin, S.; Döngül, E.S. Exploring the Relationship between Abusive Management, Self-Efficacy, and Organizational Performance in the Context of Human–Machine Interaction Technology and Artificial Intelligence with the Effect of Ergonomics. Sustainability 2022, 14, 1949. [Google Scholar] [CrossRef]
- Brynjolfsson, E.; McAfee, A. The Second Machine Age: Work, Progress, and Prosperity in a Time of Brilliant Technologies; WW Norton & Company: New York, NY, USA, 2014. [Google Scholar]
- Daugherty, P.R.; Wilson, H.J. Human + Machine: Reimagining Work in the Age of AI; Harvard Business Review Press: Brighton, MA, USA, 2018. [Google Scholar]
- Davenport, T.H.; Kirby, J. Only Humans Need Apply: Winners and Losers in the Age of Smart Machines; Harper Business: New York, NY, USA, 2016. [Google Scholar]
- Keith, M.; Ahner, D. Decision support systems and artificial intelligence. In Encyclopedia of Decision Making and Decision Support Technologies, 2nd ed.; Smith, G.F., Ed.; IGI Global: Hershey, PA, USA, 2019; pp. 407–413. [Google Scholar]
- Marreiros, G.; Santos, R.; Ramos, C.; Neves, J. Context-aware emotion-based model for group decision-making. IEEE Intell. Syst. Mag. 2010, 25, 31–39. [Google Scholar] [CrossRef]
- De Sanctis, G.; Gallupe, R.B. A foundation for the study of group decision support systems. Manag. Sci. 1987, 33, 589–609. [Google Scholar] [CrossRef]
- Haesevoets, T.; De Cremer, D.; Dierckx, K.; Van Hiel, A. Human-machine collaboration in managerial decision making. Comp. Hum. Behav. 2021, 119, 106730. [Google Scholar] [CrossRef]
- Agarwal, V.; Chui, M.; Das, K.; Lath, V.; Wibowo, P. Automation and the Future of Work in Indonesia; McKinsey & Company: New York, NY, USA, 2019. [Google Scholar]
- Shin, D. The effects of explainability and causability on perception, trust, and acceptance: Implications for explainable AI. Int. J. Hum. Comput. Stud. 2021, 146, 102551. [Google Scholar] [CrossRef]
- Glikson, E.; Woolley, A.W. Human trust in artificial intelligence: Review of empirical research. Acad. Manag. Ann. 2020, 14, 627–660. [Google Scholar] [CrossRef]
- Yu, L.; Li, Y. Artificial Intelligence Decision-Making Transparency and Employees’ Trust: The Parallel Multiple Mediating Effect of Effectiveness and Discomfort. Behav. Sci. 2022, 12, 127. [Google Scholar] [CrossRef] [PubMed]
- Schultz, T.W. Investment in Human Capital. Am. Econ. Rev. 1961, 51, 1–17. [Google Scholar]
- Marocco, S.; Talamo, A. The contribution of activity theory to modeling multi-actor decision-making: A focus on human capital investments. Front. Psychol. 2022, 13, 997062. [Google Scholar] [CrossRef]
- Marocco, S.; Talamo, A.; Quintiliani, F. From service design thinking to the third generation of activity theory: A new model for designing AI-based decision-support systems. Front. Artif. Intell. 2024, 7, 1303691. [Google Scholar] [CrossRef]
- Talamo, A.; Giorgi, S.; Mellini, B. Designing technologies for ageing: Is simplicity always a leading criterion? In Proceedings of the 9th ACM SIGCHI Italian Chapter International Conference on Computer-Human Interaction: Facing Complexity, Alghero Italy, 13–16 September 2011; pp. 33–36. [Google Scholar]
- Talamo, A.; Mellini, B.; Ventura, S.; Recupero, A. Studying practices to inform design: Organizational issues and local artifacts. In Designing Technology, Work, Organizations and Vice Versa; Bruni, A., Parolin, L.L., Schubert, C., Eds.; Vernon Press: Wilmington, NC, USA, 2015; pp. 71–113. [Google Scholar]
- Clatworthy, S. Bridging the gap between brand strategy and customer experience. Manag. Serv. Qual. 2012, 22, 108–127. [Google Scholar] [CrossRef]
- Stickdorn, M.; Schneider, J. This Is Service Design Thinking: Basics, Tools, Cases; English Edition; Bis Publisher: Vancouver, BC, Canada, 2011. [Google Scholar]
- Curedale, R. Design Thinking Process and Methods, 3rd ed.; Design Community College Incorporated: Topanga, CA, USA, 2016. [Google Scholar]
- Kurti, A.; Dalipi, F.; Ferati, M.; Kastrati, Z. Increasing the Understandability and Explainability of Machine Learning and Artificial Intelligence Solutions: A Design Thinking Approach. In Human Interaction, Emerging Technologies and Future Applications IV; Ahram, T., Taiar, R., Groff, F., Eds.; Springer: Cham, Switzerland, 2021; Volume 1378, pp. 37–42. [Google Scholar]
- Weller, A.J. Design Thinking for a User-Centered Approach to Artificial Intelligence. She Ji J. Des. Econ. Innov. 2019, 5, 394–396. [Google Scholar] [CrossRef]
- Catellani, P.; Carfora, V.; Piastra, M. Connecting social psychology and deep reinforcement learning: A probabilistic predictor on the intention to do home-based physical activity after message exposure. Front. Psychol. 2021, 12, 696770. [Google Scholar] [CrossRef]
- Catellani, P.; Carfora, V.; Piastra, M. Framing and tailoring Prefactual messages to reduce red meat consumption: Predicting effects through a psychology-based graphical causal model. Front. Psychol. 2022, 13, 825602. [Google Scholar] [CrossRef] [PubMed]
- Talamo, A.; Marocco, S.; Tricol, C. “The Flow in the Funnel”: Modeling Organizational and Individual Decision-Making for Designing Financial AI-Based Systems. Front Psychol. 2021, 12, 697101. [Google Scholar] [CrossRef] [PubMed]
- Marocco, S.; Marini, M.; Talamo, A. Enhancing organizational processes for service innovation: Strategic organizational counseling and organizational network analysis. Front. Res. Metrics Anal. 2024, 9, 1270501. [Google Scholar] [CrossRef] [PubMed]
- Atkinson, R. L’intervista Narrativa. Raccontare la Storia di sé Nella Ricerca Formativa, Organizzativa e Sociale; Cortina Raffaello: Milan, Italy, 2002. [Google Scholar]
- Braun, V.; Clarke, V. Using thematic analysis in psychology. Qual. Res. Psychol. 2006, 3, 77–101. [Google Scholar] [CrossRef]
- Bland, D. Agile Coaching Tip—What is an Empathy Map? 2016. Available online: https://www.solutionsiq.com/resource/blog-post/what-is-an-empathy-map/ (accessed on 10 October 2023).
- Young, I. Mental Models: Aligning Design Strategy with Human Behavior; Rosenfeld Media: New York, NY, USA, 2008. [Google Scholar]
- Glaser, B.; Strauss, A. The Discovery of Grounded Theory: Strategies for Qualitative Research; Sociology Press: Mill Valley, CA, USA, 1967. [Google Scholar]
- Wood, L.A.; Kroger, R.O. Doing Discourse Analysis; Sage: Thousand Oaks, CA, USA, 2000. [Google Scholar]
- Bratsberg, S. Empathy Mapping: Design Research Applied in the Evaluation of a Learning Environment. In Proceedings of the 2012 IEEE Fourth International Conference on Digital Game and Intelligent Toy Enhanced Learning (DIGITEL), Takamatsu, Japan, 27–30 March 2012; IEEE: New York, NY, USA, 2012; pp. 97–101. [Google Scholar]
- Gray, D.; Brown, S.; Macanufo, J. Gamestorming: A Playbook for Innovators, Rulebreakers, and Changemakers; O’Reilly Media: Sebastopol, CA, USA, 2010. [Google Scholar]
- Osterwalder, A.; Pigneur, Y. Designing Business Models and Similar Strategic Objects: The Contribution of IS. J. Assoc. Inf. Syst. 2013, 14, 237–244. [Google Scholar] [CrossRef]
- Adikari, N.; Alahakoon, D.; Herath, S. Using Empathy Maps for Design Thinking in Software Engineering Education. Int. J. Eng. Educ. 2013, 29, 1363–1372. [Google Scholar]
- Matthews, C. An Introduction to Empathy Maps. 2012. Available online: https://medium.com/the-xplane-collection/an-introduction-to-empathy-maps-1f364f9bf29b (accessed on 10 October 2023).
- Leont’ev, A. Activity, Consciousness, and Personality; Prentice-Hall: Englewood Cliffs, NJ, USA, 1978. [Google Scholar]
- Leont’ev, A.N. The problem of activity in psychology. Sov. Psychol. 1974, 13, 4–33. [Google Scholar] [CrossRef]
- Kaptelinin, V.; Nardi, B.A. Acting with Technology: Activity Theory and Interaction Design; MIT Press: Cambridge, MA, USA, 2006. [Google Scholar]
- Polaine, A.; Løvlie, L.; Reason, B. Service Design: From Insight to Implementation; Rosenfeld Media: New York, NY, USA, 2013. [Google Scholar]
- Engeström, Y. Expansive learning at work: Toward an activity theoretical reconceptualization. J. Educ. Work. 2001, 14, 133. [Google Scholar] [CrossRef]
- Moghaddam, F.M. Interobjectivity and culture. Cult. Psychol. 2003, 9, 221–232. [Google Scholar] [CrossRef]
- Talamo, A.; Pozzi, S. The tension between dialogicality and interobjectivity in cooperative activities. Cult. Psychol. 2011, 17, 302–318. [Google Scholar] [CrossRef]
Disclaimer/Publisher’s Note: The statements, opinions and data contained in all publications are solely those of the individual author(s) and contributor(s) and not of MDPI and/or the editor(s). MDPI and/or the editor(s) disclaim responsibility for any injury to people or property resulting from any ideas, methods, instructions or products referred to in the content. |
© 2024 by the authors. Licensee MDPI, Basel, Switzerland. This article is an open access article distributed under the terms and conditions of the Creative Commons Attribution (CC BY) license (https://creativecommons.org/licenses/by/4.0/).







