Abstract
Electronic equipment is indispensable in the industrial 4.0 era. Electromagnetic Compatibility issues with electronic devices are increasingly concerning. The phenomenon of electromagnetic field compatibility is getting higher and higher. The operating quality of electronic equipment is more and more adversely affected, such as by the phenomenon of hesitation in operation for the operating structures, the generation of fire and explosion of electrical equipment, the loss of information, and many other negative effects. This paper discusses the relationship between Electromagnetic Compatibility (EMC) scoring, Electromagnetic Interference (EMI) scoring, and Electromagnetic Susceptibility (EMS) scoring with the performance quality of electronic devices (QUA). We perform reviews on regulatory institutions governing Electromagnetic Compatibility on electronic devices. To evaluate the proposed Electromagnetic Compatibility structure and its relationship to electronic devices, we proposed to use the Partial Least Squares Structural Equation Modeling (PLS-SEM) method. The research results of the model show that the electronic device layout conditions and the lack of systematic conditions have a negative impact on the operating quality of the electronic equipment, while the conditions on equipment techniques, scientific and technological resources have positive and significant impacts.
1. Introduction
In recent years, the Internet of Things (IoT) has achieved great achievements and has been focused on developing in countries around the world. IoT devices are increasingly being developed and brought to the market, bringing great benefits and convenience to individuals, organizations, and businesses. In addition to the technical and regulatory challenges of IoT products, there are many regulations and standards that need to be followed and applied. In this article, we will learn about Electromagnetic Compatibility (EMC) standards for electrical and electronic devices and challenges in the IoT era [1].
Over the years, the number of smartphones, tablets, and portable handheld devices has increased dramatically. This means that a large number of devices will coexist and function. Along with that, the strong development of 5G wireless network technology will lead to an explosive increase in electrical and electronic devices, increasing problems with electromagnetic fields. Electromagnetic Compatibility is an urgent requirement for the development of IoT applications [2,3] and 5G technology is seen as the enabler needed to truly turn IoT into a full-scale integrity. The 5G network is developed to become a key element in the future digital world, connecting infrastructures with ultra-high bandwidth, supporting areas such as the economy, national security, and society, meeting the growing market demand. Global wireless Internet traffic is estimated to account for about 75% by 2020, and the first 5G products will also be available in 2020 [4].
The development of the IoT will be the biggest challenge to the problems of electromagnetic-EMC compatibility. According to the statistical results of the company IoT Analytics, the number of connected devices in 2018 has surpassed 17 billion, which includes 7 billion IoT devices and non-IoT devices such as phones, tablets, PCs, and laptops applied in fields such as smart cities, e-health, smart homes, smart agriculture, smart transportation. New electronic devices, both wireless and wired, will be placed almost everywhere in society [5,6]. Current device density is predicted to reach 10,000 devices/km2 in major cities. In addition, the EMC standard also addresses the issue of the co-location distances of wireless transceivers and electronic equipment that limit the emission of electromagnetic interference. However, the development of many new types of electrical and electromagnetic devices is leading to a rapidly increasing density of co-located devices, which is predicted to be a significant challenge for EMC. Since devices have a communication distance of about 10 m, a device density of 10,000/km2 or more will increase the background noise level to 65 dBµW. HTs usually use a frequency range of 25 kHz corresponding to 44 dB, assuming a noise level of 15 dB, thermal noise level of −144 dBµW/Hz, noise level in the HT measured −85 dBµW (above the frequency range) [7].
IoT devices will use significantly higher frequencies than current EMC standards for emission and immunity tests. Anticipate radio coverage in outdoor environments up to approximately 30 GHz and indoors up to approximately 90 GHz. This will greatly affect the design requirements of equipment capable of meeting EMC standards for immunity and electromagnetic emissions. Therefore, it is required to develop and test new EMC standards with a larger bandwidth [8].
This study explores the role of regulatory institutions in controlling electromagnetic fields on electronic devices. Previous studies used engineering methods to measure electromagnetic fields and designed real models to control electromagnetic fields. In order to fill in the gaps and further expand the previous research, this study focuses on analyzing the influence of the conditions of the institutions and regulations on the management of electromagnetic field compatibility with the ability to control the electromagnetic field performance of high-quality electronic equipment. This paper selects a quantitative representation of several quantities in regulatory institutions and their relationships to electronic devices. The Partial Least Squares Structural Equation Modeling (PLS-SEM) model was developed and applied in this study [9].
There are many factors that negatively affect the performance of electronic equipment. Electromagnetic fields are generated by neighboring devices and cause serious electromagnetic interference with each other [10]. Proposing physical engineering methods to prevent electromagnetic fields is one. However, this method has many technical limitations, and this is also a promising future study for researchers and electronics manufacturers. Humans directly operate electronic devices in which electromagnetic fields directly affect the health of workers. The physical engineering design to control the electromagnetic field compatibility of electronic devices is not perfect, and therefore, there is a need for institutions and regulations to control quantities in the field. Electromagnetic effects affect human health and the operating quality of electronic devices. Another approach is that electronic equipment manufacturers need to participate in electromagnetic field compatibility control activities for the products that their companies manufacture, improving the quality of operations for these devices, and the electronic equipment of other companies when the system is jointly designed [11,12]. However, the technique to eliminate electromagnetic field compatibility on electronic products has not really been effective when electronic devices are designed into the same circuit board system. This is a big challenge for researchers. One approach that has worked so far has been to establish regulatory institutions that control Electromagnetic Compatibility for electronic devices, which provide a business benefit to manufacturing companies, benefits for countries producing electronic equipment, and creating more favorable conditions in trade for electronic product lines [13].
For decades, the PLS-SEM Model has been accepted by researchers, scientific critics, and editors of scientific journals as the multivariate analysis model and the PLS-SEM model [14]. The PLS-SEM (Partial Least Squares SEM) model has characteristics suitable for exploratory studies with an undeveloped theoretical background. However, it is still applicable to confirmatory research. The latent variable (construct) is formed based on the weights of the observed variables of that latent variable. PLS-SEM is considered a non-parametric processing method that does not require normally distributed data. PLS-SEM can be used for both reflective and formative relationships. PLS-SEM has a low ability to evaluate the overall model fit, so its use to test and confirm the theory is limited. If the study appears to have new latent variables, new observed variables, or if the data is not normally distributed or the sample size is small, then PLS-SEM should be used. Fill in the shortcomings of statistical models such as Analysis of Variance, Binary Regression, Multivariable Regression, and Confirmatory Factor Analysis in multivariate data analysis. The search term “Partial least squares structural equation modeling” shows that researchers confirm by empirical data in their studies the different aspects in which their theory is expressed in that respect. This study is the first to evaluate the interplay of regulatory institutions on the influencing factors of electromagnetic field compatibility on the performance quality of electronic devices using the PLS-SEM model. The PLS-SEM model is extended to assess the satisfaction of electronic device users by survey data sources, direct interviews from to explain this structure [15]. Some of the main objectives of this study are as follows:
- Clarifying the importance of analyzing Electromagnetic Compatibility management rules and standards such as Magnetic Interference (EMI), Electromagnetic Sensitivity (EMS), and measurement systems and management standards to measure EMC (EMC-MMS) and Electromagnetic Compatibility (EMC);
- Specify the negative impacts of EMI, EMS, and EMC-MMS on EMC and the need to clarify each specific standard according to Vietnam’s regulations and standards;
- Highlighting the important role of STEM resources in developing electronic components, controlling, and preventing magnetic field compatibility and electromagnetic interference;
- Demonstrate the implementation of an alternative method to evaluate the complex relationship between magnetic disturbances and Electromagnetic Sensitivity (EMS). The PLS-SEM model allows us to discover the respective appropriate regulatory standards for each line of electronic products, even within the limits described below.
The research paper is organized into the following specific sections: Section 2 briefly presents the activities of reviewing the literature. Section 3 shows the contents of the developing hypotheses. Section 4 details the structure of the methodology. Section 5 presents the results of the study and discussion. Section 6 presents the conclusion of the study, and Section 7 presents the contributions, limitations, and directions for further research.
2. Literature Review
The growing development of Industrial 4.0 requires increasingly intelligent electronic devices, and the signal transmission environment between electronic devices is also diverse. Smart electronic devices are increasingly widely used in many fields, from communication devices used in socio-economic activities to production and human activities such as smart homes and smart manufacturing. Power electronic components such as MOSFET, TRANSITOR, and DIODE are used more and more in smart electronic devices [16]. Power electronics operate on the principle of opening and closing contacts controlled by a third factor, such as digital signals and electrical impulses. Controlling the quality at the site of these collapsible operations is a difficult and interesting task for researchers.
This semiconductor electronic device implements intelligent switches in the system for which they are designed to form control circuits. When performing switching, they generate impulses that interfere with the transmission signal and emit discharges that interfere with the surrounding components. For example, the image on the TV screen is flickering continuously, but in real life it is not easy for the user to feel it. Only when the display screen is captured by another device can the stripes be seen. The flicker is caused by the image noise emitted by the display lights. Most electrical and electronic devices transmit and receive electromagnetic waves that can affect other electrical and electronic devices. Sometimes, we may have heard the crackling of sound waves or seen stripes on the TV due to picture noise. Therefore, electrical equipment must comply with the laws of Electromagnetic Compatibility (EMC) in order not to affect the environment and not be affected by surrounding electrical equipment. Manufacturers always want to put electrical and electronic products in any market that must comply with the EMC laws of that market [4,7]. Electromagnetic interference negatively affects the transmission of electromagnetic signals, affecting the performance of electronic devices. The more electronic equipment is used, the higher the electromagnetic field interference, leading to Electromagnetic Compatibility, a factor that needs to be controlled and eliminated. However, the most commonly used Electromagnetic Compatibility prevention and control activities are the use of special materials to make electromagnetically compatible shielding rings for electronic devices. The weakness of this method is that it is not really efficient, the shielding device occupies a large area, and the cost is high. However, the electromagnetic interference shielding method is currently the best method for electromagnetic field compatibility management for electronic devices and is also an interesting research topic for researchers in the future. In parallel with that, establishing standards for Electromagnetic Compatibility management of national walls to meet international standards in order to meet the circulation of electronic devices between countries, the issue of overall assessment. It is possible that regulations controlling Electromagnetic Compatibility between countries compared to the common world standard are necessary.
Electromagnetic Compatibility (EMC) is a standard indicator of the Electromagnetic Compatibility of electrical and electronic equipment, including EMI (Electromagnetic Interference) and EMS (Electromagnetic Susceptibility). EMIs are electromagnetic emissions caused by equipment that affects the operation of other devices in the surrounding environment. EMS is the ability of equipment to function properly when affected by electromagnetic interference and susceptibility is the tendency of electrical equipment, referred to as the victim, to malfunction or break down in the presence of unwanted emissions, which are known as Radio Frequency Interference (RFI). Immunity is the opposite of susceptibility; it is the ability of equipment to function correctly in the presence of RFI, with the discipline of “hardening” equipment being known equally as susceptibility or immunity [2,17]. The inductance of electromagnetic field interference of electronic devices is also a difficult problem to solve. System control devices must include many electronic devices that integrate and form a block (called a control circuit board). Increasingly, compact equipment is being used by customers and manufacturers. Therefore, designers have to design layout positions for electronic devices to be closer and closer together, and this is a problem that needs to be dealt with in terms of susceptibility to electromagnetic interference, which is an urgent requirement for future researchers to find a way to prevent this susceptibility to Electromagnetic Compatibility between devices.
Electromagnetic interference is a concern for many users of monitoring systems and equipment such as heart rate monitors, blood pressure monitors (in the medical field), elevator systems, automatic doors, surveillance camera systems, electrical equipment in the factory, or even electrical appliances in the home. Electromagnetic Interference (EMI) is an unwanted electrical signal generated from electric field energy. These signals can disrupt transmission lines or obstruct or attenuate electrical signals in circuits, leading to loss or distortion of signals in systems [18]. The transmission of information signals between devices with interference types without ensuring the quality of the information caused by electric field interference is a current difficult problem, requiring an urgent and really effective solution to improve the quality of information and high-quality information transmission in today’s internet of things (IoT) environment. Information interference in transmission is a serious problem and also an interesting future study for researchers and manufacturers of electronic devices. The method of controlling electromagnetic field interference in signal transmission is to establish regulatory standards that manufacturers and users of electronic devices must follow to ensure health and ensure requirements for users.
Electromagnetic interference can be classified in three ways: (1) Noise Source: Consider the source of the noise. Electromagnetic interference can be divided into two types: natural noise and man-made noise. Natural interference, including cosmic rays, the sun, snow, storms, rain, and thunder, are examples of natural phenomena that can cause electromagnetic interference in your electronic circuitry. This is the main and most common source of interference in radio systems, radar systems, space applications, spaceflight, radio astronomy, telecommunications, etc., and because of these types of interference, humans cannot control them. Therefore, the designer needs to consider the natural elements of his system. Man-made interference is divided into two categories: intentional and unintentional. Intent source is the source that generates electromagnetic waves for their purpose, such as TVs and telephones. These signals are important and cannot be interfered with. Therefore, reduce their impact, by focusing on protecting the remaining devices from the effects of noise sources. Unintentional sources generate unwanted electromagnetic interference during their operation, which is the most common source of noise in systems. Unintentional sources include devices such as motors, electrical equipment, inverters, rectifiers, etc. These noise sources must be suppressed to ensure the normal operation of the remaining devices [19,20]. In particular, the options currently in common use for electromagnetic field compatibility prevention are shielding devices and documents specifying levels to be complied with for electromagnetic fields. New materials are urgently needed to improve the effectiveness of electromagnetic field compatibility. Regulatory standards stop controlling harmful levels of electromagnetic field interference to human health and ensure long equipment life, and this is not a good solution for field Electromagnetic Compatibility.
Interference time can be classified into types of noise based on the duration of the disturbance, which can be divided into two categories: continuous noise and pulsed noise. Continuous noise is the type of noise that a source of noise continuously emits. This type of interference can be natural or man-made, but it will continue as long as the noise path exists between the noise source and the receiver. Impulse noise is noise that occurs intermittently or for a very short time. This type of interference can also be natural or man-made. System switches are one example of a source of this type of pulsed noise [21,22]. The operational life of electronic equipment depends greatly on the duration of the electromagnetic disturbance. There is not really an effective solution for measuring and accurately monitoring the time of electromagnetic field disturbances in electronic equipment systems. Industry 4.0 and manufacturing companies are gradually developing into smart factories, and more and more electronic devices are being used. Controlling electromagnetic field interference that protects electronic equipment and extends the operating life of electronic equipment is a task that requires researchers to explore. Next, improving the signal transmission quality between electronic devices by preventing electromagnetic field interference is also a promising area for future research.
The noise bandwidth can be classified according to its bandwidth. The bandwidth of electromagnetic interference is the frequency range that the noise generates, divided into two types: narrowband interference and broadband interference [23]. Narrowband noise is a type of interference consisting of a single frequency and a narrow band of frequencies that can result from some form of oscillation or spurious signals due to distortion patterns in the transmitter. In most cases, this type of interference has a low impact on communications or electronic equipment and can be easily corrected. However, they are also a source of interference for the system and should be kept within acceptable limits. Broadband noise is a type of noise that does not produce single or discrete frequencies. They make up a large part of the magnetic spectrum, exist in many different forms, and can be natural or man-made. Typical causes are arcing and halos. Some examples of this type of interference, known as “Sun outage,” occur when solar energy disrupts the signal from a communication satellite. Another example is caused by arcs in the ignition system, faulty power lines, and poor fluorescent lights [21]. The era of the Internet of Things (IoT) evolves, requiring the radio frequency band to meet the corresponding requirements for each target of the corresponding signal. Electromagnetic field interference greatly affects the bandwidths of the signal transmission bands. The best prevention of electromagnetic field interference for bandwidth interference is to improve transmission signal quality, and this is also considered promising future research.
According to the Vietnam National Technical Regulations (RCVN) [24,25,26,27,28,29,30,31,32,33,34,35,36,37,38,39,40,41,42,43,44,45,46,47,48,49,50,51,52,53], there are regulations to manage Electromagnetic Compatibility, such as (1) individuals or organizations must comply with regulations when using electronic devices. (2) Individuals or organizations must register for certification of conformity with standards for electromagnetic field compatibility with the Vietnamese government’s regulatory agency for manufacturing or importing and exporting electronic devices when circulating electronics equipment on the market. (3) List all electronic devices that have the potential to be electromagnetically compatible and make them publicly available to the person or organization involved in the activity. (4) To clearly issue a list of electronic devices capable of generating electronic compatibility and electronic devices not capable of generating Electromagnetic Compatibility. (5) Specific regulations on recognition of results of conformity assessment with standards and technical regulations on electromagnetic field compatibility management of electronic equipment between Vietnam and other countries and territories are implemented in accordance to the RTCV and mutually acceptable. (6) Explain in detail each regulation for individuals or organizations using electronic devices to understand the regulations in the RTCV. (7) Conduct a survey on the provisions of the RTCV and revise the regulations that are not suitable for the actual situation. (8) Periodically specify the evaluation contract and have a clear record on electromagnetic field compatibility management. (9) RTCV must meet the target according to national, regional, and international standards. (10) The RTCV must be able to objectively measure and evaluate and must clearly specify the method of inspection and evaluation. (11) RTCV must be expressed in writing that is accurate, concise, and simple. (12) RTVN is built on the basis of the acceptance of international standards that have been widely applied, with the basic layout and content of international standards being preserved and converted to national standards with intact markings icons to international standards. (13) Specific regulations on measures to prevent, combat, or minimize the harmful effects of radio radiation from radio stations, radio equipment, and radio wave application equipment for people and the environment. (14) Organizations and individuals that use radio stations, radio equipment, and radio wave application equipment must comply with the provisions of the law on radio radiation safety. (15) Organizations and individuals manufacturing and importing radio equipment and radio wave application equipment on the list of radio equipment and radio wave application equipment capable of causing unsafety. Before being put into circulation on the market or used, all radio radiation must be certified, announced, and used with the regulatory conformity mark. (16) Before putting a radio station on the list of radio stations required to be inspected for radio radiation safety into use, they must carry out the inspection. (17) Issue the list of radio equipment and the list of application equipment about radio waves that have capable of causing unsafety radio radiation, it is subject to the regulation conformity certification and the announcement of regulation conformity and use of regulation conformity mark. The list of radio stations required to be inspected for radio radiation safety stipulates inspection procedures and publishes the list of organizations eligible for radio radiation safety inspection for radio stations. (18) Organizations and individuals that manufacture or import radio equipment on the list of radio equipment capable of causing harmful interference before being put into circulation on the market or used must carry out certification regulation conformity, announce regulation conformity, and use the regulation conformity mark. (19) Promulgating the list of radio equipment capable of causing harmful interference, which must be certified for conformity, announce the regulation conformity, and use the mark of conformity. (20) The appraisal and publication of national standards on radio emissions after reaching agreement with the Ministry of Information and Communications and (21) the mutual recognition of the results of the assessment of conformity with standards and regulations of radio emission techniques between Vietnam and other countries and territories shall comply with international treaties to which the Socialist Republic of Vietnam is a signatory; between the conformity assessment organization of Vietnam and the conformity assessment organization of the country or territory shall be conducted according to the agreement between the parties.
3. Hypothesis Development on Electromagnetic Compatibility
The object of this research is to examine the regulations governing the electromagnetic field compatibility of electrical equipment being operated in the territory of Vietnam and the world, and the product standards related to the management of electrical equipment. Electromagnetic Compatibility is studied. The data collection method of this study is to survey the list of relevant regulations on Electromagnetic Compatibility management for electronic equipment currently on the market in Vietnam: chat investigation, audio recording, and taking notes; survey questionnaires (in person and by email).
Conduction couplings describe the path by which noise is generated at the noise source and then transmitted to the noise receiver. Understanding the nature of noises and how they operate in electronic circuits is the key to solving the problem. Electromagnetic interference is composed of two components (a magnetic field and an electric field), so the noise propagates from the source to the receiver through four main couplings: conduction (conduction), radiation (radiation), capacitance (capacitive coupling), and inductive coupling. Conductive: conductive coupling occurs when noise is transmitted along the conductors (wires and cables) connecting the noise source and the interference receiver [54]. The noise on this coupling is mainly on the power line and has a predominant magnetic field component. Conductive coupling will exist in two modes: common mode (noise occurs in phase on +v and –v lines) and bias mode (noise appears out of phase on two lines). A common way to limit interference on conductive couplings is to use filters and shields for cables. Radiation: radiation coupling is the most common coupling and often appears in noise couplings. Unlike conduction, radiation coupling has no physical connection between the noise source and the receiver through which the electromagnetic interference would be transmitted in space [55]. Capacitance: capacitive coupling is the coupling that occurs in two connected devices. Coupling occurs when there is a voltage change in the capacitive source that conducts charge transfer to the other device. Induction: inductive coupling is a coupling where a conductor interferes with nearby equipment through electromagnetic induction. The above arguments lead to our first hypothesis.
Hypothesis 1 (H1).
EMI conditions have a negative impact on Electromagnetic Compatibility.
Electromagnetic Susceptibility (EMS) is the ability of electrical and electronic equipment to function properly when affected by electromagnetic interference. Immunity from EMS together with EMI interference is the two main factors that make up EMC Electromagnetic Compatibility. The reduction of electromagnetic interference needs to combine to solve the problem of increasing EMS immunity and reducing EMI interference. The EMS measurement is designed to ensure that the electronic product itself is resistant to external interference, such as static electricity, and to the extent to which the product can withstand a lightning strike [56].
EMS is understood as the ability of electrical equipment to function properly even when affected by surrounding noise waves. EMI and EMS immunity are the two main factors that make up EMC because, in order for equipment to be electromagnetically compatible, it is necessary to combine these two factors to solve two problems that are reducing EMI infection and increasing immunity [57].
Minimizing problems related to electromagnetic interference in electrical and electronic equipment: Devices that do not use EMC will cause disturbances and interference to electrical equipment. For example, when you use LED equipment that does not use the EMC standard, it will interfere with the radio, telephone, or any other device with electromagnetic waves [58]. This means when you use LEDs with EMC attached, you can rely on their interference ability to make the right choice for each area to suit your needs and ensure longevity for other electrical equipment [59].
Ensuring safety for users’ health: products that apply EMC standards are highly safe because they have all gone through a process of reviewing and evaluating their impact on the environment, and all aspects change with the user [60]. Therefore, these products greatly reduce the risk of short-circuit, fire, explosion, etc., due to overload compared to inferior equipment, contributing to avoiding danger and ensuring your own safety and the safety of everyone around you. Hence, we propose the next hypothesis.
Hypothesis 2 (H2).
EMS conditions have a positive effect on immunity and reduce Electromagnetic Compatibility.
The development of society is associated with the explosion of electrical equipment technology. When electronic devices appear everywhere, the issue of electromagnetic compatibility (EMC) is more and more concerned as well [6]. Perhaps, EMC is still a relatively new definition for a part of Vietnamese people, but this index has been applied a lot in developed countries such as the US, Korea, Japan,... especially are European countries [13]. If the electrical equipment and electronic products produced do not comply with EMC standards, it will affect our lives in many ways [5,61].
Today, along with the advancement of science and technology, the number and types of electrical and electronic equipment in the fields of telecommunications, healthcare, road transport, etc., as well as household electrical appliances in daily life, are produced day by day. Therefore, ensuring Electromagnetic Compatibility (EMC) becomes very important [4]. The evaluation of a device that ensures Electromagnetic Compatibility through measurements to determine how well it meets national and international technical standards. Based on the EMC concept, EMC testing can be bi-directional: the equipment immunity test and the equipment emission test. We, thus, hypothesize that:
Hypothesis 3 (H3).
Management standards and EMC measurement systems have a negative effect on Electromagnetic Compatibility.
4. Methodology
The problem point that needs to be analyzed is the generation of electromagnetic fields from electronic devices that interfere with the information transmission system of Internet of Things (IOT) devices, and clearly state solutions to reduce the generated interference as well as other solutions to improve Electromagnetic Compatibility immunity for electronic devices. At the same time, specifically analyze regulations governing electromagnetic field compatibility and methods, measuring instruments, and monitoring the electromagnetic field compatibility of IOT devices [6,8].
The national power grid systems of different countries, such as Vietnam, China, and some other countries use the 220V power network, and the frequency is 50 HZ. However, Japan, the US, and some European countries use the 110 V grid system, and the frequency is 60 HZ. However, the operation of the electronic devices is similar. Electronic devices, in order to operate, generate electromagnetic waves that interfere with the transmission frequency of surrounding devices. Controlling electromagnetic field interference is a promising study for researchers [62].
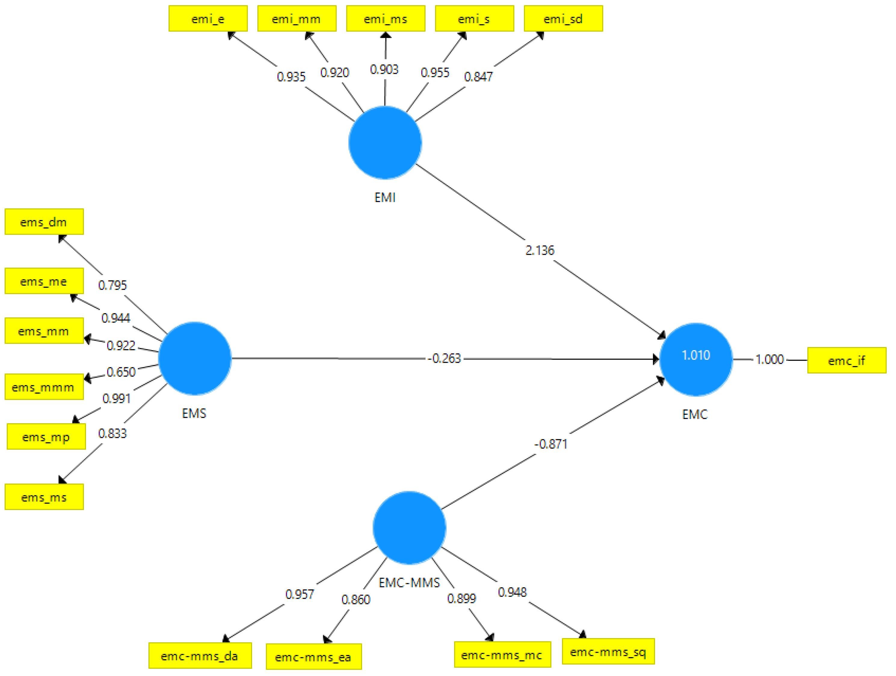
We propose a study model of electromagnetic field compatibility with three latent variables: Electromagnetic Interference (EMI), Electromagnetic Susceptibility (EMS), and Management Standards and EMC measurement systems (EMC-MMS), to measure the possibility Electromagnetic Compatibility and they act on the fourth latent variable, Electromagnetic Compatibility (EMC). The basic model of the study is shown in Figure 1.
Figure 1.
Research model. Source: author’s elaboration.
4.1. Sources and Measures
To test the proposed hypotheses, alternative reliable secondary data sources were used. We have collected indicators from the Vietnam National Technical Regulations (RCVN) [24,25,26,27,28,29,30,31,32,33,34,35,36,37,38,39,40,41,42,43,44,45,46,47,48,49,50,51,52,53], Table A1, A brief summary of the specific conditions of RCVN and Common standards are being used in countries around the world. EMC standards are divided into 3 main categories: (1) The EMC base standards are the IEC 61,000 [63] and CISPR 16 [64] families of standards. They are applicable to products that do not have their own EMC standards (Product Standards). (2) Product standards CISPR 13:2009 [53] and CISPR 20:2006 [65] are EMC updates applicable to radio and television equipment. (3) CISPR 22:2006 [66] and CISPR 24:2010 [67] are EMI and EMS standards applicable to information technology equipment (ITE). Table 1 summarizes the structure and scale of each source.
Table 1.
Data sources and scales.
The standards and regulations on electromagnetic field management of the Vietnamese government are based on the basic standards and regulations on electromagnetic field management around the world, such as in the US. A brief summary of the standards and regulations on electromagnetic field management (Table 2) shows that the electromagnetically compatible interaction levels of electronic devices with each other make the signal transmission noisy and inaccurate.
Table 2.
A brief summary of the standards and regulations on electromagnetic field management.
4.2. Constructs and Indicators
From the listed sources, we select specific criteria related to the meaning of the proposed structures. In Table 3, we describe the composition of each structure. Table A2 presents descriptions of the indicators.
Table 3.
Indicators and constructs.
4.3. Method
This paper uses structural equation modeling (SEM) with the strength of the SEM model being able to model in detail all the paths at the same time [15]. In this study, we chose the partial least squares structural equation modeling (PLS-SEM) model to perform the following roles: (1) PLS has minimal limitations in terms of size, sample size, and distribution residuals; (2) PLS analysis does not assume that the variables are truly independent, leading to more reliable results; and (3) PLS is robust against data bias and ignores an independent variable.
Regulations relating to training and determining regulatory compliance for users in the role of an economic environment are increasingly complex, and research models are built on existing theories and available data. The PLS-SEM model is considered a model used to solve complex problems, and the research results from the model give positive value in exploratory as well as interpretive studies that prefer complex relationships such as those of institutions and regulations to business activities [14].
Data were evaluated using Smart PLS to help identify relationships between latent variables EMI, MES, and EMC-MMS as indicators of institutional quality and their impact on Electromagnetic Compatibility (EMC) of electrical equipment in Vietnam market [54].
Variables are shaped as reflective structures because the variables have nearly identical indices and shape the indicators with the same theme as the mirroring model and the same premises and consequences.
The Model Specification is configured as follows:
The research model has 16 indicators ( and has 4 Latent variables . Latent variables influence , and the measurement model is considered as follows:
In this research model, X’s are the indicators, Y’s are the latent variables, B’s are the loadings that relate latent variables to indicators, and ε’s are the residuals of indicators that are unexplained. All the indicators in this study are assumed to have an impact on the latent variables, so they are considered reflective indicators for the measurement model. Results from endogenous variables are specifically observed.
The model measured in this study is made according to the following Formula (1).
The measurement model of this study, X is viewed as a J vector of indicators. Y is treated as a vector P of latent variables and B is treated as a vector P according to the vector matrix J of the loads related to the pre-implicit variables, vector P with index vectors J, and is treated as a vector. J follows 1 residual of all indicators. In this study, the PLS-SEM model with vector J and vector P has 16 indicators and 4 latent variables.
The structural model in this study specifically shows the relationship between latent variables and is expressed through Formula (2) as follows:
where, β is the path coefficient representing the relationship of one latent variable to other latent variables and is considered the residual of latent variables that are not explained by other latent variables, respectively, and the variables are considered exogenous while the variable is considered endogenous.
The above research model of the study is briefly written into Formula (3) as follows:
In this study, there is a structural model; B is called the P-by-P matrix of the path coefficients, they are related to the latent variables P together and is called a P-by vector; and −1 of the remainder of all latent variables. In this structural model, there is a weight relationship for the proposed model as follows:
In this study, there is a weight relation models, is called J because the weight matrix P is assigned to J indices, thus forming latent variables P. This can be abbreviated as follows:
Summarizing this research model, component analysis has a general structure that includes three sub-models with the following general forms:
where:
X is viewed as a J vector of indicators.
B is treated as a vector P according to the vector matrix J of the loads related to the pre-implicit variables vector P with index vectors J and is treated as a vector.
Y is treated as a vector P of latent variables.
β is the path coefficients representing the relationship of one latent variable to other latent variables.
B is called the P-by-P matrix of the path coefficients.
is called J because, the weight matrix P is assigned to J indices.
4.4. Assessment of the Measurement Model
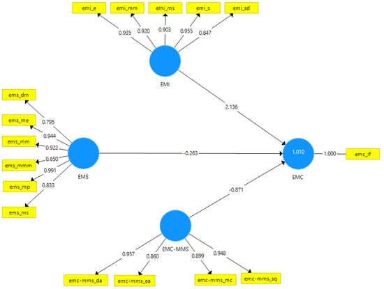
Run PLS bootstrapping with a subsample of 10,000 samples to evaluate statistical model metrics such as coefficients, Cronbach’s alpha, the Heterotrait–Monotrait Ratio (HTMT), and R2 values. The PLS-SEM model’s analysis results are shown in Figure 2. Reliability and values are tested by the model and evaluated by all related indicators. All indices show highly correlated results in the structural model of this study. In fact, all structural indices are above the cutoff point of 0.708, demonstrating that they are all representative of structure.
Figure 2.
Indicator loadings. Source: Results from Smart-PLS software 3.3.3.
The composite reliability index, Cronbach’s alpha, and the Heterotrait–Monotrait Ratio (HTMT) were used to evaluate the consistency of the internal model. The results show that the Cronbach’s alpha coefficient ranges from 0.84 to 1.0 and the greater than the minimum score is 0.7. Meet the satisfactory level of the model. This proves that all the data from the research model are consistent. The average extracted variance (AVE) result is greater than the recommended minimum of 0.5 (Table 4). This proves that the survey questionnaire on the contents extracted from Vietnam’s EMC management standards, when used to conduct a user survey of latent variables, is satisfactory and does not present the phenomenon of overlapping content or meaning of the questions with each other. In conclusion, the survey sample meets the criteria and is used to analyze the PLS-SEM model.
Table 4.
Construct validity and reliability.
We performed the discriminatory validity of the constructs test using the Heterotrait–Monotrait Ratio (HTMT) index. The analysis results show that all the cashew indices are lower than 0.8, which proves that the research model shows adequate discriminant validity (Table 5).
Table 5.
Discriminant validity-HTMT.
Complementary information about the measurement model is shown in Table A2: Indicators descriptive statistics, Table A3: Mean, STDEV (Standard Deviation), T-Values, p-Values, confidence intervals, Table A4: Outer Loadings-Mean, STDEV, T-Values, p-Values, Confidence Intervals, Table A5: Outer VIF Values, and Table A6: Indicator Correlation.
4.5. Assessment of the Structural Model
In this study, the Structural Model showed Variable Inflation Factor (VIF) values below the recommended threshold of 0.5, and the path coefficients were statistically significant at 95%.
In this study, in terms of model accuracy, the coefficient of determination (R2) for out loading index values (EMI, MES, EMC-MMS) reached 42% compared to the index value. Inner loading (EMC), and the results were assessed as a moderated effect. The statistical model value Q2 is used to evaluate the PLS-SEM model. This research model is recommended as a predictive conceptual research model for internal structures. In this study, the statistical value for the EMC variable reached 0.040, and is greater than the recommended value of 0; this is evaluated as the structure of the relevant pre-implantation variables. In this study, to evaluate the effect of size (f2) and model analysis for the results of EMI (0.016), MES (0.109 AND EMC-MMS (0.295), details are shown in Table 5.
5. Discussion of Findings
The importance of the path model is assessed from the validity of the measures, which are based on the path coefficients, and also with the significance levels of the path model. The smart-PLS 3.3.0 software is used to analyze the path model and determine the p-value by starting and calculating in the different path model. The index of the path coefficients and the levels of statistical significance were determined randomly in 10,000 samples of the model’s Bootstrapping analysis. Details are shown in Table 6.
Table 6.
Hypothesis results.
The values of load factor, path coefficient, and p-value in the structure and path models of the PLS-SEM model are shown in detail in Figure 3. The absolute values of each path are shown in Figure indicated by arrows. The indexes are very important in the structural model of the PLS-SEM model. Table 5 shows the results for each hypothesis in this research model. The formative and reflective models in PLS-SEM analyzed in Figure 3 show that all the p-values of the observed variables are less than 0.05. This proves that the values of the observed variables positively and closely affect the latent variables (EMI, EMS, and EMC-MMS) of the formative model and the latent variables (EMC) of the reflective model. In the formative model, the observed variables are generated by the same research concept, and these observed variables need to be closely related to each other. In the reflective model, the observed variables are assumed to produce the parent latent variable through linear association, and no correlation is required between them. They are not interchangeable because each observed variable represents a particular aspect of the latent parent variable. Because of this, the removal of an observed variable has a very high probability of changing the properties of the parent latent variable.
Figure 3.
Model results (Source: results from Smart-PLS software 3.3.3).
Our research found that, by regulations and standards, Electromagnetic Interference (EMI) is the cause of harm to surrounding devices. The electronic components in the circuit are interrupted. The transmission does not meet the standard requirements of the equipment due to the electromagnetic interference components of the power electronic devices, for which they are not designed with anti-interference systems. In specific cases, when the TV screen is placed near the heater, the electromagnetic waves from the heating element cause the signal to be interfered with and the screen does not display or display information blurred, the human eye cannot see clearly content on the TV screen. The continuous on-off state of switches or switches such as transistors, MOSFETs, and circuit breakers are the main cause of electromagnetic interference [16,21]. Power electronic components located near areas with a lot of electromagnetic interference will be affected by the signal, and sometimes the electromagnetic interference signal that controls the device is affected by electromagnetic interference. Smart homes, smart manufacturing plants, and smart manufacturing machines use a large number of power devices to control operations, and these power electronics are controlled and connected into one system unified through the Internet of Things (IoT) model. In this case, the Electromagnetic Interference generated in the system causes the communication signal in the IoT model to be disordered [4]. The research topic of noise reduction and elimination of Electromagnetic Interference to ensure the standards of electromagnetic interference management according to the Table 1 regulation is a promising research direction for future researchers and manufacturers. Our research also shows that a body of standards and regulations on Electromagnetic Susceptibility (EMS) can enhance the competitiveness of individual devices. For technology, EMS helps to improve operational accuracy and signal transmission in the IoT environment [22]. For business, EMS helps improve the reputation of the respective equipment for each manufacturer, helping them gain the trust of customers about EMS and bring high revenue in the business. It is for that reason that Lu6n manufacturers and researchers find methods of immunity to electromagnetic waves for switching devices in power systems such as EMI shielding, EMI shielding and grounding, EMI absorption, near field connection device (NFC), wireless charging devices (WPC), and magnetic field barriers. All proposed measures of electromagnetic wave immunity as a whole are operations using specialized materials to shield electromagnetic interferences that do not have an electromagnetic wave immunity in design or from the root cause to generate electromagnetic interference. This is also a promising study for future researchers. Our analysis also shows that EMC measurement system (EMC-MMS) activities contribute to Electromagnetic Compatibility control. Measuring electromagnetic interference with commercial meters during system design and during routine equipment maintenance checks is a routine practice in intelligent electronic systems. However, this is a system to find the source, not really an action to prevent EMI. The formation of a real-time, transverse industrial electromagnetic interference measurement system such as a Lab-View measurement and monitoring system and online connection of measurement data to prevent EMI generation is considered a promising future research model for researchers and manufacturers of industrial electronic components, as well as business managers.
Electronic components give rise to electromagnetic interference; locations give rise to electromagnetic interference; substandard designs give rise to electromagnetic interference; and components suffer from electromagnetic interference as a result of operation and signal transmission interference. The method of reduction’s electromagnetic interference has such as encapsulation materials. The activities of measuring Electromagnetic Compatibility and electromagnetic interference are reviewed and suggest future research directions for researchers and manufacturers. Electromagnetic Compatibility is important in smart electrical designs for smart buildings, smart manufacturers, and smart devices. Research on Electromagnetic Compatibility to produce smart devices that meet the standard requirements (Table 1) for smart homes, smart factories, and smart devices is a promising future research area.
6. Conclusions
Research in the field of Electromagnetic Compatibility is a big challenge because of the outstanding and rapid development of electronic devices to meet the needs of Industry 4.0. Regulatory institutions and Electromagnetic Compatibility standards also change accordingly. The PLS-SEM model performs the processing of complex models and reduces data as well as technical placement relationships. These benefits of the PLS-SEM model make it useful for this study.
This study proposes to use the PLS-SEM model with the aim of estimating and evaluating the correlation between the selected statistical indicators and the proposed model structure to measure and evaluate the quality of objects mechanism of the independent latent variables and satisfactorily explain the variability of the dependent axes.
Analysis of factors generating electromagnetic interference and methods of preventing electromagnetic interference to the Electromagnetic Compatibility of electronic components. Statistical indicators in Table A2 have a mean value that is slightly biased towards low efficiency, which proves that our inference about the impact level of electromagnetic interference prevention as well as the level of prevention of electromagnetic emissions causes the interference of electronic components is low efficiency. The most negative indicators are EMI and EMS. This meaning is assessed as compatible according to the standard TCVN 7909-1-2: 2016 (IEC/TS 61000-1-2: 2008) on specifically identifying factors that negatively affect EMC and is suitable for Standard TCVN 8241-4-8:2009 (ISO 61000-4-8:2001) on properties. Testing and measurement techniques—Power frequency magnetic field immunity. If the knowledge of researchers and manufacturers does not meet the standards, the problem of information interference or noise in the operation of electronic components is a serious problem. In the path model, the EMC-MMS index has little impact on EMC because of the diversion of the measurements, so the influence on EMC is relative. This detection content is similar to TCVN 8241-4-5:2009 (IEC 61000-4-5:2005) on Testing and measurement techniques—Surge immunity and conforms to the requirements of TCVN 8241-4 -11:2009 (IEC 61000-4-11:2004). However, to ensure the prevention of magnetic interference, the results of measuring the magnetic field interference and determining the correct location of the magnetic interference are extremely necessary. This finding is consistent with the requirements of QCVN standards in Table 2. For the advanced verification of the above research results and re-evaluation of the correlation between the importance and performance of latent variables, we used the analysis of the Importance Performance Map Analysis (IPMA) chart.
To evaluate the relationship between the importance and performance of latent variables (EMI, EMS, EMC-MMS, and EMC) in the PLS-SEM model, we use the analysis provided by the Importance Performance Map Analysis (IPMA) chart. IPMA helps us identify latent variables in the model that have relatively high importance but low performance. From there, we will make a proper assessment of the situation and make improvements. Importance is understood as the degree of impact of that independent variable (unstandardized) on the dependent variable. Efficiency is understood as the mean of that independent variable. A variable of high importance but low performance means that a variable has a strong effect but has a low mean. We need to consider increasing that variable’s mean score. The results of the analysis of the above pre-implantation variables are performed using the Importance Performance Map Analysis (IPMA) chart, also known as the Importance—Performance Matrix or the Histogram Preference) to assess the relationship between the importance of a latent variable and the performance of that variable in the model (Figure 4).
Figure 4.
Importance Performance Map Analysis (IPMA) chart.
This paper shows that STEM resources with good performance, physical design techniques suitable for science, technology, engineering, and math will boost our ability to develop more complex products across countries. In this study, electromagnetic interference suppression quality contributes greatly to the operation of electronic components and contributes to improving user confidence of electronic components. This finding is compatible with the requirements of IEC 61000-4-6:2004 on testing and measurement techniques—immunity to practice disturbances, induced by radiofrequency fields, and the standard TCVN 8241-4-11:2009 (IEC 61000-4-11:2004) regulates Testing and measurement techniques—Voltage dips, short interruptions, and voltage variations immunity. These research indicators are extremely complex and have a great impact on the Electromagnetic Compatibility of electronic components.
The industrial 4.0 requires the use of a lot of power electronic components, switching components are controlled by machine programs. The system to manage magnetic interference whenever power electronic components switch on and off is a big problem that requires each country, researchers, and manufacturers to look for a new solution in the future. Preventing magnetic interference means improving the quality of information transmission and control in smart homes and smart factories more efficiently, which is the desire of manufacturers and consumers. In the study that shows the importance of regulations, standards from state management are extremely important. The rationality of the standard, the regulation of magnetic interference, and the Electromagnetic Compatibility of electronic components in their applications in smart homes and smart factories bring corresponding high efficiency. Although EMC-MMS is not decisive for Electromagnetic Compatibility, the response level of measurement results and specific identification of where magnetic interference is generated help researchers and manufacturers propose a plan to prevent electromagnetic interference and multiple magnetic fields more effectively.
This study gives the results analyzed through the PLS-SEM model and analyzed through documents on standards, magnetic field compatibility standards, and magnetics interference of electronic devices. This study demonstrates the importance of institutions related to standards and magnetic compatibility for electronic components used in smart homes and smart factories. The above findings meet the criteria of the regulatory standards on EMC management in Table 2.
A way to strengthen regulations and standards for magnetic field compatibility management for electronic components has been conducted in Vietnam according to world standards. This leads to increased awareness of state regulations and standards that promote research and development through the involvement of various stakeholders, including academia, manufacturers, and academic institutions.
7. Contributions and Limitations of This Study
This study contributes in various ways to the normative and standard documents in electromagnetic field compatibility management. This research model can be considered a model in the literature analysis research on electromagnetic fields and standards. First, this study sheds light on the importance of analyzing Electromagnetic Compatibility management norms and standards such as Magnetic Interference (EMI), Electromagnetic Susceptibility (EMS), and Management Standards and EMC Measurement Systems (EMC-MMS) impact Electromagnetic Compatibility (EMC). Secondly, this study also highlights the negative impacts of EMI, EMS, and EMC-MMS on EMC and should clarify each specific standard according to Vietnam’s regulations and standards. Third, this study also highlights the important role of STEM resources in developing electronic components, controlling and preventing magnetic field compatibility, and electromagnetic interference. Finally, this study also demonstrates the implementation of an alternative method to evaluate the complex relationships between magnetic field disturbances and Electromagnetic Susceptibility (EMS). PLS-SEM allows us to discover the respective appropriate regulatory standards for each line of electronic products, even under the limitations described below. One limitation of this study is that it stops at a moderate sample size and is not large enough to generalize all regional and international standards. Another limitation of this study is that it only focused on a select number of indicators, according to the literature reviewed. The limitation of this study may be that it can be ignored in the future by adding more constructs, variables, and observations. This paper could be enriched by the addition of regional and interregional approaches to control by the emergence of specific situations.
Author Contributions
Conceptualization, M.L.D. and P.B.; Methodology, M.L.D.; Software, M.L.D.; Validation, M.L.D. and P.B.; Formal analysis, M.L.D. and P.B.; Investigation, M.L.D.; Resources, M.L.D.; Data curation, M.L.D.; Writing—original draft, M.L.D.; Writing—review & editing, M.L.D.; Visualization, P.B.; Supervision, P.B.; Project administration, P.B.; Funding acquisition, P.B. All authors have read and agreed to the published version of the manuscript.
Funding
This work was funded in part by the Ministry of Education of the Czech Republic (Project No. SP2023/090).
Institutional Review Board Statement
Not applicable.
Informed Consent Statement
Not applicable.
Data Availability Statement
Not applicable.
Conflicts of Interest
The authors declare no conflict of interest.
Appendix A
Table A1.
A brief summary of the specific conditions of RCVN.
Table A1.
A brief summary of the specific conditions of RCVN.
| No. | Criteria of RCVN | Conditions Related to Individual Products |
|---|---|---|
| 1 | Specific conditions for EMC emission measurements [51] | Limit; housing of measuring auxiliary equipment on a stand-alone basis and DC power input/output port. |
| 2 | Specific conditions for EMC immunity measurements [51] | Quality criteria: voltage drop and voltage interruption or voltage interruption. Voltage Interrupt: for voltage interrupt, temporary loss of function is allowed, self-healing function is provided or can be restored by control |
| 3 | Overview of types of electromagnetic phenomena [39] | Harmonic, intermediate harmonics, signaling voltage, voltage fluctuations, voltage drop and loss, voltage unbalance, power frequency variation, low frequency induced voltage, DC component in AC network, magnetic field, electric field, directly induced or coupled continuous current or voltage, unidirectional transient, oscillating transient, magnetic field, electric field, electromagnetic field: continuous wave, too toxic, man and machine and design techniques, design management, and other measures. |
| 4 | Applicable performance criteria and observed response during testing of equipment intended for use with safety-related systems [30,31,32,33,34] | Descriptions of performance criteria A, B, and C are given in a general standard such as IEC 61000—6—1 and are consistent with product standards. A: observable deviation. B: the recovery time is recorded in the document. C: observed, detected, and documented response. |
| 5 | Methods for increasing test rigor against the requirements in the basic standards [36] | Frequency modulation (2 Hz, 400 Hz, 1 kHz, 1 Hz up to 10 kHz), different test arrangements (testing different combinations of devices/versions/cables), different carrier frequencies at the same time. Increase the test time (constant the standard parameters), change the repetition frequency of the pulse, change the packet length/pulse repetition time, different test arrangements (test different combinations of devices/versions). Different test layouts (testing different combinations of devices/instances), different carriers at the same time. Number of pulses, change of repetition rate/time between pulses/phase angle, and different test layout (test different combinations of devices/sessions). |
| 6 | Selection of electromagnetic phenomena for functional safety in industrial applications [39] | Related electromagnetic phenomena for functional safety and the level of immunity for functional safety is specified, and the estimation of maximum levels of electromagnetic interference. |
| 7 | Overview of measures and techniques to achieve functional safety in relation to electromagnetic interference [40,41,42] | EMC safety planning, estimation of undesired safety events to be avoided, gain the background information needed for design, design and development of measures and techniques considered, implementation and integration of measures and techniques considered, installation and commissioning measures and techniques considered, operation and maintenance measures and techniques are considered, and modifications and upgrades (hardware and software). |
| 8 | Permissible influences in immunity testing on the function of equipment [32,33,34,35,36] | Safety-related functions and functions unrelated to safety. Electromagnetic transients of short duration are considered here: ESD, bursts, over-voltages. Long-time transient electromagnetic phenomena are considered here; voltage drop and power outages and permissible effects during system functional testing. |
| 9 | General specifications for ESD generators [43,44] | The open-circuit voltage is measured at the discharge electrode of the ESD generator, the transmitter must be capable of operating at an iteration rate of at least 20 launches per second for survey purposes, it is not necessary to use a generator capable of generating an air discharge voltage up to 15 kV if a lower maximum test voltage is used. |
| 10 | Parameter of discharge current waveform in contact mode [44] | The benchmark for determining the time for current at 30 ns and 60 ns is the moment when the amperage first reaches 10% of the first peak of the room current. The rise time is the time interval between the times when the current reaches 10 % and 90 % of the first peak value of the discharge current. |
| 11 | Discharge to connectors [52,53] | In the case of a screen used for ESD shielding to the connector pins, there must be an ESD warning label on the screen or on equipment close to the connector where the screen is located. If the product standard or product family requires separate testing of the isolating connector pins, apply the air discharge method. |
| 12 | Quality Criteria [57,58,59] | Degradation during test performance is understood as a loss not less than the minimum performance level specified by the manufacturer to ensure that the equipment operates as intended. In some cases, the minimum quality level can be replaced by an acceptable degradation level. If the manufacturer does not specify a minimum quality level or an acceptable level of deterioration, either these quality levels can be obtained from the product description or the documentation that came with the equipment (including leaflets) drops and advertisements) and the level desired by the target audience when using the device in accordance with the regulations. No deterioration after the test is understood as a level of degradation not less than the minimum specified by the manufacturer to ensure that the equipment operates as intended. In some cases, the known minimum quality level can be replaced by an acceptable degradation level. After the test, there was no change in actual performance data. If the manufacturer does not specify a minimum quality level or an acceptable level of deterioration, either these quality levels can be obtained from the product description or the documentation that came with the equipment (including leaflets). Fall and advertising and the level that users expect when using the device in accordance with regulations. |
| 13 | Grouping according to equipment specifications [53,54,55] | Technical characteristics of the device, evaluation according to information acquisition performance, spurious emission limits (In the band 108 MHz to 137 MHz, the upper limits must be observed without exceeding the absolute limit of 25 μW (−16 dBm), breakpoints with 8 MHz analog TV, 0.75 MHz VSB tone modulation, EMC emission tests for associated radio communication and ancillary equipment within the scope of the standard, spurious emission limits for DVB-T transmitters, measurement conditions for immunity measurements for terminal, and auxiliary equipment in GSM and DCS systems. |
Appendix B
Table A2.
Indicators descriptive statistics.
Table A2.
Indicators descriptive statistics.
| Mean | Median | Min | Max | Standard Deviation | Excess Kurtosis | Skewness | Number of Observations | |
|---|---|---|---|---|---|---|---|---|
| emc_if | 0.112 | 0.123 | −1.968 | 1.768 | 0.845 | 0.299 | −0.213 | 455 |
| emi_mm | 43.167 | 39.985 | 5.023 | 90.321 | 16.986 | 0.211 | 0.365 | 455 |
| emi_ms | 5.423 | 5.321 | 2.367 | 7.998 | 1.623 | −0.923 | 0.132 | 455 |
| emi_s | 6.201 | 6.478 | 1.021 | 10.287 | 2.142 | −0.923 | −0.324 | 455 |
| emi_e | 6.243 | 6.328 | 3.021 | 10.021 | 1.635 | −0.989 | 0.201 | 455 |
| emi_sd | 6.245 | 6.501 | 1.598 | 9.357 | 1.781 | −0.706 | −0.299 | 455 |
| ems_mp | 4.212 | 4.217 | 2.2267 | 6.142 | 0.526 | 0.709 | −0.143 | 455 |
| ems_mm | 3.189 | 3.214 | 1.198 | 6.598 | 0.905 | 1.432 | 1.094 | 455 |
| ems_mmm | 4.546 | 4.657 | 2.489 | 6.145 | 0.592 | 0.245 | −0.421 | 455 |
| ems_ms | 3.502 | 3.609 | 1.732 | 6.093 | 0.978 | 0.321 | 0.523 | 455 |
| ems_dm | 3.532 | 3.653 | 2.056 | 5.793 | 0.709 | 0.265 | 0.498 | 455 |
| ems_me | 3.876 | 4.265 | 1.869 | 6.035 | 0.879 | −0.735 | −0.267 | 455 |
| emc-mms_sq | 3.934 | 3.798 | 2.245 | 5.879 | 0.623 | −0.006 | 0.367 | 455 |
| emc-mms_mc | 3.534 | 3.547 | 2.059 | 5.378 | 0.616 | 0.269 | 0.469 | 455 |
| emc-mms_ea | 2.367 | 2.671 | 0.400 | 4.578 | 0.589 | 1.056 | 0.478 | 455 |
| emc-mms_da | 3.546 | 4.000 | 1.001 | 5.002 | 1.036 | −0.789 | −0.361 | 455 |
Source: results from Smart-PLS software 3.3.3.
Table A3.
Mean, STDEV, T-Values, p-Values, confidence intervals.
Table A3.
Mean, STDEV, T-Values, p-Values, confidence intervals.
| Original Sample (O) | Sample Mean (M) | Standard Deviation (STDEV) | T Statistics (|O/STDEV|) | p Values | CI 2.5% | CI 97.5% | |
|---|---|---|---|---|---|---|---|
| Lower | Upper | ||||||
| EMI -> EMC | −0.167 | −0.132 | 0.0047 | 3.056 | 0.001 | −0.189 | −0.024 |
| EMS -> EMC | 0.278 | 0.309 | 0.039 | 7.589 | 0.000 | 0.257 | 0.428 |
| EMC-MMS -> EMC | −0.489 | −0.489 | 0.029 | 13.021 | 0.001 | −0.590 | −0.454 |
Source: results from Smart-PLS software 3.3.3.
Table A4.
Outer Loadings: mean, STDEV, T-Values, p-Values, confidence intervals.
Table A4.
Outer Loadings: mean, STDEV, T-Values, p-Values, confidence intervals.
| Original Sample (O) | Sample Mean (M) | Standard Deviation | T Statistics | p Values | CI 2.5% | CI 97.5% | |
|---|---|---|---|---|---|---|---|
| Lower | Upper | ||||||
| emc_if <- EMC | 1.000 | 1.000 | 0.0 | - | - | 1.000 | 1.000 |
| emi_mm <- EMI | 0.798 | 0.769 | 0.016 | 60.098 | 0.000 | 0.798 | 0.809 |
| emi_ms <- EMI | 0.709 | 0.712 | 0.018 | 38.091 | 0.001 | 0.72 | 0.768 |
| emi_s <- EMI | 0.809 | 0.870 | 0.009 | 120.102 | 0.000 | 0.901 | 0.934 |
| emi_e <- EMI | 0.798 | 0.809 | 0.021 | 75.780 | 0.001 | 0.856 | 0899 |
| emi_sd <- EMI | 0.798 | 0.879 | 0.009 | 106.089 | 0.001 | 0.798 | 0.897 |
| ems_mp <- EMS | 0.809 | 0.804 | 0.015 | 64.089 | 0.001 | 0.821 | 0.879 |
| ems_mm <- EMS | 0.698 | 0.702 | 0.0029 | 22.090 | 0.000 | 0.657 | 0.798 |
| ems_mmm <- EMS | 0.601 | 0.598 | 0.045 | 13.092 | 0.000 | 0.423 | 0.606 |
| ems_ms <- EMS | 0.781 | 0.809 | 0.0211 | 31.012 | 0.000 | 0.735 | 0.798 |
| ems_dm <- EMS | 0.781 | 0.782 | 0.027 | 32.097 | 0.000 | 0.725 | 0.789 |
| ems_me <- EMS | 0.698 | 0.703 | 0.021 | 23.897 | 0.001 | 0.708 | 0.784 |
| emc-mms_sq <- EMC-MMS | 0.879 | 0.856 | 0.009 | 118.034 | 0.001 | 0.886 | 0.912 |
| emc-mms_mc <- EMC-MMS | 0.824 | 0.823 | 0.017 | 57.091 | 0.000 | 0.809 | 0.863 |
| emc-mms_ea <- EMC-MMS | 0.723 | 0.781 | 0.036 | 24.136 | 0.000 | 0.681 | 0.736 |
| emc-mms_da <- EMC-MMS | 0.698 | 0.639 | 0.0309 | 24.274 | 0.001 | 0.587 | 0.706 |
Source: results from Smart-PLS software 3.3.3.
Table A5.
Outer VIF values.
Table A5.
Outer VIF values.
| VIF | |
|---|---|
| emc_if | 1.032 |
| emi_mm | 2.024 |
| emi_ms | 1.462 |
| emi_s | 4.251 |
| emi_e | 4.024 |
| emi_sd | 2.046 |
| ems_mp | 3.471 |
| ems_mm | 5.012 |
| ems_mmm | 3.871 |
| ems_ms | 1.241 |
| ems_dm | 5.067 |
| ems_me | 4.142 |
| emc-mms_sq | 3.936 |
| emc-mms_mc | 4.476 |
| emc-mms_ea | 3.627 |
| emc-mms_da | 4.443 |
Source: Results from Smart-PLS software 3.3.3.
Table A6.
Indicator Correlation.
Table A6.
Indicator Correlation.
| emc_if | emi_mm | emi_ms | emi_s | emi_e | emi_sd | ems_mp | ems_mm | ems_mmm | ems_ms | ems_dm | ems_me | emc-mms_sq | emc-mms_mc | emc-mms_ea | emc-mms_da | |
|---|---|---|---|---|---|---|---|---|---|---|---|---|---|---|---|---|
| emc_if | 1.000 | |||||||||||||||
| emi_mm | 0.923 | 1.000 | ||||||||||||||
| emi_ms | 0.905 | 0.823 | 1.000 | |||||||||||||
| emi_s | 0.957 | 0.876 | 0.859 | 1.000 | ||||||||||||
| emi_e | 0.938 | 0.857 | 0.840 | 0.923 | 1.000 | |||||||||||
| emi_sd | 0.849 | 0.776 | 0.760 | 0.807 | 0.792 | 1.000 | ||||||||||
| ems_mp | 0.992 | 0.915 | 0.898 | 0.950 | 0.930 | 0.842 | 1.000 | |||||||||
| ems_mm | 0.923 | 0.845 | 0.828 | 0.879 | 0.860 | 0.821 | 0.921 | 1.000 | ||||||||
| ems_mmm | 0.651 | 0.636 | 0.568 | 0.609 | 0.610 | 0.539 | 0.645 | 0.596 | 1.000 | |||||||
| ems_ms | 0.834 | 0.780 | 0.758 | 0.791 | 0.777 | 0.729 | 0.822 | 0.763 | 0.500 | 1.000 | ||||||
| ems_dm | 0.706 | 0.730 | 0.742 | 0.766 | 0.745 | 0.660 | 0.788 | 0.731 | 0.556 | 0.632 | 1.000 | |||||
| ems_me | 0.945 | 0.868 | 0.851 | 0.902 | 0.879 | 0.797 | 0.938 | 0.870 | 0.663 | 0.781 | 0.745 | 1.000 | ||||
| emc-mms_sq | 0.945 | 0.869 | 0.852 | 0.903 | 0.884 | 0.801 | 0.938 | 0.870 | 0.617 | 0.774 | 0.747 | 0.892 | 1.000 | |||
| emc-mms_mc | 0.896 | 0.824 | 0.822 | 0.855 | 0.840 | 0.766 | 0.889 | 0.848 | 0.681 | 0.726 | 0.747 | 0.843 | 0.863 | 1.000 | ||
| emc-mms_ea | 0.857 | 0.788 | 0.772 | 0.818 | 0.830 | 0.740 | 0.850 | 0.814 | 0.605 | 0.704 | 0.670 | 0.875 | 0.844 | 0.762 | 1.000 | |
| emc-mms_da | 0.945 | 0.879 | 0.862 | 0.912 | 0.895 | 0.805 | 0.946 | 0.880 | 0.666 | 0.789 | 0.795 | 0.900 | 0.900 | 0.850 | 0.814 | 1.000 |
Source: results from Smart-PLS software 3.3.3.
References
- Fran, C.; Eric, L.; Bertrand, R. Electronics Engineering Series (London England); Wiley-ISTE: Hoboken, NJ, USA, 2014; ISBN 978-1-84821-504-7. [Google Scholar]
- Clayton, R.P. Introduction to Electromagnetic Compatibility, 2nd ed.; Wiley-Interscience: Hoboken, NJ, USA, 2006; ISBN 9788126528752. [Google Scholar]
- Christos, C. Principles, and Techniques of Electromagnetic Compatibility, 3rd, ed.; Taylor & Francis Group, LLC: New York, NY, USA, 2023; ISBN 978-1-003-31098-3. [Google Scholar] [CrossRef]
- McCollum, M.; Kim, L.; Lowe, C. Electromagnetic Compatibility Considerations for International Space Station Payload Developers. In Proceedings of the 2020 IEEE Aerospace Conference, Big Sky, MT, USA, 7–14 March 2020. [Google Scholar] [CrossRef]
- Shi, D.; Zhang, F.; Wang, N.; Fang, W. Intelligent Electromagnetic Compatibility Management of Cell Phones by Using Knowledge Graphs. IEEE Trans. Ind. Electron. 2019. [Google Scholar] [CrossRef]
- Cho, Y.; Lee, S.; Kim, D.-H.; Kim, H.; Song, C.; Kong, S.; Park, J.; Seo, C.; Kim, J. Thin Hybrid Metamaterial Slab With Negative and Zero Permeability for High Efficiency and Low Electromagnetic Field in Wireless Power Transfer Systems. IEEE Trans. Electromagn. Compat. 2018, 60, 1001–1009. [Google Scholar] [CrossRef]
- Dipak, L.S.; Valdis, V.L. Applied Electromagnetics and Electronic Magnetic Compatibility; Ver. 0; A John Wiley & Sons, Inc.: Hoboken, NJ, USA, 2006; ISBN I 0 0-471-16549-2. [Google Scholar]
- Lv, H.; Yang, Z.; Ong, S.J.H.; Wei, C.; Liao, H.; Xi, S.; Du, Y.; Ji, G.; Xu, Z.J. A Flexible Microwave Shield with Tunable Frequency-Transmission and Electromagnetic Compatibility. Adv. Funct. Mater. 2019, 29, 1900163. [Google Scholar] [CrossRef]
- Liu, S.-F.; Fan, Y.-J.; Luh, D.-B.; Teng, P.-S. Organizational Culture: The Key to Improving Service Management in Industry 4.0. Appl. Sci. 2022, 12, 437. [Google Scholar] [CrossRef]
- Lezynski, P. Random Modulation in Inverters With Respect to Electromagnetic Compatibility and Power Quality. IEEE J. Emerg. Sel. Top. Power Electron. 2018, 6, 782–790. [Google Scholar] [CrossRef]
- Smolenski, R.; Lezynski, P.; Bojarski, J.; Drozdz, W.; Long, L.C. Electromagnetic compatibility assessment in multi converter power systems—Conducted interference issues. Measurement 2020, 165, 108119. [Google Scholar] [CrossRef]
- Su, D.; Xie, S.; Chen, A.; Shang, X.; Zhu, K.; Xu, H. Basic Emission Waveform Theory: A Novel Interpretation and Source Identification Method for Electromagnetic Emission of Complex Systems. IEEE Trans. Electromagn. Compat. 2018, 60, 1330–1339. [Google Scholar] [CrossRef]
- Li, E.-P.; Wei, X.-C.; Cangellaris, A.C.; Liu, E.-X.; Zhang, Y.-J.; D’Amore, M.; Kim, J.; Sudo, T. Progress Review of Electromagnetic Compatibility Analysis Technologies for Packages, Printed Circuit Boards, and Novel Interconnects. IEEE Trans. Electromagn. Compat. 2010, 52, 248–265. [Google Scholar] [CrossRef]
- Aljuaid, A.; Alhujailli, A.; Çakıt, E.; Karwowski, W.; Jaworek, M.A.; Marek, T.; Murata, A. Relationships among Work-Related Affective Feelings in Employees, Determined through Partial Least Squares Structural Equation Modeling (PLS-SEM). Appl. Sci. 2022, 12, 7923. [Google Scholar] [CrossRef]
- Shi, L.; Huang, K.; Liu, Y.; Ge, F.; Liu, S. Risk Assessment in Supplier Selection for Intelligent Manufacturing Systems Based on PLS-SEM. Appl. Sci. 2022, 12, 3998. [Google Scholar] [CrossRef]
- Sivasamy, R.; Moorthy, B.; Kanagasabai, M.; Samsingh, V.R.; Alsath, M.G.N. A Wideband Frequency Tunable FSS for Electromagnetic Shielding Applications. IEEE Trans. Electromagn. Compat. 2018, 60, 280–283. [Google Scholar] [CrossRef]
- Shi, D.; Wang, N.; Zhang, F.; Fang, W. Intelligent Electromagnetic Compatibility Diagnosis and Management With Collective Knowledge Graphs and Machine Learning. IEEE Trans. Electromagn. Compat. 2021, 63, 443–453. [Google Scholar] [CrossRef]
- Ramadan, M.; Shuqqo, H.; Qtaishat, L.; Asmar, H.; Salah, B. Sustainable Competitive Advantage Driven by Big Data Analytics and Innovation. Appl. Sci. 2020, 10, 6784. [Google Scholar] [CrossRef]
- Shafique, M.N.; Rashid, A.; Bajwa, I.S.; Kazmi, R.; Khurshid, M.M.; Tahir, W.A. Effect of IoT Capabilities and Energy Consumption behavior on Green Supply Chain Integration. Appl. Sci. 2018, 8, 2481. [Google Scholar] [CrossRef]
- Placzek, M.; Mackowski, M. Electromagnetic compatibility tests of a measuring system based on MFC piezoelectric transducers. IOP Conf. Ser. Mater. Sci. Eng. 2018, 400, 022046. [Google Scholar] [CrossRef]
- Yazdani, M.R.; Faiz, J.; Amini Filabadi, N. Conducted electromagnetic interference evaluation of forward converter with symmetric topology and passive filter. IET Power Electron. 2014, 7, 1113–1120. [Google Scholar] [CrossRef]
- Yang, X.; Palmer, P.R.; Huang, H.; Long, Z.; Wen, Y. Investigation of the trade-off between switching losses and EMI generation in Gaussian S-shaping for high-power IGBT switching transients by active voltage control. IET Power Electron. 2016, 9, 1979–1984. [Google Scholar] [CrossRef]
- Bin, H.; Cheng, P.; Xinling, T.; Zhibin, Z. Analysis of time-frequency characteristic parameters of electromagnetic interference sources in the basic commutation unit. IET Power Electron. 2022. [Google Scholar] [CrossRef]
- TCVN 8235:2009; Electromagnetic Compatibility (EMC) Telecommunication Network Equipment—Electromagnetic Compatibility Requirements. Version 1; TCNV: Hanoi, Vietnam, 2009.
- TCVN 7189:2009, CISPR 22:2006; Information Technology Equipment—Radio Disturbance Characteristics—Limits and Methods of Measurement. Version 1; TCNV: Hanoi, Vietnam; CISPR: Geneva, Switzerland, 2009.
- TCVN 7317:2003, CISPR 24:1997; Information Technology Equipment—Immunity Characteristics—Limits and Methods of Measurement. Version 1; TCNV: Hanoi, Vietnam; CISPR: Geneva, Switzerland, 2003.
- TCVN 7909-1-2:2016, IEC/TS 61000-1-2:2008; Electromagnetic Compatibility (EMC)—Part 1-2: General—Methodology for the Achievement of Functional Safety of Electrical and Electronic Systems including Equipment with Regard to Electromagnetic Phenomena. Version 1; TCNV: Hanoi, Vietnam; IEC: London, UK, 2016.
- TCVN 7909-4-2:2015, ISO 61000-4-2:2008; Electromagnetic Compatibility (EMC)—Part 4-2: Testing and Measurement Techniques—Electrostatic Discharge Immunity Test. Version 1; TCNV: Hanoi, Vietnam; ISO: Geneva, Switzerland, 2015.
- TCVN 7909-4-6:2015, IEC 61000-4-6:2008; Electromagnetic Compatibility (EMC)—Part 4-6: Testing and Measurement Techniques—Immunity to Conducted Disturbances, induced by Radio-Frequency Fields. Version 1; TCNV: Hanoi, Vietnam; IEC: London, UK, 2015.
- TCVN 8241-4-2:2009, IEC 61000-4-2:2001; Electromagnetic Compatibility (EMC)—Part 4-2: Testing and Measurement Techniques—Electrostatic Discharge Immunity. Version 1; TCNV: Hanoi, Vietnam; IEC: London, UK, 2009.
- TCVN 7600:2010, CISPR 13:2009; Sound and Television Broadcast Receivers and Associated Equipment—Radio Disturbance Characteristics—Limits and Methods of Measurements. Version 2; TCNV: Hanoi, Vietnam; CISPR: Geneva, Switzerland, 2010.
- TCVN 9373:2012; Equipment in Cabled Distribution Systems for Television Signal—Electromagnetic Compatibility Requirement. Version 0; TCNV: Hanoi, Vietnam, 2012.
- TCVN 8241-4-11:2009, IEC 61000-4-11:2004; Electromagnetic Compatibility (EMC)—Part 4-11: Testing and Measurement Techniques—Voltage Dips, Short Interruptions, and Voltage Variations Immunity. Version 0; TCNV: Hanoi, Vietnam; IEC: London, UK, 2009.
- TCVN 8241-4-6:2009, IEC 61000-4-6:2004; Electromagnetic Compatibility (EMC)—Part 4-6: Testing and Measurement Techniques—Immunity to Conducted Disturbances, induced by Radio-Frequency Fields. Version 0; TCNV: Hanoi, Vietnam; IEC: London, UK, 2009.
- TCVN 8241-4-5:2009, IEC 61000-4-5:2005; Electromagnetic Compatibility (EMC)—Part 4-5: Testing and Measurement Techniques—Surge Immunity. Version 0; TCNV: Hanoi, Vietnam; IEC: London, UK, 2005.
- TCVN 8241-4-3:2009, IEC 61000-4-3:2006; Electromagnetic Compatibility (EMC)—Part 4-3: Testing and Measurement Techniques—Immunity to Radiated, Radio-Frequency, Electromagnetic Fields. Version 0; TCNV: Hanoi, Vietnam; IEC: London, UK, 2009.
- QCVN 94:2015/BTTTT; National Technical Regulation on Electromagnetic Compatibility for Ultra-Wide Band Communication Equipment. Version 0; QCVN: Hanoi, Vietnam, 2015.
- QCVN 93:2015/BTTTT; National Technical Regulation on Electromagnetic Compatibility for Wireless Digital Video Link Equipment. Version 0; QCVN: Hanoi, Vietnam, 2015.
- QCVN 86:2019/BTTTT; National Technical Regulation on Electromagnetic Compatibility for Mobile Terminals and Ancillary Equipment of Digital Cellular Telecommunication Systems. Version 0; QCVN: Hanoi, Vietnam, 2019.
- QCVN 77: 2013/BTTTT; National Technical Regulation on Electromagnetic Compatibility and Radio Spectrum of a Second-Generation Terrestrial Digital Television (DVB-T2) Transmitter. Version 0; QCVN: Hanoi, Vietnam, 2013.
- QCVN 72:2013/BTTTT; National Technical Regulation on Electromagnetic Compatibility requirements(EMC) for Equipment in Cabled distribution Systems for Television Signal. Version 0; QCVN: Hanoi, Vietnam, 2013.
- QCVN 31:2011/BTTTT; National Technical Regulation on Electromagnetic Compatibility and Radio Spectrum for Terrestrial Digital Television Broadcast (DVB-T) Transmitting Equipment. Version 0; QCVN: Hanoi, Vietnam, 2011.
- QCVN 30:2011/BTTTT; National Technical Regulation on Electromagnetic Compatibility and Radio Spectrum for Transmitting Equipment for the Frequency Modulated (FM) Sound Broadcasting Service. Version 0; QCVN: Hanoi, Vietnam, 2013.
- QCVN 29:2011/BTTTT; National Technical Regulation on Electromagnetic Compatibility and Radio Spectrum for Transmitting Equipment for the Amplitude Modulated (AM) Sound Broadcasting Service. Version 0; QCVN: Hanoi, Vietnam, 2011.
- QCVN 18:2014/BTTTT; National Technical Regulation on General Electromagnetic Compatibility for Radio Communications Equipment. Version 0; QCVN: Hanoi, Vietnam, 2014.
- QCVN 17:2010/BTTTT; National Technical Regulation on Electromagnetic Compatibility and Radio Spectrum for Transmitting Equipment for the Analog Television Broadcasting Service. Version 0; QCVN: Hanoi, Vietnam, 2010.
- QCVN 118:2018/BTTTT; National Technical Regulation on Electromagnetic Compatibility of Multimedia Equipmen Emission Req uirements. Version 1; QCVN: Hanoi, Vietnam, 2018.
- QCVN 114:2017/BTTTT; National Technical Regulation on Electromagnetic Compatibility (EMC) for Fixed Radio Links and Ancillary Equipment. Version 1; QCVN: Hanoi, Vietnam, 2017.
- QCVN 113:2017/BTTTT; National Technical Regulation on Electromagnetic Compatibility (EMC) for Digital Enhanced Cordless Telecommunications (DECT) Equipment. Version 1; QCVN: Hanoi, Vietnam, 2017.
- QCVN 112:2017/BTTTT; National Technical Regulation on General Electromagnetic Compatibility for Radio Broadband Data Transmission Equipment. Version 1; QCVN: Hanoi, Vietnam, 2017.
- QCVN 106:2016/BTTTT; National Technical Regulation on Electromagnetic Compatibility for Ground-Based Radio Equipment for Aeronautical Mobile Service in the Frequency Band 117,975–137MHz. Version 1; QCVN: Hanoi, Vietnam, 2016.
- QCVN 103:2016/BTTTT; National Technical Regulation on Electromagnetic Compatibility for Base Station, Repeater, Ancillary Equipment of Digital Cellular Telecommunications Systems GSM, W-CDMA FDD, and LTE. Version 1; QCVN: Hanoi, Vietnam, 2016.
- QCVN 100:2015/BTTTT; National Technical Regulation on Electromagnetic Compatibility for Terrestrial Trunked Radio (TETRA) Equipment. Version 1; QCVN: Hanoi, Vietnam, 2015.
- Prado, E.O.; Bolsi, P.C.; Sartori, H.C.; Pinheiro, J.R. An Overview about Si, Superjunction, SiC and GaN Power MOSFET Technologies in Power Electronics Applications. Energies 2022, 15, 5244. [Google Scholar] [CrossRef]
- Hedayati, M.H.; John, V. EMI and ground leakage current reduction in single-phase grid-connected power converter. IET Power Electron. 2017, 10, 938–944. [Google Scholar] [CrossRef]
- Rucinski, M.; Chrzan, P.J.; Musznicki, P. Electromagnetic interference frequencies prediction model of flyback converter for snubber design. IET Power Electron. 2015, 8, 994–999. [Google Scholar] [CrossRef]
- Liu, Y.; See, K.Y. Conducted electromagnetic interference simulation model with non-linear behaviour of transformer. IET Power Electron. 2015, 8, 602–609. [Google Scholar] [CrossRef]
- Wang, Q.; An, Z.; Zheng, Y.; Yang, Y. Parameter extraction of conducted electromagnetic interference prediction model and optimisation design for a DC–DC converter system. IET Power Electron. 2013, 6, 1449–1461. [Google Scholar] [CrossRef]
- Sarnago, H.; Lucia, O.; Burdio, J.M.; Mediano, A. High-efficiency parallel quasi-resonant current source inverter featuring SiC metal-oxide semiconductor field-effect transistors for induction heating systems with coupled inductors. IET Power Electron. 2013, 6, 183–191. [Google Scholar] [CrossRef]
- Esteki, M.; Mohammadi, M.; Yazdani, M.R.; Adib, E.; Farzanehfard, H. Family of soft-switching pulse-width modulation converters using coupled passive snubber. IET Power Electron. 2017, 10, 792–800. [Google Scholar] [CrossRef]
- Bernacki, K.; Rymarski, Z. Electromagnetic compatibility of voltage source inverters for uninterruptible power supply system depending on the pulse-width modulation scheme. IET Power Electron. 2015, 8, 1026–1034. [Google Scholar] [CrossRef]
- IEC/TR 61000-1-5: 2004; Electromagnetic Compatibility (EMC)—Part 1-5: General—High Power Electromagnetic (HPEM) Effects on Civil Systems. Version 0; IEC: London, UK, 2004.
- IEC/EN61000; Standards for Power Supplies, SL Power Application Note. Version 1; SL Power Electronics Corp.: Calabasas, CA, USA, 2018.
- CISPR 16-2-3; International Special Committee on Radio Interference, Edition 4.0. CISPR: Geneva, Switzerland, 2016; ISBN 978-2-8322-3644-4.
- CISPR 20; Sound and Television Broadcast Receivers and Associated Equipment—Immunity Characteristics—Limits and Methods of Measurement, Edition 6.0. CISPR: Geneva, Switzerland, 2013.
- CISPR 22; Information Technology Equipment—Radio Disturbance Characteristics—Limits and Methods of Measurement, Edition 5.2. CISPR: Geneva, Switzerland, 2006.
- CISPR 24; Information Technology Equipment—Immunity Characteristics—Limits and Methods of Measurement, Edition 2.0. CISPR: Geneva, Switzerland, 2010.
- IEC 61000-4-3:2010; A Practical Guide for EN 61000-4-3: Immunity to Radiated Radio Frequencies. REO (UK) LTD: Shropshire, UK, 2010; pp. 1–21.
Disclaimer/Publisher’s Note: The statements, opinions and data contained in all publications are solely those of the individual author(s) and contributor(s) and not of MDPI and/or the editor(s). MDPI and/or the editor(s) disclaim responsibility for any injury to people or property resulting from any ideas, methods, instructions or products referred to in the content. |
© 2023 by the authors. Licensee MDPI, Basel, Switzerland. This article is an open access article distributed under the terms and conditions of the Creative Commons Attribution (CC BY) license (https://creativecommons.org/licenses/by/4.0/).



