Abstract
A maneuvering decision-making model based on time series rolling and feedback compensation methods is proposed to solve the problem of high traffic risk in Chengshantou traffic separation scheme (TSS) waters. Firstly, a digital traffic environment model suitable for the TSS waters is proposed. Secondly, a navigation risk identification method in these waters is constructed based on the digitized traffic environment and situation identification model in the Chengshantou TSS waters. Thirdly, considering the requirements of the rules and good seamanship, minimum course altering is obtained by combining the collision avoidance mechanism. Lastly, a maneuvering decision-making model in the TSS waters based on time series rolling and feedback compensation methods is developed. The simulation results show that the ship can correctly identify the collision risk and appropriately obtain maneuvering decisions, and can resume the planned route under the premise of ensuring safety. When the target ships alter course or change speed, the ship can also make adaptive maneuvering decisions. In summary, the proposed method meets the requirement of safe navigation in Chengshantou waters and provides a theoretical basis for the realization of intelligent navigation in waters similar to TSS.
1. Introduction
Maritime transportation provides a guarantee for the spatial movement of goods worldwide due to its advantages, such as large transport capacity and low cost. As one of the main modes of transportation in international trade, maritime transport undertakes more than 90% of the global trade volume [1]. As global commerce continues to grow, water traffic, especially in coastal waters, has become increasingly busy and complex in recent years. The prosperity of waterway transportation has also increased the probability of water traffic accidents. To simplify traffic flow patterns in convergence areas and enhance navigational safety, ship routing is widely used [2]. The traffic separation scheme (TSS) is a specific type of ship routing that separates opposing traffic flows by employing appropriate methods and establishing traffic lanes. TSS has been widely developed around the world, and it has played a significant role in decreasing ship collision accidents and improving navigation safety.
Chengshantou waters, a critical hub for China’s north–south marine transportation, experience heavy ship traffic and occasional collision accidents. The implementation of a TSS in Chengshantou waters has improved navigational safety and navigational efficiency. However, despite the benefits of the TSS, collision accidents still occur due to navigators’ failure to correctly understand and execute the International Regulations for Preventing Collisions at Sea, 1972 (COLREGs) [3].
The optimal solution to human error is to improve the level of ship intelligence, which is also the hotspot and challenge of current related research [4]. In terms of current research, there is still a long way to go until fully autonomous navigation in restricted water and manual ship manipulation continues to be the primary method of ship manipulation. Intelligent maneuver decision-making, which complies with COLREGs and good seamanship [5,6,7], is currently the most promising strategy to reduce navigational risk. This approach also provides decision-making suggestions to navigators. The risks faced by ships during navigation, such as collisions, groundings, and rocks, as well as violations of TSS rules, are referred to as navigation risks in this study. Navigation risk warning and collision avoidance decision-making are the primary components of intelligent navigation [8]. Related research can reduce collision occurrences and lay the groundwork for intelligent navigation.
Various methods, including collision avoidance mechanism [9,10], four-stage theory [11,12,13], collision risk index (CRI) [12], velocity obstacle (VO) [14,15,16,17], etc., have been widely applied in collision avoidance research. What is more, some academic research used deep reinforcement learning algorithms for ship collision avoidance decision-making, followed by intense training to obtain a basic collision avoidance model [18,19]. Artificial potential fields [20,21], ant colony algorithms [22], genetic algorithms [23], neural networks [24], and other intelligent algorithms also have significant influence when they are used to solve the collision avoidance path planning problem.
At present, most of the research on special waters, such as ship routing waters, is to analyze the traffic characteristics [25] and optimize [26] the ship’s routing scheme. For example, Sunaryo et al. [27] analyzed the impact of the TSS in the Sunda Strait in preventing ship accidents. He believed that the potential collision between ships could be minimized by using TSS to separate ships’ traffic flow in the opposite direction. Liu et al. [28] analyzed the ship routing system, navigation environment, and traffic flow in the Bohai Strait, optimized the shipping route in this water area, and proposed a recommended scheme to connect the existing routing system in this water area. Zbigniew et al. [29,30] defined the ship domain within the precautionary area of TSS and investigated the law of traffic flow and ship behavior in the real environment.
Many experts and scholars have also studied the collision avoidance warning system. Huang et al. [14,31] constructed a collision avoidance system based on the generalized velocity obstacle algorithm, which was applied to manned and unmanned in this study. Du et al. [11,32] quantified the liability clauses of stand-on vessels in the COLREGs and divided the severity of conflicts into nine categories based on the ship’s intention prediction and conflict evolution. Then, combined with the four stages of ship encounters, they proposed a collision early warning system. based on the perspective of a stand-on vessel. By evaluating the dynamic characteristics of the ship’s navigation process, Wu et al. [33] proposed an intelligent decision-making approach based on fuzzy logic for the inland-water TSS.
While the above research has contributed to the development of ship collision avoidance, very few studies focus on specific waters, such as the Chengshantou TSS, Gibraltar TSS, Malacca Strait TSS, etc. Some scholars have studied the traffic situation in the abovementioned area and completed revision studies on the TSS, but few have investigated collision avoidance warning and maneuver decision-making.
Therefore, implementing ship collision avoidance early warning and maneuver decision-making TSS waters has both practical and theoretical value for enhancing navigation safety and efficiency, as well as ship autonomization.
Regarding the ship collision avoidance warning and maneuver decision-making in unique types of water environments, such as TSS, there are still many issues worthy of in-depth study on the basis of previous research. These issues are listed as follows.
- (1)
- The digital model of the traffic environment suitable for special water areas, such as Chengshantou, is established;
- (2)
- The collision avoidance mechanism is applicable to special waters, such as TSS;
- (3)
- Rule 10 of the COLREGs and good seamanship requirements are incorporated into the decision-making method;
In this work, we construct a static digital traffic environment based on the Chengshantou TSS’s components, taking into account the need for risk identification and collision avoidance decision-making. Secondly, the ship domain and a method for estimating ship position based on ship behavior in TSS are introduced to achieve risk identification. Thirdly, the encounter situation identification model is built, and corresponding avoidance approaches are provided. Fourthly, the collision avoidance mechanism of ships under the constraints of the TSS is studied by analyzing the COLREG rules. Finally, a decision-making method based on time-series rolling is proposed for multi-vessel encounter maneuvers in TSS waters.
The rest of the contents of the paper are organized as follows: Section 2 presents the method for constructing a digital traffic environment. Section 3 introduces the methods of risk identification during navigation. The method of collision avoidance decision-making is shown in Section 4, and the simulation results are implemented in Section 5. Finally, conclusions are drawn in Section 6.
2. Digital Traffic Environment
The digital traffic environment is the key to ship situational awareness. This part proposes the digital traffic environment model and the digital traffic environment modeling of Chengshantou waters is carried out. By digitizing the traffic environment and perceiving and acquiring dynamic and static environment information, it can provide data support for ship maneuvering decisions.
2.1. Coordinate Systems
In this work, we adopt the coordinate system depicted in Figure 1. The geodetic fixed coordinate system XOY is established with as the origin coordinates. The positive directions of the X and Y axes point to the true east and true north, respectively. The coordinate system XOY fixed to the own ship (OS) is established. The center of gravity of the OS is set as the origin, and the positive directions of the x and y axes point to the starboard abeam and bow of the OS, respectively. True course () of OS is the angle between the and axes, true bearing () of target ship (TS) is the angle from -axis to the bearing line, and relative bearing () is the angle from OS heading line to the bearing line. The relationship between , , and is shown in Equation (1).
Figure 1.
Coordinate systems transformation (Coordinate system XOY and xoy).
The transformation equation of the coordinate system from x-o-y to XOY is shown in Equation (2).
where B is the transformation matrix, as shown in Equation (3).
The coordinates of the ship in the XOY coordinate system can be obtained by transforming its longitude and latitude ( through Equation (4).
where is the radius of the Earth.
2.2. Ship Domain
The ship domain is considered a safe area that ensures navigation safety [15], which prevents other ships and stationary objects from entering a certain range around the OS. It has been half a century since the concept was proposed [34]. In the process of continuous improvement and development [30], the boundary smoothing model shown in Figure 2 is widely accepted.
Figure 2.
The boundary smoothing ship domain model.
The aim of this study is to provide a collision avoidance decision-making method for ships navigating in the TSS waters. When the OS sails in TSS, if there is a collision risk with the TS, most of them are crossing situations. Therefore, the safety distance required for the port and starboard side is basically the same. However, the distances required for the fore and aft of the vessel are obviously different. When the collision risk comes from the aft, the other ship generally overtakes the OS, and the OS is a stand-on vessel. When the risk comes from the fore, there are many different encounter situations, and the avoidance requirements are more complicated correspondingly. Therefore, the safety distance of the fore should be greater than that of the aft. On the other hand, when the OS is moving ahead, the distance variation of the fore or aft is greater than that of the port and starboard sides. Therefore, the required safety distance of the fore and aft should also be greater than that of both sides.
Based on the previous description, a symmetrical elliptical ship domain model with an offset center is adopted in this study. The imaginary ship is located at the center of the ellipse and at a distance of a*k before the OS. The model parameters are selected with the length of the OS (L) as the reference unit. The long and short axis of the ellipse field is set as a = 5 L and b = 2 L, respectively. The eccentricity coefficient k is 0.7. In future practical applications, the size of the parameters in the model can be adjusted by the captain according to the navigation environment and the ship’s maneuverability.
2.3. Digitization of TSS
In order to provide proper collision avoidance decisions and suggestions to the navigator, the first step is to extract the static environment information from each part of the TSS. The dynamic information of the ships sailing in TSS, such as position, course, speed, etc., is extracted as well. These are then converted into digital information that can be recognized by computer programs.
2.3.1. Static Environment
The static data of TSS is the static environment information that can be obtained from the chart and will not change in a short time. The Chengshantou ship’s routing includes three TSSs, two precautionary areas, and five traffic separation zones, as displayed in Figure 3.
Figure 3.
Digitalization traffic environment of Chengshantou TSS.
In Figure 3, each TSS features two traffic lanes and four boundary lines (numbered from east to west as 1, 2, 3…), with n points (numbered from north to south as 1, 2, 3…) on each boundary line. denotes the -th point on the -th boundary line of the -th TSS in this study. The traffic lanes are further divided into 16 segments based on distinct traffic flow directions and the places from where they occupy. The TSS does not prescribe a course in the precautionary area. According to COLREGs, when a vessel joins or leaves from either side, it must do so at the smallest possible angle to the general direction of traffic flow. In this study, we set up a virtual traffic lane in the precautionary area , and set the centerline of the traffic lane as the planned route based on the author’s real navigation experience and cluster analysis of the historical trajectories of ships in the study area [35].
- Traffic Lane
The i-th traffic lane of the -th TSS is represented by .
- 2.
- Planned Route
shows the planned route on the -th TSS’s -th traffic lane. The midpoint of the line between points and is represented by .
- 3.
- Segment
Equation (7) can be used to represent the segment .
Table 1 shows the main traffic flow direction of each segment as well as the segment area corresponding to .
Table 1.
Information about the static environment.
- 4.
- Precautionary Area
Equation (8) can be used to represent the precautionary area .
where , represent the center and radius of the precautionary area, respectively.
- 5.
- Traffic Separation Zone
Equation (9) can be used to represent the traffic separation zone .
2.3.2. Dynamic Environment
The dynamic environment mainly contains a variety of ship information. Based on this information, all ships are divided into special ships, ships sailing along the general direction of the traffic flow, and ships not sailing in the general direction of the traffic flow. According to rules 10, 12, and 18 of COLREGs [36], when the special ship and OS pose a collision risk, the OS should take collision avoidance action.
Ships sailing in the general direction of traffic flow of the channel refer to ships sailing following a traffic lane, and their course is basically consistent with the general direction of traffic flow. When ships are navigating normally in the traffic lane, they often encounter other ships that do not follow the traffic lane because they cross or leave the traffic lane or take action to avoid a collision.
4. Collision Avoidance Decision-Making Method
Ships will encounter many unknown factors during navigation which are also extremely difficult to forecast, such as TSs’ uncoordinated collision avoidance maneuvers, which makes research on ship maneuvering decision-making approaches extremely difficult. To deal with the TS’s unpredictable maneuvering, this research developed a maneuvering decision method based on time series rolling calculation and produced adaptive decisions by rapidly updating input data.
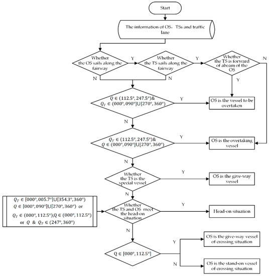
4.1. Encounter Situation Recognition Model
The encounter situation of the two ships, as well as whether the ship being a give-way ship, can be determined using the encounter situation identification model based on the comparison of ship angles described in the previous study [15].
The condition of the collision risk of ships existing is that there is a PCR and which is the value of CRI is greater than 0. Figure 6 depicts the model for judging the different types of encounter situations that can occur in the TSS waters.
Figure 6.
Encounter Situation Recognition Model.
4.2. Collision Avoidance and Manoeuvre Principle
- Collision avoidance principle
The OS in this work is an ordinary power-driven vessel sailing in the Chengshantou TSS. While the OS sails in the recommended traffic flow direction, all TSs are classified as ordinary power-driven vessels and special ships described in Table 2. What is more, ordinary power-driven vessels are classified as whether they sail along recommended traffic flow direction.
Table 2.
Classification of special ships.
The responsibility of taking avoidance actions of OS can be identified as per “COLREGs” when the TS poses a risk of collision. Although certain target vessels have the obligation of not impeding, when the OS and special ships pose a risk of collision, the OS remains a give-way ship. For ordinary power-driven vessels, it can be determined by the encounter situation identification model.
When the OS is unable to sail in the general direction of traffic flow for any reason, she should resume sailing in that direction as quickly as practical.
- 2.
- The principle of collision avoidance
On condition that the OS is running at sea speed in the Chengshantou TSS, a head-on situation may appear if the TS violates the ship’s routing provisions and sails in the opposite direction. The OS shall normally alter course to the starboard side and pass from the TS’s port side.
If the minimum distance between the OS and the TSS boundary line is very small, a violation of the ship’s routing may therefore occur after the OS alters course to starboard and invades the boundary line, and the collision avoidance action may be different. When the TS is far away, and there is no risk of collision (but PCR exists), altering the course to the port side can also be accepted. However, when a collision risk exists, the OS can only alter course to the starboard side, according to the COLREGs and the requirements of good seamanship.
When the OS is a give-way vessel in an overtaking situation, she should stay out of the way of the overtaken vessel and can choose to overtake in a direction with a smaller diversion. In a crossing situation, the OS can only alter course to starboard by a large margin and avoid crossing the fore of the stand-on vessel.
In the early stages of a developed collision risk, while the OS is a stand-on vessel, she should keep course and speed. If the give-way vessel does not behave according to the COLREGs until , the OS will alter course to starboard to avoid collision in a crossing situation. In an overtaking situation, the OS can choose an anti-collision action with a smaller course alteration amplitude. The master can set the parameter to match the actual situation, and the system will execute it automatically. Collision avoidance details can refer to the previous research [7].
4.3. Collision Avoidance Mechanism
The collision avoidance mechanism is defined as a rule between the ship motion vector and the collision avoidance effect [20]. It refers to the relationship between the OS’s velocity vector and collision avoidance results under the limits of ships routing in TSS waters and be shown through the following steps.
Step 1: If a TS enters the OS’s ship domain within the time , the time of the TS from the current time to enter the OS’s ship domain (TESD) is obtained from Figure 7. In addition, the TS’s CRI is obtained via Section 3.2, and the TS’s details, as well as the CRI’s value are logged. Furthermore, it is important to keep a record of how many TSs of this type there are.
Figure 7.
Flowchart for TESD () computation.
Step 2: If , use the TS information saved in Step 1 to find the TS with the highest CRI value. This is the most dangerous TS, and the CRI value of which ship is logged as .
Step 3: Determine the direction of the OS’s course altering based on the most dangerous TS, as indicated in Figure 8.
Figure 8.
The judgment of direction of course alteration.
Step 4: Increase the course alteration angle at 1° intervals based on the results of the third step’s judgment. Furthermore, judge whether the OS can clear all of the TSs, and obtain the minimal course alteration angle that can clear all TSs. As indicated in Figure 9. The OS’s course-altering angle should not be too large due to the high traffic flow in the seas of the TSS and the traffic lane limits. In this study, when the OS’s course altering angle () reaches 45° to the port or starboard side, it is still impossible to clear all TSs, which shows no acceptable maneuvering scheme can be obtained.
Figure 9.
Flowchart of feasible course altering angle obtaining.
Step 5: Start the collision avoidance maneuver if a feasible course-altering angle is determined in Step 4. Determine whether the distance between the OS and the fairway’s boundary line is smaller than DIS during the diversion process. If it is less than , the OS plans to sail along the fairway’s boundary in the general direction of traffic flow to avoid leaving the traffic lane.
4.4. Method of Resuming the Original Route
When the OS is sailing in the general direction of the traffic flow in the traffic lane, the course and position may deviate from the planning route due to anti-collision with obstacles. After passing and then keeping clear of the obstacles, OS will try to return to the planned route and follow the recommended traffic flow direction sailing. This process of sailing is called “resume sailing”. When resuming sailing, the target point is the intersection of the planned route of the current segment and the line between this segment and the next segment of the traffic lane.
Figure 10 shows a schematic diagram of the resume sailing method, with pointing to true north, representing the target point of the OS’s resume sailing, representing the current segment’s planned route direction (the course from waypoint to waypoint ), and representing the true bearing of the OS relative to the target point.
Figure 10.
Schematic diagram of the resume sailing.
- Target course of resume sailing
To ensure that the OS returns and sails following the planned route, the target course should be determined based on the relative position of OS and the planned route. Equation (19) demonstrates this.
where is the approach coefficient, which has a value greater than 1. The approaching speed to the planned route will be too slow if the value of m is too little. If the is too great, the difference between the ship’s course and the general direction of traffic flow will be too large, and the voyage will be squandered, which will prevent the resume sailing procedure from being completed. This research argues that taking is more acceptable based on several experiments [15].
- 2.
- Resume sailing time
When the OS alters her course to avoid the TS, whether she can resume sailing will be assessed in the next time step. The discrete method can be used to find the earliest resume time. The diagram of Figure 11 depicts the specific calculating procedure.
Figure 11.
The procedure of resuming sailing.
This work develops the maneuvering decision-making method, as shown in Figure 12. The collision avoidance system continually cycles the process at 5 s intervals throughout the operation, based on the above research.
Figure 12.
Decision-making method.
In the diagram, represents the calculating time step, which is 1 s in this case. represents the coefficient of resume to the planned route time, and represents the coefficient of TEBD ().
5. Simulation and Discussion
The scenario of the experiment is simulated in the Chengshantou TSS waters. A digital traffic environment is built by digitizing the TSS on the nautical chart. The origin coordinate is Lat: , Lon: . Moreover, the Qt5 software is used to show the maneuver decision-making simulating for ship collision avoidance when TSs keep course and speed or have variable course and speed in the Chengshantou TSS waters.
5.1. Simulation Experiment Based on the TSs Keeping Course and Speed
In the experiment, four TSs were put up in the traffic environment of Chengshantou TSS waters. Table 3 contains the initial parameters of the OS and TSs. Figure 13a depicts the initial scene of the experiment, and Figure 13b–d displays the trajectory of the OS at different times.
Table 3.
Initial parameters of OS and TSs in simulation experiment 1.
Figure 13.
OS’s Navigation trajectory when the TSs keep course and speed. (a) The initial scene of the experiment. (b) Simulation experiment process from 1 s to 3646 s. (c) Simulation experiment process from 3647 s to 6228 s. (d) The whole process of the simulation experiment.
Figure 13a shows the initial position and course of the OS and the TSs in the Chengshantou TSS. When T = 1 s, the OS and TS1 are in the overtaking situation. The OS is also the overtaking and give-way vessel. Where the value of CRI (CR) between OS and TS1 is 0.082, then the OS alters course by 3° to port for collision avoidance.
When T = 1757 s, it will start to return to the original planning route and will be back to it when T = 3646 s. The trajectory of the OS’s overtaking and returning to the planned route is shown in Figure 13b.
Figure 13c shows that the OS detected a port crossing situation with TS4, and the CRI value is 0.2 at T = 5089 s. The OS made a 7° starboard course alteration to successfully complete the avoidance. It started the resumption at T = 5872 s, returning to the original planned route at T = 6228 s and sailing to the next target point. Finally, the destination is reached when T = 9867 s, as shown in Figure 13d.
5.2. Simulation Experiment Based on the TSs Changing Course
The experiment set up two TSs with a variable course, three TSs navigating in the general direction of the traffic lane, and one TS keeping course and speed in this simulation traffic environment. The initial parameters for both the OS and the TSs are shown in Table 4. Figure 14a is the initial scene of this experiment. Figure 14b–e shows the OS’s trajectory at different times and in different encounter situations, respectively.
Table 4.
Initial parameters of OS and TSs in simulation experiment 2.

Figure 14.
OS’s Navigation trajectory when the TSs variable course. (a) The initial scene of the experiment. (b) Simulation experiment process from 1 s to 1810 s. (c) Simulation experiment process from 1811 s to 4201 s. (d) Simulation experiment process from 4202 s to 5823 s. (e) The whole process of the simulation experiment.
When T = 1 s, OS and TS1 are in an overtaking situation, and the CR between the two is 0.5, then the OS alters course 4° to the starboard side to overtake TS1. The overtake is completed at T = 993 s, and then the maneuver of returning to the original planned route begins, as shown in Figure 14a,b.
At T = 2871 s, the encounter condition between OS and TS2 is a starboard crossing situation. CR is 0.36, and then the OS alters course to the starboard 22° to avoid collision. The maneuver of resuming the original route is started at T = 3365 s. The trajectory of the OS is displayed in Figure 14c.
At T = 4858 s, OS is in a head-on situation with TS3, and the is 0.14. Figure 14d shows the trajectory of the OS course, altering 6° to the starboard to avoid collision and beginning the resuming of the planned route maneuver at T = 5823 s. Finally, the destination is reached when T = 9774 s, as shown in Figure 14e.
5.3. Comparative Experiment
In the experiment, compare the methods used in this study with the velocity obstacle method. Table 5 contains the initial parameters of the OS and TS. Figure 15 depicts the initial scene of the experiment. The ship trajectory in Figure 16a is obtained using the method proposed in this study. The ship trajectory in Figure 16b is obtained by the velocity obstacle method.
Table 5.
Initial parameters of OS and TS in comparative experiment.
Figure 15.
The initial scene of the experiment.
Figure 16.
Contrast experiment: (a) the trajectory of the OS when using the method proposed in this study; (b) the trajectory of the OS when using the velocity obstacle method.
In Figure 16a, when T = 292 s, the OS identifies the presence of a collision risk and alters course by 18° to the starboard to avoid collision. When T = 1435 s, the OS begins to resume the planned route. In Figure 16b, when T = 1356 s, the OS identifies the presence of a collision risk and alters course by 23° to the starboard to avoid collision. When T = 2089 s, the OS begins to resume the planned route. It can be seen that the method proposed in this study can identify the collision risk earlier and make corresponding avoidance measures when the OS alters course along the traffic flow.
5.4. Experimental Summary
In this part, three sets of experiments are performed, which are, respectively, the simulation experiment based on the TSs keeping course and speed, the simulation experiment based on the TSs changing course, and the comparative experiment. It can be seen from the experimental results that the proposed method can identify the collision risk earlier and make corresponding avoidance measures. When the target ships alter course or change speed, the ship can also make adaptive maneuvering decisions.
6. Conclusions
This study presents a decision-making method for identifying ship navigation risks and a maneuvering scheme in Chengshantou TSS waters. A digital traffic environment model is established based on the constituent elements of the Chengshantou waters. The collision risks are identified by combining the collision risk index model and ship position dead reckoning. Then, the minimum course altering is obtained by combining the collision avoidance mechanism. Finally, the real-time rolling updates of ship maneuvering decisions are achieved based on the time series rolling model. By setting a series of multi-vessel experiments, it is verified that the proposed method can identify navigation risks and make maneuvering decisions in the multi-vessel environment according to the requirements of COLREGS and good seamanship. Through comparative experiments, it can be seen that the proposed method can identify collision risk earlier and make corresponding collision avoidance measures. The main contributions of this paper are as follows: (1) the risk identification method and collision avoidance maneuvering decision-making method suitable for Chengshanjiao TSS waters are proposed; (2) theoretical basis and technical support for the safe navigation of ships in TSS waters are provided.
In the follow-up research, the study of intelligent navigation methods can be continued by combining the ship’s maneuvering motion model and course control method so as to make theoretical and technical breakthroughs for the ultimate realization of intelligent navigation.
Author Contributions
Conceptualization, L.H. and Y.H.; Methodology, Z.D. and Y.H.; Formal analysis, Z.D. and X.L.; Investigation Z.D. and Y.H.; Writing original draft, Z.D. and Y.H.; Writing review and editing, X.L. and D.Y.; Visualization, Z.D.; Supervision, Y.H. and D.Y.; funding acquisition, L.H. and Y.H. All authors have read and agreed to the published version of the manuscript.
Funding
This research was funded by the National Key Research and Development Program (Grant number 2019YFB1600603), the National Natural Science Foundation of China (Grant number 52071249).
Institutional Review Board Statement
Not applicable.
Informed Consent Statement
Informed consent was obtained from all subjects involved in the study.
Data Availability Statement
Not applicable.
Conflicts of Interest
The authors declare no conflict of interest.
References
- Wan, Z.; Chen, J.; Makhloufi, A.E.; Sperling, D.; Chen, Y. Four Routes to Better Maritime Governance. Nature 2016, 540, 27–29. [Google Scholar] [CrossRef] [PubMed]
- Pietrzykowski, Z.; Wolejsza, P.; Magaj, J. Navigators’ Behavior in Traffic Separation Schemes. TransNav 2015, 9, 121–126. [Google Scholar] [CrossRef]
- Statheros, T.; Howells, G.; Maier, K.M. Autonomous Ship Collision Avoidance Navigation Concepts, Technologies and Techniques. J. Navig. 2008, 61, 129–142. [Google Scholar] [CrossRef]
- Chae, C.-J.; Kim, M.; Kim, H.-J. A Study on Identification of Development Status of MASS Technologies and Directions of Improvement. Appl. Sci. 2020, 10, 4564. [Google Scholar] [CrossRef]
- He, Y.; Li, Z.; Mou, J.; Hu, W.; Li, L.; Wang, B. Collision-Avoidance Path Planning for Multi-Ship Encounters Considering Ship Manoeuvrability and COLREGs. Transp. Saf. Environ. 2021, 3, tdab004. [Google Scholar] [CrossRef]
- Li, M.; Mou, J.; Chen, L.; Huang, Y.; Chen, P. Comparison between the Collision Avoidance Decision-Making in Theoretical Research and Navigation Practices. Ocean Eng. 2021, 228, 108881. [Google Scholar] [CrossRef]
- He, Y.; Jin, Y.; Huang, L.; Xiong, Y.; Chen, P.; Mou, J. Quantitative Analysis of COLREG Rules and Seamanship for Autonomous Collision Avoidance at Open Sea. Ocean Eng. 2017, 140, 281–291. [Google Scholar] [CrossRef]
- Jean-Charles, R.A. The 90th session of the IMO Maritime Safety Committee—MSC 90. In Magazine of the International Association of Marine Aids to Navigation and Lighthouse Authorities—IALA Bulletin: Bulletin de l’AISM 2012; AISM: Genoa, Italy, 2012. [Google Scholar]
- Junmin, M.; Mengxia, L.; Weixuan, H.; Xiaohan, Z.; Shuai, G.; Pengfei, C.; Yixiong, H. Mechanism of Dynamic Automatic Collision Avoidance and the Optimal Route in Multi-Ship Encounter Situations. J. Mar. Sci. Technol. 2021, 26, 141–158. [Google Scholar] [CrossRef]
- Bi, X.; Liu, X. Research on Double Collision Avoidance Mechanism of Ships at Sea. TransNav 2015, 9, 13–16. [Google Scholar] [CrossRef]
- Du, L.; Valdez Banda, O.A.; Goerlandt, F.; Huang, Y.; Kujala, P. A COLREG-Compliant Ship Collision Alert System for Stand-on Vessels. Ocean Eng. 2020, 218, 107866. [Google Scholar] [CrossRef]
- Wang, B.; He, Y.; Hu, W.; Mou, J.; Li, L.; Zhang, K.; Huang, L. A Decision-Making Method for Autonomous Collision Avoidance for the Stand-On Vessel Based on Motion Process and COLREGs. J. Mar. Sci. Eng. 2021, 9, 584. [Google Scholar] [CrossRef]
- Zhao, X.; He, Y.; Huang, L.; Mou, J.; Zhang, K.; Liu, X. Intelligent Collision Avoidance Method for Ships Based on COLRGEs and Improved Velocity Obstacle Algorithm. Appl. Sci. 2022, 12, 8926. [Google Scholar] [CrossRef]
- Huang, Y.; Van Gelder, P.H.A.J.M.; Wen, Y. Velocity Obstacle Algorithms for Collision Prevention at Sea. Ocean Eng. 2018, 151, 308–321. [Google Scholar] [CrossRef]
- He, Y.; Liu, X.; Zhang, K.; Mou, J.; Liang, Y.; Zhao, X.; Wang, B.; Huang, L. Dynamic Adaptive Intelligent Navigation Decision Making Method for Multi-Object Situation in Open Water. Ocean Eng. 2022, 253, 111238. [Google Scholar] [CrossRef]
- Shaobo, W.; Yingjun, Z.; Lianbo, L. A Collision Avoidance Decision-Making System for Autonomous Ship Based on Modified Velocity Obstacle Method. Ocean Eng. 2020, 215, 107910. [Google Scholar] [CrossRef]
- Ma, J.; Su, Y.; Xiong, Y.; Zhang, Y.; Yang, X. Decision-making method for collision avoidance of ships in confined waters based on velocity obstacle and artificial potential field. China Saf. Sci. J. 2020, 30, 60–66. [Google Scholar] [CrossRef]
- Woo, J.; Kim, N. Collision Avoidance for an Unmanned Surface Vehicle Using Deep Reinforcement Learning. Ocean Eng. 2020, 199, 107001. [Google Scholar] [CrossRef]
- Chun, D.-H.; Roh, M.-I.; Lee, H.-W.; Ha, J.; Yu, D. Deep Reinforcement Learning-Based Collision Avoidance for an Autonomous Ship. Ocean Eng. 2021, 234, 109216. [Google Scholar] [CrossRef]
- Zhang, L.; Mou, J.; Chen, P.; Li, M. Path Planning for Autonomous Ships: A Hybrid Approach Based on Improved APF and Modified VO Methods. J. Mar. Sci. Eng. 2021, 9, 761. [Google Scholar] [CrossRef]
- Lyu, H.; Yin, Y. Fast Path Planning for Autonomous Ships in Restricted Waters. Appl. Sci. 2018, 8, 2592. [Google Scholar] [CrossRef]
- Hou, W.; Xiong, Z.; Wang, C.; Chen, H. Enhanced Ant Colony Algorithm with Communication Mechanism for Mobile Robot Path Planning. Robot. Auton. Syst. 2022, 148, 103949. [Google Scholar] [CrossRef]
- Ning, J.; Chen, H.; Li, T.; Li, W.; Li, C. COLREGs-Compliant Unmanned Surface Vehicles Collision Avoidance Based on Multi-Objective Genetic Algorithm. IEEE Access 2020, 8, 190367–190377. [Google Scholar] [CrossRef]
- Xie, S.; Garofano, V.; Chu, X.; Negenborn, R.R. Model Predictive Ship Collision Avoidance Based on Q-Learning Beetle Swarm Antenna Search and Neural Networks. Ocean Eng. 2019, 193, 106609. [Google Scholar] [CrossRef]
- Szłapczyński, R. Evolutionary Approach to Ship’s Trajectory Planning within Traffic Separation Schemes. Pol. Marit. Res. 2012, 19, 11–20. [Google Scholar] [CrossRef]
- Nowy, A.; Gucma, L. Modelling the Lateral Distribution of Ship Traffic in Traffic Separation Schemes. Sci. J. Marit. Univ. Szczec. 2018, 53, 125. [Google Scholar] [CrossRef]
- Sunaryo, S.; Priadi, A.A.; Tjahjono, T. Implementation of Traffic Separation Scheme for Preventing Accidents on the Sunda Strait. Int. J. Technol. 2015, 6, 990. [Google Scholar] [CrossRef]
- Liu, J.; Han, X.; Gao, W. Research on Ships’ Routeing of Bohai Sea Channel Improvement. Mar. Technol. 2008, 171, 2–7. [Google Scholar]
- Pietrzykowski, Z.; Magaj, J. Ship Domain as a Safety Criterion in a Precautionary Area of Traffic Separation Scheme. TransNav 2017, 11, 93–98. [Google Scholar] [CrossRef]
- Pietrzykowski, Z.; Magaj, J. Ship Domains in Traffic Separation Schemes. Sci. J. Marit. Univ. Szczec. 2016, 45, 143–149. [Google Scholar] [CrossRef]
- Huang, Y.; Chen, L.; Van Gelder, P.H.A.J.M. Generalized Velocity Obstacle Algorithm for Preventing Ship Collisions at Sea. Ocean Eng. 2019, 173, 142–156. [Google Scholar] [CrossRef]
- Du, L.; Goerlandt, F.; Valdez Banda, O.A.; Huang, Y.; Wen, Y.; Kujala, P. Improving Stand-on Ship’s Situational Awareness by Estimating the Intention of the Give-Way Ship. Ocean Eng. 2020, 201, 107110. [Google Scholar] [CrossRef]
- Wu, B.; Cheng, T.; Yip, T.L.; Wang, Y. Fuzzy Logic Based Dynamic Decision-Making System for Intelligent Navigation Strategy within Inland Traffic Separation Schemes. Ocean Eng. 2020, 197, 106909. [Google Scholar] [CrossRef]
- Goodwin, E.M. A Statistical Study of Ship Domains. J. Navig. 1975, 28, 328–344. [Google Scholar] [CrossRef]
- Zhou, S.-B.; Xiong, Z.-N. Characteristic Analysis of Ship Traffic Flow at Chengshanjiao Based on Local Density. J. Dalian Marit. Univ. 2019, 45, 100–105. [Google Scholar]
- International Maritime Organization. Convention on the International Regulations for Preventing Collisions at Sea; IMO: London, UK, 1972. [Google Scholar]
Disclaimer/Publisher’s Note: The statements, opinions and data contained in all publications are solely those of the individual author(s) and contributor(s) and not of MDPI and/or the editor(s). MDPI and/or the editor(s) disclaim responsibility for any injury to people or property resulting from any ideas, methods, instructions or products referred to in the content. |
© 2023 by the authors. Licensee MDPI, Basel, Switzerland. This article is an open access article distributed under the terms and conditions of the Creative Commons Attribution (CC BY) license (https://creativecommons.org/licenses/by/4.0/).