Abstract
Electronic commerce (e-commerce) is the buying and selling of goods and/or services over the internet. In recent years, e-commerce has experienced tremendous growth due to the popularity of and access to the internet throughout the world. Many companies have seen an opportunity in this market, starting to offer their products and/or services online. However, developing electronic commerce platforms can be complex and requires technical skills and specialized knowledge, which has become a problem due to the need to comply with the standards and requirements of customers who request to join these channels. Microenterprises in particular often need more resources and experience building e-commerce platforms. This is an exploratory case study, the objective of which is to design a proposal to improve an e-commerce platform development process for a computer enterprise from Valdivia, Chile, based on the international standard ISO 10008. Therefore, a solution is proposed for microenterprises to standardize their processes and improve their competitiveness in an increasingly demanding market, incorporating a methodology based on a review of quality management and customer satisfaction guidelines for e-commerce that allow the identification of internal and external failures, to prevent problems and achieve acceptable results. The proposal includes suggestions on how to improve the user experience on platforms, make the purchase and payment process more efficient, develop a support section for the computer microenterprise, and improve the security and privacy of customer data. The study of this quality regulation is one of the first at the national level, paving the way for developing proposals for other microenterprises in the country and, in turn, for the study and implementation of guidelines for business-to-consumer electronic commerce transactions (B2C ETC).
1. Introduction
E-commerce offers multiple advantages compared to traditional retail [1]. These include the removal of geographic barriers, cost reduction, 24/7 product availability, new customer acquisition through better search engine visibility, the ability to provide detailed information about each product, the ease of comparing products during the purchase, and the elimination of travel time [2,3].
In volatile, complex, and ambiguous market environments, with constantly changing needs and where business opportunities arise daily, platform e-commerce experienced a global growth of 16.5% in May 2020 [4] and 27.6% in December of the same year [5], which is equivalent to an increase of 67% between periods, approximately [6]. The growth in the development and implementation of these platforms in Latin America is notable: in May 2020, growth was 19.4% [4], and 37.6% in December of the same year [5], equivalent to an increase of 90% between those periods, approximately [6], giving Latin America the leading growth ranking by region worldwide [5,7].
In the case of Chile, according to a study by the Santiago Chamber of Commerce (SCC), 9236 companies entered electronic commerce in 2019 [8], and during the 2020 COVID-19 pandemic, sales using electronic commerce presented a high demand from the market [9]. For a few years now, electronic commerce has become a way of selling that has increased yearly, especially since the COVID-19 pandemic [3,10]. In another study, of E-Commerce Day 2023, Overview and Juncture pointed out that e-commerce decreased in 2022, however, in 2023 sales picked up [11]. In a study in Chile, physical stores were compared with online stores, with online stores obtaining 214% growth in May 2020, while physical stores showed a 21% drop in the same period [12]. According to the SCC study, large companies in Chile, especially in the retail sector, have widely adopted electronic commerce platforms as a low-cost strategy. It allows them to compete, defend their natural markets, and expand geographies in a globalized scenario [13].
This rapid growth in e-commerce has generated challenges and problems for the software industry, one of the most common problems being noncompliance with customer requirements [14], which translates into creating electronic commerce platforms that present inconveniences when used by the customers [15]. The possible causes of these problems are the need for an adequate definition of the client’s requirements during the planning stage and a lack of attention to minimal but crucial aspects of the platform’s development [16]. It is essential to guarantee the functionality, the fluidity of the medium for the user, and the security through the use of certifications and the implementation of policies to inform clients about the protection of their data [17,18]. Likewise, it is necessary to keep the client’s information private and ensure that they are duly informed about the criteria used in the security [19,20]. It is essential to address these aspects during the development of an e-commerce platform to ensure a good user experience and prevent problems in the future [17,21,22]. Many companies in the country are adopting this form of trade to increase their sales; however, according to the literature [9], the quality of information and the quality of online service were the critical determinants for user satisfaction and the sustainability of electronic commerce technology [23]. Research indicates that the relevant dimensions of electronic service quality are design, security, privacy, and compliance [24]. All these aspects are found in the ISO 10008 “Quality Management—Customer Satisfaction—Guidelines for e-commerce transactions between businesses and consumers” [25].
This article focuses on designing a proposal to improve the process of developing e-commerce platforms for micro software development companies using a case study of a computer microenterprise from Valdivia, Chile. This proposal is framed under a structured methodology based on quality guidelines of the ISO 10008 standard and seeks to contribute to the improvement of the service delivered to customers of the microenterprise, providing an opportunity for it to increase its positioning in this market while opening the way to the study of this type of regulation to the national scale, by being one of the first studies about the ISO 10008 standard in Chile.
2. Related Work
The following is an analysis of the various approaches to advance the problem’s solution. Regarding the factors that influence customer satisfaction, a study by Universitas Pesantren Tinggi Darul ’Ulum entitled “E-commerce website service quality and customer loyalty using WebQual 4.0 with importance performances analysis, and structural equation model: An empirical study in Shopee” shows that “design according to the type of website”, “provide easy to understand information”, “provide information following the format”, “feel safe to complete transactions”, “website makes the experience positive/absolute for me”, and “provide detailed information” should be taken into consideration when defining key attributes to influence the level of user satisfaction [26].
Further, research by Taherdoost and Madanchian (2021) determined eight main factors as constructs that directly and significantly influence e-commerce satisfaction. These were classified as training, performance, ease of use, trust, usability, security, quality, and design, highlighting that customer satisfaction should also be addressed from the experience of IT experts, e-service users, and other audiences who can also find adequate information in the subgroups of each section to assess service maturity [27].
In addition to the above, a study conducted based on the leading players in the Indian online market designed a questionnaire for three e-commerce websites: Amazon, Flipkart, and Snapdeal. The work, developed from previous studies in the same context, managed to identify five factors that determine the quality of service of e-commerce websites: design, reliability, responsiveness, trust, and personalization. However, after the results of the questionnaire applied during the research, it was determined that trust is the only dimension of quality that significantly influences the overall quality of service [28].
Likewise, the study “The effect of e-commerce service quality on customer satisfaction, trust, and loyalty” also concludes that “trust” dominates the influence between service quality and customer loyalty, and, therefore, customer satisfaction [29]. This perspective aligns with a research study conducted in Poland, where the Servqual method was used to compare the quality of e-commerce services before and after a purchase, together with applying a Student’s t-test. In addition, they tested, with the Keizer–Meyer–Olkin test, whether the relationships between variables were sufficient to perform factor analysis. Finally, the scope of their research included 23 selected customer satisfaction criteria, concluding that the warranty/security dimension presents a higher valuation by customers and, therefore, they are expected to perceive e-commerce services with increasing trust and consider them increasingly reliable [30].
On the other hand, the results of a survey of 72 respondents in research conducted in Indonesia indicate that efficiency, compliance, system availability, and privacy positively and significantly impact customer satisfaction. While factors such as the ease of users searching for services and information, transactions, and web page loading speed partially influence customer satisfaction [31].
In a study conducted in South Africa, descriptive quantitative research was conducted to examine the effects of online shopping attributes on customer satisfaction and loyalty towards web stores in the country. After obtaining 287 responses, a structural equation model analysis was applied, resulting in the finding that customer satisfaction was influenced by four key attributes: product delivery, perceived security, information quality, and product variety [32].
As can be seen, the research developed around customer satisfaction in e-commerce platforms is focused on using statistical or mathematical, or descriptive methodologies through the application of surveys to the users of these platforms. However, there is a lack of studies developed based on normative documents that allow working based on an already defined standard, such as ISO standards [33] and, in particular for this study, ISO 10008, with only a few studies in Canada [34,35,36] and one in Chile [6].
3. Methodology
The methodology used in this study is based on the development of two stages. The first stage consists of an analysis of whether the current e-commerce platform development process of the computer microenterprise achieves the ISO 10008 guidelines. For that, first of all, a SWOT analysis was carried out to obtain relevant information to realize improvements to the current e-commerce platform development process. Secondly, it was characterized through a map process and flowcharts [34]. Then, two companies were chosen to analyze previous e-commerce platforms developed by this computer microenterprise, which are named “Comp 1” and “Comp 2” henceforth, with the purpose of obtaining the achievement level of the ISO 10008 guidelines using semi-structured interviews, gaps analysis [33,37], and radar charts [33,38].
The second stage focuses on developing a proposal to improve the e-commerce platform development process, which was performed presenting new flowcharts, incorporating relevant activities to consider the guidelines of ISO 10008 in the development of e-commerce platforms. Furthermore, considering the first stage results, where some of the ISO 10008 guidelines were not achieved completely, eight forms were adapted from Vargas-Villarroel’s research [34], in addition, four forms were created based on Monsalve Obreque’s investigation [6]. These forms are proposed to be used by developers of the computer microenterprise at the moment of developing the e-commerce platforms. On the other hand, practical examples [34] were developed to understand the use of the mentioned forms.
3.1. Stage 1: Diagnosis of Compliance with the ISO 10008 Standard in the Computer Microenterprise
A SWOT analysis was carried out to know the strengths, opportunities, weaknesses, and threats of developing e-commerce platforms. To obtain that information, we interviewed the owner of the computer enterprise using a semi-structured questionnaire. The results were validated with the owner and workers. To understand the management system of the computer microenterprise, we developed a map process, where three process types were identified: strategic, business, and support. Furthermore, customers, stakeholders, and services of the company were identified. The business process recognized is “e-commerce platform development”, which is studied deeply to achieve the objective of the present research. Therefore, we conducted semi-structured questionnaires with the owner and workers to obtain information to draw specific flowcharts for the mentioned process.
The ISO 10008 standard is studied. It consists of eight chapters addressing a broad spectrum of quality management and commercial transactions from business to consumer, considering 58 regulatory guidelines which were incorporated into a gaps matrix to obtain the level of compliance of the standard. The standard presents “single-phase processes” and “multiphase processes”, the first one applying to a specific phase of the B2C ECT while the second applies to all phases of the B2C ECT.
The “single-phase processes” include three phases: “pre-transaction” (content creation, content delivery, content governance), “in-transaction” (initial selection support, consumer identification, final quote, payment selection support, payment authorizations, and order confirmation), and “post-transaction” (delivery, correction, and return exchange) [25].
While “multiphase processes” contains two phases, including “consumer interaction” (B2C ETC code, consumer support, complaints handling, and external dispute resolution, feedback handling) and “consumer data management” (security and privacy) [25].
To investigate whether the computer microenterprise complied with the guidelines of ISO 10008 in their products, an exploratory study was carried out on two e-commerce platforms previously developed for two different companies or customers. “Comp 1” is a fast food company, which is a medium-sized company, while “Comp 2” corresponds to a fruit store, categorized as a microenterprise, both are from Valdivia city in Chile.
A gaps matrix was performed with the 58 regulatory guidelines of ISO 10008, including the number of clauses, the guideline established in the standard, and related questions. A column for each company to be evaluated was incorporated, and another column was included to write observations about achievements. This matrix was created based on the methodology presented in the handbook “The Integrated Use of Management System Standards” [37]. In the Results section, an extract of the gaps matrix applied is presented in Table 1.
Table 1.
Extract of gaps matrix applied.
The ISO 10008 standard contains eight chapters. Chapters 1 to 3 are general, including scope, normative references, and terms and definitions, while chapters 4 to 8 establish the regulatory guidelines. Therefore, to analyze compliance with the guidelines, metrics from chapters 4 to 8 were considered, since a symmetric Likert scale was used, from 1 to 5, where 1 was strongly disagree, 2 disagree, 3 indifferent or neutral, 4 agree, and 5 strongly agree. Table 2 shows the number of guidelines and the maximum obtainable score for each chapter.
Table 2.
Score by ISO 10008 chapter for gaps analysis.
Equation (1) was used to obtain the compliance with the guidelines by chapter, while Equation (2) was applied to obtain a general metric of standard achievement, both equations were created based on Barria’s research [33].
The gaps matrix was applied to the e-commerce platforms of each chosen company, in the first instance, researchers completed the matrix by comparing the standard’s guidelines with the e-commerce platforms, obtaining evidence of their compliance or not. Secondly, semi-structured interviews were carried out with the companies’ owners to complete and validate the gaps matrix.
Later on, the results obtained from the gaps matrix were parameterized in tables and radar graphs, which are shown in the Results section.
3.2. Stage 2: Preparation of a Proposal to Improve the E-Commerce Platform Development Process
After the diagnosis, the proposal to improve the e-commerce platform development process was performed, presenting new flowcharts using the mapping technique [37], to identify which activities of the process comply with the ISO 10008 guidelines, incorporating relevant activities to meet the guidelines not achieved.
For the development of the flowcharts, we interviewed professionals of the computer microenterprise to ask technical questions, so as to have all the information on the development of electronic commerce platforms.
Working with the more relevant gaps found, we mainly created or adapted practical forms based on the clauses of the ISO 10008 standard. On the other hand, practical examples were developed to understand the use of the mentioned forms.
The creation of forms and examples was intended to facilitate compression of the ISO 10008 standard’s guidelines and thus encourage the application of this standard [34].
4. Results
This section presents the results from a diagnosis of compliance with the ISO 10008 standard in the computer microenterprise. Furthermore, a proposal is presented to improve the e-commerce platform development process for a computer microenterprise, which is the objective of this research.
4.1. Stage 1: Diagnosis of Compliance with the ISO 10008 Standard in the Computer Microenterprise
For the elaboration of the results on the diagnosis of compliance with the guidelines of the ISO 10008 standard, as a first step, an analysis of the computer enterprise was carried out using a SWOT analysis and map process to establish its management system, in addition to creation of flowcharts. Secondly, two e-commerce platforms previously developed by the computer microenterprise were analyzed, to determine their grade of compliance with the guidelines of ISO 10008 standard.
For this, the standard was investigated, and the operation of the microenterprise was analyzed, focusing mainly on the development of electronic commerce platforms, one of its main lines of business. In the final part of this section, the results of this investigation are analyzed through interviews carried out with two clients of the computer microenterprise.
4.1.1. SWOT Analysis
A SWOT analysis of the microenterprise is presented below. Internally, one of the company’s main strengths is that when it delivers an e-commerce project to a client, the training is complete and detailed so that customers are satisfied. The main weakness of the platform development process is that it needs to use formal procedures. Externally, the foremost opportunity for microenterprises and their operations is the existing alliance with the Valdivia Business Development Center, in which potential clients are registered. The main threats are that the supply has increased due to the increase in demand for electronic commerce platforms, and there is more competition in the sector; see Figure 1.
Figure 1.
SWOT analysis.
4.1.2. Process Map and Flowcharts of Computer Microenterprise
In this part, the analysis of the management system of the computer microenterprise is presented. Figure 2 shows the process map of the computer microenterprise. This presents three categories of process: strategic, business, and support. Three strategic processes are identified: “strategic plan”, “to manage H&D projects”, and “services sales”. While the business processes recognized are: “mobile app development”, “e-commerce platform development”, and “e-invoice”. Finally, five processes are identified as support processes, including “administrative management”, “budgets”, “subcontracting management”, “service management with supplier”, and “purchase management”. This study focuses on the business process named “e-commerce platform development”, which includes the sub-processes “planning”, “development”, and “delivery” of electronic commerce platforms, for the improvement proposal.
Figure 2.
Computer enterprise process map based on Monsalve Obreque’s research [6].
Furthermore, Figure 2 shows customers such as micro-, small-, and medium-sized enterprises. Further, relevant stakeholders are shown: Transbank, the government tax’s office, the business development center of the city, among others.
The computer enterprises of this study offer as products or services e-commerce platforms, web development, mobile apps, and e-invoicing services.
The business processes are detailed below.
- (a)
- E-commerce platform development: Tailor-made platforms are developed, mainly for customers who require an electronic commerce platform designed with Woocommerce and Prestashop content management systems.
- (b)
- Electronic invoice: These implementations are addressed jointly with the partnership’s alliance with other company and the main sub-processes of quality control and sale of these services.
- (c)
- Mobile app development: Application development projects address custom mobiles compatible with IOS and Android in frameworks and platforms such as React Native for mobile applications and Vuejs, Nodejs, Expressjs, Mongodb, Reactjs, and Firestore administration WEB, among others.
The main process to be addressed in this study is e-commerce platform development, which has been divided into three sub-processes: planning, development, and delivery.
Planning Sub-Process: The development team (general manager, developer, and architect) prepares the electronic commerce platform required by the client based on their requirements and needs. Between two and three design proposals are made so that once the client approves it, progress can be made on what is required by said client.
Development Sub-Process: The project is technically carried out, implementing all the software technologies recommended by the company’s architect. Subsequently, the progress is shown to the client, and once feedback is received from the client, according to the initial requirements, the validation is supported using a meeting’s report. Once said development is finalized and endorsed by the client, the manual is written with the instructions for using the electronic commerce platform. This must be reviewed by the company’s manager.
Delivery Sub-Process: The e-commerce platform is delivered to the client. The milestone activity for this stage is to train the client and provide their user manual, considering a time of 2 to 3 weeks of accompaniment where the client tries the platform and corrects situations that may arise.
4.1.3. Compliance with the ISO 10008 Guidelines on Two E-Commerce Platforms Developed by the Computer Microenterprise
The final results of the compliance with the international standard ISO 10008 regarding the two selected companies are analyzed in this section. The summary information of the analysis of the responses of the semi-structured interviews was information captured in the gap analysis matrix, with predetermined and unstructured questions to the owners of the companies “Comp 1” and “Comp 2”. In these interviews, what was mainly sought was to know the level of compliance with the standard and its guidelines. The gaps analysis identified the general metrics for compliance with the ISO 10008 standard’s guidelines for Comp 1 was 64%, while Comp 2 obtained 63%, both similar results. For this, recommended techniques from the book “The integrated use of Management System Standards” [37] were used.
We applied the gaps matrix to obtain the compliance analysis based on chapters 4 to 8 of the ISO 10008 standard for Comp 1 and Comp 2; Table 1 shows an extract for better understanding.
Table 3 shows details of the level of implementation described above in the two companies, by chapter of the ISO 10008 standard.
Table 3.
ISO 10008 implementation level.
In general terms, in both companies there was high compliance in chapters 4, guiding principles, and 6, single-phase processes. While chapter 8, maintenance and improvement, had the lowest compliance.
For a better understanding of the grade of compliance with the ISO 10008 standard of the e-commerce platforms analyzed, examples of some of the controls that are met and others where improvement is needed are presented.
In the case of Comp 2, the guideline “4.10 consent” was fulfilled. Since the terms and conditions are shown clearly at the moment of a consumer’s registration on the e-commerce platform, consumers can accept these terms informedly. Another guideline complied with is “4.11 fairness”, because the platform was developed with adequately sized letters and with a simple interface so that adults can understand and use it easily and fairly.
Comp 2 met the “4.15 security” guideline, since a secure sockets layer (SSL), an encryption-based internet security protocol, is used for browsers and servers, that allows the authentication, encryption, and decryption of data sent over the internet. In other words, credit cards are encrypted when making purchases on the e-commerce platform. In Comp 1, this is also covered, and in addition to this, system files are protected in terms of information security from phishing (disabling file permissions) and password breaches. In chapter 5 “business-to-consumer electronic commerce transaction system” of ISO 10008, Comp 1 presented a compliance of 44%, while Comp 2 obtained 46%. For instance, in relation to the “5.2 objectives” guideline, in both of the analyzed e-commerce platforms, the objectives and their compliance with performance indicators were not determined.
In chapter 6, “single-phase processes”, specifically in “6.2.5 payment selection support”, the companies had low scores, since in Comp 1 there were only two payment methods (bank transfer and Webpay Plus) and in Comp 2 there was one payment method (Webpay Plus), while the standard recommends providing the consumer with as many payment methods as possible.
Regarding “6.1.2 content creation”, which poses that e-commerce platforms should show information about their products [25], in both of the reviewed platforms complete descriptions of the products were not included. Furthermore, since both e-commerce platforms offered food, they should comply with the regulation in Chile about informing the consumer of restrictive labeling such as calories, sugars, saturated fats, and sodium, but that information was not shown in the content. Moreover, “6.1.4 content governance” establishes that “An organization should continually ensure that the content of the B2C ECT interface is complete, accurate and up-to-date” [25].
Concerning compliance with chapter 7, “multiphase processes”, it was 48% in Comp 1 and 55% in Comp 2. Regarding “7.1.2 B2C ECT code”, which is intended to address the organization’s promises to consumers [25], in both study cases these were not included. However, in Comp 2 there was information on ordering procedures, product processing, information security, product delivery procedures, product corrections, exchanges and returns, consumer support, and handling of complaints, however, there was no management of customer feedback and complaints and information security policies, all topics on which companies can make promises. On the e-commerce platform of Comp 1, there is not complaint handling, external dispute resolution, or feedback handling, since if there is a complaint or problem it is resolved directly by phone.
In chapter 8, specifically “8.1 collection of information”, it points out that companies should collect information to evaluate the performance of the B2C ECT system [25]. In this study case, both companies do not have enough information for that. For instance, the time customers stay on the platform, and records/history of failed transaction claims, among others. Concerning “8.2 evaluation of performance of the B2C ECT system”, neither company performs internal audits.
In relation to the final results of this study, Figure 3 presents a radial graph of the analysis of compliance with the 58 controls established in chapters 4 to 8 in the ISO 10008 standard.
Figure 3.
Percentage of compliance with guideline’s by chapter of ISO 10008.
4.2. Stage 2: Proposal to Improve the E-Commerce Platform Development Process
As explained before, the e-commerce platform development process in this study is composed of three sub-process: planning, development, and delivery. Therefore, to present a proposal to improve the process, it was necessary to work in these mentioned sub-processes.
In the sub-processes of planning, development, and delivery of e-commerce platforms, new process diagrams were proposed to achieve the guidelines of the ISO 10008 standard. The mapping technique [37] was used to identify the requirement or guidelines to comply with for each activity. The activities that have been incorporated or improved are highlighted in red.
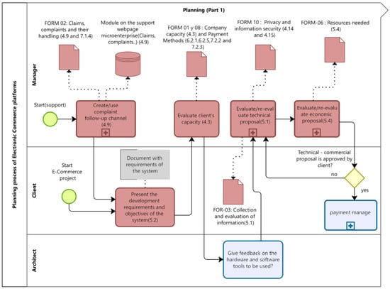
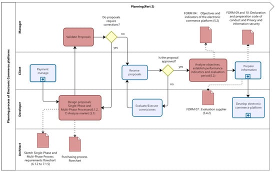
In general, the sub-process with more modifications was the planning process, which is shown in Figure 4 and Figure 5.
Figure 4.
Planning sub-process (part 1) based on Monsalve Obreque’s research [6].
Figure 5.
Planning sub-process (part 2) based on Monsalve Obreque’s research [6].
The main change in the planning sub-process was the generation of a complaint follow-up channel, which allows the company to respond to the needs of consumers, thus achieving follow-up. This change was proposed to respond to “4.9 responsiveness” [25].
To develop the complaint follow-up channel, form 02, named “claims, complaints and their handling”, was created. It includes the objectives of the system related to claims and complaints, scope and purpose, and personnel in charge, among others; see Figure 4.
Furthermore, a new activity was included for defining the objectives of B2C ETC by the client of the computer microenterprise, shown in Figure 4, regarding the “5.2 objectives” guideline [25]. In addition, an activity with the use of forms to evaluate the owner of the e-commerce platform’s capacity to have sufficient resources for managing the system, according to the “4.3 capacity” guiding principle.
For the planning sub-process, shown in Figure 5, a new activity was to create the system and design proposal considering the “6. single-phase processes” and “7. multiphase processes”, taking into account “6.1.2 content creation”, since it affects the development of the e-commerce platform. Furthermore, the “5.1 framework” should be considered for managing the B2C ECT system of the client by analyzing the market to understand how they have approached similar issues.
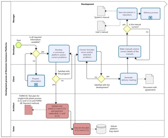
In the development sub-process, one of the main changes was to consider a test plan for its implementation, using form 05, named “design of test plan for single-phase and multiphase processes”. This test considers how the e-commerce platform performs sales, detects possible failures, and incorporates new products, to see that they are correctly shown. In other words, this phase considers performing simulations of consumer electronic commerce transactions, for a better comprenhension to see Figure 6.
Figure 6.
Development sub-process based on Monsalve Obreque’s research [6].
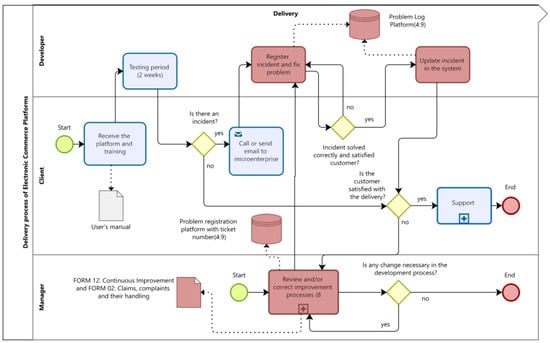
In the delivery sub-process, one of the most significant changes proposed was to create a support module in the web page of the computer microenterprise for keeping a claims registry, achieving better follow-up of solving these issues in a timely fashion on the e-commerce platform developed; for a better understanding, see Figure 7.
Figure 7.
Delivery sub-process based on Monsalve’s research [6].
4.2.1. Improvement Proposal Forms
The improvement proposal considers 12 forms related to the gaps detected. In the present study, eight forms have been adapted from Vargas-Villarroel’s research [34]. These adaptations focused on the differences and particularities of this investigation. Forms 03 to 06 and 09 to 12 were adapted. In addition to this, four new forms were prepared for the e-commerce platform development processes, which are the following: 01 company capacity form, 02 claim, complaints and their handling, 07 evaluation of supplier, and 08 payment methods, based on Monsalve Obreque’s research [6]. Presented below is a summary of the 12 forms.
Form 01. Company capacity
Find out if the company will have the ability to take over your e-commerce platform. This will help to make a better decision for the clients and their responsibility with the guidelines.
Form 02. Claims, complaints, and their handling
Define the tasks of who will be in charge of helping if there is a problem, the response times, and the appropriate solution times when someone needs help with a problem.
Form 03. Collection and evaluation of electronic commerce platform information
Structuring information collection of the guidelines, both new and those after implementing an electronic commerce platform.
Form 04. Objectives and indicators of the electronic commerce platform
Take note of the system’s objectives and consider the indicators, goals, and how often these indicators will be measured.
Form 05. Design of the test plan for single-phase and multiphase processes
Establish what tests will be carried out and their details. This will allow an order to be established in the trials and their acceptance criteria to analyze the system’s stability.
Form 06. Resources needed
Evaluate all the resources and costs effectively involved in developing the e-commerce platform.
Form 07. Evaluation of supplier
Assist in evaluating or re-evaluating a supplier based on information from their supplier.
Form 08. Payment methods
Suggest having at least two payment providers so that end users have more than one alternative when paying online. The provider can be evaluated more objectively since the cost of the means of payment is analyzed, as is how long it takes to transfer to the owner of the electronic commerce platform, and ease of use, among other things. In other words, this form makes it easy to obtain information about which payment methods will be included in the e-commerce platform, in Table 4 is exposed an example of application of this form in Comp 2.
Table 4.
Example of application in Comp 2 using a section of form 08.
Form 09. Declaration and preparation of code of conduct
The declaration and preparation of a code of conduct regarding the relevant aspects of B2C ECT; for example, a promise regarding its products, order procedures, product processing, the privacy of personal information, information security, delivery procedures of products, product corrections, exchanges and returns, consumer support, complaint handling, or other. Any promise can be displayed on the platform’s home page. In Table 5 is shown an practical example of a conduct code using a section of form 09.
Table 5.
Example of a conduct code for Comp 2 using a section of form 09.
Form 10. Privacy and information security
Define privacy and security policies. For all of the existing definitions in the company, define them, work on them, and later make them transparent on the electronic commerce platform.
Form 11. Monitoring and measuring satisfaction
Establish the purpose of monitoring and measuring customer satisfaction. This form is essential to measure the performance of the platform in terms of the number of quarterly complaints, for example, the number of quarterly errors and bounce rate, among other relevant indicators.
Form 12. Continuous system improvement and review
Establish if there are opportunities for improvement in the electronic commerce platform, solve it, and follow up on the case.
4.2.2. Recommendations
The recommendation for the computer microenterprise is to pay special attention to compliance with the guidelines in chapters 5, 7, and 8 of the ISO 10008 standard, because compliance was lower than for the guidelines in chapters 4 and 6.
For chapter 5, the organizations should determine the system’s measurable objectives associated with indicators that are monitored periodically. It is suggested to include the handling of complaints on the platform.
Concerning chapter 7, the owner of the e-commerce platform should prepare a complaint management strategy and privacy policies accepted by the client and informing them how their information could be retained and used.
Regarding chapter 8, it is recommended that the microenterprise advises its clients so that it systematically collects information on the performance of the platform to verify the achievement of its objectives. In addition, the company that owns the platform should make use of some method to evaluate the satisfaction of their customers and be able to improve their system over time. For this, they must evaluate improvements occasionally and/or avoid problems with preventive actions.
It is concluded that there is a need to evaluate improvement strategies in the developments carried out for Comp 1 and Comp 2 in guideline 5, BTC ECT systems, in guideline 7, multiphase processes, and principle 8 of maintenance and improvement, which present the lowest percentages of compliance in both companies. In general, there are several aspects to improve; however, there are also many positive aspects in each platform, for example, in “Comp 2”, there being two possible payment methods, and in “Comp 1”, the information privacy policies that are transparent in the e-commerce platform.
Moreover, developing a microenterprise support system on its web page is proposed, as recommended in guideline 7.1.3, “consumer support”. This is because, having a module in the same e-commerce platform for complaints management, it will be possible to monitor these complaints better, and there will be a record of the problems, which will allow a better measurement of the effective reduction in those claims.
Finally, establishing the improvement proposal, training in the ISO 10008 standard for the microenterprise staff (architect and developer) is considered, providing recommendations for using the 12 forms delivered to improve the development process of electronic commerce platforms.
5. Limitations of the Study
This study on developing a proposal for improvements in the e-commerce platform development process based on the ISO 10008 standard presents some significant limitations that must be considered.
First, we faced the challenge of studying the international standard ISO 10008 and its implementation in Chile without previous experience. This could lead to a subjective evaluation of the guidelines and their compliance in the two electronic commerce platforms developed.
Secondly, the initial processes implemented by the microenterprise should have considered important aspects such as the client’s ability to maintain the platform, the appropriate procedures to work on its continuous improvement, technological advances, functionality test plans, and the registration of complaints and claims. Implementing the ISO 10008 standard implies a complete transformation in the processes and tasks to be carried out during each stage, which requires a cultural and organizational change that means an additional effort on the company’s part.
Finally, it is essential to note that this microenterprise study is one of the first studies of the international standard ISO 10008 and its implementation in Chile in electronic commerce platforms. Therefore, it is necessary to carry out more studies focused on platform tests and to have more information and case studies in implementing international regulations in the country to facilitate its implementation in future projects.
6. Conclusions
The development of a proposal for improvement in the development of electronic commerce platforms began with the study of the ISO 10008 standard and the identification of the different components of the processes involved. This was consolidated by creating a radar graph, a control table, and a gap analysis matrix which allowed the identification and evaluation of the percentage of compliance with the controls of the standard detailed in chapters 4 to 8 of the same.
To establish the improvement proposal, compliance with the controls of the ISO 10008 standard was studied on two electronic commerce platforms previously developed by a computer microenterprise, using a gap analysis matrix on surveys with “Comp 1” and “Comp 2”, completed under semi-structured interviews. The electronic commerce platforms of “Comp 1” and “Comp 2” reached 64% and 63% compliance in the controls of the ISO 10008 standard, respectively, displaying a significant gap with the expected optimum, i.e., 100%. This was mainly due to the guidelines associated with chapters 5 “BTC ECT systems”, 7 “multiphase processes”, and 8 “maintenance and improvements”.
Based on the above, we prepared a proposal to improve the process of carrying out electronic commerce platforms. New flowcharts of the sub-processes planning, development, and delivery were developed, along with forms with practical examples of use and recommendations based mainly on the identified areas of low compliance with specific guidelines of the ISO 10008 standard. The delivery of the improvement proposal was framed in a training workshop with the employees, for them to know the regulations related to the work carried out and to provide an explanation of the recommendations delivered.
The processes initially implemented by the computer microenterprise were formed based on guidelines that did not contemplate the evaluation and capacity of the client to provide maintenance to the platform, the appropriate procedures to work on its continuous improvement, technological advances, functionality test plans, or a complaints record and claims. This was completely modified using a proposal based on the international standard ISO 10008, which frames the guidelines to establish an effective and efficient business-to-consumer system in electronic commerce transactions.
One of the first nationwide studies of ISO 10008 in Chile is a recognized benefit for the country. It is a proposal developed for a computer microenterprise that needs more financial resources for implementing improvements. It could opt for a transformation in its processes using an international standard. In the future, more studies can be developed focusing on electronic commerce platforms, considering platform tests within this and the standards with the ISO 29119 software testing standard, and quality evaluation with ISO 25000, system and software quality requirements and evaluation (SQuaRE), among others.
Author Contributions
P.M.-O. contributed to the manuscript’s writing and development in all its phases. P.V.-V. contributed to the methodology and results and the manuscript’s writing. Y.H.-A. contributed to the manuscript’s writing. J.H.-D. contributed to related works and discussion. J.B.-G. contributed to the analysis of the results and limitations of the study. M.D.-R. contributed to the assessment of articles. All authors have read and agreed to the published version of the manuscript.
Funding
This work was supported in part by Proyecto DIUFRO DI22-0043 Universidad de La Frontera, Temuco, Chile.
Institutional Review Board Statement
Not applicable.
Informed Consent Statement
Not applicable.
Data Availability Statement
Not applicable.
Conflicts of Interest
The authors declare no conflict of interest.
Abbreviations
| SCLC | Software development cycle |
| B2C ECT | Business-to-consumer electronic commerce transaction |
References
- Al-Husban, M. E-commerce adoption model for traditional retailers in developing countries. Int. J. Infonomics 2017, 10, 1296–1306. [Google Scholar]
- Taher, G. E-commerce: Advantages and limitations. Int. J. Acad. Res. Account. Financ. Manag. Sci. 2021, 11, 153–165. [Google Scholar] [CrossRef] [PubMed]
- Tran, L.T.T. Managing the effectiveness of e-commerce platforms in a pandemic. J. Retail. Consum. Serv. 2021, 58, 102287. [Google Scholar] [CrossRef]
- Samet, A. Global Ecommerce Sales Will Decelerate This Year. 2020. Available online: https://ceo-na.com/news/global-ecommerce-sales-will-decelerate-this-year/ (accessed on 1 August 2020).
- Cramer-Flood, E. Global Ecommerce Update 2021. 2020. Available online: https://www.insiderintelligence.com/content/global-ecommerce-update-2021 (accessed on 20 December 2020).
- Monsalve, P. Diseño de una Propuesta de Mejora del Proceso de Elaboración de Plataformas de Comercio ElectróNico para la Microempresa Bizmate Basado en la Norma ISO 10008 [Design of a Proposal to Improve the Electronic Commerce Platforms Development Process for Bizmate Microenterprises Based on the ISO 10008 Standard]. Master’s Thesis, University La Frontera, Temuco, Chile, 2022. [Google Scholar]
- López-Naranjo, J.C.; Primera Polo, J.A. Estudio de Caso del Comercio Electrónico en Latinoamérica: Brasil, México y Colombia [Case Study of Electronic Commerce in Latin America: Brazil, Mexico and Colombia]; University of Córdoba: Córdoba, Argentina, 2022. [Google Scholar]
- Tendencias del Comercio Electrónico en Chile [E-Commerce Trends in Chile]; Technical Report; Centro de Economía Digital Cámara de Comercio de Santiago [Digital Economy Center Santiago´s Chamber of Commerce]: Santiago, Chile, 2019.
- Reporte Oficial de la Industria Ecommerce en Perú: Impacto del COVID-19 en el Comercio Electrónico en Perú y Perspectivas al 2021 [Official Report of the Ecommerce Industry in Peru: Impact of COVID-19 on Electronic Commerce in Peru and Prospects for the 2021]. Technical Report, CAPECE: Ecommerce Observatory. 2021. Available online: https://repositorio.uma.edu.pe/handle/20.500.12970/529 (accessed on 7 June 2023).
- Kanter, R.; Boza, S. Strengthening local food systems in times of concomitant global crises: Reflections from Chile. Am. J. Public Health 2020, 110, 971–973. [Google Scholar] [CrossRef]
- E-Commerce Day 2023 Overview and Conjuncture; Technical Report; Camara de Comercio Santiago [Santiago´s Chamber of Commerce]: Santiago, Chile, 2023.
- Comercio Online se Triplica, Pero Tiendas FíSicas, Turismo y EntretencióN Extienden su Profunda Crisis [E-Commerce Triples, but Physical Stores, Tourism and Entertainment Extend Their Deep Crisis]. 2020. Available online: https://www.ccs.cl/2020/05/29/comercio-online-se-triplica-pero-tiendas-fisicas-turismo-y-entretencion-extienden-su-profunda-crisis/ (accessed on 18 December 2020).
- Lever, G. Perspectivas del Comercio Electrónico [Electronic Commerce Perspectives]; Technical Report; Camara de Comercio de Santiago [Santiago’s Chamber of Commerce]: Santiago, Chile, 2021. [Google Scholar]
- Hochstetter, J.; García, M.; Cares, C. Socio-technical factors in electronic software biddings. J. Theor. Appl. Electron. Commer. Res. 2019, 14, 34–60. [Google Scholar] [CrossRef]
- Harkin, D.; Mann, M.; Warren, I. Consumer IoT and its under-regulation: Findings from an Australian study. Policy Internet 2022, 14, 96–113. [Google Scholar] [CrossRef]
- Curcio, K.; Navarro, T.; Malucelli, A.; Reinehr, S. Requirements engineering: A systematic mapping study in agile software development. J. Syst. Softw. 2018, 139, 32–50. [Google Scholar] [CrossRef]
- Shneiderman, B.; Plaisant, C.; Cohen, M.S.; Jacobs, S.; Elmqvist, N.; Diakopoulos, N. Designing the User Interface: Strategies for Effective Human-Computer Interaction; Pearson: London, UK, 2016. [Google Scholar]
- Song, D.; Shi, E.; Fischer, I.; Shankar, U. Cloud data protection for the masses. Computer 2012, 45, 39–45. [Google Scholar] [CrossRef]
- Koops, B.J. The trouble with European data protection law. Int. Data Priv. Law 2014, 4, 250–261. [Google Scholar] [CrossRef]
- Parizi, R.M.; Qian, K.; Shahriar, H.; Wu, F.; Tao, L. Benchmark requirements for assessing software security vulnerability testing tools. In Proceedings of the 2018 IEEE 42nd Annual Computer Software and Applications Conference (COMPSAC), Tokyo, Japan, 23–27 July 2018; Volume 1, pp. 825–826. [Google Scholar]
- Aziz, N.S.; Sulaiman, N.S.; Hassan, W.N.I.T.M.; Zakaria, N.L.; Yaacob, A. A Review of Website Measurement for Website Usability Evaluation. J. Phys. Conf. Ser. 2021, 1874, 012045. [Google Scholar] [CrossRef]
- Lei, H.; Ganjeizadeh, F.; Jayachandran, P.K.; Ozcan, P. A statistical analysis of the effects of Scrum and Kanban on software development projects. Robot. Comput. Integr. Manuf. 2017, 43, 59–67. [Google Scholar] [CrossRef]
- Dam, S.M.; Dam, T.C. Relationships between service quality, brand image, customer satisfaction, and customer loyalty. J. Asian Financ. Econ. Bus. 2021, 8, 585–593. [Google Scholar]
- Rita, P.; Oliveira, T.; Farisa, A. The impact of e-service quality and customer satisfaction on customer behavior in online shopping. Heliyon 2019, 5, e02690. [Google Scholar] [CrossRef]
- ISO 10008:2022; International Standard ISO 10008, Quality Management—Customer Satisfaction—Guidance for Business-to-Consumer Electronic Commerce Transactions. International Organization for Standardization: Geneva, Switzerland, 2022.
- Wijaya, I.G.N.S.; Triandini, E.; Kabnani, E.T.G.; Arifin, S. E-commerce website service quality and customer loyalty using WebQual 4.0 with importance performances analysis, and structural equation model: An empirical study in shopee. Regist. J. Ilm. Teknol. Sist. Inf. 2021, 7, 107–124. [Google Scholar] [CrossRef]
- Taherdoost, H.; Madanchian, M. Empirical modeling of customer satisfaction for E-services in cross-border E-commerce. Electronics 2021, 10, 1547. [Google Scholar] [CrossRef]
- Dhingra, S.; Gupta, S.; Bhatt, R. A study of relationship among service quality of E-commerce websites, customer satisfaction, and purchase intention. Int. J. E-Bus. Res. 2020, 16, 42–59. [Google Scholar] [CrossRef]
- Pasaribu, F.; Sari, W.; Bulan, T.; Astuty, W. The effect of e-commerce service quality on customer satisfaction, trust and loyalty. Int. J. Data Netw. Sci. 2022, 6, 1077–1084. [Google Scholar] [CrossRef]
- Gajewska, T.; Zimon, D.; Kaczor, G.; Madzík, P. The impact of the level of customer satisfaction on the quality of e-commerce services. Int. J. Product. Perform. Manag. 2020, 69, 666–684. [Google Scholar] [CrossRef]
- Prasetyo, A.; Irawan, D.; Sensuse, D.I.; Lusa, S.; Wibowo, P.A.; Yulfitri, A. Evaluation of e-Service Quality Impacts Customer Satisfaction: One-Gate Integrated Service Application in Indonesian Weather Agency. Int. J. Adv. Comput. Sci. Appl. 2023, 14, 145–152. [Google Scholar] [CrossRef]
- Mofokeng, T.E. The impact of online shopping attributes on customer satisfaction and loyalty: Moderating effects of e-commerce experience. Cogent Bus. Manag. 2021, 8, 1968206. [Google Scholar] [CrossRef]
- Barria, C. Actualización del Sistema de GestióN de la InformacióN Basado en la Norma ISO 27001:2013 en la Empresa CCS SpA [Updating of the Information Management System Based on the ISO 27001:2013 Standard in the Company CCS SpA]. Master’s Thesis, University La Frontera, Temuco, Chile, 2021. [Google Scholar]
- Vargas-Villarroel, P. A Model for the Implementation of the ISO 10008 Standard in a University Course. Master’s Thesis, Department of Mechanical Engineering University of Alberta, Edmonton, AB, Canada, 2016. [Google Scholar]
- Vargas-Villarroel, P.; Karapetrovic, S. ISO 10008 in Two Engineering Courses. In Proceedings of the 21st Excellence in Services International Conference, Paris, France, 30–31 August 2018. [Google Scholar]
- Karapetrovic, S. ISO 10000 Inter-Augmentation in Two Online Courses. In Proceedings of the 24th EISIC, Salerno, Italy, 2–3 September 2021. [Google Scholar]
- ISO. The Integrated Use of Management System Standards (IUMSS), 2nd ed.; International Organization for Standardization: Geneva, Switzerland, 2018. [Google Scholar]
- Caetano, I. Standardization and Innovation Management. J. Innov. Manag. 2017, 5, 8. [Google Scholar] [CrossRef]
Disclaimer/Publisher’s Note: The statements, opinions and data contained in all publications are solely those of the individual author(s) and contributor(s) and not of MDPI and/or the editor(s). MDPI and/or the editor(s) disclaim responsibility for any injury to people or property resulting from any ideas, methods, instructions or products referred to in the content. |
© 2023 by the authors. Licensee MDPI, Basel, Switzerland. This article is an open access article distributed under the terms and conditions of the Creative Commons Attribution (CC BY) license (https://creativecommons.org/licenses/by/4.0/).