Abstract
In this paper, we propose a three-dimensional (3-D) sound image reproduction method based on spherical harmonic (SH) expansion for 22.2 multichannel audio. 22.2 multichannel audio is a 3-D sound field reproduction system that has been developed for ultra-high definition television (UHDTV). This system can reproduce 3-D sound images by simultaneously driving 22 loudspeakers and two sub-woofers. To control the 3-D sound image, vector base amplitude panning (VBAP) is conventionally used. VBAP can control the direction of 3-D sound image by weighting the input signal and emitting it from three loudspeakers. However, VBAP cannot control the distance of the 3-D sound image because it calculates the weight by only considering the image’s direction. To solve this problem, we propose a novel 3-D sound image reconstruction method based on SH expansion. The proposed method can control both the direction and distance of the 3-D sound image by controlling the sound directivity on the basis of spherical harmonics (SHs) and mode matching. The directivity of the 3-D sound image is obtained in the SH domain. In addition, the distance of the 3-D sound image is represented by the mode strength. The signal obtained by the proposed method is then emitted from loudspeakers and the 3-D sound image can be reproduced accurately with consideration of not only the direction but also the distance. A number of experimental results show that the proposed method can control both the direction and distance of 3-D sound images.
1. Introduction
Three-dimensional (3-D) sound field reproduction systems have become increasingly popular as video technology has advanced. The 3-D sound field reproduction systems are classified with a psychoacoustics-based system and physical acoustics-based system. The binaural system and transaural system are traditional psychoacoustics-based systems []. These systems represent the sound pressure at a listener’s ears by using a head-related transfer function, which represents the reflection and diffraction by a user’s head and torso. In other words, the psychoacoustics-based system represents the direction of the sound image. On the other hand, physical acoustics-based systems, such as wave field synthesis [], are based on the Kirchhoff–Helmholtz integral and reproduce the sound field by using multiple loudspeakers. In [], the researchers proposed the sound field reproduction system by using dodecahedron loudspeaker array and achieved the reproducing sound field outside of the loudspeaker array. In [], higher-order Ambisonics (HOA) is used to reproduce a 2-D sound field in the surrounding area by a circular loudspeaker array and cylindrical loudspeaker array. These researches depict the effectiveness of using loudspeaker arrays to achieve accurate sound field reproduction. In this paper, we focus on a 22.2 multichannel audio [] as multiple loudspeakers.
22.2 multichannel audio [] is a 3-D sound field reproduction systems, which has been developed for ultra-high definition television (UHDTV). Figure 1 and Figure 2 and Table 1 show the loudspeaker arrangement of 22.2 multichannel audio, the labels and installation intervals of loudspeakers, and the requirement of the loudspeaker arrangement, respectively. This system can be divided into three layers: upper, middle, and lower. It consists of nine loudspeakers in the upper layer, ten in the middle layer, and three in the lower layer along with two sub-woofers called low frequency effects (LFEs). One of the practical uses of the 22.2 multichannel audio is the theater bar for home use (https://www.nhk.or.jp/strl/open2018/tenji/t2_e.html) (accessed date 20 January 2022). The theater bar is the home reproduction system of 22.2 multichannel audio with a line–array loudspeaker. Recently, the theater bar as a consumer product has been studied in Japan (https://www.jas-audio.or.jp/journal_contents/journal202111_post16264) (accessed date 20 January 2022). According to the ITU-R standards [], 22.2 multichannel audio can achieve the following effects in sound field.
- 1.
- The arrival of sound from all directions surrounding a listening position;
- 2.
- High quality 3-D sound impression beyond the 5.1 multichannel audio;
- 3.
- High accuracy adjustment of the position between sound and video images.

Figure 1.
Loudspeaker arrangement of 22.2 multichannel audio.

Figure 2.
Labels and installation intervals of loudspeakers.

Table 1.
Requirement of loudspeaker arrangement in a 22.2 multichannel audio.
To achieve these effects, 3-D sound field reproduction systems are generally required to control signals emitted from each loudspeaker. To reproduce the 3-D sound image or field, physical acoustics model-based methods have been studied, for example, in [,,]. Physical acoustics model-based methods represent the target sound field on the basis of the Kirchhoff–Helmholtz integral equation. In other words, these methods represent the sound field as the physical quantity. In addition, a number of systems adopt the method that represents the arrival direction of the sound [,]. The simplest system is the two channels stereophonic system, which is based on the perception of the direction of arrival []. Many sound field reproduction systems of this type utilize the panning method to control a 3-D sound image.
For 22.2 multichannel audio, the conventional panning method, vector base amplitude panning (VBAP) [,], can control the direction of the 3-D sound image by vector synthesis. VBAP divides the reproduction space into a triangular area consisting of three loudspeakers and calculates the gains for the respective loudspeakers. However, a VBAP-based system cannot control the distance of 3-D sound images because VBAP considers only the direction of the 3-D sound image. In [], the sound intensity is considered to obtain the gain vector for three selected loudspeakers to represent the sound intensity of the sound image with the assumption of locating the real loudspeaker at the position of the sound image. However, both VBAC cannot represent the various directivity pattern because these methods only use a direction vector from the loudspeaker to the sound image. From hereafter, we focus on the original VBAP [] to simplify the discussion in this paper.
To solve the problem for the original VBAP, we propose a novel 3-D sound image reproduction method based on spherical harmonic (SH) expansion []. The proposed method can control both the direction and distance of the 3-D sound image by controlling the sound directivity on the basis of SHs and mode matching []. The directivity of the 3-D sound image is obtained in the SH domain and the distance of the 3-D sound image is represented by the mode strength. The signal obtained by the proposed method is then emitted from the loudspeakers and the 3-D sound image can be reproduced accurately. Through two experiments, we evaluate the accuracy of reproduced 3-D sound images between VBAP and the proposed method.
This paper is organized as follows. Section 2 explains the principle of the VBAP as the conventional panning method. In Section 3, the proposed panning method based on SH expansion is explained. A number of experimental results are shown in Section 4. Finally, Section 5 shows the conclusions of this study.
2. Conventional 3-D Sound Image Reproduction Based on VBAP
VBAP is a 3-D amplitude panning method based on vector synthesis that localizes any 3-D sound image by using three loudspeakers. By using the position of a sound image and three loudspeakers, the sound image can be reproduced at the desired position. Figure 3 shows an overview of VBAP. In 22.2 multichannel audio, the three loudspeakers, with the exception of the LFEs, are used to reproduce the 3-D sound image by VBAP. The 3-D sound image is reproduced by the following procedure.
- 1.
- Obtaining the 3-D sound source position vector .Panning requires the position vector of the 3-D sound image to generate signals for reproduction of the sound image. The vector is acquired automatically or manually from media such as video.
- 2.
- Calculation of the gain vector .VBAP calculates the gain vector to control the sound image by using and each unit vector , , from the listening point to the three loudspeakers. In VBAP, it is assumed that the 3-D sound image is on the median point among the three loudspeakers. Hence, the position of the 3-D sound image is represented as:
- 3.
- Normalize the gain vector .To prevent excessive sound pressure, the gain vector should be normalized by the norm as:
- 4.
- Generation of the input signals of the three loudspeakers.The input signals are generated by the object signal and the calculated gains , , and as:

Figure 3.
Overview of vector base amplitude panning (VBAP).
From these procedures, VBAP can reproduce the 3-D sound image by using the three loudspeakers.
However, VBAP has an issue regarding accurate 3-D sound image reproduction in that it cannot represent the distance of a 3-D sound image. This is because the gain vector is calculated by using the radial unit vector. In other words, the gain vector only considers the direction of the sound image. To solve this problem, we propose a novel 3-D sound image reproduction method that controls both the directivity and distance of the target sound image on the basis of SH expansion and mode matching.
3. Proposed 3-D Sound Image Reproduction Based on Spherical Harmonic Expansion
In this section, we propose a novel 3-D sound reproduction method for 22.2 multichannel audio based on SH expansion []. The proposed method controls the direction and distance of a 3-D sound image by controlling sound directivity on the basis of mode matching []. Mode matching generates weighting factors that match the reproduced directivity pattern with the target directivity pattern. In addition, the mode strength used in the mode matching includes the distance of the 3-D sound image. Here, in the spatial sound field, the directivity pattern consists of various types of basic directivity, such as monopole and dipole. On the basis of this fact, SH expansion [] analyzes the strength of each directivity pattern like a Fourier series expansion. Examples of Fourier series expansion and SH expansion are shown in Figure 4.

Figure 4.
Examples of Fourier series expansion and spherical harmonic expansion (SH) expansion.
The method proposed in [] has achieved interactive directivity control outside the dodecahedron loudspeaker array using SH expansion, as shown in Figure 5a. The proposed method reproduces the 3-D sound image inside of the 22.2 loudspeakers, as shown in Figure 5b. The proposed method generates a directivity pattern including a peak at the target sound image position. Furthermore, it calculates weighting factors by mode matching in the SH domain. Hence, we can control the amplitude by transforming the obtained weighting factors with consideration of the distance of the 3-D sound image. Here, more than three loudspeakers except for the LFEs are used to reproduce the 3-D sound image. Section 3.1 and Section 3.2 explain SH expansion and the proposed method based on it, respectively.

Figure 5.
Difference between the position of the target sound image on each system.
3.1. Spherical Harmonic Expansion
The SH function is a solution of the 3-D wave equation in the spherical coordinate system shown in Figure 6 []. It is defined as:
where is the order of the SH function, is the degree of the SH function, is the elevation angle, is the azimuth angle, and is the Legendre function. Figure 7 shows the shapes of the SH function at the order of and degree of in Cartesian coordinates. The color of the SH function means phase : yellow and blue show positive and negative values, respectively. This function can be applied to an orthogonal function expansion to determine the arrival direction of a plane wave. Therefore, any directivity pattern can be expanded using the SH function and coefficient in the SH domain as:

Figure 6.
Spherical coordinate system.

Figure 7.
Shapes of SH function at order and degree .
Here, indicates the strength of each basic directivity. In the SH domain, it is possible to analyze what percentage of the desired directivity pattern includes basic directivity, such as monopole and dipole. From Equation (6), can be calculated as:
where * is the complex conjugate.
3.2. Algorithm of Proposed Method
We explain the procedures of the proposed method to generate an accurate 3-D sound image.
- 1.
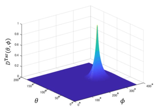
- Generation of a target directivity pattern .The proposed method requires a target directivity pattern including a peak at the target sound image position. This directivity pattern affects the clarity of the 3-D sound image at the target position. In this paper, a provisional directivity pattern is generated by multiple signal classification (MUSIC) []. MUSIC estimates the direction of arrival of a sound source and generates the sharp spatial spectrum to the direction of the sound source. In Step 1, we generate the spatial spectrum for the target sound image at the position of by using MUSIC. Then, the generated spatial spectrum is normalized to the target directivity pattern as:Figure 8. Example of directivity pattern obtained by multiple signal classification (MUSIC).
- 2.
- Calculation of the target directivity pattern in the SH domain .
- 3.
- Calculation of the weighting factor .We calculate the weighting factor for ith loudspeaker at the position of to reproduce the target directivity pattern in the real sound field. The weighting factor is obtained by:
- 4.
- Generation of the input signals for 22 loudspeakers.The weight factor in the spatial domain can be used as the frequency domain filter, that is,
By inputting to each ith loudspeaker, the 3-D sound image can be reproduced with consideration of not only the direction but also the distance of the sound image. For the 3-D sound image reproduction, the maximum order of the SH expansion is generally limited as:
where is the maximum value of the wave number, R is the radius of the reproduced sound field, and is the ceiling function. Here, represents the largest value of the wave number for the target sound. Hence, the order n in Equation (11) is also limited to N.
Regarding the computational complexity, the proposed method requires the calculation of the directivity pattern of the sound image, coefficients of SH expansion, and mode strength for obtaining the filter coefficients. On the other hand, the conventional VBAP requires only vector calculation. Hence, the proposed method has higher computational complexity than that of the conventional method.
4. Evaluation Experiment
We conducted a number of experiments to evaluate the effectiveness of the proposed method. In the following experiments, we recorded the outputs of the 22.2 multichannel audio using the signal generated by VBAP and the proposed SH expansion-based method. From hereafter, we use the notation “conventional method” for VBAP and “proposed method” for the proposed SH expansion-based method.
The experimental environment and equipment are shown in Table 2. The loudspeakers were placed at the positions shown in Table 3. Here, the listening point was the center of the surrounded area by the loudspeakers, 1.2 m in height from the floor. In addition, each loudspeaker was 1.9 m away from the listening point.In these experiments, we used band-limited white noise with a duration of 3.0 s as the sound source for the conventional and proposed methods. The frequency band of the band-limited white noise was set to 0–8000 Hz. This is because the signal with high frequency components should be represented with the higher-order spherical harmonic expansion, however, it is difficult to obtain the coefficients for SH expansion. Furthermore, in accordance with the highest frequency of the sound source, the maximum order of the SH expansion N in Equation (18) was set to 5 for all experiments. The positions of each target sound image are shown in Table 4. Here, (a) and (b), (c) and (d), (e) and (f), and (g) and (h) are, respectively, the same direction and different distance of each target sound image. The emitted sound was recorded by the dummy head microphone placed at the position shown in Table 5.

Table 2.
Experimental environment and equipment.

Table 3.
Loudspeaker arrangement of 22.2 multichannel audio used in the experiment.

Table 4.
Position of target sound image .

Table 5.
Position of the dummy head microphone .
4.1. Experiment 1: Evaluation of Sound Image Localization Accuracy
In this experiment, the sound image localization accuracy was evaluated on the basis of []. The evaluation method [] utilizes the head-related transfer function (HRTF) database and the direction of the sound image can be estimated accurately. However, the distance between the recorded position and sound image cannot be obtained directly by this evaluation method. Hence, we estimated the position of the sound image by using the image’s estimated direction and the recorded sounds at five positions shown in Table 5. The evaluation procedure is shown as follows:
- 1.
- Calculation of inter-aural level difference (ILD) and inter-aural phase difference (IPD)The ILD and IPD were calculated for each recorded sound at positions A to E shown in Table 5 []. Here, the ILD and IPD are known as factors for the sound localization of humans. The ILD and IPD can be calculated by:In addition, and were calculated by using HRTF in the CIPIC database []. and represent the value for which the sound image perfectly localizes at the desired position.
- 2.
- Calculation of the differences of the ILD and IPD between recorded sound and HRTF database.The differences of the ILD and IPD between the recorded sound and HRTF database were calculated. If the differences are small, it can be said that the sound image localizes at the direction . The difference between the inter-aural time difference (ITD) and IPD are defined as:Then, and were combined as the following form.
- 3.
- Estimation of the direction of reconstructed 3-D sound image.The direction of the reconstructed 3-D sound image can be estimated by obtaining of which the error function is the smallest value. Here, the directions of the sound image were estimated for each recorded sound as:
- 4.
- Estimation of the position of the reconstructed 3-D sound image.Finally, the position of the reconstructed 3-D sound image was estimated by using the estimated direction of the sound image . As shown in Figure 10, the position was estimated by drawing a straight line from each recording position to the estimated direction. Then, the center position of the surrounding area by the five lines was treated as the estimated position of the sound image .

Figure 9.
Weighting function and .

Figure 10.
Estimation of the position of the reconstructed 3-D sound image .
From the four procedures, the position of the 3-D sound image was estimated and the accuracy of the sound image localization for the proposed method was evaluated by conducting two trials of Experiment 1.
Moreover, the error between the positions of the reconstructed sound image and that of the target sound was evaluated. The error is defined as:
By Equation (27), the error in terms of the Euclidean distance can be evaluated. The error was calculated for each trial. Then, the average of the errors was evaluated.
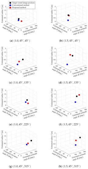
Figure 11 shows the estimated position of the reconstructed sound image for each condition (a)–(h) on the first trial and Figure 12 shows the error for each position. In Figure 11, the closer the red and black markers, the higher the accuracy of the sound localization. From Figure 11 and Figure 12, the proposed method can reconstruct the sound image close to the target position. The distance error of the proposed method is 0.17 m smaller than that of the conventional method on average. These results show the effectiveness of the proposed method, which includes not only the elevation angle and the azimuth angle but also the distance r. Here, the error of the proposed method is about 0.87 m at positions (a), (c), (e), and (g) at which the distance of the target sound image is 1.0 m, although the error of the conventional method is about 1.02 m. However, the error of the proposed method is about 1.30 m at positions (b), (d), (f), and (h) at which the distance of the target sound image is 1.5 m, although the error of the conventional method is about 1.49 m. These results indicate that the sound pressure and phase largely affect the sound localization in the case that the recording position, that is, the listening position, is close to the position of the sound image. Hence, the improvement of sound localization is more significant at positions (a), (c), (e), and (g) than that at positions (b), (d), (f), and (h).

Figure 11.
Estimated position of 3-D sound image .

Figure 12.
Error between the position of the estimated position and that of the target sound image .
Focusing on the direction of the sound image, the error of the proposed method is about 0.90 m at positions (a)–(d), although the error of the conventional method is about 1.13 m. In other words, the proposed method accurately reconstructs the 3-D sound image in front of the listening position. However, the error of the proposed method is about 1.27 m at positions (e)–(h), although the error of the conventional method is about 1.39 m. In other words, the accuracy of the reconstruction of the 3-D sound image behind the listening position degrades for both the conventional and proposed methods. This is because the dummy head microphone represents a human auditory system, that is, the accuracy of the sound localization behind the listening point is lower than that in front of the listening point. However, the error of the proposed method is lower than that of the conventional method in all conditions except for position (h), where it is inferred that the reverberation of the room affects the sound localization. From these results, it can be said that the proposed method can reproduce the 3-D sound image well in terms of distance and direction compared with the conventional method. Additionally, the error of the distance is still large because the proposed method does not consider the room reverberation []. Hence, we will improve the proposed method to overcome this problem.
4.2. Experiment 2: Clarity of Reconstructed Sound Image for Given Directivity in Proposed Method
In this experiment, the clarity of the reconstructed sound image for the given directivity in the proposed method was evaluated. The directivities were generated by four different methods; (i) giving only the unit pulse at the target position, (ii) MUSIC, (iii) minimum variance (MV) method [], and (iv) delay-and-sum (DS) method []. These directivities are shown in Figure 13. In this experiment, the directivity patterns were obtained for each position shown in Table 4. Hence, the 32 directivity patterns were used in the experiment. Then, the weight was calculated for each directivity pattern. After that, the 3-D sound image was reconstructed by 22.2 multichannel audio and the emitted sound was recorded by the dummy head microphone. Using the recorded sound obtained at the left and right ears of the dummy head microphone, the inter-aural cross correlation (IACC) [] was calculated as the evaluation metric. The IACC is obtained by:
where , are the recorded sounds at the left and right ears, is the length of the signal, is the time index related to the ITD, and is the inter-aural cross function (IACF) for . The larger the IACC, the higher the clarity of the reconstructed sound image. In this experiment, we conducted the three trials and the IACC was calculated as the average of three.

Figure 13.
Generated directivities.
Figure 14 shows the IACCs for each position (a)–(h). In Figure 14, “Unit pulse” represents the IACC for the sound image by using the unit pulse at the target position, “MUSIC,” “MV,” and “DS” represent the IACC for the sound images by using MUSIC, the MV method, and DS, respectively. From Figure 14, the IACCs for Unit pulse, MUSIC, MV, and DS are 0.33, 0.37, 0.36, and 0.35, respectively. This result indicates that the directivity with not only the peak but also the sidelobe affects the high clarity of the sound image in the proposed method. In addition, the clarities of the sound image in front of the listening point are higher than those behind the listening point. This is because the many loudspeakers are placed at the front of the 22.2 multichannel audio and it is easy to reproduce the clear sound image to the front side of the 22.2 multichannel audio. From these results, it can be said that the proposed method is effective for reproducing the 3-D sound image in the 22.2 multichannel audio by using the given directivity pattern with the sidelobe.

Figure 14.
Inter-aural cross correlation (IACC) for each generated directivity.
5. Conclusions
In this paper, we proposed a novel 3-D sound image reconstruction method for 22.2 multichannel audio based on SH expansion. The proposed method can consider the directivity of the sound image and calculate the filter coefficients by using the mode strength. Hence, it can consider not only the direction but also the distance of the sound image. The experimental results showed that the proposed method can reproduce the 3-D sound image closer to the target position compared with VBAP in terms of direction and distance.
In future, we will develop the proposed method for sounds with higher frequency components above 8000 Hz. This is because the order of the SH expansion depends on the highest frequency of the sound, and the higher the order, the more difficult the SH expansion of the directivity. According to [], it is effective to consider the reverberation of the room for reproducing a sound image. Hence, we will consider the reverberation of a room in the proposed method to improve the accuracy of sound localization.Then, we will develop the proposed method to reproduce the 3-D sound images located both inside and outside the 22.2 multichannel audio simultaneously. Thereafter, we will investigate the effectiveness of the proposed method for moving sound images.
Author Contributions
T.N. and H.S. conceived the proposed method. H.S. developed the method and conducted the experiments. K.I. wrote this manuscript and modified the figures and expressions of the equations. All authors discussed the results and contributed to the final manuscript. All authors have read and agreed to the published version of the manuscript.
Funding
This work was partly supported by JSPS KAKENHI, grant number 19H04142, 21H03488, and 21K18372, and the Ritsumeikan Global Innovation Research Organization (R-GIRO).
Institutional Review Board Statement
Not applicable.
Informed Consent Statement
Not applicable.
Data Availability Statement
Not applicable.
Conflicts of Interest
The authors declare no conflict of interest.
References
- Roginska, A.; Geluso, P. Immersive Sound: The Art and Science of Binaural and Multi-Channel Audio, 1st ed.; Routledge: London, UK, 2017. [Google Scholar]
- Bando, K.; Haneda, Y. Interactive directivity control using dodecahedron loudspeaker array. J. Signal Process. 2016, 20, 209–212. [Google Scholar] [CrossRef][Green Version]
- Okamoto, T. 2D multizone sound field systhesis with interior-exterior Ambisonics. In Proceedings of the 2021 IEEE Workshop Applications of Signal Processing to Audio and Acoustics, Virtual Event, 18–21 October 2021; pp. 276–280. [Google Scholar]
- Hamasaki, K.; Nishiguchi, T.; Okumura, R.; Nakayama, Y.; Ando, A. A 22.2 Multichannel Sound System for Ultrahigh-Definition TV (UHDTV). SMPTE Motion Imaging J. 2008, 117, 40–49. [Google Scholar] [CrossRef]
- Institutional Telecommunication Union Radiocommunication Sector (ITU-R) Recommendation BS. 2051-2. Advanced Sound System for Programme Production; 2018; Available online: https://www.google.com/url?sa=t&rct=j&q=&esrc=s&source=web&cd=&cad=rja&uact=8&ved=2ahUKEwiIuf-D8_71AhU363MBHQs-CSoQFnoECAMQAQ&url=https%3A%2F%2Fwww.itu.int%2Fdms_pubrec%2Fitu-r%2Frec%2Fbs%2FR-REC-BS.2051-2-201807-I!!PDF-E.pdf&usg=AOvVaw07oyUacd5OYXmikUvzCfj2 (accessed on 20 January 2022).
- Camras, M. Approach to recreating a sound field. J. Acoust. Soc. Am. 1968, 43, 172–178. [Google Scholar] [CrossRef]
- Berkhout, A.J.; de Vries, D.; Vogel, P. Acoustic control by wave field synthesis. J. Acoust. Soc. Am. 1993, 93, 2764–2778. [Google Scholar] [CrossRef]
- Omoto, A.; Ise, S.; Ikeda, Y.; Ueno, K.; Enomoto, S.; Kobayashi, M. Sound field reproduction and sharing system based on the boundary surface control principle. Acoust. Sci. Technol. 2015, 36, 1–11. [Google Scholar] [CrossRef][Green Version]
- Institutional Telecommunication Union Radiocommunication Sector (ITU-R) Recommendation BS.775-2. Multichannel Stereophonic Sound System with and without Accompanying Picture; 2006; Available online: https://www.google.com/url?sa=t&rct=j&q=&esrc=s&source=web&cd=&ved=2ahUKEwiYg_y58_71AhXY5nMBHeGGBtEQFnoECAUQAQ&url=https%3A%2F%2Fwww.itu.int%2Fdms_pub%2Fitu-r%2Fopb%2Frec%2FR-REC-LS-2007-E02-PDF-E.pdf&usg=AOvVaw3YzFGDUR8es0kBuKwOa9m6 (accessed on 20 January 2022).
- Rumsey, F. Spatial Audio; Focal Press: Waltham, MA, USA, 2001. [Google Scholar]
- Pulkki, V. Virtual Sound Source Positioning Using Vector Base Amplitude Panning. J. Audio Eng. Soc. 1997, 45, 456–466. [Google Scholar]
- Ando, A.; Hamasaki, K. Sound intensity based three-dimensional panning. In Proceedings of the Audio Engineering Society 126th Convention, Munich, Germany, 7–10 May 2009. [Google Scholar]
- Suzuki, H.; Iwai, K.; Nishiura, T. 3-D sound image panning based on spherical harmonics expansion for 22.2 multichannel audio. In Proceedings of the INTER-NOISE 2020, E-Congress, Seoul, Korea, 23–26 August 2020; pp. 4170–4180. [Google Scholar]
- Meyer, J.; Elko, G. A highly scalable spherical microphone array based on an orthonormal decomposition of the soundfield. In Proceedings of the IEEE International Conference on Acoustics, Speech and Signal Processing (ICASSP 2002), Orlando, FL, USA, 13–17 May 2002; pp. II–1781–II–1784. [Google Scholar]
- Müller, C. Spherical Harmonics; Springer: Heidelberg/Berlin, Germany, 2006. [Google Scholar]
- Schmidt, R. Multiple emitter location and signal parameter estimation. IEEE Trans. Antennas Propag. 1986, 34, 276–280. [Google Scholar] [CrossRef]
- Williams, E. Fourier Acoustics: Sound Radiation and Nearfield Acoustical Holography; Springer: Heidelberg/Berlin, Germany, 1999. [Google Scholar]
- Nakashima, H.; Chisaki, Y.; Usagawa, T.; Ebata, M. Frequency domain binaural model based on interaural phase and level differences. Acoust. Sci. Technol. 2003, 24, 172–178. [Google Scholar] [CrossRef][Green Version]
- Roman, N.; Wang, D.; Brown, G.J. Sound field reproduction and sharing system based on the boundary surface control principle. J. Acoust. Soc. Am. 2003, 114, 2236–2252. [Google Scholar] [CrossRef] [PubMed]
- Algazi, V.R.; Duda, R.O.; Thompson, D.M.; Avendano, C. The CIPIC HRTF Database. In Proceedings of the IEEE Workshop Applications of Signal Processing to Audio and Electroacoustics, Mohonk Mountain House, New Paltz, NY, USA, 21–24 October 2001; pp. 99–102. [Google Scholar]
- Woodworth, R. Experimental Psychology; Holt, Rinehart and Winston: Ballwin, MO, USA, 1938. [Google Scholar]
- Zheng, K.; Otsuka, M.; Nishiura, T. 3-D Sound image localization in reproduction of 22.2 multichannel audio based on room impulse response generation with vector composition. In Proceedings of the International Congress on Acoustics (ICA 2019), Aachen, Germany, 9–13 September 2019; pp. 5274–5281. [Google Scholar]
- Trees, H.L.V. Optimum Array Processing; Wiley: Hoboken, NJ, USA, 2002. [Google Scholar]
- Johnson, D.H.; Dudgeon, D.E. Array Signal Processing; Prentice Hall: Hoboken, NJ, USA, 1993. [Google Scholar]
- Omologo, M.; Svaizer, P. Acoustic event localization using a crosspower-spectrum phase based technique. In Proceedings of the IEEE International Conference on Acoustics, Speech and Signal Processing (ICASSP 1994), Adelaide, SA, Australia, 19–22 April 1994; Volume 2, pp. II/273–II/276. [Google Scholar]
Publisher’s Note: MDPI stays neutral with regard to jurisdictional claims in published maps and institutional affiliations. |
© 2022 by the authors. Licensee MDPI, Basel, Switzerland. This article is an open access article distributed under the terms and conditions of the Creative Commons Attribution (CC BY) license (https://creativecommons.org/licenses/by/4.0/).