Self-Healing of Semantically Interoperable Smart and Prescriptive Edge Devices in IoT
Abstract
1. Introduction
- Easily configurable sensor and device addition to the IoT network, ensuring replicability;
- Constant monitoring of the edge and IoT network performance while considering various automated self-healing actions;
- User notifications, alerts, along with specified prescriptions in case the IoT network needs to be manually checked or restored;
- Edge AI-based lightweight, and efficient services ensuring that sensor raw data are collected and processed locally.
2. Related Work
3. SEDGE Proposed Methodology
3.1. SEDGE Overall Architecture
3.2. Iot (Things) Layer
3.3. Protocol Layer
- (i)
- Wired (they include protocols like the following):
- Ethernet: a wired communication protocol with susceptibility to electromagnetic interference and range up to 100 m.
- ModBus: it is used for transmitting information over serial lines.
- (ii)
- Wireless (they include protocols such as the following):
- Infrared: offers one-way communication and is usually used for remote controls (e.g., TV control).
- Wi-Fi: a protocol with a 25-m range based on the IEEE 802.11 standard.
- Bluetooth: it is a 10 m range protocol that is often used on mobile phones.
- Thread: devices with this protocol may communicate, even if the Wi-Fi goes down.
- Zigbee: it operates in a mesh network.
- Z-Wave: it operates in a mesh network.
- KNX: a protocol with a decentralized topology.
- NFC: it is a protocol that transmits data over short distances using radio waves.
3.4. Middleware
3.5. Analysis Layer
3.5.1. Data Processing: Firmware Deployment
3.5.2. Data Collection—System Entities
3.5.3. Data Management and Format
3.6. Application Layer
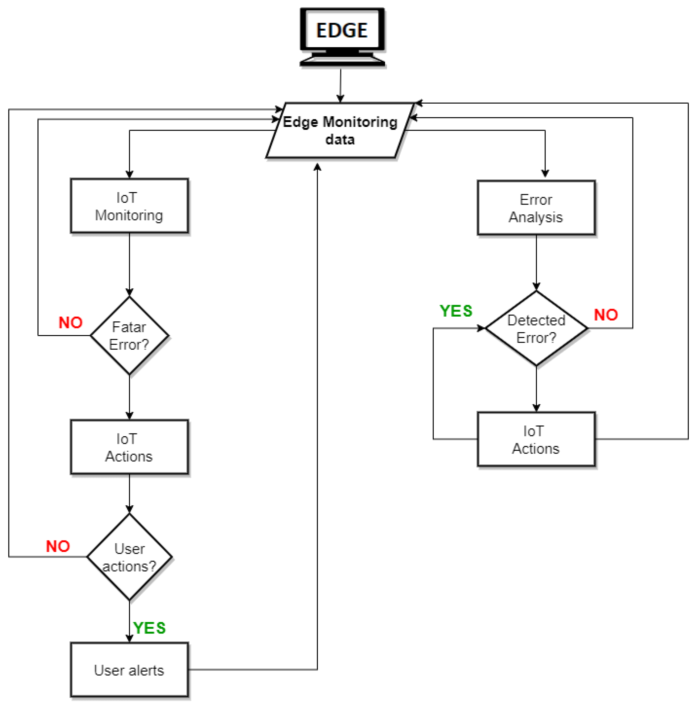
3.6.1. Iot System Common Problems/Malfunctions and Healing Actions
3.6.2. Iot Monitoring
- . The CPU temperature refers to the temperature of the core, which is considered a crucial aspect of the edge’s performance. An edge operating with an increased heat range will not only slow its performance, but will eventually cause the system to shut down. The CPU temperature is considered abnormal if it exceeds the normal levels for more than 2 min.
- . It refers to the percentage of CPU that is used by running processes, both system and user processes. Normally, the CPU generates about 30% of usage. The CPU usage is considered abnormal if it exceeds the normal levels by more than 10 min.
- . Virtual memory utilizes software and hardware, enabling the edge to balance physical memory shortages, temporarily transferring data from (RAM) to disk storage. High virtual memory usage will eventually slow down edge performance.
- . It indicates how much the edge hard disk is utilizing to perform all processes. A high disk usage may cause serious problems (e.g., higher load times, stuttering, and low frame rate (FPS)) and even completely damage the hard-drive if it is constant.
- . Monitors the network bandwidth and measures data usage in megabytes between time intervals. In edge devices with limited network usage plans, the measurement can help reduce the usage to prevent reaching the monthly plan limit.
- . It refers to all the processes that utilize the resource CPU (i.e., into the “RUNNING” scv tate). This procedure is mainly an insight of the resource CPU utilization.
3.6.3. Error Analysis
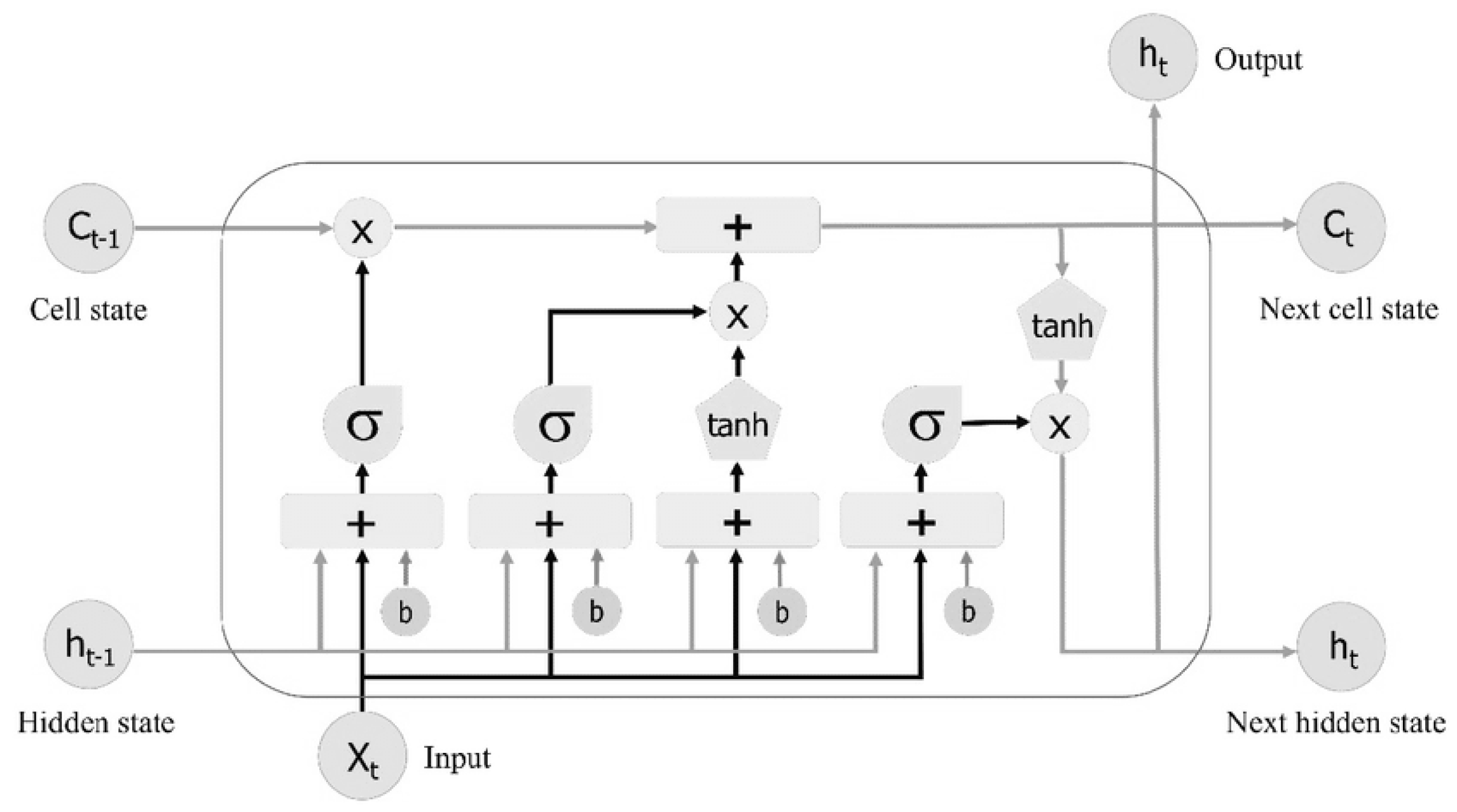
- Long short-term memory networks (LSTM)
- Autoencoder Network
- Anomaly Detection Method
- Evaluation Metrics
3.6.4. Iot Actions
3.6.5. User Alerts
3.7. Semantics Layer and Data Center
3.7.1. Semantics: Web of Things (WoT) Thing Description
3.7.2. Data Center: Communication with Other Components
4. Experimental Results
4.1. Underlying Hardware Components
4.1.1. Edge Device
4.1.2. Devices, Sensors, and Protocols
4.2. Data Set Description for Edge Monitoring Status
4.3. SEDGE Real-Time Data Retrieval Test
4.4. SEDGE Real-Time Monitoring Test
5. Conclusions
Author Contributions
Funding
Institutional Review Board Statement
Informed Consent Statement
Data Availability Statement
Acknowledgments
Conflicts of Interest
Abbreviations
| EU | European Union |
| BEMS | Building Energy Management Systems |
| BACS | Building Automation and Control System |
| AE-LSTM | Autoencoder Long Short-Term Memory |
| SEDGE | Smart EDGE AI IoT system |
| LPWA | Low Power Wide Area networks |
| RA | Remote Actions |
| PI | Physical Intervention |
| RNN | Recurrent Neural Network |
| LSTM | Long Short-Term Memory Networks |
References
- REPowerEU: A Plan to Rapidly Reduce Dependence on Russian Fossil Fuels and Fast forward the Green Transition. Available online: https://ec.europa.eu/commission/presscorne (accessed on 26 August 2022).
- European Commission, EU ‘Save Energy’. Available online: https://eur-lex.europa.eu/homepage.html (accessed on 26 August 2022).
- Dimara, A.; Vasilopoulos, V.G.; Krinidis, S.; Tzovaras, D. NRG4-U: A novel home energy management system for a unique loadprofile. Energy Sources Part A Recovery Util. Environ. Eff. 2022, 44, 353–378. [Google Scholar] [CrossRef]
- Garzia, F.; Van Thillo, L.; Verbeke, S.; Pozza, C.; Audenaert, A. Co-benefits of building automation and control systems: An analysis of smart office buildings. In Proceedings of the CLIMA 2022 Conference, Rotterdam, The Netherlands, 22–25 May 2022. [Google Scholar]
- Touqeer, H.; Zaman, S.; Amin, R.; Hussain, M.; Al-Turjman, F.; Bilal, M. Smart home security: Challenges, issues and solutions at different IoT layers. J. Supercomput. 2021, 77, 14053–14089. [Google Scholar] [CrossRef]
- Carlo Gavazzi Automations. Available online: https://www.carlogavazzi.com/ (accessed on 22 September 2022).
- Wicaksono, R.; Rif’an, M.; Anugerah, R. IoT Based Smart Energy Meter Using Modbus Protocol as Electricity Saving Effort. In Proceedings of the Conference on Broad Exposure to Science and Technology 2021 (BEST 2021), Online, 31 August 2021; Atlantis Press: Paris, France, 2022. [Google Scholar]
- Dadi, V.; Pathakamuri, N.; Ashik, M.; Patnaik, M.R.; Reddy, D.V.R.K.; Ravichandra, B. Manual (Wired) and Control (Wireless) Modes of Automation System with Multi-level Voice Strings. In Sustainable Communication Networks and Application; Springer: Singapore, 2022; pp. 385–396. [Google Scholar]
- Chinchero, H.F.; Alonso, J.M.; Ortiz, T.H. LED Lighting System with Magnetic Control and IoT Sensor Integration for Smart Buildings. In Proceedings of the 2020 IEEE International Conference on Power Electronics, Drives and Energy Systems (PEDES), Aipur, India, 16–19 December 2020. [Google Scholar]
- Gulati, K.; Boddu, R.S.K.; Kapila, D.; Bangare, S.L.; Chandnani, N.; Saravanan, G. A review paper on wireless sensor network techniques in Internet of Things (IoT). Mater. Today Proc. 2021, 51, 161–165. [Google Scholar] [CrossRef]
- Aboubakar, M.; Kellil, M.; Roux, P. A review of IoT network management: Current status and perspectives. J. King Saud Univ.-Comput. Inf. Sci. 2021, 34, 4163–4176. [Google Scholar] [CrossRef]
- Smart Home—Europe. Available online: https://www.statista.com/outlook/dmo/smart-home/europe (accessed on 22 September 2022).
- Raychowdhury, A.; Pramanik, A. Survey on LoRa technology: Solution for internet of things. Intell. Syst. Technol. Appl. 2020, 1148, 259–271. [Google Scholar]
- Al Homssi, B.; Dakic, K.; Maselli, S.; Wolf, H.; Kandeepan, S.; Al-Hourani, A. IoT network design using open-source LoRa coverage emulator. IEEE Access 2021, 9, 53636–53646. [Google Scholar] [CrossRef]
- Ahmad, Z.; Shahid Khan, A.; Nisar, K.; Haider, I.; Hassan, R.; Haque, M.R.; Tarmizi, S.; Rodrigues, J.J.P.C. Anomaly detection using deep neural network for IoT architecture. Appl. Sci. 2021, 11, 7050. [Google Scholar] [CrossRef]
- Ullah, I.; Mahmoud, Q.H. A Technique for Generating a Botnet Dataset for Anomalous Activity Detection in IoT Networks. In Proceedings of the 2020 IEEE International Conference on Systems, Man, and Cybernetics SMC, Toronto, ON, Canada, 11–14 October 2020; pp. 134–140. [Google Scholar]
- Adi, P.D.P.; Sihombing, V.; Siregar, V.M.M.; Yanris, G.J.; Sianturi, F.A.; Purba, W.; Tamba, S.P.; Simatupang, J.; Arifuddin, R.; Subairi, S.; et al. A performance evaluation of ZigBee mesh communication on the Internet of Things (IoT). In Proceedings of the 2021 3rd East Indonesia Conference on Computer and Information Technology (EIConCIT), Surabaya, Indonesia, 9–11 April 2021. [Google Scholar]
- Amanlou, S.; Hasan, M.K.; Bakar, K.A.A. Lightweight and secure authentication scheme for IoT network based on publish–subscribe fog computing model. Comput. Netw. 2021, 199, 108465. [Google Scholar] [CrossRef]
- Sabireen, H.; Neelanarayanan, V. A review on fog computing: Architecture, fog with IoT, algorithms and research challenges. ICT Express 2021, 7, 162–176. [Google Scholar]
- Kumar, P.; Gupta, G.P.; Tripathi, R. Design of anomaly-based intrusion detection system using fog computing for IoT network. Autom. Control. Comput. Sci. 2021, 55, 137–147. [Google Scholar] [CrossRef]
- Alsaffar, M.; Hamad, A.A.; Alshammari, A.; Alshammari, G.; Almurayziq, T.S.; Mohammed, M.S.; Enbeyle, W. Network management system for IoT based on dynamic systems. Comput. Math. Methods Med. 2021, 2021, 9102095. [Google Scholar] [CrossRef]
- Wang, H. Improvement and implementation of wireless network topology system based on SNMP protocol for router equipment. Comput. Commun. 2020, 151, 10–18. [Google Scholar] [CrossRef]
- Lin, B.-S.P. Toward an AI-enabled SDN-based 5G & IoT network. Netw. Commun. Technol. 2021, 5, 7–12. [Google Scholar]
- Abdulrazak, B.; Codjo, J.A.; Paul, S. Self-Healing approach for IoT Architecture: AMI Platform. In International Conference on Smart Homes and Health Telematics; Springer: Cham, Switzerland, 2022. [Google Scholar]
- Dias, J.P.; Lima, B.; Faria, J.P.; Restivo, A.; Ferreira, H.S. Visual self-healing modelling for reliable internet-of-things systems. In International Conference on Computational Science; Springer: Cham, Switzerland, 2020. [Google Scholar]
- Node-RED. Available online: https://nodered.org// (accessed on 8 November 2022).
- Aktas, M.S.; Astekin, M. Provenance aware run-time verification of things for self-healing Internet of Things applications. Concurr. Comput. 2019, 31, e4263. [Google Scholar] [CrossRef]
- Ferreira, H.S.; Sousa, T.B.; Restivo, A.; Dias, J.P. A pattern-language for self-healing Internet-of-Things systems. In Proceedings of the European Conference on Pattern Languages of Programs 2020, Virtual Event, 1–4 July 2020. [Google Scholar]
- Dias, J.P.; Restivo, A.; Ferreira, H.S. Empowering visual Internet-of-Things mashups with self-healing capabilities. In Proceedings of the 2021 IEEE/ACM 3rd International Workshop on Software Engineering Research and Practices for the IoT (SERP4IoT), Madrid, Spain, 3 June 2021. [Google Scholar]
- Lu, Q.; Guo, Q.; Zeng, W. Optimization scheduling of home appliances in smart home: A model based on a niche technology with sharing mechanism. Int. J. Electr. Power Energy Syst. 2022, 141, 108126. [Google Scholar] [CrossRef]
- Taiwo, O.; Ezugwu, A.E. Internet of things-based intelligent smart home control system. Secur. Commun. Netw. 2021, 2021, 9928254. [Google Scholar] [CrossRef]
- Saleem, M.U.; Usman, M.R.; Shakir, M. Design, implementation, and deployment of an IoT based smart energy management system. IEEE Access 2021, 9, 59649–59664. [Google Scholar] [CrossRef]
- Tiwari, P.; Garg, V.; Agrawal, R. Changing world: Smart homes review and future. In Smart IoT for Research and Industry; Springer: Cham, Switzerland, 2022; pp. 145–160. [Google Scholar]
- MQTT Specification. Available online: https://mqtt.org/mqtt-specification (accessed on 13 October 2022).
- System and Service Manager. Available online: https://systemd.io/ (accessed on 19 October 2022).
- Hsu, T.H.-C. Hands-On Security in DevOps: Ensure Continuous Security, Deployment, and Delivery with DevSecOps; Packt Publishing Ltd.: Birmingham, UK, 2018. [Google Scholar]
- Xu, L. Computer Network Security Problems and Solutions Based on Big Data. In Proceedings of the 2nd International Conference on Computing and Data Science, Stanford, CA, USA, 28–30 January 2021. [Google Scholar]
- Washizaki, H.; Ogata, S.; Hazeyama, A.; Okubo, T.; Fernández, E.; Yoshioka, N. Landscape of architecture and design patterns for iot systems. IEEE Internet Things J. 2020, 7, 10091–10101. [Google Scholar] [CrossRef]
- Hochreiter, S.; Schmidhuber, J. Long short-term memory. Neural Comput. 1997, 9, 1735–1780. [Google Scholar] [CrossRef]
- Yu, Y.; Si, X.; Hu, C.; Zhang, J. A review of recurrent neural networks: LSTM cells and network architectures. Neural Comput. 2019, 31, 1235–1270. [Google Scholar] [CrossRef]
- Smagulova, K.; James, A.P. A survey on LSTM memristive neural network architectures and applications. Eur. Phys. J. Spec. Top. 2019, 228, 2313–2324. [Google Scholar] [CrossRef]
- Gensler, A.; Henze, J.; Sick, B.; Raabe, N. Deep Learning for solar power forecasting—An approach using AutoEncoder and LSTM Neural Networks. In Proceedings of the 2016 IEEE International Conference on Systems, Man, and Cybernetics (SMC), Budapest, Hungary, 9–12 October 2016; pp. 002858–002865. [Google Scholar]
- Staudemeyer, R.C.; Morris, E.R. Understanding LSTM–A tutorial into long short-term memory recurrent neural networks. arXiv 2019, arXiv:1909.09586. [Google Scholar]
- Nguyen, H.D.; Tran, K.P.; Thomassey, S.; Hamad, M. Forecasting and Anomaly Detection approaches using LSTM and LSTM Autoencoder techniques with the applications in supply chain management. Int. J. Inf. Manag. 2021, 57, 102282. [Google Scholar] [CrossRef]
- Homayouni, H.; Ghosh, S.; Ray, I.; Gondalia, S.; Duggan, J.; Kahn, M.G. An autocorrelation-based lstm-autoencoder for anomaly detection on time-series data. In Proceedings of the 2020 IEEE International Conference on Big Data (Big Data), Atlanta, GA, USA, 10–13 December 2020; pp. 5068–5077. [Google Scholar]
- Maleki, S.; Maleki, S.; Jennings, N.R. Unsupervised anomaly detection with LSTM autoencoders using statistical data-filtering. Appl. Soft Comput. 2021, 108, 107443. [Google Scholar] [CrossRef]
- Agarap, A.F. Deep learning using rectified linear units (relu). arXiv 2018, arXiv:1803.08375. [Google Scholar]
- Pukelsheim, F. The three sigma rule. Am. Stat. 1994, 48, 88–91. [Google Scholar]
- Web of Things (WoT) Architecture W3C Recommendation 9 April 2020. Available online: https://www.w3.org/TR/wot-architecture/ (accessed on 19 October 2022).
- Korkas, C.; Dimara, A.; Michailidis, I.; Krinidis, S.; Marin-Perez, R.; Martínez García, A.I.; Tzovaras, D. Integration and Verification of PLUG-N-HARVEST ICT Platform for Intelligent Management of Buildings. Energies 2022, 15, 2610. [Google Scholar] [CrossRef]
- TensorFlow. TensorFlow Lite|ML for Mobile and Edge Devices. 2021. Available online: https://www.tensorflow.org/lite (accessed on 19 October 2022).
- TensorFlow. Tensorflow Lite Converter. 2021. Available online: https://www.tensorflow.org/lite/convert (accessed on 7 October 2022).
- Kogler, A.; Weber, D.; Haubenwallner, M.; Lipp, M.; Gruss, D.; Schwarz, M. Finding and Exploiting CPU Features using MSR Templating. In Proceedings of the 2022 IEEE Symposium on Security and Privacy (SP), San Francisco, CA, USA, 22–26 May 2022. [Google Scholar]
- Liu, F.T.; Ting, K.M.; Zhou, Z.H. Isolation forest. In Proceedings of the 2008 Eighth IEEE International Conference on Data Mining, Pisa, Italy, 15–19 December 2008; pp. 413–422. [Google Scholar]
- Ma, J.; Perkins, S. Time-series novelty detection using one-class support vector machines. In Proceedings of the International Joint Conference on Neural Networks, Portland, OR, USA, 20–24 July 2003; Volume 3, pp. 1741–1745. [Google Scholar]
- Alghushairy, O.; Alsini, R.; Soule, T.; Ma, X. A review of local outlier factor algorithms for outlier detection in big data streams. Big Data Cogn. Comput. 2020, 5, 1. [Google Scholar] [CrossRef]
- Çelik, M.; Dadaşer-Çelik, F.; Dokuz, A.Ş. Anomaly detection in temperature data using DBSCAN algorithm. In Proceedings of the 2011 International Symposium on Innovations in Intelligent Systems and Applications, Istanbul, Turkey, 15–18 June 2011; pp. 91–95. [Google Scholar]
- Le, X.H.; Ho, H.V.; Lee, G.; Jung, S. Application of long short-term memory (LSTM) neural network for flood forecasting. Water 2019, 11, 1387. [Google Scholar] [CrossRef]

















| Work | Wired | Wireless | Multi Protocols | Semantically Enriched | Edge Data Saving | Network Tracking | Healing Actions | Real-Life Scenario | Light Weight Models | Replicability |
|---|---|---|---|---|---|---|---|---|---|---|
| [14] | 🗸 | 🗸 | ||||||||
| [15] | 🗸 | 🗸 | 🗸 | 🗸 | 🗸 | |||||
| [18] | 🗸 | 🗸 | 🗸 | 🗸 | 🗸 | |||||
| [20] | 🗸 | 🗸 | 🗸 | |||||||
| [21] | 🗸 | 🗸 | 🗸 | 🗸 | ||||||
| [23] | 🗸 | 🗸 | 🗸 | |||||||
| [24] | 🗸 | 🗸 | ||||||||
| [25] | 🗸 | |||||||||
| [27] | 🗸 | 🗸 | ||||||||
| [28] | 🗸 | |||||||||
| [29] | 🗸 | 🗸 | ||||||||
| SEDGE | 🗸 | 🗸 | 🗸 | 🗸 | 🗸 | 🗸 | 🗸 | 🗸 | 🗸 | 🗸 |
| Work | Nodes (Sensors) | Middleware | Cloud | Data Transfering | Edge | Error Detection Technique |
|---|---|---|---|---|---|---|
| [24] | 🗸 | 🗸 | 🗸 | Monitoring | ||
| [25] | 🗸 | 🗸 | Monitoring | |||
| [27] | 🗸 | 🗸 | 🗸 | Rule based | ||
| [28] | 🗸 | Monitoring | ||||
| [29] | 🗸 | 🗸 | Monitoring | |||
| SEDGE | 🗸 | 🗸 | 🗸 | 🗸 | 🗸 | Monitoring, Threshold, AI anomally detection |
| Number | Resource | Error | Draft Description | Type |
|---|---|---|---|---|
| Ed1 | Edge | General Slowdown | Most of the applications take longer time to execute | RA |
| Ed2 | Edge | Keeps Disconnecting from Wi-Fi | The edge is disconnecting from the WiFI at least twice a day | PI |
| Ed3 | Edge | Slow Internet | The internet response is slow | PI |
| Ed4 | Edge | High Temperature | The edge is overheating | RA |
| Ed5 | Edge | Abnormal CPU Usage | The CPU usage is more than 90% for more than 10 min | RA |
| Ed6 | Edge | Abnormal RAM usage | RAM usage is more than 90% for more than 10 min | RA |
| En1 | Entities | Low battery | The battery is less than 10% | PI |
| En2 | Entities | No values | The sensor does not push data over a day | PI |
| En3 | Entities | Stack | The sensor sends a constant value | RA |
| EdEn1 | Edge/Entities | Error analysis | Detected error by the error analysis process | RA |
| Procedure | Normal Limits |
|---|---|
| cpu_temperature | −40 C to 85 C (Rpi) |
| 40–65 C (Desktop) | |
| 40–60 C (Laptop) | |
| cpu_usage_percent | 20–70% |
| virtual_memory_usage | 10–75% |
| disk_usage | 0–85% |
| network_usage | N/A |
| number_of_processes | N/A |
| Number | Action |
|---|---|
| Ed1 | Kill all Python processes |
| Ed2 | User alert |
| Ed3 | User alert |
| Ed4 | Restart the system |
| Ed5 | Restart the system |
| Ed6 | Restart the system |
| En1 | User alert |
| En2 | Kill all Python processes, auto-restart processes |
| En3 | Kill all Python processes, autorestart processes |
| EdEn1 | Kill all Python processes, autorestart processes |
| Periodic1 | Autorestart every 24 h |
| Periodic2 | Autoupdate every 1 week |
| Periodic3 | Autoupgrade every 1 month |
| Number | Message Context |
|---|---|
| Ed2 | Please check your WiFi. Trying restart your router. Else, contact your internet provider. |
| Ed3 | Please check your internet. Trying restart your router. Else, contact your internet provider. |
| En1 | Low battery level on XX sensor. Please change the battery. Else, contact your building manager. |
| Microprocessor | Broadcom BCM2837 64bit Quad Core Processor |
| Processor Operating Voltage | 3.3 V |
| Raw Voltage input | 5 V, 2 A power source |
| Maximum current through each I/O pin | 16 mA |
| Maximum total current drawn from all I/O pins | 54 mA |
| Flash Memory (Operating System) | 16 Gbytes SSD memory card |
| Internal RAM | 4 Gbytes DDR2 |
| Clock Frequency | 1.2 GHz |
| GPU | Dual Core Video Core IV® Multimedia Co-Processor. Provides Open GLES 2.0, hardware-accelerated Open VG, and 1080p30 H.264 high- profile decode. |
| Capable of 1Gpixel/s, 1.5Gtexel/s or 24GFLOPs with texture filtering and DMA infrastructure. | |
| Ethernet | 10/100 Ethernet |
| Wireless Connectivity | BCM43143 (802.11 b/g/n Wireless LAN and Bluetooth 4.1) |
| Operating Temperature | −40 C to +85 C |
| Type of Sensor | Number | Model | Protocol | Type |
|---|---|---|---|---|
| Door/window | 3 | Fibaro FGDW-002 | Z-Wave | Wireless |
| Motion sensor | 1 | Motion Sensor (FGBHMS-001) | Z-Wave | Wireless |
| Temperature/Humidity | 1 | SONOFF SNZB-02 | ZigBee | Wireless |
| Smart meter | 1 | Carlo Gavazzi EM341 | ModBus | Wired |
| Smart Plug | 3 | Fibaro FGWPF-102 ZW5 | Z-Wave | Wireless |
| Stats | CPU Usage | CPU Temperature | Disk Usage | Virtual Memory Usage |
|---|---|---|---|---|
| Count | 103,680 | 103,680 | 103,680 | 103,680 |
| Mean | 1.457 | 54.249 | 5.526 | 13.325 |
| Std. | 0.5150 | 1.606 | 0.044 | 0.416 |
| Min. | 0.70 | 48.686 | 5.50 | 12.30 |
| 25% | 1.20 | 53.556 | 5.50 | 13.10 |
| 50% | 1.40 | 54.043 | 5.50 | 13.40 |
| 75% | 1.60 | 55.017 | 5.60 | 13.60 |
| Max. | 42.10 | 63.783 | 5.70 | 15.60 |
| Model | Accuracy | Precision | Recall | f-Score | Parameters |
|---|---|---|---|---|---|
| AE-LSTM (1 Layer on the Encoder and the Decoder) | 0.983 | 0.913 | 0.756 | 0.829 | Threshold = 8.628 |
| AE-LSTM | 0.994 | 0.939 | 0.775 | 0.849 | Threshold = 10.628 |
| Isolation Forest (IF) | 0.965 | 0.881 | 0.751 | 0.822 | Contam. = 0.001 |
| One-Class SVM (OCSVM) | 0.975 | 0.922 | 0.678 | 0.792 | Contam. = 0.005 |
| Local Outlier Factor (LOF) | 0.967 | 0.912 | 0.732 | 0.781 | Contam. = 0.001 |
| DBSCAN | 0.963 | 0.873 | 0.750 | 0.812 | eps = 0.05, metric = “euclidean” |
Publisher’s Note: MDPI stays neutral with regard to jurisdictional claims in published maps and institutional affiliations. |
© 2022 by the authors. Licensee MDPI, Basel, Switzerland. This article is an open access article distributed under the terms and conditions of the Creative Commons Attribution (CC BY) license (https://creativecommons.org/licenses/by/4.0/).
Share and Cite
Dimara, A.; Vasilopoulos, V.-G.; Papaioannou, A.; Angelis, S.; Kotis, K.; Anagnostopoulos, C.-N.; Krinidis, S.; Ioannidis, D.; Tzovaras, D. Self-Healing of Semantically Interoperable Smart and Prescriptive Edge Devices in IoT. Appl. Sci. 2022, 12, 11650. https://doi.org/10.3390/app122211650
Dimara A, Vasilopoulos V-G, Papaioannou A, Angelis S, Kotis K, Anagnostopoulos C-N, Krinidis S, Ioannidis D, Tzovaras D. Self-Healing of Semantically Interoperable Smart and Prescriptive Edge Devices in IoT. Applied Sciences. 2022; 12(22):11650. https://doi.org/10.3390/app122211650
Chicago/Turabian StyleDimara, Asimina, Vasileios-Georgios Vasilopoulos, Alexios Papaioannou, Sotirios Angelis, Konstantinos Kotis, Christos-Nikolaos Anagnostopoulos, Stelios Krinidis, Dimosthenis Ioannidis, and Dimitrios Tzovaras. 2022. "Self-Healing of Semantically Interoperable Smart and Prescriptive Edge Devices in IoT" Applied Sciences 12, no. 22: 11650. https://doi.org/10.3390/app122211650
APA StyleDimara, A., Vasilopoulos, V.-G., Papaioannou, A., Angelis, S., Kotis, K., Anagnostopoulos, C.-N., Krinidis, S., Ioannidis, D., & Tzovaras, D. (2022). Self-Healing of Semantically Interoperable Smart and Prescriptive Edge Devices in IoT. Applied Sciences, 12(22), 11650. https://doi.org/10.3390/app122211650

