Techno-Economics and the Identification of Environmental Barriers to the Development of Concentrated Solar Thermal Power Plants in India
Abstract
1. Introduction
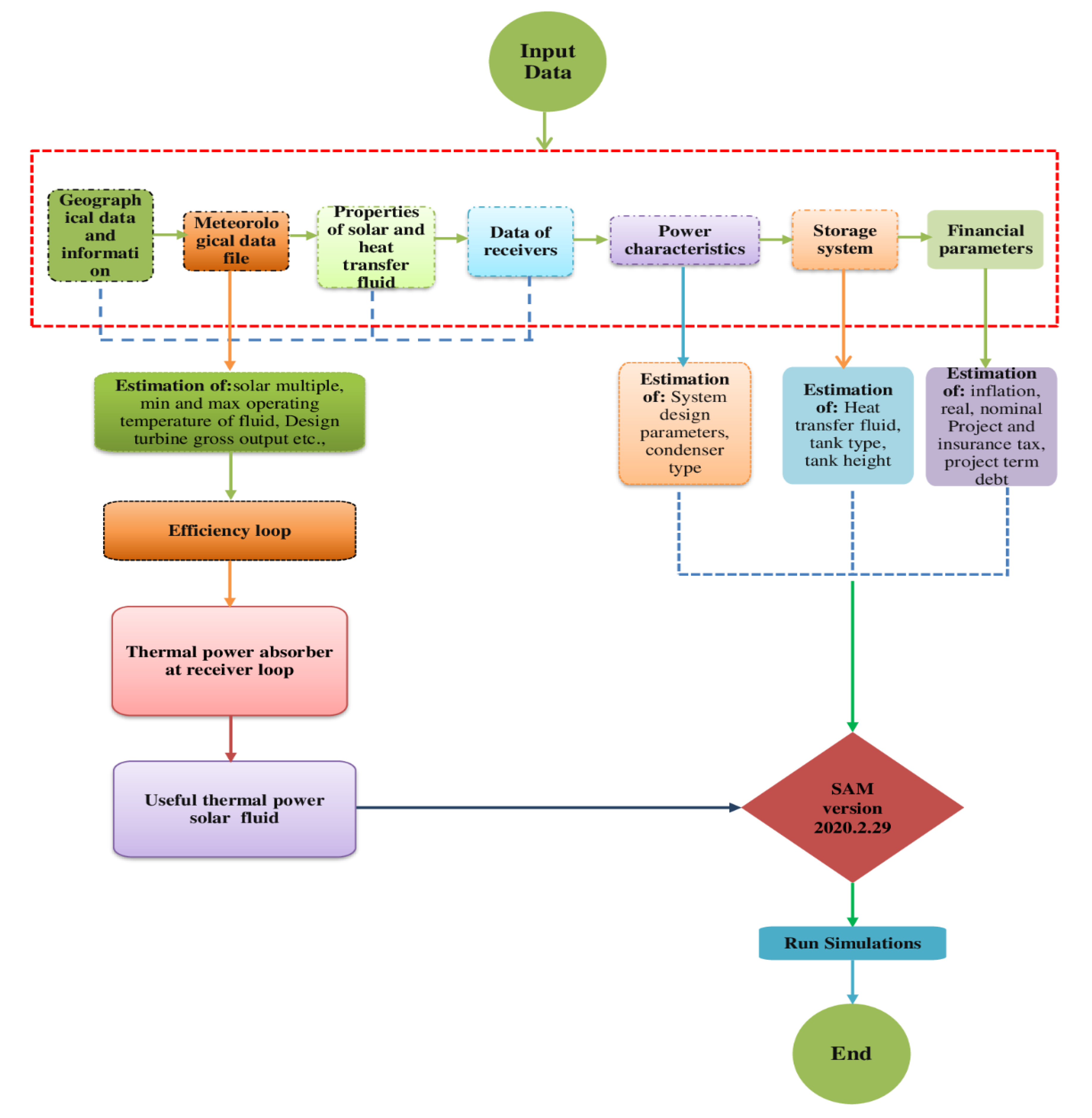
2. Materials and Methods
- (1)
- Bhopal City: located in the central state of Madhya Pradesh (23.25° N, 77.40° E);
- (2)
- Jhansi City: found in the extreme south of Uttar Pradesh state (25.53° N, 78.65° E);
- (3)
- Jalandhar City: in the north Indian state of Punjab (31.29° N 75.56° E);
- (4)
- Srikakulam City: located in the coastal area of Andhra Pradesh state (18.32° N, 83.91° E);
- (5)
- West Medinipur City: part of West Bengal state (22.42° N, 87.32° E);
- (6)
- Erode City: located in the state of Tamil Nadu (10.90° N, 78.37° E).
2.1. Selection of Parameters for the Analysis
2.2. Principle of Operation for the STPP
2.3. DNI Performance of an STPP in Different Locations in India
2.4. Mathematical Relations Used for Modelling STPP
3. Results and Discussion
3.1. Electricity Generation of STPP (Dry-Cooled Model) at Six Potential Sites in India
3.2. Economic Performance of the Dry-Cooled System at the Six Studied Sites in India
3.3. Electric Generation Analysis of STPP (Wet-Cooled) Plant at Six Potential Sites in India
3.4. Economic Analysis for the STPP (Wet-Cooled Model) for the Six Potential Sites in India
3.5. Sensitivity Analysis
3.6. Environmental Impact Assessment
3.7. Major Barriers and Policy Implications in India
3.7.1. Economic Barriers or Financial Barriers in India
3.7.2. Technological Barriers in India
3.7.3. Infrastructural Barriers in India
3.7.4. Social Barriers in India
3.7.5. Policy Barriers in India
3.7.6. Present Scenario on “Special Status” in India
4. Conclusions
Author Contributions
Funding
Institutional Review Board Statement
Informed Consent Statement
Data Availability Statement
Conflicts of Interest
Abbreviations
| CF | Capacity factor | 
| CSP | Concentrated solar tower power plant | 
| CR | Concentrating ratio | 
| DNI | Direct normal irradiance | 
| GHG | Greenhouse gases | 
| GWh | Gigawatt hour | 
| HTF | Heat transfer fluid | 
| IRR | Internal rate of return | 
| KWh | Kilowatt hour | 
| LCOE | Levelized cost of energy | 
| NCC | Net capital cost | 
| NPV | Net present value | 
| NREL | National Renewable Energy Laboratory | 
| PPA | Power purchase agreement | 
| PTC | Parabolic trough collector | 
| PV | Photovoltaic | 
| RES | Renewabble | 
| SAM | System advisor model | 
| SM | Solar multiple | 
| SPD | Solar parabolic dish | 
| STPP | Solar tower power plant | 
| TES | Thermal energy storage | 
| Total yearly energy | |
| $ | Dollars | 
| ¢ | Cents | 
| Hour | |
| Location of the point | |
| Mitigating CO2 | |
| Annual produced electricity | |
| Emission factor | 
Appendix A
| Location and Resources | Bhopal, Jhansi, Jalandhar, Srikakulam, West Medinpur, and Erode | 
|---|---|
| System Design | Plant Capacity: 100 MW; Heat transfer Hot and Cold temperature: 574 °C and 290 °C; TES: 2 to 12 h | 
| Heliostat field | Number of Heliostats: 8790; Heliostat Height and Width: 12.2 m; Minimum and Max Heliostat distance to tower heigh ratio: 9.5 m and 0.75 m; Water usage per wash 0.70 L/m2 | 
| Tower and Receiver | Solar type: 2.40; Receiver thermal power: 670 MWt; Material type: Stainless steel AISI316; Heat transfer fluid: Salt (60% NaNO3, 40% KNO3) | 
| Power Cycle | Boiler operating pressure: 100 Bar; Type of Condenser: Dry-cooled and wet-cooled | 
| Thermal Storage | Type of storage: Two tank; Height of tank: 12 m; Tank fluid minimum height: 1 m; storage tank volume: 17,000 m3 | 
References
- Charles Rajesh Kumar, J.; Majid, M.A. Renewable Energy for Sustainable Development in India: Current Status, Future Prospects, Challenges, Employment, and Investment Opportunities. Energy Sustain. Soc. 2020, 10, 2. [Google Scholar] [CrossRef]
- Bhuiyan, M.A.; Zhang, Q.; Khare, V.; Mikhaylov, A.; Pinter, G.; Huang, X. Renewable Energy Consumption and Economic Growth Nexus—A Systematic Literature Review. Front. Environ. Sci. 2022, 412, 878394. [Google Scholar] [CrossRef]
- Adebayo, T.S.; Agyekum, E.B.; Kamel, S.; Zawbaa, H.M.; Altuntaş, M. Drivers of Environmental Degradation in Turkey: Designing an SDG Framework through Advanced Quantile Approaches. Energy Rep. 2022, 8, 2008–2021. [Google Scholar] [CrossRef]
- Agyekum, E.B.; PraveenKumar, S.; Alwan, N.T.; Velkin, V.I.; Shcheklein, S.E. Effect of Dual Surface Cooling of Solar Photovoltaic Panel on the Efficiency of the Module: Experimental Investigation. Heliyon 2021, 7, e07920. [Google Scholar] [CrossRef] [PubMed]
- Shoeibi, S.; Kargarsharifabad, H.; Rahbar, N.; Khosravi, G.; Sharifpur, M. An Integrated Solar Desalination with Evacuated Tube Heat Pipe Solar Collector and New Wind Ventilator External Condenser. Sustain. Energy Technol. Assess. 2022, 50, 101857. [Google Scholar] [CrossRef]
- Dhivagar, R.; Shoeibi, S.; Kargarsharifabad, H.; Ahmadi, M.H.; Sharifpur, M. Performance Enhancement of a Solar Still Using Magnetic Powder as an Energy Storage Medium-Exergy and Environmental Analysis. Energy Sci. Eng. 2022, 10, 3154–3166. [Google Scholar] [CrossRef]
- Katsaprakakis, D.A. Computational Simulation and Dimensioning of Solar-Combi Systems for Large-Size Sports Facilities: A Case Study for the Pancretan Stadium, Crete, Greece. Energies 2020, 13, 2285. [Google Scholar] [CrossRef]
- Katsaprakakis, D.A.; Zidianakis, G. Optimized Dimensioning and Operation Automation for a Solar-Combi System for Indoor Space Heating. A Case Study for a School Building in Crete. Energies 2019, 12, 177. [Google Scholar] [CrossRef]
- Khare, V.; Nema, S.; Baredar, P. Status of Solar Wind Renewable Energy in India. Renew. Sustain. Energy Rev. 2013, 27, 1–10. [Google Scholar] [CrossRef]
- Electricity Access in Sub-Saharan Africa: Uptake, Reliability, and Complementary Factors for Economic Impact. Available online: https://openknowledge.worldbank.org/handle/10986/31333 (accessed on 28 May 2022).
- Kumar, A.; Kumar, K.; Kaushik, N.; Sharma, S.; Mishra, S. Renewable Energy in India: Current Status and Future Potentials. Renew. Sustain. Energy Rev. 2010, 14, 2434–2442. [Google Scholar] [CrossRef]
- Powell, K.M.; Rashid, K.; Ellingwood, K.; Tuttle, J.; Iverson, B.D. Hybrid Concentrated Solar Thermal Power Systems: A Review. Renew. Sustain. Energy Rev. 2017, 80, 215–237. [Google Scholar] [CrossRef]
- Tahir, S.; Ahmad, M.; Abd-ur-Rehman, H.M.; Shakir, S. Techno-Economic Assessment of Concentrated Solar Thermal Power Generation and Potential Barriers in Its Deployment in Pakistan. J. Clean. Prod. 2021, 293, 126125. [Google Scholar] [CrossRef]
- Wang, Q.; Pei, G.; Yang, H. Techno-Economic Assessment of Performance-Enhanced Parabolic trough Receiver in Concentrated Solar Power Plants. Renew. Energy 2021, 167, 629–643. [Google Scholar] [CrossRef]
- Agyekum, E.B.; Velkin, V.I. Optimization and Techno-Economic Assessment of Concentrated Solar Power (CSP) in South-Western Africa: A Case Study on Ghana. Sustain. Energy Technol. Assess. 2020, 40, 100763. [Google Scholar] [CrossRef]
- Andika, R.; Kim, Y.; Yoon, S.H.; Kim, D.H.; Choi, J.S.; Lee, M. Techno-Economic Assessment of Technological Improvements in Thermal Energy Storage of Concentrated Solar Power. Sol. Energy 2017, 157, 552–558. [Google Scholar] [CrossRef]
- Poghosyan, V.; Hassan, M.I. Techno-Economic Assessment of Substituting Natural Gas Based Heater with Thermal Energy Storage System in Parabolic through Concentrated Solar Power Plant. Renew. Energy 2015, 75, 152–164. [Google Scholar] [CrossRef]
- Purohit, I.; Purohit, P. Techno-Economic Evaluation of Concentrating Solar Power Generation in India. Energy Policy 2010, 38, 3015–3029. [Google Scholar] [CrossRef]
- Bhakta, S.; Mukherjee, V.; Shaw, B. Techno-Economic Analysis and Performance Assessment of Standalone Photovoltaic/Wind/Hybrid Power System in Lakshadweep Islands of India. J. Renew. Sustain. Energy 2015, 7, 063117. [Google Scholar] [CrossRef]
- Aseri, T.K.; Sharma, C.; Kandpal, T.C. Estimation of Capital Costs and Techno-Economic Appraisal of Parabolic through Solar Collector and Solar Power Tower Based CSP Plants in India for Different Condenser Cooling Options. Renew. Energy 2021, 178, 344–362. [Google Scholar] [CrossRef]
- Sharma, C.; Sharma, A.K.; Mullick, S.C.; Kandpal, T.C. A Study of the Effect of Design Parameters on the Performance of Linear Solar Concentrator Based Thermal Power Plants in India. Renew. Energy 2016, 87, 666–675. [Google Scholar] [CrossRef]
- Gakkhar, N.; Soni, M.S. Techno-Economic Parametric Assessment of CSP Power Generations Technologies in India. Energy Procedia 2014, 54, 152–160. [Google Scholar] [CrossRef]
- Khamlich, I.; Zeng, K.; Flamant, G.; Baeyens, J.; Zou, C.; Li, J.; Yang, X.; He, X.; Liu, Q.; Yang, H.; et al. Technical and Economic Assessment of Thermal Energy Storage in Concentrated Solar Power Plants within a Spot Electricity Market. Renew. Sustain. Energy Rev. 2021, 139, 110583. [Google Scholar] [CrossRef]
- Lashari, A.A.; Shaikh, P.H.; Leghari, Z.H.; Soomro, M.I.; Memon, Z.A.; Uqaili, M.A. The Performance Prediction and Techno-Economic Analyses of a Stand-Alone Parabolic Solar Dish/Stirling System, for Jamshoro, Pakistan. Clean. Eng. Technol. 2021, 2, 100064. [Google Scholar] [CrossRef]
- Islam, M.T.; Huda, N.; Saidur, R. Current Energy Mix and Techno-Economic Analysis of Concentrating Solar Power (CSP) Technologies in Malaysia. Renew. Energy 2019, 140, 789–806. [Google Scholar] [CrossRef]
- Rashid, K.; Mohammadi, K.; Powell, K. Dynamic Simulation and Techno-Economic Analysis of a Concentrated Solar Power (CSP) Plant Hybridized with Both Thermal Energy Storage and Natural Gas. J. Clean. Prod. 2020, 248, 119193. [Google Scholar] [CrossRef]
- Aly, A.; Bernardos, A.; Fernandez-Peruchena, C.M.; Jensen, S.S.; Pedersen, A.B. Is Concentrated Solar Power (CSP) a Feasible Option for Sub-Saharan Africa? Investigating the Techno-Economic Feasibility of CSP in Tanzania. Renew. Energy 2019, 135, 1224–1240. [Google Scholar] [CrossRef]
- Ding, W.; Bauer, T. Progress in Research and Development of Molten Chloride Salt Technology for Next Generation Concentrated Solar Power Plants. Engineering 2021, 7, 334–347. [Google Scholar] [CrossRef]
- Ortega-Fernández, I.; Hernández, A.B.; Wang, Y.; Bielsa, D. Performance Assessment of an Oil-Based Packed Bed Thermal Energy Storage Unit in a Demonstration Concentrated Solar Power Plant. Energy 2021, 217, 119378. [Google Scholar] [CrossRef]
- Parent, P.A.; Mirzania, P.; Balta-Ozkan, N.; King, P. Post Subsidy Conditions: Evaluating the Techno-Economic Performance of Concentrating Solar Power in Spain. Sol. Energy 2021, 218, 571–586. [Google Scholar] [CrossRef]
- Trabelsi, S.E.; Chargui, R.; Qoaider, L.; Liqreina, A.; Guizani, A. Techno-Economic Performance of Concentrating Solar Power Plants under the Climatic Conditions of the Southern Region of Tunisia. Energy Convers. Manag. 2016, 119, 203–214. [Google Scholar] [CrossRef]
- Hirbodi, K.; Enjavi-Arsanjani, M.; Yaghoubi, M. Techno-Economic Assessment and Environmental Impact of Concentrating Solar Power Plants in Iran. Renew. Sustain. Energy Rev. 2020, 120, 109642. [Google Scholar] [CrossRef]
- Boukelia, T.E.; Bouraoui, A.; Laouafi, A.; Djimli, S.; Kabar, Y. 3E (Energy-Exergy-Economic) Comparative Study of Integrating Wet and Dry Cooling Systems in Solar Tower Power Plants. Energy 2020, 200, 117567. [Google Scholar] [CrossRef]
- Yilmazoglu, M.Z. Effects of the Selection of Heat Transfer Fluid and Condenser Type on the Performance of a Solar Thermal Power Plant with Technoeconomic Approach. Energy Convers. Manag. 2016, 111, 271–278. [Google Scholar] [CrossRef]
- Arnaoutakis, G.E.; Kefala, G.; Dakanali, E.; Katsaprakakis, D.A. Combined Operation of Wind-Pumped Hydro Storage Plant with a Concentrating Solar Power Plant for Insular Systems: A Case Study for the Island of Rhodes. Energies 2022, 15, 6822. [Google Scholar] [CrossRef]
- Arnaoutakis, G.E.; Katsaprakakis, D.A.; Christakis, D.G. Dynamic Modeling of Combined Concentrating Solar Tower and Parabolic trough for Increased Day-to-Day Performance. Appl. Energy 2022, 323, 119450. [Google Scholar] [CrossRef]
- Sharma, C.; Sharma, A.K.; Mullick, S.C.; Kandpal, T.C. Assessment of Solar Thermal Power Generation Potential in India. Renew. Sustain. Energy Rev. 2015, 42, 902–912. [Google Scholar] [CrossRef]
- Krishnamurthy, P.; Mishra, S.; Banerjee, R. An Analysis of Costs of Parabolic Trough Technology in India. Energy Policy 2012, 48, 407–419. [Google Scholar] [CrossRef]
- Chennaif, M.; Maaouane, M.; Zahboune, H.; Elhafyani, M.; Zouggar, S. Tri-objective techno-economic sizing optimization of Off-grid and On-grid renewable energy systems using Electric system Cascade Extended analysis and system Advisor Model. Appl. Energy 2022, 305, 117844. [Google Scholar] [CrossRef]
- India’s Path to Net Zero—Deutsche Bank. Available online: https://flow.db.com/more/esg/india-s-path-to-net-zero?language_id=1 (accessed on 11 October 2022).
- Climate Action Tracker India. Available online: https://climateactiontracker.org/countries/india/ (accessed on 11 October 2022).
- NREL Sam-Help-2020-11-29r1.Pdf. Available online: https://sam.nrel.gov/images/web_page_files/sam-help-2020-11-29r1.pdf (accessed on 13 May 2021).
- Amjad, F.; Agyekum, E.B.; Shah, L.A.; Abbas, A. Site Location and Allocation Decision for Onshore Wind Farms, Using Spatial Multi-Criteria Analysis and Density-Based Clustering. A Techno-Economic-Environmental Assessment, Ghana. Sustain. Energy Technol. Assess. 2021, 47, 101503. [Google Scholar] [CrossRef]
- Kumar, D. Mapping Solar Energy Potential of Southern India through Geospatial Technology. Geocarto Int. 2019, 34, 1477–1495. [Google Scholar] [CrossRef]
- Ahmadi, M.; Lotfy, M.E.; Shigenobu, R.; Yona, A.; Senjyu, T. Optimal Sizing and Placement of Rooftop Solar Photovoltaic at Kabul City Real Distribution Network. IET Gener. Transm. Distrib. 2018, 12, 303–309. [Google Scholar] [CrossRef]
- Poullikkas, A.; Hadjipaschalis, I.; Kourtis, G. A Comparative Overview of Wet and Dry Cooling Systems for Rankine Cycle Based CSP Plants. Trends Heat Mass Transf. 2013, 13, 27–50. [Google Scholar]
- Kamel, S.; Agyekum, E.B.; Adebayo, T.S.; Taha, I.B.M.; Gyamfi, B.A.; Yaqoob, S.J. Comparative Analysis of Rankine Cycle Linear Fresnel Reflector and Solar Tower Plant Technologies: Techno-Economic Analysis for Ethiopia. Sustainability 2022, 14, 1677. [Google Scholar] [CrossRef]
- Agyekum, E.B. Techno-Economic Comparative Analysis of Solar Photovoltaic Power Systems with and without Storage Systems in Three Different Climatic Regions, Ghana. Sustain. Energy Technol. Assess. 2021, 43, 100906. [Google Scholar] [CrossRef]
- Agyekum, E.B.; Adebayo, T.S.; Bekun, F.V.; Kumar, N.M.; Panjwani, M.K. Effect of Two Different Heat Transfer Fluids on the Performance of Solar Tower Csp by Comparing Recompression Supercritical CO2 and Rankine Power Cycles, China. Energies 2021, 14, 3426. [Google Scholar] [CrossRef]
- India Sales Tax Rate—GST—2021 Data—2022 Forecast—2006–2020 Historical—Chart. Available online: https://tradingeconomics.com/india/sales-tax-rate (accessed on 28 May 2022).
- Income Tax Slab for FY 2022–2023, FY 2021–2022|ICICI Prulife. Available online: https://www.iciciprulife.com/insurance-library/income-tax/income-tax-slabs-rate-deductions.html (accessed on 28 May 2022).
- 4 Best Tax Saving FDs Offering over 6.5% Interest Rate—The Economic Times. Available online: https://economictimes.indiatimes.com/wealth/invest/4-best-tax-saving-fds-offering-over-6-5-under-section-80c/articleshow/94026050.cms (accessed on 10 September 2022).
- Wang, Z. Chapter 3—General Design of a Solar Thermal Power Plant. In Design of Solar Thermal Power Plants; Wang, Z., Ed.; Academic Press: Cambridge, MA, USA, 2019; pp. 117–224. ISBN 978-0-12-815613-1. [Google Scholar]
- Benammar, S.; Tee, K.F. Criticality Analysis and Maintenance of Solar Tower Power Plants by Integrating the Artificial Intelligence Approach. Energies 2021, 14, 5861. [Google Scholar] [CrossRef]
- Arnaoutakis, G.E.; Katsaprakakis, D.A. Concentrating Solar Power Advances in Geometric Optics, Materials and System Integration. Energies 2021, 14, 6229. [Google Scholar] [CrossRef]
- EnergyPlus Weather Search | EnergyPlus. Available online: https://energyplus.net/weather-search/tibet (accessed on 30 April 2021).
- Solargis Solar Resource Maps of India. Available online: https://solargis.com/maps-and-gis-data/download/india (accessed on 7 June 2022).
- Praveen, R.P. Performance Analysis and Optimization of Central Receiver Solar Thermal Power Plants for Utility Scale Power Generation. Sustainability 2020, 12, 127. [Google Scholar] [CrossRef]
- Awan, A.B.; Zubair, M.; Chandra Mouli, K.V.V. Design, Optimization and Performance Comparison of Solar Tower and Photovoltaic Power Plants. Energy 2020, 199, 117450. [Google Scholar] [CrossRef]
- Global OECD Welcomes Colombia as Its 37th Member—OECD. Available online: https://www.oecd.org/newsroom/global-oecd-welcomes-colombia-as-its-37th-member.htm (accessed on 20 February 2022).
- Ayodele, T.R.; Mosetlhe, T.C.; Yusuff, A.A.; Ntombela, M. Optimal Design of Wind-Powered Hydrogen Refuelling Station for Some Selected Cities of South Africa. Int. J. Hydrogen Energy 2021, 46, 24919–24930. [Google Scholar] [CrossRef]
- Praveenkumar, S.; Agyekum, E.B.; Ampah, J.D.; Afrane, S.; Velkin, V.I.; Mehmood, U.; Awosusi, A.A. Techno-economic optimization of PV system for hydrogen production and electric vehicle charging stations under five different climatic conditions in India. Int. J. Hydrogen Energy 2022, in press. [Google Scholar] [CrossRef]
- India Cabinet Approves India’s Updated Nationally Determined Contribution to Be Communicated to the United Nations Framework Convention on Climate Change. Available online: https://pib.gov.in/pib.gov.in/Pressreleaseshare.aspx?PRID=1847812 (accessed on 3 September 2022).
- Abbas, M.; Boumeddane, B.; Said, N.; Chikouche, A. Dish Stirling Technology: A 100 MW Solar Power Plant Using Hydrogen for Algeria. Int. J. Hydrogen Energy 2011, 36, 4305–4314. [Google Scholar] [CrossRef]
- Das, N.R.; Rai, S.C.; Nayak, A.K. Performance Analysis of Heuristic Optimization Algorithms for Demand Side Energy Scheduling with TOU Pricing. Int. J. Eng. Technol. 2018, 7, 3835–3842. [Google Scholar] [CrossRef]
- Bataineh, K.; Taamneh, Y. Performance Analysis of Stand-Alone Solar Dish Stirling System for Electricity Generation. Int. J. Heat Technol. 2017, 35, 498–508. [Google Scholar] [CrossRef]
- Zayed, M.E.; Zhao, J.; Li, W.; Elsheikh, A.H.; Zhao, Z.; Khalil, A.; Li, H. Performance Prediction and Techno-Economic Analysis of Solar Dish/Stirling System for Electricity Generation. Appl. Therm. Eng. 2020, 164, 114427. [Google Scholar] [CrossRef]
- El Boujdaini, L.; Ait Lahoussine Ouali, H.; Mezrhab, A.; Moussaoui, M.A. Techno-Economic Investigation of Parabolic Trough Solar Power Plant with Indirect Molten Salt Storage. In Proceedings of the 2019 International Conference of Computer Science and Renewable Energies, ICCSRE, Agadir, Morocco, 22–24 July 2019; pp. 18–24. [Google Scholar] [CrossRef]
- Salisu, L.; Enaburekhan, J.S.; Adamu, A.A. Techno-Economic and Life Cycle Analysis of Energy Generation Using Concentrated Solar Power (CSP) Technology in Sokoto State. Nigeria. J. Appl. Sci. Environ. Manag. 2019, 23, 775. [Google Scholar] [CrossRef]
- Sundaray, S.; Kandpal, T.C. Preliminary Feasibility Evaluation of Solar Thermal Power Generation in India. Int. J. Sustain. Energy 2014, 33, 461–469. [Google Scholar] [CrossRef]
- Xu, Y.; Pei, J.; Yuan, J.; Zhao, G. Concentrated Solar Power: Technology, Economy Analysis, and Policy Implications in China. Environ. Sci. Pollut. Res. 2022, 29, 1324–1337. [Google Scholar] [CrossRef] [PubMed]
- Lipu, M.S.H.; Jamal, T. Techno-Economic Analysis of Solar Concentrating Power (CSP) in Bangladesh. Int. J. Adv. Renew. Energy Res. 2013, 2, 750–762. [Google Scholar]
- Bhuiyan, N.; Ullah, W.; Islam, R.; Ahmed, T.; Mohammad, N. Performance Optimisation of Parabolic Trough Solar Thermal Power Plants—A Case Study in Bangladesh. Int. J. Sustain. Energy 2020, 39, 113–131. [Google Scholar] [CrossRef]
- Kalogirou, S.A. Solar Thermoelectric Power Generation in Cyprus: Selection of the Best System. Renew. Energy 2013, 49, 278–281. [Google Scholar] [CrossRef]
- Luo, Y.; Du, X.; Yang, L.; Xu, C.; Amjad, M. Impacts of Solar Multiple on the Performance of Direct Steam Generation Solar Power Tower Plant with Integrated Thermal Storage. Front. Energy 2017, 11, 461–471. [Google Scholar] [CrossRef]
- Boretti, A.; Castelletto, S. Concentrated Solar Power Solar Tower with Oversized Solar Field and Molten Salt Thermal Energy Storage Working at an Annual Average Capacity Factor of 95% in NEOM City. Energy Technol. 2021, 9, 2001097. [Google Scholar] [CrossRef]
- CAG. Concentrated Solar Power (CSP): A Potential Solution for India. Available online: https://www.cag.org.in/newsletters/public-newsense/concentrated-solar-power-csp-potential-solution-india (accessed on 20 February 2022).
- Andal, A.G.; Praveen, K.S.; Andal, E.G.; Qasim, M.A.; Velkin, V.I. Perspectives on the Barriers to Nuclear Power Generation in the Philippines: Prospects for Directions in Energy Research in the Global South. Inventions 2022, 7, 53. [Google Scholar] [CrossRef]
- Chaurasiya, P.K.; Warudkar, V.; Ahmed, S. Wind Energy Development and Policy in India: A Review. Energy Strategy Rev. 2019, 24, 342–357. [Google Scholar] [CrossRef]
- Kulkarni, S.H.; Anil, T.R. Renewable Energy in India—Barriers to Wind Energy. Strateg. Plan. Energy Environ. 2018, 38, 40–69. [Google Scholar] [CrossRef]
- Make in India: Objectives, Target, Funding, Stakeholders & Progress Card—The Indian Wire. Available online: https://www.theindianwire.com/politics/make-in-india-215144/ (accessed on 20 February 2022).
- Bishoyi, D.; Sudhakar, K. Modeling and Performance Simulation of 100 MW LFR Based Solar Thermal Power Plant in Udaipur India. Resour.-Effic. Technol. 2017, 3, 365–377. [Google Scholar] [CrossRef]
- Zhao, Z.Y.; Chang, R.D.; Chen, Y.L. What Hinder the Further Development of Wind Power in China? A Socio-Technical Barrier Study. Energy Policy 2016, 88, 465–476. [Google Scholar] [CrossRef]
- Addressing Barriers to Scaling Up Renewable Energy through Industry Involvement—Shakti Sustainable Energy Foundation. Available online: https://shaktifoundation.in/report/addressing-barriers-to-scaling-up-renewable-energy-through-industry-involvement/ (accessed on 20 February 2022).
- Sarangi, G.K. Green Energy Finance in India: Challenges and Solutions; Working Paper 863; Asian Development Bank Institute: Tokyo, Japan, 2018. [Google Scholar]
- Seetharaman, M.K.; Patwa, N.; Saravanan, G.Y. Breaking Barriers in Deployment of Renewable Energy. Heliyon 2019, 5, e01166. [Google Scholar] [CrossRef]
- Andhra Pradesh Readies for 3 Capitals While Uttarakhand Doesn’t Have Even 1 after 19 Yrs—News Analysis News. Available online: https://www.indiatoday.in/news-analysis/story/andhra-pradesh-readies-for-3-capitals-while-uttarakhand-doesn-t-have-even-1-after-19-yrs-1639463-2020-01-23 (accessed on 20 February 2022).
- Indian States and Capitals 2022, 28 States and 8 UTs List. Available online: https://www.careerpower.in/states-and-capitals-of-india.html (accessed on 20 February 2022).
- Kaldate, A.; Kanase-Patil, A.; Bewoor, A.; Kumar, R.; Lokhande, S.; Sharifpur, M.; Praveenkumar, S. Comparative feasibility analysis of an integrated renewable energy system (IRES) for an urban area. Sustain. Energy Technol. Assess. 2022, 54, 102795. [Google Scholar] [CrossRef]
- TEDA. Tamilnadu Energy Development Agency. Available online: https://teda.in/ (accessed on 20 February 2022).
- What Is Special Category Status to States and How Is It Different from Special Status—Education Today News. Available online: https://www.indiatoday.in/education-today/gk-current-affairs/story/difference-between-special-category-status-and-special-status-india-1577912-2019-08-06 (accessed on 20 February 2022).
- Special Category Status and Centre-State Finances. Available online: https://prsindia.org/theprsblog/special-category-status-and-centre-state-finances (accessed on 20 February 2022).
- Prime Minister of India. Cabinet Approves Special Assistance Measure for Andhra Pradesh. Available online: https://www.pmindia.gov.in/en/news_updates/cabinet-approves-special-assistance-measure-for-andhra-pradesh/ (accessed on 20 February 2022).
- Blair, N.; Diorio, N.; Freeman, J.; Gilman, P.; Janzou, S.; Neises, T.W.; Wagner, M.J. System Advisor Model (SAM) General Description (Version 2017.9.5); Technical Report; National Renewable Energy Lab.: Golden, CO, USA, 2018. [Google Scholar]
- Kolb, G.J.; Ho, C.K.; Mancini, T.R.; Gary, J.A. Power Tower Technology Roadmap and Cost Reduction Plan; Sandia National Laboratories (SNL): Albuquerque, NM, USA. 2011. Available online: https://www.osti.gov/servlets/purl/1011644 (accessed on 20 February 2022).
- Turchi, C.S.; Heath, G.A. Power Tower Plant Cost and Material Input to Life Cycle Assessment (LCA). Contract Des. 2012, 1–53. [Google Scholar]















| Financial Parameters | Value | Ref. | 
|---|---|---|
| Real discount rate (per year) | 10% | [15,16,43,45,47,48,49] | 
| Nominal discount rate (per year) | 12.42% | Calculated value | 
| Project tax and insurance rates | ||
| Annual Insurance rate | 0.5% of the install debt | [48,49] | 
| Sales tax (of total direct cost) | 18% | [50] | 
| Federal income tax rate (per year) | 25% | [51] | 
| Project term debt | ||
| Debt Percent | 70% of the total cost | [48,49] | 
| Tenor (years) | 18 | [11] | 
| Annual interest rate | 6.5% | [52] | 
| Moratorium (years) | 5 | [33,34] | 
| Up-front fee | 2.75% | [35] | 
| Bhopal | Jhansi | Jalandhar | Srikakulam | West Medinapur | Erode | |
|---|---|---|---|---|---|---|
| Metric | Value | Value | Value | Value | Value | Value | 
| Annual energy (GWh) | 376.269 | 364.845 | 300.678 | 353.159 | 301.156 | 349.090 | 
| Capacity factor (%) | 41.5 | 40.2 | 33.2 | 39 | 33.2 | 38.5 | 
| Annual water Usage, m3 | 84,945 | 84,321 | 79,548 | 83.074 | 79,470 | 83,470 | 
| Power purchase agreement (PPA) (Year 1), USD cents per kWh | 13.87 | 13.70 | 15.93 | 14.35 | 16.74 | 14.28 | 
| Levelized PPA price (nominal), USD cents per kWh | 15.74 | 16.23 | 19.53 | 16.75 | 19.50 | 16.93 | 
| Levelized PPA price (real), cents per kWh | 13.22 | 13.62 | 16.40 | 14.065 | 16.37 | 14.21 | 
| Levelized Cost of Electricity (LCOE) (nominal), cents per kWh | 15.22 | 15.69 | 18.88 | 16.18 | 18.84 | 16.36 | 
| Levelized Cost of Electricity (LCOE) (real), cents per kWh | 12.77 | 13.17 | 15.88 | 13.59 | 15.82 | 13.74 | 
| Net present value (NPV), USD | 15,312,089 | 15,311,053 | 15,307,957 | 15,310,368 | 15,307,712 | 15,310,214 | 
| Internal rate of return (IRR), % | 24.2 | 24.01 | 24.17 | 24.13 | 24.21 | 24.19 | 
| Year investor IRR achieved | 20 | 20 | 20 | 20 | 20 | 20 | 
| IRR at the end of project, % | 25.7 | 25.07 | 25.05 | 25.06 | 25.05 | 25.06 | 
| Net capital cost, USD | 823,137,408 | 823,105,792 | 823,000,384 | 823,084,864 | 823,003,904 | 823,080,192 | 
| Equity, USD | 247,109,488 | 297,141,136 | 247,109,488 | 247,134,848 | 247,110,544 | 247,133,456 | 
| Debt, USD | 575,890,880 | 575,964,672 | 575,890,880 | 575,950,016 | 575,893,312 | 575,946,752 | 
| Bhopal | Jhansi | Jalandhar | Srikakulam | West Medinapur | Erode | |
|---|---|---|---|---|---|---|
| Metric | Value | Value | Value | Value | Value | Value | 
| Annual energy (GWh) | 410.740 | 401.175 | 330.133 | 382.817 | 329.713 | 387.021 | 
| Capacity factor (%) | 45.3 | 44.2 | 36.4 | 42.2 | 36.4 | 42.7 | 
| Annual water Usage, m3 | 1,156,174 | 1,147,154 | 967,110 | 1,121,001 | 976,948 | 1,142,278 | 
| Power purchase agreement (PPA) (Year 1), cents per kWh | 13.05 | 13 | 14.21 | 13.78 | 14.52 | 14.85 | 
| Levelized PPA price (nominal), cents per kWh | 14.77 | 15.37 | 16.00 | 15.18 | 15.17 | 15.43 | 
| Levelized PPA price (real), cents per kWh | 12.40 | 12.90 | 13.44 | 12.75 | 12.73 | 12.96 | 
| Levelized Cost of Electricity (LCOE) (nominal), cents per kWh | 14.15 | 14.55 | 16.88 | 14.95 | 16.54 | 14.92 | 
| Levelized Cost of Electricity (LCOE) (real), cents per kWh | 11.88 | 12.21 | 14.09 | 12.55 | 13.89 | 12.52 | 
| Net present value (NPV), USD | 19,464,646 | 25,342,286 | 19,734,204 | 16,915,063 | 15,083,772 | 15,477,209 | 
| Internal rate of return (IRR), % | 25.52 | 25.21 | 25.10 | 25.11 | 25.01 | 25.11 | 
| Year investor IRR achieved | 20 | 20 | 20 | 20 | 20 | 20 | 
| IRR at the end of project, % | 26.29 | 27.82 | 26.52 | 27.80 | 27.05 | 25.11 | 
| Net capital cost, USD | 823,419,968 | 823,360,000 | 823,256,704 | 823,327,040 | 823,273,984 | 823,339,648 | 
| Equity, USD | 247,235,472 | 247,217,456 | 247,186,488 | 247,207,568 | 247,191,648 | 247,211,360 | 
| Debt, USD | 576,184,512 | 576,142,528 | 576,070,272 | 576,119,488 | 576,082,368 | 576,128,320 | 
| City Name | Dry-Cooled | Wet-Cooled | ||
|---|---|---|---|---|
| Annual Energy (kWh) | Carbon Footprint, (Metric Tons of CO2e) | Annual Energy (kWh) | Carbon Footprint, (Metric Tons of CO2e) | |
| Bhopal | 376,269,000 | 31,132.50 | 410,740,000 | 33,984.63 | 
| Jhansi | 364,845,000 | 30,187.28 | 401,175,000 | 33,193.22 | 
| Jalandhar | 300,678,000 | 24,878.10 | 330,133,000 | 27,315.20 | 
| Srikakulam | 353,159,000 | 29,220.38 | 382,817,000 | 31,674.28 | 
| West Medinipur | 301,156,000 | 24,917.65 | 329,713,000 | 27,280.45 | 
| Erode | 349,090,000 | 28,883.71 | 387,021,000 | 32,022.12 | 
| S. No | Ref | Location, Country | CSP Technology | Title of Literature | Simulation Software | TES, Hours | LCOE | 
|---|---|---|---|---|---|---|---|
| 1 | [13] | Quetta, Pishin, Gotki, Nawabshah, Rahim Yar Khan, Bahawalpur, Pakistan | Parabolic Trough Collector (PTC) | Techno-economic assessment of concentrated solar thermal power generation and potential barriers in its deployment in Pakistan | SAM | 15 | Quetta, 15.3 USD cents/kWh; Pishin, 14.7 USD cents/kWh; Gotki, 26.9 USD cents/kWh; Nawabshah, 23.9 USD cents/kWh; Rahim Yar Khan, 27.9 USD cents/kWh; Bahawalpur, 29.2 USD cents/kWh | 
| 2 | [15] | Navrongo and Tamale, Ghana | STPP, and PTC | Optimization and techno-economic assessment of concentrated solar power (CSP) in South-Western Africa: A case study on Ghana | SAM | 12 | 13.67 and 14.73 USD cents/kWh for STPP; 28.83 and 25.83 USD cents/kWh for PTC | 
| 3 | [24] | Jamshoro, Pakistan | parabolic solar dish/Stirling system (PSDS) | The performance prediction and techno-economic analyses of a stand-alone parabolic solar dish/Stirling system, for Jamshoro, Pakistan | SAM | - | 0.13 USD/kWh | 
| 4 | [27] | Dodoma site, Sulunga site Tanzania | PTC, STPP | Is Concentrated Solar Power (CSP) a feasible option for Sub-Saharan Africa? Investigating the techno-economic feasibility of CSP in Tanzania | SAM | 4 | 13.0–14.4 USD cents/kWh for PTC, 11.6–12.5 USD cents/kWh for STPP | 
| 5 | [47] | Ethiopia | Central receiver system (CRS), linear Fresnel reflector (LFR) | Comparative Analysis of Rankine Cycle Linear Fresnel Reflector and Solar Tower Plant Technologies: Techno-Economic Analysis for Ethiopia | SAM | 12 | 9.44 USD cents/kWh for CRS, 10.35 USD cents/kWh for LFR | 
| 6 | [64] | Algiers, Algeria | STP | Dish Stirling technology: a 100 MW solar power plant using hydrogen for Algeria | SAM | - | 0.235 USD/kWh | 
| 7 | [65] | George, Malaysia | PSDS | Feasibility of 25 kw parabolic dish—sterling engine based concentrating solar power under Malaysia environment | MATLAB | - | 3.432 MYR/kWh | 
| 8 | [66] | Maan, Jordan | PSDS | Performance analysis of stand-alone solar dish Stirling system for electricity generation | SAM | - | 0.115 USD/kWh | 
| 9 | [67] | Tianjin, China | PSDS | Performance prediction and techno-economic analysis of solar dish /Stirling system for electricity generation | MATLAB | - | 0.2535 USD/kWh | 
| 10 | [68] | Oujda, Morocco | PTC | Techno-economic investigation of parabolic trough solar power plant with indirect molten salt storage | MATLAB | - | 0.25 EUR/kWh | 
| 11 | [69] | Sokoto, Nigeria | STP, LFR PTC | Techno-Economic and Life Cycle Analysis of Energy Generation Using Concentrated Solar Power (CSP) Technology in Sokoto State. Nigeria | SAM | - | 17.71 USD cents/kWh for STPP, 26.33 USD cents/kWh for LFR, 18.04 USD cents/kWh for PTC | 
| 12 | [70] | Ahmedabad, Barmer, New Delhi, India | PTC | Preliminary feasibility evaluation of solar thermal power generation in India | SAM | 16–21 USD/kWh | |
| 13 | [71] | China | LFR STP, PTC | Concentrated solar power: technology, economy analysis, and policy implications in China | SAM | 6–15 | 0.14 USD/kWh for LFR, 0.17 USD/kWh for PTC, 0.15 USD/kWh for | 
| 13 | [72] | Bangladesh | STPP, PTC | Techno-economic Analysis of Solar Concentrating Power (CSP) in Bangladesh | SAM | 13–14 BDT/kWh for STPP 15–17 BDT/kWh for PTC | |
| 14 | [73] | Bangladesh | PTC | Performance optimization of parabolic trough solar thermal power plants–a case study in Bangladesh | SAM | - | 9.86 USD cents/kWh | 
| 15 | [74] | Larnaca, Cyprus | PTC | Solar thermoelectric power generation in Cyprus: Selection of the best system | SAM | 4 | 18.14–19.26 USD cents/kWh | 
| 16 | [75] | Sevilla, Spain | STPP | Impacts of solar multiple on the performance of direct steam generation solar power tower plant with integrated thermal storage | SAM | 3 | 21.77 USD cents/kWh | 
| 17 | [76] | Neom, Saudi Arabia | STPP | Concentrated Solar Power Solar Tower with Oversized Solar Field and Molten Salt Thermal Energy Storage Working at an Annual Average Capacity Factor of 95% in NEOM City | SAM | 16 | 7.84 USD cents/kWh | 
| 18 | Bhopal, Jhansi, Jalandhar, Srikakulam, West Medinipur and Erode | STPP Dry Cooled | Current Study | SAM | 12 | Bhopal, 13.22 USD cents/kWh; Jhansi, 13.62 USD cents/kWh; Jalandhar, 16.40 USD cents/kWh; Srikakulam, 14.065 USD cents/kWh; West Medinipur, 16.37 USD cents/kWh; and Erode, 14.21 USD cents/kWh | |
| 19 | Bhopal, Jhansi, Jalandhar, Srikakulam, West Medinipur and Erode | STPP Wet Cooled | Current Study | SAM | 12 | Bhopal, 12.40 USD cents/kWh; Jhansi, 12.90 USD cents/kWh; Jalandhar, 13.44 USD cents/kWh; Srikakulam and West Medinipur, 12.75 USD cents/kWh; Erode, 12.96 USD cents/kWh | 
| Serial Number | Project Name | Location | Owner | Area (Acres) | Technology | Capacity (MW) | Operational Status (Year) | 
|---|---|---|---|---|---|---|---|
| 1 | ACME | Bikaner, Rajasthan | ACME Group | 12 | Solar Tower | 2.5 | 2011 | 
| 2 | National Solar Thermal Power Facility | Gurugram, Haryana | IIT Bombay | Not Available | Parabolic Trough | 1 | 2012 | 
| 3 | Godawari Solar Project | Jaisalmer, Rajasthan | Godawari Green Energy Limited | 370 | Parabolic Trough | 50 | 2013 | 
| 4 | Megha Solar Plant | Anantapur, Andhra Pradesh | Megha Engineering and Infrastructure | 600 | Parabolic Trough | 50 | 2014 | 
| 5 | Dhursar Project | Jaisalmer, Rajasthan | Reliance Power | 840 | Linear Fresnel | 125 | 2014 | 
| 6 | Abhijeet Solar Project | Jaisalmer, Rajasthan | Shriram EPC LTD | 388 | Parabolic Trough | 50 | Under Construction | 
| 7 | Dadri ISCC Plant | Dadri, Uttar Pradesh | Thermax, India | Not Available | Linear Fresnel | 14 | 2019 | 
| 8 | Diwakar Project | Jaisalmer, Rajasthan | Diwakar Solar Rooftop Developer | Not Available | Parabolic Trough | 100 | Under Construction | 
| 9 | Gujarat Solar One | Kutch, Gujarat | CARGO Power and Infrastructure, and Markus Balz | 190 | Parabolic Trough | 25 | Under Construction | 
| 10 | KVK Energy Solar Project | Jaisalmer, Rajasthan | KVK Energy Ventures Ltd., Lanco | Not Available | KVK Energy Ventures Ltd., Lanco | 100 | Under Construction | 
| S. No | Barrier Category | Major Barrier | Future Recommendations | 
|---|---|---|---|
| 1 | Financial Barriers | 
 | 
 | 
| 2 | Technical Barriers | 
 | 
 | 
| 3 | Infrastructural Barriers | 
 | 
 | 
| 4 | Lack of Social Awareness | 
 | 
 | 
| 5 | Policy barriers | 
 | 
 | 
| 6 | Special Status | 
 | 
 | 
| Publisher’s Note: MDPI stays neutral with regard to jurisdictional claims in published maps and institutional affiliations. | 
© 2022 by the authors. Licensee MDPI, Basel, Switzerland. This article is an open access article distributed under the terms and conditions of the Creative Commons Attribution (CC BY) license (https://creativecommons.org/licenses/by/4.0/).
Share and Cite
Praveenkumar, S.; Agyekum, E.B.; Kumar, A.; Ampah, J.D.; Afrane, S.; Amjad, F.; Velkin, V.I. Techno-Economics and the Identification of Environmental Barriers to the Development of Concentrated Solar Thermal Power Plants in India. Appl. Sci. 2022, 12, 10400. https://doi.org/10.3390/app122010400
Praveenkumar S, Agyekum EB, Kumar A, Ampah JD, Afrane S, Amjad F, Velkin VI. Techno-Economics and the Identification of Environmental Barriers to the Development of Concentrated Solar Thermal Power Plants in India. Applied Sciences. 2022; 12(20):10400. https://doi.org/10.3390/app122010400
Chicago/Turabian StylePraveenkumar, Seepana, Ephraim Bonah Agyekum, Abhinav Kumar, Jeffrey Dankwa Ampah, Sandylove Afrane, Fahd Amjad, and Vladimir Ivanovich Velkin. 2022. "Techno-Economics and the Identification of Environmental Barriers to the Development of Concentrated Solar Thermal Power Plants in India" Applied Sciences 12, no. 20: 10400. https://doi.org/10.3390/app122010400
APA StylePraveenkumar, S., Agyekum, E. B., Kumar, A., Ampah, J. D., Afrane, S., Amjad, F., & Velkin, V. I. (2022). Techno-Economics and the Identification of Environmental Barriers to the Development of Concentrated Solar Thermal Power Plants in India. Applied Sciences, 12(20), 10400. https://doi.org/10.3390/app122010400
 
        





 
       