Abstract
The use of digital technologies such as Internet of Things (IoT) and smart meters induces a huge data stack in facility management (FM). However, the use of data analysis techniques has remained limited to converting available data into information within activities performed in FM. In this context, business intelligence and analytics (BI&A) techniques can provide a promising opportunity to elaborate facility performance and discover measurable new FM key performance indicators (KPIs) since existing KPIs are too crude to discover actual performance of facilities. Beside this, there is no comprehensive study that covers BI&A activities and their importance level for healthcare FM. Therefore, this study aims to identify healthcare FM KPIs and their importance levels for the Turkish healthcare FM industry with the use of the AHP integrated PROMETHEE method. As a result of the study, ninety-eight healthcare FM KPIs, which are categorized under six categories, were found. The comparison of the findings with the literature review showed that there are some similarities and differences between countries’ FM healthcare ranks. Within this context, differences between countries can be related to the consideration of limited FM KPIs in the existing studies. Therefore, the proposed FM KPIs under this study are very comprehensive and detailed to measure and discover healthcare FM performance. This study can help professionals perform more detailed building performance analyses in FM. Additionally, findings from this study will pave the way for new developments in FM software and effective use of available data to enable lean FM processes in healthcare facilities.
1. Introduction
Business intelligence and analytics (BI&A) is an umbrella term that refers to information systems to transform raw data into meaningful information and help reduce uncertainty in decision-making [1]. It enables one to retrieve critical business information from the data stack. This helps organizations to obtain a competitive advantage against counterparts [2]. Therefore, BI&A activities have become one of the main activities performed in companies. Nowadays, the necessity for data analytic activities is increasing with the advancement in technology such as the use of cloud technologies, databases, and IT-oriented technologies in the architectural, engineering, and construction (AEC) industry [3]. Expectations from IT-oriented technologies in AEC are automation, workflow, business process improvement, acquiring knowledge about systems and devices, and analytics and forecasting solutions, which require more BI&A implementation [4].
FM is the most costly phase in the building life cycle, which is the phase of building the life cycle corresponding to 60% of the expenditures of lifecycle costs [5,6]. Furthermore, 30% of world energy is consumed by buildings [7]. The statistics show that building energy consumption will have increased “another 70% by 2050” [8]. Furthermore, approximately 16% more energy is consumed by buildings when compared with design data [9]. Irregular or poor maintenance activities induce more energy consumption (30%) in commercial buildings [10]. In FM, fault detection and diagnostics (FDD), which includes data mining usage, can enable 5–30% energy savings [9]. To eliminate high expenditures, technical inspections can be performed in facilities. However, the technical inspections are not comprehensive in identifying the real condition of assets and minor faults, which causes more severe problems in the ongoing processes. Mawed and Al-Hajj [11] explicitly stated that the wrong decision given by service providers in the FM industry induced thinning margins. Therefore, the use of available data from computerized maintenance systems (CMMS), electronic document management systems (EDMS), energy management systems (EMS), energy management control systems (EMCS), building information modeling (BIM), and building automation systems (BAS) is crucial to perform preventive actions in facilities [9,12,13,14]. For example, BAS records raw data from the building environment at a short time (30 s or 1 min) [15]. Researchers believe that the use of these systems would increase efficiency; decrease the issues confronted such as energy management, FDD, and control optimization; and eliminate personal judgement in the built environment [15,16]. Available data can be used to evaluate and improve facility performance [13,17].
Mechanical, electrical, and plumbing (MEP) systems also have approximately 40% proportion of total construction costs. In addition to this, prices of maintenance activities of built MEP systems consist of 60% of maintenance costs [18]. FDD systems present an excellent opportunity to find out FM issues. However, FDD has a lack of capability in terms of functional and behavioral interaction between systems, user comfort, and components [9]. O’Neill et al. [9] stated that the interconnected complexity and sheer volume from the operation and maintenance stage induce an overwhelming decision-making process. Therefore, the usage of data analytic activities in the operation and maintenance stage is essential to eliminate severe impacts on costs and ensure safety of building services.
Hopland and Kvamsdal [19] stated that FM consists of complex operations and activities. Therefore, the authors emphasized that facility managers need proper tools to manage scarce resources. However, the proposed FM systems in the literature or available commercial systems are either query-based or present limited data analytic opportunities or limited data availability depending on lack of average values (rule-based systems) or a specific area such as energy and maintenance or need for an external analysis solution such as Python, R, or Weka in terms of particular data sources (such as BIM) [15,17,20,21,22,23,24,25,26,27]. Therefore, data-driven decisions cannot be performed during FM. Ahmed et al. [3] stated that bigger datasets are created during the building project lifecycle. However, value from these data sources is hidden. Authors expressed that BI&A can be used to analyze or predict project KPIs. In parallel to the study of Ahmed et al., Lavy et al. [28] reported that data analytics could be used in analyzing relationships and impacts of FM key performance indicators (KPIs). Moreover, Dutta et al. [29] and Gunay et al. [17] stated that available performance metrics consider only one aspect of performance and undermine new technology and progress in data analytics. Within this context, data analytic activities present a promising feature to discover more detailed facility performance and new KPIs for FM.
Although there are some studies that use individual BI&A solutions for FM problems and their usage in the assessment of building performance in the literature, there is no comprehensive study that combines all necessary FM KPIs. A few studies focused only on determination and ranking of FM KPIs for healthcare facilities. However, these studies do not consider the power of data analytics. Therefore, although high-tech systems are used in healthcare FM, discovery of new KPIs is limited in these studies. Additionally, lack of determination of data analytic activities in FM induces hidden value in or non-measurement of data and depends on non-availability data. That is why performance benchmarking has been limited to crude metrics. As a result of non-data-driven decisions, FM results in cost inefficiencies, inadequacy, unsuitability of facilities for future needs, and non-contribution to the organization’s mission [17,30]. Therefore, this study aims to: (i) identify and determine FM KPIs for the management of healthcare facilities throughout their service life; and (ii) prioritize FM KPIs for the Turkish healthcare industry.
Thus, the contribution of the study is to reveal measurable FM KPIs to enable detailed performance analysis and strategic decision-making in healthcare facilities. With an empirical investigation, the study contributes to the practice with the identification of FM KPIs that help increase awareness of facility managers in terms of data analytic activities in FM and identification of requirements or expectations of healthcare facility managers.
2. Background for Healthcare Facility Management KPIs
Nowadays, demand for healthcare services is increasing, depending on population growth, the aging of the population, epidemics, and change in consumer behavior [31]. Additionally, healthcare facilities are different from other business ventures, since: (i) the healthcare facility is open 24 h; (ii) the given services are very complex; and (iii) if wrong decisions or failures happen in the FM, it can result in loss of the patients’ life. Within this context, identification and measurement of KPIs for healthcare facilities are vital to improve performance of healthcare facilities and healthcare services. However, healthcare facilities are under financial pressure, since FM costs correspond to 20–30% of expenditure [31,32].
In the literature, many studies were performed to measure performance of healthcare facilities. Shohet and Lavy [31] used 15 KPIs, which generally focus on performance and maintenance of healthcare facilities for the evaluation of the Israeli healthcare system. Lavy et al. [33] identified 34 indicators and categorized FM KPIs under four categories (financial, functional, physical, and user satisfaction) to narrow them so they became more quantifiable and measurable [34]. However, some of these presented KPIs are information rather than KPI, since they do not enable benchmarking by considering building characteristics such as site and location, appearance, etc. Lai and Yuen [35] identified 11 FM KPIs under four categories (physical, financial, environmental and health, safety and legal) for healthcare facilities with the usage of analytical network process (ANP) to identify the relative importance of KPIs by considering their impacts on each other. However, the study includes only literature review and research methodology. Róka-Madarász et al. [36] used the CAFM database to enable FM performance benchmarking. Authors focused on operation and maintenance costs and identification of variables that affect operational and maintenance costs such as age and number of users to determine long-term strategic decisions. Talib et al. [37] ranked healthcare KPIs in terms of quality, impact, and function. Identified FM KPIs are very different from other studies, since the study considers physical characteristics of the buildings and the soft aspect of FM such as “there is good access from and within the building to another building, the approach and access for ambulances is appropriately provided etc.”. Shohet [38] identified 11 KPIs under asset development, organization and management, performance management, and maintenance efficiency for strategic healthcare FM and the identified parameters helped to benchmark them as inter- and intra-organizational. Lai and Yuen [35] investigated healthcare FM KPIs for Hong Kong that fell into six aspects: namely, safety, financial, physical, patient experience, environmental, and functional. In the study, 61 healthcare FM KPIs were found in a literature review. To create a shortlist of FM KPIs, the authors performed a focus group meeting. Identified FM KPIs were categorized under six aspects: safety, financial, physical, patient experience, environmental, and functional. After identification of these KPIs, identified KPIs were voted on by experts. As a result of the study, 18 FM KPIs were found. In another study, the importance level of 18 healthcare FM KPIs was found in terms of job nature, job role, job level, and work experience, and the comparison was made [39].
However, the defined KPIs in the literature do not comprehensively use available data effectively in the management and decision-making processes of healthcare facilities. Therefore, data analytics activities, which are performed in FM, were investigated and used with the prior identified KPIs in this study.
3. Business Intelligence and Analytics in Facility Management
Facility managers perform many activities to organize interaction between stakeholders, management activities, and works. Depending on information and communication systems, massive data are produced in daily operations. These data resources provide an opportunity to increase or improve performance of FM activities [24]. However, data (raw numbers and symbols), which need to be converted into knowledge to take action in the building environment, cannot be used in FM because of some hindrance factors [40]. For example, Srivastava et al. [25] stated that the managers, who are responsible for energy management, have a lack of energy background. To overcome the lack of background, BI&A and their simple use with user interfaces gain more importance to derive more profound knowledge and decisions from data sources [25].
Business intelligence (BI) enables the information-oriented decision-making process by transforming raw data into useful information with applications of “a set of methods, processes, architectures, applications, and technologies” [4,41]. Recent BI depends on data analytic activities. Therefore, it was combined with data analytic, and it has been called business intelligence and analytics (BI&A) [42]. Data analytic is an umbrella term to refer to different analytics and analysis [43]. Therefore, the data analytic component of BI consists of: (i) descriptive analysis; (ii) operational queries; (iii) multidimensional analysis such as online analytical processing (OLAP); (iv) statistical analysis; (v) data mining techniques including predictive modeling; (vi) visual analytics such as scorecards and dashboards; (vii) text mining such as natural language process; (viii) BDA; (ix) network analytics such as link mining between stakeholders; (x) web mining; (xi) sentiment analysis (revealing feelings); and (xii) social media analytics [27,30,31,32]. Some of the components have an intersection with each other. As a limitation, BI&A data mining techniques, visual analytics, BDA, and text mining, which are frequently used in BI&A, were investigated within the context of this study [41,44,45].
- Data Mining: Data mining activities are performed to produce useful information from obtained data sources such as databases [46]. Data mining (DM) in the FM industry is essential to generate actionable information in the facility environment [47]. Ahmet et al. [3] and Fan et al. [15] stated that data mining activities can be classified under supervised learning and unsupervised learning. While supervised learning aims to produce predictions by using data, unsupervised learning is used in group identification and to discover new knowledge from historical data. Ioannidis et al. [46] and Yafooz et al. [43] mentioned five commonly used DM categories; “anomaly detection/outlier detection, association rule learning, clustering analysis, classification analysis, and regression analysis”. In anomaly detection, the outliers are identified by comparing expected patterns. In association rule learning, the relationship between variables is discovered within the large database. In clustering analysis, similar objects are grouped under the same group. In the classification group, observations are categorized by considering trained models. In regression analysis, the relationship between variables is discovered. However, the size of variables and data volume is, respectively, very small against association rule learning. In the DM activities, the DM models are used to reveal the mathematical relationship between observed factors. These DM models are trained with historical data and predictions for similar problems are revealed [47]. Historical data also help to improve and optimize operations in the facility.
- Visual Analytics: Visual analytics such as histograms can be used in data exploration [48]. Visual analytics combine analysis techniques with visualization tools. Therefore, the understanding and reasoning processes of decision-makers are easy and effective with the utilization of visual analytics [49]. Visual analytics contain informative answers for “what is happening”, “what happened” and “what will happen” [45]. Ioannidis et al. [46] identified nine visualization techniques from literature; “1D to 3D graphics, geometric techniques, pixel oriented techniques, iconographic techniques, topic-based methods, feature-based methods, graph layout techniques, clutter reduction methods, and combinations”. The authors expressed that the visualization techniques allow users to explore data more effectively and efficiently than DM results, which are very complex to infer information from for facility managers.
- Text Mining: Text mining activities are frequently used on maintenance records because maintenance-related tasks are heavily based on text-based inspection reports, maintenance reports, and historical data [49]. The most significant difference of text mining activities from data mining activities is that unstructured data (text, speeches, etc.) are handled in text mining activities. Afterward, the text is converted into numeric attributes that enable the processing of text in data mining activities [13]. In the second step, the clustering activity is performed. Therefore, FM components, which are investigated in data mining, are identified. In the last step, associated words are selected [10]. After that, a more detailed analysis can be performed on retrieved data [50]. Naïve Bayes, decision tree, logistic regression, and support vector machine can be used in text mining [50].
- Big Data Analytics: Big data analytics (BDA) is another BI&A term that enables one to analyze variability and its root causes from datasets [11]. With the application of IoT and smart meter devices in building environments, data obtained from these real-time data sources increase the necessity for the BDA applications [51]. BDA is used if the data have features like enormous volume, variety, and velocity. In other words, when datasets are difficult to manage with existing technologies, the creation, organization, analysis, and visualization of a dataset is called big data [52]. The success of BDA comes from the capability of processing structured, unstructured, and semi-structured data [53]. FM is one of the BDA areas in which BDA helps to analyze data obtained from FM systems to render possible effective management [11]. BDA is a more comprehensive approach. It involves “Databases, Knowledge Discovery in Databases, Data Mining” and “text mining”. It also has an intersection with “Statistics, Pattern Recognition, Machine Learning, Artificial Intelligence, and Computational Neuroscience” [54,55]. The use of BDA in the smart energy meter enables identification of energy-saving and potential savings, estimation of costs, and pattern recognition [56].
Identification of Information Requirements of FM Key Performance Indicators (KPIs)
While the literature review was performed to discover FM KPIs, information requirements for the calculation and analysis of FM KPIs were revealed with the literature review. The findings showed that while data analytics are performed on data sources, many information systems are used and integrated to discover hidden values and performance metrics.
Briefly, building information modeling (BIM), building energy performance simulations, camera systems, FM systems, healthcare patient database, account system, human resources database, inventory database, mobile devices, document systems, RFID systems, Wi-Fi-enabled devices, and regulations are required information resources to perform BI&A in FM KPIs. The studies related to BIM showed that BIM can be used as a host system for many data sources. These data are asset depreciation, building data, building material data, competent personnel data, complaints/work orders, condition index, construction costs, emergency management data, energy consumption data (with the integration of FM systems, smart meters, and smart plugs), equipment/system list, equipment/system operation schedule (with the integration of FM systems), fault detection and diagnostics, asset appraisal, risks, inspection reports, location, maintenance history, simulation results (with the integration of BEPS software or use of EnergyPlus module in Revit), occupant comforts (with the usage of CFD analysis), real-time operation parameters (with the integration of sensors: temperature, lux, air velocity, etc., actuators), indoor navigation or occupant location detection (with the integration of RFID, Wi-Fi-enabled devices, and mobile devices), space information, system/equipment performance data, the sequence of operation, and useful life determination for assets [57,58].
4. Research Methodology
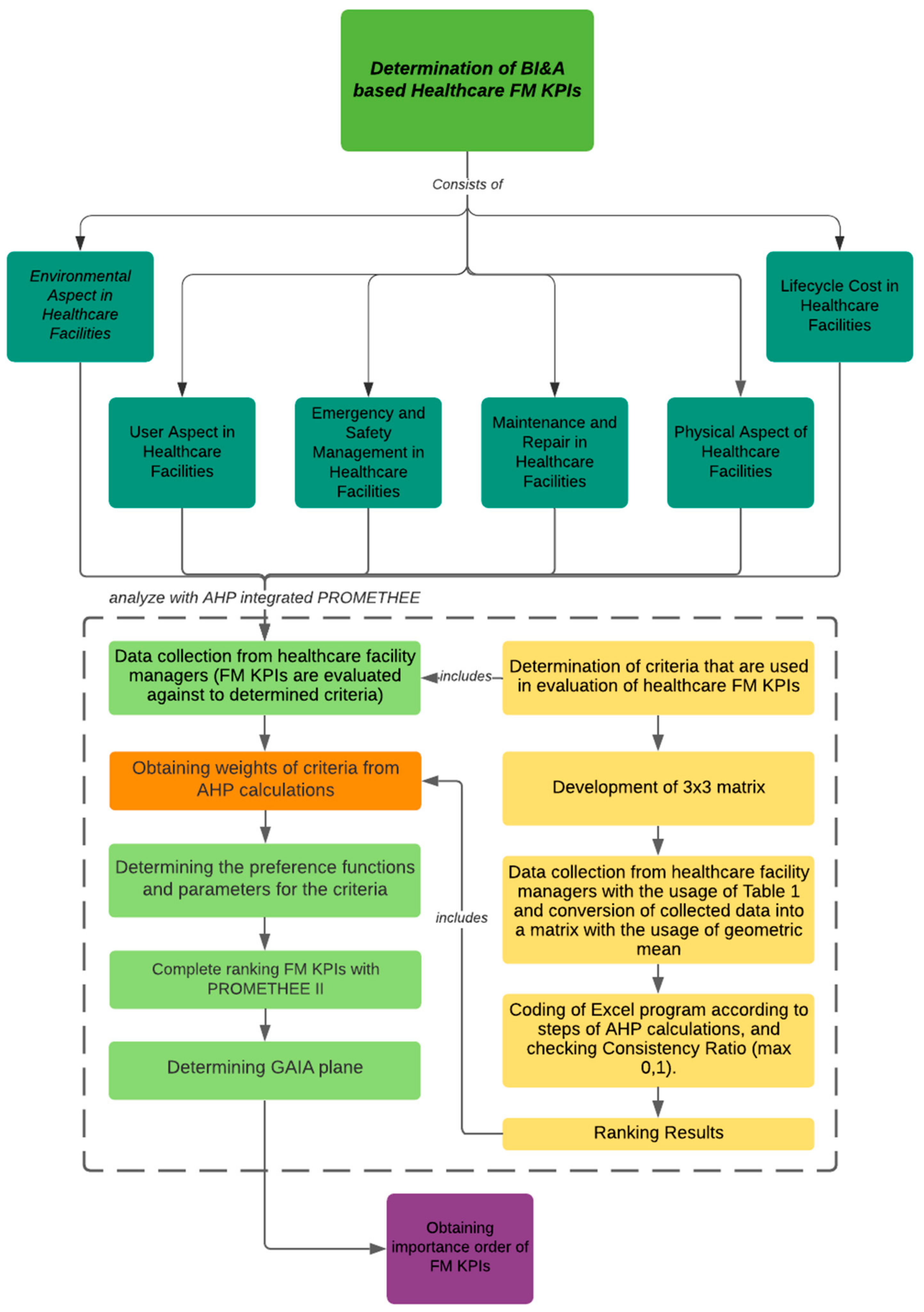
The study aims to identify and rank FM KPIs and barriers for the implementation of BI&A in healthcare FM. Therefore, AHP-PROMETHEE (multi-criteria decision-making—MCDM) method was considered as a research method to reveal orders. In the literature, there are many MCDM methods such as analytic hierarchy process (AHP), analytic network process (ANP), technique for order of preference by similarity to ideal solution (TOPSIS), elimination and choice translating reality English (ELECTRE), and preference ranking organization method for enrichment evaluations (PROMETHEE) [59]. The author stated that there is no superior method amongst these methods. However, the research method needs to be chosen according to the research aim. According to Macharis et al. [60], PROMETHEE GAIA analysis enables one to evaluate actions by considering different criteria or paired criteria, and to visualize the analysis results. However, the disadvantage of PROMETHEE analysis is the inability to calculate weights of criteria. Therefore, AHP and PROMETHEE methods were merged in the literature [61]. The concept map of the study is shown in Figure 1. In this study, AHP-PROMETHEE analysis is employed to obtain complete ranking of healthcare FM.
Figure 1.
The concept map of the study.
The AHP method finds the widest application areas in decision-making, resource allocation, and conflict resolution studies. It is basically a theory of measurement to deliver ratio of scales through the paired comparison of continuous and discrete numbers. The paired comparison is performed with the actual measurements or relative strengths of preferences [62].
The PROMETHEE method was developed by B. Roy [63], who introduced the PROMETHEE method as a new class of outranking method. In the method, criteria are used to discover outranking relationships between alternatives. Partial-order (PROMETHEE I) and complete order (PROMETHEE II) are possible with the PROMETHEE method. In PROMETHEE I, the collected data from the decision-maker is compared specific to each criterion. In PROMETHEE, there are six preference functions; usual function, U-shape function, V-shape function, level function, linear function, and Gaussian function. These functions are the powerful side of PROMETHEE since the method allows the decision-maker to use different types of preference functions for different criteria [59]. In this study, three conflicting criteria were considered to find out the importance level of defined FM KPIs. These criteria are:
- Time: Depending on aging population and population growth, demands for healthcare services have increased [63]. Therefore, the length of patient care has decreased. Moreover, uninterrupted service in healthcare facilities is important, since services such as surgery activities can be interrupted or postponed [64,65].
- Cost: Operational expenditure is five times more costly than capital expenditure [66,67]. Lavy and Shohet [68] stated that hospitals are under financial pressures and one-third of hospitals have negative margins. Accordingly, FM budgets have been cut in hospitals. Therefore, cost criteria are important to decide activities that are performed in healthcare FM.
- Quality: Patients are susceptible to indoor conditions in healthcare facilities. Therefore, patient curing quality needs to be handled with FM services quality [69]; patient preference for healthcare facilities is affected by FM quality.
AHP integrated PROMETHEE method introduced by Dağdeviren [59] was followed due to simplicity, clearness and stability [62]. It aims to rank alternatives by considering conflicting criteria [59,70]. In a hybrid method, AHP is used to reveal weights of criteria.
Results from AHP are used in the PROMETHEE method to refine the rank of alternatives. In addition to the PROMETHEE method, geometrical analysis for interactive aid (GAIA) was used to enable more understandable graphical representation of alternatives for FM decision-makers [71]. This helps to identify conflict amongst the criteria and to group the alternatives (the combination of BI&A data analytic activities and KPIs in this study) [59]. The strongest side of the PROMETHEE method is to enable considering different functions to evaluate each criterion. The schematic representation of the followed process for the ranking of FM KPIs is given in Figure 2.
Figure 2.
The research process plan for the determination of FM KPIs (adapted from [59]).
For the calculations, PROMETHEE&GAIA Software developed by Decision Lab was used in the study [72]. Analysis results are summarized in Section 4.2.
4.1. Identification of FM Key Performance Indicators (KPIs)
The BI&A activities are important to measure and evaluate the performance of facilities and they will help to perform benchmarking by using available data. The existing FM KPIs in the literature are straightforward in revealing the actual performance of the facility and underlying reasons between facility performances since there are lots of hidden relationships. Data mining, text mining, visual analytics, and big data analytics can be used to reveal them in FM. In this section, the literature review about existing FM KPIs and the application areas of data mining, text mining, visual analytics, and BDA, which can be used as FM KPIs, is introduced.
Studies showed that energy consumption in buildings is one of the most investigated areas in FM. After the literature review, thirteen “FM KPIs for environmental aspect in healthcare facilities” were identified (Table 1).
Table 1.
Identification of FM KPIs for environmental aspect in healthcare facilities (O: operational, T: tactical, S: strategic).
User behavior and user comfort are among the most important aspects for FM. Identified FM KPIs for user aspect in healthcare facilities are given in Table 2.
Table 2.
FM KPIs for user aspect in healthcare facilities (O: operational, T: tactical, S: strategic).
Fifteen FM KPIs for emergency and safety management in healthcare facilities were identified (Table 3).
Table 3.
FM KPIs for emergency and safety management in healthcare facilities (O: operational, T: tactical, S: strategic).
Maintenance and repair activities are important to maintain production or service processes, which are performed under facilities. Identified FM KPIs for maintenance and repair in healthcare facilities are given in Table 4.
Table 4.
FM KPIs for maintenance and repair in healthcare facilities (O: operational, T: tactical, S: strategic).
Eight FM KPIs for the physical aspect of healthcare facilities were identified (Table 5).
Table 5.
FM KPIs for physical aspect of healthcare facilities (O: operational, T: tactical, S: strategic).
Twenty-nine FM KPIs for lifecycle cost in healthcare facilities were identified (Table 6).
Table 6.
FM KPIs for lifecycle cost in healthcare facilities (O: operational, T: tactical, S: strategic).
4.2. Analysis and Results
FM KPIs were evaluated by ten healthcare facility managers. Respondents have 6, 9, 14, 16, 17, 23, 24, 26, 26, and 27 years of experience, respectively. In MCDM methods like AHP, the sample size does not need to be as big as in statistical analysis. Additionally, these methods can be applied even with one respondent if the respondent profile represents a group of representatives [177]. Moreover, this type of method depends on expert judgements. If a large sample size is preferred in studies, it can cause cold-called issues (arbitrary evaluation) in data. Therefore, when the number of respondents is compared with other studies, ten experts are within the acceptable limit [178,179].
Before analysis of FM KPIs to obtain importance levels, FM KPIs were evaluated by the experts in terms of usability in healthcare FM. As a result of evaluation, FM KPIs that were voted on by over half of the participants were considered in AHP integrated PROMETHEE calculations. Eliminated FM KPIs are given below according to their factor groups.
- Environmental Aspect in Healthcare Facilities: After usability analysis with responders, “Resource/Energy consumption with respect to geographical location”, “Resource/Energy consumption with respect to weather condition”, “Resource/Energy consumption with respect to the number of hospital discharges”, “Resource/Energy consumption with respect to user behavior”, “Resource/Energy consumption with respect to occupancy schedule”, “Resource/Energy consumption in emergency condition”, “Resource/Energy consumption with respect to user profile”, “Prediction of Resource/Energy consumption by considering occupant comfort”, “Resource/Energy optimization ratio by considering occupant comfort”, “Resource/Energy optimization ratio by considering indoor daylight”, “Resource/Energy optimization ratio by considering occupancy schedule”, “Resource/Energy optimization ratio by considering control strategies”, “Identification of parameters having an impact on system or equipment load”, “Percentage of the estate with an energy consumption of 410 kWh per area or less”, and “Measurement of exergy” were eliminated, since they were not found important. Therefore, thirteen indicators were identified.
- User Aspect in Healthcare Facilities: As a result of usability analysis, “Predictive patient/worker complaint’s frequencies”, “Indoor environmental quality”, “Temporal distribution of complaints”, “Aural comfort”, “Recognition of patient/worker behavior pattern”, “Utilization index”, “Predictive space occupancy schedule”, and “Occupancy/density coefficients” indicators were eliminated. Therefore, eighteen indicators were used in the analysis.
- Emergency and Safety Management in Healthcare Facilities: Usability analysis showed that, “Number of legal cases per year”, “Percentage of the estate that is required to take action with the current plan to comply with relevant guidance and statutory requirements”, “Amount of compensation paid per year”, “Number of detection of trapped victims”, “Identification of emergency rate”, “Number of false fire incidents calls per gross internal area (GIA)”, “Number of usage of historical data for the solution of health and safety incidents”, “Overall percentage compliance score from Statutory Compliance Audit and Risk Tool”, and “Number of compensation cases per year” are not important for Turkish healthcare facility management.
- Maintenance and Repair in Healthcare Facilities: As a result of literature analysis, forty-three indicators were identified. However, usability analysis showed that “Predicted maintenance ratio”, “Percentage/Number of condition-based maintenance work”, “Number of man hours per capacity of installation”, “Urgent repair request index”, “Predicted maintenance time”, “Percentage compliance with required response time”, “Number of deferred maintenances”, “Significant and high risk backlog maintenance as percentage of total backlog expenditure requirement”, “Total risk adjusted backlog maintenance”, “Maintenance overtime”, “Failure/Breakdown frequency”, “Mean time to repair”, “Number of work orders depending on healthcare service, system and equipment level”, “Fault pattern analysis”, “Identification of impact of maintenance and faults on energy consumption (filters, fans, pumps, cooling tower, chillers, boilers, thermostats)”, “Managerial span of control”, “Identification and prediction of maintenance cycle”, “Number of preventive maintenance depending on comparison of real energy consumption with simulation results”, and “Sustain rate” are not important for Turkish healthcare facility management performance measurement.
- Physical Aspect of Healthcare Facilities: Usability analysis showed that “Identification of usage pattern of system-equipment in the facility”, “Physical condition change rate for facility”, “Percentage of properties less than 50 years”, and “Age coefficient” indicators are found to be unusable for Turkish healthcare facility management.
- Lifecycle Cost in Healthcare Facilities: As a result of the literature review, forty-three KPIs were identified for lifecycle cost in Turkish healthcare facilities. However, “Equipment replacement value”, “Maintenance stock turnover”, “O&M cost per capacity of installation”, “Cost of equipment added or replaced”, “Custodial and janitorial cost”, “Maintenance cost index”, “Normalized annual maintenance expenditure”, “Replacement efficiency index”, “Prediction of maintenance costs”, “Prediction of operational costs”, “Rates cost”, “Pottering cost per consumer week”, “Laundry and linen cost per consumer week”, and “Waste cost per consumer week” were found to be unusable as a result of usability analysis.
Furthermore, shortlisted FM KPIs were evaluated by the experts in terms of organizational level and measurement frequency of FM KPIs (operational, tactical, and strategic). The results are depicted in Table 1, Table 2, Table 3, Table 4, Table 5 and Table 6.
Analysis results show that identified FM KPIs mainly intensified in the tactical level and strategic level. In the operational level, eighteen FM KPIs were found applicable. For example, U1-Indoor environmental quality changes according to occupancy schedule, outdoor weather conditions, etc. Therefore, they need to be monitored per second, per minute, or hourly by technicians.
AHP integrated PROMETHEE calculations consist of two steps. In the first step, AHP calculations were performed. First of all, it was requested from responders to fill the pair-wise comparison matrix for the criteria, which are used in the identification of priority order of the healthcare FM KPIs. Within this context, three criteria were determined; namely, FM response time, FM expense/costs, and service quality. Therefore, 3 × 3 comparison matrices were completed by facility managers. Collected datasets were aggregated with geometric mean to obtain the aggregated matrix (Table 7).
Table 7.
Aggregated matrix.
The normalized decision matrix was calculated as given in Table 8. After that, the priority vector was calculated by finding the average value of the normalized decision matrix rows. Additionally, values found in the priority vector corresponded to weights of criteria.
Table 8.
Normalized decision matrix and priority vector.
After that, the priority vector was multiplied with the aggregated matrix to find the weighted sum matrix. Eigen values were calculated by dividing values of the weighted sum matrix values by values of the priority vector (Table 9). The average of Eigen values (λmax) was calculated as given in Table 9.
Table 9.
Weighted sum matrix and Eigen values.
CI was found as 0.00179. To find CR, CI was divided by RI (n: 3–0.58). As a result of the analysis, CR was found as 0.00309, which is lower than 0.1.
In the second step, it was requested that responders evaluate defined FM KPIs against defined criteria. In the evaluation, the 1–5 Likert scale (1-not important, 2-slightly important, 3-moderately important, 4-important, and 5-very important) was used. Collected data and weights coming from AHP analysis were inputted into PROMETHEE&GAIA software. The usual preference function was also chosen in the PROMETHEE calculations. As a result of the analysis, the PROMETHEE flows (PROMETHEE II) and the GAIA planes were obtained. Net flow values—PROMETHEE II (Phi values) were used to determine ranks and importance of healthcare FM KPIs. Besides this, Decision Lab allows one to represent the decision problem in the GAIA plane, in which actions are represented with points and criteria are represented by vectors.
PROMETHEE II Phi values for “Environmental Aspect in Healthcare Facilities” are given in Table 10. According to PROMETHEE II results (complete ranking), “Prediction of Resource/Energy load profile (E4)”, “Energy/Resource efficiency (E13)”, and “Resource/Energy consumption with respect to working days and non-working days (E1)” are the most important FM KPIs in environmental analysis, respectively. Negative flows show how negative KPIs are dominated by the positive KPIs.
Table 10.
PROMETHEE II results for environmental aspect in healthcare facilities.
PROMETHEE II analysis results for “User Aspect in Healthcare Facilities” are given in Table 11. According to analysis results, “Prediction of indoor air parameters and indoor quality (U2)”, “Indoor air quality (U1)”, and “Identification of space occupancy (U14)” were thought to be the most important healthcare FM KPIs for user aspect by responders, respectively.
Table 11.
PROMETHEE II results for user aspect in healthcare facilities.
PROMETHEE II results for “Emergency and Safety Management in Healthcare Facilities” are given in Table 12. According to analysis results, “Number of accidents per year (S2)”, “Number of lost work days per year (S4)”, and “Number of health and safety complaints per year (S3)” are the most important FM KPIs for emergency and safety management, respectively.
Table 12.
PROMETHEE II results for emergency and safety management in healthcare facilities.
PROMETHEE II results for “Healthcare FM KPIs for Maintenance and Repair” are given in Table 13. According to analysis results, “Preventive maintenance ratio (M6)”, “Schedule compliance (M13)”, and “Manpower efficiency (M4)” are the most important FM KPIs for maintenance and repair in healthcare facilities, respectively.
Table 13.
PROMETHEE II results for maintenance and repair in healthcare facilities.
PROMETHEE II results for “Physical Aspect of Healthcare Facilities” are given in Table 14. According to analysis results, “Condition index (P5)”, “System-equipment availability (including lift, and fire services system) (P1)”, and “Identification of annualized failure rate for equipment (P3)” are the most important FM KPIs for physical aspect of healthcare facilities, respectively.
Table 14.
PROMETHEE II results for physical aspect of healthcare facilities.
PROMETHEE II results for “Healthcare FM KPIs for Lifecycle Cost Management” are given in Table 15. According to analysis results, “O&M cost (including depreciation and amortization costs) per building area/per patient bed (L17)”, “Resource/Energy expenditure per building area/per person (L25)”, and “Maintenance cost per building area/per patient bed/by functional area (L5)” are the most important BI&A areas in lifecycle cost management, respectively.
Table 15.
PROMETHEE II results for lifecycle cost management in healthcare facilities.
In the GAIA plane, the same direction of criteria represents similar preferences. If directions of criteria vectors are opposite to each other, it means these criteria are conflicting criteria. The length of criteria vectors is used to measure the power of criteria on actions. Additionally, GAIA planes are obtained as a result of principal component analysis. In other words, n-dimensional space of criteria is converted into two-dimensional space. This conversion can cause loss of information, which is measured by delta value [59]. The loss of information cannot exceed 40% [180]. The convergence of action points to vector pi on the GAIA plane (red vector) shows the most important actions.
The GAIA analysis results are given in Figure 3. Additionally, the GAIA analysis shows that when conversion from 3D to 2D is performed, the conversion process causes:
Figure 3.
GAIA analysis for (a) environmental aspect in healthcare facilities, (b) user aspect in healthcare facilities, (c) emergency and safety management in healthcare facilities, (d) maintenance and repair in healthcare facilities, (e) physical aspect of healthcare facilities, and (f) lifecycle cost management in healthcare facilities.
- Approximately 8% data loss for environmental aspect FM KPIs,
- Approximately 21% data loss for user aspect FM KPIs,
- Approximately 9% data loss for emergency and safety management FM KPIs,
- Approximately 9% data loss for maintenance and repair FM KPIs,
- Approximately 2% data loss for physical aspect, and
- Approximately 17% data loss for lifecycle cost management.
This means that delta is between the acceptable ranges.
The GAIA plane shows that pi vector confirms the most important KPIs, which are identified as closeness of action to pi vector, in compliance with PROMETHEE flows. In Figure 3a–f, the convergence of action points to vector pi on the GAIA plane showed that E4, E13, and E1 are the most important KPIs in environmental aspect in healthcare facilities group; U2, U1, and U14 are the most important KPIs in user aspect in healthcare facilities group; S4, S2, and S3 are the most important KPIs in emergency and safety management in healthcare facilities group; M6, M13, and M4 are the most important KPIs in maintenance and repair in healthcare facilities group; P5, P1, and P3 are the most important KPIs in physical aspect of healthcare facilities group; and L17, L25, and L5 are the most important KPIs in lifecycle cost management in healthcare facilities group.
5. Discussion
In this study, six FM KPI groups were identified, and importance orders of FM KPIs were obtained as a result of AHP-PROMETHEE calculations. Findings as a result of AHP-PROMETHEE analysis are summarized below and compared with existing literature [39,140] to identify the importance order of healthcare FM KPIs.
“Prediction of Resource/Energy load profile (E4)” was found to be the most important KPI under the “Environmental Aspect in Healthcare Facilities” group. Ahmad et al. [180] stated that the availability of the historical records and smart meters can provide optimal resource/energy use in buildings. However, the authors expressed that lack of data analytics induces the inability to perform reduction strategies in energy consumption. Within this context, authors stated that prediction of building energy consumption is a facilitator role to enable energy control and operation strategies. In parallel to literature, results of the study showed that responders need E4 KPI to evaluate the performance of the facility and to give a sound and reliable decision based on data and predictions. However, in the literature, this indicator was not considered in studies of Li et al. [139] and Lai et al. [39].
The second most important FM KPI was found to be “Energy/Resource Efficiency”. This KPI was used by Li et al. [140] to measure healthcare FM performance in China and it was found to be the third most important primary indicator for the evaluation of healthcare FM performance. Similar to the China case, this indicator was found to be important for measuring healthcare facilities’ FM performance in Turkey as well. “Resource/Energy consumption with respect to working days and non-working days (E1)” was found to be the third most important FM KPI. Data mining methods are helpful to discover useful knowledge from big data sources such as BAS system, EMS, etc. For example, Fan et al. [83] used the SAX representation to discover building power consumption according to climate and day type (weekdays and weekends). This information can be used to compare facilities’ resource/energy consumption or discover excessive consumption or discover anomalies. “Resource/Energy Use Intensity (E10)” or “Energy utilization index” was found to be the sixth most important healthcare FM KPI by Lai [39]. Against the findings of Lai et al., healthcare facilities that are located in Turkey have a lower focus on the E10 indicator to compare facility performance. However, the difference can be related to the consideration of limited FM KPIs for environmental aspects in their study. Moreover, the preferences for “Greenhouse gas emissions per building area/number of patient/patient bed (E12)” show parallelism with the findings of Lai et al. [39], since this indicator has lower rank for the Turkey and Hong Kong case.
“Prediction of indoor air parameters and indoor quality (U2)” and “Indoor air quality (U1)” were found to be the two most important FM KPIs under the user aspect group as a result of AHP-PROMETHEE analysis. Indoor air quality is especially important for healthcare facilities. According to ASHRAE Standard 170 Design Parameters [181], operating rooms’ relative humidity needs to be within 20 to 60% and temperature needs to be within 68 to 75 F. Healthcare facilities give a service to patients who are very sensitive to outside factors. For example, hyperthyroidism induces people to be more sensitive to hot, humid conditions and heat waves. Furthermore, dry air causes particles to remain airborne for longer periods [181]. Similar to the ASHRAE standard, the Turkish Ministry of Health published design criteria which include the following: indoor air quality such as 17 °C temperature needs to be present in operating rooms in which, especially, heart operations are conducted [127]. “Identification of space occupancy (U14)” is important to figure out energy and resource consumption and development of control strategies in facilities. However, neither indoor air quality nor space-occupancy-related FM KPIs were considered by Li et al. [139] and Lai et al. [39]. Against the China case [139], cleaning satisfaction, catering satisfaction, and security satisfaction have moderate impact on the evaluation of healthcare FM performance in Turkey. However, the difference can be related to the consideration of limited FM KPIs for environmental aspects in their study.
“Number of accidents per year (S2)” was found to be the most important FM KPI for emergency and safety management in healthcare facilities. This KPI was also found to be the most important KPI in the study of Lai et al. [39] in its category. Normally, Lai et al. [38] considered and ranked all FM KPIs together. In other words, they ordered FM KPIs without considering categories of FM KPIs. However, it can be seen from the study that this KPI is the most important KPI in the “Safety” category. “Number of lost work days per year (S4)” was found to be the most important second FM KPI for the Turkey case. This healthcare FM KPI was also considered by Lai et al. [182]. However, this indicator was eliminated during the focus group meeting. Moreover, this indicator was not considered by Li et al. [139]. “Number of health and safety complaints per year (S3)” indicator was not considered by Li et al. [140] and Lai et al. [39]. Therefore, the findings from Turkey show differences from the China and Hong Kong cases. In the study of Lai et al. [182], statutory-related orders were found to be important for the evaluation of healthcare FM performance. However, the relative importance was found to be very low against other FM KPIs, since the authors ordered FM KPIs without categorization. However, in the Turkey case, these KPIs were not shortlisted. “Identification of the number of alarm activation depending on emergency situation within the facility (S5)” indicator was found to have a low impact on the evaluation of healthcare FM performance. Similar indicators that took place in studies of Li et al. [139] and Lai et al. [39] had low rank.
“Preventive maintenance ratio (M6)” is calculated by dividing man hours used for maintenance works by man hours used for corrective maintenance [140]. This indicator was found to be the most important FM KPI for maintenance and repair in healthcare facilities for the Turkey case. The second most important KPI was found to be “Schedule compliance (M13)”, which is calculated by dividing the completed number of work orders by the total number of work orders [140]. The third most important KPI was found to be “Manpower efficiency (M4)”, which is calculated by dividing man hours allocated by man hours used [140]. However, these KPIs were not considered in the studies of Li et al. [139] and Lai et al. [39]. “Average response time for maintenance”, “percentage of preventive maintenance” [139], “work order request response rate”, and “number of completed work orders per staff” [39] FM KPIs had lower importance levels compared to the China and Hong Kong cases.
“Condition index (P5)” was found to be the most important FM KPI for Turkish healthcare facilities under the physical aspect group. Moreover, identification of the condition index also helps to figure out the annual FM budget [183]. However, while this indicator was found to be the most important indicator for Turkey, it was found to be one of the least important healthcare FM KPIs for Hong Kong [39]. “System-equipment availability (including lift, and fire services system) (P1)” was found to be the second most important FM KPI for the Turkey case. Similarly, this indicator was found to be the most important FM KPI for the Hong Kong case [39]. However, these two indicators were not considered in the study of Li et al. [139]. “Identification of annualized failure rate for equipment (P3)” was calculated as the third most important indicator, since this indicator is used in the decision-making process in the procurement of healthcare equipment or systems. If this failure rate is very high, the procurement of healthcare equipment or systems is obstructed by the Turkish Ministry of Health. Moreover, this indicator is used to create a maintenance contract to decide compensation for the loss of earnings. “Average age (P4)” indicator has a low importance level for Turkish healthcare FM. However, this indicator is more important for Hong Kong healthcare FM.
“O&M cost (including depreciation and amortization costs) per building area/per patient bed (L17)” is calculated by dividing O&M costs by building or the number of patient beds. As a result of AHP-PROMETHEE analysis, L17 was found to be the most important indicator under lifecycle cost management FM KPIs. Even though this indicator includes L17 and L25, it can be understood that the respondents try to define and compare both total costs and their sub-items. “Resource/Energy expenditure per building area/per person (L25)” was found to be the second most important FM KPI for the “Lifecycle Cost Management in Healthcare Facilities” group. Musa and Pitt [184] and Naghshbandi [185] stated that the management level of the healthcare organization needs to minimize or cut down operational costs to enable profit from investments. Therefore, L25 FM KPI can be useful to keep FM costs under control and to identify FM strategies. L25 and L17 were ranked by Lai et al. [39]. According to the findings of Lai et al., “Energy cost per building area” and “O&M cost per building area” were found at the top of the most important indicator. Within this context, Turkey and Hong Kong healthcare facilities show similarities. “Maintenance cost per building area/per patient bed/by functional area (L5)” was found to be the third most important KPI in the “Lifecycle Cost Management in Healthcare Facilities” group. Ali [186] stated that any decisions related to maintenance works have an impact on cost, quality, duration, and resource allocation. Additionally, maintenance costs correspond to 50% of lifecycle costs [187]. The maintenance cost of buildings is increasing as the age of buildings increases.
6. Conclusions
FM consists of complex operations and activities. Therefore, BI&A are heavily used in FM to find out hidden relationships and to perform more comprehensive FM performance analysis. Although BI&A presents a promising feature to measure the success of FM, existing healthcare FM KPIs are crude. To measure efficiency of these operations and activities, this study aims to identify and rank healthcare FM KPIs.
In the study, a literature review was performed to identify FM KPIs. As a result of the literature review, one hundred sixty-seven FM KPIs were identified under six groups. These FM KPIs were shortlisted by the expert. As a result of the shortlist, ninety-eight FM KPIs were found to be usable in healthcare FM performance benchmarking. These FM KPIs were evaluated by ten FM experts and survey results were analyzed with the AHP-PROMETHEE method to obtain the importance order of FM KPIs. Analysis results showed that fifty FM KPIs are very dominant against the remaining forty-eight FM KPIs.
According to analysis results, “Prediction of Resource/Energy load profile (E4)”, “Prediction of indoor air parameters and indoor quality (U2)”, “Number of accidents per year (S2)”, “Preventive maintenance ratio (M6)”, “Condition index (P5)”, and “O&M cost (including depreciation and amortization costs) per building area/per patient bed (L17)” were found to be the most important FM KPIs under their groups. Analysis results were also compared with existing studies. This showed that there are some similarities and differences between China, Hong Kong, and Turkey. However, differences can be related to the usage of limited FM KPIs in the China and Hong Kong cases.
This study provides insights about BI&A-related FM healthcare KPIs and their ranks specific to Turkish healthcare facility management. These FM KPIs give clues about BIM information types to perform performance management with BIM and obtain dynamic data requirements of BIM. Furthermore, the determination of FM KPIs will increase awareness of facility managers in the selection of FM tools for healthcare facilities.
The presented results are based on questionnaire data originating in Turkey. Moreover, comparisons were made between China, Hong Kong, and Turkey. However, considered KPIs that are used in the China and Hong Kong cases are lower than the number of used KPIs in this study. Therefore, there are some limitations that are worth noting. As a further study, the FM platform (works with BIM, database, Big Data Engine—Hadoop) will be developed by considering this study’s results for FM KPIs, which have positive phi value and FM information query requirements.
Author Contributions
Conceptualization, G.D., Z.I. and Y.A.; investigation, G.D., Z.I. and Y.A.; writing—original draft preparation, G.D., Z.I. and Y.A.; writing—review and editing, G.D., Z.I. and Y.A.; supervision, Z.I. and Y.A.; project administration, Z.I. All authors have read and agreed to the published version of the manuscript.
Funding
This research received no external funding.
Institutional Review Board Statement
Not applicable.
Informed Consent Statement
Not applicable.
Data Availability Statement
Not applicable.
Conflicts of Interest
The authors declare no conflict of interest.
References
- Torres, R.; Sidorova, A.; Jones, M.C. Enabling firm performance through business intelligence and analytics: A dynamic capabilities perspective. Inf. Manag. 2018, 55, 822–839. [Google Scholar] [CrossRef]
- Božič, K.; Dimovski, V. Business intelligence and analytics for value creation: The role of absorptive capacity. Int. J. Inf. Manag. 2019, 46, 93–103. [Google Scholar] [CrossRef]
- Ahmed, V.; Aziz, Z.; Tezel, A.; Riaz, Z. Challenges and drivers for data mining in the AEC sector. Eng. Constr. Archit. Manag. 2018, 25, 1436–1453. [Google Scholar] [CrossRef]
- Gawin, B.; Marcinkowski, B. Business Intelligence in Facility Management: Determinants and Benchmarking Scenarios for Improving Energy Efficiency. Inf. Syst. Manag. 2017, 34, 347–358. [Google Scholar] [CrossRef]
- Liu, R.; Issa, R.R.A. Survey: Common Knowledge in BIM for Facility Maintenance. J. Perform. Constr. Facil. 2015, 30, 04015033. [Google Scholar] [CrossRef]
- Kim, E.; Park, S. Three-dimensional visualized space and asset management system for large-scale airports: The case of Incheon International Airport. Int. J. Archit. Comput. 2016, 14, 233–246. [Google Scholar] [CrossRef]
- Hwang, J.K.; Yun, G.Y.; Lee, S.H.; Seo, H.; Santamouris, M. Using deep learning approaches with variable selection process to predict the energy performance of a heating and cooling system. Renew. Energy 2019, 149, 1227–1245. [Google Scholar] [CrossRef]
- Zou, Z.; Yu, X.; Ergan, S. Towards optimal control of air handling units using deep reinforcement learning and recurrent neural network. Build. Environ. 2020, 168, 106535. [Google Scholar] [CrossRef]
- O’Neill, Z.; Pang, X.; Shashanka, M.; Haves, P.; Bailey, T. Model-based real-time whole building energy performance monitoring and diagnostics. J. Build. Perform. Simul. 2014, 7, 83–99. [Google Scholar] [CrossRef]
- Gunay, H.B.; Shen, W.; Yang, C. Text-mining building maintenance work orders for component fault frequency. Build. Res. Inf. 2019, 47, 518–533. [Google Scholar] [CrossRef]
- Mawed, M.; Aal-Hajj, A. Using big data to improve the performance management: A case study from the UAE FM industry. Facilities 2017, 35, 746–765. [Google Scholar] [CrossRef]
- Becerik-Gerber, B.; Jazizadeh, F.; Li, N.; Calis, G. Application Areas and Data Requirements for BIM-Enabled Facilities Management. J. Constr. Eng. Manag. 2011, 138, 431–442. [Google Scholar] [CrossRef]
- Bortolini, R.; Forcada, N. Analysis of building maintenance requests using a text mining approach: Building services evaluation. Build. Res. Inf. 2020, 48, 207–217. [Google Scholar] [CrossRef]
- Pärn, E.A.; Edwards, D.J.; Sing, M.C.P. The building information modelling trajectory in facilities management: A review. Autom. Constr. 2017, 75, 45–55. [Google Scholar] [CrossRef]
- Fan, C.; Xiao, F.; Li, Z.; Wang, J. Unsupervised data analytics in mining big building operational data for energy efficiency enhancement: A review. Energy Build. 2018, 159, 296–308. [Google Scholar] [CrossRef]
- Ciribini, A.L.C.; Pasini, D.; Tagliabue, L.C.; Manfren, M.; Daniotti, B.; Rinaldi, S.; De Angelis, E. Tracking Users’ Behaviors through Real-time Information in BIMs: Workflow for Interconnection in the Brescia Smart Campus Demonstrator. In Procedia Engineering; Elsevier Ltd.: Sydney, Australia, 2017; Volume 180, pp. 1484–1494. [Google Scholar] [CrossRef]
- Burak Gunay, H.; Shen, W.; Newsham, G. Data analytics to improve building performance: A critical review. Autom. Constr. 2019, 97, 96–109. [Google Scholar] [CrossRef]
- Hu, Z.Z.; Zhang, J.P.; Yu, F.Q.; Tian, P.L.; Xiang, X.S. Construction and facility management of large MEP projects using a multi-Scale building information model. Adv. Eng. Softw. 2016, 100, 215–230. [Google Scholar] [CrossRef]
- Hopland, A.O.; Kvamsdal, S. On the ranking of critical success factors: The role of cost efficiency and score uncertainty for public facilities management. J. Facil. Manag. 2018, 16, 1472–5967. [Google Scholar] [CrossRef]
- Kang, T.W.; Choi, H.S. BIM perspective definition metadata for interworking facility management data. Adv. Eng. Inform. 2015, 29, 958–970. [Google Scholar] [CrossRef]
- Gerrish, T.; Ruikar, K.; Cook, M.; Johnson, M.; Phillip, M. Using BIM capabilities to improve existing building energy modelling practices. Eng. Constr. Archit. Manag. 2017, 24, 190–208. [Google Scholar] [CrossRef]
- Dong, B.; O’Neill, Z.; Li, Z. A BIM-enabled information infrastructure for building energy Fault Detection and Diagnostics. Autom. Constr. 2014, 44, 197–211. [Google Scholar] [CrossRef]
- Cavalheiro, J.; Carreira, P. A multidimensional data model design for building energy management. Adv. Eng. Inform. 2016, 30, 619–632. [Google Scholar] [CrossRef]
- Peng, Y.; Lin, J.R.; Zhang, J.P.; Hu, Z.Z. A hybrid data mining approach on BIM-based building operation and maintenance. Build. Environ. 2017, 126, 483–495. [Google Scholar] [CrossRef]
- Srivastava, C.; Yang, Z.; Jain, R.K. Understanding the adoption and usage of data analytics and simulation among building energy management professionals: A nationwide survey. Build. Environ. 2019, 157, 139–164. [Google Scholar] [CrossRef]
- Yu, X.; Ergan, S.; Dedemen, G. A data-driven approach to extract operational signatures of HVAC systems and analyze impact on electricity consumption. Appl. Energy 2019, 253, 113497. [Google Scholar] [CrossRef]
- McGlinn, K.; Yuce, B.; Wicaksono, H.; Howell, S.; Rezgui, Y. Usability evaluation of a web-based tool for supporting holistic building energy management. Autom. Constr. 2017, 84, 154–165. [Google Scholar] [CrossRef]
- Lavy, S.; Garcia, J.A.; Scinto, P.; Dixit, M.K. Key performance indicators for facility performance assessment: Simulation of core indicators. Constr. Manag. Econ. 2014, 32, 1183–1204. [Google Scholar] [CrossRef]
- Dutta, S.; Burak Gunay, H.; Bucking, S. A method for extracting performance metrics using work-order data. Sci. Technol. Built Environ. 2020, 26, 414–425. [Google Scholar] [CrossRef]
- Lavy, S.; Garcia, J.A.; Dixit, M.K. Establishment of KPIs for facility performance measurement: Review of literature. Facilities 2010, 28, 440–464. [Google Scholar] [CrossRef]
- Shohet, I.M.; Lavy, S. Facility maintenance and management: A health care case study. Int. J. Strateg. Prop. Manag. 2017, 21, 170–182. [Google Scholar] [CrossRef]
- Wright, S.; Edwards, N. Investing in hospitals of the future. Eur. Obs. Health Syst. Policies 2009, 16, 1–200. [Google Scholar] [CrossRef]
- Lavy, S.; Garcia, J.A.; Dixit, M.K. KPIs for facility’s performance assessment, Part I: Identification and categorization of core indicators. Facilities 2014, 32, 256–274. [Google Scholar] [CrossRef]
- Lavy, S.; Garcia, J.A.; Dixit, M.K. KPIs for facility’s performance assessment, Part II: Identification of variables and deriving expressions for core indicators. Facilities 2014, 32, 275–294. [Google Scholar] [CrossRef]
- Lai, J.; Yuen, P.L. Performance evaluation for hospital facility management: Literature review and a research methodology. J. Facil. Manag. Educ. Res. 2019, 3, 38–43. [Google Scholar] [CrossRef]
- Róka-Madarász, L.; Mályusz, L.; Tuczai, P. Benchmarking facilities operation and maintenance management using CAFM database: Data analysis and new results. J. Build. Eng. 2016, 6, 184–195. [Google Scholar] [CrossRef]
- Talib, Y.; Rajagopalan, P.; Yang, R.J. Evaluation of building performance for strategic facilities management in healthcare: A case study of a public hospital in Australia. Facilities 2013, 31, 681–701. [Google Scholar] [CrossRef]
- Shohet, I.M. Key Performance Indicators for Strategic Healthcare Facilities Maintenance. J. Constr. Eng. Manag. 2006, 132, 345–352. [Google Scholar] [CrossRef]
- Lai, J.; Hou, C.; Chiu, B.; Edwards, D.; Yuen, P.L.; Sing, M.; Wong, P. Importance of hospital facilities management performance indicators: Building practitioners’ perspectives. J. Build. Eng. 2021, 45, 103428. [Google Scholar] [CrossRef]
- Wang, H.; Meng, X. Transformation from IT-based knowledge management into BIM-supported knowledge management: A literature review. Expert Syst. Appl. 2019, 121, 170–187. [Google Scholar] [CrossRef]
- Diong, B.; Zheng, G.; Ginn, M. Establishing the foundation for energy management on university campuses via data analytics. In Conference Proceedings of the—IEEE SOUTHEASTCON; Institute of Electrical and Electronics Engineers Inc.: Fort Lauderdale, FL, USA, 9–12 April, 2015. [Google Scholar] [CrossRef]
- Lim, E.P.; Chen, H.; Chen, G. Business intelligence and analytics: Research directions. ACM Trans. Manag. Inf. Syst. 2013, 3, 1–10. [Google Scholar] [CrossRef]
- Rouse, M. What is Data Analytics?—Definition from WhatIs.com, (n.d.). Available online: https://searchdatamanagement.techtarget.com/definition/data-analytics (accessed on 14 April 2020).
- Yafooz, W.M.S.; Binti, Z.; Bakar, A.; Fahad, S.A.; Mithun, A.M. Business Intelligence through Big Data Analytics, Data Mining and Machine Learning. In Data Management, Analytics and Innovation; Springer: Singapore, 2019; pp. 217–230. [Google Scholar] [CrossRef]
- Sharda, R.; Delen, D.; Turban, E. Business Intelligence and Analytics Systems for Decision Support, 10th ed.; Pearson: London, UK, 2015; pp. 1–686. [Google Scholar] [CrossRef]
- Ioannidis, D.; Tropios, P.; Krinidis, S.; Stavropoulos, G.; Tzovaras, D.; Likothanasis, S. Occupancy driven building performance assessment. J. Innov. Digit. Ecosyst. 2016, 3, 57–69. [Google Scholar] [CrossRef]
- Ahmed, A.; Korres, N.E.; Ploennigs, J.; Elhadi, H.; Menzel, K. Mining building performance data for energy-efficient operation. Adv. Eng. Inform. 2011, 25, 341–354. [Google Scholar] [CrossRef]
- Reffat, R.; Gero, J.; Peng, W. Using Data Mining Techniques for Improving Building Life Cycle; CRC for Construction Innovation: Brisbane, Australia, 2003. [Google Scholar]
- Motamedi, A.; Hammad, A.; Asen, Y. Knowledge-assisted BIM-based visual analytics for failure root cause detection in facilities management. Autom. Constr. 2014, 43, 73–83. [Google Scholar] [CrossRef]
- Mo, Y.; Zhao, D.; Syal, M.; Aziz, A. Construction Work Plan Prediction for Facility Management Using Text Mining; American Society of Civil Engineers (ASCE) International Workshop on Computing in Civil Engineering: Seattle, WA, USA, 2017; pp. 92–100. [Google Scholar] [CrossRef]
- Bashir, M.R.; Gill, A.Q. Towards an IoT big data analytics framework: Smart buildings systems. In Proceedings of the 2016 IEEE 18th International Conference on High Performance Computing and Communications; IEEE 14th International Conference on Smart City; IEEE 2nd International Conference on Data Science and Systems (HPCC/SmartCity/DSS), Sydney, Australia, 12–14 December 2016; pp. 1325–1332. [Google Scholar] [CrossRef]
- Philip Chen, C.L.; Zhang, C.Y. Data-intensive applications, challenges, techniques and technologies: A survey on Big Data. Inf. Sci. 2014, 275, 314–347. [Google Scholar] [CrossRef]
- Ip, R.H.L.; Ang, L.M.; Seng, K.P.; Broster, J.C.; Pratley, J.E. Big data and machine learning for crop protection. Comput. Electron. Agric. 2018, 151, 376–383. [Google Scholar] [CrossRef]
- Bilal, M.; Oyedele, L.O.; Qadir, J.; Munir, K.; Ajayi, S.O.; Akinade, O.O.; Owolabi, H.A.; Alaka, H.A.; Pasha, M. Big Data in the construction industry: A review of present status, opportunities, and future trends. Adv. Eng. Inform. 2016, 30, 500–521. [Google Scholar] [CrossRef]
- Hassani, H.; Beneki, C.; Unger, S.; Mazinani, M.T.; Yeganegi, M.R. Text Mining in Big Data Analytics. Big Data Cogn. Comput. 2020, 4, 1. [Google Scholar] [CrossRef]
- Grolinger, K.; L’Heureux, A.; Capretz, M.A.M.; Seewald, L. Energy forecasting for event venues: Big data and prediction accuracy. Energy Build. 2016, 112, 222–233. [Google Scholar] [CrossRef]
- Farghaly, K.; Abanda, F.H.; Vidalakis, C.; Wood, G. Taxonomy for BIM and Asset Management Semantic Interoperability. J. Manag. Eng. 2018, 34, 04018012. [Google Scholar] [CrossRef]
- Demirdöğen, G.; ISIK, Z.; Arayici, Y. Facility Management Information Taxonomy Framework for Queries in Healthcare Buildings. J. Build. Eng. 2021, 102510. [Google Scholar] [CrossRef]
- Dagdeviren, M. Decision making in equipment selection: An integrated approach with AHP and PROMETHEE. J. Intell. Manuf. 2008, 19, 397–406. [Google Scholar] [CrossRef]
- Macharis, C.; Springael, J.; De Brucker, K.; Verbeke, A. PROMETHEE and AHP: The design of operational synergies in multicriteria analysis.: Strengthening PROMETHEE with ideas of AHP. Eur. J. Oper. Res. 2004, 153, 307–317. [Google Scholar] [CrossRef]
- Turcksin, L.; Bernardini, A.; Macharis, C. A combined AHP-PROMETHEE approach for selecting the most appropriate policy scenario to stimulate a clean vehicle fleet. Procedia Soc. Behav. Sci. 2011, 20, 954–965. [Google Scholar] [CrossRef]
- Saaty, R.W. The analytic hierarchy process-what it is and how it is used. Math. Model. 1987, 9, 161–176. [Google Scholar] [CrossRef]
- Brans, J.P.; Mareschal, B. How to select and how to rank projects: The PROMETHEE method. Eur. J. Oper. Res. 1986, 24, 228–238. [Google Scholar] [CrossRef]
- Lennerts, K.; Abel, J.; Pfründer, U.; Sharma, V. Step-by-step process analysis for hospital facility management: An insight into the OPIK research project. Facilities 2005, 23, 164–175. [Google Scholar] [CrossRef]
- Lucas, J.; Bulbul, T.; Thabet, W. An object-oriented model to support healthcare facility information management. Autom. Constr. 2013, 31, 281–291. [Google Scholar] [CrossRef]
- Edirisinghe, R.; London, K.A.; Kalutara, P.; Aranda-Mena, G. Building information modelling for facility management: Are we there yet? Eng. Constr. Archit. Manag. 2017, 24, 1119–1154. [Google Scholar] [CrossRef]
- Koch, C.; Neges, M.; König, M.; Abramovici, M. Natural markers for augmented reality-based indoor navigation and facility maintenance. Autom. Constr. 2014, 48, 18–30. [Google Scholar] [CrossRef]
- Lavy, S.; Shohet, I.M. Computer-aided healthcare facility management. J. Comput. Civ. Eng. 2007, 21, 363–372. [Google Scholar] [CrossRef][Green Version]
- Tang, S.; Shelden, D.R.; Eastman, C.M.; Pishdad-Bozorgi, P.; Gao, X. A review of building information modeling (BIM) and the internet of things (IoT) devices integration: Present status and future trends. Autom. Constr. 2019, 101, 127–139. [Google Scholar] [CrossRef]
- Cavallaro, F. An Integrated Multi-Criteria System to Assess Sustainable Energy Options: An Application of the Promethee Method IEM-International Energy Markets. 2005. Available online: http://ssrn.com/abstract=666741 (accessed on 31 August 2020).
- Genç, D. PROMETHEE Yöntemi ve GAIA Düzlemi. IIBF Derg. 2013, 15, 133–154. Available online: https://dergipark.org.tr/tr/pub/akuiibfd/issue/1619/20284 (accessed on 1 December 2021).
- PROMETHEE & GAIA Software, (n.d.). Available online: http://www.promethee-gaia.net/vpa.html (accessed on 3 September 2020).
- Capozzoli, A.; Piscitelli, M.S.; Gorrino, A.; Ballarini, I.; Corrado, V. Data analytics for occupancy pattern learning to reduce the energy consumption of HVAC systems in office buildings. Sustain. Cities Soc. 2017, 35, 191–208. [Google Scholar] [CrossRef]
- Costa, A.; Keane, M.M.; Torrens, J.I.; Corry, E. Building operation and energy performance: Monitoring, analysis and optimisation toolkit. Appl. Energy 2013, 101, 310–316. [Google Scholar] [CrossRef]
- Woo, J.-H.; Peterson, M.A.; Gleason, B. Developing a Virtual Campus Model in an Interactive Game-Engine Environment for Building Energy Benchmarking. J. Comput. Civ. Eng. 2016, 30, C4016005. [Google Scholar] [CrossRef]
- Al-Ali, A.R.; Zualkernan, I.A.; Rashid, M.; Gupta, R.; Alikarar, M. A Smart Home Energy Management System Using IoT and Big Data Analytics Approach. IEEE Trans. Consum. Electron. 2017, 63, 426–434. [Google Scholar] [CrossRef]
- Mantha, B.R.K.; Menassa, C.C.; Kamat, V.R. A taxonomy of data types and data collection methods for building energy monitoring and performance simulation. Adv. Build. Energy Res. 2016, 10, 263–293. [Google Scholar] [CrossRef]
- Yang, J.; Ning, C.; Deb, C.; Zhang, F.; Cheong, D.; Lee, S.E.; Sekhar, C.; Tham, K.W. k-Shape clustering algorithm for building energy usage patterns analysis and forecasting model accuracy improvement. Energy Build. 2017, 146, 27–37. [Google Scholar] [CrossRef]
- Alahakoon, D.; Yu, X. Smart Electricity Meter Data Intelligence for Future Energy Systems: A Survey. IEEE Trans. Ind. Inform. 2016, 12, 425–436. [Google Scholar] [CrossRef]
- Abdelalim, A.; O’brien, W.; Shi, Z. Data visualization and analysis of energy flow on a multi-zone building scale. Autom. Constr. 2017, 84, 258–273. [Google Scholar] [CrossRef]
- Chou, J.S.; Ngo, N.T. Smart grid data analytics framework for increasing energy savings in residential buildings. Autom. Constr. 2016, 72, 247–257. [Google Scholar] [CrossRef]
- Crosbie, T.; Dawood, N.; Dawood, S. Improving the energy performance of the built environment: The potential of virtual collaborative life cycle tools. Autom. Constr. 2011, 20, 205–216. [Google Scholar] [CrossRef]
- Fan, C.; Xiao, F.; Madsen, H.; Wang, D. Temporal knowledge discovery in big BAS data for building energy management. Energy Build. 2015, 109, 75–89. [Google Scholar] [CrossRef]
- Hong, T.; Yang, L.; Hill, D.; Feng, W. Data and analytics to inform energy retrofit of high performance buildings. Appl. Energy 2014, 126, 90–106. [Google Scholar] [CrossRef]
- Lee, D.; Cha, G.; Park, S. A study on data visualization of embedded sensors for building energy monitoring using BIM. Int. J. Precis. Eng. Manuf. 2016, 17, 807–814. [Google Scholar] [CrossRef]
- Liu, X.; Nielsen, P.S. A hybrid ICT-solution for smart meter data analytics. Energy 2016, 115, 1710–1722. [Google Scholar] [CrossRef]
- Bourikas, L.; Costanza, E.; Gauthier, S.; James, P.A.B.; Kittley-Davies, J.; Ornaghi, C.; Rogers, A.; Saadatian, E.; Huang, Y. Camera-based window-opening estimation in a naturally ventilated office. Build. Res. Inf. 2018, 46, 148–163. [Google Scholar] [CrossRef]
- Prouzeau, A.; Dharshini, M.B.; Balasubramaniam, M.; Henry, J.; Hoang, N.; Dwyer, T. Visual Analytics for Energy Monitoring in the Context of Building Management. In Proceedings of the 2018 International Symposium on Big Data Visual and Immersive Analytics (BDVA), Konstanz, Germany, 17–19 October 2018; Volume 2018, pp. 1–9. [Google Scholar] [CrossRef]
- Zhao, J.; Lasternas, B.; Lam, K.P.; Yun, R.; Loftness, V. Occupant behavior and schedule modeling for building energy simulation through office appliance power consumption data mining. Energy Build. 2014, 82, 341–355. [Google Scholar] [CrossRef]
- Li, X.; Chen, S.; Li, H.; Lou, Y.; Li, J. Multi-dimensional analysis of air-conditioning energy use for energy-saving management in university teaching buildings. Build. Environ. 2020, 185, 107246. [Google Scholar] [CrossRef]
- Song, K.; Jang, Y.; Park, M.; Lee, H.-S.; Ahn, J. Energy efficiency of end-user groups for personalized HVAC control in multi-zone buildings. Energy 2020, 206, 118116. [Google Scholar] [CrossRef]
- Akil, M.; Tittelein, P.; Defer, D.; Suard, F. Statistical indicator for the detection of anomalies in gas, electricity and water consumption: Application of smart monitoring for educational buildings. Energy Build. 2019, 199, 512–522. [Google Scholar] [CrossRef]
- Chou, J.S.; Truong, N.S. Cloud forecasting system for monitoring and alerting of energy use by home appliances. Appl. Energy 2019, 249, 166–177. [Google Scholar] [CrossRef]
- Du, S.; Li, M.; Han, S.; Shi, J.; Li, H. Multi-pattern data mining and recognition of primary electric appliances from single non-intrusive load monitoring data. Energies 2019, 12, 992. [Google Scholar] [CrossRef]
- Capozzoli, A.; Piscitelli, M.S.; Brandi, S.; Grassi, D.; Chicco, G. Automated load pattern learning and anomaly detection for enhancing energy management in smart buildings. Energy 2018, 157, 336–352. [Google Scholar] [CrossRef]
- Ploennigs, J.; Ahmed, A.; Hensel, B.; Stack, P.; Menzel, K. Virtual sensors for estimation of energy consumption and thermal comfort in buildings with underfloor heating. Adv. Eng. Inform. 2011, 25, 688–698. [Google Scholar] [CrossRef]
- Zhu, J.; Shen, Y.; Song, Z.; Zhou, D.; Zhang, Z.; Kusiak, A. Data-driven building load profiling and energy management. Sustain. Cities Soc. 2019, 49, 101587. [Google Scholar] [CrossRef]
- Christiansen, N.; Kaltschmitt, M.; Dzukowski, F. Electrical energy consumption and utilization time analysis of hospital departments and large scale medical equipment. Energy Build. 2016, 131, 172–183. [Google Scholar] [CrossRef]
- Ruiz, L.G.B.; Pegalajar, M.C.; Arcucci, R.; Molina-Solana, M. A time-series clustering methodology for knowledge extraction in energy consumption data. Expert Syst. Appl. 2020, 160, 113731. [Google Scholar] [CrossRef]
- Gupta, M.; Phillips, N. Poster Abstract: Topological Analysis for Knowledge Discovery from Building Sensor Data. Sensors 2020, 20, 4914. [Google Scholar] [CrossRef]
- Ashouri, M.; Fung, B.C.M.; Haghighat, F.; Yoshino, H. Systematic approach to provide building occupants with feedback to reduce energy consumption. Energy 2019, 194, 116813. [Google Scholar] [CrossRef]
- Yin, X.; Liu, H.; Chen, Y.; Wang, Y.; Al-Hussein, M. A BIM-based framework for operation and maintenance of utility tunnels. Tunn. Undergr. Space Technol. 2020, 97, 103252. [Google Scholar] [CrossRef]
- Amasyali, K.; El-Gohary, N.M. A review of data-driven building energy consumption prediction studies. Renew. Sustain. Energy Rev. 2018, 81, 1192–1205. [Google Scholar] [CrossRef]
- Schmidt, M.; Moreno, M.V.; Schülke, A.; Macek, K.; Mařík, K.; Pastor, A.G. Optimizing legacy building operation: The evolution into data-driven predictive cyber-physical systems. Energy Build. 2017, 148, 257–279. [Google Scholar] [CrossRef]
- Schmidt, M.; Åhlund, C. Smart buildings as Cyber-Physical Systems: Data-driven predictive control strategies for energy efficiency. Renew. Sustain. Energy Rev. 2018, 90, 742–756. [Google Scholar] [CrossRef]
- Dobbs, J.R.; Hencey, B.M. Model predictive HVAC control with online occupancy model. Energy Build. 2014, 82, 675–684. [Google Scholar] [CrossRef]
- Ramos, D.; Teixeira, B.; Faria, P.; Gomes, L.; Abrishambaf, O.; Vale, Z. Using diverse sensors in load forecasting in an office building to support energy management. Energy Rep. 2020, 6, 182–187. [Google Scholar] [CrossRef]
- Blume, C.; Blume, S.; Thiede, S.; Herrmann, C. Manufacturing and Materials Processing Data-Driven Digital Twins for Technical Building Services Operation in Factories: A Cooling Tower Case Study. J. Manuf. Mater. Process. 2020, 4, 97. [Google Scholar] [CrossRef]
- Pan, Y.; Zhang, L. Data-driven estimation of building energy consumption with multi-source heterogeneous data. Appl. Energy 2020, 268, 114965. [Google Scholar] [CrossRef]
- Wang, R.; Lu, S.; Feng, W. A novel improved model for building energy consumption prediction based on model integration. Appl. Energy 2020, 262, 114561. [Google Scholar] [CrossRef]
- Ahmad, T.; Chen, H.; Shair, J.; Xu, C. Deployment of data-mining short and medium-term horizon cooling load forecasting models for building energy optimization and management. Int. J. Refrig. 2019, 98, 399–409. [Google Scholar] [CrossRef]
- Fan, C.; Xiao, F.; Yan, C.; Liu, C.; Li, Z.; Wang, J. A novel methodology to explain and evaluate data-driven building energy performance models based on interpretable machine learning. Appl. Energy 2019, 235, 1551–1560. [Google Scholar] [CrossRef]
- Ahmad, T.; Chen, H.; Guo, Y.; Wang, J. A comprehensive overview on the data driven and large scale based approaches for forecasting of building energy demand: A review. Energy Build. 2018, 165, 301–320. [Google Scholar] [CrossRef]
- Molina-Solana, M.; Ros, M.; Ruiz, M.D.; Gómez-Romero, J.; Martin-Bautista, M.J. Data science for building energy management: A review. Renew. Sustain. Energy Rev. 2017, 70, 598–609. [Google Scholar] [CrossRef]
- Tang, F.; Kusiak, A.; Wei, X. Modeling and short-term prediction of HVAC system with a clustering algorithm. Energy Build. 2014, 82, 310–321. [Google Scholar] [CrossRef]
- GhaffarianHoseini, A.; Zhang, T.; Nwadigo, O.; GhaffarianHoseini, A.; Naismith, N.; Tookey, J.; Raahemifar, K. Application of nD BIM Integrated Knowledge-based Building Management System (BIM-IKBMS) for inspecting post-construction energy efficiency. Renew. Sustain. Energy Rev. 2017, 72, 935–949. [Google Scholar] [CrossRef]
- Loftness, V.; Aziz, A.; Choi, J.H.; Kampschroer, K.; Powell, K.; Atkinson, M.; Heerwagen, J. The value of post-occupancy evaluation for building occupants and facility managers. Intell. Build. Int. 2009, 1, 249–268. [Google Scholar] [CrossRef]
- Zhang, C.; Zhao, Y.; Li, T.; Zhang, X. A post mining method for extracting value from massive amounts of building operation data Keywords: Building energy systems Data mining Association rule mining Post mining Operation pattern identification Building energy management. Energy Build. 2020, 223, 110096. [Google Scholar] [CrossRef]
- Fan, C.; Sun, Y.; Shan, K.; Xiao, F.; Wang, J. Discovering gradual patterns in building operations for improving building energy efficiency. Appl. Energy 2018, 224, 116–123. [Google Scholar] [CrossRef]
- Hodorog, A.; Petri, I.; Rezgui, Y.; Hippolyte, J.-L. Building information modelling knowledge harvesting for energy efficiency in the Construction industry. Clean Technol. Environ. Policy 2021, 23, 1215–1231. [Google Scholar] [CrossRef]
- Márquez, A.C.; de la Fuente Carmona, A.; Antomarioni, S. A process to implement an artificial neural network and association rules techniques to improve asset performance and energy efficiency. Energies 2019, 12, 3454. [Google Scholar] [CrossRef]
- Peña, M.; Biscarri, F.; Guerrero, J.I.; Monedero, I.; León, C. Rule-based system to detect energy efficiency anomalies in smart buildings, a data mining approach. Expert Syst. Appl. 2016, 56, 242–255. [Google Scholar] [CrossRef]
- Li, L.; Li, Z.; Li, X.; Wu, G. A review of global lean construction during the past two decades: Analysis and visualization. Eng. Constr. Archit. Manag. 2019, 26, 1192–1216. [Google Scholar] [CrossRef]
- Chen, Y.; Xu, P.; Gu, J.; Schmidt, F.; Li, W. Measures to improve energy demand flexibility in buildings for demand response (DR): A review. Energy Build. 2018, 177, 125–139. [Google Scholar] [CrossRef]
- Gerrish, T.; Ruikar, K.; Cook, M.; Johnson, M.; Phillip, M. Analysis of basic building performance data for identification of performance issues. Facilities 2017, 35, 801–817. [Google Scholar] [CrossRef]
- Marzouk, M.; Seleem, N. Assessment of existing buildings performance using system dynamics technique. Appl. Energy 2018, 211, 1308–1323. [Google Scholar] [CrossRef]
- Sağlık Bakanlığı. Türkiye Sağlık Yapıları Asgari Tasarım Standartları 2010 Yılı Kılavuzu. 2010. Available online: https://sbu.saglik.gov.tr/Ekutuphane/kitaplar/s.b.2010_klavuz_lowres_23092010.pdf (accessed on 1 December 2021).
- Sağlık Bakanlığı. Kamu Hastaneleri Birlikleri Verimlilik Değerlendirmesi Hakkinda Yönerge. 2014. Available online: https://khgmstokyonetimidb.saglik.gov.tr/Eklenti/19220/0/kamu-hastane-birlikleri-verimlilik-karne-degerlendirmesi-hakkinda-yonerge-26122014pdf.pdf (accessed on 1 December 2021).
- Roskams, M.; Haynes, B. Predictive analytics in facilities management: A pilot study for predicting environmental comfort using wireless sensors. J. Facil. Manag. 2019, 17, 356–370. [Google Scholar] [CrossRef]
- Jaribion, A.; Khajavi, S.H.; Holmstrom, J. IoT-Enabled Workplaces: A Case Study of Energy Management and Data Analytics. In Proceedings of the IECON 2019-45th Annual Conference of the IEEE Industrial Electronics Society, Lisbon, Portugal, 14–17 October 2019; pp. 5325–5330. [Google Scholar] [CrossRef]
- Corry, E.; Pauwels, P.; Hu, S.; Keane, M.; O’Donnell, J. A performance assessment ontology for the environmental and energy management of buildings. Autom. Constr. 2015, 57, 249–259. [Google Scholar] [CrossRef]
- Lai, J.H.K.; Yik, F.W.H. An analytical method to evaluate facility management services for residential buildings. Build. Environ. 2011, 46, 165–175. [Google Scholar] [CrossRef]
- Qi, M.; Li, X.; Zhu, E.; Shi, Y. Evaluation of perceived indoor environmental quality of five-star hotels in China: An application of online review analysis. Build. Environ. 2016, 111, 1–9. [Google Scholar] [CrossRef]
- Ruiz-Ruiz, A.J.; Blunck, H.; Prentow, T.S.; Stisen, A.; Kjaergaard, M.B. Analysis methods for extracting knowledge from large-scale WiFi monitoring to inform building facility planning. In Proceedings of the 2014 IEEE International Conference on Pervasive Computing and Communications (PerCom), Budapest, Hungary, 24–28 March 2014; Volume 2014, pp. 130–138. [Google Scholar] [CrossRef]
- Wang, Y.; Shao, L. Understanding occupancy and user behaviour through Wi-Fi-based indoor positioning. Build. Res. Inf. 2018, 46, 725–737. [Google Scholar] [CrossRef]
- Liang, X.; Hong, T.; Shen, G.Q. Occupancy data analytics and prediction: A case study. Build. Environ. 2016, 102, 179–192. [Google Scholar] [CrossRef]
- Cheong, K.H.; Poeschmann, S.; Lai, J.W.; Koh, J.M.; Acharya, U.R.; Yu, S.C.M.; Tang, K.J.W. Practical Automated Video Analytics for Crowd Monitoring and Counting. IEEE Access 2019, 7, 183252–183261. [Google Scholar] [CrossRef]
- Dzeng, R.-J.; Lin, C.-W.; Hsiao, F.-Y. Application of RFID tracking to the optimization of function-space assignment in buildings. Autom. Constr. 2014, 40, 68–83. [Google Scholar] [CrossRef]
- Li, Y.; Cao, L.; Han, Y.; Wei, J. Development of a Conceptual Benchmarking Framework for Healthcare Facilities Management: Case Study of Shanghai Municipal Hospitals. J. Constr. Eng. Manag. 2019, 146, 05019016. [Google Scholar] [CrossRef]
- Lai, J.H.; Man, C.S. Performance indicators for facilities operation and maintenance (Part 1): Systematic classification and mapping. Facilities 2018, 36, 476–494. [Google Scholar] [CrossRef]
- Gajzler, M. Knowledge Modeling in Construction of Technical Management System for Large Warehousing Facilities. Procedia Eng. 2015, 122, 181–190. [Google Scholar] [CrossRef]
- McArthur, J.J.; Shahbazi, N.; Fok, R.; Raghubar, C.; Bortoluzzi, B.; An, A. Machine learning and BIM visualization for maintenance issue classification and enhanced data collection. Adv. Eng. Inform. 2018, 38, 101–112. [Google Scholar] [CrossRef]
- Dutta, S.; Burak Gunay, H.; Bucking, S.; Dutta, Ã. Benchmarking operational performance of buildings by text mining tenant surveys. Sci. Technol. Built Environ. 2021, 27, 741–755. [Google Scholar] [CrossRef]
- Abidi, M.H.; Umer, U.; Mohammed, K.; Aboudaif, M.K.; Alkhalefah, H. Mathematics Automated Maintenance Data Classification Using Recurrent Neural Network: Enhancement by Spotted Hyena-Based Whale Optimization. Mathematics 2020, 8, 2008. [Google Scholar] [CrossRef]
- Wen, Q.; Zhang, J.-P.; Hu, Z.-Z.; Xiang, X.-S.; Shi, T. A Data-Driven Approach to Improve the Operation and Maintenance Management of Large Public Buildings. IEEE Access 2019, 7, 176127–176140. [Google Scholar] [CrossRef]
- Gholami, P.; Hafezalkotob, A. Maintenance scheduling using data mining techniques and time series models. Int. J. Manag. Sci. Eng. Manag. 2018, 13, 100–107. [Google Scholar] [CrossRef]
- Cao, Y.; Song, X.; Wang, T. Development of an Energy-Aware Intelligent Facility Management System for Campus Facilities. Procedia Eng. 2015, 118, 449–456. [Google Scholar] [CrossRef]
- Kim, K.; Yu, J.; Student, P.D. Improvement of Facility Condition Assessment Processes Using BIM Data. Constr. Res. Congr. 2016, 2016, 2432–2442. [Google Scholar] [CrossRef]
- Hwang, H.J.; Lee, J.H.; Hwang, J.S.; Jun, H.B. A study of the development of a condition-based maintenance system for an LNG FPSO. Ocean Eng. 2018, 164, 604–615. [Google Scholar] [CrossRef]
- Foresti, R.; Rossi, S.; Magnani, M.; Guarino Lo Bianco, C.; Delmonte, N. Smart Society and Artificial Intelligence: Big Data Scheduling and the Global Standard Method Applied to Smart Maintenance. Engineering 2020, 6, 835–846. [Google Scholar] [CrossRef]
- Ma, Z.; Ren, Y.; Xiang, X.; Turk, Z. Data-driven decision-making for equipment maintenance. Autom. Constr. 2020, 112, 103103. [Google Scholar] [CrossRef]
- Benndorf, G.A.; Wystrcil, D.; Réhault, N. A fault detection system based on two complementary methods and continuous updates. IFAC-PapersOnLine 2018, 51, 353–358. [Google Scholar] [CrossRef]
- Karim, R.; Westerberg, J.; Galar, D.; Kumar, U. Maintenance Analytics—The New Know in Maintenance. IFAC-PapersOnLine 2016, 49, 214–219. [Google Scholar] [CrossRef]
- Cheng, J.C.P.; Chen, W.; Chen, K.; Wang, Q. Data-driven predictive maintenance planning framework for MEP components based on BIM and IoT using machine learning algorithms. Autom. Constr. 2020, 112, 103087. [Google Scholar] [CrossRef]
- Aziz, Z.; Arslan, M. Leveraging BIM and Big Data to deliver well maintained highways. Facilities 2017, 35, 818–832. [Google Scholar] [CrossRef]
- Pruvost, H.; Enge-Rosenblatt, O.; Haufe, J. Information integration and semantic interpretation for building energy system operation and maintenance. In Proceedings of the IECON 2018-44th Annual Conference of the IEEE Industrial Electronics Society, Washington, DC, USA, 21–23 October 2018; pp. 813–818. [Google Scholar] [CrossRef]
- Gajzler, M. Text and data mining techniques in aspect of knowledge acquisition for decision support system in construction industry. Technol. Econ. Dev. Econ. Balt. J. Sustain. 2010, 16, 219–232. [Google Scholar] [CrossRef]
- Reffat, R.M.; Gero, J.S.; Peng, W. Improving the Management of Building Life Cycle: A Data Mining Approach. In Proceedings of the Clients Driving Innovation International Conference, Surfers Paradise, Australia, 25–27 October 2004; pp. 1–14. [Google Scholar]
- Xu, C.; Chen, H. A hybrid data mining approach for anomaly detection and evaluation in residential buildings energy data. Energy Build. 2020, 215, 109864. [Google Scholar] [CrossRef]
- Capozzoli, A.; Lauro, F.; Khan, I. Fault detection analysis using data mining techniques for a cluster of smart office buildings. Expert Syst. Appl. 2015, 42, 4324–4338. [Google Scholar] [CrossRef]
- Savino Piscitelli, M.; Mazzarelli, D.M.; Capozzoli, A. Enhancing operational performance of AHUs through an advanced fault detection and diagnosis process based on temporal association and decision rules. Energy Build. 2020, 226, 110369. [Google Scholar] [CrossRef]
- Aguilar, J.; Ardila, D.; Avendaño, A.; Macias, F.; White, C.; Gomez-Pulido, J.; Gutierrez De Mesa, J.; Garces-Jimenez, A.; Co, A.A. ) An Autonomic Cycle of Data Analysis Tasks for the Supervision of HVAC Systems of Smart Building. Energies 2020, 13, 3103. [Google Scholar] [CrossRef]
- Park, J.Y.; Wilson, E.; Parker, A.; Nagy, Z. The good, the bad, and the ugly: Data-driven load profile discord identification in a large building portfolio. Energy Build. 2020, 215, 109892. [Google Scholar] [CrossRef]
- Fan, C.; Xiao, F.; Song, M.; Wang, J. A graph mining-based methodology for discovering and visualizing high-level knowledge for building energy management. Appl. Energy 2019, 251, 113395. [Google Scholar] [CrossRef]
- Miller, C.; Nagy, Z.; Schlueter, A. A review of unsupervised statistical learning and visual analytics techniques applied to performance analysis of non-residential buildings. Renew. Sustain. Energy Rev. 2018, 81, 1365–1377. [Google Scholar] [CrossRef]
- Yang, C.; Shen, W.; Chen, Q.; Gunay, B. A practical solution for HVAC prognostics: Failure mode and effects analysis in building maintenance. J. Build. Eng. 2018, 15, 26–32. [Google Scholar] [CrossRef]
- Marzouk, M.; Abdelaty, A. Monitoring thermal comfort in subways using building information modeling. Energy Build. 2014, 84, 252–257. [Google Scholar] [CrossRef]
- Lin, M.; Afshari, A.; Azar, E. A data-driven analysis of building energy use with emphasis on operation and maintenance: A case study from the UAE. J. Clean. Prod. 2018, 192, 169–178. [Google Scholar] [CrossRef]
- Amos, D.; Nisham Musa, Z.; Peng Au-Yong, C. Modelling the performance of waste management services in Ghana’s public hospitals A facilities management perspective. Facilities 2020, 9, 715–738. [Google Scholar] [CrossRef]
- Kalluri, B.; Kamilaris, A.; Kondepudi, S.; Kua, H.W.; Tham, K.W. Applicability of using time series subsequences to study office plug load appliances. Energy Build. 2016, 127, 399–410. [Google Scholar] [CrossRef]
- Salvado, F.; Almeida, N.; Vale Azevedo, A. Aligning financial and functional equivalent depreciations rates of building assets. Eng. Cons. Arch. Mgmt. 2019, 27, 441–457. [Google Scholar] [CrossRef]
- Bartels, L.B.; Liu, L.Y.; El-Rayes, K.; El-Gohary, N.; Golparvar, M.; Grussing, M.N. Work Optimization with Association Rule Mining of Accelerated Deterioration in Building Components. J. Perform. Constr. Facil. 2020, 34, 04020033. [Google Scholar] [CrossRef]
- Marmo, R.; Nicolella, M.; Polverino, F.; Tibaut, A. A Methodology for a Performance Information Model to Support Facility Management. Sustainability 2019, 11, 7007. [Google Scholar] [CrossRef]
- Kim, J.M.; Kim, T.; Yu, Y.J.; Son, K. Development of a maintenance and repair cost estimation model for educational buildings using regression analysis. J. Asian Archit. Build. Eng. 2018, 17, 307–312. [Google Scholar] [CrossRef]
- Szönyi, L. Building Information Modelling in the decision process of retrofitting the envelope of public buildings—A case Study. Period. Polytech. Civ. Eng. 2010, 54, 143–154. [Google Scholar] [CrossRef]
- Kepplinger, P.; Huber, G.; Petrasch, J. Autonomous optimal control for demand side management with resistive domestic hot water heaters using linear optimization. Energy Build. 2015, 100, 50–55. [Google Scholar] [CrossRef]
- Doloi, H. Application of AHP in improving construction productivity from a management perspective. Constr. Manag. Econ. 2008, 26, 841–854. [Google Scholar] [CrossRef]
- Ishak, A. Technology assessment of liquid waste in rubber factory using analytical hierarchy process and promethee methods Supplier Selection Using Analytical Hierarchy Process (AHP) and Technique for Order Preference bu Similarity to Ideal Solution (TOPSIS) View project. In Proceedings of the 5th International Conference on Industrial, Mechanical, Electrical, and Chemical Engineering, Surakarta, Indonesia, 17–18 September 2019; Volume 2217, pp. 1–8. [Google Scholar] [CrossRef]
- Darko, A.; Chan, A.P.; Ameyaw, E.E.; Owusu, E.K.; Pärn, E.; Edwards, D.J. Review of application of analytic hierarchy process (AHP) in construction. Int. J. Constr. Manag. 2018, 19, 436–452. [Google Scholar] [CrossRef]
- Sapkota, M.; Arora, M.; Malano, H.; Sharma, A.; Moglia, M. Integrated evaluation of hybridwater supply systems using a PROMETHEE-GAIA approach. Water 2018, 10, 610. [Google Scholar] [CrossRef]
- Kowalski, W. Health Care Facilities. In Ultraviolet Germicidal Irradiation Handbook; Springer: Berlin/Heidelberg, Germany, 2009. [Google Scholar] [CrossRef]
- Lai, J.; Yuen, P.L. Identification, classification and shortlisting of performance indicators for hospital facilities management. Facilities 2021, 39, 4–18. [Google Scholar] [CrossRef]
- Si, X.S.; Wang, W.; Hu, C.H.; Zhou, D.H. Remaining useful life estimation—A review on the statistical data driven approaches. Eur. J. Oper. Res. 2011, 213, 1–14. [Google Scholar] [CrossRef]
- Musa, Z.N.; Pitt, M. Defining facilities management service delivery in UK shopping centres. J. Retail Leis. Prop. 2009, 8, 193–205. [Google Scholar] [CrossRef]
- Naghshbandi, S.N. Civil Engineering Journal BIM for Facility Management: Challenges and Research Gaps. 2016. Available online: www.CivileJournal.org (accessed on 30 September 2020).
- Shah Ali, A. Cost decision making in building maintenance practice in Malaysia. J. Facil. Manag. 2009, 7, 298–306. [Google Scholar] [CrossRef]
- Kim, S.; Lee, S.; Ahn, Y.H. Evaluating Housing Maintenance Costs with Loss-Distribution Approach in South Korean Apartment Housing. J. Manag. Eng. 2018, 35, 04018062. [Google Scholar] [CrossRef]
Publisher’s Note: MDPI stays neutral with regard to jurisdictional claims in published maps and institutional affiliations. |
© 2022 by the authors. Licensee MDPI, Basel, Switzerland. This article is an open access article distributed under the terms and conditions of the Creative Commons Attribution (CC BY) license (https://creativecommons.org/licenses/by/4.0/).


