Abstract
Densities and viscosities of the binary systems dimethylsulfoxide with diethylene glycol and methyldiethanolamine were measured at temperatures ranging from 293.15 to 313.15 K, at atmospheric pressure and over the entire composition range. The experimental density data was correlated as a function of composition using Belda’s and Herraez’s equations, and as a function of temperature and composition using the models of Emmerling et al. and Gonzalez-Olmos-Iglesias. The viscosity results were fitted to the Grunberg-Nissan, Heric-Brewer, Wilson, Noda, and Ishida and Eyring-NRTL equations. The values of viscosity deviation (), excess molar volume (VE), partial molar volumes ( and ) and apparent molar volume ( and ) were determined. The excess functions of the binary systems were fitted to the polynomial equations. The values of thermodynamic functions of activation of viscous flow were calculated and discussed.
1. Introduction
The removal of acidic gases or liquids such as carbon dioxide (CO2), sulfur dioxide (SO2), hydrogen sulfide (H2S), carbonyl sulfide (COS) and carbon disulfide (CS2) from natural settings, refineries, synthesis gas streams and petrochemicals are of increasing importance as environmental protection becomes more and more serious [1]. It is a significant operation in gas processing to eliminate acid compounds by means of various processes, among which is gas absorption by chemical solutions such as alkanolamines (monoethanolamine, diethanolamine, diisopropanolamine, or methyldiethanolamine) [2]. The importance of basic physicochemical properties for the density and viscosity data is an indispensable requirement over a broad range of temperatures for the absorption and desorption processes of SO2 [3].
Dimethyl sulfoxide (DMSO) was used intensively in SO2 absorption because of its low volatility and good affinity with SO2 [4,5]. The physicochemical properties of solutions of glycols are useful, since such solutions are used in several processes in the pharmaceutical, petroleum, cosmetic, oil and food industries [6]. Binary solution of DMSO with glycols may attract attention due to the possible intermolecular interplay of S=O group in DMSO with –OH group in glycol [7].
In this work, the densities and viscosities of binary systems of dimethyl sulfoxide (DMSO) + diethylene glycol (DEG) or methyldiethanolamine (MDEA) were measured at temperatures between 293.15 and 313.15 K, over the entire composition range and at atmospheric pressure. Investigations into the literature have shown that these systems have been examined but not in the same conditions. Tsierkezos et al. [6] reported the values of densities for diethylene glycol with dimethylsulfoxide at 298.15 K and Naidu et al. [8] investigated the densities and viscosities of diethylene glycol with dimethyl sulfoxide at 308.15 K. Wang et al. [1] studied densities of binary mixtures of dimethyl sulfoxide with methyldiethanolamine at atmospheric pressure with temperatures ranging from 293.15 to 363.15 K. Wang et al. [9] studied the densities and viscosities of diethylene glycol + dimethyl sulfoxide solutions in the temperature range 298.15–313.15 K.
The present work was mainly focused on investigating density and viscosity data of binary solutions of DEG + DMSO and MDEA + DMSO at T = 293.15, 298.15, 303.15, 308.15, and 313.15 K for the whole composition range. From our experimental data, excess molar volumes and viscosity deviations were calculated and correlated with the polynomial equations. The thermodynamic functions of activation of viscous flow have been estimated from the experimental values. Five equations were tested to correlate viscosity of the binary mixtures.
2. Materials and Methods
2.1. Materials
The chemical DMSO (mass ≥99.5%, CAS 67-68-5, water content ≤0.05%) was obtained from Merck, DEG (mass ≥99%, CAS 111-46-6, water content ≤1%) was supplied by Chemical Company and MDEA (mass ≥99%, CAS 105-59-9, water content ≤1%) was purchased from Chemical Company. In order to reduce the influence of water on the experiment, the chemicals DEG and MDEA were dried over molecular sieves (Fluka type 4 Å), and their effective component content was determined by means of gas chromatography. All specification of chemical samples is listed in Table 1. The measurements were made at atmospheric pressure, p = 0.1 MPa, which was measured in our laboratory by a mercury barometer with an uncertainty of ±0.002 MPa.
Table 1.
Specification of chemical samples.
2.2. Measurements and Method Analysis
The binary solutions were prepared by weighing using an analytical balance (Adventurer Pro AV 264CM model) at atmospheric pressure and ambient temperature with a precision of ±10−4 g. The uncertainty for the mixtures’mole fraction was less than 0.0006.
Densities of pure liquids and their mixtures were determined with an Anton Paar digital vibrating U-tube densimeter (model DMA 500). The temperature was determined with an integrated Pt100 platinum thermometer together with a Peltier element. The stated repeatability for density and temperature measurements by the manufacturer was 0.0002 g·cm−3 and 0.1 K respectively. The densimeter was calibrated with bidistilled and degassed water before and after each of the density measurements. The combined expanded uncertainty of the densities is estimated within 0.0015 g·cm−3 with a 0.95 level of confidence for the present work. Expanded uncertainty of the excess volume is estimated to be 0.04 cm3·mol−1 (0.95 confidence level).
Viscosities of the pure compounds and of the binary solutions were determined with an Ubbelohde kinematic, viscosity measuring unit ViscoClock (Schott-Gerate GmbH) that was kept in a vertical position in a thermostatic bath (U-10 Freital). The temperature was controlled with a precision of ±0.05 K.
The kinematic viscosity was calculated using the equation:
where ν is the kinematic viscosity and t is the flow time, A and B are characteristic constants of the viscometer. The constants A and B were determined by taking doubly distilled water and benzene (Merck, mole fraction purity ≥0.995) as the calibrating liquids. The accuracy of time measurement is ±0.01 s. The dynamic viscosity was determined using the equation:
where ρ is the density of the liquid.
Each value of the viscosity was the average of five measurements (the measurements refer to the uncertainty values within ±0.02 s). The combined relative expanded uncertainty of the dynamic viscosity was estimated to be 5%. Expanded uncertainties in the deviation viscosity was estimated to be 0.06 mPa·s (0.95 of confidence).
3. Results
3.1. Density and Viscosity
The experimental densities and viscosities for pure DMSO, DEG and MDEA in the temperature range from 293.15 to 313.15 K are found to be in good agreement with reported values in the literature and comparison of these values is reported in Table 2.
Table 2.
Experimental and literature values of density (ρ) and viscosity (η) of the pure components in the temperature range from 293.15 to 313.15 K.
DMSO density values reported in the literature [1,6,9,10,11,12,13,14,15,16] differ from our experimental data with a maximum of 0.2% and viscosity values reported in the literature [3,12,17,18,19,20,21] differ with a maximum of 2.5%. For DEG, density values found in the literature [1,9,22,23,24,25,26,27,28] differ with a maximum of 0.2% and for MDEA [1,29,30,31,32,33,34] they differ by less than 0.07%. Viscosity values reported in the literature differ from our results by a maximum of 2.3% for DEG [26,28] and a maximum of 2.1% for MDEA [29,30,31,35,36,37]. Viscosity values of DMSO and DEG reported by Wang et al. [9] differ by more than 30% compared with our results. These differences can be attributed to the different purity of the reagents used.
The experimental densities and viscosities for the binary systems DEG (1) + DMSO (2) and MDEA (1) + DMSO (2) are listed in Table 3 and Table 4.
Table 3.
Density values ρ/(g·cm−3) as a functions of mole fraction in the temperature range from 293.15 to 313.15 K and at atmospheric pressure.
Table 4.
Viscosity values η/(mPa·s) as a functions of mole fraction in the temperature range from 293.15 to 313.15 K and at atmospheric pressure.
The density of binary system DEG (1) + DMSO (2) increases with the increase in DEG concentration, and for the system MDEA (1) + DMSO (2), density increases with the increase in DMSO concentration. Viscosity of binary system DEG (1) + DMSO (2) increases with the increase in DEG concentration, while for the system MDEA (1) + DMSO (2), it increases with the increase in MDEA concentration.
The densities of binary solutions were represented as a function on composition by the following Belda [38] (Equation (3)) and Herraez [39] (Equation (4)) equations, and with composition and temperature using the Emmerling et al. [40] (Equation (5)) and Gonzalez-Olmos Iglesias [41] (Equation (6)) equations:
The temperature dependence of the densities (ρi) of each pure substance i involved in Equation (5) is expressed using the equation:
The adjustable parameters of these equations (m1, m2, A, B, C, P1–P9, Ai, Bi, Ci and Aij) were estimated using the experimental data and a nonlinear regression analysis employing the Levenberg-Marquardt algorithm [42]. Table A1 and Table A2 in the Appendix A show the fitting parameters along with the standard deviation calculated with the equation:
where X is the value of the analyzed property, m is the number of data points, and n is the number of estimated parameters. Data presented in Table A1 and Table A2 show that Herraez’s equation offers the best results for correlating the density with composition, while Emmerling et al.’s equations the best for correlating the density of the binary solutions with composition and temperature.
In this paper, the one-parameter Grunberg–Nissan [43] and two-parameter Heric–Brewer [44], Wilson [45], Noda and Ishida [46] and Eyring-NRTL [47] models were used to represent the dependence of viscosity on the concentration of components in binary systems.
Grunberg and Nissan [43] proposed an equation based on a parameter:
The Heric–Brewer [44] equation with two parameters is:
By the application of the Wilson [45] equation, viscosity of the binary mixtures can be expressed as:
Noda and Ishida [46] proposed the following semi-empirical equation:
The Eyring-NRTL [47] correlative model is given by the relation:
In these equations η, and η1, η2 are the dynamic viscosities of the liquid mixtures and of the pure components 1 and 2, x1, x2 are the mole fractions, M1, M2 are the molecular masses, V is the molar volume of the mixtures, V1 and V2 are the respective molar volumes of the pure components, T is the temperature, R is the gas constant; d, α12, α21, λ12, λ21, w12, w21, τ12 and τ12 are interaction parameters (viscosity coefficients) and reflect the non-ideality of the systems. The Eyring-NRTL equation has three parameters, including α, which is a measure of non-ideality of the systems, considered here to be fixed at 0.20 [48].
The parameters were estimated using the experimental viscosity data and a non-linear regression analysis employing the Levenberg-Marquardt algorithm [42].
The ability of these models to correlate viscosity data was tested by calculating the average absolute deviation (ADD%), between the experimental and calculated values, using the equation:
where n is the number of experimental data points.
The presented data in Table A3 show that, for the DEG + DMSO system, ADD% values of maximum 2% are obtained for the Grunberg–Nissan and Noda–Ishida equations, and for the MDEA + DMSO system, the ADD% values for the two equations are very high (10%). For the Heric–Brewer equation, ADD% values of maximum 1.5% are obtained for the DEG + DMSO system and of maximum 6.0% in the case of the system formed by MDEA and DMSO. Approximately the same values are obtained for the Wilson equation. The Eyring–NRTL equation presents the best results, with ADD% values of maximum 0.8% for the DEG + DMSO system and maximum 3.3% for the MDEA + DMSO system. The higher ADD% in the MDEA + DMSO system than in the DEG + DMSO system can be attributed to higher deviation of the system from ideality. The obtained ADD% values lower than 5% are regarded to be acceptable for engineering calculations [49].
3.2. Excess Properties
3.2.1. Excess Molar Volume
The excess molar volumes have been calculated from the experimental densities data using the following equation:
where x1 and x2 are the mole fractions of the components, M1 and M2 are the molar masses of components 1 and 2, ρ, ρ1 and ρ2 are the respective densities of the solution and of the pure components. The results of excess molar volumes are illustrated in Figure 1 and Figure 2.
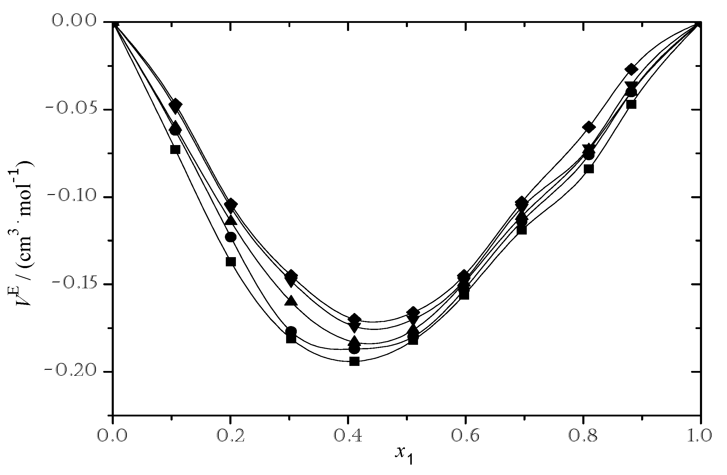
Figure 1.
Excess molar volumes (VE) with mole fraction for DEG (1) + DMSO (2) system at various temperatures: ■ 293.15 K; ● 298.15 K; ▲ 303.15 K; ▼ 308.15 K; ♦ 313.15 K.
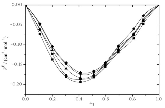
Figure 2.
Excess molar volumes (VE) with mole fraction for MDEA (1) + DMSO (2) system at various temperatures: ■ 293.15 K; ● 298.15 K; ▲ 303.15 K; ▼ 308.15 K; ♦ 313.15 K.
The experimental excess molar volumes are negative for the DEG + DMSO system and positive for the MDEA + DMSO binary system in the whole composition range at all temperatures.
The negative values are a consequence of the following effects: (1) strong intermolecular interactions due to the charge-transfer complex, dipole-dipole and dipole-induced dipole interactions, and H-bonding between unlike molecules finally leading to more efficient packing in the mixture than in the pure liquids; (2) structural effects which arise from suitable interstitial accommodation giving a more compact structure of solutions [50].
The negative excess volume values for the DEG + DMSO system indicated that the volume of the mixture was less than the sum of the volumes of the pure components, possibly due to contraction of the mixing volume caused by structural effects and strong intermolecular interactions between DEG and DMSO. Similar behavior was observed by Qiaoet al. [12] for the binary system tri-ethylene glycol + dimethyl sulfoxide.
The value became less negative with increasing temperature and arrived at the minimum around molar fraction 0.40 for DEG at all temperatures. These values indicate that there is a maximum volume contraction on mixing DEG with DMSO at a rate of 2:3.
Dimethyl sulfoxide is a highly polar solvent, not forming H-bond networks and tending toward self-association [1]. The molecular dynamics simulations demonstrated that in liquid DMSO, the H-bonds C–H …O=S are formed [51]. Amines are moderately polar but not as polar as alcohols of comparable molecular weights, and the polar nature of N–H results in the formation of hydrogen bonds with other amine molecules, or other H-bonding systems [52,53]. In addition, DMSO can provide an S=O group and the hydroxylamines can provide OH or C-H groups for interactions [54].
The positive values for the MDEA + DMSO system indicate that there were no strong intermolecular interactions. The positive values are due to expansion of the solution volume due to mixing caused by the hydrogen bond rupture and dispersive interactions between unlike molecules [55]. These positive values of excess volume for the MDEA + DMSO system can be explained by the fact that DMSO forms a strong associative structure and by the self-association of MDEA molecules. The effect of temperature on the excess volumes shows a systematic decrease with rising temperature.
3.2.2. Viscosity Deviation
The viscosity deviation (Δη) values were calculated from the experimental data of viscosity using the equation:
where η is the dynamic viscosity of the mixture, x1, x2 and η1, η2 are the mole fractions and the dynamic viscosities of pure components 1 and 2, respectively.
The Δη values are shown in Figure 3 and Figure 4. The viscosity deviation values are negative at all investigated temperatures for both systems. The viscosity deviations may be generally explained by considering the following factors: (1) the difference in size and shape of the component molecules and the loss of dipolar association to a decrease in viscosity; (2) specific interactions between unlike molecules, such as H-bond formation, and charge transfer complexes may cause an increase in the viscosity of mixtures rather than in pure components. The former effect produces negative excess viscosity, and the latter effect produces positive excess viscosity [56]. For the DEG + DMSO system, the negative values of viscosity deviation indicate that the strength of specific interactions is not the only factor influencing the deviation in viscosity. The molecular size and shape of the components also play an important role [57]. For these systems the negative values of viscosity deviation indicate that the molecular size and shape of the components is a more important factor than the strength of specific interactions for determining the viscosity deviation.
Figure 3.
Viscosity deviation (Δη) with mole fraction for DEG (1) + DMSO (2) system at various temperatures: ■ 293.15 K; ● 298.15 K; ▲ 303.15 K; ▼ 308.15 K; ♦ 313.15 K.
Figure 4.
Viscosity deviation (Δη) with mole fraction for MDEA (1) + DMSO (2) system at various temperatures: ■ 293.15 K; ● 298.15 K; ▲ 303.15 K; ▼ 308.15 K; ♦ 313.15 K.
The negative values of viscosity deviation for MDEA + DMSO corroborated with positive VE values demonstrate that there were no strong molecular interactions.
The values of viscosity deviation decrease with an increase in temperature. An increase in temperature decreases self-association as well as the association between unlike components because of the increase in thermal energy [58].
The excess molar volumes and viscosity deviationof the binary systems can be represented by the Redlich–Kister [59] (Equation (18)) and Hwang [60] (Equation (19)) equations:
where XE represents either of the following properties: VE, Δη; x1, x2 are the mole fractions of the components 1 and 2, respectively, and ak, A0, A1, A2 denote the polynomial coefficients.
In addition, the excess molar volumes were also correlated with the Myers and Scott [61] equation:
where XE is VE and z12 = x1 − x2. Bk and Cl are polynomial coefficients.
The values of polynomial coefficients are given in Table A4 along with the standard deviation, σ, calculated with Equation (9). From the presented data it can be seen that, for both systems, the excess molar volume is best correlated using the Myers and Scott equation. The Redlich–Kister equation shows better results than the Hwang equation for correlating the viscosity deviation for both systems.
3.2.3. Apparent Molar Volume
The apparent molar volumes Vϕ,1 and Vϕ,2 of the binary systems were calculated with the equations [62]:
3.2.4. Partial Molar Volumes
Partial molar volumes were calculated using the following equations:
where and are the molar volumes of pure components. The derivative in Equations (23) and (24) was obtained by differentiation of Equation (18), which leads to the following equations:
Our results show that for the DEG + DMSO system, the decrease in the DMSO concentration leads to the increase in the values of the apparent molar volumes and partial molar volumes of DEG, and the decrease in the values of the apparent molar volumes and partial molar volumes of DMSO. For the MDEA + DMSO system the decrease in the DMSO concentration leads to the decrease in the values of the apparent molar volumes and partial molar volumes of MDEA and the increase in the values of the apparent molar volumes and partial molar volumes of DMSO.
3.3. Thermodynamic Functions of Activation
The activation energy of viscous flow was calculated with the equations [63]:
where η is the viscosity of a liquid solution, h is Planck’s constant, N is Avogadro´s number, V is the molar volume of the solution, R is the universal gas constant, T is temperature,, and are the molar Gibbs energy, enthalpy and entropy of activation of viscous flow. The plots of ln(ηV/hN) versus 1/T are linear in the temperature range 293.15 to 313.15 K and the values of enthalpy of activation of viscous flow () and entropy of activation viscous flow () were obtained from the corresponding slopes and intercept. The values of were also calculated. The values of thermodynamic functions of activation of viscous flow are listed in Table 5. The values of and are positive for both binary systems and increase with the decrease in DMSO concentration in the solution at a constant temperature. The values of at constant concentration decrease if the temperature increases, except for the pure DMSO.
Table 5.
Values of ΔG≠, ΔH≠, ΔS≠ for the binary mixtures.
The values of are positive for all compoundsand binary mixtures except DMSO.
The positive . values decrease with increasing DMSO concentration, indicating that the viscous flow in DMSO is easier than in binary mixtures (DEG + DMSO, MDEA + DMSO) or in DEG. The values decrease with increasing DMSO concentration for both analyzed systems, which reveals that the viscous flow is more ordered processing DMSO than in binary mixtures or in DEG.
4. Conclusions
Density and viscosity of the binary systems DEG (1) + DMSO (2) and MDEA (1) + DMSO (2) were determined at temperatures between 293.15 to 313.15 K and atmospheric pressure. The calculated VE values are negative for the DEG (1) + DMSO (2) system and positive for the MDEA (1) + DMSO (2) system, while the calculated Δη were negative for both systems. Models from Grunberg–Nissan, Heric–Brewer, Wilson, Noda–Ishida and Eyring–NRTL have been used to calculate viscosity coefficients and were compared with experimental data. The results showed that the Eyring–NRTL model is adequate to describe the viscosities of the binary mixtures. The activation energies of viscous flow were calculated. The values of and are positive for both binary systems and the values of are positive for all compounds and binary mixtures except DMSO.
Author Contributions
Conceptualization, M.M.B.; methodology, V.D.; validation, V.D.; resources, M.M.B.; data curation, V.D.; writing—original draft preparation, M.M.B.; data analysis, M.M.B.; writing—review and editing, V.D. All authors have read and agreed to the published version of the manuscript.
Funding
This research received no external funding.
Institutional Review Board Statement
Not applicable.
Informed Consent Statement
Not applicable.
Data Availability Statement
Not applicable.
Conflicts of Interest
The authors declare no conflict of interest.
Appendix A
Table A1.
Parameters for the Belda and Herraez equations and standard deviations at temperature range from (293.15 to 313.15) K.
Table A1.
Parameters for the Belda and Herraez equations and standard deviations at temperature range from (293.15 to 313.15) K.
| Parameters and σ/(g·cm−3) | T/(K) | |||||
|---|---|---|---|---|---|---|
| Model | 293.15 | 298.15 | 303.15 | 308.15 | 313.15 | |
| DEG (1) + DMSO (2) | ||||||
| Belda | m1 m2 104.σ | 0.0732 −0.5208 1.49 | 0.0781 −0.4861 1.94 | 0.0914 −0.4518 1.81 | 0.1248 −0.4087 1.97 | 0.0734 −0.4267 2.12 |
| Herraez | A B C 105·σ | 0.8147 −1.0314 0.7901 7.84 | 0.8549 −1.1068 0.8852 7.49 | 0.8652 −1.0394 0.8077 4.70 | 0.8883 −1.0627 0.8238 4.95 | 0.8994 −1.0737 0.8712 2.80 |
| MDEA (1) + DMSO (2) | ||||||
| Belda | m1 m2 104·σ | 0.3401 −0.2987 1.13 | 0.3454 −0.2827 1.24 | 0.3586 −0.2690 1.53 | 0.3935 −0.2366 1.77 | 0.4319 −0.2016 2.09 |
| Herraez | A B C 104·σ | 0.8238 −0.7358 0.3382 1.17 | 0.8289 −0.7382 0.3382 0.99 | 0.8346 −0.7492 0.3481 1.13 | 0.8448 −0.7638 0.3557 1.27 | 0.8576 −0.7930 0.3788 1.20 |
Table A2.
Values of parameters in the range 293.15–313.15 K for the Emmerling et al. and Gonzales-Olmos-Iglesias models and standard deviations 1.
Table A2.
Values of parameters in the range 293.15–313.15 K for the Emmerling et al. and Gonzales-Olmos-Iglesias models and standard deviations 1.
| DEG (1) + DMSO (2) A1 = 1.0860 A2 = 1.4180 P1 = −0.0368 P4 = −0.3664 P7 = 0.4773 A00 = 1.4584 A10 = −0.4239 A20 = 0.0383 MDEA (1) + DMSO (2) A1 = 1.6658 A2 = 1.4324 P1 = 0.1702 P4 = −0.2610 P7 = 0.3710 A00 = 1.4621 A10 = 0.3647 A20 = −0.1692 | Emmerling et al. B1 = 9.7611 × 10−4 B2 = −0.0012 P2 = 3.6037 × 10−4 P5 = 0.0023 P8 = −0.0030 104·σ = 1.09 Gonzalez-Olmos-Iglesias A01 = −0.0014 A11 = 0.0028 A21= −3.6947 × 10−4 104·σ = 3.14 Emmerling et al. B1 = −0.0034 B2 = −0.0013 P2 = −0.0016 P5 = 0.0019 P8 = −0.0026 104·σ = 1.52 Gonzalez-Olmos-Iglesias A01 = −0.0015 A11 = −0.0035 A21 = 0.0016 104·σ = 3.87 | C1 = −2.9500 × 10−6 C2 = 2.9207 × 10−7 P3 = −6.2313 × 10−7 P6 = −3.6487 × 10−6 P9 = 4.6316 × 10−6 A02 = 6.9155 × 10−7 A12 = −4.4132 × 10−6 A22 = 6.3730 × 10−7 C1 = 4.2989 × 10−6 C2 = 4.4600 × 10−7 P3 = 3.0708 × 10−6 P6 = −3.4634 × 10−6 P9 = 4.5659 × 10−6 A02 = 8.2965 × 10−7 A12 = 6.4086 × 10−6 A22 = −3.0582 × 10−6 |
1 Units: Ai, P1, P4, P7, A00, A10, A20, σ:g·cm−3; Bi, P2, P5, P8, A01, A11, A21: g·cm−3 K−1; Ci, P3,P6, P9, A02, A12, A22: g·cm−3·K−2.
Table A3.
Values of parameters for the relations of Grunberg–Nissan, Heric–Brewer, Wilson, Noda–Ishida and Eyring–NRTL and average absolute deviation in the temperature range from 293.15 to 313.15 K.
Table A3.
Values of parameters for the relations of Grunberg–Nissan, Heric–Brewer, Wilson, Noda–Ishida and Eyring–NRTL and average absolute deviation in the temperature range from 293.15 to 313.15 K.
Model | Parameters and ADD% | T/(K) | ||||
|---|---|---|---|---|---|---|
| 293.15 | 298.15 | 303.15 | 308.15 | 313.15 | ||
| DEG (1) + DMSO (2) | ||||||
| Grunberg- Nissan | d ADD% | 0.528 1.03 | 0.533 1.91 | 0.426 2.00 | 0.520 0.84 | 0.531 0.96 |
| Heric-Brewer | α12 α21 ADD% | 0.575 −0.122 0.75 | 0.582 −0.357 0.41 | 0.475 −0.350 0.69 | 0.568 −0.130 1.45 | 0.579 −0.164 0.51 |
| Wilson | λ12 λ21 ADD% | −481.19 −681.61 0.82 | 1985.47 −1986.45 0.86 | 1754.04 −1754.39 1.23 | −287.47 −868.51 0.56 | 724.45 −1501.24 0.50 |
| Noda and Ishida | w12 w21 ADD% | −30.23 30.42 1.02 | −31.10 −31.28 1.90 | −28.29 28.43 1.97 | −30.77 30.96 0.85 | −31.31 31.50 0.93 |
| Eyring-NRTL a | τ12 τ12 ADD% | −0.455 1.172 0.80 | −1.227 2.586 0.58 | −1.380 2.753 0.66 | −0.544 1.297 0.54 | −0.780 1.681 0.50 |
| MDEA (1) + DMSO (2) | ||||||
| Grunberg- Nissan | d ADD% | 1.627 10.41 | 1.517 10.68 | 1.383 9.60 | 1.224 8.84 | 1.250 8.47 |
| Heric-Brewer | α12 α21 ADD% | 1.719 −1.889 5.82 | 1.610 −1.965 5.02 | 1.474 −1.762 4.82 | 1.316 −1.609 4.90 | 1.342 −1.574 3.68 |
| Wilson | λ12 λ21 ADD% | 3811.93 −3812.09 6.33 | 3720.99 −3727.36 6.68 | 3538.15 −3555.24 6.37 | 3393.73 −3399.01 6.50 | 3422.86 −3425.11 5.46 |
| Noda and Ishida | w12 w21 ADD% | −53.26 53.84 10.43 | −52.00 52.55 10.68 | −50.55 51.04 9.62 | −48.21 48.65 8.88 | −48.71 49.17 8.49 |
| Eyring-NRTL a | τ12 τ12 ADD% | 0.014 14.593 2.18 | −0.136 14.381 1.61 | −0.049 15.552 1.74 | −1.329 8.453 3.30 | −1.362 7.5085 3.30 |
a Eyring-NRTL as two-parameter model (α = 0.20).
Table A4.
Polynomial coefficients 1 and standard deviations (σ) for the binary systems in the temperature range from 293.15 to 313.15 K.
Table A4.
Polynomial coefficients 1 and standard deviations (σ) for the binary systems in the temperature range from 293.15 to 313.15 K.
Model | Parameters and σ | T/(K) | ||||
|---|---|---|---|---|---|---|
| 293.15 | 298.15 | 303.15 | 308.15 | 313.15 | ||
| VE/(cm3·mol−1) DEG (1) + DMSO (2) | ||||||
| Redlich-Kister | a0 a1 a2 a3 103·σ | −0.736 0.420 0.157 −0.384 3.0 | −0.726 0.411 0.296 −0.422 3.5 | −0.701 0.339 0.319 −0.328 2.7 | −0.679 0.287 0.379 −0.307 3.7 | −0.668 0.280 0.453 −0.198 2.4 |
| Hwang | A0 A1 A2 103·σ | −0.785 0.545 −0.139 7.4 | −0.821 0.703 0.071 8.0 | −0.805 0.689 0.150 6.3 | −0.803 0.717 0.285 6.3 | −0.817 0.853 0.348 4.4 |
| Myers and Scott | B0 B1 B2 C0 C1 103·σ | −0.730 −0.391 −0.240 1.122 1.001 2.9 | −0.720 −0.343 0.105 1.060 0.693 3.3 | −0.708 −0.003 −0.394 0.556 1.488 2.0 | −0.680 −0.141 0.137 0.654 0.680 3.9 | −0.666 0.004 0.518 0.410 0.018 2.6 |
| MDEA (1) + DMSO (2) | ||||||
| Redlich-Kister | a0 a1 a2 a3 103·σ | 1.436 0.164 −0.274 0.208 5.1 | 1.403 0.188 −0.307 0.250 5.3 | 1.364 0.211 −0.359 0.240 8.4 | 1.307 0.268 −0.411 0.264 10.0 | 1.259 0.315 −0.520 0.281 10.4 |
| Hwang | A0 A1 A2 103·σ | 1.527 −0.084 −0.647 5.2 | 1.505 −0.083 −0.737 5.6 | 1.483 −0.129 −0.830 8.2 | 1.444 −0.120 −0.977 9.7 | 1.432 −0.202 −1.186 10.1 |
| Myers and Scott | B0 B1 B2 C0 C1 103·σ | 1.428 −0.387 −1.759 −0.394 −1.078 3.8 | 1.389 −0.586 −1.874 −0.573 −1.152 5.4 | 1.348 −0.466 −1.742 −0.522 −1.073 8.4 | 1.287 −0.425 −1.836 −0.545 −1.162 7.9 | 1.234 −0.313 −1.788 −0.519 −1.125 8.2 |
| Δη/(mPa·s) DEG (1) + DMSO (2) | ||||||
| Redlich-Kister | a0 a1 a2 a3 σ | −30.94 −8.67 −6.08 −6.46 0.11 | −23.81 −7.84 −6.20 6.31 0.05 | −18.47 −7.25 −2.65 −0.60 0.06 | −13.15 −3.29 −1.35 −0.65 0.04 | −10.22 −2.78 0.31 1.15 0.03 |
| Hwang | A0 A1 A2 σ | −28.89 −21.19 4.89 0.11 | −21.73 −20.30 3.67 0.07 | −17.60 −12.42 5.41 0.06 | −12.70 −6.00 2.40 0.03 | −10.34 −2.39 3.29 0.04 |
| MDEA (1) + DMSO (2) | ||||||
| Redlich-Kister | a0 a1 a2 a3 σ | −119.76 −45.73 −19.54 −54.82 0.63 | −85.34 −35.93 −20.99 −43.35 0.39 | −62.82 −22.03 −15.89 −42.66 0.37 | −48.12 −17.44 −7.35 −27.20 0.26 | −34.08 −11.65 −8.74 −23.83 0.19 |
| Hwang | A0 A1 A2 σ | −113.24 −103.14 51.24 0.80 | −78.34 −88.66 32.85 0.56 | −57.52 −64.94 22.75 0.59 | −45.67 −41.77 22.27 0.38 | −31.17 −35.30 12.10 0.32 |
1 Units: cm3·mol−1 for VE and mPa·s for Δη.
Table A5.
Apparent molar volumes of DEG, Vϕ,1 (cm3·mol−1), for binary systems DEG + DMSO and apparent molar volumes of MDEA, Vϕ,1 (cm3·mol−1), for binary system MDEA + DMSO in the temperature range from 293.15 to 313.15 K.
Table A5.
Apparent molar volumes of DEG, Vϕ,1 (cm3·mol−1), for binary systems DEG + DMSO and apparent molar volumes of MDEA, Vϕ,1 (cm3·mol−1), for binary system MDEA + DMSO in the temperature range from 293.15 to 313.15 K.
x1 | T/(K) | ||||
|---|---|---|---|---|---|
| 293.15 | 298.15 | 303.15 | 308.15 | 313.15 | |
| DEG (1) + DMSO (2) | |||||
| 0.0000 0.1062 0.2007 | - 94.499 94.759 | - 94.922 95.157 | - 95.293 95.560 | - 95.770 95.983 | - 96.147 96.366 |
| 0.3034 0.4110 0.5108 0.5972 0.6955 0.8096 0.8819 1.0000 | 95.077 95.391 95.645 95.837 96.023 96.203 96.306 96.455 | 95.445 95.775 96.035 96.236 96.433 96.626 96.736 96.895 | 95.861 96.172 96.440 96.648 96.853 97.055 97.171 97.340 | 96.287 96.591 96.858 97.068 97.280 97.486 97.605 97.779 | 96.679 96.994 97.270 97.487 97.707 97.925 98.049 98.232 |
| MDEA (1) + DMSO (2) | |||||
| 0.0000 0.1003 0.1967 0.2997 0.4006 0.5001 0.6020 0.6937 0.7983 0.8967 1.0000 | - 114.274 113.424 112.488 111.671 110.936 110.265 109.730 109.186 108.731 108.310 | - 114.764 113.859 112.975 112.167 111.429 110.760 110.226 109.682 109.226 108.805 | - 115.141 114.243 113.405 112.618 111.886 111.229 110.706 110.169 109.719 109.304 | - 115.450 114.619 113.843 113.053 112.343 111.700 111.183 110.654 110.208 109.797 | - 115.770 115.008 114.263 113.511 112.815 112.182 111.671 111.151 110.711 110.305 |
Table A6.
Apparent molar volumes of DMSO, Vϕ,2 (cm3·mol−1), for binary systems DEG + DMSO and apparent molar volumes of DMSO, Vϕ,2 (cm3·mol−1), for binary system MDEA + DMSO in the temperature range from 293.15 to 313.15 K.
Table A6.
Apparent molar volumes of DMSO, Vϕ,2 (cm3·mol−1), for binary systems DEG + DMSO and apparent molar volumes of DMSO, Vϕ,2 (cm3·mol−1), for binary system MDEA + DMSO in the temperature range from 293.15 to 313.15 K.
x1 | T/(K) | ||||
|---|---|---|---|---|---|
| 293.15 | 298.15 | 303.15 | 308.15 | 313.15 | |
| DEG (1) + DMSO (2) | |||||
| 0.0000 0.1062 0.2007 0.3034 0.4110 0.5108 0.5972 0.6955 0.8096 0.8819 1.0000 | 71.014 70.966 70.899 70.832 70.780 70.752 70.752 70.765 70.725 70.792 - | 71.339 71.304 71.244 71.166 71.124 71.090 71.095 71.120 71.111 71.195 - | 71.656 71.633 71.585 71.522 71.462 71.432 71.438 71.466 71.467 71.533 - | 71.989 71.968 71.917 71.862 71.801 71.767 71.764 71.808 71.799 71.899 - | 72.322 72.304 72.254 72.201 72.145 72.114 72.111 72.158 72.211 72.327 - |
| MDEA (1) + DMSO (2) | |||||
| 0.0000 0.1003 0.1967 0.2997 0.4006 0.5001 0.6020 0.6937 0.7983 0.8967 1.0000 | 71.014 71.004 71.080 71.188 71.337 71.485 71.634 71.794 72.003 72.066 - | 71.339 71.332 71.389 71.514 71.670 71.807 71.959 72.121 72.333 72.397 - | 71.666 71.660 71.709 71.842 72.004 72.126 72.273 72.455 72.655 72.666 - | 71.989 71.972 72.018 72.167 72.302 72.434 72.597 72.765 72.986 72.944 - | 72.322 72.295 72.340 72.482 72.632 72.764 72.923 73.076 73.320 73.224 - |
Table A7.
Partial molar volumes (cm3·mol−1) for binary systems in the temperature range from 293.15 to 313.15 K.
Table A7.
Partial molar volumes (cm3·mol−1) for binary systems in the temperature range from 293.15 to 313.15 K.
x1 | T/(K) | ||||
|---|---|---|---|---|---|
| 293.15 | 298.15 | 303.15 | 308.15 | 313.15 | |
| DEG (1) + DMSO (2) | |||||
| 0.0000 0.1062 0.2007 0.3034 0.4110 0.5108 0.5972 0.6955 0.8096 0.8819 1.0000 | 94.262 94.243 94.286 94.375 94.490 94.600 94.687 94.770 94.837 94.862 94.877 | 94.773 94.679 94.675 94.728 94.820 94.918 95.001 95.082 95.150 95.176 95.192 | 95.142 95.067 95.067 95.115 95.197 95.284 95.358 95.431 95.494 95.519 95.535 | 95.635 95.533 95.513 95.541 95.606 95.681 95.748 95.816 95.875 95.900 95.915 | 95.966 95.888 95.876 95.904 95.964 96.033 96.096 96.161 96.221 96.246 96.263 |
| MDEA (1) + DMSO (2) | |||||
| 0.0000 0.1003 0.1967 0.2997 0.4006 0.5001 0.6020 0.6937 0.7983 0.8967 1.0000 | 115.271 115.225 115.145 115.034 114.915 114.799 114.690 114.607 114.536 114.495 114.481 | 115.647 115.644 115.593 115.505 115.400 115.292 115.190 115.110 115.042 115.003 114.989 | 115.955 115.978 115.947 115.877 115.786 115.689 115.594 115.519 115.453 115.415 115.401 | 116.191 116.266 116.274 116.235 116.167 116.087 116.003 115.936 115.876 115.840 115.827 | 116.400 116.539 116.595 116.595 116.555 116.492 116.421 116.360 116.303 116.269 116.257 |
Table A8.
Partial molar volumes (cm3·mol−1) for binary systems in the temperature range from 293.15 to 313.15 K.
Table A8.
Partial molar volumes (cm3·mol−1) for binary systems in the temperature range from 293.15 to 313.15 K.
x1 | T/(K) | ||||
|---|---|---|---|---|---|
| 293.15 | 298.15 | 303.15 | 308.15 | 313.15 | |
| DEG (1) + DMSO (2) | |||||
| 0.0000 0.1062 0.2007 0.3034 0.4110 0.5108 0.5972 0.6955 0.8096 0.8819 1.0000 | 71.014 71.007 70.992 70.974 70.954 70.933 70.907 70.863 70.774 70.688 70.471 | 71.338 71.329 71.313 71.293 71.274 71.258 71.241 71.211 71.146 71.078 70.897 | 71.666 71.656 71.639 71.616 71.593 71.573 71.554 71.527 71.475 71.425 71.295 | 71.989 71.979 71.960 71.935 71.910 71.889 71.871 71.849 71.809 71.770 71.669 | 72.322 72.313 72.293 72.267 72.242 72.224 72.213 72.206 72.202 72.200 72.189 |
| MDEA (1) + DMSO (2) | |||||
| 0.0000 0.1003 0.1967 0.2997 0.4006 0.5001 0.6020 0.6937 0.7983 0.8967 1.0000 | 71.014 71.034 71.086 71.171 71.281 71.414 71.577 71.748 71.977 72.231 72.548 | 71.338 71.359 71.411 71.496 71.605 71.736 71.896 72.065 72.292 72.548 72.872 | 71.666 71.686 71.738 71.823 71.931 72.060 72.214 72.374 72.587 72.825 73.122 | 71.989 72.010 72.064 72.149 72.257 72.383 72.534 72.690 72.897 73.127 73.417 | 72.322 72.344 72.400 72.487 72.593 72.716 72.859 73.003 73.192 73.399 73.657 |
References
- Wang, X.; Yang, F.; Gao, Y.; Liu, Z. Volumetric properties of binary mixtures of dimethyl sulfoxide with amines from (293.15 to 363.15) K. J. Chem. Thermodyn. 2013, 57, 145–151. [Google Scholar] [CrossRef]
- Kohl, A.L.; Nielsen, R. Gas Purification, 5th ed.; Gulf Publishing Co.: Houston, TX, USA, 1997. [Google Scholar]
- Zhao, T.; Zhang, J.; Guo, B.; Zhang, F.; Sha, F.; Xie, X.; Wei, X. Density, viscosity and spectroscopic studies of the binary systems of ethylene glycol + dimethyl sulfoxide at T = (298.15 to 323.15) K. J. Mol. Liq. 2015, 207, 315–322. [Google Scholar] [CrossRef]
- Huang, K.; Chen, Y.L.; Zhang, X.M.; Xia, S.; Wu, Y.T.; Hu, X.B. SO2 absorption in acid salt ionic liquids/sulfolane binary mixtures: Experimental study and thermodynamic analysis, Chem. Eng. J. 2014, 237, 478–486. [Google Scholar] [CrossRef]
- Xu, Y.M.; Schutte, R.P.; Hepler, L.G. Solubilities of carbon dioxide, hydrogen sulfide and sulfur dioxide in physical solvents. Can. J. Chem. Eng. 1992, 70, 569–573. [Google Scholar] [CrossRef]
- Tsierkezos, N.G.; Palaiologou, M.M. Ultrasonic studies of liquid mixtures of either water or dimethylsulfoxide with ethylene glycol, diethylene glycol, triethylene glycol, tetraethylene glycol, 1,2-propylene glycol and 1,4-buthylene glycol at 298.15 K. Phys. Chem. Liq. 2009, 47, 447–459. [Google Scholar] [CrossRef]
- Yue, X.; Zhao, L.; Ma, L.; Shi, H.; Yang, T.; Zhang, J. Density, dynamic viscosity, excess property and intermolecular interplay studies for 1,4-butanediol + dimethyl sulfoxide binary mixture. J. Mol. Liq. 2018, 263, 40–48. [Google Scholar] [CrossRef]
- Kumar Naidu, B.V.; Rao, C.K.; Subha, M.C.S. Densities and Viscosities of Mixtures of Some Glycols and Polyglycols in Dimethyl Sulfoxide at 308.15 K. J. Chem. Eng. Data 2002, 47, 379–382. [Google Scholar] [CrossRef]
- Wang, W.; Li, C.; Zhang, N.; Li, M. Excess Molar Volumes and Kinematic Viscosities of Diethylene Glycol + Dimethyl Sulfoxide at T = (298.15, 303.15, 308.15, 313.15 and 318.15) K. Asian J. Chem. 2013, 25, 5087–5091. [Google Scholar] [CrossRef]
- Aznarez, S.B.; Mussari, L.; Postigo, M.A. Temperature dependence of molar volumes for the domethyl sulfoxide + thiophene system and thermal expansion coefficients between 293.15 and 313.15 K. J. Chem. Eng. Data 1993, 38, 270–273. [Google Scholar] [CrossRef]
- Tsierkezos, N.G.; Kelarakis, A.E.; Palaiologou, M.M. Densities, Viscosities, Refractive Indices, and Surface Tensions of Dimethyl Sulfoxide + Butyl Acetate Mixtures at (293.15, 303.15, and 313.15) K. J. Chem. Eng. Data 2000, 45, 395–398. [Google Scholar] [CrossRef]
- Qiao, X.; Zhao, T.; Guo, B.; Sha, F.; Zhang, F.; Xie, X.; Zhang, J.; Wei, X. Excess properties and spectral studies for binary system tri-ethylene glycol + dimethyl sulfoxide. J. Mol. Liq. 2015, 212, 187–195. [Google Scholar] [CrossRef]
- Baragi, J.G.; Aralaguppi, M.I.; Aminabhavi, T.M.; Kariduraganavar, M.Y.; Kittur, A.S. Density, Viscosity, Refractive Index, and Apeed of Sound for Binary Mixtures of Anisole with 2-Chloroethanol, 1,4-Dioxane, Tetrachloroethylene, Tetrachloroethane, DMF, DMSO, and Diethyl Oxalate at (298.15, 303.15 and 308.15) K. J. Chem. Eng. Data 2005, 50, 910–916. [Google Scholar] [CrossRef]
- Zhang, K.; Yang, J.; Yu, X.; Zhang, J.; Wei, X. Densities and viscosities for binary mixtures of poly(ethylene glycol) 400 + dimethyl sulfoxide and poly(ethylene glycol) 600 + water at different temperatures. J. Chem. Eng. Data 2011, 56, 3083–3088. [Google Scholar] [CrossRef]
- Ali, A.; Ansari, S.; Nain, A.K. Densities, refractive indices and excess properties of binary mixtures of dimethylsulfoxide with some poly(ethylene glycol)s at different temperatures. J. Mol. Liq. 2013, 178, 178–184. [Google Scholar] [CrossRef]
- Ciocirlan, O.; Iulian, O. Density, viscosity and refractive index of the dimethyl sulfoxide + o-xylene system. J. Serb. Chem. Soc. 2009, 74, 317–329. [Google Scholar] [CrossRef]
- Shi, H.; Ma, L.; Zhao, B.; Pang, Y.; Wu, Z. Density, viscosity and molecular interaction of binary system tetraethylene glycol + dimethyl sulfoxide at T = (293,15 to 318,15) K. J. Mol. Liq. 2018, 250, 182–191. [Google Scholar] [CrossRef]
- Omota, L.M.; Iulian, O.; Ciocirlan, O.; Nita, I. Viscosity of water, 1,1-dioxane and dimethyl sulfoxide binary and ternary systens at temperatures from 293.15 K to 313.15 K. Rev. Roum.Chim. 2008, 53, 977–988. [Google Scholar]
- Yasmeen, S.; Riyazuddeen, A.N. Interaction of 1-butyl-3-methylimidazolium bis(trifluoromethylsulfonyl)-imide with methanol/dimethyl sulfoxide at (298.15, 303.15, 308.15, 313.15, 318.15 and 323.15)K: Measurements and correlations of thermophysical properties. J. Mol. Liq. 2016, 221, 1207–1217. [Google Scholar] [CrossRef]
- Ciocirlan, O.; Croitoru, O.; Iulian, O. Densities and Viscosities for Binary Mixtures of 1-Butyl-3-Methylimidazolium Tetrafluoroborate Ionic Liquid with Molecular Solvents. J. Chem. Eng. Data 2011, 56, 1526–1534. [Google Scholar] [CrossRef]
- Grande, M.C.; Juliá, J.A.; Garcí, M.; Marschoff, C.M. On the density and viscosity of (water + dimethylsulphoxide) binary mixtures. J. Chem. Thermodyn. 2007, 39, 1049–1056. [Google Scholar] [CrossRef]
- Bernal-García, J.M.; Guzmán-López, A.; Cabrales-Torres, A.; Rico-Ramírez, V.; Iglesias-Silva, G.A. Supplementary densities and viscosities of aqueous solutions of diethylene glycol from (283.15 to 353.15) K. J. Chem. Eng. Data 2008, 53, 1028–1031. [Google Scholar] [CrossRef]
- Klimaszewski, K.; Stronka-Lewkowska, E.; Soliwoda, K.; Bald, A. Acustic and volumetric studies on water + diethylene glycol mixtures in a wide temperature range. Comparison with mixtures of water with tri- and tetraethylene glycol. J. Mol. Liq. 2016, 215, 520–533. [Google Scholar] [CrossRef]
- Kinart, C.M.; Klimczak, M.; Kinart, W.J. Volumetric and dielectric characterization and analysis of internal structure of binary mixtures of 2-ethoxyethanol with ethylene glycol, diethylene glycol, triethylene glycol, and tetraethylene glycol at T = (293.15, 298.15 and 303.15) K. J. Mol. Liq. 2009, 145, 8–13. [Google Scholar] [CrossRef]
- Sastry, N.V.; Patel, M.C. Densities, Excess Molar Volumes, Viscosities, Speeds of Sound, Excess Isentropic Compressibilities, and Relative Permittivities for Alkyl (Methyl, Ethyl, Buthyl, and Isoamyl) Acetates + Glycols at Different Temperatures. J. Chem. Eng. Data 2003, 48, 1019–1027. [Google Scholar] [CrossRef]
- Almasi, M. Densities and Viscosities of Binary Mixtures Containing Diethylene Glycol and 2-Alkanol. J. Chem. Eng. Data 2012, 57, 2992–2998. [Google Scholar] [CrossRef]
- Begum, S.K.; Clarke, R.J.; Ahmed, M.S.; Begum, S.; Saleh, M.A. Densities, viscosities, and surface tensions of the system water + diethylene glycol. J. Chem. Eng. Data 2011, 56, 303–306. [Google Scholar] [CrossRef]
- Li, L.; Zhang, J.; Li, Q.; Guo, B.; Zhao, T.; Sha, F. Density, viscosity, surface tension, and spectroscopic properties for binary system of 1,2-ethanediamine + diethylene glycol. Thermochim. Acta 2014, 590, 91–99. [Google Scholar] [CrossRef]
- Karunarathane, S.S.; Eimer, D.A.; Øi, L.E. Density, Viscosity, and Excess Properties of MDEA + H2O, DMEA + H2O, and DEEA + H2O Mixtures. Appl. Sci. 2020, 10, 3196. [Google Scholar] [CrossRef]
- Yin, Y.; Fu, T.; Zhu, C.; Ma, Y. Volumetric and viscometric study and FT-IR analysis of binary and ternary mixtures of 1-butyl-3-methylimidazolium tetrafluoroborate, methyldiethanolamine and water. J. Mol. Liq. 2017, 243, 664–676. [Google Scholar] [CrossRef]
- DiGuilio, R.M.; Lee, R.J.; Schaffer, S.T.; Brasher, L.L.; Teja, A.S. Densities and viscosities of the ethanolamines. J. Chem. Eng. Data 1992, 37, 239–242. [Google Scholar] [CrossRef]
- Bernal-Garcia, J.M.; Ramos-Estrada, M.; Iglesias-Silva, A.; Hall, K.R. Densities and excess molar volumes of aqueous solutions of n-Methyldiethanolamine (MDEA) at temperatures from (283.15 to 363.15) K. J. Chem. Eng. Data 2003, 48, 1442–1445. [Google Scholar] [CrossRef]
- Vahidi, M.; Moshtari, B. Dielectric data, densities, refractive indices, and their deviations of the binary mixtures of N-methyldiethanolamine with sulfolane at temperatures 293.15–328.15 K and atmospheric pressure. Thermochim. Acta 2013, 551, 1–6. [Google Scholar] [CrossRef]
- Rebolledo-Libreros, M.E.; Trejo, A. Density and Viscosity of Aqueous Blends of Three Alkanolamines: N-Methyldiethanolamine, Diethanolamine, and 2-Amino-2-methyl-1-propanol in the range of (303 to 343) K. J. Chem. Eng. Data 2006, 51, 702–707. [Google Scholar] [CrossRef]
- Zhang, Q.; Cai, S.; Zhang, W.; Lan, Y.; Zhang, X. Density, viscosity, conductivity, refractive index and interaction study of binary mixtures of the ionic liquid 1-ethyl-3-methylimidazolium acetate with methyldiethanolamine. J. Mol. Liq. 2017, 233, 471–478. [Google Scholar] [CrossRef]
- Al-Ghawas, H.A.; Hagewiesche, D.P.; Ruiz-Ibanez, G.; Sandall, O.C. Physicochemical properties important for carbon dioxide absorption in aqueous methyldiethanolamine. J. Chem. Eng. Data 1989, 34, 385–391. [Google Scholar] [CrossRef]
- Akbar, M.M.; Murugesan, T. Thermophysical properties of 1-hexyl-3-methylimidazolium tetrafluoroborate [hmim][BF4] + N-methyldiethanolamine (MDEA) at temperatures (303.15 to 323.15) K. J. Mol. Liq. 2013, 177, 54–59. [Google Scholar] [CrossRef]
- Belda, R. A proposed equation of correlation for the study of thermodynamic properties (density, viscosity, surface tension and refractive index) of liquid binary mixtures. Fluid Phase Equilib. 2009, 282, 88–99. [Google Scholar] [CrossRef]
- Herraez, J.V.; Belda, R.; Diez, O.; Herraez, M. An equation for the correlation of viscosities of binary mixtures. J. Sol. Chem. 2008, 37, 233–248. [Google Scholar] [CrossRef]
- Emmerling, U.; Figurski, G.; Rasmussen, P. Densities and kinematic viscosities for the systems benzene + methyl formate, benzene + ethyl formate, benzene + propyl formate, and benzene + butyl formate. J. Chem. Eng. Data 1998, 43, 289–292. [Google Scholar] [CrossRef]
- Gonzales-Olmos, R.; Iglesias, M. Influence of temperature on thermodynamics of ethers + xylenes. Fluid Phase Equilib. 2008, 267, 133–139. [Google Scholar] [CrossRef]
- Marquardt, D.W. An Algorithm for Least-Squares Estimation of Nonlinear Parameters. J. Soc. Ind. Appl. Math. 1963, 11, 431–441. [Google Scholar] [CrossRef]
- Grunberg, L.; Nissan, A.H. Mixture law for viscosity. Nature 1949, 164, 799–800. [Google Scholar] [CrossRef]
- Heric, E.L.; Brewer, J.G. Viscosity of some binary liquid nonelectrolyte mixtures. J. Chem. Eng. Data 1967, 12, 574–583. [Google Scholar] [CrossRef]
- Wilson, G.M. Vapor—Liquid Equilibrium. XI. A New Expression for the Excess Free Energy of Mixing. J. Am. Chem. Soc. 1964, 86, 127–130. [Google Scholar] [CrossRef]
- Noda, K.; Ishida, K. Correlation and prediction of the viscosity of liquid mixtures. J. Chem. Eng. Jpn. 1977, 10, 478–480. [Google Scholar] [CrossRef][Green Version]
- Novak, L.T. Relationship between the Intrinsic Viscosity and Eyring-NRTL Viscosity Model Parameters. Ind. Eng. Chem. Res. 2004, 43, 2602–2604. [Google Scholar] [CrossRef]
- Prausnitz, J.M.; Lichtenhalter, R.N.; De Azevedo, E.G. Molecular Thermodynamics of Fluid-Phase Equilibria, 3rd ed.; Prentice-Hall: Englewood Cliffs, NJ, USA, 1999. [Google Scholar]
- Ciocirlan, O.; Croitoru, O.; Iulian, O. Viscosity of binary mixtures of 1-ethyl-3-methylimidazolium tetrafluoroborate ionic liquid with four organic solvents. J. Chem. Thermodyn. 2016, 101, 285–292. [Google Scholar] [CrossRef]
- Zivkovic, N.V.; Serbanovic, S.S.; Kijevcanin, M.L.; Zivkovic, E.M. Volumetric and Viscometric Behavior of Binary Systems 2-Butanol + PEG 200, + PEG 400, + Tetraethylene Glycol Dimethyl Ether, and + N-Methyl-2-pyrrolidone. J. Chem. Eng. Data 2013, 58, 3332–3341. [Google Scholar] [CrossRef]
- Egorov, G.I.; Makarov, D.M.; Kolker, A.M. Densities and Volumetric Properties of Ethylene Glycol + Dimethylsulfoxide Mixtures at Temperatures of (278.15 to 323.15) K and Pressures of (0.1 to 100) MPa. J. Chem. Eng. Data 2010, 55, 3481–3488. [Google Scholar] [CrossRef]
- Carey, F.A. Organic Chemistry, 4th ed.; McGraw-Hill College: New York, NY, USA, 2000. [Google Scholar]
- Fernandez, J.E. Organic Chemistry: An Introduction; Prentice-Hall Inc.: Englewood Cliffs, NJ, USA, 1982. [Google Scholar]
- Comelli, F.; Francesconi, R.; Bigi, A.; Rubini, K. Excess Molar Enthalpies, Molar Heat Capacities, Densities, Viscosities, and Refractive Indices of Dimethyl Sulfoxide + 1-Propanol at (288.15, 298.15, and 308.15) K and at Normal Pressure. J. Chem. Eng. Data 2006, 51, 1711–1716. [Google Scholar] [CrossRef]
- Dubey, G.P.; Sharma, M.; Dubey, N. Study of densities, viscosities, and speeds of sound of binary liquid mixtures of butan-1-ol with n-alkanes (C6, C8, and C10) at T = (298.15, 303.15, and 308.15) K. J. Chem. Thermodyn. 2008, 40, 309–320. [Google Scholar] [CrossRef]
- Mahajan, A.R.; Mirgane, S.R. Excess Molar Volumes and Viscosities for the Binary Mixtures of n-Octane, n-Decane, n-Dodecane, and n-Tetradecane with Octan-2-ol at 298.15 K. J. Thermodyn. 2013, 2013. [Google Scholar] [CrossRef]
- Pal, A.; Kumar, A. Excess molar volumes and viscosities of binary mixtures of some polyethers with 1-propanol at 288.15, 298.15, and 308.15 K. J. Chem. Sci. 2004, 116, 39–47. [Google Scholar] [CrossRef]
- Hoga, H.E.; Torres, R.B. Volumetric and viscometric properties of binary mixtures of {methyl tert-butyl ether (MTBE) + alcohol} at several temperatures and p = 0.1 MPa: Experimental results and application of the ERAS model. J. Chem. Thermodyn. 2011, 43, 1104–1134. [Google Scholar] [CrossRef]
- Redlich, O.; Kister, A.T. Algebraic Representation of Thermodynamic Properties and the Classification of Solutions. Ing. Eng. Chem. 1948, 40, 345–348. [Google Scholar] [CrossRef]
- Hwang, C.A.; Holste, J.C.; Hall, K.R.; Mansoori, G.A. A simple relation to predict or to correlate the excess functions of multicomponent mixtures. Fluid Phase Equilib. 1991, 62, 173–189. [Google Scholar] [CrossRef]
- Myers, D.B.; Scott, R.L. Thermodynamic functions for nonelectrolyte solutions. Ind. Eng. Chem. 1963, 55, 43–46. [Google Scholar] [CrossRef]
- Kinart, C.M.; Bald, A.; Kinart, W.J.; Kolasinski, A. Dimethylsulfoxide—N,N-Dimethylformamide Binary Mixtures and Their Physicochemical Properties. Phys. Chem. Liq. 1998, 36, 245–256. [Google Scholar] [CrossRef]
- Eyring, H.; Jhon, M.S. Significant Liquid Structures; John Wiley & Sons: New York, NY, USA, 1969. [Google Scholar]
Publisher’s Note: MDPI stays neutral with regard to jurisdictional claims in published maps and institutional affiliations. |
© 2021 by the authors. Licensee MDPI, Basel, Switzerland. This article is an open access article distributed under the terms and conditions of the Creative Commons Attribution (CC BY) license (https://creativecommons.org/licenses/by/4.0/).



