Medical Health Benefit Management System for Real-Time Notification of Fraud Using Historical Medical Records
Abstract
1. Introduction
Research Contributions
- The framework provides a self-learned knowledge base system, on the original five years transactional data of a local hospital.
- The novel concept of generating association scores between doctors, patients and services is introduced. The association scores are computed based on frequency of visits between the above mentioned elements and used these association scores to detect anomalies.
- Another novel idea of generating confidence values of all services in each specialty of a local hospital is introduced. As per domain knowledge only Cardiologist can recommend ECG whereas in real life even an ENT specialist can also recommend it, framework computes confidence value of service named ECG, have in ENT specialty. Similarly, even a peadiatrician can recommend kidney ultrasound and framework computes confidence value of the service named “kidney ultrasound” in peads specialty. There are many other examples of this. Based on these confidence values, rule engine is generated.
- Another contribution is that this work is part of the national medical support program. We consider a private hospital as our pilot project because in our country due to lack of resources, the electronic health records are not well maintained in the public sector hospitals. Whereas private sector hospitals are using the automated and autonomous Electronic Health Record Systems and the availability of the patient’s data from the private sector is also better. For this reason, we consider the transactional data of a private sector hospital. The public sector programs normally run parallel to a private sector but this research is representing the private sector in the National Health Programs.
2. Related Work
- Many frameworks for the fraud detection are proposed and the focus of the authors is on the correlation of the medicines, diseases and patients. Frauds are detected by assigning weights to highly correlated data. Many authors have utilized the concept of ‘graph theory’ for connecting the patients, diseases and medicines. Most of the times, the studies are supplemented with the prior knowledge of the medicines that were being used for the various diseases and they established a correlation between the reference set (the original knowledge) and the candidate set (the extracted knowledge) [27,28].
- To identify the joint fraudsters, the clustering technique is applied. The similarity adjacency graph is used along with group mining for distinguishing the normal behaviour from abnormal behaviours [29]. The treatment model for different diseases, that of, assessing the doctors’ trustworthiness, which is one of the critical metrics for detecting fraud at the provider level, is introduced [30]. The association rule mining is a very important technique which generates rules for the frequently occurring items. This technique is being utilized in many previous researches for generating rules from the domain knowledge provided by the domain’s experts. This technique generates the rules out of which some are significant and some are insignificant [31]. There are two most useful parameters to analyze the strength of the association rules namely: confidence and support [32,33,34]. The characteristics like uniqueness, understandability, applicability and reliability for assessing the generated rules are discussed [35]. The classification of the insurance claims are performed by using the Genetic Support Vector Machine [36]. Table 1 is providing detailed comparison between the exisiting systems and the proposed framework.
3. Material and Methods
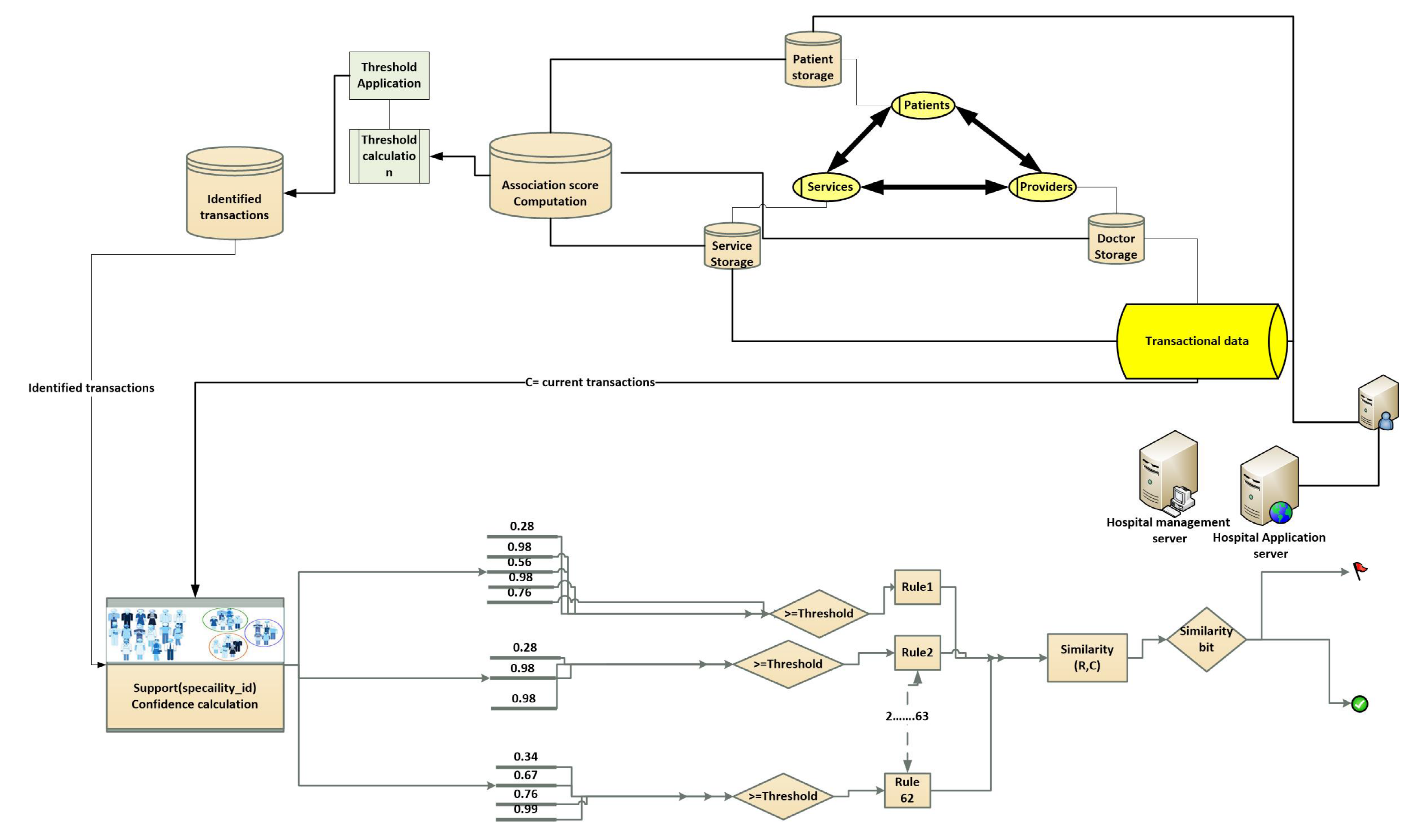
3.1. Dataset Details
- Association scores generation and threshold application
- Rule generation engine
- Similarity Function
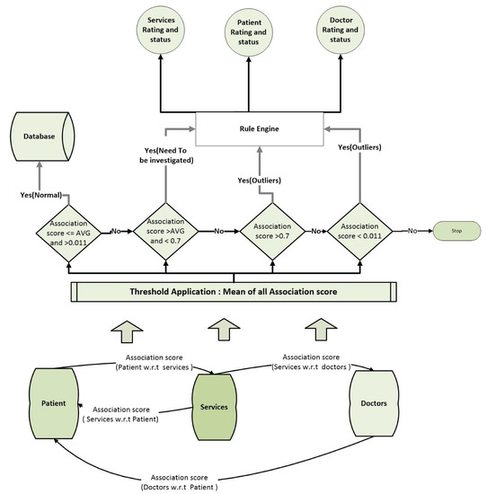
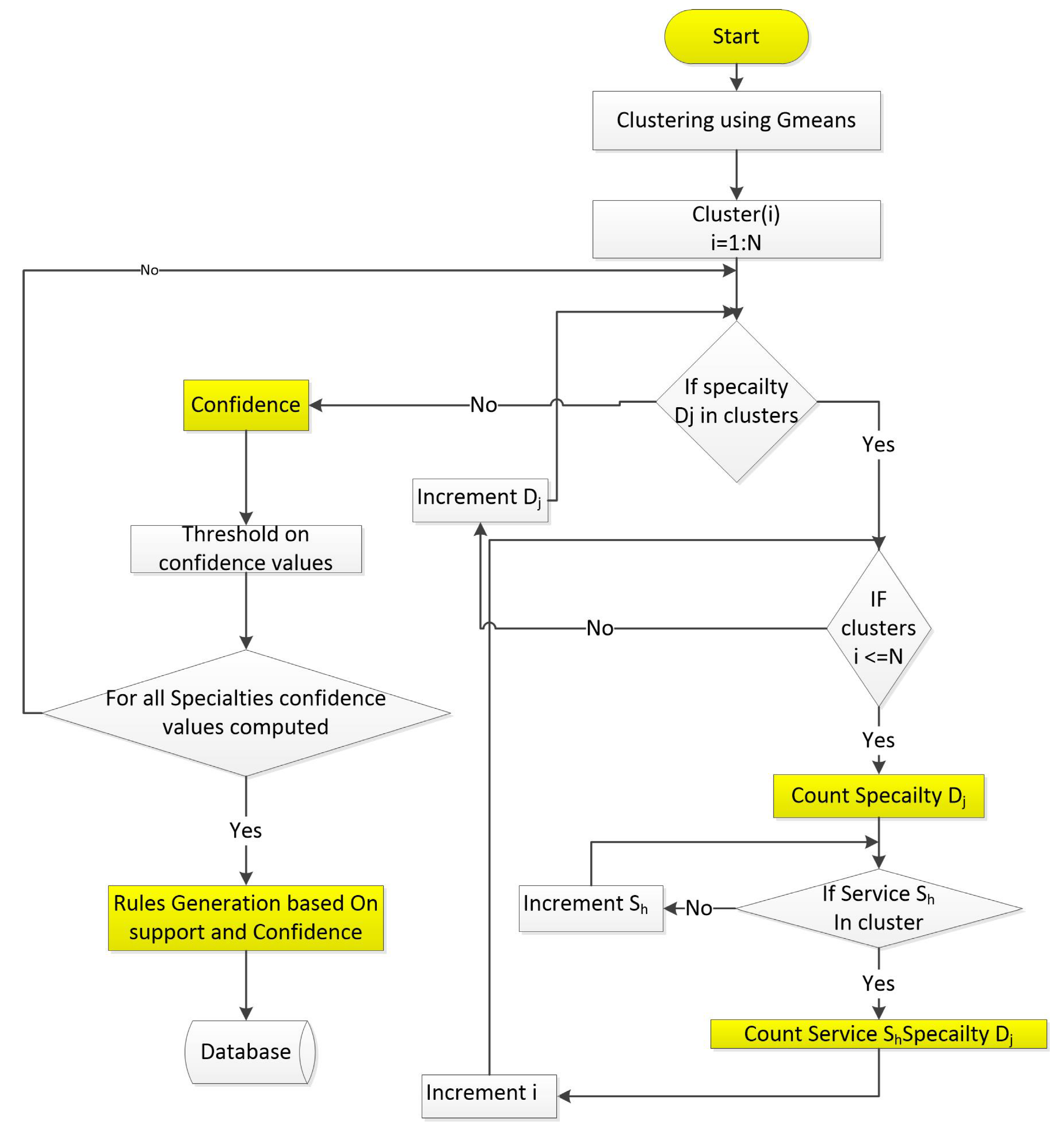
3.2. Association Scores Computation and Threshold Application
- Doctor (Association score) Y is computed by denoting i as number of times patient checked by doctor and is representing total number of patients checked by doctor . As shown in Equation (1)
- Patient with services (Association score) is also computed by denoting m as number of patients availed service and is representing number of times patient availed service. (for all patients)
- Service with Doctor (Association score) is also computed by denoting T as number of times doctor prescribed service and is representing number of times all doctors prescribed service (for all services)
- Patient (Association score) is computed by denoting G as number of times doctor examined patient and is representing total number of patient visits.
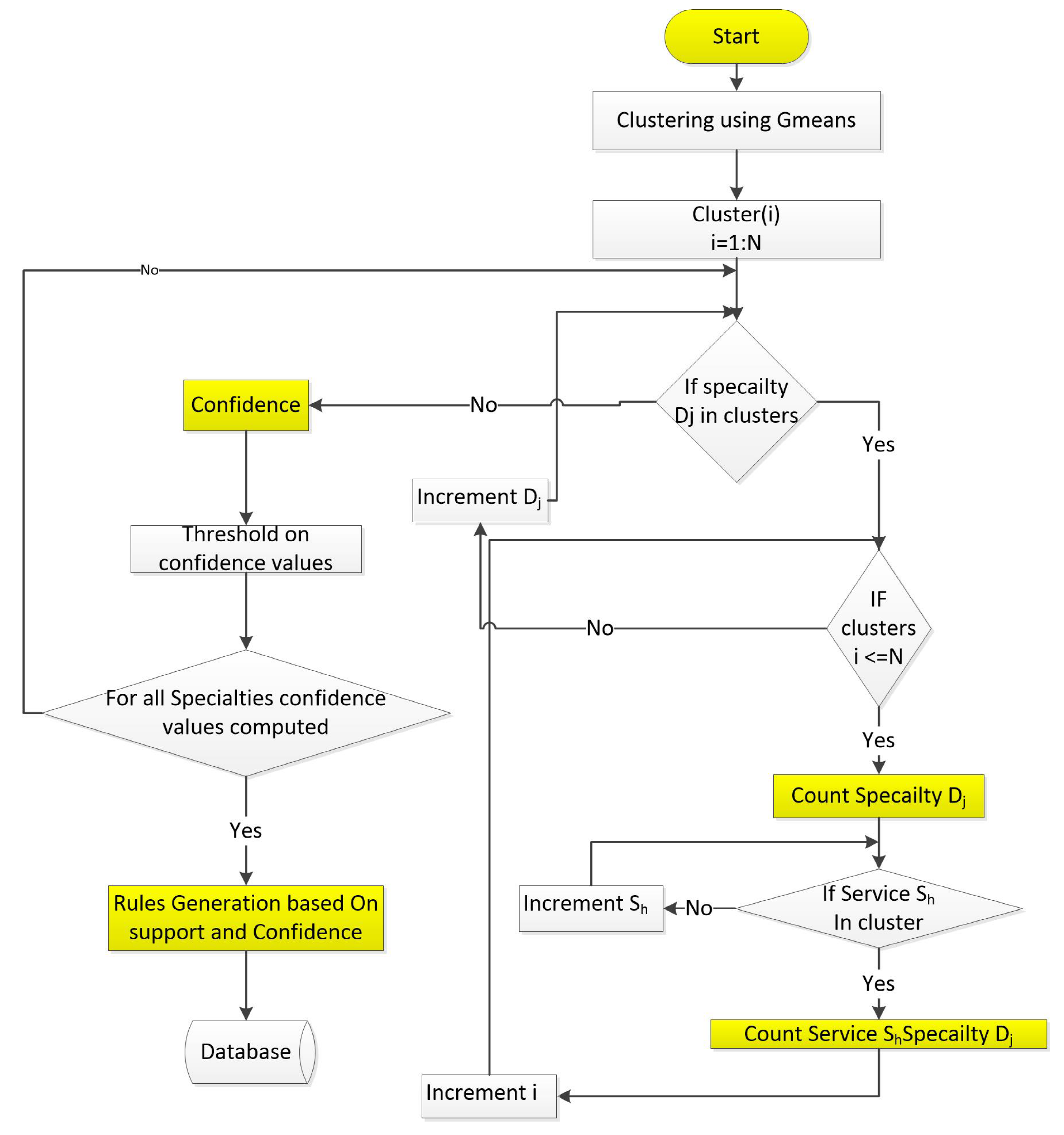
3.3. Rule Engine Generation
- We perform hashing on the patients data by assigning separate identification numbers to every service, every doctor and specialty.
- Clustering the transactional data and generated association rules.
3.4. Rule Engine Algorithm
3.4.1. Step 1
- Each patient assigned unique number
- Each doctor/specialization assigned unique identifier
- Each service assigned unique identifier
3.4.2. Step 2
4. Results and Discussions
4.1. Case Study
4.1.1. First Phase
- Outliers
- Need to be investigated
4.1.2. Second Phase
4.1.3. Third Phase
4.2. Detected Frauds
5. Conclusions
Author Contributions
Funding
Acknowledgments
Conflicts of Interest
Appendix A
Appendix A.1




Appendix A.2


References
- Optum. The Key to Detecting Fraud and Abuse in Medical Billing; White Paper 12-28110 04/12; Optuminsight, Inc.: Eden Prairie, MN, USA, 2012. [Google Scholar]
- Olsen, L.; Saunders, R.S.; Yong, P.L. The Healthcare Imperative: Lowering Costs and Improving Outcomes: Workshop Series Summary; National Academies Press: Washington, DC, USA, 2010. [Google Scholar]
- Landon, B.E.; Keating, N.L.; Barnett, M.L.; Onnela, J.; Paul, S.; O’Malley, A.J.; Keegan, T.; Christakis, N.A. Variation in patient-sharing networks of physicians across the united states. JAMA 2012, 308, 265–273. [Google Scholar] [CrossRef] [PubMed]
- Li, J.; Huang, K.Y.; Jin, J.; Shi, J. A survey on statistical methods for health care fraud detection. Health Care Manag. Sci. 2008, 11, 275–287. [Google Scholar] [CrossRef] [PubMed]
- Joudaki, H.; Rashidian, A.; Minaei-Bidgoli, B.; Mahmoodi, M.; Geraili, B.; Nasiri, M.; Arab, M. Using data mining to detect health care fraud and abuse: A review of literature. Global J. Health Sci. 2015, 7, 194. [Google Scholar] [CrossRef] [PubMed]
- Travaille, P.; Müller, R.M.; Thornton, D.; Hillegersberg, J.V. Electronic fraud detection in the us medicaid healthcare program: Lessons learned from other industries. In Proceedings of the 17th Americas Conference on Information Systems, AMCIS 2011, Detroit, MI, USA, 4–8 August 2011. [Google Scholar]
- Ortega, P.A.; Figueroa, R.G.A.; Cristin, J. A medical claim fraud/abuse detection system based on data mining: A case study in chile. DMIN 2006, 6, 26–29. [Google Scholar]
- Yang, W.; Hwang, S. A process-mining framework for the detection of healthcare fraud and abuse. Expert Syst. Appl. 2006, 31, 56–68. [Google Scholar] [CrossRef]
- Thornton, D.; van Capelleveen, G.; Poel, M.; van Hillegersberg, J.; Mueller, R.M. Outlier-based health insurance fraud detection for us medicaid data. In Proceedings of the 16th International Conference on Enterprise Information Systems, ICEIS (2), Lisbon, Portugal, 27–30 April 2014; pp. 684–694. [Google Scholar]
- Liu, Q.; Vasarhelyi, M. Healthcare fraud detection: A survey and a clustering model incorporating geo-location information. In Proceedings of the 29th World Continuous Auditing and Reporting Symposium (29WCARS), Brisbane, Australia, 21–22 November 2013. [Google Scholar]
- Kose, I.; Gokturk, M.; Kilic, K. An interactive machine-learning-based electronic fraud and abuse detection system in healthcare insurance. Appl. Soft Comput. 2015, 36, 283–299. [Google Scholar] [CrossRef]
- Thornton, D.; Mueller, R.M.; Schoutsen, P.; Hillegersberg, J.V. Predicting healthcare fraud in medicaid: A multidimensional data model and analysis techniques for fraud detection. Procedia Technol. 2013, 9, 1252–1264. [Google Scholar] [CrossRef]
- Feldman, K.; Chawla, N.V. Does medical school training relate to practice? Evidence from big data. Big Data 2015, 3, 103–113. [Google Scholar] [CrossRef] [PubMed]
- Herland, M.; Bauder, R.A.; Khoshgoftaar, T.M. Medical provider specialty predictions for the detection of anomalous medicare insurance claims. In Proceedings of the 2017 IEEE International Conference on Information Reuse and Integration (IRI), San Diego, CA, USA, 4–6 August 2017; pp. 579–588. [Google Scholar]
- Bauder, R.A.; Khoshgoftaar, T.M.; Richter, A.; Herland, M. Predicting medical provider specialties to detect anomalous insurance claims. In Proceedings of the 2016 IEEE 28th International Conference on Tools with Artificial Intelligence (ICTAI), San Jose, CA, USA, 6–8 November 2016; pp. 784–790. [Google Scholar]
- Bauder, R.A.; Khoshgoftaar, T.M. A probabilistic programming approach for outlier detection in healthcare claims. In Proceedings of the 2016 15th IEEE International Conference on Machine Learning and Applications (ICMLA), Anaheim, CA, USA, 18–20 December 2016; pp. 347–354. [Google Scholar]
- Bauder, R.A.; Khoshgoftaar, T.M. A novel method for fraudulent medicare claims detection from expected payment deviations (application paper). In Proceedings of the 2016 IEEE 17th International Conference on Information Reuse and Integration (IRI), Pittsburgh, PA, USA, 28–30 July 2016; pp. 11–19. [Google Scholar]
- Bauder, R.A.; Khoshgoftaar, T.M. The detection of medicare fraud using machine learning methods with excluded provider labels. In Proceedings of the Thirty-First International Florida Artificial Intelligence Research Society Conference (FLAIRS-31), Melbourne, FL, USA, 21–23 May 2018. [Google Scholar]
- Chandola, V.; Sukumar, S.R.; Schryver, J.C. Knowledge discovery from massive healthcare claims data. In Proceedings of the 19th ACM SIGKDD International Conference on Knowledge Discovery and Data Mining, Chicago, IL, USA, 11–14 August 2013; ACM: New York, NY, USA, 2013; pp. 1312–1320. [Google Scholar]
- Verma, A.; Taneja, A.; Arora, A. Fraud detection and frequent pattern matching in insurance claims using data mining techniques. In Proceedings of the 2017 Tenth International Conference on Contemporary Computing (IC3), Noida, India, 10–12 August 2017; IEEE: Piscataway, NJ, USA, 2017; pp. 1–7. [Google Scholar]
- Huang, Z.; Lu, X.; Duan, H. Anomaly detection in clinical processes. In Proceedings of the AMIA Annual Symposium Proceedings, Chicago, IL, USA, 3–7 November 2012; American Medical Informatics Association: Bethesda, MD, USA, 2012; Volume 2012, p. 370. [Google Scholar]
- Okita, A.; Yamashita, M.; Abe, K.; Nagai, C.; Matsumoto, A.; Akehi, M.; Yamashita, R.; Ishida, N.; Seike, M.; Yokota, S.; et al. Variance analysis of a clinical pathway of video-assisted single lobectomy for lung cancer. Surg. Today 2009, 39, 104–109. [Google Scholar] [CrossRef] [PubMed]
- de Klundert, J.V.; Gorissen, P.; Zeemering, S. Measuring clinical pathway adherence. J. Biomed. Inform. 2010, 43, 861–872. [Google Scholar] [CrossRef] [PubMed]
- Gath, I.; Geva, A.B. Unsupervised optimal fuzzy clustering. IEEE Trans. Pattern Anal. Mach. Intell. 1989, 11, 773–780. [Google Scholar] [CrossRef]
- Lenard, M.J.; Alam, P. Application of fuzzy logic to fraud detection. In Encyclopedia of Information Science and Technology, 1st ed.; IGI Global: Hershey, PA, USA, 2005; pp. 135–139. [Google Scholar]
- Köppen, M.; Kasabov, N.; Coghill, G. Advances in Neuro-Information Processing: 15th International Conference, ICONIP 2008, Auckland, New Zealand, November 25–28, 2008, Revised Selected Papers; Springer: Berlin/Heidelberg, Germany, 2009; Volume 5507. [Google Scholar]
- Peng, J.; Li, Q.; Li, H.; Liu, L.; Yan, Z.; Zhang, S. Fraud detection of medical insurance employing outlier analysis. In Proceedings of the 2018 IEEE 22nd International Conference on Computer Supported Cooperative Work in Design (CSCWD), Nanjing, China, 9–11 May 2018; IEEE: Piscataway, NJ, USA, 2018; pp. 341–346. [Google Scholar]
- Anbarasi, M.S.; Dhivya, S. Fraud detection using outlier predictor in health insurance data. In Proceedings of the 2017 International Conference on Information Communication and Embedded Systems (ICICES), Chennai, India, 23–24 February 2017; IEEE: Piscataway, NJ, USA, 2017; pp. 1–6. [Google Scholar]
- Sun, C.; Yan, Z.; Li, Q.; Zheng, Y.; Lu, X.; Cui, L. Abnormal group-based joint medical fraud detection. IEEE Access 2018, 7, 13589–13596. [Google Scholar] [CrossRef]
- Cui, H.; Li, Q.; Li, H.; Yan, Z. Healthcare fraud detection based on trustworthiness of doctors. In Proceedings of the 2016 IEEE Trustcom/BigDataSE/ISPA, Tianjin, China, 23–26 August 2016; IEEE: Piscataway, NJ, USA, 2016; pp. 74–81. [Google Scholar]
- Hristidis, V. Information Discovery on Electronic Health Records; CRC Press: Boca Raton, FL, USA, 2009. [Google Scholar]
- Altaf, W.; Shahbaz, M.; Guergachi, A. Applications of association rule mining in health informatics: A survey. Artif. Intell. Rev. 2017, 47, 313–340. [Google Scholar]
- Toti, G.; Vilalta, R.; Lindner, P.; Lefer, B.; Macias, C.; Price, D. Analysis of correlation between pediatric asthma exacerbation and exposure to pollutant mixtures with association rule mining. Artif. Intell. Med. 2016, 74, 44–52. [Google Scholar] [CrossRef] [PubMed]
- Cai, R.; Liu, M.; Hu, Y.; Melton, B.L.; Matheny, M.E.; Xu, H.; Duan, L.; Waitman, L.R. Identification of adverse drug-drug interactions through causal association rule discovery from spontaneous adverse event reports. Artif. Intell. Med. 2017, 76, 7–15. [Google Scholar] [CrossRef] [PubMed]
- Zeng, L.; Wang, B.; Fan, L.; Wu, J. Analyzing sustainability of chinese mining cities using an association rule mining approach. Resour. Policy 2016, 49, 394–404. [Google Scholar] [CrossRef]
- Sowah, R.A.; Kuuboore, M.; Ofoli, A.; Kwofie, S.; Asiedu, L.; Koumadi, K.M.; Apeadu, K.O. Decision support system (dss) for fraud detection in health insurance claims using genetic support vector machines (gsvms). J. Eng. 2019, 2019, 1432597. [Google Scholar] [CrossRef]
- Matloob, I.; Khan, S. A framework for fraud detection in government supported national healthcare programs. In Proceedings of the 2019 11th International Conference on Electronics, Computers and Artificial Intelligence (ECAI), Pitesti, Romania, 27–29 June 2019; pp. 1–7. [Google Scholar]
- Zhao, Z.; Guo, S.; Xu, Q.; Ban, T. G-means: A clustering algorithm for intrusion detection. In Proceedings of the International Conference on Neural Information Processing, Auckland, New Zealand, 25–28 November 2008; Springer: Berlin/Heidelberg, Germany, 2008; pp. 563–570. [Google Scholar]
- Pelleg, D.; Moore, A.W. X-means: Extending k-means with efficient estimation of the number of clusters. In Proceedings of the ICML: Proceedings of the Seventeenth International Conference on Machine Learning, Stanford, CA, USA, 29 June–2 July 2000; Volume 1, pp. 727–734. [Google Scholar]
- Ekina, T.; Leva, F.; Ruggeri, F.; Soyer, R. Application of bayesian methods in detection of healthcare fraud. Chem. Eng. Trans. 2013, 33. [Google Scholar] [CrossRef]




















| Frameworks and References | Data Mining Approach | Type of Detected Fraud | Applied Data Mining Technique (s) |
|---|---|---|---|
| GSVMs [36] | hybrid | classifying insurance claims | Genetic support vector machines |
| Medical provider specialty predictions for anomaly detection [14] | Supervised | Physician related frauds | Multinomial Naïve Bayes |
| Fraud detection and frequent pattern matching [20] | Unsupervised | Disease based anomalies/frauds or period based claim related frauds | K means clustering |
| Fraud detection using outlier predictor in health insurance data [27] | Hybrid | Disease, medication related frauds | Discrimination rule based outlier analysis using clustering and graph theory |
| Healthcare fraud detection based on trustworthiness of doctors [30] | Hybrid | Provider (doctor) related fraud | Graph based mining Frequent mining algorithms |
| Fraudulent claims detection from expected payment deviations [17] | Supervised | Medicine payment related frauds | Regression models used |
| Predicting medical provider specialties to detect anomalous insurance claim [15] | Supervised | Fraudulent payments detected in dermatology and optometry | Bayesian inference, using probabilistic programming |
| Medical school training relate to practice evidence from big data [13] | Unsupervised | Unsupervised Dental service provider related frauds | Fisher–Yates distribution analysis K-means clustering Gcross algorithm |
| Interactive machine-l earning-based electronic fraud and abuse detection system [11] | Interactive machine learning | Prescription based abnormal behaviour | Pair wise comparison expectation maximization (EM) |
| Outlier-based Health Insurance Fraud Detection [12] | Unsupervised | Dental provider related frauds | Multi-dimensional data models Multivariate Clustering |
| A Survey: Healthcare fraud detection [10] | Hybrid | Rehabilitation, Septicaemia Pneumonia, payment related fraud detection | Geo-location Cluster analysis |
| Knowledge discovery from massive healthcare claims data [19] | Hybrid | Providers Related Frauds Social network | Social network analysis methods |
| Predicting healthcare fraud in Medicaid [9] | Hybrid | Patient related frauds Physician related frauds | Data models for patient claim and physicians. |
| Attributes | Value |
|---|---|
| Unique number of serviceIds | 1206 |
| Unique number of Doctors | 486 |
| Unique number of specailityId | 62 |
| Total number of transactions | 441,506 |
| Attributes | Data Types |
|---|---|
| MRNO | Varchar (255) |
| Gender | Char |
| Date of birth | Date |
| Employee id | Varchar (255) |
| Department name | Char |
| Relation | Char |
| Serviceid | Varchar (255) |
| Service description | Char |
| Doctor | Varchar |
| Specialty | Varchar |
| Amount | Money |
| Category | Char |
| Actual Center | Technique | Computed Center | Difference | |||
|---|---|---|---|---|---|---|
| 590 | 800.745 | Fuzzy Cmeans | 586.9281 | 977.215 | 3.071856 | −176.47 |
| 590 | 800.745 | Xmeans | 476.5837 | 613.5539 | 113.4163 | −26.6258 |
| 590 | 800.745 | Gmeans | 586.7819 | 968.0782 | 3.218119 | −167.333 |
| Specialty Name | Speciality_id | Service_id | Service Name | Service_Confidence |
|---|---|---|---|---|
| Pulmonologist | 530 | 189 | Bronchoscopy | 0.08866593 |
| Pulmonologist | 530 | 301 | Chest Xray 1 View | 0.08277595 |
| Pulmonologist | 530 | 295 | Humerus 2 Views | 0.009384047 |
| Pulmonologist | 530 | 302 | Chest Xray 2 Views | 0.01450867 |
| Pulmonologist | 530 | 307 | Thoracic Spine 2 Views | 0.000765366 |
| Pulmonologist | 530 | 335 | Liver & Gall Bladder | 0.8180593 |
| Pulmonologist | 530 | 381 | HBs Ag | 0.9869222 |
| Pulmonologist | 530 | 17 | Exercise Tolerance Tests | 0.6025923 |
| Pulmonologist | 530 | 511 | Chem 7 | 0.9742271 |
| Orthopedic | 410 | 133 | Cast Up.Ext., Long Arm | 0.9624833 |
| Orthopedic | 410 | 142 | Splint Short Leg | 0.6123378 |
| Orthopedic | 410 | 768 | Foot Both 4 View | 0.009955376 |
| Orthopedic | 410 | 312 | Sacrum And Coccyx 2 Views | 0.9772097 |
| Orthopedic | 410 | 280 | Shoulders, both, 3 views | 0.05383435 |
| Orthopedic | 410 | 245 | Cervical Spine without Contrast | 0.9958633 |
| Pediatrician | 490 | 337 | Both Kidneys or GenitoUrinary Tract | 0.992217 |
| Pediatrician | 490 | 342 | Pelvis | 0.9919294 |
| Pediatrician | 490 | 385 | Hepatitis E Virus Ab (HEV) | 0.9929713 |
| Pediatrician | 490 | 631 | Rx Services-OPD | 0.9913415 |
| Pediatrician | 490 | 732 | RF Quantitative | 0.9989808 |
| Pediatrician | 490 | 409 | Vitamin B 12 | 0.5485373 |
| Pediatrician | 490 | 407 | Growth Hormone | 0.5484943 |
| Neurologist | 320 | 963 | Cervical Spine-2 Views (AP, Lat) | 0.001586921 |
| Neurologist | 320 | 18 | Carotids, Ultrasound Doppler | 0.6055873 |
| Neurologist | 320 | 59 | OPG “Orthopentomogragh”. | 0.6076537 |
| Neurologist | 320 | 119 | Pattern ShiftVisual Evo Pot.“PSVEP” | 0.7515727 |
| Neurologist | 320 | 510 | Chem 7 | 0.9912891 |
| Neurologist | 320 | 513 | LIPID Profile(HDL,LDL,Chlstrl,Trig) | 0.9996347 |
| Urologist | 620 | 337 | Both Kidneys or Genito Urinary Tract | 0.200903 |
| Urologist | 620 | 359 | Transplant Kidney With Doppler | 0.911211 |
| Urologist | 620 | 330 | Pelvis 1 View | 0.030101 |
| Urologist | 620 | 308 | Lumbar Spine 2 Views | 0.231112 |
| Urologist | 620 | 301 | Chest Xray 1 View | 0.210001 |
| Urologist | 620 | 352 | Abdomen Upper | 0.230011 |
| Urologist | 620 | 276 | Elbow 3 views | 0.021121 |
| Urologist | 620 | 245 | Cervical Spine without Contrast | 0.951121 |
| Urologist | 620 | 229 | Liver Dynamic (3 Phase)+Abdomen | 0.210011 |
| Urologist | 620 | 211 | Brain/Head (3-D Imaging) | 0.200011 |
| Urologist | 620 | 228 | Renal/Kidney(3 Phase)+Abdomen | 0.234442 |
| Urologist | 620 | 200 | Urinary Catheter without Consultant | 0.900112 |
| Service ID | Service Description | Confidence Values |
|---|---|---|
| 513 | LIPID Profile(HDL,LDL,Chlstrl,Trig) | 0.8660617 |
| 9 | ECG 12 Lead | 0.5245009 |
| 11 | Fetal Echo/Pediatric Echo | 0.6903811 |
| 12 | ECHO 2D & M Mode With Doppler | 0.5506352 |
| 14 | ECHO F/U with in one week | 0.5219601 |
| 15 | ECHO Transesophageal | 0.6388385 |
| 16 | 24 Hour Holter | 0.5183303 |
| 631 | Rx Services-OPD | 0.9303085 |
| 1055 | Doctor-ID 16-OPd Initial Visit | 0.814519 |
| 1056 | Doctor-ID 16-OPd Follow-up Visit | 0.7604356 |
| 1119 | Doctor-ID 21-OPd Initial Visit | 0.9771325 |
| 1120 | Doctor-ID 21-OPd Follow-up Visit | 0.8598911 |
| 21 | 24-Hour Ambulatory B.P. Monitor | 0.6896552 |
| 342 | Pelvis | 0.9814882 |
| 487 | BUN | 0.9876588 |
| 488 | Creatinine Serum | 0.9938294 |
| 489 | Uric Acid Serum | 0.9967578 |
| Pediatric Cardiologist Rule | If {Service = 513 AND confidence > 0.001 OR Service = 11 AND confidence > 0.001 OR Service = 12 AND confidence > 0.001, OR Service = 14 AND confidence > 0.001, OR Service = 9 AND confidence > 0.001, OR Service = 15 AND confidence > 0.001, OR Service = 16 AND confidence > 0.001, OR Service = 631 AND confidence > 0.001, OR Service = 1055 AND confidence > 0.001, OR Service = 1056 AND confidence > 0.001, OR Service = 1119 AND confidence > 0.001, OR Service = 1120 AND confidence > 0.001, OR Service = 21 AND confidence > 0.001, OR Service = 342 AND confidence > 0.001, OR Service = 487 AND confidence > 0.001, OR Service = 488 AND confidence > 0.001, OR Service = 489 AND confidence > 0.001} |
© 2020 by the authors. Licensee MDPI, Basel, Switzerland. This article is an open access article distributed under the terms and conditions of the Creative Commons Attribution (CC BY) license (http://creativecommons.org/licenses/by/4.0/).
Share and Cite
Matloob, I.; Khan, S.; ur Rahman, H.; Hussain, F. Medical Health Benefit Management System for Real-Time Notification of Fraud Using Historical Medical Records. Appl. Sci. 2020, 10, 5144. https://doi.org/10.3390/app10155144
Matloob I, Khan S, ur Rahman H, Hussain F. Medical Health Benefit Management System for Real-Time Notification of Fraud Using Historical Medical Records. Applied Sciences. 2020; 10(15):5144. https://doi.org/10.3390/app10155144
Chicago/Turabian StyleMatloob, Irum, Shoab Khan, Habib ur Rahman, and Farhan Hussain. 2020. "Medical Health Benefit Management System for Real-Time Notification of Fraud Using Historical Medical Records" Applied Sciences 10, no. 15: 5144. https://doi.org/10.3390/app10155144
APA StyleMatloob, I., Khan, S., ur Rahman, H., & Hussain, F. (2020). Medical Health Benefit Management System for Real-Time Notification of Fraud Using Historical Medical Records. Applied Sciences, 10(15), 5144. https://doi.org/10.3390/app10155144

