A Multi-Analytical Approach to Predict the Determinants of Cloud Computing Adoption in Higher Education Institutions
Abstract
1. Introduction
2. Literature Review
2.1. Cloud Computing Concept
2.2. Cloud Computing Services and Deployment Models
2.3. Cloud Computing in HEIs
2.4. Technology Adoption Theories
2.4.1. TOE Framework
2.4.2. DOI Model
2.5. Analysis Techniques
2.5.1. Structural Equation Modeling
2.5.2. Neural Network
3. Hypotheses and Model Development
3.1. Compatibility
3.2. Competitive Pressure
3.3. Complexity
3.4. Cost Savings
3.5. Vendor Support
3.6. Technology Readiness
3.7. Top Management Support
3.8. Security
3.9. Research Model
4. Methodology
Sampling and Data Collection
5. Data Analysis and Results
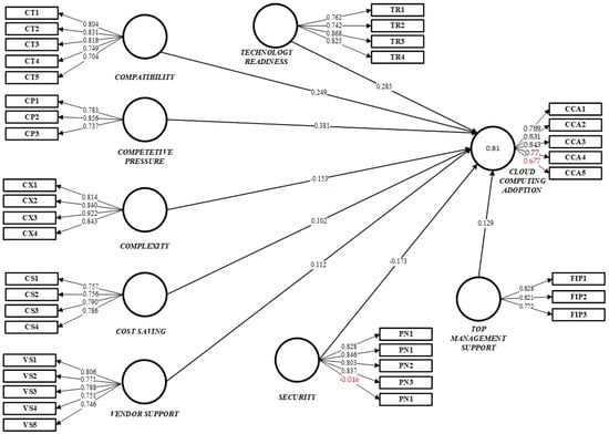
5.1. Analysis of PLS-SEM Results
5.1.1. Measurement Model Assessment
5.1.2. Structural Model Assessment
5.2. Analysis of Neural Network for Cloud Computing Adoption
6. Discussion
7. Implications
7.1. Theoretical Contribution
7.2. Practical Implications
7.2.1. Implications for Practitioners and Cloud Providers
7.2.2. Implications for Decision-Makers
8. Conclusions, Limitations and Future Research Directions
Author Contributions
Funding
Conflicts of Interest
Appendix A
| Factors | Definitions | Measurement Items | |||
|---|---|---|---|---|---|
| Definition | Source(s) | Items | Adapted Source | Previous Studies | |
| CC Adoption (CCA) | The intention to adopt cloud computing services in higher education institutions. | (1 = Strongly Disagree to 7 = Strongly Agree) CCA1. My institution intends to continue using our cloud computing solutions rather than discontinue. | [199] | [114,115] | |
| CCA2. My intentions are to continue using our cloud computing service rather than use any alternative means (traditional software). | |||||
| CCA3. If I could, I would like to discontinue my use of our cloud computing service. (reverse coded). | |||||
| Compatibility (CT) | The extent to which the value of the cloud computing is consistent with existing values, beliefs, and the needs of a potential adopter. | [44,103,165,200] | CT1. The continuous use of cloud computing will be compatible with all aspects of my institution work. CT2. The continuous use of cloud computing fits well with the way I like to work at the institution. CT3. The continuous use of cloud computing is completely compatible with my current work requirements at the institution. CT4. It is easy to integrate cloud computing with our other existing systems (e.g., LMS, Finance, ERP, CRM, SCM, etc.). CT5. Cloud computing is compatible with our culture and values. | [83,94,112,160] | [31,84,133,134,161] |
| Complexity (CX) | The degree of difficulty to understand, use, or continue using the cloud computing. | [44,103,201] | Cx1. The continuous use of cloud computing requires a lot of mental effort. Cx2. The continuous use of cloud computing is frustrating. Cx3. The continuous use of cloud computing is too complex. Cx4. The skills needed to continue using cloud computing are too complex for the users. | [83,126] | [31,94,133] |
| Security (SC) | The degree to which cloud computing is appropriate for HEIs systems security requirements. | [44,202,203] | SC1. The confidentiality and security of my institution data are guaranteed when using cloud computing solutions. SC2. In case of damage, present liability law is clear about who will bear the liability. SC3. The cloud computing service provider will not exploit contractual loopholes (i.e., incomplete contracting) to the detriment of my institution. SC4. The institution’s data stored on cloud computing is secure. SC5. The institution’s data will be adequately protected through cloud computing systems. SC6. Cloud computing providers have stronger security systems to safeguard the institution’s data. | [204] | [83,84,205,206,112] |
| Technology Readiness (TR) | The technological characteristics available in the institution, such as the IT professionals and the IT infrastructure. | [83,85] | TR1. My institution knows how cloud computing can be used to support our operations. TR2. The technology infrastructure of my institution is available to support cloud computing for continuous use. TR3. My institution is dedicated to ensuring that the users are familiar with cloud computing. TR4. My institution has good knowledge of cloud computing. | [93] | [83,84] |
| Cost saving (CS) | Cloud computing creates an opportunity for innovation, reduces infrastructure costs, decreases energy consumption, and lowers maintenance expenditures. | [84,207,208] | CS1. Cloud computing is more effective than the alternative. CS2. Cloud computing saves time and effort. CS3. Institutions can avoid unnecessary cost and time by continuous use of cloud computing. | [93] | [83,84] |
| Top Management Support (TMS) | The vision, support, and commitment provided to foster the desired environment for the continuous adoption of cloud computing in HEIs. | [83,209] | TMS1. Top management is likely to take risk involving the continuous use of cloud computing. TMS2. Top management actively participates in establishing a vision and formulating strategies for the continuous use of cloud computing. TMS3. Top management communicates its support for the continuous use of cloud computing. | [93] | [83,84] |
| Competitive Pressure (CP) | The pressure perceived by an institution’s leaders that competitors have achieved substantial competitive advantage by using cloud computing services (for example, in terms of teaching and learning effectiveness). | [114,129,130] | CP1. More and more institutions are conducting teaching activities and communication through cloud computing. CP2. More and more institutions are conducting knowledge management and sharing though cloud computing. CP3. More and more institutions are conducting project and learning management though cloud computing. | [85,112] | [114] |
| Vendor Support (VS) | Refers to the supplier activities that can significantly influence the probability to continue using cloud computing | [210] | VS1. Vendors actively market cloud computing. VS2. There is a service level agreement (SLA), guaranteed by the vendor. VS3. There is adequate technical support for cloud computing provided by vendors. VS4. Support is easily available from cloud computing vendors during implementation. VS5. Training for cloud computing is adequately provided by vendors. | [160,167,211] | [134,167] |
References
- Moscato, F.; Aversa, R.; Di Martino, B.; Petcu, D.; Rak, M. An Ontology for the Cloud in mOSAIC. In Cloud Computing; CRC Press: Boca Raton, FL, USA, 2017; pp. 467–485. [Google Scholar]
- IDC. IDC Forecasts Worldwide Public Cloud Services Spending. Available online: https://www.idc.com/getdoc.jsp?containerId=prUS44891519 (accessed on 17 June 2020).
- Qasem, Y.A.M.; Abdullah, R.; Jusoh, Y.Y.; Atan, R.; Asadi, S. Cloud Computing Adoption in Higher Education Institutions: A Systematic Review. IEEE Access 2019, 7, 63722–63744. [Google Scholar] [CrossRef]
- Sayuti, Y.; Albattat, A.; Ariffin, A.N.; Nazrin, N.S.; Silahudeen, T. Food safety knowledge, attitude and practices among management and science university students, Shah Alam. Manag. Sci. Lett. 2020, 10, 929–936. [Google Scholar] [CrossRef]
- AlAjmi, Q.; Arshah, R.A.; Kamaludin, A.; Sadiq, A.S.; Al-Sharafi, M. A conceptual model of e-learning based on cloud computing adoption in higher education institutions. In Proceedings of the 2017 International Conference on Electrical and Computing Technologies and Applications (ICECTA), Aurak, UAE, 21–23 November 2017. [Google Scholar]
- Abdullah, R.; Eri, Z.D.; Talib, A.M. A model of knowledge management system for facilitating knowledge as a service (KaaS) in cloud computing environment. In Proceedings of the 2011 International Conference on Research and Innovation in Information Systems (ICRIIS, 2011), Kuala Lumpur, Malaysia, 23–24 November 2011; IEEE: Piscataway, NJ, USA, 2011. [Google Scholar]
- Monroy, C.R.; Arias, C.A.; Guerrero, Y.N. The new cloud computing paradigm: The way to IT seen as a utility. Lat. Am. Caribb. J. Eng. Educ. 2012, 6, 24–31. [Google Scholar]
- Thomas, P.Y. Cloud computing: A potential paradigm for practising the scholarship of teaching and learning. Electron. Libr. 2011, 29, 214–224. [Google Scholar] [CrossRef]
- Razak, S.F.A. Cloud computing in Malaysia Universities. In Proceedings of the 2009 Innovative Technologies in Intelligent Systems and Industrial Applications, Kuala Lumpur, Malaysia, 25–26 July 2009. [Google Scholar]
- Abdullah, R.; Alsharaei, Y.A. A Mobile Knowledge as a service (mKaaS) model of knowledge management system in facilitating knowledge sharing of cloud education community environment. In Proceedings of the 2016 Third International Conference on Information Retrieval and Knowledge Management (CAMP), Melaka, Malaysia, 23–24 August 2016; IEEE: PIscataway, NJ, USA, 2016. [Google Scholar]
- Qasem, Y.A.; Abdullah, R.; Atan, R.; Jusoh, Y.Y. Towards Developing A Cloud-Based Education As A Service (CEAAS) Model For Cloud Computing Adoption In Higher Education Institutions. Complexity 2018, 6, 7. [Google Scholar] [CrossRef]
- Njenga, K.; Garg, L.; Bhardwaj, A.K.; Prakash, V.; Bawa, S. The cloud computing adoption in higher learning institutions in Kenya: Hindering factors and recommendations for the way forward. Telemat. Inf. 2019, 38, 225–246. [Google Scholar] [CrossRef]
- Rahimah, K.; Aziati, N. The Integrated Framework of Cloud Computing Implementation in Higher Education Institution: A Review of Literature. Adv. Sci. Lett. 2017, 23, 1475–1479. [Google Scholar] [CrossRef]
- Shakeabubakor, A.A.; Sundararajan, E.; Hamdan, A.R. Cloud Computing Services and Applications to Improve Productivity of University Researchers. Int. J. Inf. Electron. Eng. 2015, 5, 153. [Google Scholar] [CrossRef]
- Rahman, M.M.; Suhaimi, A.; Shah, A. A Model of Factors Influencing Cloud Computing Adoption Among Faculty Members and Students of Higher Educational Institutions of Bangladesh. In Proceedings of the 2018 IEEE 5th International Conference on Engineering Technologies and Applied Sciences (ICETAS), Bangkok, Thailand, 22–23 November 2018; IEEE: Piscataway, NJ, USA, 2018. [Google Scholar]
- Odeh, M.; Garcia-Perez, A.; Warwick, K. Cloud computing adoption at higher education institutions in developing countries: A qualitative investigation of main enablers and barriers. Int. J. Inf. Educ. Technol. 2017, 7, 921–927. [Google Scholar] [CrossRef]
- Wilson, B. A Framework to Support Cloud Adoption Decision-Making by SMEs in Tamil Nadu. Ph.D. Thesis, Sheffield Hallam University, Sheffield, UK, 2017. [Google Scholar]
- Alharthi, A.; Alassafi, M.O.; Walters, R.J.; Wills, G.B. An exploratory study for investigating the critical success factors for cloud migration in the Saudi Arabian higher education context. Telemat. Inf. 2017, 34, 664–678. [Google Scholar] [CrossRef]
- Alexander, B. Social networking in higher education. In The Tower and the Cloud; EDUCAUSE: Louisville, CO, USA, 2008; pp. 197–201. [Google Scholar]
- Katz, N. The Tower and the Cloud. Higher Education in the Age of Cloud Computing; EDUCAUSE: Louisville, CO, USA, 2008; p. 9. [Google Scholar]
- Sultan, N. Cloud computing for education: A new dawn? Int. J. Inf. Manag. 2010, 30, 109–116. [Google Scholar] [CrossRef]
- Arpaci, I. Antecedents and consequences of cloud computing adoption in education to achieve knowledge management. Comput. Hum. Behav. 2017, 70, 382–390. [Google Scholar] [CrossRef]
- Vaquero, L.M. EduCloud: PaaS versus IaaS Cloud Usage for an Advanced Computer Science Course. IEEE Trans. Educ. 2011, 54, 590–598. [Google Scholar] [CrossRef]
- Ashtari, S.; Eydgahi, A. Student perceptions of cloud applications effectiveness in higher education. J. Comput. Sci. 2017, 23, 173–180. [Google Scholar] [CrossRef]
- Katz, R.; Goldstein, P.; Yanosky, R. Cloud Computing in Higher Education. In EDUCAUSE. 2010. Available online: http://net.educause.edu/section_params/conf/CCW (accessed on 5 October 2010).
- Commander, S.; Harrison, R.; Menezes-Filho, N. ICT and productivity in developing countries: New firm-level evidence from Brazil and India. Rev. Econ. Stat. 2011, 93, 528–541. [Google Scholar] [CrossRef]
- Javaid, M.; Haleem, A.; Vaishya, R.; Bahl, S.; Suman, R.; Vaish, A. Industry 4.0 technologies and their applications in fighting COVID-19 pandemic. Diabetes Metab. Syndr. Clin. Res. Rev. 2020, 14, 419–422. [Google Scholar] [CrossRef]
- Toquero, C. Challenges and Opportunities for Higher Education amid the COVID-19 Pandemic: The Philippine Context. Pedagog. Res. 2020, 5, 1–5. [Google Scholar] [CrossRef]
- Walther, S.; Sedera, D.; Urbach, N.; Eymann, T.; Otto, B.; Sarker, S. Should we stay, or should we go? Analyzing continuance of cloud enterprise systems. J. Inf. Technol. Theory Appl. 2018, 19, 57–88. [Google Scholar]
- Sabi, H.M.; Uzoka, F.; Langmia, K.; Njeh, K. Conceptualizing a model for adoption of cloud computing in education. Int. J. Inf. Manag. 2016, 36, 183–191. [Google Scholar] [CrossRef]
- Sabi, H.M.; Uzoka, F.; Langmia, K.; Njeh, F.; Tsuma, C. A cross-country model of contextual factors impacting cloud computing adoption at universities in sub-Saharan Africa. Inf. Syst. Front. 2018, 20, 1381–1404. [Google Scholar] [CrossRef]
- Dahiru, A.A.; Bass, J.M.; Allison, I.K. Cloud computing adoption in sub-Saharan Africa: An analysis using institutions and capabilities. In Proceedings of the International Conference on Information Society, i-Society 2014, London, UK, 10–12 November 2014. [Google Scholar]
- Md Kassim, S.S.; Salleh, M.; Zainal, A. Cloud Computing: A General User’s Perception and Security Awareness in Malaysian Polytechnic. In Pattern Analysis, Intelligent Security and the Internet of Things; Abraham, A., Muda, A.K., Choo, Y.-H., Eds.; Springer International Publishing: Cham, Switzerland, 2015; pp. 131–140. [Google Scholar]
- Asadi, S.; Yadegaridehkordi, E. Customers perspectives on adoption of cloud computing in banking sector. Inf. Technol. Manag. 2017, 18, 305–330. [Google Scholar] [CrossRef]
- Tashkandi, A.N.; Al-Jabri, I.M. Cloud computing adoption by higher education institutions in Saudi Arabia: An exploratory study. Clust. Comput. 2015, 18, 1527–1537. [Google Scholar] [CrossRef]
- Shi, Y.; Yang, H.; Yang, Z.; Wu, D. Trends of Cloud Computing in Education, in Hybrid Learning. Theory and Practice. In Proceedings of the 7th International Conference, ICHL 2014, Shanghai, China, 8–10 August 2014; Simon, K.S.C., Fong, J., Zhang, J., Kwan, R., Eds.; Springer International Publishing: Cham, Switzerland, 2014; pp. 116–128. [Google Scholar]
- Yuvaraj, M. Determining factors for the adoption of cloud computing in developing countries: A case study of Indian academic libraries. Bottom Line 2016, 29, 259–272. [Google Scholar] [CrossRef]
- Yuvaraj, M. Problems and prospects of implementing cloud computing in university libraries: A case study of Banaras Hindu University library system. Libr. Rev. 2015, 64, 567–582. [Google Scholar] [CrossRef]
- Surya, G.S.F.; Fajar, S.; Surendro, K. E-Readiness Framework for Cloud Computing Adoption in Higher Education. In Proceedings of the 2014 International Conference of Advanced Informatics: Concept, Theory and Application (ICAICTA), Bandung, Indonesia, 20–21 August 2014; IEEE: Piscataway, NJ, USA, 2014; pp. 278–282. [Google Scholar]
- Lal, P. Organizational learning management systems: Time to move learning to the cloud! Dev. Learn. Organ. 2015, 29, 13–15. [Google Scholar] [CrossRef]
- Koch, F.; Assunção, M.D.; Cardonha, C.; Netto, M.A. Optimising resource costs of cloud computing for education. Future Gener. Comput. Syst. 2016, 55, 473–479. [Google Scholar] [CrossRef]
- Petković, D. Prediction of laser welding quality by computational intelligence approaches. Optik 2017, 140, 597–600. [Google Scholar] [CrossRef]
- Tornatzky, L.G.; Fleischer, M.; Chakrabarti, A.K. Processes of Technological Innovation; Lexington Books: Lexington, MA, USA, 1990. [Google Scholar]
- Rogers Everett, M. Diffusion of Innovations; The Free Press: New York, NY, USA, 1995; p. 12. [Google Scholar]
- Scott, J.E.; Walczak, S. Cognitive engagement with a multimedia ERP training tool: Assessing computer self-efficacy and technology acceptance. Inf. Manag. 2009, 46, 221–232. [Google Scholar] [CrossRef]
- Al-Sharafi, M.A.; Arshah, R.A.; Abu-Shanab, E.A. Factors Influencing the Continuous Use of Cloud Computing Services in Organization Level. In Proceedings of the International Conference on Advances in Image Processing—ICAIP 2017, Bangkok, Thailand, 25–27 August 2017; pp. 189–194. [Google Scholar]
- Mell, P.; Grance, T. The NIST Definition of Cloud Computing; U.S. Department of Commerce, National Institute of Standards and Technology: Gaithersburg, MD, USA, 2011.
- Jing, S.-Y.; Ali, S.; She, K.; Zhong, Y. State-of-the-art research study for green cloud computing. J. Supercomput. 2013, 65, 445–468. [Google Scholar] [CrossRef]
- Zissis, D.; Lekkas, D. Addressing cloud computing security issues. Future Gener. Comput. Syst. 2012, 28, 583–592. [Google Scholar] [CrossRef]
- Beloglazov, A.; Abawajy, J.; Buyya, R. Energy-aware resource allocation heuristics for efficient management of data centers for cloud computing. Future Gener. Comput. Syst. 2012, 28, 755–768. [Google Scholar] [CrossRef]
- Dillon, T.; Wu, C.; Chang, E. Cloud computing: Issues and challenges. In Proceedings of the 2010 24th IEEE International Conference on Advanced Information Networking and Applications (AINA), Perth, WA, Australia, 20–23 April 2010; IEEE: Piscataway, NJ, USA, 2010. [Google Scholar]
- Qasim, A.; Sadiq, A.; Kamaludin, A.; Al-Sharafi, M. E-learning models: The effectiveness of the cloud-based E-learning model over the traditional E-learning model. In Proceedings of the 2017 8th International Conference on Information Technology (ICIT), Amman, Jordan, 17–18 May 2017; IEEE: Piscataway, NJ, USA, 2017. [Google Scholar]
- Thorsteinsson, G.; Page, T.; Niculescu, A. Using virtual reality for developing design communication. Stud. Inf. Control 2010, 19, 93–106. [Google Scholar] [CrossRef]
- Pocatilu, P.; Alecu, F.; Vetrici, M. Using cloud computing for E-learning systems. In Proceedings of the 8th WSEAS International Conference on Data Networks, Communications, Computers, Baltimore, MD, USA, 7–9 November 2009; World Scientific and Engineering Academy and Society (WSEAS): Athens, Greece, 2009. [Google Scholar]
- Sasikala, S.; Prema, S. Massive Centralized Cloud Computing (MCCC) Exploration in Higher Education. 2011. Available online: http://14.139.186.108/jspui/handle/123456789/1528 (accessed on 30 May 2020).
- Qasem, Y.A.; Abdullah, R.; Atan, R.; Jusoh, Y. Mapping and Analyzing Process of Cloud-based Education as a Service (CEaaS) Model for Cloud Computing Adoption in Higher Education Institutions. In Proceedings of the 2018 Fourth International Conference on Information Retrieval and Knowledge Management (CAMP 2018), Sabah, Malaysia, 26–28 March 2018; IEEE: Piscataway, NJ, USA, 2018. [Google Scholar]
- Al-Sharafi, M.A.; Arshah, R.A.; Abu-Shanab, E.A. Factors affecting the continuous use of cloud computing services from expert’s perspective. In Proceedings of the TENCON 2017 IEEE Region 10 Conference, Penang, Malaysia, 5–8 November 2017. [Google Scholar]
- Alajmi, Q.A.; Kamaludin, A.; Arshah, R.A.; Al-Sharafi, M.A. The Effectiveness of Cloud-Based E-Learning towards Quality of Academic Services: An Omanis’ Expert View. Int. J. Adv. Comput. Sci. Appl. 2018, 9, 158–164. [Google Scholar] [CrossRef]
- Militaru, G.; Purcărea, A.A.; Negoiţă, O.D.; Niculescu, A. Examining Cloud Computing Adoption Intention in Higher Education: Exploratory Study. In Proceedings of the International Conference on Exploring Services Science 2016, Bucharest, Romania, 25–27 May 2016; Springer: Cham, Switzerland, 2016. [Google Scholar]
- Bhatiasevi, V.; Naglis, M. Investigating the structural relationship for the determinants of cloud computing adoption in education. Educ. Inf. Technol. 2016, 21, 1197–1223. [Google Scholar] [CrossRef]
- Almazroi, A.A.; Shen, H.; Teoh, K.K.; Babar, M.A. Cloud for e-Learning: Determinants of Its Adoption by University Students in a Developing Country. In Proceedings of the 2016 IEEE 13th International Conference on e-Business Engineering (ICEBE), Macau, China, 4–6 November 2016; IEEE: Piscataway, NJ, USA, 2016. [Google Scholar]
- Hwang, B.-N.; Huang, C.-Y.; Yang, C.-L. Determinants and their causal relationships affecting the adoption of cloud computing in science and technology institutions. Innovation 2016, 18, 164–190. [Google Scholar] [CrossRef]
- Behrend, T.S.; Wiebe, E.N.; London, J.E.; Johnson, E.C. Cloud computing adoption and usage in community colleges. Behav. Inf. Technol. 2011, 30, 231–240. [Google Scholar] [CrossRef]
- Li, Y.-H. An empirical investigation on the determinants of e-procurement adoption in Chinese manufacturing enterprises. In 2008 International Conference on Management Science and Engineering 15th Annual Conference Proceedings; IEEE: Piscataway, NJ, USA, 2008. [Google Scholar]
- Shiau, W.L.; Chau, P.K. Understanding behavioral intention to use a cloud computing classroom: A multiple model comparison approach. Inf. Manag. 2016, 53, 355–365. [Google Scholar] [CrossRef]
- Sharma, S.K.; Al-Badi, A.; Govindaluri, S.M.; Alkharusi, M. Predicting motivators of cloud computing adoption: A developing country perspective. Comput. Hum. Behav. 2016, 62, 61–69. [Google Scholar] [CrossRef]
- Gurung, R.K.; Alsadoon, A.; Prasad, P.W.C.; Elchouemi, A. Impacts of Mobile Cloud Learning (MCL) on Blended Flexible Learning (BFL). In Proceedings of the 2016 International Conference on Information and Digital Technologies (IDT) 2016, Rzeszów, Poland, 5–7 July 2016. [Google Scholar]
- Arpaci, I. Understanding and predicting students’ intention to use mobile cloud storage services. Comput. Hum. Behav. 2016, 58, 150–157. [Google Scholar] [CrossRef]
- Tan, X.; Kim, Y. User acceptance of SaaS-based collaboration tools: A case of Google Docs. J. Enterp. Inf. Manag. 2015, 28, 423–442. [Google Scholar] [CrossRef]
- Arpaci, I.; Kilicer, K.; Bardakci, S. Effects of security and privacy concerns on educational use of cloud services. Comput. Hum. Behav. 2015, 45, 93–98. [Google Scholar] [CrossRef]
- Yadegaridehkordi, E.; Iahad, N.A.; Ahmad, N. Task-Technology Fit Assessment of Cloud-Based Collaborative Learning Technologies. Remote Work and Collaboration: Breakthroughs in Research and Practice: Breakthroughs in Research and Practice. Int. J. Inf. Syst. Serv. Sect. (IJISSS) 2016, 8, 58–73. [Google Scholar] [CrossRef]
- Stantchev, V.; Colomo-Palacios, R.; Soto-Acosta, P.; Misra, M. Learning management systems and cloud file hosting services: A study on students’ acceptance. Comput. Hum. Behav. 2014, 31, 612–619. [Google Scholar] [CrossRef]
- Pinheiro, P.; Aparicio, M.; Costa, C. Adoption of cloud computing systems. In Proceedings of the 2014 International Conference on Information Systems and Design of Communication, Lisbon, Portugal, 16–17 May 2014; ACM Digital Library: New York, NY, USA, 2014; pp. 127–131. [Google Scholar]
- Nguyen, T.D.; Nguyen, T.M.; Pham, Q.-T.; Misra, S. Acceptance and Use of E-Learning Based on Cloud Computing: The Role of Consumer Innovativeness. In Computational Science and Its Applications—ICCSA 2014; Murgante, B., Misra, S., Rocha, A.M.A.C., Torre, C., Rocha, J.G., Eds.; Springer: Cham, Switzerland, 2014; Volume Pt V, pp. 159–174. [Google Scholar]
- Atchariyachanvanich, K.; Siripujaka, N.; Jaiwong, N. What Makes University Students Use Cloud-based E-Learning? Case Study of KMITL Students. In Proceedings of the 2014 International Conference on Information Society (I-Society 2014), London, UK, 12 November 2014; pp. 112–116. [Google Scholar]
- Wu, W.W.; Lan, L.W.; Lee, Y.T. Factors hindering acceptance of using cloud services in university: A case study. Electron. Libr. 2013, 31, 84–98. [Google Scholar] [CrossRef]
- Park, S.C.; Ryoo, S.Y. An empirical investigation of end-users’ switching toward cloud computing: A two factor theory perspective. Comput. Hum. Behav. 2013, 29, 160–170. [Google Scholar] [CrossRef]
- Oliveira, T.; Martins, M.F. Literature review of information technology adoption models at firm level. Electron. J. Inf. Syst. Eval. 2011, 14, 110–121. [Google Scholar]
- Leinbach, T.R. Global E-Commerce: Impacts of National Environment and Policy; Kraemer, K.L., Dedrick, J., Melville, N.P., Zhu, K., Eds.; Cambridge University Press: Cambridge, UK, 2006; p. xxii+444. ISBN 0-521-84822-9. [Google Scholar]
- Lin, H.-F.; Lin, S.-M. Determinants of e-business diffusion: A test of the technology diffusion perspective. Technovation 2008, 28, 135–145. [Google Scholar] [CrossRef]
- Ramdani, B.; Kawalek, P.; Lorenzo, O. Predicting SMEs’ adoption of enterprise systems. J. Enterp. Inf. Manag. 2009, 22, 10–24. [Google Scholar] [CrossRef]
- Mohammed, F.; Ibrahim, O.; Nilashi, M.; Alzurqa, E.A. Cloud computing adoption model for e-government implementation. Inf. Dev. 2017, 33, 303–323. [Google Scholar] [CrossRef]
- Martins, R.; Oliveira, T.; Thomas, M.A. An empirical analysis to assess the determinants of SaaS diffusion in firms. Comput. Hum. Behav. 2016, 62, 19–33. [Google Scholar] [CrossRef]
- Oliveira, T.; Thomas, M.; Espadanal, M. Assessing the determinants of cloud computing adoption: An analysis of the manufacturing and services sectors. Inf. Manag. 2014, 51, 497–510. [Google Scholar] [CrossRef]
- Zhu, K.; Kraemer, K.L. Post-adoption variations in usage and value of e-business by organizations: Cross-country evidence from the retail industry. Inf. Syst. Res. 2005, 16, 61–84. [Google Scholar] [CrossRef]
- Oliveira, T.; Martins, M.F. Understanding e-business adoption across industries in European countries. Ind. Manag. Data Syst. 2010, 110, 1337–1354. [Google Scholar] [CrossRef]
- Zmud, R.W. Diffusion of modern software practices: Influence of centralization and formalization. Manag. Sci. 1982, 28, 1421–1431. [Google Scholar] [CrossRef]
- Borgman, H.P.; Bahli, B.; Heier, H.; Schewski, F. Cloudrise: Exploring cloud computing adoption and governance with the TOE framework. In Proceedings of the 2013 46th Hawaii International Conference on System Sciences (HICSS), Maui, HI, USA, 7–10 January 2013; IEEE: Piscataway, NJ, USA, 2013. [Google Scholar]
- Gangwar, H.; Date, H.; Ramaswamy, R. Understanding determinants of cloud computing adoption using an integrated TAM-TOE model. J. Enterp. Inf. Manag. 2015, 28, 107–130. [Google Scholar] [CrossRef]
- Reza Bazi, H.; Hassanzadeh, A.; Moeini, A. A comprehensive framework for cloud computing migration using Meta-synthesis approach. J. Syst. Softw. 2017, 128, 87–105. [Google Scholar] [CrossRef]
- Baker, J. The technology–organization–environment framework. In Information Systems Theory; Springer: New York, NY, USA, 2012; pp. 231–245. [Google Scholar]
- Bose, R.; Luo, X. Integrative framework for assessing firms’ potential to undertake Green IT initiatives via virtualization–A theoretical perspective. J. Strateg. Inf. Syst. 2011, 20, 38–54. [Google Scholar] [CrossRef]
- Chan, F.T.; Chong, A.Y.-L. Determinants of mobile supply chain management system diffusion: A structural equation analysis of manufacturing firms. Int. J. Prod. Res. 2013, 51, 1196–1213. [Google Scholar] [CrossRef]
- Chong, A.Y.-L.; Chan, F.T. Structural equation modeling for multi-stage analysis on Radio Frequency Identification (RFID) diffusion in the health care industry. Expert Syst. Appl. 2012, 39, 8645–8654. [Google Scholar] [CrossRef]
- Kim, S.; Garrison, G. Understanding users’ behaviors regarding supply chain technology: Determinants impacting the adoption and implementation of RFID technology in South Korea. Int. J. Inf. Manag. 2010, 30, 388–398. [Google Scholar] [CrossRef]
- Wang, Y.-M.; Wang, Y.-S.; Yang, Y.-F. Understanding the determinants of RFID adoption in the manufacturing industry. Technol. Forecast. Soc. Chang. 2010, 77, 803–815. [Google Scholar] [CrossRef]
- Thomas, M.; Costa, D.; Oliveira, T. Assessing the role of IT-enabled process virtualization on green IT adoption. Inf. Syst. Front. 2016, 18, 693–710. [Google Scholar] [CrossRef]
- Venkatesh, V.; Bala, H. Adoption and impacts of interorganizational business process standards: Role of partnering synergy. Inf. Syst. Res. 2012, 23, 1131–1157. [Google Scholar] [CrossRef]
- Zhu, K.; Kraemer, K.; Xu, S. Electronic business adoption by European firms: A cross-country assessment of the facilitators and inhibitors. Eur. J. Inf. Syst. 2003, 12, 251–268. [Google Scholar] [CrossRef]
- Zhu, K.; Kraemer, K.L.; Xu, S. The process of innovation assimilation by firms in different countries: A technology diffusion perspective on e-business. Manag. Sci. 2006, 52, 1557–1576. [Google Scholar] [CrossRef]
- Yang, Z.; Sun, J.; Zhang, Y.; Wang, Y. Understanding SaaS adoption from the perspective of organizational users: A tripod readiness model. Comput. Hum. Behav. 2015, 45, 254–264. [Google Scholar] [CrossRef]
- Abdollahzadegan, A.; Che Hussin, A.R.; Moshfegh Gohary, M.; Amini, M. The organizational critical success factors for adopting cloud computing in SMEs. JISRI 2013, 4, 67–74. [Google Scholar]
- Low, C.; Chen, Y.; Wu, M. Understanding the determinants of cloud computing adoption. Ind. Manag. Data Syst. 2011, 111, 1006–1023. [Google Scholar] [CrossRef]
- Rogers, E.M. Diffusion of Innovations; Simon and Schuster: New York, NY, USA, 2010. [Google Scholar]
- Sharma, M.K. Receptivity of India’s small and medium-sized enterprises to information system adoption. Enterp. Inf. Syst. 2009, 3, 95–115. [Google Scholar] [CrossRef]
- Shah Alam, S. Adoption of internet in Malaysian SMEs. J. Small Bus. Enterp. Dev. 2009, 16, 240–255. [Google Scholar] [CrossRef]
- Azadegan, A.; Teich, J. Effective benchmarking of innovation adoptions: A theoretical framework for e-procurement technologies. Benchmark. Int. J. 2010, 17, 472–490. [Google Scholar] [CrossRef]
- Tsai, M.-C.; Lee, W.; Wu, H.-C. Determinants of RFID adoption intention: Evidence from Taiwanese retail chains. Inf. Manag. 2010, 47, 255–261. [Google Scholar] [CrossRef]
- Ifinedo, P. An empirical analysis of factors influencing Internet/e-business technologies adoption by SMEs in Canada. Int. J. Inf. Technol. Decis. Mak. 2011, 10, 731–766. [Google Scholar] [CrossRef]
- Chong, A.Y.-L.; Lin, B.; Ooi, K.-B.; Raman, M. Factors affecting the adoption level of c-commerce: An empirical study. J. Comput. Inf. Syst. 2009, 50, 13–22. [Google Scholar]
- Dedrick, J.; West, J. Why firms adopt open source platforms: A grounded theory of innovation and standards adoption. In Proceedings of the Workshop on Standard Making: A Critical Research Frontier for Information Systems, Seattle, WA, USA, 12–14 December 2003. [Google Scholar]
- Zhu, K.; Dong, S.; Xu, S.X.; Kraemer, K.L. Innovation diffusion in global contexts: Determinants of post-adoption digital transformation of European companies. Eur. J. Inf. Syst. 2006, 15, 601–616. [Google Scholar] [CrossRef]
- Gibbs, J.L.; Kraemer, K.L. A cross-country investigation of the determinants of scope of e-commerce use: An institutional approach. Electron. Mark. 2004, 14, 124–137. [Google Scholar] [CrossRef]
- Obal, M. What drives post-adoption usage? Investigating the negative and positive antecedents of disruptive technology continuous adoption intentions. Ind. Mark. Manag. 2017, 63, 42–52. [Google Scholar] [CrossRef]
- Jia, Q.; Guo, Y.; Barnes, S.J. Enterprise 2.0 post-adoption: Extending the information system continuance model based on the technology-Organization-environment framework. Comput. Hum. Behav. 2017, 67, 95–105. [Google Scholar] [CrossRef]
- Hair, J.F., Jr.; Hult, G.T.M.; Ringle, C.M.; Sarstedt, M. A Primer on Partial Least Squares Structural Equation Modeling (PLS-SEM); Sage Publications: Los Angeles, CA, USA, 2016. [Google Scholar]
- Haykin, S. Neural Networks: A Comprehensive Foundation; Prentice Hall: New Dehli, India, 1994. [Google Scholar]
- Garson, G.D. Neural Networks: An Introductory Guide for Social Scientists; Sage: London, UK, 1998. [Google Scholar]
- Chiang, W.-Y.K.; Zhang, D.; Zhou, L. Predicting and explaining patronage behavior toward web and traditional stores using neural networks: A comparative analysis with logistic regression. Decis. Support Syst. 2006, 41, 514–531. [Google Scholar] [CrossRef]
- Kaastra, I.; Boyd, M. Designing a neural network for forecasting financial and economic time series. Neurocomputing 1996, 10, 215–236. [Google Scholar] [CrossRef]
- Hsu, C.-I.; Shih, M.L.; Huang, B.W.; Lin, B.Y.; Lin, C.N. Predicting tourism loyalty using an integrated Bayesian network mechanism. Expert Syst. Appl. 2009, 36, 11760–11763. [Google Scholar] [CrossRef]
- Asadi, S.; Abdullah, R.; Safaei, M.; Nazir, S. An Integrated SEM-Neural Network Approach for Predicting Determinants of Adoption of Wearable Healthcare Devices. Mob. Inf. Syst. 2019, 2019. [Google Scholar] [CrossRef]
- Hu, M.Y.; Shanker, M.; Hung, M.S. Estimation of posterior probabilities of consumer situational choices with neural network classifiers. Int. J. Res. Mark. 1999, 16, 307–317. [Google Scholar] [CrossRef]
- Shmueli, G.; Koppius, O.R. Predictive analytics in information systems research. Mis Q. 2011, 35, 553–572. [Google Scholar] [CrossRef]
- Sekaran, U.; Bougie, R. Research Methods for Business: A Skill Building Approach; John Wiley & Sons: Hoboken, NJ, USA, 2016. [Google Scholar]
- Moore, G.C.; Benbasat, I. Development of an instrument to measure the perceptions of adopting an information technology innovation. Inf. Syst. Res. 1991, 2, 192–222. [Google Scholar] [CrossRef]
- Taweel, A. Examining the Relationship between Technological, Organizational, and Environmental Factors and Cloud Computing Adoption; UMI Dissertations Publishing; ProQuest: Ann Arbor, MI, USA, 2012. [Google Scholar]
- Tashkandi, A.; Al-Jabri, I. Cloud Computing Adoption by Higher Education Institutions in Saudi Arabia: Analysis Based on TOE. In Proceedings of the 2015 International Conference on Cloud Computing, ICCC 2015, Riyadh, Saudi Arabia, 26–29 April 2015. [Google Scholar]
- Bughin, J.; Chui, M.; Manyika, J. Clouds, big data, and smart assets: Ten tech-enabled business trends to watch. McKinsey Q. 2010, 56, 75–86. [Google Scholar]
- Lin, H.-F. Understanding the determinants of electronic supply chain management system adoption: Using the technology–organization–environment framework. Technol. Forecast. Soc. Chang. 2014, 86, 80–92. [Google Scholar] [CrossRef]
- Shah Alam, S.; Ali, M.Y.; Jani, M.F.M. An empirical study of factors affecting electronic commerce adoption among SMEs in Malaysia. J. Bus. Econ. Manag. 2011, 12, 375–399. [Google Scholar] [CrossRef]
- Wang, M.W.; Lee, O.-K.; Lim, K.L. Knowledge management systems diffusion in Chinese enterprises: A multi-stage approach with the technology-organization-environment framework. In Proceedings of the 2007 Pacific Asia Conference on Information Systems (PACIS), Auckland, New Zealand, 4–6 July 2007; p. 70. [Google Scholar]
- Ifinedo, P. Internet/e-business technologies acceptance in Canada’s SMEs: An exploratory investigation. Internet Res. 2011, 21, 255–281. [Google Scholar] [CrossRef]
- Klug, W.; Bai, X. The determinants of cloud computing adoption by colleges and universities. Int. J. Bus. Res. Inf. Technol. 2015, 2, 14–30. [Google Scholar]
- Tornatzky, L.G.; Klein, K.J. Innovation characteristics and innovation adoption-implementation: A meta-analysis of findings. IEEE Trans. Eng. Manag. 1982, 1, 28–45. [Google Scholar] [CrossRef]
- Opala, O.J. An Analysis of Security, Cost-Effectiveness, and it Compliance Factors Influencing Cloud Adoption by it Managers. Ph.D. Thesis, Capella University, Minneapolis, MN, USA, 2012. [Google Scholar]
- Broberg, J.; Buyya, R.; Tari, Z. Creating aCloud Storage’Mashup for High Performance, Low Cost Content Delivery, Service-Oriented Computing—ICSOC 2008 Workshops. In Proceedings of the International Conference on Service-Oriented Computing ICSOC 2008 International Workshops, Sydney, Australia, 1 December 2008; Springer: Berlin/Heidelberg, Germany, 2008. [Google Scholar]
- Mircea, M. SOA, BPM and cloud computing: Connected for innovation in higher education. In Proceedings of the 2010 International Conference on Education and Management Technology, Cario, Egypt, 2–4 November 2010; IEEE: Piscataway, NJ, USA, 2010. [Google Scholar]
- Saya, S.; Pee, L.G.; Kankanhalli, A. “THE IMPACT OF INSTITUTIONAL INFLUENCES ON PERCEIVED TECHNOLOGICAL CHARACTERISTICS AND REAL OPTIONS IN CLOUD COMPUTING ADOPTION” (2010). ICIS 2010 Proceedings. 24. Available online: https://aisel.aisnet.org/icis2010_submissions/24 (accessed on 30 May 2020).
- Hossain, M.A.; Quaddus, M. Radio frequency identification (RFID) adoption: A cross-sectional comparison of voluntary and mandatory contexts. Inf. Syst. Front. 2015, 17, 1057–1076. [Google Scholar] [CrossRef]
- Asadi, S.; Nilashi, M.; Safaei, M.; Abdullah, R.; Saeed, F.; Yadegaridehkordi, E.; Samad, S. Investigating factors influencing decision-makers’ intention to adopt Green IT in Malaysian manufacturing industry. Resour. Conserv. Recycl. 2019, 148, 36–54. [Google Scholar] [CrossRef]
- Bunduchi, R.; Weisshaar, C.; Smart, A.U. Mapping the benefits and costs associated with process innovation: The case of RFID adoption. Technovation 2011, 31, 505–521. [Google Scholar] [CrossRef]
- Gagnon, Y.-C.; Toulouse, J.-M. The behavior of business managers when adopting new technologies. Technol. Forecast. Soc. Chang. 1996, 52, 59–74. [Google Scholar] [CrossRef]
- Lal, P.; Bharadwaj, S.S. Understanding the impact of cloud-based services adoption on organizational flexibility: An exploratory study. J. Enterp. Inf. Manag. 2016, 29, 566–588. [Google Scholar] [CrossRef]
- Kwon, T.H.; Zmud, R.W. Unifying the fragmented models of information systems implementation. In Critical Issues in Information Systems Research; John Wiley & Sons, Inc.: Hoboken, NJ, USA, 1987. [Google Scholar]
- Mata, F.J.; Fuerst, W.L.; Barney, J.B. Information technology and sustained competitive advantage: A resource-based analysis. Mis Q. 1995, 487–505. [Google Scholar] [CrossRef]
- Mokhtar, S.A.; Ali, S.H.S.; Al-Sharafi, A.; Al-Sharafi, A. Organizational Factors in the Adoption of Cloud Computing in E-learning. In Proceedings of the 3rd International Conference on Advanced Computer Science Applications and Technologies Acsat, Amman, Jordan, 26 December 2014; pp. 188–191. [Google Scholar]
- Albalawi, M.S. Critical Factors Related to the Implementation of Web-Based Instruction by Higher-Education Faculty at Three Universities in the Kingdom of Saudi Arabia. Ph.D. Thesis, University of West Florida, Pensacola, FL, USA, 2007. [Google Scholar]
- Mansour, A.J. The Adoption of Cloud Computing Technology in Higher Education Institutions: Concerns and Challenges (Case Study on Islamic University of Gaza’iug’), IUG dissertation. 2013. Available online: http://hdl.handle.net/20.500.12358/17670 (accessed on 30 May 2020).
- Sathyanarayana, T.; Sheela, L.M.I. Data security in cloud computing. In Proceedings of the 2013 International Conference on Green Computing, Communication and Conservation of Energy (ICGCE), Chennai, India, 12–14 December 2013; IEEE: Piscataway, NJ, USA, 2013. [Google Scholar]
- Subashini, S.; Kavitha, V. A survey on security issues in service delivery models of cloud computing. J. Netw. Comput. Appl. 2011, 34, 1–11. [Google Scholar] [CrossRef]
- Wheeler, B.; Waggener, S. Above-campus services: Shaping the promise of cloud computing for higher education. Educ. Rev. 2009, 44, 52–67. [Google Scholar]
- Weber, A.S. Cloud computing in education in the Middle East and North Africa (MENA) Region: Can barriers be overcome? In Conference Proceedings of «ELearning and Software for Education» (eLSE); Carol, I., Ed.; National Defence University Publishing House: Bucharest, Romania, 2011. [Google Scholar]
- Ciganek, A.P.; Haseman, W.; Ramamurthy, K. Time to decision: The drivers of innovation adoption decisions. Enterp. Inf. Syst. 2014, 8, 279–308. [Google Scholar] [CrossRef]
- Yoon, T.E.; George, J.F. Why aren’t organizations adopting virtual worlds? Comput. Hum. Behav. 2013, 29, 772–790. [Google Scholar] [CrossRef]
- Wymer, S.A.; Regan, E.A. Factors influencing e-commerce adoption and use by small and medium businesses. Electron. Mark. 2005, 15, 438–453. [Google Scholar] [CrossRef]
- Rousseau, D.M. Issues of level in organizational research: Multi-level and cross-level perspectives. Res. Organ. Behav. 1985, 7, 1–37. [Google Scholar]
- Chau, P.Y.; Tam, K.Y. Factors Affecting the Adoption of Open Systems: An Exploratory Study. MIS Q. 1997, 21, 1–24. [Google Scholar] [CrossRef]
- Kuan, K.K.; Chau, P.Y. A perception-based model for EDI adoption in small businesses using a technology–organization–environment framework. Inf. Manag. 2001, 38, 507–521. [Google Scholar] [CrossRef]
- Ghobakhloo, M.; Arias-Aranda, D.; Benitez-Amado, J. Adoption of e-commerce applications in SMEs. Ind. Manag. Data Syst. 2011, 111, 1238–1269. [Google Scholar] [CrossRef]
- Thiesse, F.; Staake, T.; Schmitt, P.; Fleisch, E. The rise of the “next-generation bar code”: An international RFID adoption study. Supply Chain Manag. Int. J. 2011, 16, 328–345. [Google Scholar] [CrossRef]
- Klein, R. Assimilation of Internet-based purchasing applications within medical practices. Inf. Manag. 2012, 49, 135–141. [Google Scholar] [CrossRef]
- Lin, A.; Chen, N.-C. Cloud computing as an innovation: Percepetion, attitude, and adoption. Int. J. Inf. Manag. 2012, 32, 533–540. [Google Scholar] [CrossRef]
- Nkhoma, M.Z.; Dang, D.P.; De Souza-Daw, A. Contributing factors of cloud computing adoption: A technology-organisation-environment framework approach. In Proceedings of the European Conference on Information Management & Evaluation, Gdansk, Poland, 12–13 September 2013. [Google Scholar]
- Alshamaila, Y.; Papagiannidis, S.; Li, F. Cloud computing adoption by SMEs in the north east of England: A multi-perspective framework. J. Enterp. Inf. Manag. 2013, 26, 250–275. [Google Scholar] [CrossRef]
- Wu, Y.; Cegielski, C.G.; Cegielski, B.T.; Hall, D.J. Cloud computing in support of supply chain information system infrastructure: Understanding when to go to the cloud. J. Supply Chain Manag. 2013, 49, 25–41. [Google Scholar] [CrossRef]
- Cheng, X.; Bounfour, A. The determinants of Cloud Computing Adoption by Large European Firms. Inf. Syst. Chang. Econ. Soc. 2015, 50. [Google Scholar]
- Salum, K.H.; Rozan, M.Z.A. Conceptual model for cloud erp adoption for smes. J. Theor. Appl. Inf. Technol. 2017, 95, 743. [Google Scholar]
- Chan, F.T.S.; Chong, A.Y.L. A SEM–neural network approach for understanding determinants of interorganizational system standard adoption and performances. Decis. Support Syst. 2012, 54, 621–630. [Google Scholar] [CrossRef]
- Venkatesh, V.; Goyal, S. Expectation Disconfirmation and Technology Adoption: Polynomial Modeling and Response Surface Analysis. Mis Q. 2010, 34, 281–303. [Google Scholar] [CrossRef]
- Joshi, R.; Yadav, R. An integrated SEM neural network approach to study effectiveness of brand extension in Indian FMCG industry. Bus. Perspect. Res. 2018, 6, 113–128. [Google Scholar]
- Ahani, A.; Rahim, N.Z.A.; Nilashi, M. Forecasting social CRM adoption in SMEs: A combined SEM-neural network method. Comput. Hum. Behav. 2017, 75, 560–578. [Google Scholar] [CrossRef]
- Chong, A.Y.-L.; Bai, R. Predicting open IOS adoption in SMEs: An integrated SEM-neural network approach. Expert Syst. Appl. 2014, 41, 221–229. [Google Scholar] [CrossRef]
- Daniel, J. Sampling Essentials: Practical Guidelines for Making Sampling Choices; Sage: Thousand Oaks, CA, USA, 2011. [Google Scholar]
- Kotrlik, J.; Higgins, C. Organizational research: Determining appropriate sample size in survey research appropriate sample size in survey research. Inf. Technol. Learn. Perform. J. 2001, 19, 43. [Google Scholar]
- Sibona, C.; Walczak, S. Purposive Sampling on Twitter: A Case Study. In Proceedings of the 2012 45th Hawaii International Conference on System Sciences, Maui, HI, USA, 4–7 January 2012. [Google Scholar]
- Hertzog, M.A. Considerations in determining sample size for pilot studies. Res. Nurs. Health 2008, 31, 180–191. [Google Scholar] [CrossRef]
- Saunders, M.N. Research Methods for Business Students; Pearson Education India: Upper Saddle River, NJ, USA, 2011. [Google Scholar]
- Sekaran, U.; Bougie, R. Research Methods for Business, A Skill Building Approach; John Willey & Sons, Inc.: New York, NY, USA, 2003. [Google Scholar]
- Tellis, W.M. Introduction to Case Study. The Qualitative Report, 3, 1-14. 1997. Available online: https://nsuworks.nova.edu/tqr/vol3/iss2/4 (accessed on 30 May 2020).
- Whitehead, A.L.; Julious, A.S.; Cooper, C.L.; Campbell, M.J. Estimating the sample size for a pilot randomised trial to minimise the overall trial sample size for the external pilot and main trial for a continuous outcome variable. Stat. Methods Med Res. 2016, 25, 1057–1073. [Google Scholar] [CrossRef]
- Straub, D.; Boudreau, M.-C.; Gefen, D. Validation guidelines for IS positivist research. Commun. Assoc. Inf. Syst. 2004, 13, 24. [Google Scholar] [CrossRef]
- Chin, W.W.; Marcolin, B.L.; Newsted, P.R. A partial least squares latent variable modeling approach for measuring interaction effects: Results from a Monte Carlo simulation study and an electronic-mail emotion/adoption study. Inf. Syst. Res. 2003, 14, 189–217. [Google Scholar] [CrossRef]
- Hulland, J. Use of partial least squares (PLS) in strategic management research: A review of four recent studies. Strateg. Manag. J. 1999, 20, 195–204. [Google Scholar] [CrossRef]
- Gefen, D.; Rigdon, E.E.; Straub, D. Editor’s Comments: An Update and Extension to SEM Guidelines for Administrative and Social Science Research. MIS Q. 2011, 35, iii–xiv. [Google Scholar] [CrossRef]
- Chin, W.W. How to write up and report PLS analyses. In Handbook of Partial Least Squares; Springer: Berlin/Heidelberg, Germany, 2010; pp. 655–690. [Google Scholar]
- Ainuddin, R.A.; Beamish, P.W.; Hulland, J.S.; Rouse, M.J. Resource attributes and firm performance in international joint ventures. J. World Bus. 2007, 42, 47–60. [Google Scholar] [CrossRef]
- Henseler, J.; Ringle, C.M.; Sinkovics, R.R. The use of partial least squares path modeling in international marketing. In New Challenges to International Marketing; Emerald Group Publishing Limited: Bradford, UK, 2009; pp. 277–319. [Google Scholar]
- Urbach, N.; Ahlemann, F. Structural equation modeling in information systems research using partial least squares. J. Inf. Technol. Theory Appl. 2010, 11, 5–40. [Google Scholar]
- Fornell, C.; Larcker, D.F. Structural Equation Models with Unobservable Variables and Measurement Error: Algebra and Statistics. J. Mark. Res. 1981, 18, 382–388. [Google Scholar] [CrossRef]
- Liébana-Cabanillas, F.; Marinković, V.; Kalinić, Z. A SEM-neural network approach for predicting antecedents of m-commerce acceptance. Int. J. Inf. Manag. 2017, 37, 14–24. [Google Scholar] [CrossRef]
- El-Amir, H.; Hamdy, M. A Tour through the Deep Learning Pipeline. In Deep Learning Pipeline; Springer: Berlin/Heidelberg, Germany, 2020; pp. 57–84. [Google Scholar]
- Jaafar, K.; Ismail, N.; Tajjudin, M.; Adnan, R.; Rahiman, M.H.F. Artificial Neural Networks for Water Level Prediction Based on Z-Score Technique in Kelantan River. Int. J. Electr. Electron. Syst. Res. 2018, 13. [Google Scholar]
- Wang, Y.-M.; Elhag, T.M. A comparison of neural network, evidential reasoning and multiple regression analysis in modelling bridge risks. Expert Syst. Appl. 2007, 32, 336–348. [Google Scholar] [CrossRef]
- Asadi, S.; Abdullah, R.; Jusoh, Y.Y. An Integrated SEM-Neural Network for Predicting and Understanding the Determining Factor for Institutional Repositories Adoption. In Proceedings of the SAI Intelligent Systems Conference, London, UK, 5–6 September 2019; Springer: Cham, Switzerland, 2019. [Google Scholar]
- Sabi, H.M.; Uzoka, F.-M.E.; Mlay, S.V. Staff perception towards cloud computing adoption at universities in a developing country. Educ. Inf. Technol. 2018, 23, 1–24. [Google Scholar] [CrossRef]
- Hair, J.F.; Ringle, C.M.; Sarstedt, M. Partial least squares structural equation modeling: Rigorous applications, better results and higher acceptance. Long Range Plan. 2013, 46, 1–12. [Google Scholar] [CrossRef]
- Qasem, Y.A.; Abdullah, R.; Jusoh, Y.; Atan, R. Cloud-Based Education As a Service (CEAAS) System Requirements Specification Model of Higher Education Institutions in Industrial Revolution 4.0. Int. J. Adv. Technol. Eng. Explor. 2019, 8, 1382–1386. [Google Scholar]
- Nuseibeh, H. Adoption of Cloud Computing in Organizations. AMCIS 2011 Proceedings—All Submissions. 372. 2011. Available online: http://aisel.aisnet.org/amcis2011_submissions/372 (accessed on 30 May 2020).
- Bhattacherjee, A. Understanding Information Systems Continuance: An Expectation-Confirmation Model. MIS Q. 2001, 25, 351–370. [Google Scholar] [CrossRef]
- Morgan, L.; Conboy, K. Factors affecting the adoption of cloud computing: An exploratory study. In Proceedings of the ECIS 21st European Conference on Information Systems 2013, Utrecht, The Netherlands, 5–8 June 2013; pp. 1–12. Available online: http://hdl.handle.net/10344/3209 (accessed on 30 May 2020).
- Rieger, P.; Gewald, H.; Schumacher, B. Cloud-computing in banking influential factors, benefits and risks from a decision maker’s perspective. In Proceedings of the AMCIS 2013, Chicago, IL, USA, 15–17 August 2013; pp. 1–12. [Google Scholar]
- Lian, J.-W.; Yen, D.C.; Wang, Y.-T. An exploratory study to understand the critical factors affecting the decision to adopt cloud computing in Taiwan hospital. Int. J. Inf. Manag. 2014, 34, 28–36. [Google Scholar] [CrossRef]
- Benlian, A.; Hess, T. Opportunities and risks of software-as-a-service: Findings from a survey of IT executives. Decis. Support Syst. 2011, 52, 232–246. [Google Scholar] [CrossRef]
- Luo, X.; Gurung, A.; Shim, J.P. Understanding the determinants of user acceptance of enterprise instant messaging: An empirical study. J. Organ. Comput. Electron. Commer. 2010, 20, 155–181. [Google Scholar] [CrossRef]
- Wu, W.-W. Mining significant factors affecting the adoption of SaaS using the rough set approach. J. Syst. Softw. 2011, 84, 435–441. [Google Scholar] [CrossRef]
- Cervone, H.F. An overview of virtual and cloud computing. OCLC Syst. Serv. Int. Digit. Libr. Perspect. 2010, 26, 162–165. [Google Scholar] [CrossRef]
- Marston, S.; Li, Z.; Bandyopadhyay, S.; Zhang, J.; Ghalsasi, A. Cloud computing—The business perspective. Decis. Support Syst. 2011, 51, 176–189. [Google Scholar] [CrossRef]
- Lee, S.; Kim, K.-J. Factors affecting the implementation success of Internet-based information systems. Comput. Hum. Behav. 2007, 23, 1853–1880. [Google Scholar] [CrossRef]
- Frambach, R.T.; Barkema, H.G.; Nooteboom, B.; Wedel, M. Adoption of a service innovation in the business market: An empirical test of supply-side variables. J. Bus. Res. 1998, 41, 161–174. [Google Scholar] [CrossRef]
- Yap, C.-S.; Thong, J.Y.; Raman, K. Effect of government incentives on computerisation in small business. Eur. J. Inf. Syst. 1994, 3, 191–206. [Google Scholar] [CrossRef]



| Study | Title | Theory | Methodology | Country |
|---|---|---|---|---|
| [31] | “A cross-country model of contextual factors impacting CC adoption at universities in sub-Saharan Africa” | DOI theory and TAM | Quantitative research. A survey concerning university-level ICT experts as well as decision makers. 355 valid responses. | HEIs in sub-Saharan Africa |
| [30] | “Conceptualizing a model for adoption of CC in education” | DOI theory TAM | Conceptual Model | HEIs in sub-Saharan Africa |
| [58] | “The Effectiveness of Cloud-Based E-Learning towards Quality of Academic Services: An Omanis’ Expert View” | N/A | Qualitative approach/Semi-structured interviews. | HEIs in Oman. |
| [18] | “An exploratory study for investigating the critical success factors for cloud migration in the Saudi Arabian higher education context” | N/A Success factors based on literature | Structured online questionnaire | HEIs in Saudi Arabia |
| [54] | “Using CC for E-learning systems” | LR | HEIs in Saudi Arabia | |
| [24] | “Student perceptions of cloud applications effectiveness in higher education” | N/A | Survey | University in Southeast Michigan USA |
| [5] | “A conceptual model of e-learning based on CC adoption in higher education institutions” | DOI; FVM | Conceptual Model | HEIs in Oman |
| [59] | “Examining CC Adoption Intention in Higher Education: Exploratory Study” | TAM | A survey utilizing a questionnaire on paper. | Politehnica University of Bucharest, Romania. |
| [60] | “Investigating the structural relationship for the determinants of CC adoption in education” | TAM | A quantitative method/administer a survey | Universities in Thailand |
| [61] | “Cloud for e-Learning: Determinants of Its Adoption by University Students in a Developing Country” | TAM3 | An empirical study and a survey questionnaire | Saudi Arabia |
| [62] | “Determinants and their causal relationships affecting the adoption of CC in science and technology institutions” | DOI | Focus group discussion and DEMATEL | Science and technology institutions, Taiwan |
| [35] | “CC adoption by HEIs in Saudi Arabia: an exploratory study” | TOE | Survey | HEIs in Saudi Arabia |
| [63] | “CC adoption and usage in community colleges” | TAM3 | Virtual Computing Lab and focus groups concerning instructors as well as interviews of other stakeholders such as IT support staff and college administrators | Rural and urban community colleges, USA |
| Theory/Model | Definition | Justification | Limitation | Previous Studies | |
|---|---|---|---|---|---|
| IT Adoption (Dependent Variable) | Source | ||||
| TOE | The aim of TOE framework [43] is to clarify the procedure for innovation adoption at the organizational level. It looks into three contexts that affect the use of an innovation in a firm—the organization, the technology, and the environment context. | TOE model has a wide power across a number of technological, industrial, and national/cultural contexts [88,89,90]. TOE framework can be applied in empirical research since new technologies are developed, especially when novel contexts for adoption can be identified [91]. | TOE does not offer a robust model for relating the factors that affect the organizational acceptance decision making; instead, it gives a taxonomy for classifying adoption factors in their individual contexts. Researchers are advised to take a wider context into consideration in which improvement takes place [92]. | Mobile supply chain | [93] |
| Radio frequency identification (RFID) | [94,95,96] | ||||
| Green IT | [92,97] | ||||
| Interorganizational business process standards | [98] | ||||
| E-business | [86,99,100] | ||||
| SaaS | [101] | ||||
| Cloud computing | [102,103] | ||||
| DOI | DOI theory [104] gives a detailed explanation on the diffusion of innovation within an organization. According to DOI theory, an innovation undergoes a number of stage procedures until it thrives in the firm [105]. | DOI theory gives a broader standpoint on the diffusion incident and gives a good explanation on how new innovations are applied. Therefore, DOI enriches the technological context of the TOE framework, and thus gains value when applied in conjunction with the TOE framework [84]. | It is not possible to apply a single theory to all types of innovations [87]. | Internet | [106] |
| E-procurement | [107] | ||||
| RFID | [108] | ||||
| E-business | [100,109] | ||||
| Cloud computing | [103] | ||||
| TOE and DOI | DOI theory makes a wide standpoint available on the diffusion phenomenon, and it gives excellent explanations on how new innovations are chosen. Therefore, DOI enriches the technological context of the TOE structure, and thereby obtain value when applied in conjunction with TOE framework [84]. | Benchmarking | [107] | ||
| Collaborative commerce | [110] | ||||
| E-commerce | [79] | ||||
| Open source | [111] | ||||
| Digital transformation | [112] | ||||
| TOE and INT | INT benefits TOE by enriching the environmental context of TOE framework [28,29,30], so it gains value when used in combination with the TOE structure [21]. | Scope of ecommerce use | [113] | ||
| TOE, DOI and INT | A combination of DOI theory, TOE framework, and INT theory thus gives a theoretically solid basis to evaluate the technology, organization, and environment characteristics [84]. | E-procurement | [63] | ||
| SaaS diffusion in firms | [84] | ||||
| TOE and ECM | It is imperative to incorporate not only technology-level factors from the IS continuance literature, but also new constructs and relationships that capture the complex nature of organization-level decisions [114,115]. | Enterprise 2.0 post-adoption | [115] | ||
| Model/ Theory | Technology/ Dependent Variable | Source | Factors/Independent Variables | |||||||
|---|---|---|---|---|---|---|---|---|---|---|
| Compatibility | Complexity | Security | Technology Readiness | Cost Savings | Top mgmt. Support | Competitive Pressures | Vendor Support | |||
| TOE | Cloud migration | [18] | × | × | ||||||
| DOI and others | CC adoption | [30,31] | × | × | × | × | × | |||
| TOE | Open systems | [158] | × | |||||||
| TOE | Electronic data interchange | [159] | × | × | ||||||
| TOE | E-business use | [85] | × | |||||||
| DOI and TOE | E-business use | [112] | × | × | × | × | × | |||
| TOE | E-business adoption | [100] | × | |||||||
| TOE | E-business | [80] | × | |||||||
| TOE | Knowledge management and enterprise systems | [81] | × | × | × | |||||
| DOI and TOE | Collaborative commerce | [110] | × | × | × | |||||
| DOI, TOE, and others | Internet utilization | [106] | × | × | × | |||||
| DOI, TOE, and others | Cloud-based services adoption | [144] | × | × | ||||||
| DOI and TOE | Benchmarking | [107] | × | × | ||||||
| DOI | RFID | [108] | × | × | ||||||
| TOE and others | E-business adoption | [86] | × | |||||||
| TOE | E-commerce | [160] | × | × | × | |||||
| TOE | Internet/E-business | [109] | × | × | × | |||||
| TOE | RFID adoption | [161] | × | × | × | × | ||||
| DOI and TOE | CC adoption | [103] | × | × | × | × | × | × | ||
| DOI | Internet-based purchasing application assimilation | [162] | × | × | ||||||
| DOI | CC adoption | [163] | × | × | ||||||
| TOE | CC adoption | [164] | × | × | × | × | ||||
| TOE | CC adoption | [165] | × | × | × | × | × | × | ||
| TOE | CC adoption | [102] | × | × | × | × | × | × | ||
| DOI and others | CC adoption | [166] | × | × | ||||||
| TOE and DOI | CC adoption | [84] | × | × | × | × | × | × | × | |
| TOE, DOI, and INT | SaaS diffusion in firms | [84] | × | × | × | × | × | × | × | |
| TOE and TAM | CC adoption | [167] | × | × | × | × | × | |||
| TOE and TAM | CC adoption | [167] | × | × | × | × | ||||
| TOE and TAM | CC adoption | [89] | × | × | × | × | ||||
| DOI and FVM | CC adoption | [82] | × | × | × | × | × | × | ||
| FVM, TOE and DOI | Cloud ERP Adoption | [168] | × | × | × | × | ||||
| This study | × | × | × | × | × | × | × | × | ||
| Respondents Information | ||
|---|---|---|
| Frequency | Percentage | |
| Computer literacy level | ||
| Beginner | 1 | 0.75% |
| Intermediate | 9 | 6.72% |
| Advanced | 77 | 57.46% |
| Expert | 47 | 35.07% |
| Experience | ||
| 1–5 years | 109 | 81.34% |
| 6–10 years | 21 | 15.67% |
| 11–15 years | 4 | 2.99% |
| More than 15 years | 0 | 0 |
| Job title | ||
| Administrator | 19 | 14.17% |
| Lecturer | 13 | 9.70% |
| Teaching staff | 3 | 2.38% |
| ICT director | 26 | 19.40% |
| Chief information officer | 11 | 8.21% |
| IT specialist | 4 | 2.98% |
| Business analyst | 2 | 1.49% |
| Researcher | 53 | 39.55% |
| Associate professor | 3 | 2.23% |
| Constructs | Items | OL (>0.7) | CA (>0.6) | CR (>0.7) | AVE (>0.5) |
|---|---|---|---|---|---|
| CC Adoption | CCA1 | 0.789 | 0.842 | 0.888 | 0.615 |
| CCA2 | 0.831 | ||||
| CCA3 | 0.843 | ||||
| CCA4 | 0.77 | ||||
| CCA5 | 0.677 | ||||
| Compatibility | CT1 | 0.804 | 0.842 | 0.887 | 0.612 |
| CT2 | 0.831 | ||||
| CT3 | 0.818 | ||||
| CT4 | 0.749 | ||||
| CT5 | 0.704 | ||||
| Competitive pressure | CP1 | 0.783 | 0.71 | 0.836 | 0.63 |
| CP2 | 0.856 | ||||
| CP3 | 0.737 | ||||
| Complexity | CX1 | 0.814 | 0.879 | 0.916 | 0.732 |
| CX2 | 0.84 | ||||
| CX3 | 0.922 | ||||
| CX4 | 0.843 | ||||
| Cost saving | CS1 | 0.757 | 0.772 | 0.852 | 0.59 |
| CS2 | 0.756 | ||||
| CS3 | 0.79 | ||||
| CS4 | 0.768 | ||||
| Vendor support | VS1 | 0.806 | 0.832 | 0.881 | 0.597 |
| VS2 | 0.771 | ||||
| VS3 | 0.788 | ||||
| VS4 | 0.751 | ||||
| VS5 | 0.746 | ||||
| Technology readiness | TR1 | 0.762 | 0.812 | 0.877 | 0.642 |
| TR2 | 0.742 | ||||
| TR3 | 0.868 | ||||
| TR4 | 0.825 | ||||
| Top Manager’s support | TMS1 | 0.828 | 0.734 | 0.849 | 0.652 |
| TMS2 | 0.821 | ||||
| TMS3 | 0.772 | ||||
| Security | SC1 | 0.828 | 0.74 | 0.829 | 0.55 |
| SC2 | 0.846 | ||||
| SC3 | 0.803 | ||||
| SC4 | 0.837 | ||||
| SC5 | −0.016 |
| CC | CT | CP | CX | CS | VS | TR | TMS | SC | |
|---|---|---|---|---|---|---|---|---|---|
| CCA | 0.784 | ||||||||
| CT | 0.684 | 0.783 | |||||||
| CP | 0.78 | 0.62 | 0.794 | ||||||
| CX | 0.369 | 0.613 | 0.417 | 0.856 | |||||
| CS | 0.586 | 0.489 | 0.475 | 0.331 | 0.768 | ||||
| VS | 0.677 | 0.621 | 0.637 | 0.545 | 0.492 | 0.773 | |||
| TR | 0.721 | 0.509 | 0.577 | 0.356 | 0.479 | 0.535 | 0.801 | ||
| TMS | 0.669 | 0.549 | 0.615 | 0.36 | 0.486 | 0.643 | 0.474 | 0.807 | |
| SC | 0.547 | 0.569 | 0.682 | 0.4 | 0.499 | 0.535 | 0.509 | 0.521 | 0.741 |
| Original Sample (O) | Sample Mean (M) | Standard Deviation (STDEV) | t Value (|O/STDEV|) | p Values | Result | |
|---|---|---|---|---|---|---|
| Compatibility -> CC adoption | 0.249 | 0.243 | 0.058 | 4.311 | 0 *** | Supported |
| Competitive pressure -> CC adoption | 0.381 | 0.375 | 0.069 | 5.516 | 0 *** | Supported |
| Complexity -> CC adoption | −0.153 | −0.15 | 0.053 | 2.887 | 0.004 *** | Supported |
| Cost saving -> CC adoption | 0.102 | 0.102 | 0.045 | 2.266 | 0.023 ** | Supported |
| Vendor support -> CC adoption | 0.112 | 0.117 | 0.077 | 1.447 | 0.148 | NS |
| technology readiness -> CC adoption | 0.285 | 0.277 | 0.058 | 4.888 | 0 *** | Supported |
| Top manager’s support -> CC adoption | 0.129 | 0.13 | 0.065 | 1.978 | 0.048 ** | Supported |
| Security-> CC adoption | −0.173 | −0.167 | 0.078 | 2.226 | 0.026 ** | Supported |
| Network Configures | Testing | Training |
|---|---|---|
| ANN1 | 0.1174 | 0.0994 |
| ANN2 | 0.1079 | 0.1004 |
| ANN 3 | 0.1132 | 0.1013 |
| ANN 4 | 0.1105 | 0.1015 |
| ANN 5 | 0.1137 | 0.105 |
| ANN 6 | 0.1054 | 0.1015 |
| ANN 7 | 0.1069 | 0.1029 |
| ANN 8 | 0.1124 | 0.1045 |
| ANN 9 | 0.1066 | 0.1053 |
| ANN 10 | 0.1141 | 0.0973 |
| Average | 0.1101 | 0.1022 |
| Standard deviation | 0.0034 | 0.0026 |
| Variables | Importance | Normalized Importance |
|---|---|---|
| TMS | 0.077 | 39.50% |
| CX | 0.11 | 56.20% |
| CT | 0.129 | 66.00% |
| CS | 0.13 | 66.40% |
| TR | 0.196 | 100.00% |
| CP | 0.171 | 87.30% |
| SC | 0.188 | 96.00% |
© 2020 by the authors. Licensee MDPI, Basel, Switzerland. This article is an open access article distributed under the terms and conditions of the Creative Commons Attribution (CC BY) license (http://creativecommons.org/licenses/by/4.0/).
Share and Cite
Qasem, Y.A.M.; Asadi, S.; Abdullah, R.; Yah, Y.; Atan, R.; Al-Sharafi, M.A.; Yassin, A.A. A Multi-Analytical Approach to Predict the Determinants of Cloud Computing Adoption in Higher Education Institutions. Appl. Sci. 2020, 10, 4905. https://doi.org/10.3390/app10144905
Qasem YAM, Asadi S, Abdullah R, Yah Y, Atan R, Al-Sharafi MA, Yassin AA. A Multi-Analytical Approach to Predict the Determinants of Cloud Computing Adoption in Higher Education Institutions. Applied Sciences. 2020; 10(14):4905. https://doi.org/10.3390/app10144905
Chicago/Turabian StyleQasem, Yousef A. M., Shahla Asadi, Rusli Abdullah, Yusmadi Yah, Rodziah Atan, Mohammed A. Al-Sharafi, and Amr Abdullatif Yassin. 2020. "A Multi-Analytical Approach to Predict the Determinants of Cloud Computing Adoption in Higher Education Institutions" Applied Sciences 10, no. 14: 4905. https://doi.org/10.3390/app10144905
APA StyleQasem, Y. A. M., Asadi, S., Abdullah, R., Yah, Y., Atan, R., Al-Sharafi, M. A., & Yassin, A. A. (2020). A Multi-Analytical Approach to Predict the Determinants of Cloud Computing Adoption in Higher Education Institutions. Applied Sciences, 10(14), 4905. https://doi.org/10.3390/app10144905

