Hybrid Bayesian Network Models of Spinal Injury and Slip/Fall Events
Abstract
Featured Application
Abstract
1. Introduction
2. Materials and Methods
General Method
- Identify the deterministic model based on principles of engineering mechanics. This step is simply constructing a deterministic mathematical engineering mechanics model of the system using established methods from biomechanics [3]. The model should be one that can be represented with algebraic equations or inequalities.
- Represent model as a directed acyclic graph. Nodes represent variables. Directed edges encode the algebraic relationships between variables. The result should be a directed acyclic graph. If it cannot be constructed as a directed acyclic graph, the method fails; if it can be, proceed to step three.
- Identify nodes that can be modeled as random variables. There are three obvious sources of uncertainty suitable for inclusion in the model: (1) variability in anthropometric parameters, (2) variability in human performance, and (3) measurement error of model inputs. People come in many shapes and sizes, and statistical methods are commonly used to model anthropometric variation. How a person moves, which drives the kinematic and kinetic inputs to biomechanical models, can be highly variable due to a variety of reasons including noise in the motor control system. Finally, empirical measurements have error and statistical methods are well established for representing the error using probability distributions. Distributions must be selected and parameters specified.
- Extend the directed acyclic graph to a full Bayesian network. Identify all leaf nodes in the directed acyclic graph that have an outdegree (number of edges directed out of a node) of one. For all of the nodes identified in this step that correspond to variables in step two, apply the corresponding probability distributions. At this point, the Bayesian network is a stochastic implementation of a traditional biomechanical model. Note that, at this point, model inputs are limited to traditional measurements made in biomechanics, and these do not include medical data available in civil litigation case files.
- Identify outcomes (events) that have occurred in the legal case of interest that are known in hindsight. Civil injury litigation often arises because someone has been injured. Add nodes and edges that model the relationship between variables already in the model and the injury event.
- Add node for the probability that a generally accepted standard was exceeded. This is the node that will be used to address the “more likely than not” interpretation of “reasonable scientific certainty” put forward in Burke v. Town of Walpole. For the node added in step five, add a node representing a Boolean variable. Add an edge from the existing node to the new node that does not transform the variable at all; it merely makes the variable available to the new node. Add a node probability table to the new node, such that the Boolean variable takes on a value of true when the variable associated with the incident edge is greater than—or less than, depending on the context—the generally accepted standard for this variable (the direction should be selected so that the variable takes on a value of true if the standard is not met).
3. Examples
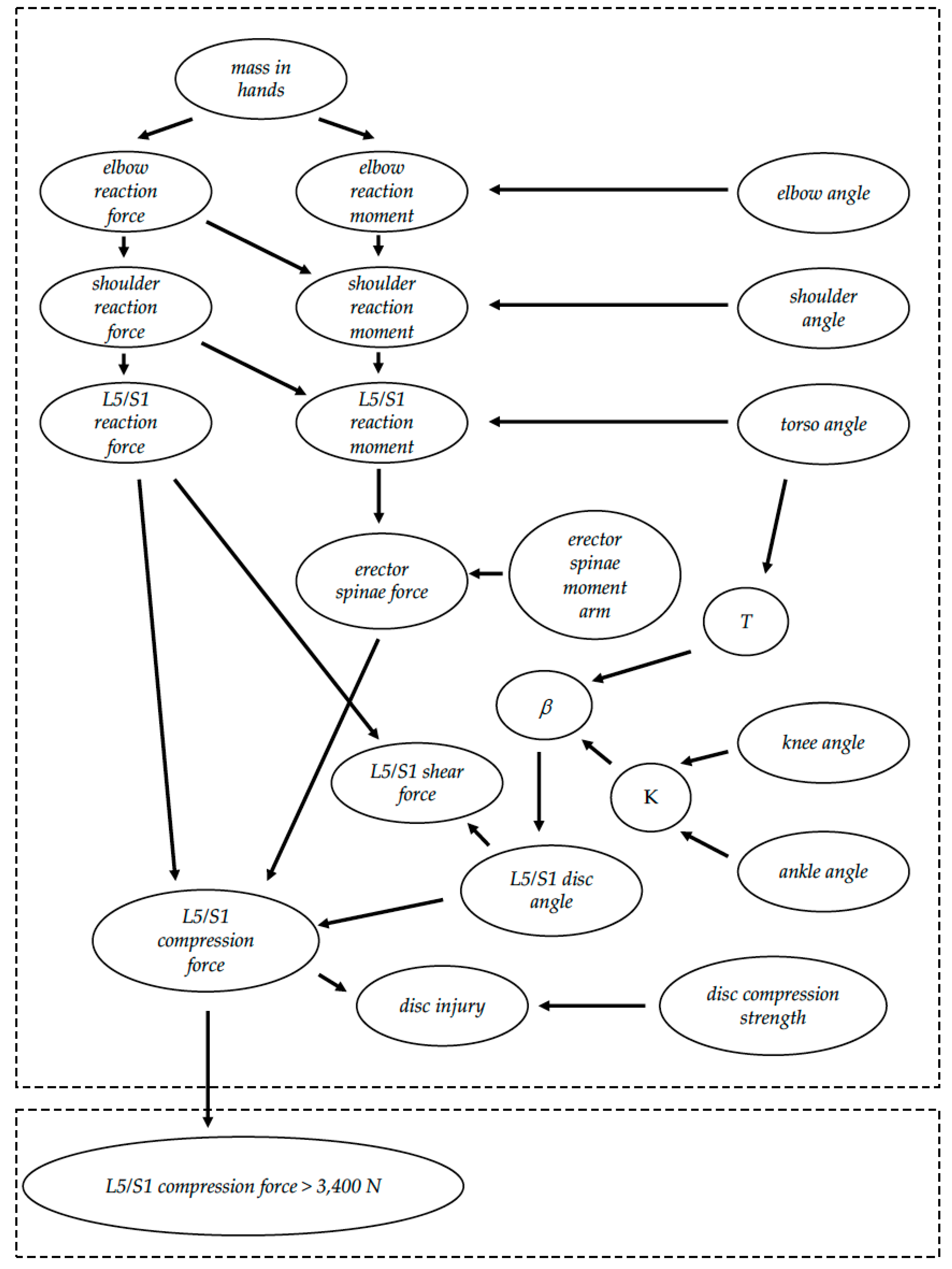
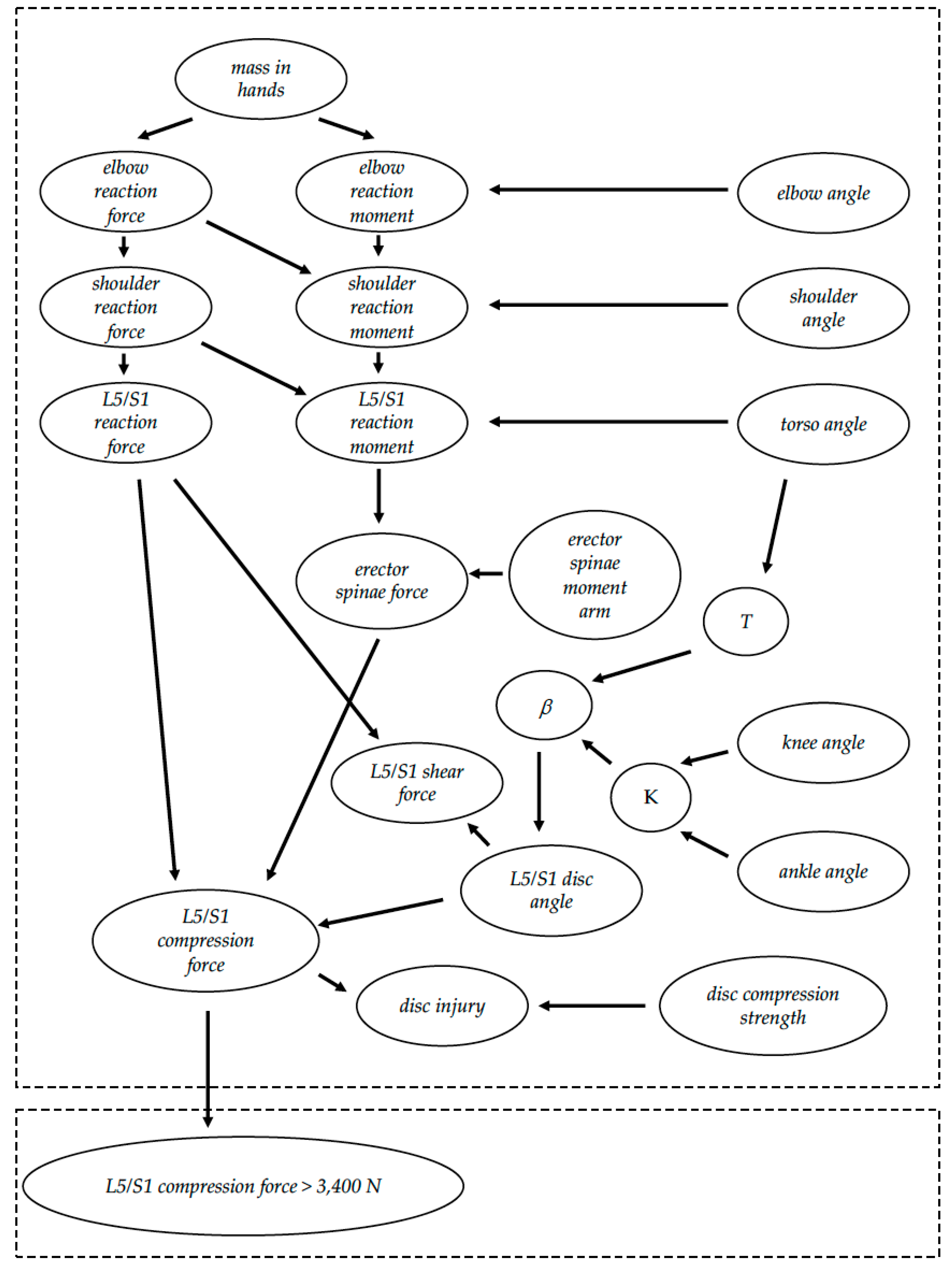
3.1. Spinal Injury During Lifting
- Identify the deterministic model based on principles of engineering mechanics. The lifting model described by Chaffin was selected for implementation (it is described above and presented in more detail in [3,7]), but the effect of intra-abdominal pressure was not included because its effectiveness depends on breath control [9].
- Represent model as a directed acyclic graph. Nodes (written in italics) were made for input variables (mass in hands and body angles), joint reaction forces and moments, included knee angle, L5/S1 intervertebral disc angle, and erector spinae force. Directed edges were added to indicate relationships between forces and moments at ends of body segments, static equilibrium at the L5/S1 intervertebral disc, the regression equation relating included knee angle and torso angle to L5/S1 disc angle, and the trigonometry required to decompose the L5/S1 reaction force into L5/S1 shear force and L5/S1 compression force components. The disc injury portion of the model was completed by adding directed edges from the L5/S1 compression force and disc compression strength to disc injury nodes.
- Identify nodes that can be modeled as random variables. Variables associated with input nodes (mass in hands and joint angles) were considered to be appropriately modeled as random variables because of measurement error. Normal probability distributions were selected to model these quantities as well as disc compression strength.
- Extend the directed acyclic graph to a full Bayesian network. The resulting directed acyclic graph was entered into AgenaRisk software (Agena Ltd., Cambridge, UK). The deterministic mathematical relationships associated with directed edges were also entered to complete the hybrid Bayesian network.
- Identify outcomes (events) that have occurred in the legal case of interest that are known in hindsight. While workplace factors (weight lifted and body segment angles) can be known prior to injury, the status of the disc injury node was something known in hindsight. By the time the case file gets to the biomechanics expert, the injury had occurred and been documented in the case file based on medical examination and possibly operative notes from the spinal surgery.
- 6.
- Add node for the probability that a generally accepted standard was exceeded. One node, L5/S1 compression force > 3400 N, representing a Boolean variable was added. It took on a value of true when the L5/S1 compression force exceeded 3400 N.
3.2. Injury Resulting from a Slip-Induced Fall
- Identify the deterministic model based on principles of engineering mechanics. A simple mechanical model of a slip was used, i.e., a slip occurs when the RCOF exceeds the ACOF.
- Represent model as a directed acyclic graph. Three nodes were created: RCOF, ACOF, and slip. Directed edges were added from ACOF and RCOF to slip.
- Identify nodes that can be modeled as random variables. The ACOF can be affected by contaminants on the walking surface [14], and uncertainty about the amount and distributions of these contaminants can introduce uncertainly in estimates of the ACOF. Variation between strides (and between people) also create uncertainty in the RCOF [15]. Authors have modeled both the ACOF and the RCOF as random variables using a variety of distributions [10,13,16,17]. Therefore, the nodes, ACOF and RCOF, can be modeled as random variables. Lognormal distributions were selected and parameters obtained from Gragg and Yang [13].
- Extend the directed acyclic graph to a full Bayesian network. The hybrid Bayesian network was implemented in AgenaRisk software. It was completed by entering the nodes, directed edges, probability distributions, and slip model. The slip model was implemented by setting the slip Boolean node slip to take on a value of true if and only if the RCOF was greater than the ACOF.
- Identify outcomes (events) that have occurred in the legal case of interest that are known in hindsight. In this hypothetical example, the slip variable would be of direct interest to the expert seeking to opine on the ACOF at the time of the slip.
- Add node for the probability that a generally accepted standard was exceeded. A Boolean node, the ACOF < 0.05 was added to complete the hybrid Bayesian network (Figure 2). It took on a value of true if and only if the ACOF < 0.5.
4. Results
4.1. Lifting Model
4.2. Slip and Fall Model
5. Discussion
6. Conclusions
Funding
Conflicts of Interest
References
- Babitsky, S.; Mangraviti, J.J.; Babitsky, A. The A-Z Guide to Expert Witnessing; SEAK Inc.: Falmouth, UK, 2006. [Google Scholar]
- United States Court of Appeals, First Circuit. Burke v. Town of Walpole, 405 F.3d 66 (1st Cir. 2005); United States Court of Appeals, First Circuit: Boston, MA, USA, 2005. [Google Scholar]
- Chaffin, D.B.; Andersson, G.B.J.; Martin, B.J. Occupational Biomechanics, 4th ed.; Wiley-Interscience: Hoboken, NJ, USA, 2006. [Google Scholar]
- Hughes, R.E. Using a Bayesian network to predict L5/S1 spinal compression force from posture, hand load, anthropometry, and disc injury status. Appl. Bionics Biomech. 2017, 2017, 1–7. [Google Scholar] [CrossRef]
- Waters, T.R.; Putz-Anderson, V.; Garg, A.; Fine, L.J. Revised NIOSH equation for the design and evaluation of manual lifting tasks. Ergonomics 1993, 36, 749–776. [Google Scholar] [CrossRef]
- National Institute for Occupational Safety and Health. Work Practices Guide for Manual Lifting; Government Printing Office: Washington, DC, USA, 1981.
- Chaffin, D.B. A computerized biomechanical model—Development of and use in studying gross body actions. J. Biomech. 1969, 2, 429–441. [Google Scholar] [CrossRef]
- Anderson, C.K.; Chaffin, D.B.; Herrin, G.D. A study of lumbosacral orientation under varied static loads. Spine 1986, 11, 456–462. [Google Scholar] [CrossRef] [PubMed]
- Hagins, M.; Pietrek, M.; Sheikhzadeh, A.; Nordin, M.; Axen, K. The effects of breath control on intra-abdominal pressure during lifting tasks. Spine 2004, 29, 464–469. [Google Scholar] [CrossRef] [PubMed]
- Barnett, R.L. “Slip and fall” theory-extreme order statistics. Int. J. Occup. Saf. Ergon. 2002, 8, 135–159. [Google Scholar] [CrossRef]
- Hanson, J.P.; Redfern, M.S.; Mazumdar, M. Predicting slips and falls considering required and available friction. Ergonomics 1999, 42, 1619–1633. [Google Scholar] [CrossRef]
- Chang, W.-R. A statistical model to estimate the probability of slip and fall incidents. Saf. Sci. 2004, 42, 779–789. [Google Scholar] [CrossRef]
- Gragg, J.; Yang, J. Predicting the probability of slip in gait: Methodology and distribution study. Comput. Methods Biomech. Biomed. Eng. 2016, 19, 93–100. [Google Scholar] [CrossRef]
- Redfern, M.S.; Bidanda, B. Slip resistance of the shoe-floor interface under biomechanically-relevant conditions. Ergonomics 1994, 37, 511–524. [Google Scholar] [CrossRef]
- Redfern, M.S.; Cham, R.; Gielo-Perczak, K.; Gronqvist, R.; Hirvonen, M.; Lanshammar, H.; Marpet, M.; Pai, C.Y.; Powers, C. Biomechanics of slips. Ergonomics 2001, 44, 1138–1166. [Google Scholar] [CrossRef] [PubMed]
- Chang, W.R.; Matz, S.; Chang, C.C. The stochastic distribution of available coefficient of friction for human locomotion of five different floor surfaces. Appl. Ergon. 2014, 45, 811–815. [Google Scholar] [CrossRef] [PubMed]
- Gragg, J.; Klose, E.; Yang, J. Modelling the stochastic nature of the available coefficient of friction at footwear-floor interfaces. Ergonomics 2017, 60, 977–984. [Google Scholar] [CrossRef]
- Liu, Y.; Zhang, X.; Chaffin, D. Preception and visualization of human posture information for computer-aided ergonomic analysis. Ergonomics 1997, 40, 818–833. [Google Scholar] [CrossRef]
- Halilaj, E.; Rajagopal, A.; Fiterau, M.; Hicks, J.L.; Hastie, T.J.; Delp, S.L. Machine learning in human movement biomechanics: Best practices, common pitfalls, and new opportunities. J. Biomech. 2018, 81, 1–11. [Google Scholar] [CrossRef] [PubMed]
- Van Gestel, L.; De Laet, T.; Di Lello, E.; Bruyninckx, H.; Molenaers, G.; Van Campenhout, A.; Aertbelien, E.; Schwartz, M.; Wambacq, H.; De Cock, P.; et al. Probabilistic gait classification in children with cerebral palsy: A Bayesian approach. Res. Dev. Disabil. 2011, 32, 2542–2552. [Google Scholar] [CrossRef] [PubMed]
- Lo, B.; Pansiot, J.; Yang, G.-Z. Bayesian analysis of sub-plantar ground reaction force with BSN. in Sixth International Workshop on Wearable and Implantable Body Sensor Networks. In Proceedings of the Sixth International Workshop on Wearable and Implantable Body Sensor Networks, Berkeley, CA, USA, 3–5 June 2009. [Google Scholar]
- Ma, H.T.; Griffith, J.F.; Yang, Z.; Kwok, A.W.; Leung, P.C.; Lee, R.Y. Kinematics of the lumbar spine in elderly subjects with decreased bone mineral density. Med. Biol. Eng. Comput. 2009, 47, 783–789. [Google Scholar] [CrossRef]
- Takenaka, S.; Aono, H. Prediction of Postoperative Clinical Recovery of Drop Foot Attributable to Lumbar Degenerative Diseases, via a Bayesian Network. Clin. Orthop. Relat. Res. 2017, 475, 872–880. [Google Scholar] [CrossRef]
- Pearl, J. Probabilistic Reasoning in Intelligent Systems: Networks of Plausible Inference; Morgan Kaufmann: San Francisco, CA, USA, 1988. [Google Scholar]
- Cowell, R.G.; Dawid, A.P.; Lauritzen, S.L.; Spiegelhalter, D.J. Probabilistic Networks and Expert Systems; Springer: New York, NY, USA, 1999. [Google Scholar]
- Dawid, A.P. Applications of a general propagation algorithm for probabilistic expert systems. Stat. Comput. 1992, 2, 25–36. [Google Scholar] [CrossRef]
- Spiegelhalter, D.J.; Dawid, A.P.; Lauritzen, S.L.; Cowell, R.G. Bayesian analysis in expert systems. Stat. Sci. 1993, 8, 219–283. [Google Scholar] [CrossRef]
- Gatti, C.J.; Hallstrom, B.R.; Hughes, R.E. Surgeon variability in total knee arthroplasty component alignment: A Monte Carlo analysis. Comput. Methods Biomech. Biomed. Eng. 2014, 17, 1738–1750. [Google Scholar] [CrossRef] [PubMed]
- Hughes, R.E.; An, K.N. Monte Carlo simulation of a planar shoulder model. Med. Biol. Eng. Comput. 1997, 35, 544–548. [Google Scholar] [CrossRef] [PubMed]
- Mirka, G.A.; Marras, W.S. A stochastic model of trunk muscle coactivation during trunk bending. Spine 1993, 18, 1396–1409. [Google Scholar] [CrossRef] [PubMed]
- Lin, C.F.; Gross, M.; Ji, C.; Padua, D.; Weinhold, P.; Garrett, W.E.; Yu, B. A stochastic biomechanical model for risk and risk factors of non-contact anterior cruciate ligament injuries. J. Biomech. 2009, 42, 418–423. [Google Scholar] [CrossRef]
- Easley, S.K.; Pal, S.; Tomaszewski, P.R.; Petrella, A.J.; Rullkoetter, P.J.; Laz, P.J. Finite element-based probabilistic analysis tool for orthopaedic applications. Comput. Methods Programs Biomed. 2007, 85, 32–40. [Google Scholar] [CrossRef]
- Donnell, D.M.S.; Seidelman, J.L.; Mendias, C.L.; Miller, B.S.; Carpenter, J.E.; Hughes, R.E. A stochastic structural reliability model explains rotator cuff repair retears. Int. Biomech. 2014, 1, 29–35. [Google Scholar] [CrossRef]
- Keppens, J.; Schafer, B. Knowledge based crime scenario modelling. Expert Syst. Appl. 2006, 30, 203–222. [Google Scholar] [CrossRef]
- Juchli, P.; Biedermann, A.; Taroni, F. Graphical probabilistic analysis of the combination of items of evidence. Law Probab. Risk 2011, 11, 51–84. [Google Scholar] [CrossRef]
- Garbolino, P.; Taroni, F. Evaluation of scientific evidence using Bayesian networks. Forensic Sci. Int. 2002, 125, 149–155. [Google Scholar] [CrossRef]
- Gittelson, S.; Biedermann, A.; Bozza, S.; Taroni, F. Bayesian networks and the value of the evidence for the forensic two-trace transfer problem. J. Forensic Sci. 2012, 57, 1199–1216. [Google Scholar] [CrossRef]
- Gittelson, S.; Biedermann, A.; Bozza, S.; Taroni, F. Modeling the forensic two-trace problem with Bayesian networks. Artif. Intell. Law 2013, 21, 221–252. [Google Scholar] [CrossRef][Green Version]
- Vlek, C.; Prakken, H.; Renooij, S.; Verheij, B. Building Bayesian networks for legal evidence with narratives: A case study evaluation. Artif. Intell. Law 2014, 22, 375–421. [Google Scholar] [CrossRef]
- Vlek, C.; Prakken, H.; Renooij, S.; Verheij, B. A method for explaining Bayesian networks for legal evidence with scenarios. Artif. Intell. Law 2016, 24, 285–324. [Google Scholar] [CrossRef]
- Taroni, F.; Biedermann, A.; Garbolino, P.; Aitken, C.G.G. A general approach to Bayesian networks for the interpretation of evidence. Forensic Sci. Int. 2004, 139, 5–16. [Google Scholar] [CrossRef] [PubMed]
- Taroni, F.; Biedermann, A. Inadequacies of posterior probabilities for the assessment of scientific evidence. Law Probab. Risk 2005, 4, 89–114. [Google Scholar] [CrossRef]
- Smit, N.M.; Lagnado, D.A.; Morgan, R.M.; Fenton, N.E. Using Bayesian networks to guide the assessment of new evidence in an appeal case. Crime Sci. 2016, 5, 9. [Google Scholar] [CrossRef] [PubMed]
- Riesen, M.; Serpen, G. Validation of a bayesian belief network representation for posterior probability calculations on national crime victimization survey. Artif. Intell. Law 2008, 16, 245–276. [Google Scholar] [CrossRef]
- Fenton, N.; Neil, M.; Hsu, A. Calculating and understanding the value of any type of match evidence when there are potential testing errors. Artif. Intell. Law 2013, 22, 1–28. [Google Scholar] [CrossRef]
- Fenton, N.; Neil, M.; Berger, D. Bayes and the Law. Annu. Rev. Stat. Appl. 2016, 3, 51–77. [Google Scholar] [CrossRef]
- Fenton, N.; Neil, M. Bayes and the law. In Risk Assessment and Decision Analysis with Bayesian Networks; Fenton, N., Neil, M., Eds.; CRC Press: Boca Raton, FL, USA, 2013; pp. 407–439. [Google Scholar]
- Constantinou, A.C.; Yet, B.; Fenton, N.; Neil, M.; Marsh, W. Value of information analysis for interventional and counterfactual Bayesian networks in forensic medical sciences. Artif. Intell. Med. 2016, 66, 41–52. [Google Scholar] [CrossRef]
- Aitken, C.G.G.; Taroni, F. Statistics and the Evaluation of Evidence for Forensic Scientists; John Wiley and Sons: Hoboken, NJ, USA, 2004. [Google Scholar]
- Aitken, C.G.G.; Gammerman, A.; Zhang, G.; Connolly, T.; Bailey, D.; Gordon, R.; Oldfield, R. Bayesian Belief Networks with an Application in Specific Case Analysis; Gammerman, A., Ed.; John Wiley and Sons: Hoboken, NJ, USA, 1996. [Google Scholar]
- Aitken, C.G.G.; Connolly, T.; Gammerman, A.; Zhang, G.; Bailey, D.; Gordon, R.; Oldfield, R. Statistical modelling in specific case analysis. Sci. Justice 1996, 36, 245–255. [Google Scholar] [CrossRef]
- Aitken, C.G.G.; Gammerman, A.J. Probabilistic reasoning in evidential assessment. J. Forensic Sci. Soc. 1989, 29, 303–316. [Google Scholar] [CrossRef]
- Buckleton, J.S.; Triggs, C.M.; Champod, C. An extended likelihood ratio framework for interpreting evidence. Sci. Justice 2006, 46, 69–78. [Google Scholar] [CrossRef]




© 2020 by the author. Licensee MDPI, Basel, Switzerland. This article is an open access article distributed under the terms and conditions of the Creative Commons Attribution (CC BY) license (http://creativecommons.org/licenses/by/4.0/).
Share and Cite
Hughes, R. Hybrid Bayesian Network Models of Spinal Injury and Slip/Fall Events. Appl. Sci. 2020, 10, 4834. https://doi.org/10.3390/app10144834
Hughes R. Hybrid Bayesian Network Models of Spinal Injury and Slip/Fall Events. Applied Sciences. 2020; 10(14):4834. https://doi.org/10.3390/app10144834
Chicago/Turabian StyleHughes, Richard. 2020. "Hybrid Bayesian Network Models of Spinal Injury and Slip/Fall Events" Applied Sciences 10, no. 14: 4834. https://doi.org/10.3390/app10144834
APA StyleHughes, R. (2020). Hybrid Bayesian Network Models of Spinal Injury and Slip/Fall Events. Applied Sciences, 10(14), 4834. https://doi.org/10.3390/app10144834
