You are currently viewing a new version of our website. To view the old version click .
Applied Sciences
  • Review
  • Open Access

8 June 2020

Comparative Study of Harmony Search Algorithm and its Applications in China, Japan and Korea

,
,
and
1
Materials and Energy Research Center, Dezful Branch, Islamic Azad University, Dezful, Iran
2
Department of Mechanical Engineering, University of Science and Culture, Tehran, Iran
3
School of Mathematics and Statistics, Sejong University, Seoul 05006, Korea
4
Department of Energy IT, Gachon University, Seongnam 13120, Korea
This article belongs to the Special Issue Selected Papers from The Conference ISIS & ICBAK 2019

Abstract

Harmony Search (HS) is a music-inspired optimization algorithm for solving complex optimization problems that imitate the musical improvisational process. This paper reviews the potential of applying the HS algorithm in three countries, China, South Korea, and Japan. The applications represent several disciplines in fields of study such as computer science, mathematics, electrical/electronic, mechanical, chemical, civil, and industrial engineering. We anticipate an increasing number of HS applications from these countries in near future.

1. Introduction

The Harmony Search (HS) algorithm is a phenomenon-mimicking optimization algorithm [1] that has been applied to a wide range of problems from applied science and engineering to medical science. This paper reviews applications of the HS algorithm performed in China, Japan, and Korea. As one manuscript in a special issue, this review paper is intended especially for the researchers from a regional conference (the 20th International Symposium on Advanced Intelligent Systems, Jeju Island, South Korea, 4–7 December 2019). While several good global-level review papers with respect to the theory and applications of HS have already been published, there has been no regional-level review paper, as far as the authors know, with an extensive and detailed survey for researchers in these three countries (China, Japan, and Korea).
As for other review papers, new knowledge is not reported in this paper, in fact, reported new knowledge of research papers has been reflected in this review paper based on three countries. Readers can find out how HS is engaged in these countries, in which fields HS is frequently used, which country is more active in using HS, what the well-used areas are, which country needs to be more active in one specific field, and so forth.
That is why we wrote this review paper. Because there is comparatively little interest of HS in this region, we want to arouse more interest by publishing this review paper and sharing it with active researchers in this region in the future. It is worth mentioning that many review papers have investigated different aspects of HS and its variants in detail with respect to algorithm structure, stability, convergence speed and so forth [2,3,4,5].

2. Harmony Search Algorithm

This section describes HS as it is reported in the literature along with its inspired idea and operating searches. Inspired by the excellent properties of a harmony, the HS algorithm was conceived by Geem and his colleagues in 2001 [1]. Musicians strive for a beautiful, aesthetically determined harmony. Similarly, optimization methods search for an optimal situation (global optimum) determined by an objective function value.
The aesthetic calculation of HS relies on sounds produced by a musical community. A series of dynamic variables assess the objective function. Continual repetition may generate more aesthetic vibrations, and regular simulations will generally boost the efficiency of the task. The following steps are the main phases of the regular HS:
Step 1:
Generate random vectors (x1, x2, x3, …, xHMS), as many as Harmony Memory Size (HMS), and save them in the Harmony Memory (HM) matrix:
H M = [ x 1 1 x n 1 x 1 h m s x n h m s | f ( x 1 ) f ( x h m s ) ]
As can be seen in Equation (1), the last column in HM is fitness (cost) value.
Step 2:
Generate new harmonies x . Then, for every component x :
  • With a probability of HMCR (Harmony Memory Considering Rate; 0 ≤ HMCR ≤ 1), select a value from the HM: x i x i integer ( r a n d [ 0.1 ] × H M S ) + 1 .
  • With a probability of (1-HMCR), perform uniform random search between lower and upper bounds.
Step 3:
If the value in Step 2 was obtained from the HM, then:
  • With a probability of PAR (Pitch Adjusting Rate; 0 ≤ PAR ≤ 1), slightly modify x i : x i x i + B W × ( 2 × r a n d 1 ) , where rand denotes an evenly generated random value in interval span zero and one, and BW is the maximum variation in pitch adjusting phase.
  • With a probability of (1-PAR), do not change everything.
Step 4:
Repeat Steps 2 and 3 from 1 to n, then update the HM matrix.
Step 5:
Repeat Steps 2 to 4 until the stopping condition (e.g., maximum Number of Function Evaluations or Iterations, NFEs) is satisfied. Algorithm 1 shows the pseudo-code of standard HS.
Algorithm 1. Pseudo-code of the HS.
Choose the HS user parameters: HMS, HMCR, PAR, BW, and Max_Improvisation.
Randomly create harmony memory (HM) considering upper and lower bounds.
Calculate objective function of the HM’s individual.
while (t ≤ Max_Improvisation) or (Any Stopping Condition)
for each i ϵ [1, n] do
if rand (0,1) ≤ HMCR
x i = x i j where j ~ U (1, …, HMS).
if rand (0,1) ≤ PAR
x i = x i + ( 2 × r a n d 1 ) × B W
end if
else
x i = x i L o w e r + r a n d × ( x i U p p e r x i L o w e r )
end if
Calculate the objective function (fitness/cost function) of new harmony.
If cost (new harmony) < cost (worst harmony in the HM)
Replace the worst harmony in the HM with the new harmony
end if
end while
Post process and visualization
In the following sections, we categorize and compare the applications of various fields of study for each country.

3. Harmony Search Applications in China

China’s success as a visionary in developing technologies is significant and its policymakers steadily look at creativity as the guiding force of economic development. The foundation of creativity is Research and Development (R&D) [6].
R&D promotes the creation of innovative technologies and services that impact all facets of daily life. The creation of personal computers and smart telephones are examples. Uses of artificial intelligence and robotics are anticipated in the immediate future. Decades of rapid economic growth have enabled Chinese leaders to commit more money to research and development. For instance, Huawei is leading global technological development in the communications industry, mainly as a result of technological innovation [6]. According to estimates from the US National Science Foundation, the R&D investment disparity between the United States and China is rapidly narrowing even as US spending has grown modestly since 2000 [7]. Numerous applications using the HS algorithm can be seen in China in different fields of study.

3.1. Engineering

3.1.1. Electrical/Electronic

In Ref. [8], using a differential approach hybrid HS algorithm (HSDE), a day-ahead model scheduled for a photovoltaic-wind smart microgrid network with battery storage was introduced. In its current state, several enhancements have been implemented, for example better mutants, increased competitiveness and distinct variations to effectively produce optimal outcomes.
In a study by Sheng et al. [9], a reactive power coordinated delivery network management problem was explored. The problem centered on Improved Harmony Search (IHS) having adaptive parameters process, and intermittent distributed energy incorporation. The applicability of the proposed reactive power-coordinated optimization approach was shown by empirical tests with a conventional 10 kV distribution network and a specific distribution system.
To increase wireless network resource performance, Zeng et al. [10] suggested modern energy-effective clustering and routing algorithms, centered on HS. Their analysis was focused on numerous enhancements to the HS and the energy intensive clustering algorithm as follows:
(1)
A distinct harmony encoding scheme for clustering;
(2)
Designing a roulette-wheel type of selection-strategy;
(3)
Altering dynamically the value of HMCR; and
(4)
Proposing a local search approach.
Many famous metaheuristics have contrasted the proposed method. Their experimental findings explicitly demonstrated the supremacy of the method suggested.
In research by Jiao et al. [11], an optimization model and a modified HS were presented for microgrid planning with the Energy Storage System (ESS). The results when optimized showed that the updated HS algorithm with a microgrid planning project ESS will effectively increase stability and economic performance.
In Ref. [12], for Fuzzy Cerebellar Model Articulation Controller (FCMAC) networks, an algorithm of Self-adaptive Global Best Harmony Search (SGBHS) for the function approximation problem was used. The SGBHS configured both the weight values of the FCMAC network and the middle location of the Gaussian membership function and width parameters. Experimental and statistical findings concluded that in a short training period, the proposed approach trained the FCMAC network effectively with strong accuracies.
Li and his colleagues [13] developed a New Enhanced Harmony Search (NEHS) algorithm to address Dynamic Economic Emission Dispatch (DEED) problems. Test results revealed that NEHS would be more suited for solving five DEED cases. Better quality responses could be generated with a lower calculation pressure.
Zhang et al. [14] modeled a multilayer Smart Home Energy Management System (SHEMS) method. The SHEMS optimum scheduling model was developed to solve the problem by the fusion algorithm of HS and Particle Swarm Optimization (PSO). The experimental optimization results verified the efficiency of the proposed algorithm.

3.1.2. Mechanical

Keshtegar et al. [15] recommended a revised a variant of the HS algorithm known as Adaptive Dynamic Harmony Search (ADHS) using the knowledge given by the HM for the optimization of aircraft panels. After optimizing, it was seen that ADHS should have a reliable architecture and that suitable local approaches for optimization problems with several local minimum structures could be minimized based on ADHS.
Li et al. [16] recommended the multi-target Automated Guided Vehicle Scheduling Problem (AGVSP) for an Improved HS-based Material Transfer Scheduling Algorithm (IHSMTSA). Four changes to the standard HS algorithm were made to IHSMTSA’s new version:
(1)
A discrete coding strategy was developed to decrease the search range in the solution space;
(2)
The Opposition-Based Learning (OBL) approach was used for initializing the HM;
(3)
The value of HMCR was changed to adapt;
(4)
A local search method for enhancing the quality of the optimal solution was recommended.
As noted in the simulation analysis, the proposed IHSMTSA had substantially higher success when solving the AGVSP compared with other recorded algorithms. Figure 1 contains a flowchart of the IHSMTSA.
Figure 1. Flowchart of IHSMTSA [16].

3.1.3. Civil

In Ref. [17], an algorithm combined with enhanced Deb law was used to refine truss systems using distinct architecture variables with a Subspace Harmony Search (SHS). The SHS also implemented a local search approach with a dynamically accessible alternative to boost operations. During the optimization phase, the proposed enhanced Deb rule filters unnecessary limit infringement evaluations and significantly reduces the number of analyses necessary for structural optimization relative to traditional approaches. The results illustrate the robust search ability of SHS. Empirical findings demonstrate that the current SHS has a strong search capability.

3.1.4. Industrial

Two search functions, the Hybrid Harmony Search (HHS) with an effective work sequence mapping scheme, and the Variable Neighborhood Search (VNS) were proposed by Zhao and his colleagues [18]. In the Job Shop Scheduling Problem (JSSP) a permutation flow shop schedule is produced with the makespan parameters. HHS introduced OBL discovery techniques and the best candidate into HM to speed up integration and direct the applicants to suitable places. The insert and interchange systems were incorporated into the HHS and VNS to better boost local operations. Experimental simulations and benchmarking problem comparisons have shown, for solution consistency and reliability, that the HHS exceeds regular HS and other successful algorithms.
Li and his colleagues [19] proposed a Dynamic Parameter-Controlled Harmony Search (DPCHS) for the resolution of assembly planning problems, including,
-
the translation of assembly sequences by the largest position value law,
-
initialization of HM by the OBL, and
-
the creation of dynamic developmental parameters.
Introduction of dynamic PAR and BW, which change their values throughout the development, were the main enhancements to the HS Model.
Zhao et al. [20] developed an improved harmony search that connects the differential enhancement process with the VNS (aka DHS) focused on the vital route blocks to overcome JSSP with a view to reducing the makespan. First, the best harmony was planned to improve the convergence rate in the pitch adjustment process. Second, to preserve the population variability and optimize solution efficiency, the differential-mutation improved process focused on best/1 DE/current and 1 DE/rand/1 was added. Third, it was decided to further improve the consistency of the harmony vector agreed by the updated VNS, which centered on the blocks on the critical path. The results of optimization indicated that a solution efficiency, convergence speed, and the reliability of Differential HS (DHS) algorithms have significantly increased with the combination of components.
Ouyang et al. [21] implemented an Amended Harmony Search (AHS) algorithm addressing large-scale machine stability concerns. In the AHS, disruption policy, core parameter adaptation and a selection approach for the global aspect were intended to match exploitation and exploratory capabilities. A detailed analysis to determine the search efficiency and convergence output of AHS was performed. Functional and system-reliability check results concluded that the AHS algorithm had improved performance relative to HS and other optimizers in terms of precision, consistency and robustness.

3.2. Applied Sciences

Mathematics

In Ref. [22], a mathematical optimization model was developed, for the construction of an example of using the algebra method. An updated HS algorithm, Improved Novel Global Harmony Search (INGHS), was recommended for finding further solutions to the optimization paradigm when necessary.
In addition, a best approach globally and a complex parameters modification system were applied for consistency between the discovery and the extraction step in the search cycle. The experimental findings demonstrated that the recommended algorithm works well overcoming complicated construction problems, for example algebra machine issues. Figure 2 contains a flowchart of the proposed algorithm.
Figure 2. Flowchart of the proposed INGHS algorithm [22].

3.3. Computer Sciences

In Ref. [23], the HS algorithm and Variable Neighborhood Descent (VND) were viewed as a hybrid heuristic algorithm. A Modified Harmony Search (MHS) algorithm was used during the research to deliver global exploration capabilities and to use the VND to scan locally. Population variation was exploited by entropy to prevent premature solution convergence. The tests of the Lackner problems concluded that the recommended algorithm was compatible with the literature’s strongest current algorithms.
To synergistically overcome complicated problems of optimization using a self-adaptive selection approach, Tuo et al. [24] developed a hybrid search algorithm mixing HS and Teaching Learning Based Optimization (TLBO). HS and TLBO were updated in the HSTLBO to accommodate the global minimum and discovery capacities. HS focused on discovering new areas and TLBO on using high-precision approaches rapidly in the well-known regions. Experimental findings were higher than five state-of-the-art HS models. A stronger exploration efficiency than five TLBO versions was observed.
In Ref. [25], three main features described an enhanced HS algorithm, local opposition-based self-adaptation learning search called LHS:
(i)
adaptive global pitch adjustment for increasing exploitation capability;
(ii)
using the OBL approach to enhance solution diversity; and
(iii)
use of competition selection strategies to increase solution precision and increase the potential of avoiding local optima.
The LHS method was compared to HMS and HMCR. LHS was determined to be the best with respect to accuracy, conversion speed and robustness of the proposed LHS algorithm.
Wang et al. [26] formed an improved HS with Dual Strategies and Adaptive Parameters (DSAHS). DSAHS introduced the latest harmony-oriented, dynamically driven search techniques to manage the potential for discovery and manipulation. In comparison, with heuristic data from the search process, the DSAHS adapted its key parameters. The DSAHS exhibited satisfactory outcomes for most of the research functions, relying on tests and measurements focused on a set of well-established research functions.
Dai et al. [27] identified a novel Gaussian Mutation HS algorithm (GMHS) for Multi-objective Optimization Problems (MOPs). Several improvements were made in a GMHS, including modification of the HMC rule and using two bandwidths and chaotic maps to increase global search ability. A Gaussian mutation operator was applied to speed up the convergence rate and to escape from the local optimum. The experimental findings found GMHS competitive with other multi-objective evolutionary algorithms for convergence and diversity efficiency.
Guo et al. [28] developed an upgraded global HS with generalized OBL Strategies (GOGHS) to increase the operational efficiency of the regular HS. In the GOGHS, specific knowledge was used to boost the operating efficiency from the strongest harmony. A series of benchmarking test functions was evaluated and the output of GOGHS was compared to several HS variants. Data from the analysis demonstrated that the GOGHS produced successful outcomes.
In Ref. [29], in order to address issues of conventional HS in complex function multi-objective optimization, a MOP HS parallel algorithm focused on cloud computing was introduced. The Map Reduce parallel programming framework was implemented in their analysis. The three-part parallel algorithm was given as follows.
Step 1:
started the master library of harmony and splitting the sub libraries.
Step 2:
initialized the Map Reduce HS (MR-DHS) algorithm parameters on the Hadoop clusters and set the dynamic parameter.
Step 3:
measured the reduction method and achieved the new solution.
Experimental studies have shown that the proposed algorithm’s optimization efficacy exceeds most known optimized HS versions. For comparison, Figure 3 displays the flowchart of the HS parallel functional parameter algorithm.
Figure 3. Flowchart of MR-DHS [29].
Tian and Zhang [30] introduced an improved HS algorithm in order to increase its performance. A simulation showed that the HS algorithm improved the ability of performing global search and convergence speed.
In Ref. [31], a detailed review was made of the HS improvisation process, noting that improvisation was a common system of search. The global learning approach was developed to increase the efficiency of HS in order to maximize global search ability. An adjusted random sorting method was used to minimize the potential for optimum position. The analysis also provided a different method for change such as the alteration of the iteration model. The HS algorithms demonstrated that experimental findings were able to yield significant changes in efficiency.
To minimize use of server energy, using an updated HS, Xu and Wang [32] examined information caching and upgrading techniques of Internet of Things. Simulations confirmed successful results using the proposed algorithm by contrasting it with certain benchmark algorithms and evaluating its performance in terms of the content distribution quality ratio reached, standardized energy usage, and overall network usefulness.
In Ref. [33], an Improved Differential HS (IDHS) was used to solve mathematical benchmarks in order to resolve the limitations of the HS algorithm and to further boost its usefulness and performance. The revised IDHS included a new scheme to enhance the local discovery and exploration capability of both the DE/best/1/Bin and the DE/rand/1/Bin. A new pitch change law was added to increase the convergence pace of the HM. The empirical findings of a classic research analysis and the findings of a comparative analysis showed that the IDHS surpassed eleven algorithms recorded in this area, including HS variants and other established optimizers.
In Ref. [34], an online Variable-Fidelity Surrogate-assisted HS algorithm (VFS-HS) was created for solving the costly problems of engineering design optimization. A new model-making technique was used in the VFS-HS which employed a multilevel screening method focused on non-dominated screening in order to test the numbers of low loyalty evaluations and to preserve the balance between screening and exploitation. The optimization results revealed that the VFS-HS surpassed all of the methods compared.
In Ref. [35], an in-depth analysis was performed of the HS core definition and an examination was made of the more current feature optimization versions. They included a sample of about 40 recently published papers on the creative uses of HS in smart management. HS research has reached a remarkable state, and there are still many challenges and potential application areas continually emerging for HS.
In Ref. [36], a Parallel Chaotic Local Search Modified Harmony Search (MHS-PCLS) algorithm was proposed. This algorithm conducted a simultaneous chaotic locally check through different initial points, decreasing the specificity of the original chaotic maps. This method enhanced the search’s robustness. Several established benchmark problems were checked, and optimized tests concluded the MHS-PCLS performed superior in contrast to other HS models.
In Ref. [37], an Enhanced HS algorithm with Circular Region Perturbation (EHS-CRP) was used to increase the search performance of the HS algorithm. The EHS-CRP algorithm was built to increase the algorithm’s search speed by a global and local dimensional filtering technique. To enhance the balance between discovery and exploitation and circular zone destruction, a selection-operator focused on global and regional average rates was introduced. A simulation demonstrated a significant benefit for the EHS-CRP in terms of precision, consistency, stability and robustness.
A Self-adaptive Global best HS (SGHS) for solving continuous optimization problems was proposed in Ref. [38]. A new improvisation method was introduced in the proposed SGHS algorithm so that the positive data obtained in the current global approach can be used to produce new harmonies. The measurement findings indicated that the proposed SGHS algorithm was more efficient than modern HS variants in seeking better solutions.
Table 1 summarizes various applications of HS and its variants in China for different fields of studies. Please note that the meaning of Good Performance and Good Quality (used in Table 1) refer to good performance in terms of finding the best obtained solution (solutions having the minimum objective function values in case of having a minimization problem) among different optimizers. Concerning the Good Quality terms mentioned in Table 1, in fact, good quality refers to good quality solutions. In the field of optimization and soft computing, quality refers to how close a solution is to an optimum global solution.
Table 1. Review of HS and its variants used in several applications in China.
Indeed, quality and performance keywords have been measured in quantitative ways in original research papers using statistical optimization results (e.g., best, worst, average, and standard deviation) and statistical tests for performance comparison (e.g., Friedman test, t-test, H-test, and so forth).

4. Harmony Search Applications in Japan

Japan provides scientists with an excellent environment for conducting research and pursuing career opportunities, because it is one of the leading science countries in the world [39]. Working with cutting-edge industries inspires its scholars. In the late 1970s and 1980s, Japan slowly reduced its reliance on international science and its economy expanded [40].
Japan has been a key player as it improved its productivity and took advantage of its capacity to pursue autonomous research and growth [41]. For example, total R&D spending in Japan was USD 165.7 billion in 2016. Examples of their industrial achievements are discussed in the following.

4.1. Engineering

4.1.1. Electrical/Electronic

In Ref. [42], three forms of meta-heuristic optimization methods evaluated the position and scale of the Static VAR Compensator (SVC): PSO, Improved HS (IHS) and Cuckoo Search Algorithm (CSA). Multi-objectives were power failure, voltage divergence and SVC operating costs. The three forms of IEEE power systems, including 9-bus, 30-bus and 57-bus, were all checked with all methodologies mentioned. The optimization tests showed that the CSA not only has stronger strategies than some, but also has higher performance, while the IHS was equivalent to the PSO.
To solve the Combined Heat and Power Economic Dispatch (CHPED) problem a new hybridized algorithm was developed [43]. Due to the non-convex nature of the CHPED problem, the global optimum is difficult to achieve. Their approach combined the algorithms of HS and Nelder-Mead (NM), and the hybridized algorithm was called the NM-HS algorithm. This algorithm improved the efficiency of the two standard algorithms. Two benchmark examples demonstrated that the NM-HS algorithm performed better than its standard versions.

4.1.2. Industrial

To establish a fuel usage model in Indonesia, Anggarani and Watada [44] implemented the HS algorithm using general socioeconomic variables conveniently retrievable from public data. Their goals were to establish a reliable and specific model for the potential use of gasoline, and to include an appealing alternative model for forecasting gasoline usage. Inside the exponential model, the HS algorithm was used to decide the optimal weight variables. With respect to an absolute average error rate, the HS algorithm outperformed the traditional nonlinear regression method in the PSO-based model.
In Ref. [45], an approach for combining the Scatter Search Algorithm (SSA) and HS was proposed for the developing process of intelligence optimization. An incapacitated Single-Level Lot-Sizing (SLLS) problem checked performance and quality. The viability of the suggested system was proved by machine simulation tests. A new optimization method and technique were proposed to address the SLLS problem they experienced in their analysis.
In Ref. [46], a method based on a HS algorithm was proposed for solving a Vehicle Routing and Cargo Allocation Problem (VRCAP), finding the minimum cost and CO2 emissions. The experimental findings showed that the approach would produce lower CO2 emissions. Experiments in a Japanese freight carrier were conducted while using both synthetic and real details. The findings confirmed the efficacy of the approach.
Sugawara and Fujita [47] optimized a workflow using handling subjective attributes by the HS. The solution increased job performance by using the HS method based on the individual qualities of the worker in such interruptions. A modification of HS requirements was proposed in order to prevent undue change by measuring the degree of negative disruption effect.
In a study by Kawtummachai and Shohdohji [48], a Green Vehicle Routing Problem (GVRP) was investigated and a hybrid algorithm based on the HS was developed for optimally solving GVRP. HS was hybridized into a geographic development procedure called the two-phase selection method. A supermarket firm was used to check the algorithm’s adaptability and performance. The goal was to reduce the total fuel usage and at the same time meet all consumer service requirements. The study concluded the application of the alternative procedure was successful.

4.2. Applied Sciences

Chemical/Biological

In Ref. [49], a mathematical model was developed in order to examine HS efficiency for the cathode Catalyst Layer (CL) of a proton membrane fuel cell. Each parameter was evaluated to assess CL and its effect on possible activation. The goal was to increase the cathode CL’s performance.
A series of gene knockouts for high development of succinic acid in microorganisms has been established by Wahid and his colleagues [50]. Gene knockout is a frequently used method in genetic manipulation. A synthetic HS variant and a Minimization of Metabolic Adjustment (MOMA) were recommended for their study. A knockout gene list and a development rate were found using the proposed strategy.
In Ref. [51], Bees Algorithm and Harmony Search (BAHS) were combined for Arabidopsis thaliana, the BAHS defined the functional parameters of critical amino acid production, calculated in the aspartate metabolism. In a comparison with other algorithms, the efficiency of BAHS was evaluated. Optimization findings indicated that BAHS increased the efficiency of the initial BA by 60%. The kinetic parameters of critical amino acid development for Arabidopsis thaliana were evaluated in less computational time.

4.3. Computer Sciences

In Ref. [52], a method for generating chord progressions using HS for CAUI was employed. The experimental results showed that the applied HS could improve the degree of adaptability to personal sensibility.
In Ref. [53], the HS and GA were proposed for as a feature subset selection by the integration of different feature selection approaches. In their study, these algorithms were used for integrating different middle feature subsets for finding an optimal feature subset. With respect to the solution precision, the HS surpassed the GA based on the optimization results. Table 2 tabulates some applications of HS investigated in Japan based on their fields of study.
Table 2. A brief review for applications of HS in various majors in Japan.

5. Harmony Search Applications in Korea

South Korea placed first in the recently released 2016 Bloomberg Innovation Ranking which included high-tech public corporations using criteria such as R&D investment and concentration [54]. In 1999, R&D spending contributed to 2.07 percent of the country’s Gross Domestic Product (GDP) only less than the average for the OECD countries. South Korea’s spending on R&D in 2014 (4.29 per cent (60.5 billion USD) [55] was greater than Israel (at 4.11 per cent), as well as Japan and the United States. Their government has already made large expenditures on scientific technology. The majority of this funding goes to advanced research and growth of the manufacturing sector.

5.1. Engineering

5.1.1. Electrical/Electronic

Geem [56] recommended an Economic Dispatch (ED) model using a successful approach of Parameter-Setting-Free HS (PSF-HS). The PSF-HS did not need to implement the tedious method for tuning initial parameters used in standard HS, while the current algorithms needed to carefully select the algorithm parameters. It is noteworthy that PSF-HS requires algorithm parameters to account for each variable, and it is more efficient than using lumped parameters for all variables.
In Ref. [57], a new hybrid bio-inspired solver was introduced, combining elements from the Coral Reefs Optimization (CRO) algorithm and the HS, named CRO-HS. This hybrid approach may have been used to achieve the strongest meteorological variables in a hierarchical learning computer network in situations of shorter-term wind speed predictions. Simulation tests showed that more reliable forecasts were made by the CRO-HS method than their naive optimizers of HS and CRO.
Additionally, in Ref. [58], an optimization problem of microgrid optimal operation was solved using the hybrid Differential Evolution and HS (hybrid DE-HS) algorithm. Results show that the DE-HS performed well when solving an optimization problem.
Geem and Yoon [59] presented an effective HS algorithm for the charging of the green power grid ESS under time-of-use and demand charging policies. The dominance of HS over other established approaches became evident when simulating load tests and the generation profiles of modern residential customers. The ESS, which is designed for the proposed HS algorithm, demonstrated that the findings obtained were better than the GA.
For an ideal solution of Optimal Power Flow (OPF), with non-convex and non-smooth fuel expense characteristics, Reddy [60] applied the DE-HS algorithm. The DE-based upgrade policies for current chromosomes were integrated into the creation of the DE-HS algorithm and the HS strategy for creating new individuals/chromosomes. The flowchart of the DE-HS algorithm is displayed in Figure 4.
Figure 4. Process of the DE-HS algorithm for solving OPF [60].
In Ref. [61], enhanced variants of the HS approach were added for energy systems and implementations of the HS algorithm were updated. Variations of the HS appear in their recent publications. Attempts were made to develop the initial HS procedure by changing the parameters of the algorithms, the search mechanism, and the combinations of certain heuristic approaches.
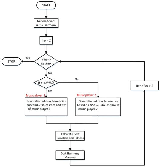
Nazari-Heris et al. [62] addressed the problem of solving a power system’s non-convex, non-linear, broad scale CHPED. A modern Multi-Player HS (MPHS) approach was implemented. The MPHS algorithm used multi-player experience and two players to enhance cooperation throughout the problem optimization phase. Two stages for the proposed MPHS method were considered by changing the values of HMCR, PAR, and BW. It was learned that the proposed approach would find the best answer with less repetition. Figure 5 shows a condensed flowchart of the proposed MPHS method and its process for optimal a solution of the CHPED problem.
Figure 5. Simplified flowchart for the MPHS system suggested [62].

5.1.2. Mechanical/Structural

In Ref. [63], a modern solution to biaxially equipped columns was introduced to improve Reinforced Concrete (RC). Random iterations were coupled with the HS by altering the classical rules of the algorithm used for the problem. The key objective of the optimization was the improvement of overall production costs and optimization. The properties and mortar components of costs and assets are quite specific.
In Ref. [64], the background was provided for traditional and recent methods of structural optimization and their development, including the emergence of metaheuristics such as HS. Additionally, validation and assessment of HS and its inspiring metaphor over the existing optimizers was discussed in Ref. [64]. Indeed, one promising aspect of HS is the fact that it has its own unique derivative which does not use calculus-based gradient information for finding optimal solutions, but uses simulation-based experiential information. The unique derivative of HS accumulates preferred spots of the entire solution space iteration by iteration [65]. In future research, we hope to more actively use this stochastic derivative information for searching the solution space.
In Ref. [66], a new approach for optimizing topology was built based on HS to optimize the problems of static rigidity topology. The definition of the HMCR was extended to have a reliable structured topology. The suggested topology scheme was quite productive in terms of consistency, robustness and convergence in order to boost static rigidity topology issues.

5.1.3. Civil

A Modified Harmony Search (MHS) algorithm was developed by Lee and Mun [67] to improve the dynamic modular model in order to explain the resistance and fatigue cracking of asphalt concrete mixtures. The MHS algorithm was updated with the minimum and maximum bandwidth implementations to update the HS algorithm.
Sheikholeslami et al. [68] developed a hybrid algorithm consisting of Improved Firefly Algorithm (IFA) and standard HS, called IFA-HS, for optimizing cost of reinforced concrete retaining walls. Additionally, the recently built Upper Bound Strategy (UBS) was integrated into the IFA-HS (IFA-HS-UBS) to boost the statistical performance of the hybrid approach. The latter can be used to find high quality outcomes in a shorter time. The UBS method was seen to affect the IFA-HS efficiency.
Lee et al. [69] identified a concept of an Artificial Neural Networks (ANNs) to predict the stability of the armor stones based on experimental results. The HS algorithm was used in their analysis to predict ideal initial weights for testing models.
Yoo et al. [70] identified a re-chlorination plant position and dosage management model for two real water networks involving maintenance to ensure adequate end-of-pipeline residual chlorine concentrations under current and potential conditions. The HS for the optimization model was used in their analysis and tested by case studies of numerous re-chlorination sites.
There have been many studies including HS in the fields of civil engineering [71] and Water Distribution Networks (WDNs). In Ref. [72], a Hybrid Harmony Search (HyHS) algorithm including HS and a rule induction algorithm was developed for the WDNs. HyHS was contrasted to an upgraded GA, HS, and hybrid GA by combining metrics and two WDS prototypes. To optimize De Jong functions, algorithms were used. Afterwards, the New York Tunnel System’s low- cost-and-robustness issue concerns were addressed with these algorithms. Yazdi et al. [73] proposed a Non-Dominated Sorting Harmony Search Differential Evolution (NS-HS-DE) algorithm for a multi-purpose design of WDNs. The algorithm merged the global DE search schemes with HS local search capabilities to boost evolutionary algorithms’ search skills. This approach was compared to other evolutionary multi-objective algorithms, (e.g., NSGA-II, SPEA2, MOEA/D, and several variants of DE and HS models of non-dominance requirements). The WDN architecture problem was tested in conjunction with algorithms for four tests of two goal functions (cost reduction and resiliency maximization). Geem [74] designed an optimum model of WDNs in terms of velocity reliability and cost minimization using HS. The findings indicated that a Pareto sequence of multi-target architecture approaches was effectively used in terms of cost savings and maximization of reliability.
In Ref. [75], HS was applied to the design of WDNs with more practical constraints (e.g., flow velocity range). HS optimization found better solutions than the mathematical linear programming method with respect to design cost and a practical viewpoint. Geem and Cho [76] also developed and merged two major algorithm parameters, (HMCR and PAR), with a modern fine-tuning parameter-free approach for fine tuning and regular HS algorithms. After applying this to some benchmark problems, the improved HS reached the global optimum and had improved quality results.
In Ref. [77], a novel hybrid method combining Mine Blast Algorithm (MBA), Sadollah et al. [78], and improved HS was proposed, naming Mine Blast Harmony Search (MBHS) for optimally solving some engineering design problems such as truss structures and WDNs. Validation of MBHS has been tested over commonly known benchmarks. The optimization results confirmed improvements of the proposed hybrid algorithm over constituent optimizers and the other reported algorithms.

5.1.4. Industrial

Mun and Geem [79] recommended a successful method for evaluating the sound energy level of the near-noise sources generated by multiple devices using the HS algorithm. Running the algorithm simultaneously demonstrated the effectiveness of proposed approaches.

5.2. Applied Sciences

5.2.1. Chemical

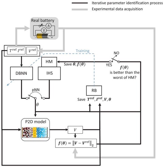
In Ref. [80], for the purposes of parameter recognition of complex electrochemical lithio-ion battery models, a modern data-efficient learning approach named the Deep Bayesian Harmony Search (DBHS) was introduced. The IHS proposed by Moh’d Ali et al. [81] and the Deep Bayesian Neural Network (DBNN) [82] were combined to generate data-efficient detection parameters for electrochemical lithium-ion battery systems in a proposed DBHS. Simulations and testing of experimental data produced outstanding results in this approach. Figure 6 displays a view of the planned DBHS.
Figure 6. Planned DBHS system [80].
In Ref. [83], for efficient parameter estimation in a model electro-chemical lithium-ion battery, the modern Adaptive Exploration HS (AEHS) scheme was given more time to search than parameters with low identifying efficiency. The bandwidth parameters of the AEHS were calibrated for the degree of scanning by comparison to the single and joint variables determined by previously measured parameter distributions. The AEHS (see Figure 7) is shown as an aggregate scheme, together with the planned (light shading) techniques.
Figure 7. AEHS flow chart for an integrated lithium-ion battery configuration used in the parameter estimation [83].

5.2.2. Mathematics

In Ref. [84], for the solution of the max-cut problem, a steady-state GA and the HS algorithms were created using two metaheuristic methods. Tests determined that the HS produced stronger outcomes than the generational GA recently published, yet more cutting dimensions were provided by the HS algorithm.

5.3. Computer Sciences

Geem [85] introduced two additional features to improve the range of solutions held in an HM, to find regional, high-quality and more reliable optimized solutions.
  • Initial harmonies produced more than HMS.
  • The amount of the same harmonies contained in the harmonic storage was reduced.
After simulation, reducing the amount of equivalent harmonies in HM increased the solution efficiency with respect to global optimum frequency and objective practical performance.
Mun and Cho [86] developed the Modified HS (MHS) for resolving restricted optimization problems, using the embedded limit management technique of the Fitness Priority-Based Ranking Method (FPBRM). Practical MHS implementations for mathematical issues confirmed that the developed MHS was more precise, more robust, and more effective than other reported algorithms.
In Ref. [87], selection methods in the HM of HS algorithm were used. Choosing the value of the design variable from every option in the HM is a question of concern. The adopted methods for choosing were proportional, tournament, linear rank, and exponential rank. The results indicated that the parameters of the selection method need to be altered for HS efficiency.
In Ref. [88], there are a broad variety of optimization challenges. Excellent findings are shown with core functions and technical implementations of HS. These applications involved water/groundwater system, management, medical, robotics, control, power and energy, etc.
In Ref. [89], the Traveling Salesman Problem (TSP) was presented with an algorithm focused on Advanced HS and Ant Colony Optimization (AHS-ACO) approaches. The ACO was used to search for the optimum local alternative within the space of an algorithm and to use the HS to escape from ACO’s local optimum to obtain a global optimum. The process of the hybrid AHS-ACO is illustrated in Figure 8.
Figure 8. Flowchart of AHS-ACO used for solving TSP [89].
In Ref. [90], a technique for changing the hyper parameters of the Convolutional Neural Network (CNN) feature removal stage using the PSF-HS algorithm was created. The hyper parameter was set to harmony in the PSF-HS algorithm and HM was generated after harmony generation. Afterwards, depending on the absence of a CNN, the HM was revised. After simulation, the amount of weights and prejudices to be learned were reduced and the precision of classification was increased by changing the hyper parameters of a CNN.
Zhang and Geem [3] investigated and focused, instead of implementations, on recent trends in the algorithm framework. They proposed describing HS as standard along with a set of updated hybrid HS methods. Examples include:
-
adaptation of simple HS initial operators,
-
parameter modification,
-
hybrid methods,
-
management of multi-target problems and
-
limit control.
To overcome Virtual Machine Consolidation (VMC) by operator design, Kim et al. [91] employed a grouping representation method. Table 3 briefly summarizes and gives brief descriptions and classifications of papers in Korea studied in various fields of study.
Table 3. Brief review of HS and its variants used in several applications in Korea.
Characteristics such as stability, robustness, and convergence speed of a metaheuristic optimization algorithm are important for validating its performance against other optimizers. Indeed, those measures in an original research paper should be considered for any given optimizer for having a fair comparison and valid conclusion. However, in this review paper, as the title of the manuscript suggests, a comparative study of different applications in three countries is intended, and only final results for stability, robustness, and convergence speed are reported in this review paper.

6. Conclusions

Applications of HS and its variants have been extensively reviewed in this paper, especially those occurring or which could occur in China, Japan, and Korea. Many applications, from microgrid planning to job shop scheduling, were reviewed, addressing different scientific disciplines: applied sciences, mathematics, electrical/electronic, mechanical, civil, and industrial engineering. Use of HS and its wide range of applications in various fields of study are expected to increase year by year. It is desirable and anticipated to have more applications of HS and its variants in these three countries in the future.

Author Contributions

Conceptualization, Z.W.G., M.N.; Writing—Original Draft Preparation, M.N., A.S.; Data Curation, A.S., Z.W.G.; Writing—Review & Editing, Z.W.G., J.H.Y.; Supervision, Z.W.G.; Funding Acquisition, Z.W.G., J.H.Y.; All authors have read and agreed to the published version of the manuscript.

Funding

This work was supported by the National Research Foundation of Korea (NRF) grant funded by the Korea government (MSIT) (2020R1A2C1A01011131). This research was also supported by the Energy Cloud R&D Program through the National Research Foundation of Korea (NRF) funded by the Ministry of Science, ICT (2019M3F2A1073164).

Conflicts of Interest

The authors declare no conflict of interest.

References

  1. Geem, Z.W.; Kim, J.H.; Loganathan, G.V. A new heuristic optimization algorithm: Harmony search. Simulation 2001, 76, 60–68. [Google Scholar] [CrossRef]
  2. Ingram, G.; Zhang, T. Overview of Applications and Developments in the Harmony Search Algorithm. In Music-Inspired Harmony Search Algorithm; Studies in Computational Intelligence; Geem, Z.W., Ed.; Springer: Berlin/Heidelberg, Germany, 2009; Volume 191. [Google Scholar]
  3. Zhang, T.; Geem, Z.W. Review of harmony search with respect to algorithm structure. Swarm Evol. Comput. 2019, 48, 31–43. [Google Scholar] [CrossRef]
  4. Al-Omoush, A.A.; Abdulrahman, A.; Alsewari, A.A.; Alamri, H.S.; Zamli, K.Z. Comprehensive Review of the Development of the Harmony Search Algorithm and its Applications. IEEE Access 2019, 7, 14233–14245. [Google Scholar] [CrossRef]
  5. Gao, X.Z.; Govindasamy, V.; Xu, H.; Wang, X.; Zenger, K. Harmony Search Method: Theory and Applications. Comput. Intell. Neurosci. 2015, 10. [Google Scholar] [CrossRef] [PubMed]
  6. Xinli Zheng, X. China’s 40 Years of Economic Reform and Development: How the Miracle Was Created; Springer: Beijing, China, 2018. [Google Scholar]
  7. Lavrentovich, O.D. State of US Science Enterprise Report Shows US Leads in S&E as China Rapidly Advances; Online Report by National Science Foundation, Liquid Crystal Institute, Kent State University; National Science Foundation: Alessandro, VA, USA, 2018.
  8. Zhang, J.; Wu, Y.; Guo, Y.; Wang, B.; Wang, H.; Liu, H. A hybrid harmony search algorithm with differential evolution for day-ahead scheduling problem of a microgrid with consideration of power flow constraints. Appl. Energy 2016, 183, 791–804. [Google Scholar] [CrossRef]
  9. Sheng, W.; Liu, K.; Liu, Y.; Ye, X.; He, K. Reactive power coordinated optimisation method with renewable distributed generation based on improved harmony search. IET Gener. Transm. Distrib. 2016, 10, 3152–3162. [Google Scholar] [CrossRef]
  10. Zeng, B.; Dong, Y.; Li, X.; Gao, L. IHSCR: Energy-efficient clustering and routing for wireless sensor networks based on harmony search algorithm. Int. J. Distrib. Sens. Netw. 2017. [Google Scholar] [CrossRef]
  11. Jiao, Y.; Wu, J.; Tan, Q.K.; Tan, Z.F.; Wang, G. An Optimization Model and Modified Harmony Search Algorithm for Microgrid Planning with ESS. Discret. Dyn. Nat. Soc. 2017, 1–11. [Google Scholar] [CrossRef]
  12. Chao, F.; Zhou, D.; Lin, C.; Zhou, C.; Shi, M.; Lin, D. Fuzzy cerebellar model articulation controller network optimization via self-adaptive global best harmony search algorithm. Soft Comput. 2018, 22, 3141–3153. [Google Scholar] [CrossRef]
  13. Li, Z.; Zou, D.; Kong, Z. A harmony search variant and a useful constraint handling method for the dynamic economic emission dispatch problems considering transmission loss. Eng. Appl. Artif. Intell. 2019, 84, 18–40. [Google Scholar] [CrossRef]
  14. Zhang, Z.; Wang, J.; Zhong, H.; Ma, H. Optimal scheduling model for smart home energy management system based on the fusion algorithm of harmony search algorithm and particle swarm optimization algorithm. Sci. Technol. Built Environ. 2020, 26, 42–51. [Google Scholar] [CrossRef]
  15. Keshtegar, B.; Hao, P.; Wang, Y.; Li, Y. Optimum design of aircraft panels based on adaptive dynamic harmony search. Thin-Walled Struct. 2017, 118, 37–45. [Google Scholar] [CrossRef]
  16. Li, G.; Zeng, B.; Liao, W.; Li, X.; Gao, L. A new AGV scheduling algorithm based on harmony search for material transfer in a real-world manufacturing system. Adv. Mech. Eng. 2018, 10. [Google Scholar] [CrossRef]
  17. Cao, H.; Qian, X.; Zhou, Y.L.; Yang, H. Applicability of Subspace Harmony Search Hybrid with Improved Deb Rule in Optimizing Trusses. J. Comput. Civil Eng. 2018, 32, 04018021. [Google Scholar] [CrossRef]
  18. Zhao, F.; Liu, Y.; Zhang, Y.; Ma, W.; Zhang, C. A hybrid harmony search algorithm with efficient job sequence scheme and variable neighborhood search for the permutation flow shop scheduling problems. Eng. Appl. Artif. Intell. 2017, 65, 178–199. [Google Scholar] [CrossRef]
  19. Li, X.; Qin, K.; Zeng, B.; Gao, L.; Wang, L. A dynamic parameter controlled harmony search algorithm for assembly sequence planning. Int. J. Adv. Manuf. Technol. 2017, 92, 3399–3411. [Google Scholar] [CrossRef]
  20. Zhao, F.; Qin, S.; Yang, G.; Ma, W.; Zhang, C.; Song, H. A differential-based harmony search algorithm with variable neighborhood search for job shop scheduling problem and its runtime analysis. IEEE Access 2018, 6, 76313–76330. [Google Scholar] [CrossRef]
  21. Ouyang, H.; Gao, L.; Li, S. Amended harmony search algorithm with perturbation strategy for large-scale system reliability problems. Appl. Intell. 2018, 48, 3863–3888. [Google Scholar] [CrossRef]
  22. Deng, F.; Tuo, S.; Yong, L.; Zhou, T. Construction example for algebra system using harmony search algorithm. Math. Probl. Eng. 2015, 2015, 15. [Google Scholar] [CrossRef]
  23. Chen, S.; Chen, R.; Gao, J. A modified harmony search algorithm for solving the dynamic vehicle routing problem with time windows. Sci. Program. 2017, 2017, 13. [Google Scholar] [CrossRef]
  24. Tuo, S.; Yong, L.; Deng, F.; Li, Y.; Lin, Y.; Lu, Q. HSTLBO: A hybrid algorithm based on Harmony Search and Teaching-Learning-Based Optimization for complex high-dimensional optimization problems. PLoS ONE 2017, 12, e0175114. [Google Scholar] [CrossRef] [PubMed]
  25. Ouyang, H.B.; Gao, L.Q.; Li, S.; Kong, X.Y.; Wang, Q.; Zou, D.X. Improved Harmony Search Algorithm: LHS. Appl. Soft Comput. 2017, 53, 133–167. [Google Scholar] [CrossRef]
  26. Wang, Y.; Guo, Z.; Wang, Y. Enhanced harmony search with dual strategies and adaptive parameters. Soft Comput. 2017, 21, 4431–4445. [Google Scholar] [CrossRef]
  27. Dai, X.; Yuan, X.; Wu, L. A novel harmony search algorithm with Gaussian mutation for multi-objective optimization. Soft Comput. 2017, 21, 1549–1567. [Google Scholar] [CrossRef]
  28. Guo, Z.; Wang, S.; Yue, X.; Yang, H. Global harmony search with generalized opposition-based learning. Soft Comput. 2017, 21, 2129–2137. [Google Scholar] [CrossRef]
  29. Li, W.; Du, W.; Tang, W.; Pan, Y.; Zhou, J.; Lin, Z. Parallel algorithm of multi-objective optimization harmony search based on cloud computing. J. Algorithms Comput. Technol. 2017, 11, 301–313. [Google Scholar] [CrossRef]
  30. Tian, Z.; Zhang, C. An Improved Harmony Search Algorithm and Its Application in Function Optimization. J. Inf. Process Syst. 2018, 14, 1237–1253. [Google Scholar]
  31. Ouyang, H.; Wu, W.; Zhang, C.; Li, S.; Zou, D.; Liu, G. Improved harmony search with general iteration models for engineering design optimization problems. Soft Comput. 2019, 23, 10225–10260. [Google Scholar] [CrossRef]
  32. Xu, C.; Wang, X. Transient content caching and updating with modified harmony search for Internet of Things. Digit. Commun. Netw. 2019, 5, 24–33. [Google Scholar] [CrossRef]
  33. Wang, L.; Hu, H.; Liu, R.; Zhou, X. An improved differential harmony search algorithm for function optimization problems. Soft Comput. 2019, 23, 4827–4852. [Google Scholar] [CrossRef]
  34. Yi, J.; Gao, L.; Li, X.A.; Shoemaker, C.; Lu, C. An on-line variable-fidelity surrogate-assisted harmony search algorithm with multi-level screening strategy for expensive engineering design optimization. Knowl. Based Syst. 2019, 170, 1–19. [Google Scholar] [CrossRef]
  35. Yi, J.; Lu, C.; Li, G. Literature review on latest developments of Harmony Search and its applications to intelligent manufacturing. Math. Biosci. Eng. 2019, 16, 2086–2117. [Google Scholar] [CrossRef] [PubMed]
  36. Yi, J.; Li, X.; Chu, C.; Gao, L. Parallel chaotic local search enhanced harmony search algorithm for engineering design optimization. J. Intell. Manuf. 2019, 30, 405–428. [Google Scholar] [CrossRef]
  37. Wu, W.; Ouyang, H.; Mohamed, A.W.; Zhang, C.; Li, S. Enhanced harmony search algorithm with circular region perturbation for global optimization problems. Appl. Intell. 2020, 50, 951–975. [Google Scholar] [CrossRef]
  38. Pan, Q.-K.; Suganthan, P.N.; Tasgetiren, M.F.; Liang, J.J. A self-adaptive global best harmony search algorithm for continuous optimization problems. Appl. Math. Comput. 2010, 216, 830–848. [Google Scholar]
  39. Yokokawa, N. Re-emergence of Asia and the Rise and Fall of the Japanese Economy in Super Long Waves of Capitalist World Systems. J. Contemp. Asia 2019, 50, 1–34. [Google Scholar] [CrossRef]
  40. Kotabe, M. Japanese management and the climate of the time. Asian Bus. Manag. 2020, 19, 25–35. [Google Scholar] [CrossRef]
  41. Edward, A.; Olsen, E.A. Japanese Economic Growth, an Overview. In Japan: Economic Growth, Resource Scarcity, and Environmental Constraints; Chapter 2; Westview Press: Nashville, TN, USA, 2019; pp. 1–12. [Google Scholar] [CrossRef]
  42. Nguyen, K.P.; Fujita, G.; Tuyen, N.D.; Dieu, V.N.; Funabashi, T. Optimal placement and sizing of SVC by using various meta-heuristic optimization methods. In Proceedings of the 2nd IEEE Conference on Power Engineering and Renewable Energy (ICPERE) 2014, Bali, Indonesia, 9–11 December 2014; pp. 7–12. [Google Scholar]
  43. Feng, Z.; Guo, H.; Liu, Z.; Xu, L.; She, J. Hybridization of harmony search with Nelder-Mead algorithm for combined heat and power economic dispatch problem. In Proceedings of the 36th Chinese Control Conference (CCC), Dalian, China; 2017; pp. 2790–2795. [Google Scholar]
  44. Anggarani, R.; Watada, J. A gasoline consumption model based on the harmony search algorithm: Study case of Indonesia. Intell. Decis. Technol. 2012, 6, 233–241. [Google Scholar] [CrossRef]
  45. Yi, H.; Jianhu, C.; Ikou, K.; Yanlai, L.; Liping, Z. A Scheme for Combining SSA with HSA and its Application to an Uncapacitated SLLS Problem. J. Appl. Sci. 2013, 13, 2752–2759. [Google Scholar]
  46. Otani, N.; Masui, T. Cost-Oriented Vehicle Routing and Cargo Allocation with Minimum CO2 Emissions Based on Harmony Search Algorithm. Innov. Supply Chain Manag. 2014, 8, 40–47. [Google Scholar] [CrossRef]
  47. Sugawara, K.; Fujita, H. A workflow optimization by handling subjective attributes with meta-heuristic approach. In Proceedings of the 10th International Conference on Natural Computation (ICNC), Xiamen, China, 19–21 August 2014; pp. 497–502. [Google Scholar]
  48. Kawtummachai, R.; Shohdohji, T. A Hybrid Harmony Search (HHS) algorithm for a Green Vehicle Routing Problem (GVRP). In 4th International Conference on Engineering Optimization, Lisbon, Portugal; Engineering Optimization 2014; Araujo, A., Ed.; CRC Press: Boca Raton, FL, USA, 2014; pp. 573–578. [Google Scholar]
  49. Khajeh-Hosseini-Dalasm, N.; Fesanghary, M.; Fushinobu, K.; Okazaki, K. A study of the agglomerate catalyst layer for the cathode side of a proton exchange membrane fuel cell: Modeling and optimization. Electrochim. Acta 2012, 60, 55–65. [Google Scholar] [CrossRef]
  50. Wahid, N.S.A.; Mohamad, M.S.; Sallah, A.H.M.; Deris, S.; Chan, W.H.; Omatu, S.; Corchado, J.M.; Sjaugi, M.F.; Ibrahim, Z.; Yusof, Z.M.D. A Hybrid of Harmony Search and Minimization of Metabolic Adjustment for Optimization of Succinic Acid Production. In 10th International Conference on Practical Applications of Computational Biology & Bioinformatics; Saberi Mohamad, M., Rocha, M., Fdez-Riverola, F., Domínguez Mayo, F., De Paz, J., Eds.; Springer: Cham, Switzerland, 2016; Volume 477, pp. 183–191. [Google Scholar]
  51. Aw, M.Y.; Mohamad, M.S.; Chong, C.K.; Deris, S.; Remli, M.K.; Ismail, M.A.; Corchado, J.M.; Omatu, S. Parameter Estimation of Essential Amino Acids in Arabidopsis thaliana Using Hybrid of Bees Algorithm and Harmony Search. In Practical Applications of Computational Biology and Bioinformatics, 12th International Conference, PACBB2018 2018, Advances in Intelligent Systems and Computing; Fdez-Riverola, F., Mohamad, M., Rocha, M., De Paz, J., González, P., Eds.; Springer: Cham, Switzerland, 2019; Volume 803, pp. 9–16. [Google Scholar]
  52. Otani, N.; Tadokoro, K.; Kurihara, S.; Numao, M. Generation of Chord Progression Using Harmony Search Algorithm for a Constructive Adaptive User Interface. In PRICAI 2012: Trends in Artificial Intelligence, PRICAI 2012, Lecture Notes in Computer Science; Anthony, P., Ishizuka, M., Lukose, D., Eds.; Springer: Berlin/Heidelberg, Germany, 2012; Volume 7458. [Google Scholar]
  53. Yousefpour, A.; Ibrahim, R.; Hamed, H.N.A.; Yokoi, T. Integrated Feature Selection Methods Using Metaheuristic Algorithms for Sentiment Analysis. In Intelligent Information and Database Systems, ACIIDS 2016, Lecture Notes in Computer Science; Nguyen, N.T., Trawiński, B., Fujita, H., Hong, T.P., Eds.; Springer: Berlin/Heidelberg, Germany, 2016; Volume 9621. [Google Scholar]
  54. Arthur, C. Developing Countries Can Learn from South Korea’s Research and Development Experience, United Nations Industrial Development Organization. Available online: https://www.unido.org/news/developing-countries-can-learn-south-koreas-research-and-development-experience (accessed on 8 June 2017).
  55. Zastrow, M. Why South Korea is the world’s biggest investor in research. Nature 2016, 534, 20–23. [Google Scholar] [CrossRef] [PubMed]
  56. Geem, Z.W. Economic Dispatch Using Parameter-Setting-Free Harmony Search. J. Appl. Math. 2013, 1–5. [Google Scholar] [CrossRef]
  57. Salcedo-Sanz, S.; Pastor-Sánchez, A.; Del Ser, J.; Prieto, L.; Geem, Z.W. A Coral Reefs Optimization algorithm with Harmony Search operators for accurate wind speed prediction. Renew. Energy 2015, 75, 93–101. [Google Scholar] [CrossRef]
  58. Reddy, S.S.; Park, J.Y.; Jung, C.M. Optimal operation of microgrid using hybrid differential evolution and harmony search algorithm. Front. Energy 2016, 10, 355–362. [Google Scholar] [CrossRef]
  59. Geem, Z.W.; Yoon, Y. Harmony search optimization of renewable energy charging with energy storage system. Int. J. Electr. Power Energy Syst. 2017, 86, 120–126. [Google Scholar] [CrossRef]
  60. Reddy, S.S. Optimal power flow using hybrid differential evolution and harmony search algorithm. Int. J. Mach. Learn. Cyber. 2019, 10, 1077–1091. [Google Scholar] [CrossRef]
  61. Nazari-Heris, M.; Mohammadi-Ivatloo, B.; Asadi, S.; Kim, J.H.; Geem, Z.W. Harmony search algorithm for energy system applications: An updated review and analysis. J. Exp. Theor. Artif. Intell. 2019, 31, 723–749. [Google Scholar] [CrossRef]
  62. Nazari-Heris, M.; Mohammadi-Ivatloo, B.; Asadi, S.; Geem, Z.W. Large-scale combined heat and power economic dispatch using a novel multi-player harmony search method. Appl. Therm. Eng. 2019, 154, 493–504. [Google Scholar] [CrossRef]
  63. Nigdeli, S.M.; Bekdas, G.; Kim, S.; Geem, Z.W. A novel harmony search based optimization of reinforced concrete biaxially loaded columns. Struct. Eng. Mech. 2015, 54, 1097–1109. [Google Scholar] [CrossRef]
  64. Saka, M.P.; Hasançebi, O.; Geem, Z.W. Metaheuristics in structural optimization and discussions on harmony search algorithm. Swarm Evol. Comput. 2016, 28, 88–97. [Google Scholar] [CrossRef]
  65. Geem, Z.W. Novel Derivative of Harmony Search Algorithm for Discrete Design Variables. Appl. Math. Comput. 2008, 199, 223–230. [Google Scholar] [CrossRef]
  66. Lee, S.; Han, S. Topology optimization based on the harmony search method. J. Mech. Sci. Technol. 2017, 31, 2875–2882. [Google Scholar] [CrossRef]
  67. Lee, S.; Mun, S. Improving a model for the dynamic modulus of asphalt using the modified harmony search algorithm. Expert Syst. Appl. 2014, 41, 3856–3860. [Google Scholar] [CrossRef]
  68. Sheikholeslami, R.; Gholipour Khalili, B.; Sadollah, A.; Kim, J.H. Optimization of reinforced concrete retaining walls via hybrid firefly algorithm with upper bound strategy. KSCE J. Civil Eng. 2016, 20, 2428–2438. [Google Scholar] [CrossRef]
  69. Lee, A.; Geem, Z.W.; Suh, K.-D. Determination of Optimal Initial Weights of an Artificial Neural Network by Using the Harmony Search Algorithm: Application to Breakwater Armor Stones. Appl. Sci. 2016, 6, 164. [Google Scholar] [CrossRef]
  70. Yoo, D.G.; Lee, S.M.; Lee, H.M.; Choi, Y.H.; Kim, J.H. Optimizing Re-Chlorination Injection Points for Water Supply Networks Using Harmony Search Algorithm. Water 2018, 10, 547. [Google Scholar] [CrossRef]
  71. Yoo, D.G.; Kim, J.H.; Geem, Z.W. Overview of harmony search algorithm and its applications in civil engineering. Evol. Intel. 2014, 7, 3–16. [Google Scholar] [CrossRef]
  72. Jung, D.; Kang, D.; Kim, J.H. Development of a Hybrid Harmony Search for Water Distribution System Design. KSCE J. Civ. Eng. 2018, 22, 1506–1514. [Google Scholar] [CrossRef]
  73. Yazdi, J.; Choi, Y.H.; Kim, J.H. Non-dominated sorting harmony search differential evolution (NS-HS-DE): A hybrid algorithm for multi-objective design of water distribution networks. Water 2017, 9, 587. [Google Scholar] [CrossRef]
  74. Geem, Z.W. Multiobjective Optimization of Water Distribution Networks Using Fuzzy Theory and Harmony Search. Water 2015, 7, 3613–3625. [Google Scholar] [CrossRef]
  75. Geem, Z.W.; Kim, J.-H.; Jeong, S.-H. Cost efficient and practical design of water supply network using harmony search. Afr. J. Agric. Res. 2011, 6, 3110–3116. [Google Scholar]
  76. Geem, Z.W.; Cho, Y.-H. Optimal Design of Water Distribution Networks Using Parameter-Setting-Free Harmony Search for Two Major Parameters. J. Water Resour. Plan. Manag. 2011, 137, 377–380. [Google Scholar] [CrossRef]
  77. Sadollah, A.; Sayyaadi, H.; Yoo, D.G.; Lee, H.M.; Kim, J.H. Mine blast harmony search: A new hybrid optimization method for improving exploration and exploitation capabilities. Appl. Soft Comput. 2018, 68, 548–564. [Google Scholar] [CrossRef]
  78. Sadollah, A.; Bahreininejad, A.; Eskandar, H.; Hamdi, M. Mine blast algorithm for optimization of truss structures with discrete variables. Comput. Struct. 2012, 102, 49–63. [Google Scholar] [CrossRef]
  79. Mun, S.; Geem, Z.W. Determination of individual sound power levels of noise sources using a harmony search algorithm. Int. J. Ind. Ergon. 2009, 39, 366–370. [Google Scholar] [CrossRef]
  80. Kim, M.; Chun, H.; Kim, J.; Kim, K.; Yu, J.; Kim, T.; Han, S. Data-efficient parameter identification of electrochemical lithium-ion battery model using deep Bayesian harmony search. Appl. Energy 2019, 254, 113644. [Google Scholar] [CrossRef]
  81. Moh’d Alia, O.; Mandava, R. The variants of the harmony search algorithm: An overview. Artif. Intell. Rev. 2011, 36, 49–68. [Google Scholar] [CrossRef]
  82. Gal, Y.; Ghahramani, Z. Dropout as a Bayesian approximation: Representing model uncertainty in deep learning. In Proceedings of the 33rd International Conference on International Conference on Machine Learning, New York, NY, USA, 19–24 June 2016; Volume 48, pp. 1050–1059. [Google Scholar]
  83. Chun, H.; Kim, M.; Kim, J.; Kim, K.; Yu, J.; Kim, T.; Han, S. Adaptive Exploration Harmony Search for Effective Parameter Estimation in an Electrochemical Lithium-Ion Battery Model. IEEE Access 2019, 7, 131501–131511. [Google Scholar] [CrossRef]
  84. Kim, Y.-H.; Yoon, Y.; Geem, Z.W. A comparison study of harmony search and genetic algorithm for the max-cut problem. Swarm Evol. Comput. 2019, 44, 130–135. [Google Scholar] [CrossRef]
  85. Geem, Z.W. Effects of initial memory and identical harmony in global optimization using harmony search algorithm. Appl. Math. Comput. 2012, 218, 11337–11343. [Google Scholar] [CrossRef]
  86. Mun, S.; Cho, Y.H. Modified harmony search optimization for constrained design problems. Expert Syst. Appl. 2012, 39, 419–423. [Google Scholar] [CrossRef]
  87. Al-Betar, M.A.; Khader, A.T.; Geem, Z.W.; Doush, I.A.; Awadallah, M.A. An analysis of selection methods in memory consideration for harmony search. Appl. Math. Comput. 2013, 219, 10753–10767. [Google Scholar] [CrossRef]
  88. Manjarres, D.; Landa-Torres, I.; Gil-Lopez, S.; Del Ser, J.; Bilbao, M.N.; Salcedo-Sanz, S.; Geem, Z.W. A survey on applications of the harmony search algorithm. Eng. Appl. Artif. Intell. 2013, 26, 1818–1831. [Google Scholar] [CrossRef]
  89. Yun, H.; Jeong, S.-J.; Kim, K.-S. Advanced Harmony Search with Ant Colony Optimization for Solving the Traveling Salesman Problem. J. Appl. Math. 2013, 2013, 8. [Google Scholar] [CrossRef]
  90. Lee, W.Y.; Park, S.M.; Sim, K.B. Optimal hyper parameter tuning of convolutional neural networks based on the parameter-setting-free harmony search algorithm. Optik 2018, 172, 359–367. [Google Scholar] [CrossRef]
  91. Kim, M.; Hong, J.; Kim, W. An Efficient Representation Using Harmony Search for Solving the Virtual Machine Consolidation. Sustainability 2019, 11, 6030. [Google Scholar] [CrossRef]

Article Metrics

Citations

Article Access Statistics

Multiple requests from the same IP address are counted as one view.