Supercritical CO2 Mixtures for Advanced Brayton Power Cycles in Line-Focusing Solar Power Plants
Abstract
1. Introduction
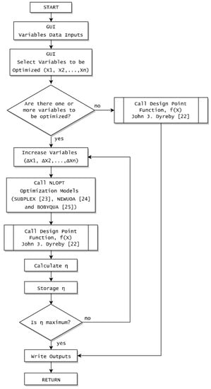
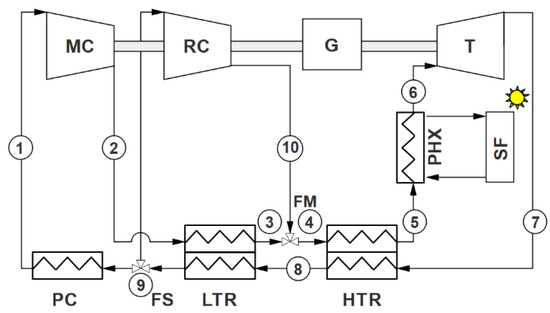
2. Assumptions and Methods
3. Results and Discussion
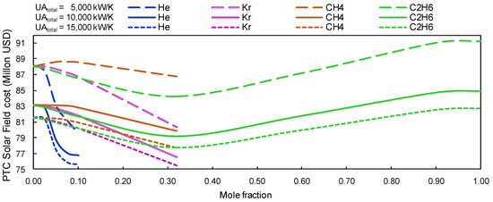
3.1. Results of ‘Group A’ Mixtures (Substances for Reducing the Critical Temperature)
3.2. Results of Group B Mixtures (Substances for Increasing the Critical Temperature)
4. Conclusions
Author Contributions
Funding
Conflicts of Interest
Nomenclature
| CO2 | Carbon Dioxide |
| CH4 | Methane |
| C2H6 | Ethane |
| C3H8 | Propane |
| C4H8 | 1-Butene |
| C4H10 | Butane |
| C5H10 | Cyclopentane |
| C5H12 | Isopentane |
| C6H6 | Benzene |
| CIP | Compressor Inlet Pressure |
| CIT | Compressor Inlet Temperature |
| CSP-sCO2 | Concentrated Solar Power Plant coupled to s-CO2 Brayton power cycles |
| FM | Flow Mixture |
| FS | Flow Split |
| G | Generator |
| H2S | Hydrogen Sulfide |
| He | Helium |
| HTF | Heat Transfer Fluid |
| HTR | High Temperature Recuperator |
| Kr | Krypton |
| LF | Linear Fresnel |
| LTR | Low Temperature Recuperator |
| MC | Main Compressor |
| NIST | National Institute of Standards and Technology |
| PC | Precooler |
| PHX | Primary Heat Exchanger |
| PTC | Parabolic Trough Solar Collector |
| RC | Recompressor |
| RCMCI | Recompression with Main Compression and Intercooling Cycle |
| REFPROP | Reference Fluid Thermodynamic and Transport Properties Database |
| s-CO2 | Supercritical Carbon Dioxide |
| SF | Solar Field |
| T | Turbine |
| TIT | Turbine Inlet Temperature |
| TIP | Turbine Inlet Pressure |
| UA | Heat Exchanger Conductance |
References
- Guo, J.-Q.; Li, M.-J.; Xu, J.-L.; Yan, J.-J.; Wang, K. Thermodynamic Performance Analysis of Different Supercritical Brayton Cycles using CO2-based binary Mixtures in the Molten Salt Solar Power Tower Systems. Energy 2019, 173, 785–798. Available online: https://linkinghub.elsevier.com/retrieve/pii/S0360544219301975 (accessed on 13 October 2019). [CrossRef]
- Bonalumi, D.; Lasala, S.; Macchi, E. CO2-TiCl4 Working Fluid for High-Temperature Heat Source Power Cycles and Solar Application. Renew. Energy 2018. [Google Scholar] [CrossRef]
- Li, M.-J.; Tao, W.-Q. Review of Methodologies and Polices for Evaluation of Energy Efficiency in High Energy-Consuming Industry. Appl. Energy 2017, 187, 203–215. [Google Scholar] [CrossRef]
- Rivera-González, L.; Bolonio, D.; Mazadiego, L.F.; Valencia-Chapi, R. Long-Term Electricity Supply and Demand Forecast (2018–2040): A LEAP Model Application towards a Sustainable Power Generation System in Ecuador. Sustainability 2019, 11, 5316. [Google Scholar] [CrossRef]
- Crespi, F.; Gavagnin, G.; Sánchez, D.; Martínez, G.S. Supercritical Carbon Dioxide Cycles for Power Generation: A Review. Appl. Energy 2017, 195, 152–183. [Google Scholar] [CrossRef]
- Zhu, H.-H.; Wang, K.; He, Y.-L. Thermodynamic Analysis and Comparison for Different Direct-Heated Supercritical CO2 Brayton Cycles Integrated into a Solar Thermal Power Tower System. Energy 2017, 140, 144–157. [Google Scholar] [CrossRef]
- Ma, Z.; Turchi, C.S. Advanced Supercritical Carbon Dioxide Power Cycle Configurations for Use in Concentrating Solar Power Systems Modular S-CO2. Power 2011, 4–7. Available online: https://pdfs.semanticscholar.org/fa85/c53c198d807ed65513ac11019c12f095cfad.pdf (accessed on 13 October 2019).
- Manente, G.; Lazzaretto, A. Innovative Biomass to Power Conversion Systems Based on Cascaded Supercritical CO2 Brayton Cycles. Biomass Bioenergy 2014, 69, 155–168. [Google Scholar] [CrossRef]
- Wu, C.; Yin, X.; Ma, L.; Zhou, Z.; Chen, H. Design and Operation of a 5.5 MWe Biomass Integrated Gasification Combined Cycle Demonstration Plant. Energy Fuels 2008, 22, 4259–4264. [Google Scholar] [CrossRef]
- Mecheri, M.; Le, Y. Supercritical CO2 Brayton Cycles for Coal- Fired Power Plants. Energy 2016, 103, 758–771. [Google Scholar] [CrossRef]
- Park, S. Thermodynamic and Economic Investigation of Coal-Fired Power Plant Combined with Various Supercritical CO2 Brayton Power Cycle. Appl. Therm. Eng. 2017, 130, 611–623. [Google Scholar] [CrossRef]
- Moullec, Y.L. Conceptual Study of a High Efficiency Coal-Fired Power Plant with CO2 Capture Using a Supercritical CO2 Brayton Cycle. Energy 2013, 49, 32–46. [Google Scholar] [CrossRef]
- Li, M.-J.; Zhu, H.-H.; Guo, J.-Q.; Wang, K.; Tao, W.-Q. The Development Technology and Applications of Supercritical CO2 Power Cycle in Nuclear Energy, Solar Energy and other Energy Industries. Appl. Eng. 2017, 126, 255–275. [Google Scholar] [CrossRef]
- Li, M.-J.; Jie, Y.-J.; Zhu, H.-H.; Qi, G.-J.; Li, M.-J. The Thermodynamic and Cost-Benefit-Analysis of Miniaturized Lead-Cooled Fast Reactor with Supercritical CO2 Power Cycle in the Commercial Market. Prog. Nucl. Energy 2018, 103, 135–150. [Google Scholar] [CrossRef]
- Qi, H.; Gui, N.; Yang, X.; Tu, J.; Jiang, S. The Application of Supercritical CO2 in Nuclear Engineering: A Review. J. Comput. Multiph. Flows 2018. [Google Scholar] [CrossRef]
- Angelino, G. Carbon Dioxide Condensation Cycles for Power Production. J. Eng. Gas Turbines Power 1968, 90, 287. Available online: http://gasturbinespower.asmedigitalcollection.asme.org/article.aspx?doi=10.1115/1.3609190 (accessed on 13 October 2019). [CrossRef]
- Angelino, G. Real Gas Effects in Carbon Dioxide Cycles. In Power for Land, Sea, and Air; Turbo Expo: London, UK, 1969; Volumes 1–12. [Google Scholar] [CrossRef]
- Sulzer, G. Verfahren zur Erzeugung von Arbeit aus Warme. 1950. Available online: https://worldwide.espacenet.com/patent/search/family/004477343/publication/CH269600A?q=pn%3DCH269600A (accessed on 13 October 2019).
- Feher, E.G. The Supercritical Thermodynamic Power Cycle. Energy Convers. 1968, 8, 85–90. Available online: http://linkinghub.elsevier.com/retrieve/pii/0013748068901058 (accessed on 13 October 2019). [CrossRef]
- Al-Sulaiman, F.A.; Atif, M. Performance Comparison of Different Supercritical Carbon Dioxide Brayton Cycles Integrated with a Solar Power Tower. Energy 2015, 82, 61–71. [Google Scholar] [CrossRef]
- Coco-Enríquez, L. Nueva Generación de Centrales Termosolares Con Colectores Solares Lineales Acoplados A Ciclos Supercriticos de Potencia. Ph.D. Thesis, Universidad Politécnica de Madrid, Madrid, Spain, 2017. [Google Scholar] [CrossRef]
- Dyreby, J.J. Modeling the Supercritical Carbon Dioxide Brayton Cycle with Recompression. Ph.D. Thesis, University of Wisconsin-Madison, Madison, WI, USA, 2014. [Google Scholar]
- Rowan, T.H. Functional Stability Analysis of Numerical Algorithms. Ph.D. Thesis, The University of Texas at Austin, Austin, TX, USA, 1990. Available online: http://citeseerx.ist.psu.edu/viewdoc/summary?doi=10.1.1.31.5708 (accessed on 13 October 2019).
- Powell, M.J.D. The NEWUOA Software for Unconstrained Optimization without Derivatives; Springer: Berlin/Heidelberg, Germany, 2006; pp. 255–297. Available online: http://link.springer.com/10.1007/0-387-30065-1_16 (accessed on 13 October 2019).
- Powell, M. The BOBYQA Algorithm for Bound Constrained Optimization without Derivatives. NAREP 2009, 39. Available online: http://www6.cityu.edu.hk/rcms/publications/preprint26.pdf (accessed on 13 October 2019).
- Lemmon, E.W.; Bell, I.H.; Huber, M.L.; McLinden, M.O. NIST Standard Reference Database 23: Reference Fluid Thermodynamic and Transport Properties-REFPROP; version 10.0; Natl Inst Stand Technol Stand Ref Data Program: Gaithersbg, MD, USA, 2018. Available online: https://www.nist.gov/sites/default/files/documents/2018/05/23/refprop10a.pdf (accessed on 13 October 2019).
- Thermoflow Inc. Thermoflow Software. Available online: http://www.thermoflow.com/ (accessed on 13 October 2019).
- Honeywell International Inc. UniSim® Software. 2017. Available online: https://www.honeywellprocess.com/en-US/online_campaigns/unisim-design/Pages/index.html# (accessed on 13 October 2019).
- Vesely, L.; Dostal, V.; Stepanek, J. Effect of Gaseous Admixtures on Cycles with Supercritical Carbon Dioxide. In Proceedings of the ASME Turbo Expo 2016: Turbomachinery Technical Conference and Exposition, Seoul, Korea, 13–17 June 2016. [Google Scholar] [CrossRef]
- Hu, L.; Chen, D.; Huang, Y.; Li, L.; Cao, Y.; Yuan, D. Investigation on the Performance of the Supercritical Brayton Cycle with CO2-Based Binary Mixture as Working Fluid for an Energy Transportation System of a Nuclear Reactor. Energy 2015, 89, 874–886. Available online: https://ideas.repec.org/a/eee/energy/v89y2015icp874-886.html (accessed on 13 October 2019). [CrossRef]
- Kulhánek, M.; Dostál, V. Thermodynamic Analysis and Comparison of Supercritical Carbon Dioxide Cycles. 2011. Available online: http://www.sCO2powercyclesymposium.org/resource_center/system_concepts/thermodynamic-analysis-and-comparison-of-supercritical-carbon-dioxide-cycles (accessed on 13 October 2019).
- Wang, K.; Li, M.-J.; Guo, J.-Q.; Li, P.; Liu, Z. A Systematic Comparison of Different S-CO2 Brayton Cycle Layouts Based on Multi-Objective Optimization for Applications in Solar Power Tower Plants. Appl. Energy 2018, 212, 109–121. [Google Scholar] [CrossRef]
- Holaind, N.; Bianchi, G.; De Miol, M.; Saravi, S.S.; Tassou, S.A.; Leroux, A. Design of Radial Turbomachinery for Supercritical CO2 systems using Theoretical and Numerical CFD Methodologies. Energy Procedia 2017, 123, 313–320. [Google Scholar] [CrossRef]
- Cho, S.K.; Bae, S.J.; Jeong, Y.; Lee, J.; Lee, J.I. Direction for High-Performance Supercritical CO2 Centrifugal Compressor Design for Dry Cooled Supercritical CO2 Brayton Cycle. Appl. Sci. 2019, 9, 4057. [Google Scholar] [CrossRef]
- Vesely, L. Study of Power Cycle with Supercritical CO2. Ph.D. Thesis, Czech Technical University in Prague, Prague, Czech Republic, 2018. Available online: https://pdfs.semanticscholar.org/4914/4a496e3456eb45e0ea5cc2f07bffa2964f4e.pdf?_ga=2.199714603.422084581.1576280964-1144149164.1576280964 (accessed on 13 October 2019).
- Dyreson, A.; Miller, F. Night Sky Cooling for Concentrating Solar Power Plants. Appl. Energy 2016, 180, 276–286. [Google Scholar] [CrossRef]
- Muñoz, J.; Martínez-Val, J.M.; Abbas, R.; Abánades, A. Dry Cooling with Night Cool Storage to Enhance Solar Power Plants Performance in Extreme Conditions Areas. Appl. Energy 2012, 92, 429–436. [Google Scholar] [CrossRef]
- Wright, S.A.; Davidson, C.S.; Scammell, W.O. Bulk Energy Storage using a Supercritical CO2 Waste Heat Recovery Power Plant. In Proceedings of the 4th Int Symp—Supercrit CO2 Power Cycles, Pittsburg, PA, USA, 9–10 September 2014; Available online: http://sCO2symposium.com/papers2014/systemConcepts/84-Wright.pdf (accessed on 13 October 2019).
- González-Portillo, L.F.; Muñoz-Antón, J.; Martínez-Val, J.M. Thermodynamic Mapping of Power Cycles Working Around the Critical Point. Energy Convers. Manag. 2019, 192, 359–373. [Google Scholar] [CrossRef]
- González-Portillo, L.F. A New Concept in Thermal Engineering Optimization: The Pericritical Cycle with Multi-Heating and its Application to Concentrating Solar Power. Ph.D. Thesis, E.T.S.I. Industriales (UPM), Madrid, Spain, 2019. [Google Scholar] [CrossRef]
- Turchi, C.S.; Ma, Z.; Dyreby, J. Supercritical Carbon Dioxide Power Cycle Configurations for Use in Concentrating Solar Power Systems. In ASME Turbo Expo 2012: Turbine Technical Conference and Exposition; American Society of Mechanical Engineers Digital Collection: Copenhagen, Denmark, 2012; Volumes 1–7. [Google Scholar] [CrossRef]
- Coco-Enríquez, L.; Muñoz-Antón, J.; Martínez-Val, J.M. New Text Comparison Between CO2 and other Supercritical Working Fluids (Ethane, Xe, CH4 and N2) in Line-Focusing Solar Power Plants Coupled to Supercritical Brayton Power Cycles. Int. J. Hydrogen Energy 2017, 42, 17611–17631. [Google Scholar] [CrossRef]
- Vijaykumar, R.; Bauer, M.L.; Lausten, M.; Shultz, A.M. Optimizing the Supercritical CO2 Brayton Cycle for Concentrating Solar Power Application. In Proceedings of the 6th Int Symp—Supercrit CO2 Power Cycles, Pittsburgh, PA, USA, 27–29 March 2018; Available online: http://sCO2symposium.com/papers2018/power-plants-applications/093_Paper.pdf (accessed on 13 October 2019).
- Siddiqui, M.; Taimoor, A.; Almitani, K. Energy and Exergy Analysis of the s-CO2 Brayton Cycle Coupled with Bottoming Cycles. Processes 2018, 6, 153. Available online: https://www.mdpi.com/2227-9717/6/9/153 (accessed on 13 October 2019). [CrossRef]
- Marchionni, M.; Bianchi, G.; Tassou, S.A. Techno-Economic Assessment of Joule-Brayton Cycle Architectures for Heat to Power Conversion from High-Grade Heat Sources Using CO2 in the Supercritical State. Energy 2018, 148, 1140–1152. [Google Scholar] [CrossRef]














| Nomenclature | Value | Unit | |
|---|---|---|---|
| Net power output | W | 50.00 | MW |
| Compressor inlet temperature | T1 | Optimized 1//[318.15//323.15//328.15//333.15] 2 | K |
| Compressor inlet pressure | P1 | Optimized 3//critical pressure 4 | MPa |
| Turbine inlet temperature | T6 | 823.15 | K |
| Turbine inlet pressure | P6 | 25.00 | MPa |
| Main compressor efficiency [31,32] | ηmc | 0.89 | - |
| Re-compressor efficiency [31,32] | ηrc | 0.89 | - |
| Turbine efficiency [31,32] | ηt | 0.93 | - |
| Heat exchanger conductance for low temperature recuperator | UALT | 2500//5000//7500 | kW/K |
| Heat exchanger conductance for high temperature recuperator | UAHT | 2500//5000//7500 | kW/K |
| Split fraction | γ | Optimized | - |
| Molar Mass (kg/kmol) | Density (kg/m3) | Isobaric Heat Capacity (kJ/kg*K) | Kinetic Viscosity (cm2/s) | Thermal Conductivity (W/m*K) | Prandtl Number | Plant Efficiency | |
|---|---|---|---|---|---|---|---|
| s-CO2 pure | 44.01 | 565.43 | 49.62 | 7.19 × 10−4 | 1.03 × 10−1 | 19.61 | 0.49 |
| s-CO2/He (90.0/10.0) | 40.01 | 386.23 | 378.95 | 6.68 × 10−4 | 5.52 × 10−2 | 177.08 | 0.53 |
| s-CO2/Kr (68.0/32.0) | 56.74 | 740.15 | 7.95 | 6.20 × 10−4 | 5.94 × 10−2 | 6.13 | 0.53 |
| s-CO2/CH4 (67.0/33.0) | 34.78 | 414.49 | 6.59 | 7.42 × 10−4 | 6.52 × 10−2 | 3.11 | 0.52 |
| s-CO2/C2H6 (68.0/32.0) | 39.55 | 371.85 | 1830.20 | 7.91 × 10−4 | 9.13 × 10−2 | 597.86 | 0.52 |
| Value | Unit | |
|---|---|---|
| PTC with AISI 347 stainless steel receiver for Solar Salt as HTF | 432 | $/m2 |
| LF with AISI 347 stainless steel receiver for Solar Salt as HTF | 300 | $/m2 |
| Construction factor | 1.16 | - |
| Molar Mass (kg/kmol) | Density (kg/m3) | Isobaric Heat Capacity (kJ/kg*K) | Kinetic Viscosity (cm2/s) | Thermal Conductivity (W/m*K) | Prandtl Number | Plant Efficiency | |
|---|---|---|---|---|---|---|---|
| s-CO2 pure | 44.01 | 202.44 | 2.45 | 9.62 × 10−4 | 3.17 × 10−2 | 1.50 | 0.42 |
| s-CO2/H2S (64.0/34.0) | 40.78 | 323.24 | 17.12 | 7.95 × 10−4 | 9.23 × 10−2 | 14.20 | 0.46 |
| s-CO2/C3H8 (92.5/7.5) | 44.02 | 195.79 | 2.64 | 9.71 × 10−4 | 3.29 × 10−2 | 1.52 | 0.46 |
| s-CO2/C4H8 (92.5/7.5) | 44.92 | 368.04 | 12.54 | 7.49 × 10−4 | 6.34 × 10−2 | 5.46 | 0.46 |
| s-CO2/C5H10 (97.5/2.5) | 44.66 | 311.47 | 6.46 | 7.64 × 10−4 | 5.06 × 10−2 | 3.04 | 0.45 |
| s-CO2/C6H6 (92.5/7.5) | 46.57 | 613.85 | 7.30 | 8.28 × 10−4 | 7.26 × 10−2 | 5.11 | 0.46 |
| s-CO2/C4H10 (90.0/10.0) | 45.42 | 401.36 | 12.98 | 7.50 × 10−4 | 6.64 × 10−2 | 5.61 | 0.46 |
| s-CO2/C5H12 (97.5/2.5) | 44.71 | 287.34 | 5.27 | 8.30 × 10−4 | 4.06 × 10−2 | 2.16 | 0.45 |
| Mole Fraction (%) | CIT (K) | Plant Efficiency | PTC Cost (Million USD) | LF Cost (Million USD) | |
|---|---|---|---|---|---|
| s-CO2 pure | 100.0 | 323.15 | 0.42 | 97.23 | 76.65 |
| s-CO2/H2S | 60.0/40.0 | 323.15 | 0.45 | 86.66 | 68.37 |
| s-CO2/C3H8 | 65.0/35.0 | 323.15 | 0.45 | 89.80 | 70.56 |
| s-CO2/C4H8 | 90.0/10.0 | 323.15 | 0.45 | 90.00 | 70.81 |
| s-CO2/C5H10 | 95.0/5.0 | 323.15 | 0.45 | 89.13 | 70.12 |
| s-CO2/C6H6 | 90.0/10.0 | 323.15 | 0.44 | 90.28 | 71.72 |
| s-CO2/C4H10 | 87.5/12.5 | 323.15 | 0.45 | 90.12 | 70.87 |
| s-CO2/C5H12 | 95.0/5.0 | 323.15 | 0.45 | 90.32 | 71.05 |
| s-CO2 pure | 100.0 | 328.15 | 0.40 | 99.91 | 78.76 |
| s-CO2/H2S | 55.0/45.0 | 328.15 | 0.44 | 90.77 | 71.56 |
| s-CO2/C3H8 | 60.0/40.0 | 328.15 | 0.44 | 91.88 | 72.15 |
| s-CO2/C4H8 | 87.5/12.5 | 328.15 | 0.44 | 92.10 | 72.41 |
| s-CO2/C5H10 | 95.0/5.0 | 328.15 | 0.44 | 92.70 | 72.90 |
| s-CO2/C6H6 | 90.0/10.0 | 328.15 | 0.43 | 92.87 | 73.09 |
| s-CO2/C4H10 | 85.0/15.0 | 328.15 | 0.44 | 92.47 | 72.67 |
| s-CO2/C5H12 | 82.5/7.5 | 328.15 | 0.44 | 91.75 | 72.12 |
| s-CO2 pure | 100.0 | 333.15 | 0.39 | 102.59 | 80.87 |
| s-CO2/H2S | 50.0/50.0 | 333.15 | 0.43 | 92.73 | 73.09 |
| s-CO2/C3H8 | 55.0/45.0 | 333.15 | 0.43 | 93.90 | 73.72 |
| s-CO2/C4H8 | 85.0/15.0 | 333.15 | 0.43 | 94.22 | 74.04 |
| s-CO2/C5H10 | 92.5/7.5 | 333.15 | 0.43 | 93.97 | 73.85 |
| s-CO2/C6H6 | 87.5/12.5 | 333.15 | 0.42 | 95.21 | 74.87 |
| s-CO2/C4H10 | 82.5/17.5 | 333.15 | 0.43 | 94.75 | 74.43 |
| s-CO2/C5H12 | 92.5/7.5 | 333.15 | 0.43 | 94.91 | 74.58 |
© 2019 by the authors. Licensee MDPI, Basel, Switzerland. This article is an open access article distributed under the terms and conditions of the Creative Commons Attribution (CC BY) license (http://creativecommons.org/licenses/by/4.0/).
Share and Cite
Valencia-Chapi, R.; Coco-Enríquez, L.; Muñoz-Antón, J. Supercritical CO2 Mixtures for Advanced Brayton Power Cycles in Line-Focusing Solar Power Plants. Appl. Sci. 2020, 10, 55. https://doi.org/10.3390/app10010055
Valencia-Chapi R, Coco-Enríquez L, Muñoz-Antón J. Supercritical CO2 Mixtures for Advanced Brayton Power Cycles in Line-Focusing Solar Power Plants. Applied Sciences. 2020; 10(1):55. https://doi.org/10.3390/app10010055
Chicago/Turabian StyleValencia-Chapi, Robert, Luis Coco-Enríquez, and Javier Muñoz-Antón. 2020. "Supercritical CO2 Mixtures for Advanced Brayton Power Cycles in Line-Focusing Solar Power Plants" Applied Sciences 10, no. 1: 55. https://doi.org/10.3390/app10010055
APA StyleValencia-Chapi, R., Coco-Enríquez, L., & Muñoz-Antón, J. (2020). Supercritical CO2 Mixtures for Advanced Brayton Power Cycles in Line-Focusing Solar Power Plants. Applied Sciences, 10(1), 55. https://doi.org/10.3390/app10010055
