How Do Emotions and Social Ties Shape Digital Entrepreneurship? Evidence from Brazilian Higher Education
Abstract
1. Introduction
2. Literature Review
2.1. Theory of Planned Behaviour and Entrepreneurial Intention
2.2. Social Capital
2.3. Emotions
3. Methodology
3.1. Bibliographic Portfolio
3.1.1. Stage 1
3.1.2. Stage 2
3.1.3. Stage 3
3.1.4. Final Portfolio
3.2. Hypotheses
3.2.1. Existing Hypotheses
3.2.2. New Hypotheses
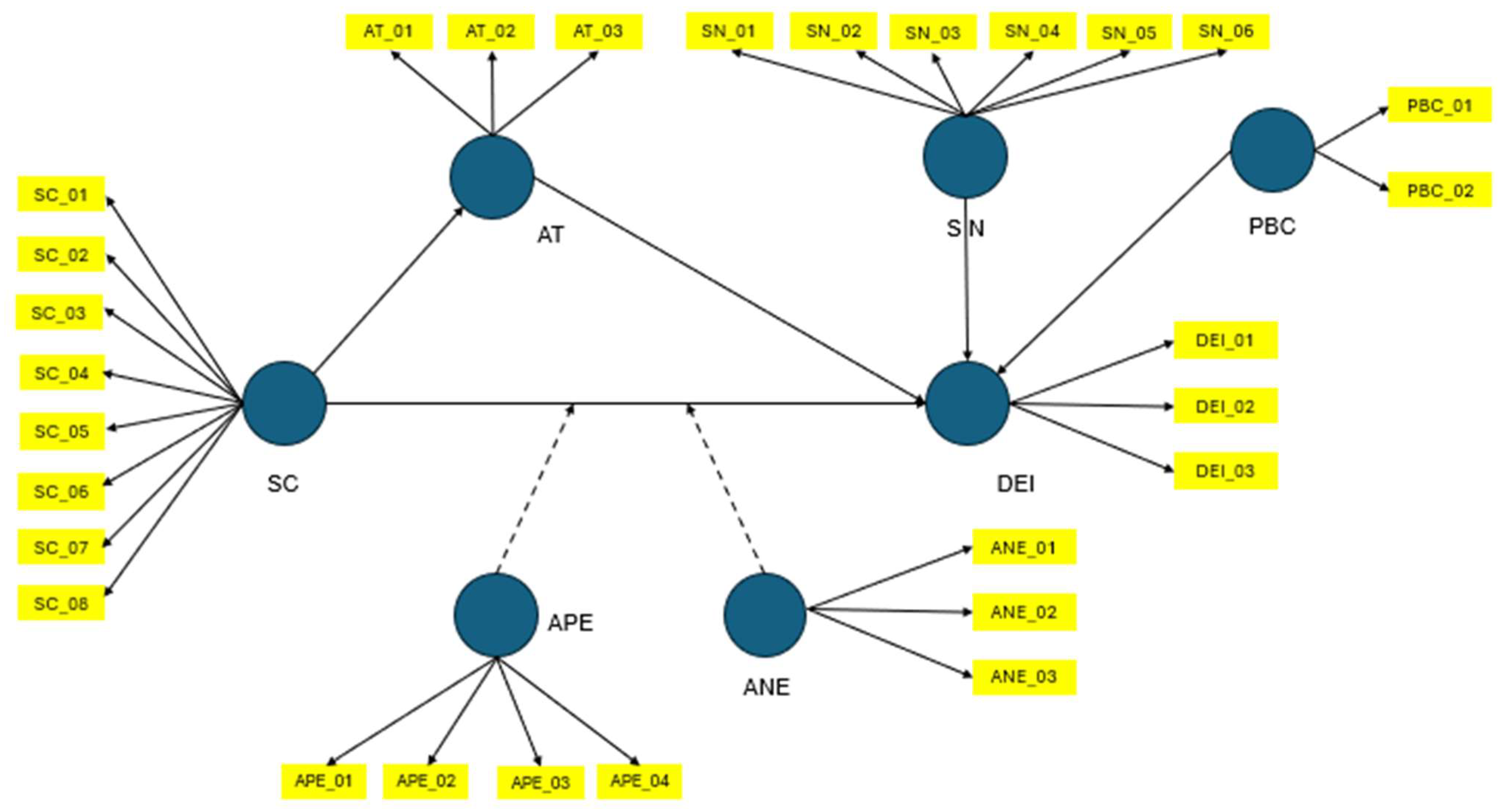
3.3. Model of Digital Entrepreneurial Intentions, Social Capital and Emotions
3.4. Ethics Committee
3.5. Sample Selection and Data Collection
3.6. Data Analysis
4. Results
4.1. Sample Description
4.2. Descriptive Statistics
4.3. Measuring Model
4.4. Structural Model
4.4.1. Model Analysis
4.4.2. Resulting Model
4.5. Hypothesis Testing
4.6. Discussion of Results
4.6.1. Social Capital and Attitudes (H1)
4.6.2. Subjective Norms (H4)
4.6.3. Perceived Behavioural Control (H5)
4.6.4. Emotional (H6, H7)
4.6.5. Synthesis
5. Conclusions
Author Contributions
Funding
Institutional Review Board Statement
Informed Consent Statement
Data Availability Statement
Conflicts of Interest
Appendix A
| Construct | Item’s Code | Brief Description of the Item | Original Factor Loading | Exclusion Criteria | Reference |
|---|---|---|---|---|---|
| Social Capital (SC) | SC_01 | “I know people who can help me start a digital business” | 0.58 | Loading < 0.70 | Adapted of Doanh (2021) |
| Social Capital (SC) | SC_02 | “My online social network provides useful resources for digital entrepreneurship” | 0.61 | Loading < 0.70 | Doanh (2021) |
| Social Capital (SC) | SC_03 | “I can easily obtain entrepreneurial information from my contacts” | 0.64 | Loading < 0.70 | Liao and Welsch (2005) |
| Anticipated Positive Emotions (APE) | APE_01 | “I think I would feel proud if I started a digital business” | 0.67 | Loading < 0.70 | Boyd and Vozikis (1994) |
| Anticipated Positive Emotions (APE) | APE_04 | “I will feel personal fulfilment by having my own digital business” | 0.66 | Loading < 0.70 | Liñán and Chen (2009) |
| Digital Entrepreneurial Intention (DEI) | DEI_02 | “I am determined to create a digital business in the near future” | 0.62 | Loading < 0.70 | Liñán and Fayolle (2015) |
References
- Ahmed, T., Klobas, J. E., & Ramayah, T. (2021). Personality traits, demographic factors and entrepreneurial intentions: Improved understanding from a moderated mediation study. Entrepreneurship Research Journal, 11(4), 20170062. [Google Scholar] [CrossRef]
- Ajzen, I. (1991). The theory of planned behaviour. Organisational Behaviour and Human Decision Processes, 50(2), 179–211. [Google Scholar] [CrossRef]
- Ajzen, I. (2002). Perceived behavioural control, self-efficacy, locus of control, and the theory of planned behaviour. Journal of Applied Social Psychology, 32(4), 665–683. [Google Scholar] [CrossRef]
- Ajzen, I. (2011). The theory of planned behaviour: Reactions and reflections (Vol. 26, pp. 1113–1127). Taylor & Francis. [Google Scholar]
- Akinwale, Y. O., Ababtain, A. K., & Alaraifi, A. A. (2019). Structural equation model analysis of factors influencing entrepreneurial interest among university students in Saudi Arabia. Journal of Entrepreneurship Education, 22(4), 1–14. [Google Scholar]
- Amini Sedeh, A., Abootorabi, H., & Zhang, J. (2021). National social capital was perceived to influence entrepreneurial ability and entrepreneurial intentions. International Journal of Entrepreneurial Behaviour and Research, 27(2), 334–355. [Google Scholar] [CrossRef]
- Arafat, M. Y., Saleem, I., & Dwivedi, A. K. (2020). Understanding entrepreneurial intention among Indian youth aspiring for self-employment. International Journal of Knowledge and Learning, 13(3), 185–200. [Google Scholar] [CrossRef]
- Ayalew, M. M., & Zeleke, S. A. (2018). Modelling the impact of entrepreneurial attitude on self-employment intention among engineering students in Ethiopia. Journal of Innovation and Entrepreneurship, 7(1), 8. [Google Scholar] [CrossRef]
- Bae, T. J., Qian, S., Miao, C., & Fiet, J. O. (2014). The relationship between entrepreneurship education and entrepreneurial intentions: A meta-analytic review. Entrepreneurship Theory and Practice, 38(2), 217–254. [Google Scholar] [CrossRef]
- Bandura, A. (1977). Self-efficacy: Toward a unifying theory of behavioural change. Psychological Review, 84(2), 191–215. [Google Scholar] [CrossRef]
- Baughn, C. C., Cao, J. S., Le, L. T. M., Lim, V. A., & Neupert, K. E. (2006). Normative, social and cognitive predictors of entrepreneurial interest in China, Vietnam and the Philippines. Journal of Developmental Entrepreneurship, 11(1), 57–77. [Google Scholar] [CrossRef]
- Bogatyreva, K., & Shirokova, G. (2017). From entrepreneurial aspirations to founding a business: The case of Russian students. Foresight and STI Governance, 11(3), 25–36. [Google Scholar] [CrossRef]
- Boyd, N. G., & Vozikis, G. S. (1994). The influence of self-efficacy on the development of entrepreneurial intentions and actions. Entrepreneurship Theory and Practice, 18(4), 63–77. [Google Scholar] [CrossRef]
- Cai, W. J., Gu, J. B., & Wu, J. L. (2021). How entrepreneurship education and social capital promote nascent entrepreneurial behaviours: The mediating roles of entrepreneurial passion and self-efficacy. Sustainability, 13(20), 11158. [Google Scholar] [CrossRef]
- Cavallo, A., Ghezzi, A., & Rossi-Lamastra, C. (2021). Small-medium enterprises and innovative startups in entrepreneurial ecosystems: Exploring an under-remarked relation. International Entrepreneurship and Management Journal, 17(4), 1843–1866. [Google Scholar] [CrossRef]
- Chen, B. S., Yuan, C. H., Yin, B., & Wu, X. Z. (2021). Positive emotions and entrepreneurial intention: The mediating role of entrepreneurial cognition. Frontiers in Psychology, 12, 760328. [Google Scholar] [CrossRef] [PubMed]
- Cohen, J. (1988). Statistical power analysis for the behavioural sciences. Routledge. [Google Scholar]
- da Cruz, E. F. Z., & Alvaro, A. (2013, October 23–26). Introduction of entrepreneurship and innovation subjects in a computer science course in Brazil. 2013 IEEE Frontiers in Education Conference (FIE), Oklahoma City, OK, USA. [Google Scholar]
- Davidsson, P., & Honig, B. (2003). The role of social and human capital among nascent entrepreneurs. Journal of Business Venturing, 18(3), 301–331. [Google Scholar] [CrossRef]
- Doanh, D. C. (2021). The role of contextual factors in predicting entrepreneurial intention among Vietnamese students. Entrepreneurial Business and Economics Review, 9(1), 169–188. [Google Scholar] [CrossRef]
- Duchek, S. (2018). Entrepreneurial resilience: A biographical analysis of successful entrepreneurs. International Entrepreneurship and Management Journal, 14(2), 429–455. [Google Scholar] [CrossRef]
- Edelman, L. F., Manolova, T., Shirokova, G., & Tsukanova, T. (2016). The impact of family support on young entrepreneurs’ start-up activities. Journal of Business Venturing, 31(4), 428–448. [Google Scholar] [CrossRef]
- Elshaer, I. A., & Saad, S. K. (2021). Entrepreneurial resilience and business continuity in the tourism and hospitality industry: The role of adaptive performance and institutional orientation. Tourism Review, 77(5), 1365–1384. [Google Scholar] [CrossRef]
- Fan, T., Schwab, A., & Geng, X. S. (2021). Habitual entrepreneurship in digital platform ecosystems: A time-contingent model of learning from prior software project experiences. Journal of Business Venturing, 36(5), 20. [Google Scholar] [CrossRef]
- Goleman, D. (1995). Emotional intelligence. Bantam Books. [Google Scholar]
- Gubik, A. S., & Farkas, S. (2016). Student entrepreneurship in Hungary: Selected results based on GUESSS survey. Entrepreneurial Business and Economics Review, 4(4), 123–139. [Google Scholar] [CrossRef]
- Haddoud, M. Y., Onjewu, A. K. E., Nowinski, W., & Alammari, K. (2022). Assessing the role of entrepreneurship education in regulating emotions and fostering implementation intention: Evidence from Nigerian universities. Studies in Higher Education, 47(2), 450–468. [Google Scholar] [CrossRef]
- Hadjimanolis, A. (2016). Perceptions of the institutional environment and entrepreneurial intentions in a small peripheral country. International Journal of Entrepreneurship and Small Business, 28(1), 20–35. [Google Scholar] [CrossRef]
- Hair, J. F. (2014). A primer on partial least squares structural equations modeling (PLS-SEM). Sage. [Google Scholar]
- Hair, J. F., Risher, J. J., Sarstedt, M., & Ringle, C. M. (2019). When to use and how to report the results of PLS-SEM. European Business Review, 31(1), 2–24. [Google Scholar] [CrossRef]
- Hair, J. F., Sarstedt, M., Ringle, C. M., & Gudergan, S. P. (2024). Advanced issues in partial least squares structural equation modeling (PLS-SEM) (2nd ed.). Sage. [Google Scholar]
- Henley, A., Contreras, F., Espinosa, J. C., & Barbosa, D. (2017). Entrepreneurial intentions of Colombian business students: Planned behaviour, leadership skills and social capital. International Journal of Entrepreneurial Behaviour and Research, 23(6), 1017–1032. [Google Scholar] [CrossRef]
- Hoang, T. H., & Le, Q. H. (2021). Factors affecting youth entrepreneurial intention and suggestions for policymaking: The case of Vinh Long Province. Recent developments in vietnamese business and finance (pp. 723–743). World Scientific Publishing Co. [Google Scholar] [CrossRef]
- Hoong, C. W., Qureshi, Z. H., Sajilan, S., & Al Halbusi, H. (2019, December 14–15). A study on the factors influencing social entrepreneurial intention among undergraduates. 2019 13th International Conference on Mathematics, Actuarial Science, Computer Science and Statistics (MACS), Karachi, Pakistan. [Google Scholar]
- Huang, G. J. (2021). Social capital and financial capital acquisition: Creating gaming ventures in Shanghai’s entrepreneurial ecosystem. Chinese Journal of Communication, 14(1), 5–23. [Google Scholar] [CrossRef]
- Hudek, I., Tominc, P., & Sirec, K. (2021). The impact of social and cultural norms, government programs and digitalization as entrepreneurial environment factors on job and career satisfaction of freelancers. Sustainability, 13(2), 779. [Google Scholar] [CrossRef]
- Iglesias-Sánchez, P. P., Jambrino-Maldonado, C., Velasco, A. P., & Kokash, H. (2016). Impact of entrepreneurship programmes on university students. Education and Training, 58(2), 209–228. [Google Scholar] [CrossRef]
- Izard, C. E., & Izard, C. E. (1977). Differential emotions theory. In Human emotions (pp. 43–66). Springer. [Google Scholar]
- Joensuu-Salo, S., Varamäki, E., & Viljamaa, A. (2015). Beyond intentions—What makes a student start a firm? Education and Training, 57(8–9), 853–873. [Google Scholar] [CrossRef]
- Joshi, M., Joshi, G., & Pathak, S. (2020). Awareness, entrepreneurial event theory and theory of planned behaviour as antecedents of student entrepreneurial intentions: An Indian perspective. International Journal of Business and Globalisation, 25(2), 170–184. [Google Scholar] [CrossRef]
- Kakouris, A., Molina, V., & Liargovas, P. (2020, September 17–18). Assessing the impact of entrepreneurship education on entrepreneurial beliefs and conceptualisations. 15th European Conference on Innovation and Entrepreneurship, ECIE 2020, Roma, Italy. [Google Scholar]
- Kaminsky, O. Y., Yereshko, Y. O., Kyrychenko, S. O., & Tulchinskiy, R. V. (2021). Training in digital entrepreneurship as a basis for building a nation’s intellectual capital. Information Technologies and Learning Tools, 81(1), 210–221. [Google Scholar] [CrossRef]
- Kanonuhwa, M., Rungani, E. C., & Chimucheka, T. (2018). The association between emotional intelligence and entrepreneurship as a career choice: A study on university students in South Africa. SA Journal of Human Resource Management, 16, 1–9. [Google Scholar] [CrossRef]
- Kowang, T. O., Apandi, S. Z. B. A., Hee, O. C., Fei, G. C., Saadon, M. S. I., & Othman, M. R. (2021). Undergraduates’ entrepreneurial intention: Holistic determinants matter. International Journal of Evaluation and Research in Education, 10(1), 57–64. [Google Scholar] [CrossRef]
- Krueger, N. F., Jr., Reilly, M. D., & Carsrud, A. L. (2000). Competing models of entrepreneurial intentions. Journal of Business Venturing, 15(5), 411–432. [Google Scholar] [CrossRef]
- Lagoudas, M. Z., Yoon, S. Y., Boehm, R., & Asbell, S. (2020, June 22–26). Impact of an I-Corps site program on engineering students at a large southwestern university: Year 3. 2020 ASEE Virtual Annual Conference, ASEE 2020, Online. [Google Scholar]
- Lasso, S. V., Mainardes, E. W., & Motoki, F. Y. S. (2018). Types of technological entrepreneurs: A study in a large emerging economy. Journal of the Knowledge Economy, 9(2), 378–401. [Google Scholar] [CrossRef]
- Lee, Y. G., Cortes, A. F., & Joo, M. (2021). Entrepreneurship education and founding passion: The moderating role of entrepreneurial family background. Frontiers in Psychology, 12, 743672. [Google Scholar] [CrossRef]
- Liao, J., & Welsch, H. (2005). Roles of social capital in venture creation: Key dimensions and research implications. Journal of Small Business Management, 43(4), 345–362. [Google Scholar] [CrossRef]
- Liñán, F., & Chen, Y. W. (2009). Development and cross-cultural application of a specific instrument to measure entrepreneurial intentions. Entrepreneurship Theory and Practice, 33(3), 593–617. [Google Scholar] [CrossRef]
- Liñán, F., & Fayolle, A. (2015). A systematic literature review on entrepreneurial intentions: Citation, thematic analyses, and research agenda. International Entrepreneurship and Management Journal, 11(4), 907–933. [Google Scholar] [CrossRef]
- Liu, L. L., & Wang, Y. J. (2021). Innovation and entrepreneurship practice education mode of animation digital media major based on intelligent information collection. Mobile Information Systems, 2021, 3787018. [Google Scholar] [CrossRef]
- Londono, J. C., Wilson, B., & Osorio-Tinoco, F. (2021). Understanding the entrepreneurial intentions of youth: A PLS multi-group and FIMIX analysis using the model of goal-directed behaviour. Journal of Entrepreneurship in Emerging Economies, 13(3), 301–326. [Google Scholar] [CrossRef]
- Luo, Y.-F., Huang, J., & Gao, S. (2022). Relationship between proactive personality and entrepreneurial intentions in college students: Mediation effects of social capital and human capital. Frontiers in Psychology, 13, 861447. [Google Scholar] [CrossRef]
- Luong, A., & Lee, C. (2021). The influence of entrepreneurial desires and self-efficacy on the entrepreneurial intentions of New Zealand tourism and hospitality students. Journal of Hospitality and Tourism Education, 35(1), 44–61. [Google Scholar] [CrossRef]
- Mahmood, T. M. A. T., Al Mamun, A., Bin Ahmad, G., & Ibrahim, M. D. (2019). Predicting entrepreneurial intentions and pre-start-up behaviour among asnaf millennials. Sustainability, 11(18), 4939. [Google Scholar] [CrossRef]
- Manolova, T. S., Edelman, L. F., Shirokova, G., & Tsukanova, T. (2019). Youth entrepreneurship in emerging economies: Can family support help navigate institutional voids? Journal of East-West Business, 25(4), 363–395. [Google Scholar] [CrossRef]
- Mao, Y., & Ye, Y. (2021). Specific antecedents of entrepreneurial intention among newly returned Chinese international students. Frontiers in Psychology, 12, 622276. [Google Scholar] [CrossRef] [PubMed]
- Mawson, S., & Kasem, L. (2019). Exploring the entrepreneurial intentions of Syrian refugees in the UK. International Journal of Entrepreneurial Behaviour and Research, 25(5), 1128–1146. [Google Scholar] [CrossRef]
- Moussa, N. B., & Kerkeni, S. (2021). The role of the family environment in the development of entrepreneurial intention among young Tunisian students. Entrepreneurial Business and Economics Review, 9(1), 31–46. [Google Scholar] [CrossRef]
- Murugesan, R., & Dominic, P. D. D. (2014). Socio-economic and psychological determinants of entrepreneurial intentions: A structural equation model. Global Business and Economics Review, 16(4), 396–415. [Google Scholar] [CrossRef]
- Muscio, A., Shibayama, S., & Ramaciotti, L. (2021). Universities and start-up creation by PhD graduates: The role of scientific and social capital of academic laboratories. Journal of Technology Transfer, 47(1), 147–175. [Google Scholar] [CrossRef]
- Nambisan, S., & Baron, R. A. (2021). On the costs of digital entrepreneurship: Role conflict, stress, and venture performance in digital platform-based ecosystems. Journal of Business Research, 125, 520–532. [Google Scholar] [CrossRef]
- Newman, A., Obschonka, M., Schwarz, S., Cohen, M., & Nielsen, I. (2019). Entrepreneurial self-efficacy: A systematic literature review on its theoretical foundations, measurement, antecedents, and outcomes, and an agenda for future research. Journal of Vocational Behaviour, 110, 403–419. [Google Scholar] [CrossRef]
- Passaro, R., Scandurra, G., & Thomas, A. (2017). The emergence of innovative entrepreneurship: Beyond the intention—Investigating the participants in an academic SUC. International Journal of Innovation and Technology Management, 14(5), 1750025. [Google Scholar] [CrossRef]
- Peng, H., Li, B., Zhou, C., & Sadowski, M. (2021). How does the appeal of environmental values influence sustainable entrepreneurial intention? International Journal of Environmental Research and Public Health, 18(3), 1070. [Google Scholar] [CrossRef] [PubMed]
- Pérez-Fernández, H., Martín-Cruz, N., Delgado-García, J. B., & Rodríguez-Escudero, A. I. (2020). Online and face-to-face social networks and dispositional affectivity. How to promote entrepreneurial intention in higher education environments to achieve disruptive innovations? Frontiers in Psychology, 11, 588634. [Google Scholar] [CrossRef]
- Pérez-Macías, N., Fernández-Fernández, J. L., & Vieites, A. R. (2018, March 5–6). Relational social capital dimension and entrepreneurial intentions in online environments. International Conference on Innovation and Entrepreneurship, Washington, DC, USA. [Google Scholar]
- Popescu, C. C., Bostan, I., Robu, I.-B., & Maxim, A. (2016). An analysis of the determinants of entrepreneurial intentions among students: A Romanian case study. Sustainability, 8(8), 771. [Google Scholar] [CrossRef]
- Prashantham, S. (2021). New ventures as value co-creators in digital ecosystems. Industrial Management & Data Systems, 121(1), 111–122. [Google Scholar] [CrossRef]
- Raijman, R. (2001). Determinants of entrepreneurial intentions: Mexican immigrants in Chicago. Journal of Socio-Economics, 30(5), 393–411. [Google Scholar] [CrossRef]
- Renko, M., Bullough, A., & Saeed, S. (2021). How do resilience and self-efficacy relate to entrepreneurial intentions in countries with varying degrees of fragility? A six-country study. International Small Business Journal-Researching Entrepreneurship, 39(2), 130–156. [Google Scholar] [CrossRef]
- Salamzadeh, Y., Sangosanya, T. A., Salamzadeh, A., & Braga, V. (2022). Entrepreneurial universities and social capital: The moderating role of entrepreneurial intention in the Malaysian context. The International Journal of Management Education, 20(1), 100609. [Google Scholar] [CrossRef]
- Sansone, G., Ughetto, E., & Landoni, P. (2021). Entrepreneurial intention: An analysis of the role of Student-Led Entrepreneurial Organizations. Journal of International Entrepreneurship, 19(3), 399–433. [Google Scholar] [CrossRef]
- Santoso, A. S., Soh, P.-H., Larso, D., & Chen, J. (2020). Strategic entrepreneurship in a VUCA environment: Perspectives from Asian emerging economies. International Journal of Entrepreneurial Venturing, 12(4), 343. [Google Scholar]
- Shahid, M. S., & Ahsen, S. R. (2021). Linking entrepreneurship education and entrepreneurial intentions: An interactive effect of social and personal factors. International Journal of Learning and Change, 13(1), 14–33. [Google Scholar] [CrossRef]
- Sher, A., Abbas, A., Mazhar, S., & Lin, G. (2020). Fostering sustainable ventures: Drivers of sustainable start-up intentions among aspiring university students in Pakistan. Journal of Cleaner Production, 262, 121269. [Google Scholar] [CrossRef]
- Shirokova, G., Osiyevskyy, O., Bogatyreva, K., Edelman, L. F., & Manolova, T. S. (2020). Moving from intentions to actions in youth entrepreneurship: An institutional perspective. Entrepreneurship Research Journal, 12(1), 25–69. [Google Scholar] [CrossRef]
- Slogar, H., Stanic, N., & Jerin, K. (2021). Self-assessment of entrepreneurial competencies of students of higher education. Zbornik Veleucilista U Rijeci-Journal of the Polytechnics of Rijeka, 9(1), 79–95. [Google Scholar] [CrossRef]
- Smith, K., & Beasley, M. (2011). Graduate entrepreneurs: Intentions, barriers and solutions. Education and Training, 53(8), 722–740. [Google Scholar] [CrossRef]
- Soomro, S., Fan, M., Soomro, S., Shaikh, S. N., Kherazi, F. Z., & Akhtar, S. (2024). Unraveling the entrepreneurial journey: The role of education, personality, and gender. Journal of the International Council for Small Business, 6(2), 331–352. [Google Scholar] [CrossRef]
- Staniewski, M., & Awruk, K. (2016). Start-up intentions of potential entrepreneurs—The contribution of hope to success. Economic Research-Ekonomska Istrazivanja, 29(1), 233–249. [Google Scholar] [CrossRef]
- Subramanian, M., Subramanian, K., Al-Haziazi, M., & Sherimon, P. C. S. (2017, September 21–22). Entrepreneurial intent of prospective graduates in the sultanate of Oman. 12th European Conference on Innovation and Entrepreneurship, ECIE 2017, Paris, France. [Google Scholar]
- Sultana, R., Im, I., & Im, K. S. (2019). Do IT freelancers increase their entrepreneurial behavior and performance by using IT self-efficacy and social capital? Evidence from Bangladesh. Information & Management, 56(6), 103133. [Google Scholar] [CrossRef]
- Tchokoté, I. D., Bawack, R., & Nana, A. (2025). Attitude over norms: Reevaluating the dominance of attitude in shaping entrepreneurial intentions among higher education students in global south countries. The International Journal of Management Education, 23(2), 101129. [Google Scholar] [CrossRef]
- Ting, C. L. W., Mohd Rosdi, S. A., & Abidin, R. (2020). The influence of personal attributes and family support towards intention to start-up online business. International Journal of Advanced Science and Technology, 29(6), 243–248. [Google Scholar]
- Tran, D. G. T., Bui, T. Q., Nguyen, H. T., & Mai, M. T. T. (2018, June 27–29). The antecedents of entrepreneurial intention: A study among graduate students in Ho Chi Minh City. 6th International Conference on the Development of Biomedical Engineering in Vietnam, BME 2016, Ho Chi Minh City, Vietnam. [Google Scholar]
- Trivedi, R. (2016). Does university play a significant role in shaping entrepreneurial intention? A cross-country comparative analysis. Journal of Small Business and Enterprise Development, 23(3), 790–811. [Google Scholar] [CrossRef]
- van der Westhuizen, T., & Goyayi, M. J. (2020). The influence of technology on the development of entrepreneurial self-efficacy for online business start-ups in developing nations. International Journal of Entrepreneurship and Innovation, 21(3), 168–177. [Google Scholar] [CrossRef]
- Verma, S. K., Gupta, S., Nagar, N., & Goel, P. (2025). Diverse perspectives on entrepreneurship: Analyzing gender and age-related differences in perceptions. Multidisciplinary Reviews, 8(2), 2025049. [Google Scholar] [CrossRef]
- Vracheva, V. P., Abu-Rahma, A., & Jacques, P. (2019). Effects of context on the entrepreneurial intent of female students from the United Arab Emirates. Education and Training, 61(6), 700–717. [Google Scholar] [CrossRef]
- Wegner, D., Thomas, E., Teixeira, E. K., & Maehler, A. E. (2020). University entrepreneurial push strategy and students’ entrepreneurial intention. International Journal of Entrepreneurial Behaviour and Research, 26(2), 307–325. [Google Scholar] [CrossRef]
- Zabel, C. M. K., Meister, A., Van De Sandt, N., & Mauer, R. (2024). An emotional learning process? The role of socially induced and regulated emotions for the development of an entrepreneurial mindset. International Journal of Entrepreneurial Behavior & Research, 31(8), 2137–2163. [Google Scholar] [CrossRef]
- Zhang, J., & Wang, H. P. (2024). Entrepreneurial education affects entrepreneurial intentions from the perspective of the positive emotion theory. Pakistan Journal of Life and Social Sciences, 22(2), 5646–5666. [Google Scholar] [CrossRef]
- Zhao, H., Seibert, S. E., & Hills, G. E. (2005). The mediating role of self-efficacy in the development of entrepreneurial intentions. Journal of Applied Psychology, 90(6), 1265–1272. [Google Scholar] [CrossRef] [PubMed]
- Zheng, H., Li, D., Wu, J., & Xu, Y. (2014). The role of multidimensional social capital in crowdfunding: A comparative study in China and the US. Information & Management, 51(4), 488–496. [Google Scholar] [CrossRef]
- Zhu, F., Fan, S. X. J., & Zhao, L. (2019). Having entrepreneurial friends and following them? The role of friends’ displayed emotions in students’ career choice intentions. Journal of Enterprising Culture, 27(4), 445–470. [Google Scholar] [CrossRef]
- Zollo, L., Rialti, R., Tron, A., & Ciappei, C. (2021). Entrepreneurial passion, orientation and behavior: The moderating role of linear and nonlinear thinking styles. Management Decision, 59(5), 973–994. [Google Scholar] [CrossRef]


| Added Terms | Source | Search Strategy |
|---|---|---|
| Digital business. Digital entrepreneurship. Technological business. Tech entrepreneurship. Entrepreneurship Startup: start-up. Entrepreneurial intention. Entrepreneurial digital. Mindset. Entrepreneurial attitude. Theory of planned behaviour. Social Capital | Scopus | TITLE-ABS-KEY ((digital AND business) OR (digital AND entrepreneurship) OR (technological AND business) OR (tech AND entrepreneurship) OR (entrepreneurship) OR (startup) OR (start-up)) AND ((“entrepreneurial AND intention”) OR (“entrepreneurial AND digital mindset”) OR (“entrepreneurial AND attitude”) OR (“theory of planned behavior”) OR (“theory AND of AND planned AND behavior”)) AND ((“TPB”) OR (“theory AND of AND planned AND behavior (TPB)”)) OR ((social AND capital AND digital AND entrepreneur) OR (digital AND entrepreneurship)) |
| Web of Science | TS = (digital business) OR TS = (digital entrepreneurship) OR TS = (technological business) OR TS = (tech entrepreneurship) OR TS = (entrepreneurship) OR TS = (startup) OR TS = (start-up) AND TS = (entrepreneurial AND intention OR entrepreneurial AND digital mindset OR entrepreneurial AND attitude OR theory of planned behavior OR theory AND of AND planned AND behavior) AND TS = (TPB OR theory AND of AND planned AND behavior (TPB)) OR TS = (social AND capital AND digital AND entrepreneur OR digital AND entrepreneurship) |
| Added Terms | Source | Search Strategy |
|---|---|---|
| Emotions. Entrepreneurial intention | Scopus | TITLE-ABS-KEY (“emotions” AND “entrepreneurial intention”) |
| Web of Science | TS = (emotions) AND TS = (entrepreneurial intention) |
| Source | Search Strategy |
|---|---|
| Scopus | TITLE-ABS-KEY ((digital AND business) OR (digital AND entrepreneurship) OR (technological AND business) OR (tech AND entrepreneurship) OR (entrepreneurship) OR (startup) OR (start-up)) AND ((“entrepreneurial AND intention”) OR (“entrepreneurial AND digital mindset”) OR (“entrepreneurial AND attitude”) OR (“theory of planned behavior”) OR (“theory AND of AND planned AND behavior”)) AND ((“TPB”) OR (“theory AND of AND planned AND behavior (TPB)”)) OR ((social AND capital AND digital AND entrepreneur) OR (digital AND entrepreneurship)) AND (LIMIT-TO (PUBYEAR, 2022) OR LIMIT-TO (PUBYEAR, 2023) OR LIMIT-TO (PUBYEAR, 2024) OR LIMIT-TO (PUBYEAR, 2025)) |
| TITLE-ABS-KEY (“emotions” AND “entrepreneurial intention”) AND (LIMIT-TO (PUBYEAR, 2022) OR LIMIT-TO (PUBYEAR, 2023) OR LIMIT-TO (PUBYEAR, 2024) OR LIMIT-TO (PUBYEAR, 2025)) | |
| Web of Science | TS = ((digital AND business) OR (digital AND entrepreneurship) OR (technological AND business) OR (tech AND entrepreneurship) OR (entrepreneurship) OR (startup) OR (start-up)) AND TS = ((entrepreneurial AND intention) OR (entrepreneurial AND digital mindset) OR (entrepreneurial AND attitude) OR (theory of planned behavior) OR (theory AND of AND planned AND behavior)) AND TS = (TPB OR (theory AND of AND planned AND behavior (TPB))) OR TS = ((social AND capital AND digital AND entrepreneur) OR (digital AND entrepreneurship)) AND PY = (2022 OR 2023 OR 2024 OR 2025) |
| TS = (emotions) AND TS = (entrepreneurial intention) AND PY = (2022 OR 2023 OR 2024 OR 2025) |
| Stages | Step 1: Initial Extraction | Stage 2: Duplicates | Step 3: Missing Information | Step 4: Studies not Aligned | Final Results |
|---|---|---|---|---|---|
| Stage 1 | 1985 | (−) 25 | (−) 90 | (−) 1205 | (=) 665 |
| Stage 2 | 70 | (−) 23 | (−) 1 | (−) 0 | (=) 46 |
| Stage 3 | 3678 | (−) 302 | (−) 3 | (−) 2477 | (=) 896 |
| Total | 5733 | 350 | 94 | 3682 | 1607 |
| ID | Hypothesis | Authors |
|---|---|---|
| H1 | Social Capital influences Attitudes. | (Doanh, 2021; Henley et al., 2017; Mao & Ye, 2021; Popescu et al., 2016). |
| H2 | Social Capital Influences Digital Entrepreneurial Intentions. | (Hoong et al., 2019; Pérez-Macías et al., 2018; Sultana et al., 2019). |
| H3 | Attitudes influence Digital Entrepreneurial Intentions. | Adapted from (Ajzen, 1991, 2002, 2011). |
| H4 | Subjective Norms Influence Digital Entrepreneurial Intentions. | Adapted from (Ajzen, 1991, 2002, 2011). |
| H5 | Perceived Behavioural Control influences Digital Entrepreneurial Intentions. | Adapted from (Ajzen, 1991, 2002, 2011). |
| ID | Hypothesis |
|---|---|
| H6 | Anticipated Negative Emotions negatively moderate the relationship between Social Capital and Digital Entrepreneurial Intentions. |
| H7 | Anticipated Positive Emotions positively moderate the relationship between Social Capital and Digital Entrepreneurial Intentions. |
| Code | Construct | Independent | Mediator? | Moderator? | Dependent |
|---|---|---|---|---|---|
| SC | Social Capital | Yes | |||
| AT | Attitudes | Yes | |||
| SN | Subjective Norms | Yes | |||
| PBC | Perceived Behavioural Control | Yes | |||
| ANE | Anticipated Negative Emotions | Yes | |||
| APE | Anticipated Positive Emotions | Yes | |||
| DEI | Digital Entrepreneurial Intentions | Yes |
| Construct | Indicator | Indicator Description | Question ID | Author |
|---|---|---|---|---|
| AT | AT_01 | Conviction to find a viable solution when dealing with new problems. | 17 | Murugesan and Dominic (2014) |
| AT_02 | Conviction to find a viable solution when dealing with new opportunities. | 18 | Murugesan and Dominic (2014) | |
| AT_03 | Conviction to find a viable solution when facing new challenges from existing resources. | 19 | Murugesan and Dominic (2014) | |
| PBC | PBC_01 | Perception of having knowledge and skills to start a digital business. | 21 | Liñán and Chen (2009) |
| PBC_02 | Fear of failure diminished in the face of the desire to create a digital business. | 26 | Liñán and Chen (2009) | |
| SN | SN_01 | Increased confidence in performing tasks based on advice from family members. | 04 | Moussa and Kerkeni (2021) |
| SN_02 | Increased confidence in achieving results based on advice from family members. | 05 | Moussa and Kerkeni (2021) | |
| SN_03 | Increased confidence in performing tasks based on examples from family members. | 06 | Moussa and Kerkeni (2021) | |
| SN_04 | Increased confidence in achieving results based on examples from family members. | 07 | Moussa and Kerkeni (2021) | |
| SN_05 | Family approval of the decision to start a digital business. | 15 | Liñán and Chen (2009) | |
| SN_06 | Friend’s approval of the decision to start a digital business. | 16 | Liñán and Chen (2009) | |
| DEI | DEI_01 | Propensity to create a digital business given the availability of opportunity and resources. | 20 | Liñán and Chen (2009) |
| DEI_02 | Capacity to develop and deal with the challenges of a digital business. | 22 | Liñán and Chen (2009) | |
| DEI_03 | Confidence in the ability to create a digital business increases as this desire does. | 27 | Salamzadeh et al. (2022) | |
| SC | SC_01 | Increased confidence in performing tasks based on advice from the social circle. | 08 | Luo et al. (2022) |
| SC_02 | Increased confidence in achieving results based on advice from the social circle. | 09 | Luo et al. (2022) | |
| SC_03 | Encouragement of positive behaviour through relationships outside the family. | 10 | Salamzadeh et al. (2022) | |
| SC_04 | Increased confidence in creating a successful digital business based on advice from family members. | 11 | Moussa and Kerkeni (2021) | |
| SC_05 | Increased confidence in creating a successful digital business based on examples from family members. | 12 | Moussa and Kerkeni (2021) | |
| SC_06 | Increased confidence in creating a successful digital business based on advice from social circles. | 13 | Baughn et al. (2006) | |
| SC_07 | Increased confidence in creating a successful digital business based on examples from social circles. | 14 | Baughn et al. (2006) | |
| SC_08 | Increased social relationships from digital business studies. | 25 | Zhu et al. (2019) | |
| ANE | ANE_01 | Fear of disappointing family members. | 01 | Izard and Izard (1977) |
| ANE_02 | Fear of failing professionally. | 02 | Izard and Izard (1977) | |
| ANE_03 | Fear of disappointing the social circle. | 03 | Izard and Izard (1977) | |
| APE | APE_01 | Positive emotional support from social relations. | 23 | Izard and Izard (1977) |
| APE_02 | Prior preparation for daily emotional conflicts. | 24 | Goleman (1995) | |
| APE_03 | Avoid bad behaviour driven by the desire to create a digital business. | 28 | Kanonuhwa et al. (2018) | |
| APE_04 | Encourage good behaviour to create a digital business. | 29 | Kanonuhwa et al. (2018) |
| Characteristics | Frequency (%) | |
|---|---|---|
| Gender | Man | 58.11 |
| Woman | 41.89 | |
| Major | Engineering | 57.30 |
| Business Administration | 32.07 | |
| IT | 10.63 | |
| Construct | AT | SC | PBC | ANE | APE | DEI | SN |
|---|---|---|---|---|---|---|---|
| AT | 0.825 | ||||||
| SC | 0.225 | 0.713 | |||||
| PBC | 0.355 | 0.553 | 0.824 | ||||
| ANE | −0.172 | −0.054 | −0.166 | 0.772 | |||
| APE | 0.221 | 0.550 | 0.666 | −0.091 | 0.861 | ||
| DEI | 0.280 | 0.515 | 0.718 | −0.134 | 0.789 | 0.805 | |
| SN | 0.202 | 0.382 | 0.250 | −0.003 | 0.189 | 0.209 | 0.631 |
| Cronbach’s alpha | 0.764 | 0.781 | 0.534 | 0.719 | 0.664 | 0.483 | 0.746 |
| Composite reliability | 0.864 | 0.838 | 0.808 | 0.811 | 0.851 | 0.784 | 0.797 |
| Average variance extracted | 0.681 | 0.509 | 0.679 | 0.597 | 0.742 | 0.648 | 0.398 |
| Construct | f2 | r2 | Q2 |
|---|---|---|---|
| AT | 0.003 | 0.051 | 0.052 |
| DEI | 0.662 | 0.693 | 0.675 |
| Hypothesis | Relation | t-Statistics | p-Value | Supported? |
|---|---|---|---|---|
| H1 | SC → AT | 3.864 | <0.001 | Yes |
| H2 | SC → DEI | 0.471 | 0.638 | No |
| H3 | AT → DEI | 5.126 | <0.001 | Yes |
| H4 | SN → DEI | 2.354 | 0.019 | Yes |
| H5 | PBC → DEI | 6.107 | <0.001 | Yes |
| H6 | ANE × SC → DEI | 2.143 | 0.032 | Yes |
| H7 | APE × SC → DEI | 2.001 | 0.045 | Yes |
Disclaimer/Publisher’s Note: The statements, opinions and data contained in all publications are solely those of the individual author(s) and contributor(s) and not of MDPI and/or the editor(s). MDPI and/or the editor(s) disclaim responsibility for any injury to people or property resulting from any ideas, methods, instructions or products referred to in the content. |
© 2025 by the authors. Licensee MDPI, Basel, Switzerland. This article is an open access article distributed under the terms and conditions of the Creative Commons Attribution (CC BY) license (https://creativecommons.org/licenses/by/4.0/).
Share and Cite
Damasceno, A.L.T.; Morini, C.; Inácio Jr., E.; da Silva, D. How Do Emotions and Social Ties Shape Digital Entrepreneurship? Evidence from Brazilian Higher Education. Adm. Sci. 2025, 15, 460. https://doi.org/10.3390/admsci15120460
Damasceno ALT, Morini C, Inácio Jr. E, da Silva D. How Do Emotions and Social Ties Shape Digital Entrepreneurship? Evidence from Brazilian Higher Education. Administrative Sciences. 2025; 15(12):460. https://doi.org/10.3390/admsci15120460
Chicago/Turabian StyleDamasceno, André Luiz Tavares, Cristiano Morini, Edmundo Inácio Jr., and Dirceu da Silva. 2025. "How Do Emotions and Social Ties Shape Digital Entrepreneurship? Evidence from Brazilian Higher Education" Administrative Sciences 15, no. 12: 460. https://doi.org/10.3390/admsci15120460
APA StyleDamasceno, A. L. T., Morini, C., Inácio Jr., E., & da Silva, D. (2025). How Do Emotions and Social Ties Shape Digital Entrepreneurship? Evidence from Brazilian Higher Education. Administrative Sciences, 15(12), 460. https://doi.org/10.3390/admsci15120460

