Economic and Life Cycle Analysis of Passive and Active Monitoring of Ozone for Forest Protection
Abstract
1. Introduction
2. Materials and Methods
2.1. Description of the Two Monitoring Methods
2.2. Analyzed Factors
2.2.1. Definition of System Boundaries and Functional Unit
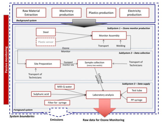
2.2.2. Definition of Subsystems
- → Subsystem 1—Ozone monitor production
- → Subsystem 2—Preparation, installation, operation, and on-site maintenance of the monitoring systems
- → Subsystem 3—Data supply
2.2.3. Life Cycle Impact Assessment (LCIA)
2.3. Environmental Costs
2.4. Economic Costs
2.5. Social Costs
3. Results
3.1. Environmental Assessment
3.1.1. Acidification Potential (AP)
3.1.2. Eutrophication Potential (EP)
3.1.3. Global Warming Potential (GWP)
3.1.4. Human Toxicity Potential (HTP)
3.1.5. Ozone Layer Depletion Potential (ODP)
3.1.6. Photochemical Ozone Creation Potential (POCP)
3.2. Economic Costs
3.3. Social Costs
4. Discussion
4.1. Environmental Sustainability
4.2. Economic Sustainability
4.3. Social Sustainability
5. Conclusions
Supplementary Materials
Author Contributions
Funding
Conflicts of Interest
References
- Moore, J.E.; Mascarenhas, A.; Bain, J.; Straus, S.E. Developing a comprehensive definition of sustainability. Implement. Sci. 2017, 12, 110. [Google Scholar] [CrossRef] [PubMed]
- Daily, G.C.; Polasky, S.; Goldstein, J.; Kareiva, P.M.; Mooney, H.A.; Pejchar, L.; Ricketts, T.H.; Salzman, J.; Shallenberger, R. Ecosystem services in decision making: Time to deliver. Front. Ecol. Environ. 2009, 7, 21–28. [Google Scholar] [CrossRef]
- Endris, K.; Marco, T.; Sergio, T.; Gokan, M. Integration of sustainability in NPD process: Italian Experiences. In Proceedings of the PLM 2011—The IFIP WG51—8th International Conference on Product Lifecycle Management, Eindhoven, The Netherlands, 11–13 July 2011. [Google Scholar]
- Rebitzer, G.; Ekvall, T.; Frischknecht, R.; Hunkeler, D.; Norris, G.; Rydberg, T.; Schmidt, W.P.; Suh, S.; Weidema, B.P.; Pennington, D.W. Life cycle assessment: Part 1: Framework, goal and scope definition, inventory analysis, and applications. Environ. Int. 2004, 30, 701–720. [Google Scholar] [CrossRef] [PubMed]
- Zhang, Y.I.; Singh, S.; Bakshi, B.R. Accounting for Ecosystem Services in Life Cycle Assessment, Part I: A Critical Review. Environ. Sci. Technol. 2010, 44, 2232–2242. [Google Scholar] [CrossRef] [PubMed]
- Pennington, D.W.; Norris, G.; Hoagland, T.; Bare, J.C. Environmental comparison metrics for life cycle impact assessment and process design. Environ. Prog. 2000, 19, 83–91. [Google Scholar] [CrossRef]
- Pennington, D.; Potting, J.; Finnveden, G.; Lindeijer, E.; Jolliet, O.; Rydberg, T.; Rebitzer, G. Life cycle assessment Part 2: Current impact assessment practice. Environ. Int. 2004, 30, 721–739. [Google Scholar] [CrossRef]
- Wenzel, H.; Hauschild, M.; Alting, L. (Eds.) Environmental Assessment of Products; Kluwer Academic Publisher: Dordrecht, The Netherlands, 1997; Volume 1. [Google Scholar]
- Baumann, H.; Tillman, A.-M. The Hitch Hiker’s Guide to LCA.; The Authors and Student Literature: Lund, Sweden, 2004. [Google Scholar]
- Klein, D.; Wolf, C.; Schulz, C.; Weber-Blaschke, G. 20 years of life cycle assessment (LCA) in the forestry sector: State of the art and a methodical proposal for the LCA of forest production. Int. J. Life Cycle Assess. 2015, 20, 556–575. [Google Scholar] [CrossRef]
- Laschi, A.; Marchi, E.; González-García, S. Environmental performance of wood pellets’ production through life cycle analysis. Energy 2016, 103, 469–480. [Google Scholar] [CrossRef]
- McLaughlin, S.; Percy, K. Forest Health in North America: Some perspectives on Actual and Potential Roles of Climate and Air Pollution. Water Air Soil Pollut. 1999, 116, 151–197. [Google Scholar] [CrossRef]
- Schaub, M.; Calatayud, V.; Ferretti, M.; Brunialti, G.; Lövblad, G.; Krause, G.; Sanz, M.J. Part XV: Monitoring of Air Quality. In Manual on Methods and Criteria for Harmonized Sampling, Assessment, Monitoring and Analysis of the Effects of Air Pollution on Forests; UNECE ICP Forests Programme Co-ordinating Centre, Ed.; Thünen Institute of Forest Ecosystems: Eberswalde, Germany, 2016. [Google Scholar]
- Convention on Long-range Transboundary Air Pollution. Mapping Critical Levels for Vegetation, Chapter III of Manual on Methodologies and Criteria for Modelling and Mapping Critical Loads and Levels and Air Pollution Effects, Risks and Trends. Available online: http://icpmapping.org/Publications_CLRTAP (accessed on 16 July 2018).
- Totsuka, T.; Sase, H.; Shimizu, H. Major activities of acid deposition monitoring network in East Asia (EANET) and related studies. In Plant Responses to Air Pollution and Global Change; Springer: Tokyo, Japan, 2005; pp. 251–259. [Google Scholar] [CrossRef]
- Braun, S.; Schindler, C.; Rihm, B. Growth losses in Swiss forests caused by ozone: Epidemiological data analysis of stem increment of Fagus sylvatica L. and Picea abies Karst. Environ. Pollut. 2014, 192, 129–138. [Google Scholar] [CrossRef] [PubMed]
- De Marco, A.; Screpanti, A.; Paoletti, E. Geostatistics as a validation tool for setting ozone standards for durum wheat. Environ. Pollut. 2010, 158, 536–542. [Google Scholar] [CrossRef] [PubMed]
- Paoletti, E. Impact of ozone on Mediterranean forests: A review. Environ. Pollut. 2006, 144, 463–474. [Google Scholar] [CrossRef]
- Mills, G.; Sharps, K.; Simpson, D.; Pleijel, H.; Broberg, M.; Uddling, J.; Jaramillo, F.; Davies, W.J.; Dentener, F.; Van den Berg, M.; et al. Ozone pollution will com-promise efforts to increase global wheat production. Glob. Chang. Biol. 2018, 24, 3560–3574. [Google Scholar] [CrossRef] [PubMed]
- Agathokleous, E.; Feng, Z.; Oksanen, E.; Sicard, P.; Wang, P.; Saitanis, C.J.; Araminiene, V.; Blande, J.D.; Hayes, F.; Calatayud, V.; et al. Ozone affects plant, insect and soil microbial communities: A threat to terrestrial ecosystems and biodiversity. Sci. Adv. (in press). 2020. [CrossRef]
- Krupa, S.V.; Manning, W.J. Atmospheric ozone: Formation and effects on vegetation. Environ. Pollut. 1988, 50, 101–137. [Google Scholar] [CrossRef]
- Sicard, P.; Augustaitis, A.; Belyazid, S.; Calfapietra, C.; de Marco, A.; Fenn, M.; Bytnerowicz, A.; Grulke, N.; He, S.; Matyssek, R.; et al. Global topics and novel approaches in the study of air pollution, climate change and forest ecosystems. Environ. Pollut. 2016, 213, 977–987. [Google Scholar] [CrossRef]
- Aw, J.; Kleeman, M.J. Evaluating the first-order effect of intra annual temperature variability on urban air pollution. J. Geophys. Res. Atmos. 2003, 108, D12. [Google Scholar] [CrossRef]
- Lefohn, A.S.; Malley, C.S.; Smith, L.; Wells, B.; Hazucha, M.; Simon, H.; Naik, V.; Mills, G.; Schultz, M.G.; Paoletti, E.; et al. Tropospheric ozone assessment report: Global ozone metrics for climate change, human health, and crop/ecosystem research. Elem. Sci. Anthol. 2018, 6, 28. [Google Scholar] [CrossRef]
- Anav, A.; De Marco, A.; Proietti, C.; Alessandri, A.; Cionni, I.; Dell’Aquila, A.; Friedlingstein, P.; Khvorostyanov, D.; Menut, L.; Paoletti, E.; et al. Comparing concentration-based (AOT40) and stomatal uptake (PODY) metrics for ozone risk assessment to European forests. Glob. Chang. Biol. 2016, 22, 1608. [Google Scholar] [CrossRef] [PubMed]
- Bytnerowicz, A.; Godzik, B.; Frączek, W.; Grodzińska, K.; Krywult, M.; Badea, O.; Barančok, P.; Blum, O.; Černy, M.; Godzik, S.; et al. Distribution of ozone and other air pollutants in forests of the Carpathian Mountains in central Europe. Environ. Pollut. 2001, 116, 3–25. [Google Scholar] [CrossRef]
- Hůnová, I.; Livorová, H.; Ostatnická, J. Potential ambient ozone impact on ecosystems in the Czech Republic as indicated by exposure index AOT40. Ecol. Indic. 2003, 3, 35–47. [Google Scholar] [CrossRef]
- Calatayud, V.; Schaub, M. Methods for Measuring Gaseous air Pollutants in Forests. Dev. Environ. Sci. 2013, 12, 375–384. [Google Scholar] [CrossRef]
- Paoletti, E.; Alivernini, A.; Anav, A.; Badea, O.; Carrari, E.; Chivulescu, S.; Conte, A.; Ciriani, M.; Dalstein-Richier, L.; De Marco, A.; et al. Toward stomatal-flux based forest protection against ozone: The MOTTLES approach. Sci. Total. Environ. 2019, 691, 516–527. [Google Scholar] [CrossRef] [PubMed]
- Krupa, S.; Legge, A. Passive sampling of ambient, gaseous air pollutants: An assessment from an ecological perspective. Environ. Pollut. 2000, 107, 31–45. [Google Scholar] [CrossRef]
- Tuovinen, J.-P. Assessing vegetation exposure to ozone: Is it possible to estimate AOT40 by passive sampling? Environ. Pollut. 2002, 119, 203–214. [Google Scholar] [CrossRef]
- Cox, R.M. The use of passive sampling to monitor forest exposure to O3, NO2 and SO2: A review and some case studies. Environ. Pollut. 2003, 126, 301–311. [Google Scholar] [CrossRef]
- Krupa, S.; Nosal, M.; Peterson, D.L. Use of passive ambient ozone (O3) samplers in vegetation effects assessment. Environ. Pollut. 2001, 112, 303–309. [Google Scholar] [CrossRef]
- Krupa, S.; Nosal, M.; Ferdinand, J.; Stevenson, R.; Skelly, J. A multi-variate statistical model integrating passive sampler and meteorology data to predict the frequency distributions of hourly ambient ozone (O3) concentrations. Environ. Pollut. 2003, 124, 173–178. [Google Scholar] [CrossRef]
- Loibl, W.; Winiwarter, W.; Kopsca, A.; Zufger, J.; Baumann, R. Estimating the spatial distribution of ozone concentrations in complex terrain. Atmos. Environ. 1994, 28, 2557–2566. [Google Scholar]
- Mazzali, C.; Angelino, E.; Gerosa, G.; Ballarin-Denti, A. Ozone Risk Assessment and Mapping in the Alps Based on Data from Passive Samplers. Sci. World J. 2002, 2, 1023–1035. [Google Scholar] [CrossRef]
- Loibl, W.; Bolhàr-Nordenkampf, H.R.; Herman, F.; Smidt, S. Modelling critical levels of ozone for the forested area of Austria. Modifications of the AOT40 concept. Environ. Sci. Pollut. Res. 2004, 11, 171–180. [Google Scholar] [CrossRef]
- De Marco, A.; Vitale, M.; Kiliç, U.; Serengil, Y.; Paoletti, E. New functions for estimating AOT40 from ozone passive sampling. Atmospheric Environ. 2014, 95, 82–88. [Google Scholar] [CrossRef]
- Calatayud, V.; Diéguez, J.J.; Sicard, P.; Schaub, M.; De Marco, A. Testing approaches for calculating stomatal ozone fluxes from passive samplers. Sci. Total. Environ. 2016, 572, 56–67. [Google Scholar] [CrossRef]
- Norris, G.A. Integrating life cycle cost analysis and LCA. Int. J. Life Cycle Assess. 2001, 6, 118–120. [Google Scholar] [CrossRef]
- Caughlan, L.; Oakley, K.L. Cost considerations for long-term ecological monitoring. Ecol. Indic. 2001, 1, 123–134. [Google Scholar] [CrossRef]
- Manning, W.J. Detecting plant effects is necessary to give biological significance to ambient ozone monitoring data and predictive ozone standards. Environ. Pollut. 2003, 126, 375–379. [Google Scholar] [CrossRef]
- Nordhaus, W.D. Revisiting the social cost of carbon. Proc. Natl. Acad. Sci. USA 2017, 114, 1518–1523. [Google Scholar] [CrossRef] [PubMed]
- Tol, S.J.R. The marginal damage costs of carbon dioxide emissions: An assessment of the uncertainties. Energy Pol. 2005, 33, 2064–2074. [Google Scholar] [CrossRef]
- Solinas, S.; Tiloca, M.T.; Deligios, P.A.; Cossu, M.; Ledda, L. Carbon footprints and social carbon cost assessments in a perennial energy crop system: A comparison of fertilizer management practices in a Mediterranean area. Agric. Syst. 2021, 186, 102989. [Google Scholar] [CrossRef]
- Weidema, B.P. The Integration of Economic and Social Aspects in Life Cycle Impact Assessment. Int. J. Life Cycle Assess. 2006, 11, 89–96. [Google Scholar] [CrossRef]
- Tavoni, M.; van Vuuren, D.P. 2015 Regional Carbon Budgets: Do They Matter for Climate Policy? Available online: https://ssrn.com/abstract=2637298 (accessed on 29 July 2015).
- Carmichael, G.R.; Ferm, M.; Thongboonchoo, N.; Woo, J.-H.; Chan, L.; Murano, K.; Viet, P.H.; Mossberg, C.; Bala, R.; Boonjawat, J.; et al. Measurements of sulfur dioxide, ozone and ammonia concentrations in Asia, Africa, and South America using passive samplers. Atmos. Environ. 2003, 37, 1293–1308. [Google Scholar] [CrossRef]
- Koutrakis, P.; Wolfson, J.M.; Bunyaviroch, A.; Froehlich, S.E.; Hirano, K.; Mulik, J.D. Measurement of ambient ozone using a nitrite-coated filter. Anal. Chem. 1993, 65, 209–214. [Google Scholar] [CrossRef]
- Sanz, M.; Calatayud, V.; Sánchez-Peña, G. Measures of ozone concentrations using passive sampling in forests of South Western Europe. Environ. Pollut. 2007, 145, 620–628. [Google Scholar] [CrossRef] [PubMed]
- Ogawa. Protocol for Ozone Measurement Using the Ozone Passive Sampler Badge. Available online: https://ogawausa.com/ (accessed on 16 August 2021).
- Spicer, C.W.; Joseph, D.W.; Ollison, W.M. A Re-Examination of Ambient Air Ozone Monitor Interferences. J. Air Waste Manag. Assoc. 2010, 60, 1353–1364. [Google Scholar] [CrossRef][Green Version]
- Manning, W.; Krupa, S.; Bergweiler, C.; Nelson, K. Ambient ozone (O3) in three Class I wilderness areas in the northeastern USA: Measurements with Ogawa passive samplers. Environ. Pollut. 1996, 91, 399–403. [Google Scholar] [CrossRef]
- Percoco, M. A social discount rate for Italy. Appl. Econ. Lett. 2007, 15, 73–77. [Google Scholar] [CrossRef]
- Emmerling, J.; Drouet, L.; Van Der Wijst, K.-I.; Van Vuuren, D.; Bosetti, V.; Tavoni, M. The role of the discount rate for emission pathways and negative emissions. Environ. Res. Lett. 2019, 14, 104008. [Google Scholar] [CrossRef]
- Pearce, D. The Social Cost of Carbon and its Policy Implications. Oxf. Rev. Econ. Policy 2003, 19, 362–384. [Google Scholar] [CrossRef]
- Tol, R.S. The social cost of carbon. Annu. Rev. Resour. Econ. 2011, 3, 419–443. [Google Scholar] [CrossRef]
- Metcalf, G.E.; Stock, J.H. Integrated Assessment Models and the Social Cost of Carbon: A Review and Assessment of U.S. Experience. Rev. Environ. Econ. Policy 2017, 11, 80–99. [Google Scholar] [CrossRef]
- Di Maria, F.; Sisani, F. A life cycle assessment of conventional technologies for landfill leachate treatment. Environ. Technol. Innov. 2017, 8, 411–422. [Google Scholar] [CrossRef]
- Hammervold, J.; Reenaas, M.; Brattebø, H. Environmental Life Cycle Assessment of Bridges. J. Bridge Eng. 2013, 18, 153–161. [Google Scholar] [CrossRef]
- Atia, N.G.; Bassily, M.A.; Elamer, A.A. Do life-cycle costing and assessment integration support decision-making towards sus-tainable development? J. Clean. Prod. 2020, 267, 122056. [Google Scholar] [CrossRef]
- Petersen, A.K.; Solberg, B. Environmental and economic impacts of substitution between wood products and alternative materials: A review of micro-level analyses from Norway and Sweden. For. Pol. Econ. 2005, 7, 249–259. [Google Scholar] [CrossRef]
- Mani, S.; Sokhansanj, S.; Bi, X.; Turhollow, A. Economics of producing fuel pellets from biomass. Appl. Eng. Agric. 2006, 22, 421–426. [Google Scholar] [CrossRef]
- Thek, G.; Obernberger, I. Wood pellet production costs under Austrian and in comparison to Swedish framework conditions. Biomass- Bioenergy 2004, 27, 671–693. [Google Scholar] [CrossRef]
- Cao, V.; Margni, M.; Favis, B.D.; Deschênes, L. Aggregated indicator to assess land use impacts in life cycle assessment (LCA) based on the economic value of ecosystem services. J. Clean. Prod. 2015, 94, 56–66. [Google Scholar] [CrossRef]




| Passive Monitoring IVL/OGAWA | Active Monitoring | |||||||||||
|---|---|---|---|---|---|---|---|---|---|---|---|---|
| Items | 5 Years | 10 Years | 20 Years | 5 Years | 10 Years | 20 Years | ||||||
| N. Trips | WT (h) | N. Trips | WT (h) | N. Trips | WT (h) | N. Trips | WT (h) | N. Trips | WT (h) | N. Trips | WT (h) | |
| Deciduous forest | ||||||||||||
| Installation | 1 | 14.25 | 1 | 14.25 | 1 | 14.25 | 1 | 28.5 | 1 | 28.5 | 1 | 28.5 |
| Maintenance activity | 0 | 0 | 0 | 0 | 1 | 14.25 | 20 | 28.5 | 40 | 28.5 | 80 | 28.5 |
| Extraordinary maintenance | / | / | / | 1 | 28.5 | 2 | 28.5 | 5 | 28.5 | |||
| Data collection | 60 | 14.25 | 120 | 14.25 | 240 | 14.25 | / | / | / | |||
| Evergreen forest | ||||||||||||
| Installation | 1 | 14.25 | 1 | 14.25 | 1 | 14.25 | 1 | 28.5 | 1 | 28.5 | 1 | 28.5 |
| Maintenance activity | 0 | 0 | 0 | 0 | 1 | 14.25 | 20 | 28.5 | 40 | 28.5 | 80 | 28.5 |
| Extraordinary maintenance | / | / | / | 1 | 28.5 | 2 | 28.5 | 5 | 28.5 | |||
| Data collection | 90 | 14.25 | 180 | 14.25 | 360 | 14.25 | / | / | / | |||
| Input | Amount | Unit | Applied Processes | ||
|---|---|---|---|---|---|
| Travel (installation and maintenance) | Travels by car | 800 | km | RER: transport, passenger car, small size, petrol, EURO 5, <u-so>. Ecoinvent 3.3 | |
| Gasoline | 40.3 | kg | RoW: market for petrol, low-sulfur. Ecoinvent 3.3 | ||
| Road allocation | 0.6 | Ecoinvent quantity (ma) | RoW: market for road. Ecoinvent 3.3 | ||
| Tire consumption | −0.059 | kg | GLO: market for tire wear emissions. Ecoinvent 3.3 | ||
| Road consumption | −0.010 | kg | GLO: market for road wear emissions. Ecoinvent 3.3 | ||
| Brake consumption | −0.005 | kg | GLO: market for brake wear emissions. Ecoinvent 3.3 | ||
| Ordinary maintenance of car | 0.005 | n | GLO: market for passenger car maintenance. Ecoinvent 3.3 | ||
| Passive sensors | Structure | 10 | kg | RoW: sheet rolling, chromium steel. Ecoinvent 3.3 | |
| Welding | 2 | m | RoW:welding arc, steel. Ecoinvent 3.3 | ||
| Laboratory analysis | Test tube | Production | 0.01 | kg | RoW: extrusion production, plastic pipes <u-so>. Ecoinvent 3.3 |
| Electricity | 2.36 × 10−4 | MJ | GLO: market group for electricity, high voltage. Ecoinvent 3.3 | ||
| Heat | 0.00683 | MJ | Europe without Switzerland: market for heat, district or industrial, other than natural gas. Ecoinvent 3.3 | ||
| Lubricants | 1.43 × 10−6 | kg | GLO: market for lubricating oil. Ecoinvent 3.3 | ||
| Waste recycling | 3.68 × 10−5 | kg | Europe without Switzerland: market for waste plastic, mixture. Ecoinvent 3.3 | ||
| PP granulate | 4.98 × 10−6 | kg | GLO: market for polypropylene, granulate. Ecoinvent 3.3 | ||
| Syringe | Syringe production | 0.0025 | kg | RoW: extrusion production, plastic pipes <u-so>. Ecoinvent 3.3 | |
| Electricity | 1.64 × 10−5 | MJ | GLO: market group for electricity, high voltage. Ecoinvent 3.3 | ||
| Heat | 0.00171 | MJ | Europe without Switzerland: market for heat, district or industrial, other than natural gas. Ecoinvent 3.3 | ||
| Lubricants | 3.58 × 10−7 | kg | GLO: market for lubricating oil. Ecoinvent 3.3 | ||
| Waste recycling | 9.23 × 10−6 | kg | Europe without Switzerland: market for waste plastic, mixture. Ecoinvent 3.3 | ||
| PP granulate | 1.25 × 10−6 | kg | GLO: market for polypropylene, granulate. Ecoinvent 3.3 | ||
| Filter for syringe | Filter for syringe production | 0.0005 | kg | RoW: extrusion production, plastic film <u-so>. Ecoinvent 3.3 | |
| Electricity | 1.53 × 10−5 | MJ | GLO: market group for electricity, high voltage. Ecoinvent 3.3 | ||
| Heat | 0.00011 | MJ | Europe without Switzerland: market for heat, district or industrial, other than natural gas. Ecoinvent 3.3 | ||
| Lubricants | 5.25 × 10−8 | kg | GLO: market for lubricating oil. Ecoinvent 3.3 | ||
| Waste recycling | 1.21 × 10−5 | kg | Europe without Switzerland: market for waste plastic, mixture. Ecoinvent 3.3 | ||
| PP granulate | 2.44 × 10−8 | kg | GLO: market for polyvinylidenchloride, granulate. Ecoinvent 3.3 | ||
| Milli-Q water | 22.58 | kg | GLO: market for water, ultrapure. Ecoinvent 3.3 | ||
| Sulfuric acid | 0.0513 | kg | GLO: market for sulfuric acid. Ecoinvent 3.3 | ||
| Input | Amount | Unit | Applied Processes | ||
|---|---|---|---|---|---|
| Travel (installation and maintenance) | Travels by car | 800 | km | RoW: transport, passenger car, small size, petrol, EURO 5, <u-so>. Ecoinvent 3.3 | |
| Gasoline | 40.3 | kg | RoW: market for petrol, low-sulfur. Ecoinvent 3.3 | ||
| Road allocation | 0.6 | Ecoinvent quantity (ma) | RoW: market for road. Ecoinvent 3.3 | ||
| Tire consumption | −0.059 | kg | GLO: market for tire wear emissions. Ecoinvent 3.3 | ||
| Road consumption | −0.010 | kg | GLO: market for road wear emissions. Ecoinvent 3.3 | ||
| Brake consumption | −0.005 | kg | GLO: market for brake wear emissions. Ecoinvent 3.3 | ||
| Ordinary maintenance of car | 0.005 | n | GLO: market for passenger car maintenance. Ecoinvent 3.3 | ||
| Active monitor | Steel | Steel extrusion | 0.31 | kg | RoW: impact extrusion of steel, cold, 1 stroke <u-so>. Ecoinvent 3.3 |
| Compressed air | 0.09 | m3 | GLO: market for compressed air, 700 kPa gauge. Ecoinvent 3.3 | ||
| Finite element modeling | 0.31 | kg | GLO: market for impact extrusion of steel, cold, 1 stroke. Ecoinvent 3.3 | ||
| Modeling machine | 1.22 × 10−5 | kg | RoW: metal working machine production, unspecified. Ecoinvent 3.3 | ||
| Allocation working factory | 1.42 × 10−10 | Unit | GLO: market for metal working factory. Ecoinvent 3.3 | ||
| Preparatory steel treatments | 0.31 | kg | GLO: market for impact extrusion of steel, cold, tempering. Ecoinvent 3.3 | ||
| 0.31 | kg | GLO: market for impact extrusion of steel, cold, initial surface treatment. Ecoinvent 3.3 | |||
| Aluminum | Aluminum extrusion | 0.81 | kg | RoW: impact extrusion of aluminium, 1 stroke <u-so>. Ecoinvent 3.3 | |
| Compressed air | 0.235 | m3 | GLO: market for compressed air, 700 kPa gauge. Ecoinvent 3.3 | ||
| Finite element modeling | 0.81 | kg | GLO: market for impact extrusion of aluminum, deformation stroke. Ecoinvent 3.3 | ||
| Modeling machine | 3.20 × 10−5 | kg | RoW: metal working machine production, unspecified. Ecoinvent 3.3 | ||
| Allocation working factory | 3.71 × 10−10 | Unità di lavoro | GLO: market for metal working factory. Ecoinvent 3.3 | ||
| Aluminum extrusion | 0.81 | kg | RoW: impact extrusion of aluminum, 1 stroke <u-so>. Ecoinvent 3.3 | ||
| Preparatory aluminum treatments | 0.81 | kg | GLO: market for impact extrusion of aluminum, cold, tempering. Ecoinvent 3.3 | ||
| 0.81 | kg | GLO: market for impact extrusion of aluminum, cold, initial surface treatment. Ecoinvent 3.3 |
| Item | Cost (€) | n. per Site | fr. (Times/Year) |
|---|---|---|---|
| INSTALLATION | |||
| Materials/consumables | |||
| Ozone Monitor model 106-L 2bTECH | 4456 | 1 | 0 |
| Ozone Monitor enclosure | 426 | 1 | 0 |
| Ozone sensor screen | 101.5 | 1 | 0 |
| Solar screen | 102 | 1 | 0 |
| Inlet filter | 4 | 1 | 0 |
| Data acquisition system | |||
| Data logger Campbell CR 300 | 2100 | 1 | 0 |
| Protective box | 350 | 1 | 0 |
| Modem | 300 | 1 | 0 |
| Support structure + power supply system with photovoltaic panels +assembly material | 3197 | 1 | 0 |
| Sample inlet and tubing | 359.3 | 1 | 0 |
| Battery (100 Ah) | 80 | 1 | 0 |
| Personnel (hourly rate) | 31.5 | 28.5 | 0 |
| Travels | 68.4 | 2 | 0 |
| EXTRAORDINARY MAINTAINANCE | |||
| Materials/consumables | |||
| Replacement parts (pump, lamp, battery) | 1046.15 | 1 | 0.2 |
| Personnel | 31.5 | 28.5 | 0.2 |
| Travels | 68.4 | 2 | 0.2 |
| ORDINARY MAINTAINANCE | |||
| Scrubber | 58.7 | 1 | 1 |
| Filter | 4 | 1 | 6 |
| Personnel | 31.5 | 28.5 | 4 |
| Travels | 68.4 | 2 | 4 |
| DATA COLLECTION | |||
| Cost for data transmission via GPRS (SIM card) | 50 | 1 | 1 |
| Item | Cost (€) | n. per Site | fr. |
|---|---|---|---|
| INSTALLATION | |||
| Materials/consumables | |||
| Passive sampler OGAWA with airtight storage vial (including components) + pad | 109.6 | 2 | 0 |
| Support for sensor: steel bar | 4 | 1 | 0 |
| Personnel | 31.5 | 14.25 | 0 |
| Travels | 68.4 | 2 | 0 |
| ORDINARY MAINTAINANCE | |||
| Personnel per DF | 31.5 | 1 | 12 t/y |
| Personnel per EF | 31.5 | 1 | 18 t/y |
| Travels per DF | 68.4 | 2 | 12 t/y |
| Travels per EF | 68.4 | 2 | 18 t/y |
| 121 travels (12/y) | 820.8 | ||
| DATA COLLECTION | |||
| Analyses and filters per DF | 40.2 | 2 | 12 t/y |
| Analyses and filters per EF | 40.2 | 2 | 18 t/y |
| Item | Cost (€) | n. per Site | fr. |
|---|---|---|---|
| INSTALLATION | |||
| Materials/consumables | |||
| Passive sampler IVL with airtight storage vial (including components) + pad | 55 | 2 | 0 |
| Support for sensor: steel bar | 4 | 1 | 0 |
| Personnel | 31.5 | 14.25 | 0 |
| Travels | 68.4 | 2 | 0 |
| ORDINARY MAINTAINANCE | |||
| Personnel per DF | 31.5 | 1 | 12 t/y |
| Personnel per EF | 31.5 | 1 | 18 t/y |
| Travels per DF | 68.4 | 2 | 12 t/y |
| Travels per EF | 68.4 | 2 | 18 t/y |
| 121 travels (12/y) | 820.8 | ||
| DATA COLLECTION | |||
| Analyses and filters per DF | 55 | 2 | 12 t/y |
| Analyses and filters per EF | 55 | 2 | 18 t/y |
| 5 years | 10 years | 20 years | ||||||||
|---|---|---|---|---|---|---|---|---|---|---|
| PM-DF | PM-EF | AM | PM-DF | PM-EF | AM | PM-DF | PM-EF | AM | ||
| AP [kg SO2-Equiv.] | Travel | 25.1 | 37.5 | 9.1 | 49.8 | 74.5 | 17.7 | 99.2 | 148.6 | 35.0 |
| Material | 0.8 | 1.1 | 45.7 | 1.5 | 2.2 | 69.0 | 2.9 | 4.3 | 115.5 | |
| Total | 25.9 | 38.6 | 54.8 | 51.3 | 76.7 | 86.7 | 102.1 | 152.9 | 150.5 | |
| EP [kg Phosphate-Equiv.] | Travel | 6.9 | 10.3 | 2.5 | 13.7 | 20.5 | 4.9 | 27.3 | 40.8 | 9.6 |
| Material | 0.5 | 0.7 | 7.0 | 0.9 | 1.4 | 8.9 | 1.9 | 2.8 | 12.6 | |
| Total | 7.4 | 11.0 | 9.5 | 14.6 | 21.9 | 13.8 | 29.1 | 43.6 | 22.3 | |
| GWP 100 years [kg CO2-Equiv.] | Travel | 10,886 | 16,240 | 3926 | 21,594 | 32,302 | 7674 | 43,009 | 64,425 | 15,169 |
| Material | 131 | 193 | 1094 | 255 | 379 | 1344 | 503 | 751 | 1844 | |
| Total | 11,018 | 16,433 | 5020 | 21,849 | 32,681 | 9018 | 43,513 | 65,176 | 17,013 | |
| HTP inf. [kg DCB-Equiv.] | Travel | 3163 | 4718 | 1141 | 6273 | 9384 | 2229 | 12,495 | 18,716 | 4407 |
| Material | 108 | 140 | 4322 | 171 | 234 | 5960 | 298 | 424 | 9235 | |
| Total | 3271 | 4858 | 5463 | 6445 | 9619 | 8189 | 12,792 | 19,140 | 13,642 | |
| ODP [kg R11-Equiv.] | Travel | 1.91E-03 | 2.85E-03 | 6.89E-04 | 3.79E-03 | 5.67E-03 | 1.35E-03 | 7.55E-03 | 1.13E-02 | 2.66E-03 |
| Material | 2.04E-05 | 3.04E-05 | 1.20E-04 | 4.04E-05 | 6.03E-05 | 1.43E-04 | 8.03E-05 | 1.20E-04 | 1.90E-04 | |
| Total | 1.93E-03 | 2.88E-03 | 8.09E-04 | 3.83E-03 | 5.73E-03 | 1.49E-03 | 7.63E-03 | 1.14E-02 | 2.85E-03 | |
| POCP [kg Ethene-Equiv.] | Travel | 5.3 | 8.0 | 1.9 | 10.6 | 15.9 | 3.8 | 21.1 | 31.7 | 7.5 |
| Material | 0.1 | 0.1 | 2.1 | 0.1 | 0.2 | 3.1 | 0.3 | 0.4 | 5.1 | |
| Total | 5.4 | 8.1 | 4.0 | 10.7 | 16.1 | 6.9 | 21.4 | 32.1 | 12.6 | |
Publisher’s Note: MDPI stays neutral with regard to jurisdictional claims in published maps and institutional affiliations. |
© 2021 by the authors. Licensee MDPI, Basel, Switzerland. This article is an open access article distributed under the terms and conditions of the Creative Commons Attribution (CC BY) license (https://creativecommons.org/licenses/by/4.0/).
Share and Cite
Carrari, E.; De Marco, A.; Laschi, A.; Badea, O.; Dalstein-Richier, L.; Fares, S.; Leca, S.; Marchi, E.; Sicard, P.; Popa, I.; et al. Economic and Life Cycle Analysis of Passive and Active Monitoring of Ozone for Forest Protection. Environments 2021, 8, 104. https://doi.org/10.3390/environments8100104
Carrari E, De Marco A, Laschi A, Badea O, Dalstein-Richier L, Fares S, Leca S, Marchi E, Sicard P, Popa I, et al. Economic and Life Cycle Analysis of Passive and Active Monitoring of Ozone for Forest Protection. Environments. 2021; 8(10):104. https://doi.org/10.3390/environments8100104
Chicago/Turabian StyleCarrari, Elisa, Alessandra De Marco, Andrea Laschi, Ovidiu Badea, Laurence Dalstein-Richier, Silvano Fares, Stefan Leca, Enrico Marchi, Pierre Sicard, Ionel Popa, and et al. 2021. "Economic and Life Cycle Analysis of Passive and Active Monitoring of Ozone for Forest Protection" Environments 8, no. 10: 104. https://doi.org/10.3390/environments8100104
APA StyleCarrari, E., De Marco, A., Laschi, A., Badea, O., Dalstein-Richier, L., Fares, S., Leca, S., Marchi, E., Sicard, P., Popa, I., Hoshika, Y., Materassi, A., Pallante, G., Pitar, D., & Paoletti, E. (2021). Economic and Life Cycle Analysis of Passive and Active Monitoring of Ozone for Forest Protection. Environments, 8(10), 104. https://doi.org/10.3390/environments8100104

