Small Environmental Actions Need of Problem-Solving Approach: Applying Project Management Tools to Beach Litter Clean-Ups
Abstract
1. Introduction
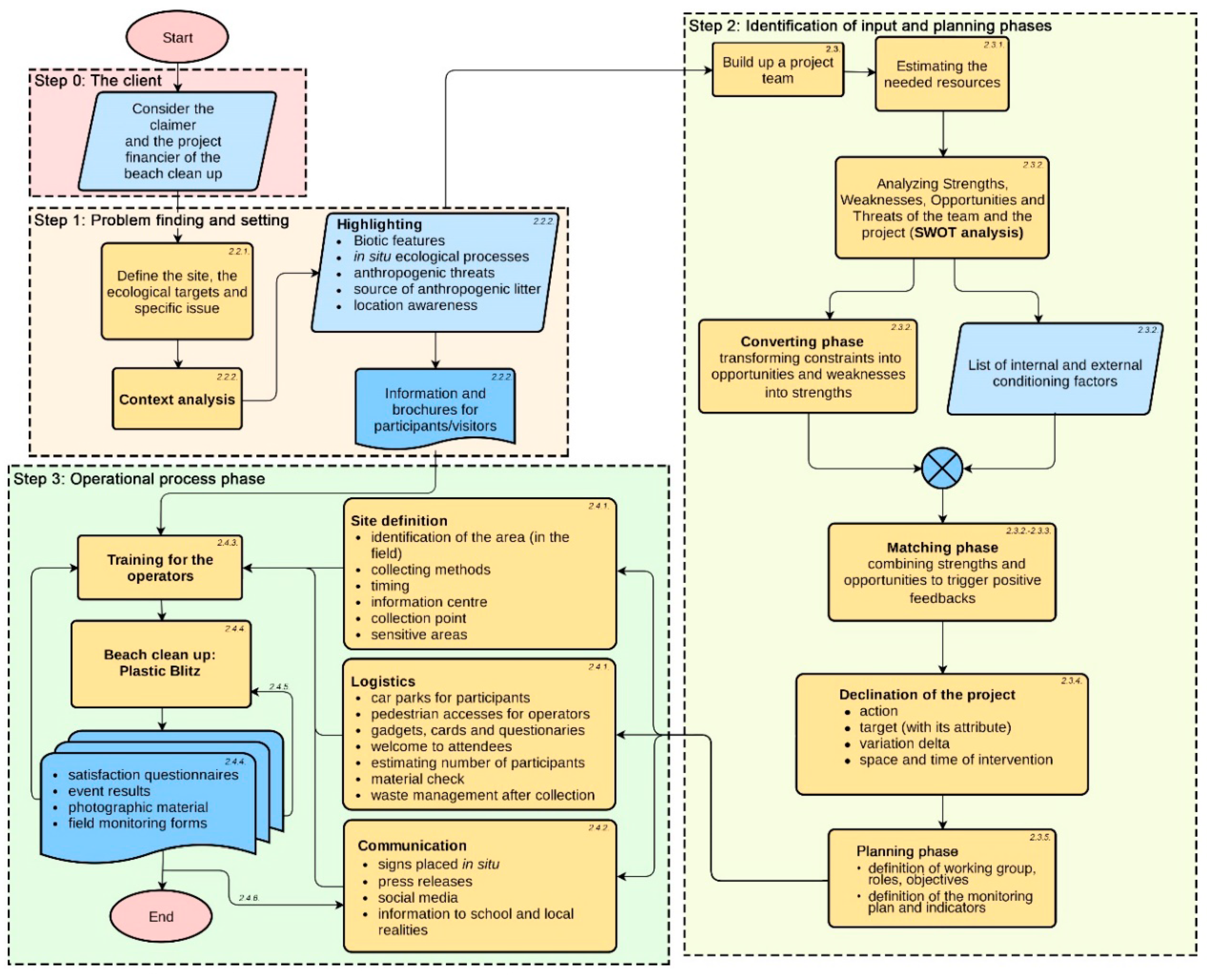
2. Project Planning
2.1. The Client (Step 0)
2.2. Problem Finding and Setting (Step 1)
2.2.1. Find and Set the General Problem
2.2.2. Context Analysis
2.3. Identification of Input and Planning Phases (Step 2)
2.3.1. Resources Needed
2.3.2. SWOT Analysis
- availability of economic resources, materials and personnel (as in the case of projects carried out by public agencies);
- number of motivated operators (as in the case of projects carried out by environmental NGOs);
- the presence of competent experts from the environmental and social sectors relating to the topic.
- demotivation (for example induced by hierarchical and command-control structures in public Agencies);
- low numbers of operators;
- low skill, capacity and competence of citizens;
- paucity of resources.
- gaining of experience useful to train operators;
- informing a large audience about the environmental value of dune flora and fauna, and regarding environmental problems such as plastic debris in the seas;
- performing practical activities and carrying out environmental education;
- increasing awareness on the high environmental value of a new site to unaware volunteers;
- making citizens part of responsible and operational activities;
- help in reducing nature-deficit disorder for new generations [28].
- social factors such as opposition, prejudice and contrast raised by citizens, stakeholders, associations, local committees and political groups;
- environmental determinants such as weather and sea events, factors that can restrict access to natural areas, the presence of sensitive components (e.g., psammo-halophilous vegetation and fauna, bird or turtle nests), which could necessitate a modification of the project.
- regulatory constraints (presence of private property, protection constraints on the area that require authorization to access or carry out activities);
- socio-political constraints (opposition from local authorities to the waste management project);
- short- and medium-term environmental constraints, such as weather and sea events, local environmental fragility due to the presence of endangered plant and animal species (e.g., halo-psammophilous plants, charadriid nests);
- sanitary and public safety constraints (presence of toxic materials in situ);
- economic constraints (presence of economic activities in contrast with the project or that identify a threat in it).
2.3.3. The Search for Solutions and the Role of Creativity
- ‘The message in the bottle’: one or more ‘message’ is hidden among the various beach litter items. Then the children actively seek them, collecting and removing anthropogenic litter at the same time;
- ‘The beach litter national park’: the idea is to allow progressive waste accumulation in a specific beach area. The area will be defined, delimited and used during ‘Educational visits’ to communicate the conservation issue. This idea emerged using the ‘provocation’ technique [33];
- ‘Umbrella Clean-up’: during bathing season, the beach users could undertake waste removal in the area around their beach umbrella (within 1–2 m radius from their stopping point). It is an excellent pastime. An ‘exit ticket’ can also be provided as above described for those who bring the collected material to an information center (or a bathing establishment).
- ‘The beach-litter shop’: local operators and volunteers (but also students and association members) can provide for the collection of many different types of waste, that will be crammed (once sanitized) into containers, and also divided by shape, size, color, composition, state of degradation, etc. These materials will be a resource for anyone who wants to use them (for example, schools and artists to create works).
- The ‘waste hunt’ (with teams organized by color or type of waste).
2.3.4. Specific Project Objectives
2.3.5. Planning Phase. Definition of Actions, Time Schedule
- Definition of working group, roles, objectives. When defining the actions, this is the first to be included, even if it is assumed that once the planning phase has been reached, the specific problem has been identified, the group must have already been formed, and the objectives have already been declined. It may be appropriate to take some time to better define the group (for example, not excluding stakeholders, technicians or administrators who can be a resource in the continuation of the project). The key roles in the field project are the coordinator and the operators (the latter possibly being managers of generic volunteers). These will be joined by the staff who will take care of the logistics, relations with politicians, public administrators, local associations and sponsors, and those responsible for communicating and documenting the actions (e.g., photographers during the events), as well as any monitoring technicians (biologists, naturalists, sampling and analysis experts);
- Definition of the monitoring plan and indicators. It may be appropriate to spend some time thinking about which indicators, methods and protocols to implement. A good monitoring plan will allow you to obtain important quantitative data to be communicated to the public, administrators and politicians through tables and diagrams, so as to underline the seriousness of and commitment to the work, and the effectiveness of the project. These data could be important for both scientific and management purposes, and for citizen science [19].
2.4. Operational Process Phase
2.4.1. Definition of the Project Site, Sensitive Sub-Areas and Logistics
- an off-road vehicle or a towed vehicle (e.g., towable trolley);
- clothing (uniforms) and ‘siblings’ to be worn to make operators recognizable (or even badges, T-shirts, hats, pins or other gadgets to be delivered to participants so that they are recognizable as ‘clean-up operators’);
- personal protective equipment (gloves, pick-up pliers, bags, also of different colors if a differentiated collection for materials is prepared);
- questionnaires on the expectations and satisfaction of the participants to prepare in advance, information material on the area, naturalist field guides (dune plants, birds, insects), certificates of recognition for participation in the event, etc.;
- in the absence of a location at the beach, it may be necessary to have a gazebo and furnishings;
- it may be useful to have tools to collect participants if present in large numbers and scattered over large areas (flags, whistles, speakers, to be used wisely to avoid impact on nature);
- it is important to have a source of drinking water, and for personal hygiene, toilets (also mobile) and first aid equipment should be provided;
- it may be useful to contact sponsors to provide drinks and food to participants (preferring local products and avoiding plastic containers and packaging).
2.4.2. Communication of the Start of the Project
2.4.3. Preparation of a Day Dedicated to Training Operators
2.4.4. Clean-Ups (or ‘Plastic Blitz’): The Operational Days
- preparation, at the information point, of logistics materials, collection devices, cards, certificates and tools;
- signaling of the parking area, with the bins and containers for recycling, and of the properly serviced toilets;
- welcome with a ‘thank you’ message (motivating), with communication of ‘why we are here’ (global and local issues), and registration of operators (the number of operators is an indicator of project output);
- distribution of materials and short briefing, which conveys the collection instructions to the voluntary operators. If, in addition to collecting the waste, operators also fill in the field monitoring survey after a short training course carried out by professional researchers, it will be possible to underline the importance of data collection, providing information on how to record the times, types, quantities and positioning of beach litter. Remember to collect the forms at the end of the collection, once completed. During this phase, if a preparatory meeting has not previously been held, it is necessary to communicate information on what to collect and what not to collect, as well as where (delimitation of the project area), how and in what way (e.g., wear gloves, separate the materials in special bags if different types are collected) to remove waste. In this regard, operators could be provided with more bags, if a differentiation of the waste or stops with different operators at longitudinal bands parallel to the coastline are envisaged (e.g., ‘shoreline’ group, ‘internal’ group). Each group can have a coordinator. Other useful and not obvious information (which should be reiterated several times) is reported in Table 1.
- communication of useful numbers in case of emergency and the names of the coordinators (of the roles and responsibilities of each), of times and itinerary (starting point and arrival point), and of refreshment points, toilets and other information (e.g., where to find other bags).
- collect the satisfaction questionnaires and field forms;
- quantify and weigh the anthropogenic litter following the standardized procedures;
- congratulate the site coordinators and volunteers for the work done;
- provide water for washing and sanitation products;
- deliver certificates, tools and refreshments (bookmarks, stickers, pins, water bottle with logo, hat, manual, park guide, etc.);
- communicate the event’s results;
- greet everyone—group photos with the collected material;
- take care of the final stages of children’s events, such as award ceremony and funniest and strangest objects collected during the ‘treasure hunt’ game;
- collect photographic material together with finds worthy of being conserved in order to create a portfolio of images and a technical report for public administrators and expand the collection of the Marine Litter Museum. This material will also be useful to communicate the clean-up efficacy via traditional media and social media;
- communicate schedule of future events, if any.
2.4.5. Post-Work Monitoring
2.4.6. Communication of the Results and Documentation
2.4.7. Final Briefing and Adaptation (Adaptive Management)
2.4.8. Side Events and Thematic Clean-Ups
3. Conclusions
Author Contributions
Funding
Acknowledgments
Conflicts of Interest
References
- Vom Saal, F.S.; Parmigiani, S.; Palanza, P.L.; Everett, L.G.; Ragaini, R. The Plastic World: Sources, Amounts, Ecological Impacts and Effects on Development, Reproduction, Brain and Behavior in Acquatic and Terrestrial Animals and Humans. Environ. Res. 2001, 108, 127–130. [Google Scholar] [CrossRef] [PubMed]
- Rios, L.M.; Moore, C. Synthetic polymers in the marine environment: A rapidly increasing, long-term threat. Environ. Res. 2007, 108, 131–139. [Google Scholar]
- Bergmann, M.; Gutow, L.; Klages, M. Marine Anthropogenic Litter; Springer: Dordrecht, The Netherlands, 2015. [Google Scholar]
- Law, K.L. Plastics in the marine environment. Ann. Rev. Mar. Sci. 2017, 9, 205–229. [Google Scholar] [CrossRef] [PubMed]
- Serra-Gonçalves, C.; Lavers, J.L.; Bond, A.L. Global review of beach debris monitoring and future recommendations. Environ. Sci. Technol. 2019, 53, 12158–12167. [Google Scholar] [CrossRef]
- Poeta, G.; Staffieri, E.; Acosta, A.T.R.; Battisti, C. Ecological effects of anthropogenic litter on marine mammals: A global review with a “black-list” of impacted taxa. Hystrix 2017, 28, 253–264. [Google Scholar]
- Staffieri, E.; de Lucia, G.A.; Camedda, A.; Poeta, G.; Battisti, C. Pressure and impact of anthropogenic litter on marine and estuarine reptiles: An updated blacklist highlighting gaps of evidence. Environ. Sci. Pollut. Res. 2018, 26, 1238–1249. [Google Scholar] [CrossRef] [PubMed]
- Battisti, C.; Staffieri, E.; Poeta, G.; Sorace, A.; Luiselli, L.; Amori, G. Interactions between anthropogenic litter and birds: A global review with a ‘black-list’ of species. Mar. Pollut. Bull. 2019, 138, 93–114. [Google Scholar] [CrossRef]
- Menicagli, V.; Balestri, E.; Vallerini, F.; Castelli, A.; Lardicci, C. Adverse effects of non-biodegradable and compostable plastic bags on the establishment of coastal dune vegetation: First experimental evidences. Environ. Pollut. 2019, 252, 188–195. [Google Scholar] [CrossRef] [PubMed]
- Everard, M.; Jones, L.; Watts, B. Have we neglected the societal importance of sand dunes? An ecosystem services perspective. Aquat. Conserv. Mar. Freshw. Ecosyst. 2010, 20, 476–487. [Google Scholar] [CrossRef]
- Drius, M.; Jones, L.; Marzialetti, F.; de Francesco, M.C.; Stanisci, A.; Carranza, M.L. Not just a sandy beach. The multi-service value of Mediterranean coastal dunes. Sci. Total Environ. 2019, 668, 1139–1155. [Google Scholar]
- McLachlan, A.; Defeo, O.; Jaramillo, E.; Short, A.D. Sandy beach conservation and recreation: Guidelines for optimising management strategies for multi-purpose use. Ocean Coast. Manag. 2013, 71, 256–268. [Google Scholar] [CrossRef]
- EEA. European Citizens to Help Tackle Marine Litter. Available online: http://www.eea.europa.eu/themes/coast_sea/marine-litterwatch/engaging-european-citizens (accessed on 10 April 2020).
- Zielinski, S.; Botero, C.M.; Yanes, A. To clean or not to clean? A critical review of beach cleaning methods and impacts. Mar. Pollut. Bull. 2019, 139, 390–401. [Google Scholar] [CrossRef] [PubMed]
- Poeta, G.; Romiti, F.; Battisti, C. Discarded bottles in sandy coastal dunes as threat for macro-invertebrate populations: First evidence of a trap effect. Vie Milieu 2015, 65, 125–127. [Google Scholar]
- de Francesco, M.C.; Carranza, M.L.; Varricchione, M.; Tozzi, F.P.; Stanisci, A. Natural Protected Areas as Special Sentinels of Littering on Coastal Dune Vegetation. Sustainability 2019, 11, 5446. [Google Scholar] [CrossRef]
- Tekman, M.B.; Krumpen, T.; Bergmann, M. Marine litter on deep Arctic seafloor continues to increase and spreads to the North at the HAUSGARTEN observatory. Deep Sea Res. Part I Oceanogr. Res. Pap. 2017, 120, 88–99. [Google Scholar] [CrossRef]
- de Francesco, M.C.; Carranza, M.L.; Stanisci, A. Beach litter in Mediterranean coastal dunes: An insight on the Adriatic coast (central Italy). Rend. Lincei Sci. Fis. Nat. 2018, 29, 825–830. [Google Scholar] [CrossRef]
- Battisti, C.; Gippoliti, S. Not just trash! Anthropogenic marine litter as a ‘charismatic threat’ driving citizen-based conservation management actions. Anim. Conserv. 2019, 22, 311–313. [Google Scholar] [CrossRef]
- Battisti, C.; Poeta, G.; Pietrelli, L.; Acosta, A.T. An unexpected consequence of plastic litter clean-up on beaches: Too much sand might be removed. Environ. Pr. 2016, 18, 242–246. [Google Scholar] [CrossRef]
- Hockings, M.; Stolton, S.; Leverington, F. Evaluating Effectiveness: A Framework for Assessing Management Effectiveness of Protected Areas; IUCN: Gland, Switzerland, 2006. [Google Scholar]
- Romiti, F.; Pietrangeli, E.; Battisti, C.; Carpaneto, G.M. Quantifying the entrapment effect of anthropogenic beach litter on sand-dwelling beetles according to the Marine Strategy Framework Directive. J. Insect Conserv. 2020, in press. [Google Scholar]
- Sheavly, S.B.; Register, K.M. Marine debris & plastics: Environmental concerns, sources, impacts and solutions. J. Polym. Environ. 2007, 15, 301–305. [Google Scholar]
- Graça, M.A.; Bärlocher, F.; Gessner, M.O. Methods to Study Litter Decomposition: A Practical Guide; Springer Science & Business Media: Berlin/Heidelberg, Germany, 2005. [Google Scholar]
- Poeta, G.; Conti, L.; Malavasi, M.; Battisti, C.; Acosta, A.T.R. Beach litter occurrence in sandy littorals: The potential role of urban areas, rivers and beach users in central Italy. Estuar. Coast. Shelf Sci. 2016, 181, 231–237. [Google Scholar] [CrossRef]
- Margoluis, R.; Stem, C.; Salafsky, N.; Brown, M. Using conceptual models as a planning and evaluation tool in conservation. Eval. Progr. Plan. 2009, 32, 138–147. [Google Scholar] [CrossRef] [PubMed]
- Battisti, C.; Franco, D.; Luiselli, L. Searching the conditioning factors explaining the (in) effectiveness of protected areas management: A case study using a SWOT approach. Environ. Pr. 2013, 15, 401–407. [Google Scholar] [CrossRef]
- Driessnack, M. Children and nature-deficit disorder. J. Spec. Pediatr. Nurs. 2009, 14, 73–75. [Google Scholar] [CrossRef] [PubMed]
- Resnik, D.B. The new EPA regulations for protecting human subjects: Haste makes waste. Hastings Center Rep. 2007, 37, 17. [Google Scholar] [CrossRef][Green Version]
- Hill, T.; Westbrook, R. SWOT analysis: It’s time for a product recall. Long Range Plan. 1997, 30, 46–52. [Google Scholar] [CrossRef]
- Battisti, C.; Kroha, S.; Kozhuharova, E.; De Michelis, S.; Fanelli, G.; Poeta, G.; Pietrelli, L.; Cerfolli, F. Fishing lines and fish hooks as neglected marine litter: First data on chemical composition, densities, and biological entrapment from a Mediterranean beach. Environ. Sci. Pollut. Res. 2019, 26, 1000. [Google Scholar] [CrossRef]
- EU. CHOO-NA—Choose the Nature. Involvement of Young Volunteers for the Italian Nature Conservation. LIFE16 ESC/IT/000002. 2017. Available online: https://ec.europa.eu/environment/life/project/Projects/index.cfm?fuseaction=search.dspPage&n_proj_id=6364 (accessed on 10 April 2020).
- De Bono, E. Serious Creativity. Using the Power of Lateral Thinking to Create New Ideas; Harper Business: New York, NY, USA, 1992. [Google Scholar]
- Rawlinson, J.G. Creative Thinking and Brainstorming; Routledge: Abingdon, UK, 2017. [Google Scholar]
- Tear, T.H.; Kareiva, P.; Angermeier, P.L.; Comer, P.; Czech, B.; Kautz, R.; Landon, L.; Mehlman, D.; Murphy, K.; Ruckelshaus, M.; et al. How much is enough? The recurrent problem of setting measurable objectives in conservation. Bioscience 2005, 55, 835–849. [Google Scholar] [CrossRef]
- Salafsky, N.; Margoluis, R.A. Measures of Success: Designing, Managing, and Monitoring Conservation and Development Projects; Island Press: New York, NY, USA, 1998. [Google Scholar]
- Smith, E.P.; Orvos, D.R.; Cairns Jr, J. Impact assessment using the before-after-control-impact (BACI) model: Concerns and comments. Can. J. Fish. Aquat. Sci. 1993, 50, 627–637. [Google Scholar] [CrossRef]
- Shephard, S.; van Hal, R.; de Boois, I.; Birchenough, S.N.R.; Foden, J.; O’Connor, J.; Geelhoed, S.C.V.; Van Hoey, G.; Marco-Rius, F.; Reid, D.G.; et al. Making progress towards integration of existing sampling activities to establish Joint Monitoring Programmes in support of the MSFD. Mar. Policy 2015, 59, 105–111. [Google Scholar] [CrossRef]
- Santoro, R.; Jucker, T.; Prisco, I.; Carboni, M.; Battisti, C.; Acosta, A.T. Effects of trampling limitation on coastal dune plant communities. Environ. Manag. 2012, 49, 534–542. [Google Scholar] [CrossRef] [PubMed]
- Battisti, C.; Dodaro, G.; Franco, D. The data reliability in ecological research: A proposal for a quick self-assessment tool. Nat. Hist. Sci. 2014, 1, 75–79. [Google Scholar] [CrossRef]
- Morton, J.K.; Ward, E.J.; de Berg, K.C. Potential Small- and Large-Scale Effects of Mechanical Beach Cleaning on Biological Assemblages of Exposed Sandy Beaches Receiving Low Inputs of Beach-Cast Macroalgae. Estuaries Coasts 2015, 38, 2083–2100. [Google Scholar] [CrossRef]
- Ong, L.T.J.; Storey, D.; Minnery, J. Beyond the beach: Balancing environmental and socio-cultural sustainability in Boracay, the Philippines. Tour. Geogr. 2011, 13, 549–569. [Google Scholar] [CrossRef]
- Dominguez, H.; Belpaeme, K. Manual Beach Cleaning in Belgium: An Ecological Alternative. 2005. Available online: http://www.vliz.be/imisdocs/publications/103365.pdf (accessed on 19 September 2020).
- Claro, F.; Fossi, M.C.; Ioakeimidis, C.; Baini, M.; Lusher, A.L.; Mc Fee, W.; McIntosh, R.R.; Pelamatti, T.; Sorce, M.; Galgani, F.; et al. Tools and constraints in monitoring interactions between marine litter and megafauna: Insights from case studies around the world. Mar. Pollut. Bull. 2019, 141, 147–160. [Google Scholar] [CrossRef]
- Battisti, C.; Bazzichetto, M.; Poeta, G.; Pietrelli, L.; Acosta, A.T.R. Measuring non-biological diversity using commonly used metrics: Strengths, weaknesses and caveats for their application in beach litter management. J. Coast. Conserv. 2017, 21, 303–310. [Google Scholar] [CrossRef]
- Cheshire, A.C.; Adler, E.; Barbière, J.; Cohen, Y.; Evans, S.; Jarayabhand, S.; Jeftic, L.; Jung, R.T.; Kinsey, S.; Kusui, E.T.; et al. UNEP/IOC Guidelines on Survey and Monitoring of Marine Litter. In UNEP Regional Seas Reports and Studies; No. 186; IOC Technical Series No. 83; UN Environment Programme: New York, NY, USA, 2009; p. 120. [Google Scholar]
- Ocean Conservancy. Stemming the Tide: Land-Based Strategies for a Plastic-Free Ocean. 2015. Available online: www.mckinsey.com/business-functions/sustainability-and-resource-productivity/our-insights/saving-the-ocean-from-plastic-waste (accessed on 7 July 2020).
- Martinich, J.A.; Solarz, S.L.; Lyons, J.R. Preparing students for conservation careers through project-based learning. Conserv. Biol. 2006, 20, 1579–1583. [Google Scholar] [CrossRef]
- Battisti, C. Unifying the trans-disciplinary arsenal of project management tools in a single logical framework: Further suggestion for IUCN project cycle development. J. Nat. Conserv. 2018, 41, 63–72. [Google Scholar] [CrossRef]
- Newman, G.; Wiggins, A.; Crall, A.; Graham, E.; Newman, S.; Crowston, K. The future of citizen science: Emerging technologies and shifting paradigms. Front. Ecol. Environ. 2012, 10, 298–304. [Google Scholar] [CrossRef]
- Finn, J. The promise of participatory research. J. Progr. Hum. Serv. 1994, 5, 25–42. [Google Scholar]

| Leave the natural material on the sand ground (wood, shells, algae, living organisms or parts of them) |
| Do not touch materials of dubious origin or dangerous (call, if necessary, an operator) |
| Do not step on the vegetation |
| Be careful (and do not step on) possible Charadriidae (Charadrius alexandrinus and C. dubius) or sea turtle (Caretta caretta) nests |
| Shake the collected material before inserting it in the bag, to avoid excessive sand removal [20] |
| Check for the presence of trapped organisms (insects, molluscs or reptiles) in the collected containers: if alive, free them; if dead, call an operator for the conservation of the carcasses/remains, being careful to observe the norms for health |
© 2020 by the authors. Licensee MDPI, Basel, Switzerland. This article is an open access article distributed under the terms and conditions of the Creative Commons Attribution (CC BY) license (http://creativecommons.org/licenses/by/4.0/).
Share and Cite
Battisti, C.; Poeta, G.; Romiti, F.; Picciolo, L. Small Environmental Actions Need of Problem-Solving Approach: Applying Project Management Tools to Beach Litter Clean-Ups. Environments 2020, 7, 87. https://doi.org/10.3390/environments7100087
Battisti C, Poeta G, Romiti F, Picciolo L. Small Environmental Actions Need of Problem-Solving Approach: Applying Project Management Tools to Beach Litter Clean-Ups. Environments. 2020; 7(10):87. https://doi.org/10.3390/environments7100087
Chicago/Turabian StyleBattisti, Corrado, Gianluca Poeta, Federico Romiti, and Lorenzo Picciolo. 2020. "Small Environmental Actions Need of Problem-Solving Approach: Applying Project Management Tools to Beach Litter Clean-Ups" Environments 7, no. 10: 87. https://doi.org/10.3390/environments7100087
APA StyleBattisti, C., Poeta, G., Romiti, F., & Picciolo, L. (2020). Small Environmental Actions Need of Problem-Solving Approach: Applying Project Management Tools to Beach Litter Clean-Ups. Environments, 7(10), 87. https://doi.org/10.3390/environments7100087

