Abstract
Background: In recent years, the conceptual framework of psychological flexibility/inflexibility has been of global interest in the field of behavioral health. Nevertheless, studies and evidence of psychological flexibility/inflexibility remain limited for underrepresented groups of individuals, including people of color in the United States (U.S.). Among these groups of individuals are Black Americans in the U.S. In response to this empirical gap, the present cross-sectional study investigated whether psychological inflexibility and mindful awareness were uniquely related to general psychological distress, somatization, depression, and anxiety in Black American adults in the United States. Methods: A convenience sample of 359 Black American college students completed self-report measures of interest online. Results: As predicted, correlational analyses showed that psychological inflexibility was positively associated with general psychological distress, somatization, depression, and anxiety, and that mindful awareness was negatively associated with these four distress variables. A path analysis model revealed that psychological inflexibility, but not mindful awareness, was uniquely associated with these distress variables. Conclusions: The present study extended previous findings with a convenience sample of Black American college students, suggesting that psychological inflexibility may be a useful construct for understanding psychological distress, more so than mindful awareness, among Black American adults in the U.S.
1. Introduction
In recent years, the concept of psychological flexibility/inflexibility has been of global interest in the field of behavioral health (e.g., Hayes et al., 2021; Wicksell et al., 2023). Nevertheless, studies and evidence of psychological flexibility/inflexibility remain limited for underrepresented groups, including the people of color in the United States (U.S.; Cheng & Sue, 2014; Hayes et al., 2021; Masuda et al., 2023). Relevant to the present investigation, Black Americans in the U.S. have been considered one of the underrepresented groups in behavioral health research in general (e.g., Kim et al., 2017) and in psychological flexibility/inflexibility research in particular (e.g., Anderson et al., 2014; Hayes et al., 2021; Morgan et al., 2014).
To date, various psychosocial factors have been linked to psychological distress in Black Americans, including economic hardships, experiences of discrimination, limited social support, and exposure to violence (e.g., Baker, 2013; Lee & Ahn, 2013; Masuda et al., 2021). Additionally, extant findings show that emotion and behavior regulation, the ways in which an individual responds to internal and external events, are also associated with a range of distress variables in this group (Arauz et al., 2017; Graham et al., 2013; Ritschel et al., 2015). One conceptual framework that emphasizes the role of emotion and behavior regulation on optimal health and wellbeing is the psychological flexibility model (Hayes et al., 2012a, 2013a, 2013b), a contextual behavioral science (CBS) account of behavioral health and intentional behavioral change. Relatedly, in psychological research, psychological inflexibility and mindful awareness are two constructs that are often used to study the aspects of this model with racially diverse samples of adults in the U.S. (e.g., Latzman & Masuda, 2013; Masuda et al., 2014, 2022). Following this conceptual and methodological framework, the present cross-sectional study examined whether psychological inflexibility and mindful awareness were uniquely related to general psychological distress, somatization, depression, and anxiety in a convenience sample of Black American college students in the U.S.
1.1. Psychological Inflexibility
Within the CBS model of psychological flexibility, psychological inflexibility is viewed as a transdiagnostic process of psychopathology, characterized by rigid cognitive and behavioral efforts to control and avoid unwanted psychological experiences, combined with behavioral deficits in values-consistent behaviors (Hayes et al., 2011; Latzman & Masuda, 2013). In research and practice, despite some notable limitations (e.g., Cherry et al., 2021; Tyndall et al., 2019), the Acceptance and Action Questionnaire-II (AAQ-II; Bond et al., 2011) is one of the most widely used self-report measures of psychological flexibility/inflexibility. Today, a large body of evidence shows that, when psychological inflexibility is measured by the AAQ-II, it is consistently and negatively associated with a range of psychological distress variables, including somatization, depression, and anxiety across a wide range of adult samples (e.g., Bond et al., 2011; Mendoza et al., 2017, 2018).
To date, a few cross-sectional studies have investigated psychological flexibility/inflexibility and its link to psychological distress among Black American college students in the U.S. In one of these studies (Masuda et al., 2009), psychological flexibility, the direct contrast of psychological inflexibility, was found to be negatively associated with general psychological distress in a convenience sample of 301 Black American college students. This finding was later replicated with another convenience sample of Black American college students (n = 561) by using the construct of psychological inflexibility measured by the AAQ-II (Morgan et al., 2014).
Furthermore, a more recent study examined the measurement invariance of the AAQ-II across White American, Black American, Latinx American, Asian American, and Middle Eastern American college students in the U.S. (Borgogna et al., 2020). Relevant to the present investigation, the findings of this study provided evidence for configural invariance (i.e., scores on an instrument load onto the same number and pattern of latent factors) across all racial/ethnic groups, and, as predicted, psychological inflexibility measured by the AAQ-II was positively associated with anxiety and depression across all racial/ethnic groups, including the Black American group (n = 1440).
1.2. Mindful Awareness
Contrary to psychological inflexibility, mindful awareness has been found to be associated with greater psychological health and wellbeing (e.g., Baer et al., 2008; Brown & Ryan, 2003; Brown et al., 2007). Mindful awareness, which is often measured by the Mindful Attention Awareness Scale (MAAS), refers to the general salutary tendency of being attentive to and aware of the present-moment experience (Brown & Ryan, 2003). Within the psychological flexibility model, this construct is theorized to reflect largely the way an individual recognizes the stream of conscious experience one moment at a time as it is (Hayes et al., 2011; Masuda & Rizvi, 2019). To date, several cross-sectional studies have revealed the conceptual relevance of mindful awareness to Black college students (e.g., Masuda et al., 2009; Morgan et al., 2014; Okafor et al., 2023). In particular, these studies have consistently shown the inverse association of mindful awareness with a range of distress variables (e.g., distress, anxiety, depression, and rumination) in convenience samples of Black American adults in the U.S.
1.3. Psychological Inflexibility and Low Mindful Awareness as Unique Pathways to Distress
Following the framework of the psychological flexibility model (Hayes, 2019; Hayes et al., 2013b, 2011), it is possible that psychological inflexibility and diminished mindful awareness can be understood as two unique pathways to a range of psychological distresses. In fact, pertinent studies with racially diverse college students in the U.S. showed that both psychological inflexibility and mindful awareness were uniquely related to somatization, depression, and anxiety (e.g., Masuda et al., 2022; Masuda & Tully, 2012), and these finding were also replicated with a convenience sample of Asian American college students in the U.S. (Masuda et al., 2014).
At the time of the present study, no studies had investigated the roles of psychological inflexibility and mindful awareness simultaneously on psychological distress among Black American college students. However, given the above-mentioned findings, it would be reasonable to speculate that these two constructs each would also be uniquely related to a range of distress variables among Black American college students in the U.S. That being said, as discussed extensively elsewhere (e.g., Hall et al., 2016; Haynes et al., 2018; Sue, 1999), this type of universality assumption should not be made without direct examination with the target sample of interest. As such, the next logical step was to directly investigate the roles of psychological inflexibility and mindful awareness together with a sample of Black American college students in the U.S.
1.4. The Present Study
The aim of the present cross-sectional study was to gather preliminary evidence of whether psychological inflexibility and mindful awareness were uniquely associated with general and specific distress variables with a convenience sample of Black college students. Given previous findings (e.g., Borgogna et al., 2020; Masuda & Tully, 2012), we predicted that psychological inflexibility would be uniquely and positively associated with general distress, somatization, depression, and anxiety. Similarly, based on previous findings (Masuda et al., 2022; Masuda & Tully, 2012), we predicted that mindful awareness would be negatively and uniquely associated with these distress variables of interest.
2. Methods
2.1. Participants
The present cross-sectional investigation was conducted at a public research university in a metropolitan area of the southeastern United States. Potential participants were recruited from undergraduate psychology courses offered at the university through a web-based research tool (i.e., SONA system) from March 2010 to April 2013. These potential participants were 1060 college undergraduates with various racial backgrounds (e.g., nwoman = 816), who voluntarily completed an anonymous web-based survey package, which included the measures of interest. As compensation for their participation, participants received research credits for their undergraduate courses. For the purpose of the present study, data from self-identified Black American students (n = 359) were selected for analyses (see Table 1).
Table 1.
Demographic background.
Approximately 85% (n = 305) of the present participants self-identified as a woman, and 15% identified as a man (n = 54). The mean age of the present sample was 20.73 years old (SD = 5.17, range 18–57). Approximately 53% of the participants self-identified as being middle class. Roughly 30% of the participants self-identified as being working class, 9% upper-middle class, 8% as poor, and less than 1% as upper class. With respect to sexual identity, one male participant self-identified as being gay, and the remaining male participants self-identified as being straight. Approximately 93% of female participants self-identified as being straight, 5% bisexual, and 2% lesbian.
2.2. Measures and Procedures
Approval was obtained from the Institutional Review Board (IRB) of the corresponding author’s institution at the time of the study to ensure adherence to ethical guidelines. The participants were asked to complete an anonymous web-based survey package that included the measures of interest. More specifically, once consented, participants provided demographic information and completed the following measures of mindful awareness, psychological inflexibility, and psychological problems.
2.2.1. Mindful Awareness
The Mindful Attention Awareness Scale (MAAS; Brown & Ryan, 2003) is a 15-item measure designed for participants to self-report the frequency of their attention and alertness to internal and external events in the present moment. Sample items include “It seems I am ‘running on automatic’, without much awareness of what I’m doing” and “I rush through activities without being really attentive to them”. The questionnaire uses a 6-point Likert-type scale (i.e., 1 = almost always; 2 = very frequently; 3 = somewhat frequently; 4 = somewhat infrequently; 5 = very infrequently; 6 = almost never). Higher scores on the questionnaire indicate greater mindful awareness. According to Brown and Ryan (2003), Cronbach’s alpha for this measure generally ranged from 0.80 to 0.90. Previous studies showed that Cronbach’s alpha for this measure ranged from 0.88 to 0.90 in a sample of Black college students (Masuda et al., 2009; Morgan et al., 2014). In the present study, Cronbach’s alpha for the MAAS was 0.90.
2.2.2. Psychological Inflexibility
The Acceptance and Action Questionnaire-II (AAQ-II; Bond et al., 2011) is a 7-item questionnaire designed to assess acceptance, experiential avoidance, and psychological inflexibility. Following a CBS account of psychological flexibility (Latzman & Masuda, 2013; Masuda et al., 2022), AAQ-II items measure psychological inflexibility in the dimension of activeness (e.g., “My painful experiences and memories make it difficult for me to live a life that I would value”) and that of openness (e.g., “I worry about not being able to control my worries and feelings”). The AAQ-II uses a 7-point Likert-type scale ranging from 1 (never true) to 7 (always true) to compute the composite score. Higher scores on the questionnaire reflect higher levels of experiential avoidance and inactiveness. Lower scores on the AAQ-II reflect less experiential avoidance and higher levels of acceptance and action. Internal consistency for this measure generally ranged from 0.78 to 0.88. A previous study showed that Cronbach’s alpha for this measure was 0.93 in a sample of Black college students (Morgan et al., 2014). In the present study, Cronbach’s alpha of AAQ-II was 0.93.
2.2.3. Depression, Anxiety, and Somatic Symptoms
The Brief Symptom Inventory 18 (BSI-18; Derogatis, 2001) is an 18-item self-report measure designed to assess major forms of psychological distress: depression (e.g., feeling no interest in things, hopeless, or unhappy), anxiety (e.g., feeling uneasy or tense), and somatization (e.g., feeling faintness or dizziness). The self-report measure uses a 5-point Likert-type scale ranging from 0 (not at all) to 4 (extremely). Higher scores on the BSI-18 subscales reflect higher levels of depression, anxiety, and somatic symptoms. Internal consistency for the depression, anxiety, and somatization subscales in an ethnically diverse sample of college students ranged from 0.78 to 0.87 (Mendoza et al., 2018). In the present study, Cronbach’s alphas ranged from 0.84 to 0.85.
2.2.4. General Distress
The General Health Questionnaire-12 (GHQ-12; Goldberg et al., 1997) was used to assess current and nonclinical psychological distress (e.g., feeling useless, incapable, strained). The questionnaire uses a 4-point Likert-type scale ranging from 0 (not at all) to 3 (much more than usual). Greater scores reflect more severe mental health difficulties. Internal consistency for the GHQ-12 has ranged from 0.87 to 0.89 (Masuda et al., 2011; Masuda & Tully, 2012). In samples of Black college students, it has ranged from 0.87 to 0.90 (Masuda et al., 2009; Morgan et al., 2014). In the present study, Cronbach’s alpha for the scale was 0.86.
2.3. Analytic Plan
Pearson correlations were used to evaluate the strength of association between study variables. The hypotheses were tested using path analysis in R statistics version 3.4.3 with RStudio version 1.1.353 and lavaan package version 0.5–23.1097 (R Core Team, 2013). Path analysis, which is an extension of multiple regression analysis that allows for simultaneous testing of multiple associations, was used so that all four distress variables could be included in the same model. The four distress variables were regressed on psychological inflexibility and mindful awareness. Since previous research has shown that female gender and younger age are associated with greater psychological distress in a Black college student sample (Masuda et al., 2009), and that college students who identify as a sexual minority have greater psychological inflexibility and/or lower mindful awareness (Masuda et al., 2017, 2022), participant gender, age, and sexual identity/orientation were included as covariates in the full model. Additional analyses were conducted to determine whether the exclusion of covariates would alter the pattern of results and are presented at the end of the results section.
3. Results
There were no missing data. Assumption tests, including tests for multicollinearity and a visual inspection of the normal distribution of residuals, showed that the data patterns met the assumptions of regression.
3.1. Descriptive Statistics
Descriptive statistics are presented in Table 2. The bivariate associations between total scores for study variables show that psychological inflexibility was positively associated with general distress, somatization, depression, and anxiety and that mindful awareness was negatively associated with all four distress variables. Psychological inflexibility and mindful awareness were inversely related.
Table 2.
Means, standard deviations, coefficient alphas, and zero-order relations between all variables (n = 359).
3.2. Path Analysis
In the full path model that included all variables, only the covariate of sexual identity/orientation (0 = being straight, 1 = sexual minority) had a significant relationship with distress variables: depression, B = 0.37, SE = 0.14, p = 0.01, and anxiety, B = 0.31, SE = 0.13, p = 0.01, with individuals identifying as a sexual minority reporting higher levels of depression and anxiety. Sexual identity/orientation was not significantly associated with general psychological distress or somatization. Age and gender (0 = man, 1 = woman) were not significantly associated with any of the distress variables in the full model.
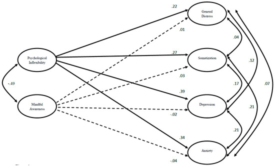
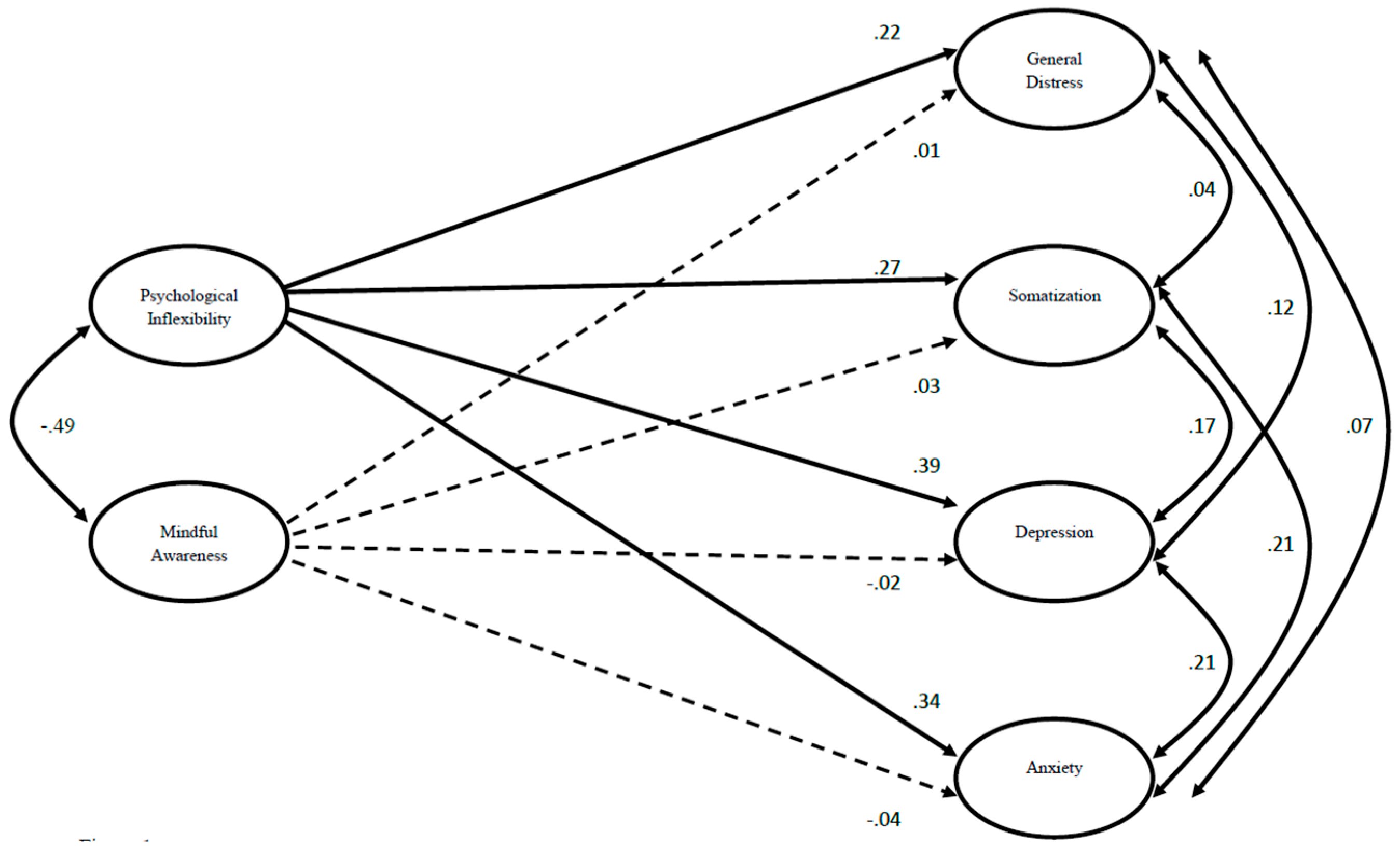
As predicted, higher psychological inflexibility was significantly associated with higher levels of all four distress variables. Contrary to our hypothesis, mindful awareness was not significantly associated with any of the distress variables. Figure 1 displays standardized coefficients for the hypothesized effects. Full results, including R2 effect sizes, are presented in Table 3.
Figure 1.
Path Analysis Model for Four Distress Variables Regressed on Psychological Inflexibility and Acting with Awareness. Note: Coefficients are standardized (betas); dashed lines indicate non-significant effects; coefficients control for the effects of age, gender (male = 0; female = 1), and sexual orientation (0 heterosexual = 0; 1 = sexual minority) are not included in the figure but were included in the model and are reported in the text. n = 359.
Table 3.
Path analysis results for full model with all variables and covariates included.
Two additional analyses were conducted to examine the robustness of the model. These analyses include: (1) a path analysis in which the covariates of age, gender, and sexual orientation were excluded and (2) a path analysis that excluded all non-heterosexual participants. Both additional models resulted in patterns of associations that are consistent with the original (full) path analysis. Specifically, estimates of the four distress variables regressed on psychological inflexibility were significant and moderate in magnitude in both additional models, and the four parameter estimates for mindful awareness predicting the distress variables were non-significant and very small in magnitude in both models.
4. Discussion
Black American adults in the U.S. continue to be underrepresented samples in psychological flexibility research (e.g., Hayes et al., 2021; Masuda, 2020). In response to this empirical/social justice gap, the present cross-sectional study investigated whether psychological inflexibility and mindful awareness were uniquely associated with general distress, somatization, depression, and anxiety in a convenience sample of Black American college students in the U.S. As predicted, psychological inflexibility was uniquely and positively associated with all four distress variables when controlling for age, sexual identity/orientation, and mindful awareness. However, contrary to our prediction, mindful awareness was not found to be a unique correlate of general distress, somatization, depression, or anxiety when controlling for key demographic variables and psychological inflexibility.
Our findings partially supported the applicability of the CBS model of psychological flexibility to the present Black American college sample. More specifically, consistent with the model (Hayes et al., 2011; Masuda & Rizvi, 2020), our findings suggest that general distress, somatization, depression, and anxiety in the present Black American sample could be understood using the conceptual framework of psychological inflexibility. These findings also concur with a previous cross-sectional study with Black American college students, which showed a significant positive association between psychological inflexibility and distress variables (Morgan et al., 2014). However, as noted above, we found that mindful awareness was not significantly associated with any distress outcomes in the present Black American sample when controlling for psychological inflexibility. This latter finding was somewhat surprising, as prior theories have posited that mindful awareness is fundamental to greater behavioral health and wellbeing (Baer et al., 2006, 2008; Brown et al., 2007; Masuda et al., 2022). Furthermore, previous studies with Black college samples demonstrated an inverse relationship of mindful awareness and general psychological distress (e.g., Masuda et al., 2009; Morgan et al., 2014).
Together, our findings may imply that the construct of psychological inflexibility captured by the score of AAQ-II is particularly relevant to a range of distress experienced by Black college students more so than mindful awareness as measured by the MAAS. Clinically, if this is the case, it is possible to speculate that, at least within the present convenience sample of Black American college students, the dimensions/aspects of psychological inflexibility that do not overlap with the construct of mindful awareness account for the unique associations between psychological inflexibility and the distress variables. Relatedly, previous studies suggest that psychological inflexibility measured by the AAQ-II reflects the dimensions of openness (acceptance) and behavioral engagement, which are not necessarily captured by the construct of mindful awareness (Latzman & Masuda, 2013; Masuda et al., 2022). Thus, these openness and engagement dimensions in psychological inflexibility (e.g., greater avoidance, entanglement, lack of values-directed living) may explain its unique association with distress variables in the present Black American sample that were not found in mindful awareness. Alternatively, our findings may also suggest that the significant association exists between mindful awareness and distress variables, but that this association unfolds in part through psychological inflexibility. If this is the case, mindful awareness and psychological distress should be understood in its association with or through the whole CBS framework of behavioral health and psychological flexibility (i.e., awareness, openness, and engagement; Hayes et al., 2011).
Future Studies
The present findings point to several directions for future research. First, future replication studies should use recently developed and more psychometrically sound measures of psychological inflexibility and mindful awareness. As briefly discussed above, the AAQ-II (Bond et al., 2011) and MAAS (Brown & Ryan, 2003), the self-report instruments that we used to measure psychological inflexibility and mindful awareness, respectively, have been criticized in recent years by some for not fully tapping the constructs they intend to measure (e.g., Cherry et al., 2021; Van Dam et al., 2010). As such, future studies should examine whether they replicate our findings using more psychometrically sound measures of psychological flexibility and/or mindfulness, such as the subscales of Multidimensional Psychological Flexibility Inventory (MPFI; Rolffs et al., 2018) and Five Facet Mindfulness Questionnaire (FFMQ; Baer et al., 2008). Relatedly, future studies should examine whether our findings can be replicated with other samples of Black American adults (Cheng & Sue, 2014; Hayes et al., 2021). In sum, if these future studies provide further support that mindful awareness itself is not significantly related to distress outcomes when psychological inflexibility is considered, it will be important to investigate the factors that might explain the differential roles of psychological inflexibility and mindful awareness.
Second, it is imperative to test the CBS model of behavioral health and psychological flexibility within the context of other known risk and resilient factors, such as economic hardships, perceived discrimination and racism, and social support. This future direction is to examine whether constructs, such as psychological inflexibility and mindful awareness, offer incremental account for better understanding the psychological distress of Black American adults (Haynes et al., 2019). Particularly relevant to the present study, one cross-sectional study found that psychological inflexibility and mindful awareness were unique correlate of distress variables when perceived discrimination and ethnic identity were taken into consideration in a racially diverse sample of U.S. college students (Masuda et al., 2022), suggesting an incremental value of CBS-related constructs. Relatedly, one cross-sectional study found that mindfulness, a construct relevant to psychological flexibility and inflexibility, moderated the relationship between experience of racism and anxiety in a convenience sample of Black American undergraduate and graduate students (Graham et al., 2013). This latter finding was then replicated with a community sample of racially and ethnically diverse adults (Shallcross & Spruill, 2018).
Third and relatedly, future studies should also explore the intersection between psychological flexibility, mindful awareness, and coping styles and resources in Black college students (Greer, 2007). The constructs of psychological flexibility and mindful awareness, measured by the AAQ-II and MAAS, respectively, seem to parallel some of the effective Afrocultural coping mechanisms, such as cognitive and emotional debriefing and spiritual-centered coping, which are practiced in many Black college students in the U.S. (Greer, 2007; Utsey et al., 2000). As such, investigating whether adaptive emotion/behavior regulation strategies in the CBS model are redundant with other established Afrocultural frameworks is imperative to the understanding and promotion of behavioral health of Black American adults in the U.S.
Finally, from a perspective of culturally responsive approach to behavioral health (Haynes et al., 2018), it is important to investigate how the processes of psychological inflexibility and mindful awareness manifest topographically in Black American adults. This is because the literature suggests that individuals from racial and ethnic minority backgrounds engage in coping strategies that diverge in form from strategies endorsed by White American samples for achieving the same ends (Lam & Zane, 2004) while these groups are also known to use similar coping strategies to achieve different ends (Greer, 2007). The present study showed that the process of psychological inflexibility is relevant to the psychological distress of the present Black American sample, but it does not show how it is manifested topographically.
5. Limitations
The current study has several notable limitations. First, due to the convenience sampling of Black college students recruited from a single university in the southeastern United States, our results may not generalize to the general U.S. Black Americans across all age groups. Second, the present study grouped all Black students together into one category. As “Black” represents people whose ancestors originated in a variety of regions with vastly different cultural values and practices (e.g., Caribbean Black individuals and African Americans), creating one label might have obscured important variability within the group (Agyemang et al., 2005). Third, because of its preliminary nature, the variables included in this study were purposefully limited. As noted above, future research should incorporate factors that are found to be relevant to the behavioral health of Black Americans in the U.S., such as experiences of discrimination, acculturation stress, racism, and social support (e.g., Baker, 2013; Lee & Ahn, 2013; Masuda et al., 2021), into the models to be tested. Fourth, the AAQ-II and the MAAS, the measures used in the present study have not been fully validated in Black samples, although preliminary findings are available (Morgan et al., 2014). Relatedly, the AAQ-II and MAAS have been criticized for their limited validity (e.g., Grossman, 2011; Rochefort et al., 2017; Tyndall et al., 2019; Van Dam et al., 2010; Wolgast, 2014). In particular, the poor discriminant validity of the AAQ-II vis à vis neuroticism/general psychological distress is concerning as statistically significant relations found between AAQ-II and BSI/GHQ variables in the present study may be artificially inflated due to problematic multicollinearity. As such, the present findings should be interpreted with caution and future studies should replicate our finding with more psychometrically sound measures. Lastly, our guiding CBS model postulates that the regulation process of openness, centeredness, and engagement are dynamic and contextual in nature (Hayes et al., 2011, 2012b). However, causal and directional links could not be drawn because this study is cross-sectional in nature. As such, future studies should investigate whether there are causal, bidirectional, and prospective links between mindful awareness, psychological inflexibility, and distress variables.
6. Conclusions
Despite these limitations, the present study extends the literature by partially supporting the CBS model of behavioral health to Black college students in the U.S., further emphasizing the importance of investigating psychological constructs and theories in underrepresented populations. Specifically, we also suggest further investigation of the CBS model, especially the role of psychological inflexibility and mindful awareness, in this population.
Author Contributions
Conceptualization, A.M. and E.C.T.; methodology, A.M., B.L.G. and E.C.T.; formal analysis, A.M. and B.L.G.; investigation, A.M.; writing—original draft, A.M. and E.C.T.; writing—review and editing, N.E.C., C.C.R. and E.C.T. All authors have read and agreed to the published version of the manuscript.
Funding
There was no funding for this study.
Institutional Review Board Statement
The study was approved by the Institutional Review Board of University of Hawaii (protocol code 2017-00421 and date of approval 2 August 2017).
Informed Consent Statement
Informed consent was obtained from all individual participants included in the study. Given the online nature of the present study, all participants electronically consented to join the present study.
Data Availability Statement
The datasets generated during and/or analyzed during the current study are available from the corresponding author on reasonable request.
Conflicts of Interest
The authors declare no conflicts of interest.
References
- Agyemang, C., Bhopal, R., & Bruijnzeels, M. (2005). Negro, Black, Black African, African Caribbean, African American or what? Labelling African origin populations in the health arena in the 21st century. Journal of Epidemiology & Community Health, 59(12), 1014–1018. [Google Scholar] [CrossRef]
- Anderson, P., Lewis, K., Johnson, S., Morgan, J., & Street, J. (2014). Supporting multicultural competence within acceptance-based treatments: Chess pieces in context. In A. Masuda (Ed.), Mindfulness acceptance in multicultural competency: A contextual approach to sociocultural diversity in theory and practice (pp. 57–74). New Harbinger. [Google Scholar]
- Arauz, J., Danitz, S. B., Orsillo, S. M., & Coyne, L. W. (2017). A preliminary exploration of education values, distress, and acceptance among self-identified white and non-white incoming college freshmen at a private university. Journal of Contextual Behavioral Science, 6(3), 288–292. [Google Scholar] [CrossRef]
- Baer, R. A., Smith, G. T., Hopkins, J., Krietemeyer, J., & Toney, L. (2006). Using self-report assessment methods to explore facets of mindfulness. Assessment, 13(1), 27–45. [Google Scholar] [CrossRef] [PubMed]
- Baer, R. A., Smith, G. T., Lykins, E., Button, D., Krietemeyer, J., Sauer, S., Walsh, E., Duggan, D., & Williams, J. M. G. (2008). Construct validity of the five facet mindfulness questionnaire in meditating and nonmeditating samples. Assessment, 15(3), 329–342. [Google Scholar] [CrossRef] [PubMed]
- Baker, C. N. (2013). Social support and success in higher education: The influence of on-campus support on African American and Latino college students. The Urban Review, 45(5), 632–650. [Google Scholar] [CrossRef]
- Bond, F. W., Hayes, S. C., Baer, R. A., Carpenter, K. M., Guenole, N., Orcutt, H. K., Waltz, T., & Zettle, R. D. (2011). Preliminary psychometric properties of the acceptance and action questionnaire-II: A revised measure of psychological inflexibility and experiential avoidance. Behavior Therapy, 42(4), 676–688. [Google Scholar] [CrossRef]
- Borgogna, N. C., McDermott, R. C., Berry, A., Lathan, E. C., & Gonzales, J. (2020). A multicultural examination of experiential avoidance: AAQ-II measurement comparisons across Asian American, Black, Latinx, Middle Eastern, and White college students. Journal of Contextual Behavioral Science, 16, 1–8. [Google Scholar] [CrossRef]
- Brown, K. W., & Ryan, R. M. (2003). The benefits of being present: Mindfulness and its role in psychological well-being. Journal of Personality and Social Psychology, 84(4), 822–848. [Google Scholar] [CrossRef] [PubMed]
- Brown, K. W., Ryan, R. M., & Creswell, J. D. (2007). Mindfulness: Theoretical foundations and evidence for its salutary effects. Psychological Inquiry, 18(4), 211–237. [Google Scholar] [CrossRef]
- Cheng, J. K. Y., & Sue, S. (2014). Addressing cultural and ethnic minority issues in the acceptance and mindfulness movement. In A. Masuda, & A. Masuda (Eds.), Mindfulness and acceptance in multicultural competency: A contextual approach to sociocultural diversity in theory and practice (pp. 21–37). Context Press/New Harbinger Publications. [Google Scholar]
- Cherry, K. M., Hoeven, E. V., Patterson, T. S., & Lumley, M. N. (2021). Defining and measuring “psychological flexibility”: A narrative scoping review of diverse flexibility and rigidity constructs and perspectives. Clinical Psychology Review, 84, 101973. [Google Scholar] [CrossRef] [PubMed]
- Derogatis, L. R. (2001). Brief Symptom Inventory-18 (BSI-18) administration, scoring, and procedure manuals (3rd ed.). NCS Pearson. [Google Scholar]
- Goldberg, D. P., Gater, R., Sartorius, N., & Ustun, T. B. (1997). The validity of two versions of the GHQ in the WHO study of mental illness in general health care. Psychological Medicine: A Journal of Research in Psychiatry and the Allied Sciences, 27(1), 191–197. [Google Scholar] [CrossRef] [PubMed]
- Graham, J. R., West, L. M., & Roemer, L. (2013). The experience of racism and anxiety symptoms in an African-American sample: Moderating effects of trait mindfulness. Mindfulness, 4(4), 332–341. [Google Scholar] [CrossRef]
- Greer, T. M. (2007). Measuring coping strategies among African Americans: An exploration of the latent structure of the COPE Inventory. Journal of Black Psychology, 33(3), 260–277. [Google Scholar] [CrossRef]
- Grossman, P. (2011). Defining mindfulness by how poorly I think I pay attention during everyday awareness and other intractable problems for psychology’s (re)invention of mindfulness: Comment on Brown et al. (2011). Psychological Assessment, 23(4), 1034–1040. [Google Scholar] [CrossRef]
- Hall, G. C. N., Yip, T., & Zárate, M. A. (2016). On becoming multicultural in a monocultural research world: A conceptual approach to studying ethnocultural diversity. American Psychologist, 71(1), 40–51. [Google Scholar] [CrossRef] [PubMed]
- Hayes, S. C. (2019). Acceptance and commitment therapy: Towards a unified model of behavior change. World Psychiatry, 18(2), 226–227. [Google Scholar] [CrossRef] [PubMed]
- Hayes, S. C., Barnes-Holmes, D., & Wilson, K. G. (2012a). Contextual Behavioral Science: Creating a science more adequate to the challenge of the human condition. Journal of Contextual Behavioral Science, 1(1–2), 1–16. [Google Scholar] [CrossRef]
- Hayes, S. C., Levin, M. E., Plumb-Vilardaga, J., Villatte, J. L., & Pistorello, J. (2013a). Acceptance and commitment therapy and contextual behavioral science: Examining the progress of a distinctive model of behavioral and cognitive therapy. Behavior Therapy, 44(2), 180–198. [Google Scholar] [CrossRef]
- Hayes, S. C., Long, D. M., Levin, M. E., & Follette, W. C. (2013b). Treatment development: Can we find a better way? Clinical Psychology Review, 33(7), 870–882. [Google Scholar] [CrossRef]
- Hayes, S. C., Merwin, R. M., McHugh, L., Sandoz, E. K., A-Tjak, J. G. L., Ruiz, F. J., Barnes-Holmes, D., Bricker, J. B., Ciarrochi, J., Dixon, M. R., Fung, K. P.-L., Gloster, A. T., Gobin, R. L., Gould, E. R., Hofmann, S. G., Kasujja, R., Karekla, M., Luciano, C., & McCracken, L. M. (2021). Report of the ACBS Task Force on the strategies and tactics of contextual behavioral science research. Journal of Contextual Behavioral Science, 20, 172–183. [Google Scholar] [CrossRef]
- Hayes, S. C., Strosahl, K. D., & Wilson, K. G. (2012b). Acceptance and commitment therapy: The process and practice of mindful change (2nd ed.). Guilford Press. [Google Scholar]
- Hayes, S. C., Villatte, M., Levin, M., & Hildebrandt, M. (2011). Open, aware, and active: Contextual approaches as an emerging trend in the behavioral and cognitive therapies. Annual Review of Clinical Psychology, 7, 141–168. [Google Scholar] [CrossRef]
- Haynes, S. N., Kaholokula, J. K. A., & Tanaka-Matsumi, J. (2018). Psychometric foundations of psychological assessment with diverse cultures: What are the concepts, methods, and evidence? In Cultural competence in applied psychology (pp. 441–472). Springer. [Google Scholar]
- Haynes, S. N., Smith, G. T., & Hunsley, J. D. (2019). Scientific foundations of clinical assessment (2nd ed.). Taylor & Francis. [Google Scholar]
- Kim, G., Dautovich, N., Ford, K.-L., Jimenez, D. E., Cook, B., Allman, R. M., & Parmelee, P. (2017). Geographic variation in mental health care disparities among racially/ethnically diverse adults with psychiatric disorders. Social Psychiatry and Psychiatric Epidemiology, 52(8), 939–948. [Google Scholar] [CrossRef]
- Lam, A. G., & Zane, N. W. S. (2004). Ethnic differences in coping with interpersonal stressors: A test of self-construals as cultural mediators. Journal of Cross-Cultural Psychology, 35(4), 446–459. [Google Scholar] [CrossRef]
- Latzman, R. D., & Masuda, A. (2013). Examining mindfulness and psychological inflexibility within the framework of Big Five personality. Personality and Individual Differences, 55(2), 129–134. [Google Scholar] [CrossRef]
- Lee, D. L., & Ahn, S. (2013). The relation of racial identity, ethnic identity, and racial socialization to discrimination–distress: A meta-analysis of Black Americans. Journal of Counseling Psychology, 60(1), 1–14. [Google Scholar] [CrossRef] [PubMed]
- Masuda, A. (2020). Adapting acceptance and commitment therapy to diverse cultures. In M. E. Levin, M. P. Twohig, & J. Krafft (Eds.), Recent Innovation in ACT (pp. 239–251). New Harbinger Publication. [Google Scholar]
- Masuda, A., & Rizvi, S. L. (2019). Third wave cognitive behavioraly based therapies. In S. B. Messer, & N. J. Kaslow (Eds.), Essential psychotherapies: Theory and practice (4th ed., pp. 183–217). Guilford Press. [Google Scholar]
- Masuda, A., & Rizvi, S. L. (2020). Third-wave cognitive-behaviorally based therapies. In S. B. Messer, & N. J. Kaskow (Eds.), Essential Psychotherapies: Theory and practice (4th ed., pp. 183–219). The Guilford Press. [Google Scholar]
- Masuda, A., & Tully, E. C. (2012). The role of mindfulness and psychological flexibility in somatization, depression, anxiety, and general psychological distress in a nonclinical college sample. Journal of Evidence-Based Complementary Alternative Medicine, 17(1), 66–71. [Google Scholar] [CrossRef]
- Masuda, A., Allen, G. E. K., Liu, C., & Tully, E. C. (2021). The roles of self-concealment and perceived racial and ethnic discrimination in general psychological distress among racial and ethnic minority college students in the United States. International Journal for the Advancement of Counselling, 43(4), 472–488. [Google Scholar] [CrossRef]
- Masuda, A., Anderson, P. L., & Sheehan, S. T. (2009). Mindfulness and mental health among African American college students. Complementary Health Practice Review, 14(3), 115–127. [Google Scholar] [CrossRef]
- Masuda, A., Anderson, P. L., Wendell, J. W., Chou, Y. Y., Price, M., & Feinstein, A. B. (2011). Psychological flexibility mediates the relations between self-concealment and negative psychological outcomes. Personality and Individual Differences, 50(2), 243–247. [Google Scholar] [CrossRef]
- Masuda, A., Barile, J. P., Spencer, S. D., Juberg, M., Martin, T. J., & Vibell, J. (2022). Mindful awareness moderates the association between psychological inflexibility and distress variables: A cross-sectional investigation. Journal of American College Health, 70(2), 607–614. [Google Scholar] [CrossRef]
- Masuda, A., Mandavia, A., & Tully, E. C. (2014). The Role of Psychological Inflexibility and Mindfulness in Somatization, Depression, and Anxiety Among Asian Americans in the United States. Asian American Journal of Psychology, 5(3), 230–236. [Google Scholar] [CrossRef]
- Masuda, A., Morgan, L., Spencer, S. D., Qinaʻau, J., & Jo, D. (2023). Cultural adaptations of acceptance and commitment therapy. In M. P. Twohig, M. E. Levin, & J. M. Petersen (Eds.), The Oxford handbook of acceptance and commitment therapy (pp. 662–679). Oxford University Press. [Google Scholar] [CrossRef]
- Masuda, A., Tully, E., Drake, C., Tarantino, N., Ames, A., & Larson, D. (2017). Examining self-concealment within the framework of psychological inflexibility and mindfulness: A preliminary cross-sectional investigation. Current Psychology, 36(1), 184–191. [Google Scholar] [CrossRef]
- Mendoza, H., Goodnight, B. L., Caporino, N. E., & Masuda, A. (2017). Psychological Distress among Latina/o College Students: The Roles of Self-Concealment and Psychological Inflexibility. Current Psychology. Advance online publication. [Google Scholar] [CrossRef]
- Mendoza, H., Tully, E. C., Goodnight, B., Gray, J., & Masuda, A. (2018). The indirect effect of self-concealment on distress through psychological inflexibility in Asian American, Black American, and White American college students. Personality and Individual Differences, 126, 93–98. [Google Scholar] [CrossRef]
- Morgan, J. R., Masuda, A., & Anderson, P. L. (2014). A preliminary analysis of the psychometric properties of the mindful attention awareness scale among african american college students. Mindfulness, 5(6), 639–645. [Google Scholar] [CrossRef]
- Okafor, G. N., Ford, B. Q., Antonoplis, S., Reina, A. M., Lutfeali, S., & Shallcross, A. J. (2023). Measuring mindfulness in Black Americans: A psychometric validation of the five facet mindfulness questionnaire. Mindfulness, 14(3), 565–581. [Google Scholar] [CrossRef]
- R Core Team. (2013). R: A language and environment for statistical computing. Foundation for Statistical Computing. [Google Scholar]
- Ritschel, L. A., Tone, E. B., Schoemann, A. M., & Lim, N. E. (2015). Psychometric properties of the difficulties in emotion regulation scale across demographic groups. Psychological Assessment, 27(3), 944–954. [Google Scholar] [CrossRef]
- Rochefort, C., Baldwin, A. S., & Chmielewski, M. (2017). Experiential avoidance: An examination of the construct validity of the AAQ-II and MEAQ. Behavior Therapy, 49(3), 435–449. [Google Scholar] [CrossRef]
- Rolffs, J. L., Rogge, R. D., & Wilson, K. G. (2018). Disentangling components of flexibility via the Hexaflex model: Development and validation of the multidimensional psychological flexibility inventory (MPFI). Assessment, 25(4), 458–482. [Google Scholar] [CrossRef] [PubMed]
- Shallcross, A. J., & Spruill, T. M. (2018). The protective role of mindfulness in the relationship b0etween perceived discrimination and depression. Mindfulness, 9(4), 1100–1109. [Google Scholar] [CrossRef]
- Sue, S. (1999). Science, ethnicity, and bias: Where have we gone wrong? American Psychologist, 54(12), 1070–1077. [Google Scholar] [CrossRef] [PubMed]
- Tyndall, I., Waldeck, D., Pancani, L., Whelan, R., Roche, B., & Dawson, D. L. (2019). The acceptance and action questionnaire-II (AAQ-II) as a measure of experiential avoidance: Concerns over discriminant validity. Journal of Contextual Behavioral Science, 12, 278–284. [Google Scholar] [CrossRef]
- Utsey, S. O., Adams, E. P., & Bolden, M. (2000). Development and initial validation of the africultural coping systems inventory. Journal of Black Psychology, 26(2), 194–215. [Google Scholar] [CrossRef]
- Van Dam, N. T., Earleywine, M., & Borders, A. (2010). Measuring mindfulness? An item response theory analysis of the mindful attention awareness scale. Personality and Individual Differences, 49(7), 805–810. [Google Scholar] [CrossRef]
- Wicksell, R. K., Törneke, N., McCracken, L. M., Bricker, J. B., Murrell, A. R., Masuda, A., & Biglan, A. (2023). Future directions of contextual behavioral science. In M. P. Twohig, M. E. Levin, & J. M. Petersen (Eds.), The Oxford handbook of acceptance and commitment therapy (pp. 711–732). Oxford University Press. [Google Scholar] [CrossRef]
- Wolgast, M. (2014). What does the acceptance and action questionnaire (AAQ-II) really measure? Behavior Therapy, 45(6), 831–839. [Google Scholar] [CrossRef] [PubMed]
Disclaimer/Publisher’s Note: The statements, opinions and data contained in all publications are solely those of the individual author(s) and contributor(s) and not of MDPI and/or the editor(s). MDPI and/or the editor(s) disclaim responsibility for any injury to people or property resulting from any ideas, methods, instructions or products referred to in the content. |
© 2025 by the authors. Licensee MDPI, Basel, Switzerland. This article is an open access article distributed under the terms and conditions of the Creative Commons Attribution (CC BY) license (https://creativecommons.org/licenses/by/4.0/).
