Next Article in Journal
Shear Banding and Cracking in Unsaturated Porous Media through a Nonlocal THM Meshfree Paradigm
Next Article in Special Issue
Detecting DC Electrical Resistivity Changes in Seismic Active Areas: State-of-the-Art and Future Directions
Previous Article in Journal
Temperature Dependence of the Dielectric Constant on the Lunar Surface Based on Mini-RF and Diviner Observations
Previous Article in Special Issue
An Analytical Review of the Recent Crustal Uplifts, Tectonics, and Seismicity of the Caucasus Region
 
 
Font Type:
Arial Georgia Verdana
Font Size:
Aa Aa Aa
Line Spacing:
Column Width:
Background:
Article

Radon Emanation and Dynamic Processes in Highly Dispersive Media

by
Vladislav B. Zaalishvili
1,*,
Dmitry A. Melkov
1,
Nikita V. Martyushev
1,
Roman V. Klyuev
2,
Vladislav V. Kukartsev
3,4,5,
Vladimir Yu. Konyukhov
6,
Roman V. Kononenko
7,
Angelika L. Gendon
8 and
Tatiana A. Oparina
6
1
Geophysical Institute, Vladikavkaz Scientific Center RAS (GPI VSC RAS), 362002 Vladikavkaz, Russia
2
Technique and Technology of Mining and Oil and Gas Production Department, Moscow Polytechnic University, 38, B. Semenovskaya Str., 107023 Moscow, Russia
3
Department of Informatics, Institute of Space and Information Technologies, Siberian Federal University, 660041 Krasnoyarsk, Russia
4
Department of Information Economic Systems, Institute of Engineering and Economics, Reshetnev Siberian State University of Science and Technology, 660037 Krasnoyarsk, Russia
5
Artificial Intelligence Technology Scientific and Education Center, Bauman Moscow State Technical University, 105005 Moscow, Russia
6
Department of Automation and Control, Irkutsk National Research Technical University, 664074 Irkutsk, Russia
7
Computer Hardware and Software Laboratory, Institute of Information Technologies and Data Analysis, Irkutsk National Research Technical University, 664074 Irkutsk, Russia
8
Basic Department of Financial Control, Analysis and Audit of the Main Control Department of the City of Moscow, Plekhanov Russian University of Economics, Stremyanny Lane, 36, 115054 Moscow, Russia
*
Author to whom correspondence should be addressed.
Geosciences 2024, 14(4), 102; https://doi.org/10.3390/geosciences14040102
Submission received: 20 February 2024 / Revised: 2 April 2024 / Accepted: 3 April 2024 / Published: 9 April 2024
(This article belongs to the Special Issue Precursory Phenomena Prior to Earthquakes 2023)

Abstract

The paper considers a dispersive geological medium (seismically turbid medium, as defined by A.V. Nikolaev), which is in a stress–strain state. Results of studies on the joint monitoring of seismic effects and radon emanation in various geological environments are presented. It is concluded that the turbidity of the medium, as a statistical characteristic, can be generalized in terms of other media parameters, such as permeability. A stable connection between radon emanation and dynamic processes occurring in a geological environment and caused by external influences has been established. The concentration of radon can also reflect the degree of enrichment of the environment by underground fractures. Consequently, saturation of the environment with radon provides information about the presence of disturbances in a geological environment in the form of cracks and a stress–strain state of the medium before and after seismic loadings. Radon observations make it possible to assess a continuity of the environment and the possibility of leaching in natural conditions. Therefore, it could be efficiently used for underground leaching efficiency assessment.

1. Introduction

An analysis of the theory and practice of activation of tailings during their disposal has established the fact that traditional enrichment processes do not provide full liberation of minerals. Therefore, they may not always be in demand when abandoning tailings by extracting metals from them.
At the same time, a beneficiation technology based on a combination of magnetic, gravitational, and electrochemical separation and beneficiation methods allows for isolating metals quite completely from tailings into selective marketable products. But, this process is particularly complex and expensive [1].
Traditional enrichment processes are being modernized by combining operations of hydrometallurgical and chemical processing, using new technological approaches. A promising direction in the extraction of metals from enrichment tailings is the involvement of hydrometallurgical and chemical processing operations. This will increase enrichment efficiency using other types of energy. The most effective method for extracting metals from minerals is considered to be chemical activation in processes of underground block, heap, and borehole leaching [1].
A research objective at this stage is to determine basic leaching parameters that are necessary to justify environmental and economic feasibility of applying this innovative technology.
The efficiency of this process depends greatly on various factors, including the permeability of the medium, which determines the rate at which a leaching solution can penetrate and interact with a solid material. This review aims to provide a comprehensive understanding of the role of gas permeability for the medium and its relation to metal recovery by leaching.
Gas permeability is referred to the ability of a porous medium to allow gases to pass through interconnected pore spaces. In the context of leaching, the medium is typically ore material, which may be in the form of crushed rock, tailings, or other solid waste. Permeability of the medium is a critical factor in determining the effectiveness of a leaching process because it affects the rate at which a leach solution can penetrate and interact with a solid material.
Several factors can affect the gas permeability of a medium, including the size and distribution of pores, the presence of impurities or other materials that can block the pores, and the degree of compaction or consolidation of the medium. In addition, the type of gas and its properties, such as viscosity and molecular size, can also influence the permeability of the medium.
The gas permeability of the medium plays an important role in the extraction of metals by leaching, as it directly affects the mass transfer of a leaching solution and dissolved metal ions. Below, some examples of the effect of gas permeability on the leaching process are presented (Figure 1):
  • Leaching rate: Higher gas permeability of a medium allows for faster penetration of a leaching solution, resulting in a higher rate of dissolution of metal ions. Conversely, lower gas permeability can result in a slower leaching process as the solution needs more time to penetrate and interact with solid material.
  • Leaching uniformity: Uniform gas permeability of a medium ensures uniform penetration of a leaching solution and interaction with solid material, resulting in a more stable recovery of metals. On the contrary, uneven gas permeability can lead to uneven leaching, with some areas of the medium being more accessible to the solution than others.
  • Metal extraction: Higher gas permeability provides a more efficient metal extraction because a leaching solution can more easily access and dissolve metal ions. On the other hand, lower gas permeability can lead to a lower recovery of metals, since the solution will not be able to penetrate and interact with solid material effectively.
  • Environmental impact: Gas permeability of a medium affects the environmental impact of a leaching process.
  • Stability of mining facilities during heap and other types of leaching: Gas permeability is a direct indicator of the stress–strain state of a medium and can be used to control the current state of the ground.
Figure 1. Effect of permeability on leaching process.
Figure 1. Effect of permeability on leaching process.
Geosciences 14 00102 g001
Hence, higher gas permeability results in more efficient metal recovery, reduced waste generation, and environmental pollution.
Finally, an assessment of the permeability of an underlying layer during heap leaching is also important for ensuring the environmental safety of technological processes [2,3,4,5,6,7,8,9,10,11,12]. Radon emanation changes during leaching processes and may have an effect on workers. In this regard, it is of scientific and practical interest to study radon emanation and the permeability of rocks.
Various physical methods are used to study the mineralogical composition, porosity distribution, and texture of agglomerates; these are X-ray tomography, SEM, XRD, and MIP analyses [13]. An influence of the permeability of granular media on leaching processes and a change in permeability over time are clearly and unambiguously demonstrated using the analysis of computed tomography images [14], obtained during a leaching process in [15]. This method is laborious for practical application, but the obtained results, explaining mechanisms that occur during leaching, are general.
An effect of particle size and moisture content on radon emanation is well known. The authors of [16] investigated radon emanation from coal ash. A radon emanation coefficient increases with decreasing particle size, possibly due to a decrease in the length and/or tortuosity of a diffusion path of smaller particles. A coal ash emanation coefficient increases along with a moisture content up to a point where pore water prevents diffusion [17,18,19]. An influence of a soil particle size and temperature is also known from studies of various soils [20,21,22,23,24,25,26,27,28].
In [29], radon and thoron emanation in a coalmine was monitored. No relation to pressure has been established, and to explain the observed increase in radon emanation, the authors suggested that the only reason for a high radon release was severe damage caused to a rock mass. This happens due to the presence of an underground coal gasification plant and high temperature and overpressure in coal gasification processes.
In [30], a laboratory experiment with a one-dimensional experimental column was carried out to study the nature of radon release during the heap leaching of uranium ores with sulfuric acid. No direct correlation has been established between a surface radon release rate and a residual ore column height during leaching, but ore column collapse was a direct factor causing surface radon release rate fluctuations.
The above facts confirm a connection of radon emanation with processes of destruction of rocks and seismic processes in rocks. The purpose of this work is to study the influence of dynamic effects on radon emanation. In this paper, commonly studied parameters are supplemented by seismic monitoring and the use of cross-correlation to search for the best regression models and delayed effects of various fields.

2. Methodology for Assessing Mechanical Effects and Permeability of a Medium

To study mechanical processes within a medium and change its permeability, two types of measurements must be carried out simultaneously. Assessment of the gas permeability of a medium by radon includes measuring the concentration of radon in air, water, and soil, as well as determining its sources and pathways [31,32,33,34,35,36]. Radon is a radioactive gas produced by the decay of uranium and thorium found in the Earth’s crust.
To measure the volumetric activity of radon, the measuring complex “Alfarad plus” was used for express measurements and continuous monitoring of the equivalent volumetric activity (ERVA) and volumetric activity (VA) of radon-222 and radon-220 (thoron).
A RAR measurement is based on the electrostatic deposition of charged 218Po (RaA) ions from a sampled air sample onto the surface of a semiconductor detector. Volumetric activity is determined by the number of registered alpha particles during the decay of RaA atoms deposited on the semiconductor detector. Electric pulses generated under the influence of alpha particles on the detector are amplified by a charge-sensitive preamplifier, fed to an input of an amplitude-to-digital converter (ADC), and further processed by a microprocessor. Pulses corresponding to RaA alpha particles are registered by a microprocessor counter. Any influence occurring due to the accumulation of RaA on the detector surface does not affect the results of subsequent measurements owing to the short half-life of RaA [37].
Measurement of radon RA in soil air is based on sampling soil air from a borehole into a sampler, determining radon RA in the sampler by mixing a sample between the volumes of the sampler and a measuring chamber, and subsequently measuring radon RA in the measuring chamber of a RA measurement unit [38].
The movement of radon, depending on type of soil, is determined by porosity, permeability, and the fracturing of rocks. The rapid weakening of a medium’s strength and the removal of elastic stresses are caused by a combination of acting forces (external and internal) and are realized with certain changes in a compression–tension medium.
Extremely high concentrations of Rn are usually associated with uranium deposits or highly sheared fault zones. The work [39] proposes monitoring the stress state of a landslide body by gas permeability, whose current operational control can be carried out naturally. In the case of a constant composition and flow density of volatile gases reaching a landslide from the bowels of the Earth, permeability will increase in an extension zone and decrease in a compression zone. Therefore, in relation to one or more selected parameters associated with the emanation of gases, one can evaluate the distribution of stresses. However, for the widespread implementation of the method, it is necessary to control the influence of other factors on the permeability of a medium and the level of radon emanation on a surface; in particular, seismic effects.
In recent years, seismic monitoring has increasingly been used in monitoring slope processes in order to develop methods for predicting collapses and movements [40,41,42,43]. Seismic monitoring makes it possible to control changes in the properties of a medium and, on the other hand, to register micro-events associated with the formation and development of cracks inside the ground. The process of crack propagation can generate signals with characteristics that vary depending on the stress concentration of microfractures and their spatial orientation. Heterogeneous media with highly fractured and altered rocks cause strong attenuation of HF signals, which determines a predominance of the low-frequency component of microseismic signals.
According to [39], in order to increase the reliability of results, it is recommended to use two measuring devices simultaneously for sampling in neighboring areas and repeat measurements until the results are within measurement errors.
Equipment and natural measurements: Measurements were made according to the scheme shown in Figure 2. A system that included three measurement points was used. The distance between the measuring points was 5 m. The volumetric activity of radon-222 was measured by an “Alfarad plus” complex (Figure 2).
The volumetric activity of 222Rn is determined based on the number of registered alpha particles during the decay of RaA atoms deposited on a semiconductor detector. The site where the measurement was made was previously cleared of vegetation and stones and loosened to a depth of 3–5 cm. Radon sampling was carried out directly into a chamber of a measurement unit. The complex operated in a “Cyclic sampling” mode and anOA20 measurement mode. Additionally, each point was equipped with a seismic station supplied with a Delta-03 recorder and seismic receivers SPV-3K (Figure 3). In the process of observations, several measurements were made, after which, at a distance of one meter from the first point, strokes were made with a manual tapper (sledgehammer) until the end of pumping for the next measurement (3 min).
The study area is located in the eastern part of the Sadono–Unalsky ore field and is confined to a plunging western flank of the Kholstinsky horst–brachiantic line. Moreover, this section is lowered along the Meridian Fault by 200–300 m. Igneous, metamorphic, and sedimentary rocks constitute the geological structure of the region. Igneous rocks are represented by intrusive, effusive, and vein varieties. Precambrian crystalline schists and gneisses are found among metamorphic rocks. Sedimentary rocks are represented by terrigenous deposits of the Mesozoic age.

3. Results and Discussion

When performing measurements on the Luar landslide (North Ossetia), sledgehammer strokes did not induce a change in the volumetric activity of radon. The experiment was repeated in an area of dense clay soils along a section of the Vladikavkaz–Gizel highway. As a result of the measurements, a response of the medium to external impact was obtained (Figure 4).
The impact on the surface of a consolidated medium causes a change in its permeability. At the same time, an increase in the volumetric activity of radon is accompanied by an increase in the spread of values around an average value in measured intervals. Such behavior of the medium is described by a model of turbid media proposed by A.V. Nikolaev [44], where the degree of turbidity of the medium is directly related to the variance of the measured parameter. In disturbed media, such as a landslide body, such effects were not observed during surface impacts. On the other hand, an interesting relationship has been established among the vibration level, radon emanation, and associated processes occurring in a geological environment, i.e., endogenous processes.
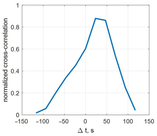
At the next stage, measurements were carried out at three points. In each time interval between measurements of radon volumetric activity, microseismic monitoring data were averaged. Analysis of the data showed that these measurements also show identical dynamics in measuring the level of microseisms over time (Figure 5). The distance between stations was sufficient to exclude the influence of local vibration sources in the immediate vicinity of the observation point. At the same time, a similar variation in the volumetric activity of radon was observed with a delay in time.
An impact on the soil environment at depth or processes in the environment itself, characterized by seismic vibrations registered on the surface, causes an increase in the intensity of radon emanation on the surface. This requires a certain time, which, in turn, can be calculated using a cross-correlation function between the radon volumetric activity and seismic amplitudes variations and is 34.2 s (Figure 6).
At the next stage, in addition to field observations, monitoring points were organized in Vladikavkaz city and Mikhaylovskoye settlement. Stations were located in basements of buildings with strip foundations, which are characterized by the absence of a screed or other floor covering (Figure 7). This created the necessary conditions for placing measuring equipment directly on a soil layer.
Results of measurements from three stations are shown in Figure 8, which clearly demonstrate the influence of local conditions on the nature of diurnal variations in the radon volumetric activity. Each point is characterized not only by a certain amplitude level but also by a different nature of variations.
Variations in the radon volumetric activity with atmospheric phenomena and seismic vibrations are shown in Figure 9. A regression was conducted using a support vector machine (SVM) with sample generation by a KFold algorithm, where a test dataset was 20%. SVM works well with small training samples, since its task is to find an optimal separating hyperplane that does not depend on sample size. SVM can suffer from an overfitting problem when working with small samples, so a cross-validation method (KFold algorithm) was used.
The clearest dependence was observed for atmospheric pressure; the coefficient of determination was 0.2, 0.65, and 0.64, respectively, for Telmana, Mikhailovskoye, and Gugkaeva points. Reliable values were not allocated for temperature; the maximum value of the coefficient of determination was 0.1. For seismic actions, the best regression results were obtained on a logarithmic scale. The clearest dependence was observed for seismic impacts at the Telman point, with a determination coefficient of 0.64 (for Mikhailovskoye and Gugkaeva points, determination coefficients were 0.03 and 0.26, respectively). An inverse relationship was obtained for the Gugkaeva point; however, at this point, minimal variation in the amplitudes of seismic oscillations was observed, suggesting that these variations were not sufficiently reflected in the trend.
To explore possible time-delay effects, cross-correlation was calculated for all parameters (Figure 10). For temperature, there is some deviation from a triangular shape for all points for a 30–36 h shift. At the Telman point, the shift is about 3 h; for Gugkaeva, it is 11 h; for Mikhailovsky, there is no clear peak. The time is the average between the other two points.
As a result of a joint regression of amplitudes of microseismic oscillations and atmospheric pressure, the coefficient of determination for the Telman point improved to 0.8. The resulting regression is shown in Figure 11:
log RVA = 0.20 log PGV − 2.15.56 log P + 625.72,
where
  • RVA—radon volumetric activity;
  • PGV—peak velocity of seismic vibrations, conventional units;
  • P—atmospheric pressure, mmHg.
Figure 11. Variation in the radon volumetric activity with amplitudes of microseismic vibrations, taking into account atmospheric pressure.
Figure 11. Variation in the radon volumetric activity with amplitudes of microseismic vibrations, taking into account atmospheric pressure.
Geosciences 14 00102 g011
The proximity of the course of microseismic oscillations and radon emanation either shows a connection of emanation with seismic effects on the environment or characterizes a common factor that manifests itself in both processes, characterized by periodicity, which is also found in both fields. One of the important parameters is the rate of radon migration in the environment and its changes under various influences, which implies synchronous measurements at different depths. The thickness of landslide masses is about 50 m, the thickness of a pebble stratum is 400 m, and the water level is 100–150 m. The active zone, into which seismic vibrations caused by surface sources penetrate, is also different. The rate of radon release increases with increasing porosity of the medium. The particle size of the medium is inversely proportional to the rate of radon release, i.e., with an increase in the grain size of the medium, the rate of radon release decreases. This effect may be associated with a decrease in the ratio of grain surface area to its volume, which leads to a decrease in a radon emanation coefficient [45,46].
Various experiments show that transient stresses can change permeability provided that stress amplitudes are large enough [47]. Shmonov et al. [48] applied oscillatory stresses to unfractured cores at high confining pressures and temperatures. The strain amplitudes were between 1 × 10−4 and 1 × 10−3 m/m, frequencies ranged from 0.05 to 20 Hz, and the duration of stressing was >15 min. At low temperatures, small permeability decreases of a few percent were typically found, and in one case, there was a threefold decrease after 40 min of stressing. Liu and Manga [49] performed similar experiments on already fractured sandstone cores saturated with deionized water, but they used only 5–10 cycles of deformation. The observed differences in the experiments are due to different combinations of the types of applied stresses (pore pressure fluctuations, axial strains, or axial stresses) and differences in fracture frequency. Fluctuations were in the range of 0.05–75 Hz. It is important to note that in all these experiments, the magnitude of transient deformations surpasses those that cause changes in the permeability of natural systems. Natural systems respond to deformation amplitudes of only about 10−6; in experiments, the strain amplitudes were 1 × 10−5–1 × 10−3 m/m [48,49,50,51]. In our measurements, velocity and surface fluctuations were recorded; stress in a plane seismic wave was equal to the ratio of the amplitude of a particle velocity to the wave propagation speed, so the velocity itself is proportional to stresses.
Possible mechanisms for changing and restoring permeability under the influence of mechanical vibrations are particle mobilization and the mobilization of drops and bubbles [47]. Some observations, such as changes in groundwater turbidity, suggest that transient stresses created by earthquakes change permeability by mobilizing colloids. Colloids, particles with an equivalent diameter of 1 nm to 10 µm, include clay minerals, weathering, and precipitation products, and environmental nanoparticles [52]. Several studies have investigated a relationship between periodic seismic stimulation and colloidal mobility, sometimes with associated permeability measurements. Much of this work has focused on the use of ultrasonic stimulation to reduce particle clogging near wellbores [53]. But, such phenomena are not observed in the cases under consideration, since high frequencies decay rapidly over distance. The most likely mechanism that explains changes in radon concentration in a seismic range is the mobilization of drops and bubbles. A non-wetting phase tends to exist as a collection of discrete droplets or bubbles dispersed in the wetting phase at low volume fractions.

4. Conclusions

Results of studies on the joint monitoring of seismic effects and radon emanation in various geological environments, clayey soils, thick boulder–pebble strata, and a powerful landslide, are presented. A stable connection between radon emanation and dynamic processes occurring in a geological environment and caused by external impacts has been established. As a result, the turbidity of a medium, as a statistical characteristic, can be generalized in terms of other media parameters, such as permeability, for example.
A relationship among the volumetric activity of radon, the intensity of microseismicvibrations, and atmospheric pressure has been studied. The best approximation has been obtained for a logarithm scale of seismic vibrations, and a velocity measure that is proportional to stresses in the medium has been used. An assessment of the time delay necessary for a manifestation of a change in the level of microseismic vibrations in response to a radon emanation field has been established and performed. This phenomenon can be characterized by the so-called “aftereffect time” of radon, whose physical mechanism is much more complicated, since it simultaneously consists of the emanation of radon by the medium and a change in its permeability for a radon flow from underlying rocks. Results of experimental observations show that even within a few kilometers, the nature of variations in the volumetric activity of radon can be different.
Gas permeability of the medium is one of the important factors in the extraction of metals by leaching, as it directly affects the speed, uniformity, and efficiency of the process. Understanding the factors that affect gas permeability and developing strategies to optimize it can greatly improve metal recovery efficiency by leaching, leading to the use of more sustainable and environmentally friendly methods in the mining and metallurgical industries. Future studies should focus on developing new methods for increasing gas permeability in various media and exploring the potential of new technologies, such as nanotechnology, to improve the efficiency of metal recovery by leaching.
The main findings suggest good perspectives for using microvibration impacts on leaching processes, so it may be applied even for heap leaching, and it does not need special transportation of materials. Vibrations from different technological processes can be “utilized in such way” by locating them close to processed heaps. Therefore, this fact must be considered in the planning of processing units, which can lead to economic benefits without additional costs. Additional research is required to confirm the described hypotheses so that the developed RVA model can be applied more generally.

Author Contributions

Conceptualization, V.B.Z.; data curation, D.A.M.; investigation, R.V.K. (Roman V. Klyuev); methodology, N.V.M., V.V.K. and V.Y.K.; resources, V.V.K., V.Y.K. and R.V.K. (Roman V. Kononenko); validation, A.L.G. and T.A.O.; visualization, T.A.O.; writing—original draft, D.A.M.; writing–review and editing, N.V.M. and V.B.Z. All authors have read and agreed to the published version of the manuscript.

Funding

This research received no external funding.

Data Availability Statement

Data are contained within the article.

Conflicts of Interest

The authors declare no conflicts of interest.

References

  1. Golik, V.I. Metal leaching technologies—The way of reanimation of mining Ossetia. Sustain. Dev. Mt. Territ. 2020, 2, 273–282. [Google Scholar] [CrossRef]
  2. Popov, M.G.; Popova, O.V. The possibility of complex studying for the geological environment during seismic-ecological monitoring in areas of increased environmental danger. Geol. Geophys. Russ. South 2021, 11, 152–164. [Google Scholar] [CrossRef]
  3. Golik, V.I.; Burdzieva, O.G.; Dzeranov, B.V. Ground geodynamics control by regulating stress level. Geol. Geophys. Russ. South 2020, 10, 147–160. [Google Scholar] [CrossRef]
  4. Golik, V.I.; Burdzieva, O.G.; Dzeranov, B.V. Geophysical monitoring of the development of stress-deformed ore massives. Geol. Geophys. Russ. South 2021, 11, 63–73. [Google Scholar] [CrossRef]
  5. Stogny, V.V.; Stogny, G.A.; Lyubimova, T.V. Geoecological risks of the Krasnodar region: The problem of integrated assessment of the geological hazards degree. Geol. Geophys. Russ. South 2021, 11, 121–133. [Google Scholar] [CrossRef]
  6. Chotchaev, K.O.; Burdzieva, O.G.; Zaalishvili, V.B. Influence of geodynamic processes on the geoecological state of high mountain areas. Geol. Geophys. Russ. South 2020, 10, 70–100. [Google Scholar] [CrossRef]
  7. Chotchaev, K.O.; Burdzieva, O.G.; Zaalishvili, V.B. Zoning of high mountainous areas by geoecological loads caused by geodynamic and climatic influences. Geol. Geophys. Russ. South 2021, 11, 81–94. [Google Scholar] [CrossRef]
  8. Nureev, R.R.; Pashkevich, M.A.; Kharko, P.A. Assessment of the impact of Copper Ore Enrichment Waste on Surface and Groundwater. Geol. Geophys. Russ. South 2022, 12, 169–179. [Google Scholar] [CrossRef]
  9. Klyuev, R.V.; Bosikov, I.I.; Mayer, A.V.; Gavrina, O.A. Comprehensive analysis of the effective technologies application to increase sustainable development of the natural technical system. Sustain. Dev. Mt. Territ. 2020, 2, 283–290. [Google Scholar] [CrossRef]
  10. Bosikov, I.I.; Klyuev, R.V.; Khetagurov, V.N.; Azhmukhamedov, I.M. Development of methods and management tools aerogasdynamics processes at mining sites. Sustain. Dev. Mt. Territ. 2021, 1, 77–83. [Google Scholar] [CrossRef]
  11. Bosikov, I.I.; Klyuev, R.V.; Tekiev, M.V. Analysis of spatial distribution of chemical elements of apatite-stafelite ore. Geol. Geophys. Russ. South 2021, 11, 137–157. [Google Scholar] [CrossRef]
  12. Bosikov, I.I.; Klyuev, R.V.; Silaev, I.V. Comprehensive analysis and assessment of Prospective gold-ore zones using modern geophysical methods. Geol. Geophys. Russ. South 2022, 12, 89–102. [Google Scholar] [CrossRef]
  13. Hoummady, E.; Golfier, F.; Cathelineau, M.; Truche, L.; Durupt, N.; Blanvillain, J.-J.; Neto, J.; Lefevre, E. A multi-analytical approach to the study of uranium-ore agglomerate structure and porosity during heap leaching. Hydrometallurgy 2017, 171, 33–43. [Google Scholar] [CrossRef]
  14. Ketcham, R.A.; Carlson, W.D. Acquisition, optimization and interpretation of X-ray computed tomographic imagery: Applications to the geosciences. Comp. Geosci. 2001, 27, 381–400. [Google Scholar] [CrossRef]
  15. Yang, B.H.; Wu, A.X.; Jiang, H.C.; Chen, X.S. Evolvement of permeability of ore granular media during heap leaching based on image analysis. Trans. Nonferrous Met. Soc. China 2008, 18, 426–431. [Google Scholar] [CrossRef]
  16. Barton, T.P.; Ziemer, P.L. The Effects of Particle Size and Moisture Content on the Emanation of Rn From Coal Ash. Health Phys. 1986, 50, 581–588. [Google Scholar] [CrossRef] [PubMed]
  17. Strong, K.P.; Levin, D.M. Effect of moisture content on random emanation from uranium ore and tailings. Health Phys. 1982, 42, 27–32. [Google Scholar] [CrossRef] [PubMed]
  18. Stranden, E.; Kolstad, A.K.; Lind, B. Radon exhalation: Moisture and temperature dependence. Health Phys. 1984, 47, 480–484. [Google Scholar] [PubMed]
  19. Bossew, P. The radon emanation power of building materials, soils and rocks. Appl. Radiat. Isot. 2003, 59, 389–392. [Google Scholar] [CrossRef]
  20. Chauhan, R.P.; Nain, M.; Kant, K. Radon difusion studies through some building materials: Efect of grain size. Radiat. Meas. 2008, 43, S445–S448. [Google Scholar] [CrossRef]
  21. Sakoda, A.; Ishimori, Y.; Hanamoto, K.; Kataoka, T.; Kawabe, A.; Yamaoka, K. Experimental and modeling studies of grain size and moisture content effects on radon emanation. Radiat. Meas. 2010, 45, 204–210. [Google Scholar] [CrossRef]
  22. Sakoda, A.; Ishimori, Y.; Yamaoka, K. A comprehensive review of radon emanation measurements for mineral, rock, soil, mill tailing and fly ash. Appl. Radiat. Isot. 2011, 69, 1422–1435. [Google Scholar] [CrossRef] [PubMed]
  23. Gavriliev, S.; Petrova, T.; Miklyaev, P. Factors influencing radon transport in the soils of Moscow. Environ. Sci. Pollut. Res. 2022, 29, 88606–88617. [Google Scholar] [CrossRef] [PubMed]
  24. Ye, Y.J.; Wang, L.H.; Ding, D.X.; Zhao, Y.L.; Fan, N.B. Inverse method for determining radon diffusion coefficient and free radon production rate of fragmented uranium ore. Radiat. Meas. 2014, 68, 1–6. [Google Scholar] [CrossRef]
  25. Ye, Y.J.; Zhao, Y.L.; Ding, D.X.; Wang, L.H.; Cao, Y.Q.; Fan, N.B. Experimental study on radon exhalation rule of heap-leaching uranium ore heap. Atom. Energy Sci. Technol. 2015, 49, 187–192. [Google Scholar] [CrossRef]
  26. Ye, Y.J.; Dai, X.T.; Ding, D.X.; Zhao, Y.L. Modeling and experimental examination of water level effects on radon exhalation from fragmented uranium ore. J. Environ. Radioact. 2016, 165, 219–226. [Google Scholar] [CrossRef] [PubMed]
  27. Ye, Y.J.; Zhang, Y.F.; Dai, X.T.; Ding, D.X. A universal laboratory method for determining physical parameters of radon migration in dry granulated porous media. J. Environ. Radioact. 2017, 177, 135–141. [Google Scholar] [CrossRef] [PubMed]
  28. Udoratina, V.V.; Yezimova, Y.Y.; Magomedova, A.S. Technique for Measuring Radon Volumetric Activity in Platform Regions. Phys. Solid Earth. 2020, 56, 558–569. [Google Scholar] [CrossRef]
  29. Bonczyk, M.; Chałupnik, S.; Wysocka, M.; Grygier, A.; Hildebrandt, R.; Tosheva, Z. The Determination of Radon/Thoron Exhalation Rate in an Underground Coal Mine—Preliminary Results. Int. J. Environ. Res. Public Health 2022, 19, 6038. [Google Scholar] [CrossRef] [PubMed]
  30. Ye, Y.; Wang, Z.; Liang, T.; Ding, D.; Feng, S.; Zhong, Y. Experimental study on radon exhalation behavior of heap leaching uranium ore column with dilute sulfuric acid. Environ. Sci. Pollut. Res. 2019, 26, 20308–20315. [Google Scholar] [CrossRef]
  31. Outkin, V.I.; Kozlova, I.A.; Yurkov, A.K. Radon monitoring as an indicator of a possible tectonic event. Physics of the Solid Earth 2020, 4, 132–143. [Google Scholar] [CrossRef]
  32. Hosoda, M.; Yamamoto, Y.; Harada, K.; Kori, T.; Fukushi, M.; Shimo, M. Experimental interpretation of physical and chemical characteristics of soil materials up on the radon and thoron exhalation rate. Jpn. J. Health Phys. 2007, 42, 89–97. [Google Scholar] [CrossRef]
  33. Pevnev, A.K. Through difficulties to the earthquake prediction. Geol. Geophys. Russ. South. 2020, 10, 82–94. [Google Scholar] [CrossRef]
  34. Zaalishvili, V.B.; Melkov, D.A.; Revazov, M.O. Interrelation of radon emanation with the level of external impact based on monitoring of large landslides in mountainous areas. Sustain. Dev. Mt. Territ. 2021, 13, 564–575. [Google Scholar] [CrossRef]
  35. Zaalishvili, V.B.; Yurkov, A.K.; Melkov, D.A.; Kozlova, I.A.; Kanukov, A.S.; Demezhko, D.Y.; Morozov, F.S. Assessment of sensitivity zone of radon and temperature measurements in study of process of tectonic earthquakes preparation. In Proceedings of the VIII Science and Technology Conference Contemporary Issues of Geology, Geophysics and Geo-Ecology of the North Caucasus (CIGGG 2018), Essentuki, Russia, 10–13 October 2018; pp. 338–342. [Google Scholar]
  36. Zaalishvili, V.B.; Chotchaev, K.O.; Melkov, D.A. Geodetic, geophysical and geographical methods in landslide investigation: Luar case study. In Proceedings of the E3S Web of Conferences: Topical Problems of Green Architecture, Civil and Environmental Engineering, TPACEE 2019, Online, 5 May 2020; EDP Sciences: Les Ulis, France, 2020; p. 01014. [Google Scholar] [CrossRef]
  37. Rodin, R.A. Measuring Complex for Monitoring of Radon, Thoron and Their Daughter Products “Alfarad Plus”. Manual. Alfards: Moscow. 2017. Available online: https://ntm.ru/UserFiles/File/document/ION/Aplus/Alpharad_manual.pdf (accessed on 1 January 2024).
  38. Tan, Y.L.; Xiao, D.T. The method for recalibration of thoron concentration reading of RAD7 and obtaining the thoron exhalation rate from soil surface. Nucl. Technol. Radiat. Prot. 2013, 28, 92–96. [Google Scholar] [CrossRef]
  39. Shuleikin, V.N.; Shchukin, G.G.; Kupovyh, G.V. Development of Methods and Means of Applied Geophysics—Atmospheric-Electrical Monitoring of Geological Heterogeneities and Zones of Geodynamic Processes [Monograph]; RGGMU: St. Petersburg, Russia, 2015; p. 206. Available online: https://www.elibrary.ru/item.asp?id=36687969 (accessed on 1 January 2024).
  40. Arosio, D.; Boccolari, M.; Longoni, L.; Papini, M.; Zanzi, L. Classification of Microseismic Activity in an Unstable Rock Cliff. In Advancing Culture of Living with Landslides, Volume 3: Advances in Landslide Technology, Proceedings of the 4th World Landslide Forum, Ljubljana, Slovenia, 29 May–2 June 2017; Mikoš, M., Arbanas, Ž., Yin, Y., Sassa, K., Eds.; Springer: Cham, Switzerland, 2017. [Google Scholar] [CrossRef]
  41. Arosio, D.; Longoni, L.; Papini, M.; Boccolari, M.; Zanzi, L. Analysis of microseismic signals collected on an unstable rock face in the Italian Prealps. Geophys. J. Int. 2018, 213, 475–488. [Google Scholar] [CrossRef]
  42. Walter, M.; Schwaderer, U.; Joswig, M. Seismic monitoring of precursory fracture signals from a destructive rockfall in the Vorarlberg Alps, Austria. Nat. Hazards Earth Syst. Sci. 2012, 12, 3545–3555. [Google Scholar] [CrossRef][Green Version]
  43. Idarmachev, S.G.; Cherkashin, V.I.; Idarmachev, I.S. Seismometric Monitoring of an Unstable Rock Mass in the Gunib district of Dagestan (North Caucasus). Geol. Geophys. Russ. South 2021, 11, 74–86. [Google Scholar] [CrossRef]
  44. Nikolaev, A.V. Seismic of Inhomogeneous and Turbid Media; Nauka: Moscow, Russia, 1973; p. 174. [Google Scholar]
  45. Megumi, K.; Mamuro, T. Emanation and exhalation of radon and thoron gases from soil particles. J. Geophys. Res. 1974, 79, 3357–3360. [Google Scholar] [CrossRef]
  46. Shweikani, R.; Giaddui, T.G.; Durrani, S.A. The effect of soil parameters on the radon concentration values in the environment. Radiat. Meas. 1995, 25, 581–584. [Google Scholar] [CrossRef]
  47. Manga, M.; Beresnev, I.; Brodsky, E.E.; Elkhoury, J.E.; Elsworth, D.; Ingebritsen, S.E.; Mays, D.C.; Wang, C.-Y. Changes in permeability caused by transient stresses: Field observations, experiments, and mechanisms. Rev. Geophys. 2012, 50, RG2004. [Google Scholar] [CrossRef]
  48. Shmonov, V.M.; Vitovtova, V.M.; Zharikov, A.V. Experimental study of seismic oscillation effect on rock permeability under high temperature and pressure. Int. J. Rock Mech. Min. Sci. 1999, 36, 405–412. [Google Scholar] [CrossRef]
  49. Liu, W.; Manga, M. Changes in permeability caused by dynamic stresses in fractured sandstone. Geophys. Res. Lett. 2009, 36, L20307. [Google Scholar] [CrossRef]
  50. Roberts, P.M. Laboratory observations of altered porous fluid flow behavior in Berea sandstone induced by low-frequency dynamic stress stimulation. Acoust. Phys. 2005, 51, 140–148. [Google Scholar] [CrossRef]
  51. Elkhoury, J.E.; Niemeijer, A.; Brodsky, E.E.; Marone, C. Laboratory observations of permeability enhancement by fluid pressure oscillation of in-situ fractured rock. J. Geophys. Res. 2011, 116, B02311. [Google Scholar] [CrossRef]
  52. Hochella, M.F., Jr.; Aruguete, D.; Kim, B.; Madden, A.S. Naturally occurring inorganic nanoparticles: General assessment and a global budget for one of Earth’s last unexplored geochemical components. In Nature’s Nanostructures; Barnard, A.S., Guo, H., Eds.; Pan Stanford: Singapore, 2012; pp. 1–42. [Google Scholar]
  53. Poesio, P.; Ooms, G.; van Dongen, M.E.H.; Smeulders, D.M.J. Removal of small particles from a porous material by ultrasonic irradiation. Transp. Porous Media 2004, 54, 239–364. [Google Scholar] [CrossRef]
Figure 2. Layout of points for measuring the volumetric activity of radon and seismic vibrations (a) and an overview of sites: mountainous part Luar (b) and plane part Gizel (c).
Figure 2. Layout of points for measuring the volumetric activity of radon and seismic vibrations (a) and an overview of sites: mountainous part Luar (b) and plane part Gizel (c).
Geosciences 14 00102 g002
Figure 3. Location of measurement points (a) and equipment of the complex monitoring (b).
Figure 3. Location of measurement points (a) and equipment of the complex monitoring (b).
Geosciences 14 00102 g003
Figure 4. Relative change in the volumetric activity of radon after dynamic impacts on the surface of the soil mass at Luar and Gizel test sites, 40 s later after record start at different distances from a source: (a) 1 m; (b) 6 m; (c) 11 m.
Figure 4. Relative change in the volumetric activity of radon after dynamic impacts on the surface of the soil mass at Luar and Gizel test sites, 40 s later after record start at different distances from a source: (a) 1 m; (b) 6 m; (c) 11 m.
Geosciences 14 00102 g004
Figure 5. Measurements of the radon volumetric activity (a) and the level of microseismic vibrations (b).
Figure 5. Measurements of the radon volumetric activity (a) and the level of microseismic vibrations (b).
Geosciences 14 00102 g005
Figure 6. Normalized cross-correlation between the radon volumetric activity and seismic amplitude variations.
Figure 6. Normalized cross-correlation between the radon volumetric activity and seismic amplitude variations.
Geosciences 14 00102 g006
Figure 7. Points of complex measurements, located in basements of buildings: (a) Vladikavkaz, Telmana str.; (b) Mikhaylovskoye settlement; (c) Vladikavkaz, Gugkaevastreet.
Figure 7. Points of complex measurements, located in basements of buildings: (a) Vladikavkaz, Telmana str.; (b) Mikhaylovskoye settlement; (c) Vladikavkaz, Gugkaevastreet.
Geosciences 14 00102 g007
Figure 8. Variations in the volumetric activity of radon.
Figure 8. Variations in the volumetric activity of radon.
Geosciences 14 00102 g008
Figure 9. Variation in the radon volumetric activity with atmospheric pressure (a), temperature (b), and the level of microseismic vibrations (c).
Figure 9. Variation in the radon volumetric activity with atmospheric pressure (a), temperature (b), and the level of microseismic vibrations (c).
Geosciences 14 00102 g009
Figure 10. Normalized cross-correlation functions of the radon volumetric activity with atmospheric pressure (a) and temperature (b) and the level of microseismic vibrations (c).
Figure 10. Normalized cross-correlation functions of the radon volumetric activity with atmospheric pressure (a) and temperature (b) and the level of microseismic vibrations (c).
Geosciences 14 00102 g010
Disclaimer/Publisher’s Note: The statements, opinions and data contained in all publications are solely those of the individual author(s) and contributor(s) and not of MDPI and/or the editor(s). MDPI and/or the editor(s) disclaim responsibility for any injury to people or property resulting from any ideas, methods, instructions or products referred to in the content.

Share and Cite

MDPI and ACS Style

Zaalishvili, V.B.; Melkov, D.A.; Martyushev, N.V.; Klyuev, R.V.; Kukartsev, V.V.; Konyukhov, V.Y.; Kononenko, R.V.; Gendon, A.L.; Oparina, T.A. Radon Emanation and Dynamic Processes in Highly Dispersive Media. Geosciences 2024, 14, 102. https://doi.org/10.3390/geosciences14040102

AMA Style

Zaalishvili VB, Melkov DA, Martyushev NV, Klyuev RV, Kukartsev VV, Konyukhov VY, Kononenko RV, Gendon AL, Oparina TA. Radon Emanation and Dynamic Processes in Highly Dispersive Media. Geosciences. 2024; 14(4):102. https://doi.org/10.3390/geosciences14040102

Chicago/Turabian Style

Zaalishvili, Vladislav B., Dmitry A. Melkov, Nikita V. Martyushev, Roman V. Klyuev, Vladislav V. Kukartsev, Vladimir Yu. Konyukhov, Roman V. Kononenko, Angelika L. Gendon, and Tatiana A. Oparina. 2024. "Radon Emanation and Dynamic Processes in Highly Dispersive Media" Geosciences 14, no. 4: 102. https://doi.org/10.3390/geosciences14040102

APA Style

Zaalishvili, V. B., Melkov, D. A., Martyushev, N. V., Klyuev, R. V., Kukartsev, V. V., Konyukhov, V. Y., Kononenko, R. V., Gendon, A. L., & Oparina, T. A. (2024). Radon Emanation and Dynamic Processes in Highly Dispersive Media. Geosciences, 14(4), 102. https://doi.org/10.3390/geosciences14040102

Note that from the first issue of 2016, this journal uses article numbers instead of page numbers. See further details here.

Article Metrics

Back to TopTop