Skip Content
You are currently on the new version of our website. Access the old version .
AnimalsAnimals
  • This is an early access version, the complete PDF, HTML, and XML versions will be available soon.
  • Article
  • Open Access

6 February 2026

GWAS-Identified SNPs and Candidate Genes Influencing Sex in Loach (Misgurnus anguillicaudatus)

,
,
,
,
,
and
1
College of Fisheries, Huazhong Agricultural University, Wuhan 430070, China
2
Guangxi Aquaculture Introduction and Breeding Center, Nanning 530001, China
3
Key Laboratory of Southwest China Wildlife Resources Conservation, China West Normal University, Nanchong 637009, China
*
Authors to whom correspondence should be addressed.
Animals2026, 16(3), 524;https://doi.org/10.3390/ani16030524 
(registering DOI)
This article belongs to the Section Animal Genetics and Genomics

Simple Summary

Loach (Misgurnus anguillicaudatus) has high nutritional value and is one of the important edible freshwater fish in East Asia. In particular, female loach is popular with consumers because of its large size. Thus, genetic improvements in all-female breeding of loaches better aligns with market demands. Elucidating the mechanism of sex regulation is critical to achieving monosex breeding in aquatic animals. However, the genetic basis for controlling the sex of loaches remains unclear at present. This study performed a genome-wide association study on male and female loaches, identifying sex-associated SNPs and important candidate genes. Notably, a sex-specific SNP marker that effectively identifies the genetic sex of loaches was developed. These findings will advance all-female loach breeding to enhance cultivation efficiency and economic value.

Abstract

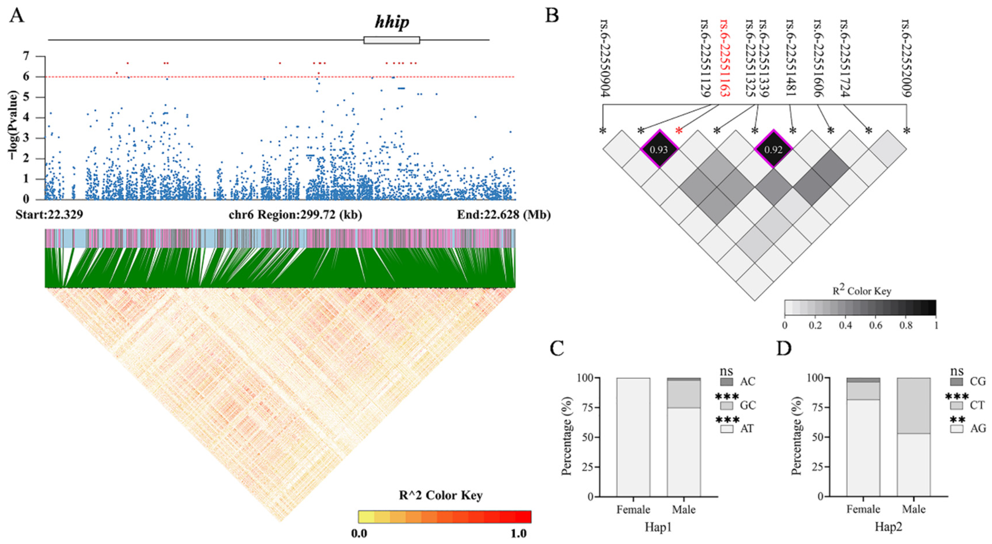
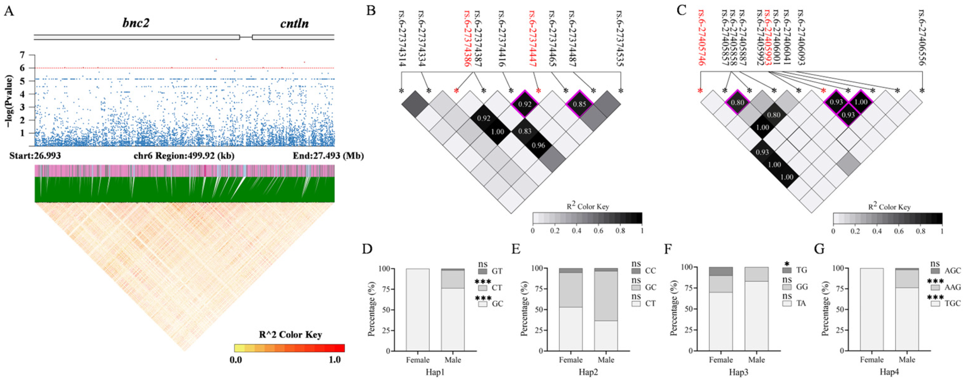
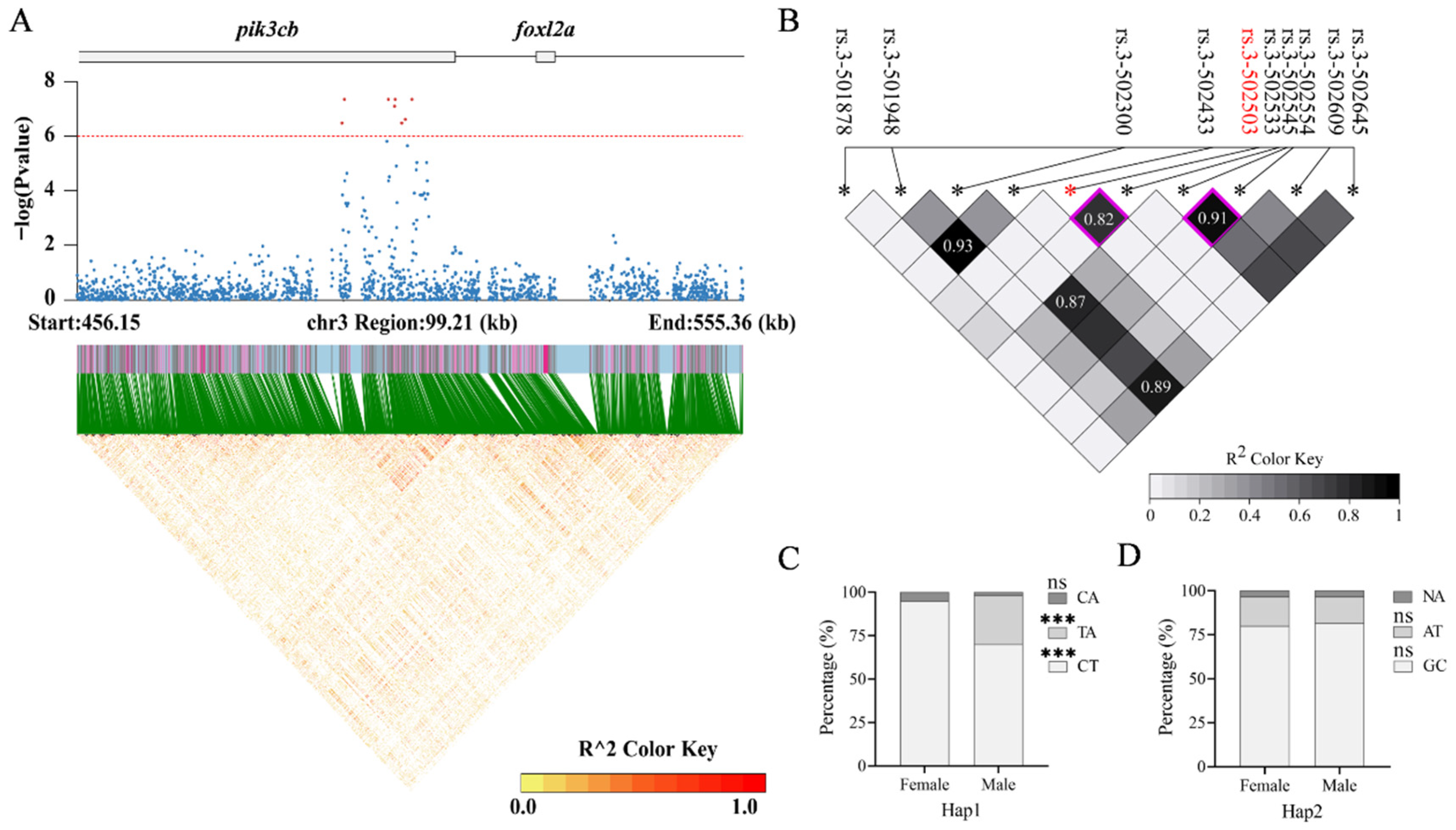
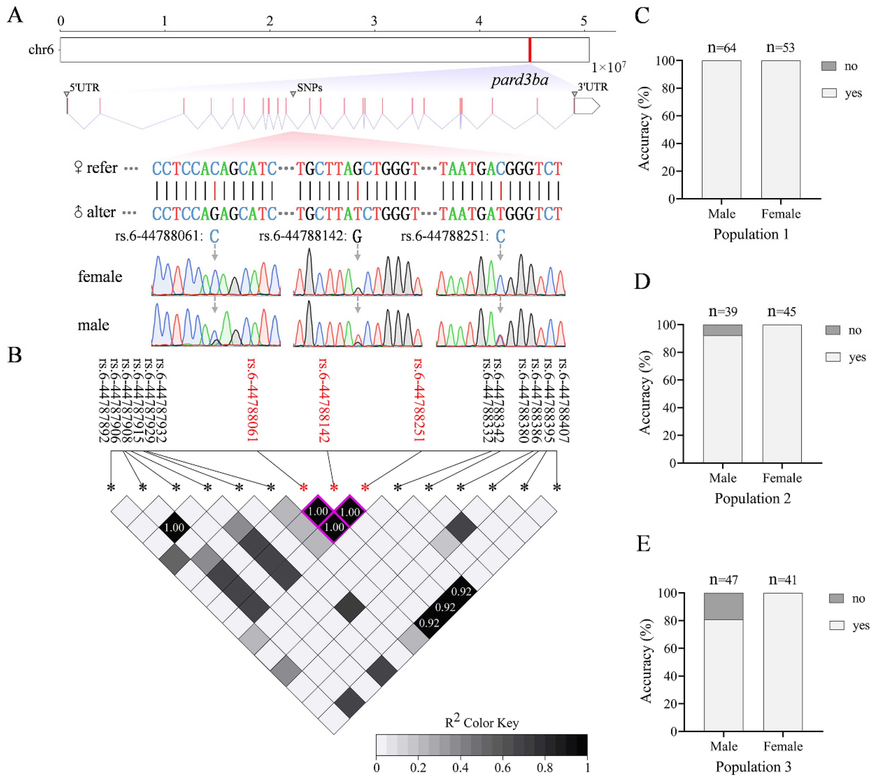
Loach (Misgurnus anguillicaudatus) is a small benthic fish favored by consumers in East Asia. Female loaches exhibit greater production value due to their larger size and higher meat yield. Therefore, controlling the sex of loach should be studied to implement an all-female breeding strategy. This study identified sex-related SNP markers and candidate genes in loach through GWAS. Genotyping male and female populations with WGRS revealed 84 SNPs labeled as associated with sex. Distinct SNP peaks appeared on Chr6 and Chr3, with over half of the sex-associated SNPs located on Chr6. Within these sex-associated regions, 15 key candidate genes related to sex and reproduction were identified, including hemgn and foxl2a. Among these genes, pik3cb on Chr3 and hhip, cntln, and pard3ba on Chr6 have multiple sex-associated haplotypes that can be utilized for subsequent monosex breeding. Notably, a highly male-linked SNP marker was identified on pard3ba, whose genotype is consistent with the male heterogamete (XX/XY). Through gene enrichment analysis and expression validation, signaling pathways such as TGF-β, FoxO, and mTOR were identified as being involved in sex regulation. This study provides molecular markers for sex-controlled breeding in loach, facilitating in-depth research into the mechanisms of sex regulation in loach.

Article Metrics

Citations

Article Access Statistics

Article metric data becomes available approximately 24 hours after publication online.