Simple Summary
Rhipicephalus (Boophilus) microplus, commonly known as the cattle tick, is an ectoparasite that affects all terrestrial vertebrates, including livestock. As animal husbandry is the backbone of Pakistan’s economy, tick infestation results in significant economic losses for farmers annually. Given the reported resistance of various tick species to chemical acaricides, a recent study investigated the effectiveness of Pinus roxburghii plant extract in controlling tick populations. This study observed that the plant extract showed high efficacy in vitro against different tick stages in adult immersion test and larval packet test. Additionally, the in silico approach confirmed the in vitro results. This revealed a strong binding interaction between the plant’s phytochemicals, particularly catechin and myricetin, and the GABA tick protein in a molecular docking study with a docking score of −7.7 and −7.6 kcal/mL, respectively. As a result, this study suggests the use of P. roxburghii as a promising anti-tick agent.
Abstract
Pinus roxburghii, also known by the name “Himalayan chir pine,” belongs to the Pinaceae family. Rhipicephalus (Boophilus) microplus tick is one of the most significant bovine ectoparasites, making it a major vector of economically important tick-borne diseases. The researchers conducted adult immersion tests (AIT) and larval packet tests (LPT) to investigate the acaricidal effect of P. roxburghii plant extract on R. (B.) microplus and its potential modulatory function when used with cypermethrin. Eggs were also assessed for their weight, egg-laying index (IE), hatchability rate, and control rate. After exposure to essential extract concentrations ranging from 2.5 to 40 mg/mL for 48 h, adult female ticks’ oviposition inhibition and unfed R. (B.) microplus larvae’s mortality rates were analyzed. Engorged females exposed to P. roxburghii at 40 mg/mL had reduced biological activity (oviposition, IE) compared to positive and negative controls. A concentration of 40 mg/mL of P. roxburghii caused 90% mortality in R. (B.) microplus larvae, whereas cypermethrin (the positive control) caused 98.3% mortality in LPT. In AIT, cypermethrin inhibited 81% of oviposition, compared to the 40 mg/mL concentration of P. roxburghii, which inhibited 40% of the ticks’ oviposition. Moreover, this study assessed the binding capacity of selected phytocompounds with the targeted protein. Three servers (SWISS-MODEL, RoseTTAFold, and TrRosetta) recreated the target protein RmGABACl’s 3D structure. The modeled 3D structure was validated using the online servers PROCHECK, ERRAT, and Prosa. Molecular docking using Auto Dock VINA predicted the binding mechanisms of 20 drug-like compounds against the target protein. Catechin and myricetin showed significant interactions with active site residues of the target protein, with docking scores of −7.7 kcal/mol and −7.6 kcal/mol, respectively. In conclusion, this study demonstrated the acaricidal activity of P. roxburghii extract, suggesting its potential as an alternative natural acaricide for controlling R. (B.) microplus.
1. Introduction
Ticks, which are destructive blood-sucking ectoparasites, cause huge economic losses and food insecurity to both livestock and wildlife [1]. Ticks and tick-borne diseases result in losses of between $13.9 and $18.7 billion per year and a nearly $3 billion deficit in hides and skins for cattle alone [2,3]. These parasites transmit a wide range of protozoan, viral, and bacterial infections that have adverse effects on both livestock and human health. Rhipicephalus, Haemaphysalis, Hyalomma, and Ornithodoros are the most common tick genera infesting humans and animals in Pakistan, where they are widespread [4,5]. Hyalomma and Rhipicephalus species are a significant threat to livestock productivity in Pakistan, and Rhipicephalus (Boophilus) microplus, commonly known as the cow tick, is responsible for transmitting tick fever caused by Babesia (B.) bovis, B. bigemina, and Anaplasma marginale in this country and globally [6,7].
Parasite resistance has become a significant threat globally, and the use of anti-parasitic drugs by livestock breeders themselves has caused a drug-resistant population, resulting in substantial economic losses in animal productivity [8]. Several genes linked to acaricide resistance have been studied, including the octopamine/tyramine (OCT/Tyr) receptor gene [9] and the C190A alleles of R. (B.) microplus [10]. To address tick resistance, research has led to the development of new management measures, including the selective breeding of tick-resistant cattle, biological control [11,12,13], and the use of entomopathogenic bacteria and fungi [14]. In addition, plant extracts have been studied as an alternative to acaricides for tick populations that are both sensitive [15,16] and resistant [17] to acaricides.
Pinus roxburghii Sargent (family: Pinaceae) is a plant with a long history of medicinal use and is commonly known as “chir pine” [18]. Pinus roxburghii is a widely distributed tree species found in the Himalayas across Nepal, India, and Pakistan [19]. P. roxburghii has a variety of traditional uses [20] and is commonly used in Ayurvedic medicine [21]. It has been used in other parts of its range to treat various conditions, including bronchitis, diaphoresis, ulcers, inflammation, and itching. The present study investigates the potential of P. roxburghii as an acaricide against R. (B.) microplus through in vitro and in silico experiments. Previous studies have reported several therapeutic properties of P. roxburghii, including antioxidant, antidyslipidemic [20], anti-inflammatory [22], anti-cancer [23], antimicrobial [24], and antidiabetic effects [25], while no acaricidal potential has been reported until now.
The potential use of phytochemicals to target the Gamma-aminobutyric acid (GABA) receptor in ticks, which is essential for their physiological functions, has received growing interest due to its potential to hinder tick nervous system activity, disrupt tick feeding and reproductive processes, and ultimately provide a more sustainable substitute to synthetic acaricides that are becoming more resistant. Hence, additional studies are required to recognize and enhance the utilization of GABA-targeting phytochemicals for tick management [26,27,28].
GABA is a major inhibitory neurotransmitter in vertebrates [29,30]. When released from synaptic vesicles, GABA binds to metabotropic G-protein-coupled receptors or chloride-conducting ligand-gated ion channels [31,32]. GABACls are present in insects and other arthropods [33]. GABACl receptors in insects and arthropods are responsible for muscle relaxation in peripheral neuromuscular locations and inhibitory potentials for neural impulse integration in the central nervous system [34]. Previous studies have demonstrated that the insecticides lindane and cyclodiene [35,36], as well as avermectin and milbemycin [37,38,39], target GABACls. In addition, pesticides such as fipronil, dieldrin, and isoxazoline can antagonize GABA-gated chloride channels in R. (B.) microplus [31]. Dieldrin-resistant mutations in the tick R. (B.) microplus have been reported by Hope, et al. [40]. Furthermore, the GABACls gene has a mutation at codons 868–869 that causes a change from the amino acid Thr to the amino acid Leu.
As the southern cow tick has developed resistance to acaricides, there is a growing need to develop new chemical compounds as part of an integrated tick management strategy. One approach being targeted is the use of natural products, particularly acaricides derived from botanical sources, to counter the increasing frequency of acaricide-resistant tick strains. This study aims to investigate the effectiveness of a crude extract from P. roxburghii in controlling R. (B.) microplus at various life cycle stages and to use in silico methods to identify potential inhibitors of RmGABACl.
2. Materials and Methods
2.1. Collection of Plant Material and Preparation of Extracts
Pinus roxburghii leaves used in this study were provided from Mardan, Kyber Pakhtunkhwa, Pakistan (coordinates 34.1986° N, 72.0404° E). The leaves were rinsed with running water and sent to the herbarium at the Department of Botany of the Abdul Wali Khan University Mardan for identification. They were identified as P. roxburghii with accession number Awkum.Bot.182.1.2. The leaves were then air-dried for 15 days at room temperature (25 ± 3 °C), followed by grinding using a grinder (YUEYUEHONG Model: HC-3000A, Zhejiang, China) to obtain a thick powder. The powdered leaves were soaked in 96% concentrated ethanol at a ratio of 1:10 (w/v) to create an extract. Using an orbital shaker incubator (labForce Model 1165U07, Thomas Scientific, Swedesboro, NJ, USA) at 200 rpm, the solution was then shaken. After that, it was filtered three times using Whatman No. 1 filter paper (pore size: 25 µm). The filtered solution was concentrated by evaporation in a rotary evaporator (BUCHI Rotavapor Model: R-300, Flawil, Switzerland) at 40 °C under a vacuum to create a stock solution. Further dilutions were made at concentrations of 2.5, 5, 10, 20, and 40 mg/mL (w/v, with the weight in mg of stock solution dissolved in volume in mL of distilled water) in 95% ethanol. Once the concentrations were ready, they were stored in the refrigerator at 4 °C until their application, which should not exceed one month.
2.2. Collection and Identification of Rhipicephalus (Boophilus) microplus Ticks
Engorged female ticks were collected from cattle that had not been treated with any type of chemical acaricide in a remote area of Mardan, Pakistan. These ticks were morphologically identified as R. (B.) microplus under a stereozoom microscope using standard tick identification keys [41]. Ticks were cleaned and decontaminated by washing them in distilled water containing 1% sodium hypochlorite and drying them with sterile paper towels in the laboratory. Engorged adult female ticks were used for AIT and LPT in this investigation. To encourage egg production, female ticks were incubated at 27 °C and 80% RH. After 10 days of incubation, unfed larvae were removed and placed in plastic syringes.
2.3. Adult Immersion Test
The AIT was performed according to standards [42]. First, a total of 210 female ticks were weighed and randomly assigned, with 10 female ticks each, to immerse in one of five concentrations (2.5, 5, 10, 20, and 40 mg/mL) of P. roxburghii for 2–3 min. Distilled water was used as a negative control, while 0.6 mL of cypermethrin was used as a positive control. Petri dishes were lined with filter paper to house the 10 ticks. After treatment, ticks in each Petri dish were left at room temperature for 24 h. After 24 h, ticks were moved to muslin-lined glass vials, placed in desiccators, and stored at 28 ± 2 °C with 85 ± 2% relative humidity in an incubator (BioLAB, Model BIBD-101, Toronto, ON, Canada). Tick oviposition and mortality rates were tracked for up to 20 days. The total number of eggs laid by adult ticks exposed to different treatments and tick mortality were recorded. The experiment was carried out in triplicate, and a fresh concentration of the extract was used each time. The same incubation conditions were used, and the hatching rate was determined. The inhibition of oviposition (% IO) was calculated using the given equation:
The egg-laying index = mean weight of eggs laid ÷ mean weight of engorged females as described by [43].
2.4. Larval Packet Test
The LPT was carried out according to standards [42]. A Whatman No. 1 filter paper measuring 3.75 cm by 8.5 cm was covered with 0.6 mL of the extract’s concentration. After 30 min in a 37 °C incubator, the filter paper was to absorb all the phytochemicals. Folding the rectangles in half and sealing them with tape created a pocket that tick larvae could potentially inhabit. Using a paintbrush, approximately 100 larvae (12 days old) were placed in each filter paper pocket. Using adhesive tape, the tops of the packets containing 100 12-day-old larvae were sealed. The packets were placed in an incubator set at 28 ± 1 °C and 85 ± 5% RH. At 24 and 48 h, the packets were opened, and the dead larvae (larvae without light or needle reflexes) were determined. The process was repeated for all the concentrations (2.5 to 40 mg/mL) three times (triplicates), and the same process was performed for the positive control (cypermethrin) and negative control (distilled water) groups using 0.6 mL of ethanol. The number of larvae that died after 24 and 48 h were recorded to determine the lethal concentration (LC) and lethal time (LT). To calculate the fiducial confidence limits (CL) for these values, probit analysis was performed according to Robertson and Liber [44], Finney [45], Wheeler, et al. [46] calculations.
2.5. Target Sequence Retrieval
The protein sequence of the R. (B.) microplus GABA-gated chloride channel (RmGABACl) with accession no. KF881797 was obtained from the UniProtKB database in a FASTA file format. The protein’s FASTA sequence was used for further study and model building.
2.6. Modeling of the RmGABACl 3D Structure
The revised three-dimensional structure of RmGABACl was determined using two approaches (homology modeling and ab initio design). Homology modeling calculates a protein’s three-dimensional structure using the sequence alignments of homologous proteins as templates. Since the target protein and its template have a high sequence homology rate (>30%), the homology model may be reliable [47]. Ab initio design uses tens of thousands of three-dimensional Protein Data Bank (PDB) models to predict the protein’s structure using machine learning and deep learning. Several studies have used both methods to study protein structure and function [48,49].
2.7. Protein Template Search and Homology Modeling
Protein templates were found following recommendations [48]. PSI-BLAST (https://blast.ncbi.nlm.nih.gov/Blast.cgi, accessed on 11 September 2022) and HHpred (https://toolkit.tuebingen.mpg.de/tools/hhpred, accessed on 12 September 2022) were used to compare sequences. The best template was found based on species, sequence coverage/probability, E-value, and sequence identity. Finally, the three-dimensional structure of RmGABACl was designed via the SWISS-MODEL service (https://swissmodel.expasy.org/, accessed on 12 September 2022) using the best template (PDB ID: 6hug.1.B; resolution 3.10 Å) of the PDB database.
2.8. Ab Initio 3D Structure Design of RmGABACl
RmGABACl’s three-dimensional structure was predicted using Robetta and TrRosetta from CAMEO (http://cameo3d.org, accessed on 15 September 2022). Using the automated capabilities of the Robetta server, the protein’s structure was predicted and analyzed. Comparative modeling and de novo structure prediction approaches are used to create structural models from input sequences for structure prediction [50]. TrRosetta is a professional server for predicting three-dimensional structures of proteins by using machine learning and deep learning approaches [51].
2.9. Model Evaluation of RmGABACl
To ensure the stereochemical stability of the projected models, the PROCHECK module of the PDBSum server 15 was used to verify the percentage of residues in the allowed and favored regions, the glycine and proline residues, the dihedral angle orientations (both phi and psi), and conformations of the backbone [52]. Qualitative evaluation procedures (probable residues residing at a particular distance and observed interactions between model and solvent, i.e., solvation17) were based on ProSA analysis [53]. The values of the ERRAT (non-bounded atoms’ interaction and distribution statistics) score values were used to confirm the product’s quality [54].
2.10. Blind Docking Analysis
The blind docking investigation used AutoDock Vina. With its help, how ligands interact with macromolecules may be better understood and predicted. AutoDockTools (ADT), a free graphical user interface (GUI) for the AutoDockVina software (http://vina.scripps.edu/download.html, accessed on 19 September 2022), was used for molecular docking investigations [55]. After conducting an extensive literature review, we have identified specific phytochemicals found in P. roxburghii that have previously demonstrated pharmacological, biochemical, and potential biological activity against various parasites and insects. Our selection process for these twenty phytochemicals was based on strong evidence of their bioactivity in previous studies and their chemical structures, which were readily available in the PubChem database. In this study, twenty phytochemicals obtained from P. roxburghii were used in docking experiments, which were originally identified and analyzed by Aditi, et al. [56] in a related article. The twenty compounds were docked against the RmGABACl protein using AutoDockVina using the default methodology. With an x, y, and z grid point spacing of 0.375 Å, a box with 60 x, 60 y, and 40 z grid points was constructed. The coordinates for the central square on the grid are 30.66 Å, −7.348 Å, and 18.397 Å degrees. The binding energies of nine distinct conformations of each ligand were calculated and ranked using Auto Dock Vina scoring tools. Post-docking studies were performed using the Discovery Studio Visualizer. Target receptor and ligand interactions were examined using the Discovery Studio visualizer by choosing the conformations with the least free binding energy. PDBQT files were generated from processed protein and ligand structures, with rotational torsions for ligands enabled and proteins presumed to be stiff. During docking, a completeness of 2000 was used, and the entire protein was covered by the receptor grid.
2.11. Molecular Dynamics Simulation of the Ligand-Receptor Complex
Molecular dynamics simulations are run using the iMOD server. iMODS facilitates the study of such modes by constructing realistic transition paths between two homologous structures [57]. The iMOD server uses normal mode analysis to determine internal coordinates, which in turn enables protein stability assessment (NMA). Methods such as main-chain deformability plots, B-factor values, eigenvalues, covariance matrices, and the elastic network model may be used to demonstrate the protein’s stability.
2.12. Statistical Analyzes
All statistical analyses were performed in R version 4.2.0 [58] using the R Studio [59]. A one-way analysis of variance (one-way ANOVA) with post hoc Tukey’s HSD test was performed to statistically evaluate the difference in significance between larval mortality rates at 24 and 48 h and %IO for each concentration using the “agricolae” R package [60]. To determine the lethal concentration (LC) and lethal time (LT) [61] and their corresponding chi-square values for the ethanolic extract, we used probit analysis [45] with a heterogeneity significance (p-value) of 0.05 and a fiduciary confidence limit of 95% using the “ecotox” R package [62]. The results were visually displayed using the “ggplot2” R package [63].
3. Results
3.1. Adult Immersion Test
Table 1 and Figure 1C show the percentage of oviposition inhibition for R. (B.) microplus treated with varying doses of the extract. All concentrations of the extract induced a change in egg hatching to some extent in all replicates. The %IO increased with higher concentrations, although these values were not statistically significant compared to the positive control group. The higher concentrations of 20 and 40 mg/mL caused a significant inhibition of oviposition by 33% and 40%, respectively, which is 50% compared to the positive control cypermethrin (81%). Values at lower concentrations were 11%, 17%, and 25% for 2.5, 5, and 10 mg/mL, respectively.
Table 1.
The % mean values ± its standard deviation for different concentrations of Pinus roxburghii plant leaves extract on R. (B.) microplus larval mortality at 24 and 48 h as well as the inhibition of oviposition in adult female R. (B.) microplus.
Figure 1.
(A) The 50% and 90% log transformed lethal concentration values log(LC50 and LC90) ± its log-transformed confidence limits log(LCL and UCL) of larval mortality; (B) The log-transformed lethal time values for 50% and 90% lethality of larvae log(LT50 and LT90) ± its log-transformed confidence limits log(LCL and UCL), (C,D) show the one-way ANOVA and post hoc Tukey test showing the significant difference in varying concentrations of %IO and larval mortality, respectively (Bars containing no similar letters are significantly different by Tukey’s HSD test at the 5% level of significance (p < 0.05)).
3.2. Larval Packet Test
LC50, LC90, LT50, LT90, slope, chi-square (X2), intercept, and p-values for various concentrations of extracts at varying time intervals were calculated based on the dose-mortality response of collected unfed larvae ticks of R. (B.) microplus using different extracts (Table 2 and Figure 1). The mean larval mortality of P. roxburghii at 20 and 40 mg/mL was statistically significant compared to the positive control (cypermethrin) according to the post hoc Tukey’s HSD test, as shown in Table 1 and Figure 1D. The LC50 and LC90 values were calculated as 4.530 (3.937–5.124) mg/mL and 33.549 (27.881–42.093) mg/mL, respectively, at 48 h intervals, as shown in Table 2. The LT50 and LT90 values at the highest concentration of 40 mg/mL were 25.82 (24.11–27.38) and 48 (44.18–53.52) h, respectively, as shown in Table 3.
Table 2.
The 50% and 90% lethal concentration values of Pinus roxburghii on the in vitro R. (B.) microplus larval mortality at 24 and 48 h.
Table 3.
The lethal time values for 50% and 90% mortality at various concentrations of Pinus roxburghii against R. (B.) microplus larvae.
3.3. RmGABACl Model Evaluation
The results suggest that PDB ID 6hug.1.B (resolution 3.10 Å), which has the highest sequence identity (42.17%) and species resemblance to RmGABACl, should be further investigated. However, upon comparing the 6hug.1. B and RmGABACl amino acid sequences, it was found that 6hug.1.B was 210 amino acids shorter than RmGABACl. As a result, homology modeling using 6hug.1.B as a template makes it challenging to acquire the whole structure of RmGABACl. Thus, the entire model of RmGABACl was built using ab initio design and then compared to homology models (Figure S2).
Figure 2 and Supplementary Figures S1 and S2 display the results of the RmGABACl models generated by three servers (SWISS-MODEL, RoseTTAFold, and TrRosetta). The SWISS-MODEL-predicted model had a Prosaweb Z score of −3.27 and an ERRAT value of 77.79, indicating its reliability. The PROCHECK analysis showed that 80.6% of the amino acid residues were in favored regions, 15.5% in allowed regions, 1.9% in generous regions, and 1.9% in disallowed regions, as seen in Supplementary Figure S1. These findings suggest that the model has minimal regional errors, is compatible with the amino acid sequence, and has appropriate stereochemistry for the main chain conformation. The RoseTTAFold and TrRosetta servers used the ab initio design process to create RmGABACl models that included all amino acid residues in relation to the homology model. The model assessment results of the RoseTTAFold server were acceptable. Its projected amino acid sequence structure was shorter than that of RmGABACl, and the model’s ERRAT value was 92.218, with a Prosaweb Z score of −7.06, indicating a reliable model prediction. According to the PROCHECK analysis, 88.7% of the amino acid residues were in the favored region, 8.5% in the allowed region, 1.5% in the generous region, and 1.3% in the disallowed region (Supplementary Figure S2). However, the model built by RoseTTAFold still had accuracy flaws. On the other hand, the model created using the TrRostta server was consistent and reliable, with an ERRAT value of 91.82 and Z-scores from the ProSA web of −4.92. The PROCHECK analysis showed that 94.2% of amino acid residues were in the favored region, 4.1% in the allowed region, 0.4% in the generous region, and 1.3% in the forbidden region (Figure 2). Therefore, the 3D model of RmGABACl built by the TrRosetta server was found to be more reliable and suitable for further investigation.
Figure 2.
Validation plots and scores for the TrRosetta server’s predicted 3D structure of RmGABACls showing (A) the Ramachandran plot where the red, yellow and black colors represents most favorable, favorable, and disallowed region respectively, Phi and Psi bond represent torsion angle which predict the possible conformation of the peptides. (B) the ERRAT’s overall quality factor value, and (C) the PROSA servers’ Z-score values.
3.4. Molecular Docking Analysis
Molecular docking analysis of selected compounds from Pinus roxburghii showed a better docking score against RmGABACl. Catechin exhibited an exceptional inhibition capacity, with a binding energy value of −7.7 kcal/mol. The hydrogen-bound molecules in the target protein were separated by less than 3.5 Å, indicating a robust hydrogen-bonding connection between the protein and ligands. Catechin revealed four hydrogen bonding interactions with the target receptor, with bond lengths between 2.69 and 1.98 Å, intertwining the amino acid residues of Arg−96, Gln-97, Ser-98, and Arg-160. The amino acid residues of Arg-151, Phe-159, and Arg-96 were in hydrophobic contact. Figure 3C,E depicts the catechin-containing amino acid residue’s hydrogen bonds and hydrophobic interactions with the target protein. Similarly, myricetin exhibited the highest binding affinities (with a binding energy of −7.6 kcal/mL) and displayed two hydrogen bonds (Arg-100 and Asn-62) and lingering hydrophobic interactions with the amino acids Val-68, Glu-69, and Glu-157, as shown in Figure 3D,F. Comparing catechin with other substances, the results demonstrate that it has a better ability to inhibit the target protein of RmGABACl.
Figure 3.
(A,B) show the complex three-dimensional structures of the RmGABACl proteins; (C,E) show the highly complex 3D structural interactions of the catechin and RmGABACls and their corresponding 2D interactions; and (D,F) show the highly complex 3D structural interactions of the myricetin and RmGABACls and their corresponding 2D interactions.
3.5. Molecular Dynamic Simulation
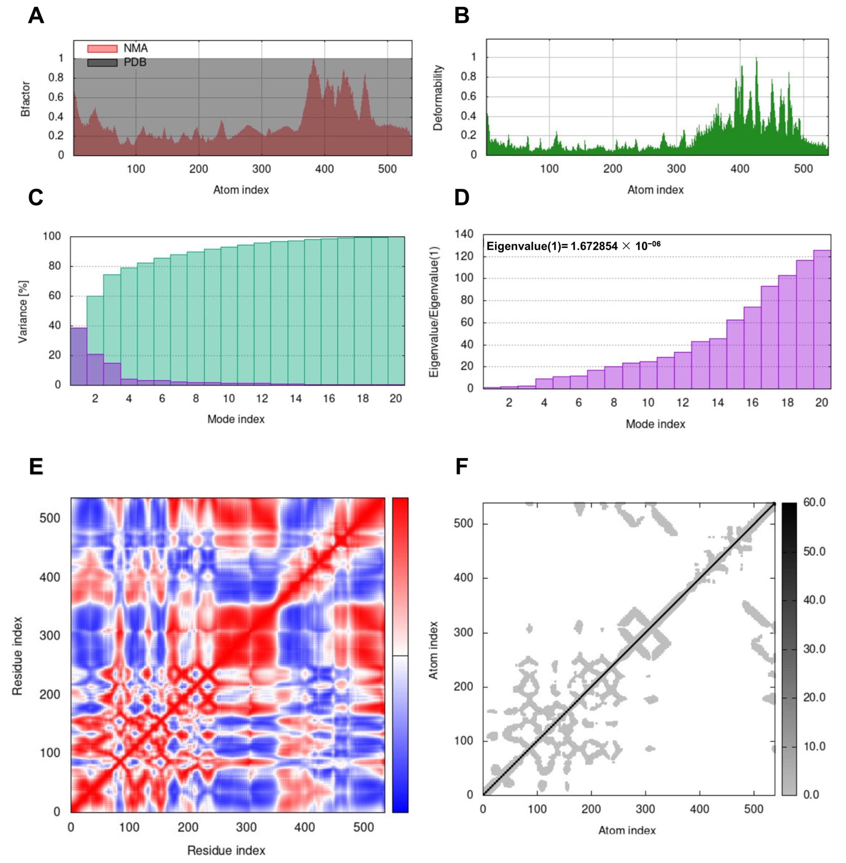
The normal mode analysis (NMA) study, based on internal coordinates, reveals protein mobility. Arrows in the output of the iMOD servers represent domain mobility. The deformability fluctuation map (Figure 4B) represents residues forming a coiled structure, the complex of which is flexible. Consequently, the reduced computed B-factor value of the complex relative to the original B-factor value of the original APB reduced the deformability (Figure 4A). High eigenvalues, a crucial characteristic of a stable structure, are required for a stable complex [64]. The eigenvalue of a modeled docking complex, which is substantially greater for structural stability, is 1.672854 × 10−6 (Figure 4D). The covariance matrix is provided in Figure 4E, with the anticorrelated, uncorrelated, and correlated states of atomic motion designated by the hues blue, white, and red, respectively. In a string model, atom connections are represented by elastic springs; however, in a plot matrix (Figure 4F), connections are represented by gray dots.
Figure 4.
The iMOD server’s normal mode analysis (NMA) outputted the following plots. (A) B-factor, (B) deformation plot, (C) variance plot, (D) eigenvalues, (E) covariance matrix plot (The anticorrelated, uncorrelated, and correlated states of atomic motion are represented by the blue, white, and red, hues respectively), and (F) elastic network model where grey color represents atom connections).
4. Discussion
The need for tick control challenges the sustainability of the dairy sector in areas with favorable conditions for tick growth and spread [65]. Chemical acaricides are commonly used for this purpose, but the development of acaricide resistance in tick species is a major concern, as confirmed by Jyoti, et al. [66]. Furthermore, the use of chemical acaricides can result in environmental pollution and contamination of livestock meat and milk, in addition to promoting tick resistance [67].
In response to these challenges, there is a growing interest in the use of natural plant-based alternatives for tick control. Many researchers have investigated the efficacy of plant extracts and phytochemicals as acaricides, with promising results [68].
Therefore, the present study adds to the existing body of research on the use of natural products for tick control by examining the efficacy of P. roxburghii crude extract against R. (B.) microplus. The in silico approach used to identify potential inhibitors of RmGABACl offers a new avenue for the discovery of novel tick control compounds.
The results of this study demonstrate that the ethanolic extract of P. roxburghii exhibits high acaricidal efficacy at higher concentrations, effectively killing R. (B.) microplus ticks and larvae, inhibiting oviposition, and hindering egg-laying.
The lethality of the extract was concentration- and time-dependent. The LC50 value of P. roxburghii in LPT was 4.5303 (3.937–5.124) mg/mL against R. (B.) microplus, which is comparable to the LC50 values of 4.06 (3.53–4.58) mg/mL of Datura innoxia ethanolic extract [69]. In a related study, the essential oil extracts of Piper mikanianum and P. xylosteoides showed very good efficacy in killing tick larvae in vitro [70]. Other natural plant-based alternatives, such as Azadirachta indica and Phytolacca dodecandra leaf extract, have also been reported to have high acaricidal activity against R. (B.) microplus, with the highest mortality rate observed in adult ticks [71]. Chemical acaricides, which are widely used to control ticks, have led to the development of acaricide resistance, environmental pollution, and contamination of livestock products. Therefore, there is a growing interest in plant-based phytochemical alternatives to control ectoparasites, including ticks. This study adds to the growing body of literature on the potential use of natural products, such as P. roxburghii, as a promising alternative to synthetic acaricides for tick control.
To advance further in the study, an in silico approach was used to explore the possible binding sites for phytochemicals from P. roxburghii with tick protein. Protein receptors or enzymes are the primary targets of acaricides [72]. Thus, twenty different P. roxburghii compounds were generated in ChemDraw software and employed as ligands in docking studies against R. (B.) microplus’s gamma-aminobutyric acid gated chloride channel (RmGABACl) neurotransmitter of R. (B.) microplus. The docking scores for catechin and myricetin, with values of −7.7 kcal/mol and −7.6 kcal/mol, respectively, were found to be higher than those of other phytochemicals docked with RmGABACl. This indicates that these two compounds have the potential to act as inhibitors of RmGABACl. The potent binding ability of catechin with target proteins is believed to be attributed to the formation of four hydrogen bonds with protein residues Arg-96, Gln-97, Ser-98, and Arg-160, in addition to numerous hydrophobic interactions. Similarly, myricitin also forms two hydrogen bonds and several hydrophobic bonds with the target protein. To further investigate the ligand–protein interaction, dynamic simulation analysis was conducted, which revealed the contribution of each amino acid residue in the stable structure and low backbone variations of the complex.
We conducted a molecular dynamics simulation of the catechin-RmGABACl complex to investigate its stability and motion. To assess the stability of the ligand–receptor complex, we utilized the iMODS server (http://imods.chaconlab.org, accessed on 1st October 2022), which is based on normal mode analysis (NMA) and predicts the collective movements of macromolecules in internal coordinates, including proteins. The server calculates various parameters of the ligand–receptor complex, such as the elastic network, B-factor, deformability, eigenvalues, variance, and covariance map. The eigenvalue of RmGABACl, which is 1.672854 × 10−6, indicates increased stability of the complex. These findings demonstrate the potential of the complex structure as a tick inhibitor. A molecule’s deformability is determined by its ability to change shape at each of its residues, with “highest peaks” being the most common manifestation of high deformability locations.
The structure of the protein data bank (PDB) is utilized for conducting normal mode analysis (NMA) to obtain the B-factor. The NMA mobility is multiplied by a factor of 8pi2 to derive the B-factor. Additionally, the B-factor analysis provides an average root-mean-square (RMS) approximation. The strength of the correlation between the residues in the complex is indicated by the covariance matrix, where a stronger correlation indicates a better complex. Regions with no correlation are represented by the white color, while anticorrelations are indicated by the blue color.
To further elaborate, the PDB is a repository of three-dimensional structures of proteins and nucleic acids that is used as a reference for various structural analyses. NMA is a computational method used to study the collective dynamics of protein molecules by calculating their vibrational modes. The B-factor is a measure of the uncertainty in the positional coordinates of atoms in a protein structure, which can be used to assess the flexibility and mobility of the molecule.
A covariance matrix is a mathematical tool used to determine the correlation between the residues in a protein complex. In the context of protein–protein interactions, a strong correlation indicates that the residues interact with each other and stabilize the complex. On the other hand, an anticorrelation suggests that the residues repel each other and destabilize the complex. The color scheme used to represent the covariance matrix ranges from white for regions with no correlation to blue for regions with anticorrelation.
The red coloration indicates a strong correlation between the residues, and various studies have reported on the diverse activities of catechin and myricitin. Catechin has been reported to exhibit pro-oxidant activity [73], anti-angiogenic activity in endometriosis [74], anti-virulence properties [75], anti-inflammatory effects on human pulp cells [76], and anti-malarial activity [77]. Similarly, myricitin has been found to possess antimicrobial activity against food-borne pathogens [78], antioxidant activity [79], neurobiological activity [80], antidiabetic activity [81], anticancer activity [82], and analgesic activity [83].
It is noteworthy that there have been no previous reports on the acaricidal properties of catechins and myricetin, which makes them novel acaricides that can potentially be used against ticks.
5. Conclusions
The acaricidal properties of P. roxburghii extract against different life stages of R. (B.) microplus have been demonstrated in vitro, highlighting the potential of these plants for combating other arthropods. However, to determine their impact on host animals, further in vivo studies involving these plants are necessary. These investigations will also help to identify specific components in crude extracts that enhance their acaricidal activity. The study supports the use of P. roxburghii leaf extracts as a long-term strategy for integrated tick control due to their anti-ovipositional and other acaricidal activities. This work also involved the molecular docking of twenty phytochemicals from P. roxburghii to the RmGABACl protein using Auto Dock VINA software to estimate their binding mechanisms. The results revealed intriguing interactions between catechin and myricetin residues in the active site of the target protein. These findings provide a computational basis for the development of tick inhibitors. However, more research is required to determine the effectiveness of these chemicals as drugs and discover novel ways of controlling livestock ticks.
Supplementary Materials
The following supporting information can be downloaded at: https://www.mdpi.com/article/10.3390/ani13081388/s1, Figure S1: Validation plots and scores for the SWISS-MODEL’s predicted 3D structure of RmGABACls showing A. Ramachandran Plot, B. the ERRAT’s overall quality factor value, and C. The PROSA servers’ Z-score values;, Figure S2: Validation plots and scores for the Robetta servers’ predicted 3D structure of RmGABACls showing A. Ramachandran Plot, B. the ERRAT’s overall quality factor value, and C. The PROSA servers’ Z-score values.
Author Contributions
Conceptualization, S.A. and N.N.; methodology, S.A. and N.M.; software, N.M. and A.K. (Afshan Khan); validation, N.N., S.A., A.D.A. and M.B.S.; formal analysis, AK. (Adil Khan), N.M. and A.K. (Afshan Khan); investigation, R.C.-B., A.D.A. and M.B.S.; resources, S.N.; data curation, A.D.A. and M.B.S.; writing—original draft preparation, A.K. (Adil Khan); writing—review and editing, N.M., A.D.A. and M.B.S.; visualization, A.D.A. and M.B.S. and N.N.; supervision, N.N. and S.N.; project administration, A.K. (Adil Khan); funding acquisition, S.N. All authors have read and agreed to the published version of the manuscript.
Funding
This research was funded by Higher Education Commission Pakistan HEC NRPU, grant number 16805.
Institutional Review Board Statement
Not applicable.
Informed Consent Statement
Not applicable.
Data Availability Statement
Not applicable.
Conflicts of Interest
The authors declare no conflict of interest. The funders had no role in the design of the study, in the collection, analysis, or interpretation of data, in the writing of the manuscript, or in the decision to publish the results.
References
- Habeeb, S.M. Ethno-veterinary and medical knowledge of crude plant extracts and its methods of application (traditional and modern) for tick control. World Appl. Sci. J. 2010, 11, 1047–1054. [Google Scholar]
- de Castro, J.J. Sustainable tick and tickborne disease control in livestock improvement in developing countries. Vet. Parasitol. 1997, 71, 77–97. [Google Scholar] [CrossRef]
- de Castro, J.J.; James, A.D.; Minjauw, B.; Di Giulio, G.U.; Permin, A.; Pegram, R.G.; Chizyuka, H.G.; Sinyangwe, P. Long-term studies on the economic impact of ticks on Sanga cattle in Zambia. Exp. Appl. Acarol. 1997, 21, 3–19. [Google Scholar] [CrossRef] [PubMed]
- Hoogstraal, H.; Varma, M.G.R. Haemaphysalis cornupunctata sp. n. and H. kashmirensis sp. n. from Kashmir, with Notes on H. sundrai Sharif and H. sewelli Sharif of India and Pakistan (Ixodoidea, Ixodidae). J. Parasitol. 1962, 48, 185–194. [Google Scholar] [CrossRef] [PubMed]
- Robertson, R.G.; Wiseman, C.L., Jr.; Traub, R. Tick-borne rickttsiae of the spotted fever group in West Pakistan. I. Isolation of strains from ticks in different habitats. Am. J. Epidemiol. 1970, 92, 382–394. [Google Scholar] [CrossRef] [PubMed]
- Perveen, F. Distribution and identification of ixodid tick species on livestock in northern Pakistan. J. Agric. Sci. Technol. 2011, 1, 73–81. [Google Scholar]
- Ouedraogo, A.S.; Zannou, O.M.; Biguezoton, A.S.; Kouassi, P.Y.; Belem, A.; Farougou, S.; Oosthuizen, M.; Saegerman, C.; Lempereur, L. Cattle ticks and associated tick-borne pathogens in Burkina Faso and Benin: Apparent northern spread of Rhipicephalus microplus in Benin and first evidence of Theileria velifera and Theileria annulata. Ticks Tick-Borne Dis. 2021, 12, 101733. [Google Scholar] [CrossRef]
- Shalaby, H.A. Anthelmintics Resistance; How to Overcome it? Iran J. Parasitol. 2013, 8, 18–32. [Google Scholar]
- Jyoti; Singh, N.K.; Singh, H.; Singh, N.K.; Rath, S.S. Genotyping amitraz resistance profiles in Rhipicephalus microplus Canestrini (Acari: Ixodidae) ticks from Punjab, India. Ticks Tick-Borne Dis. 2021, 12, 101578. [Google Scholar] [CrossRef]
- Amrutha, A.; Bindu, L.; Siju, J.; Aravindakshan, T.V. Genotyping of Deltamethrin Resistance in Rhipicephalus (Boophilus) microplus Population in Kerala, South India. Acta Parasitol. 2021, 66, 1031–1038. [Google Scholar] [CrossRef]
- Biegelmeyer, P.; Nizoli, L.Q.; Cardoso, F.F.; Dionello, N.J.L. Aspectos da resistência de bovinos ao carrapato Rhipicephalus (Boophilus) microplus. Arch. Zootechnol. 2012, 61, 1–11. [Google Scholar] [CrossRef]
- Monteiro, C.M.O.; Araújo, L.X.; Matos, R.S.; da Silva Golo, P.; Angelo, I.C.; de Souza Perinotto, W.M.; Coelho Rodrigues, C.A.; Furlong, J.; Bittencourt, V.R.E.P.; Prata, M.C.A. Association between entomopathogenic nematodes and fungi for control of Rhipicephalus microplus (Acari: Ixodidae). Parasitol. Res. 2013, 112, 3645–3651. [Google Scholar] [CrossRef]
- Camargo, M.G.; Marciano, A.F.; Sá, F.A.; Perinotto, W.M.; Quinelato, S.; Gôlo, P.S.; Angelo, I.C.; Prata, M.C.; Bittencourt, V.R. Commercial formulation of Metarhizium anisopliae for the control of Rhipicephalus microplus in a pen study. Vet. Parasitol. 2014, 205, 271–276. [Google Scholar] [CrossRef]
- Nardoni, S.; Ebani, V.V.; D’Ascenzi, C.; Pistelli, L.; Mancianti, F. Sensitivity of Entomopathogenic Fungi and Bacteria to Plants Secondary Metabolites, for an Alternative Control of Rhipicephalus (Boophilus) microplus in Cattle. Front. Pharm. 2018, 9, 937. [Google Scholar] [CrossRef] [PubMed]
- Kamaraj, C.; Rahuman, A.A.; Bagavan, A.; Elango, G.; Rajakumar, G.; Zahir, A.A.; Marimuthu, S.; Santhoshkumar, T.; Jayaseelan, C. Evaluation of medicinal plant extracts against blood-sucking parasites. Parasitol. Res. 2010, 106, 1403–1412. [Google Scholar] [CrossRef] [PubMed]
- Godara, R.; Parveen, S.; Katoch, R.; Yadav, A.; Verma, P.K.; Katoch, M.; Kaur, D.; Ganai, A.; Raghuvanshi, P.; Singh, N.K. Acaricidal activity of extract of Artemisia absinthium against Rhipicephalus sanguineus of dogs. Parasitol. Res. 2014, 113, 747–754. [Google Scholar] [CrossRef]
- Godara, R.; Katoch, R.; Yadav, A.; Ahanger, R.R.; Bhutyal, A.D.; Verma, P.K.; Katoch, M.; Dutta, S.; Nisa, F.; Singh, N.K. In vitro acaricidal activity of ethanolic and aqueous floral extracts of Calendula officinalis against synthetic pyrethroid resistant Rhipicephalus (Boophilus) microplus. Exp. Appl. Acarol. 2015, 67, 147–157. [Google Scholar] [CrossRef]
- Shah, R. Description of Pinus roxburghii Sarg. Nat. Med. Plants Uttaranchal 2006, 1, 18–19. [Google Scholar]
- Bhat, S.S.; Singh, N.B.; Sankhyan, H.P.; Sharma, K.R. Variability studies for needle and wood traits of different half sib progenies of Pinus roxburghii Sargent. Physiol. Mol. Biol. Plants 2016, 22, 231–239. [Google Scholar] [CrossRef] [PubMed]
- Puri, A.; Srivastava, A.K.; Singhal, B.; Mishra, S.K.; Srivastava, S.; Lakshmi, V. Antidyslipidemic and antioxidant activity of Pinus roxburghii needles. Med. Chem. Res. 2011, 20, 1589–1593. [Google Scholar] [CrossRef]
- Siddiqui, M.F.; Ahmed, M.; Wahab, M.; Khan, N.; Khan, M.U.; Nazim, K.; Hussain, S.S. Phytosociology of Pinus roxburghii Sargent (chir pine) in lesser Himalayan and Hindu Kush range of Pakistan. Pak. J. Bot. 2009, 41, 2357–2369. [Google Scholar]
- Kaushik, D.; Kumar, A.; Kaushik, P.; Rana, A.C. Analgesic and Anti-Inflammatory Activity of Pinus roxburghii Sarg. Adv. Pharmacol. Sci. 2012, 2012, 245431. [Google Scholar] [CrossRef]
- Sajid, A.; Manzoor, Q.; Iqbal, M.; Tyagi, A.K.; Sarfraz, R.A.; Sajid, A. Pinus roxburghii essential oil anticancer activity and chemical composition evaluation. Excli. J. 2018, 17, 233–245. [Google Scholar] [CrossRef]
- Salem, M.Z.M.; Ali, H.M.; Basalah, M.O. Essential Oils from Wood, Bark, and Needles of Pinus roxburghii Sarg. from Alexandria, Egypt: Antibacterial and Antioxidant Activities. BioRes 2014, 9, 7454–7466. [Google Scholar] [CrossRef]
- Kaushik, P.; Khokra, S.; Kaushik, D. Evaluation of antidiabetic potential of Pinus roxburghii bark extract in alloxan induced diabetic rats. J. Pharm. Nat. Prod. 2015, 1, 2–5. [Google Scholar]
- Zheng, Y.; Priest, B.; Cully, D.F.; Ludmerer, S.W. RdlDv, a novel GABA-gated chloride channel gene from the American dog tick Dermacentor variabilis. Insect Biochem. Mol. Biol. 2003, 33, 595–599. [Google Scholar] [CrossRef]
- Bissinger, B.W.; Donohue, K.V.; Khalil, S.M.; Grozinger, C.M.; Sonenshine, D.E.; Zhu, J.; Roe, R.M. Synganglion transcriptome and developmental global gene expression in adult females of the American dog tick, Dermacentor variabilis (Acari: Ixodidae). Insect Mol. Biol. 2011, 20, 465–491. [Google Scholar] [CrossRef] [PubMed]
- Adenubi, O.T.; McGaw, L.J.; Eloff, J.N.; Naidoo, V. In vitro bioassays used in evaluating plant extracts for tick repellent and acaricidal properties: A critical review. Vet. Parasitol. 2018, 254, 160–171. [Google Scholar] [CrossRef] [PubMed]
- Krnjević, K. How does a little acronym become a big transmitter? Biochem. Pharm. 2004, 68, 1549–1555. [Google Scholar] [CrossRef] [PubMed]
- Krnjević, K. When and why amino acids? J. Physiol. 2010, 588, 33–44. [Google Scholar] [CrossRef]
- Marshall, F.H.; Foord, S.M. Heterodimerization of the GABAB receptor-implications for GPCR signaling and drug discovery. Adv. Pharmacol. 2010, 58, 63–91. [Google Scholar] [CrossRef]
- Sine, S.M.; Engel, A.G. Recent advances in Cys-loop receptor structure and function. Nature 2006, 440, 448–455. [Google Scholar] [CrossRef] [PubMed]
- Gerschenfeld, H.M. Chemical transmission in invertebrate central nervous systems and neuromuscular junctions. Physiol. Rev. 1973, 53, 1–119. [Google Scholar] [CrossRef]
- Schuske, K.; Beg, A.A.; Jorgensen, E.M. The GABA nervous system in C. elegans. Trends Neurosci. 2004, 27, 407–414. [Google Scholar] [CrossRef]
- Sattelle, D.B. GABA Receptors of Insects. In Advances in Insect Physiology; Evans, P.D., Wigglesworth, V.B., Eds.; Academic Press: Cambridge, MA, USA, 1990; Volume 22, pp. 1–113. [Google Scholar]
- Ghiasuddin, S.M.; Matsumura, F. Inhibition of gamma-aminobutyric acid (GABA)-induced chloride uptake by gamma-BHC and heptachlor epoxide. Comp. Biochem. Physiol. Part C Comp. Pharmacol. 1982, 73, 141–144. [Google Scholar] [CrossRef]
- Bermudez, I.; Hawkins, C.A.; Taylor, A.M.; Beadle, D.J. Actions of insecticides on the insect GABA receptor complex. J. Recept. Res. 1991, 11, 221–232. [Google Scholar] [CrossRef] [PubMed]
- Geary, T.G. Ivermectin 20 years on: Maturation of a wonder drug. Trends Parasitol. 2005, 21, 530–532. [Google Scholar] [CrossRef] [PubMed]
- Shoop, W.L.; Mrozik, H.; Fisher, M.H. Structure and activity of avermectins and milbemycins in animal health. Vet. Parasitol. 1995, 59, 139–156. [Google Scholar] [CrossRef] [PubMed]
- Hope, M.; Menzies, M.; Kemp, D. Identification of a dieldrin resistance-associated mutation in Rhipicephalus (Boophilus) microplus (Acari: Ixodidae). J. Econ. Entomol. 2010, 103, 1355–1359. [Google Scholar] [CrossRef]
- Walker, A.; Bouattour, A.; Camicas, J.; Estrada-Pena, A.; Horak, I.; Latif, A.; Pegram, R.; Peston, P. Ticks of Domestic Animals in Africa. A Guide to Identification of Species. International Consortium on Ticks and Tick-borne Diseases (ICTTD-2). In Proceedings of the Bioscience Reports; The University of Edinburgh: Edinburgh, UK, 2023; 221p. [Google Scholar]
- F.A.O. Tick-borne Disease Control: A practical Field Manual; FAO: Rome, Italy, 1984; p. 11. [Google Scholar]
- Gonçalves, K.; Toigo, E.; Ascoli, B.; von Poser, G.; Ribeiro, V.L. Effects of solvents and surfactant agents on the female and larvae of cattle tick Boophilus microplus. Parasitol. Res. 2007, 100, 1267–1270. [Google Scholar] [CrossRef]
- Robertson, E.L.; Liber, K. Bioassays with caged Hyalella azteca to determine in situ toxicity downstream of two Saskatchewan, Canada, uranium operations. Environ. Toxicol. Chem. 2007, 26, 2345–2355. [Google Scholar] [CrossRef]
- Finney, D. Probit Analysis; Cambridge University Press: Cambridge, UK, 1971. [Google Scholar]
- Wheeler, M.W.; Park, R.M.; Bailer, A.J. Comparing median lethal concentration values using confidence interval overlap or ratio tests. Environ. Toxicol. Chem. 2006, 25, 1441–1444. [Google Scholar] [CrossRef] [PubMed]
- Gromiha, M.M.; Nagarajan, R.; Selvaraj, S. Protein Structural Bioinformatics: An Overview. In Encyclopedia of Bioinformatics and Computational Biology; Ranganathan, S., Gribskov, M., Nakai, K., Schönbach, C., Eds.; Academic Press: Oxford, UK, 2019; pp. 445–459. [Google Scholar]
- Chamizo-González, F.; Gordillo, B.; Heredia, F.J. Elucidation of the 3D structure of grape seed 7S globulin and its interaction with malvidin 3-glucoside: A molecular modeling approach. Food Chem. 2021, 347, 129014. [Google Scholar] [CrossRef] [PubMed]
- Gao, W.; Mahajan, S.P.; Sulam, J.; Gray, J.J. Deep Learning in Protein Structural Modeling and Design. Patterns 2020, 1, 100142. [Google Scholar] [CrossRef]
- Kim, D.E.; Chivian, D.; Baker, D. Protein structure prediction and analysis using the Robetta server. Nucleic Acids Res. 2004, 32, W526–W531. [Google Scholar] [CrossRef]
- Yang, J.; Anishchenko, I.; Park, H.; Peng, Z.; Ovchinnikov, S.; Baker, D. Improved protein structure prediction using predicted interresidue orientations. Proc. Natl. Acad. Sci. USA 2020, 117, 1496–1503. [Google Scholar] [CrossRef]
- Laskowski, R.A.; Chistyakov, V.V.; Thornton, J.M. PDBsum more: New summaries and analyses of the known 3D structures of proteins and nucleic acids. Nucleic Acids Res. 2005, 33, D266–D268. [Google Scholar] [CrossRef] [PubMed]
- Wiederstein, M.; Sippl, M.J. ProSA-web: Interactive web service for the recognition of errors in three-dimensional structures of proteins. Nucleic Acids Res. 2007, 35, W407–W410. [Google Scholar] [CrossRef]
- Colovos, C.; Yeates, T.O. Verification of protein structures: Patterns of nonbonded atomic interactions. Protein Sci. 1993, 2, 1511–1519. [Google Scholar] [CrossRef]
- Trott, O.; Olson, A.J. AutoDock Vina: Improving the speed and accuracy of docking with a new scoring function, efficient optimization, and multithreading. J. Comput. Chem. 2010, 31, 455–461. [Google Scholar] [CrossRef] [PubMed]
- Aditi, S.; Lalit, S.; Rohit, G. A Review on Himalayan Pine Species: Ethnopharmacological, Phytochemical and Pharmacological Aspects. Pharmacogn. J. 2018, 10, 611–619. [Google Scholar]
- López-Blanco, J.R.; Aliaga, J.I.; Quintana-Ortí, E.S.; Chacón, P. iMODS: Internal coordinates normal mode analysis server. Nucleic Acids Res 2014, 42, W271–W276. [Google Scholar] [CrossRef] [PubMed]
- R Core Team. A Language and Environment for Statistical Computing, 4.1.3; R Foundation for Statistical Computing: Vienna, Austria, 2022. [Google Scholar]
- RStudio Team. Studio: Integrated Development Environment for R; RStudio, PBC: Boston, MA, USA, 2022. [Google Scholar]
- De Mendiburu, F. Agricolae: Statistical Procedures for Agricultural Research; R Package Version; R Foundation for Statistical Computing: Vienna, Austria, 2014; Volume 1, pp. 1–4. [Google Scholar]
- Shezryna, S.; Anisah, N.; Saleh, I.; Syamsa, R.A. Acaricidal activity of the essential oils from Citrus hystrix (Rutaceae) and Cymbopogon citratus (Poaceae) on the cattle tick Rhipicephalus (Boophilus) microplus larvae (Acari: Ixodidae). Trop. Biomed. 2020, 37, 433–442. [Google Scholar] [PubMed]
- Hlina, B.L.; Birceanu, O.; Robinson, C.S.; Dhiyebi, H.; Wilkie, M.P. The relationship between thermal physiology and lampricide sensitivity in larval sea lamprey (Petromyzon marinus). J. Great Lakes Res. 2021, 47, S272–S284. [Google Scholar] [CrossRef]
- Wickham, H. Data analysis. In ggplot2; Springer: Cham, Switzerland, 2016; pp. 189–201. [Google Scholar]
- Hasan, M.; Azim, K.F.; Begum, A.; Khan, N.A.; Shammi, T.S.; Imran, A.S.; Chowdhury, I.M.; Urme, S.R.A. Vaccinomics strategy for developing a unique multi-epitope monovalent vaccine against Marburg marburgvirus. Infect. Genet. Evol. 2019, 70, 140–157. [Google Scholar] [CrossRef] [PubMed]
- Singh, N.K.; Saini, S.P.S.; Singh, H.; Jyoti; Sharma, S.K.; Rath, S.S. In vitro assessment of the acaricidal activity of Piper longum, Piper nigrum, and Zingiber officinale extracts against Hyalomma anatolicum ticks. Exp. Appl. Acarol. 2017, 71, 303–317. [Google Scholar] [CrossRef]
- Jyoti; Singh, N.K.; Prerna, M.; Singh, H.; Rath, S.S. Detection of Malathion Resistance in Hyalomma anatolicum anatolicum from Bathinda District, Punjab. Toxicol. Int. 2015, 22, 125–129. [Google Scholar] [CrossRef]
- Benelli, G.; Pavela, R.; Canale, A.; Mehlhorn, H. Tick repellents and acaricides of botanical origin: A green roadmap to control tick-borne diseases? Parasitol. Res. 2016, 115, 2545–2560. [Google Scholar] [CrossRef]
- Khan, A.; Sohaib, M.; Ullah, R.; Hussain, I.; Niaz, S.; Malak, N.; de la Fuente, J.; Khan, A.; Aguilar-Marcelino, L.; Alanazi, A.D.; et al. Structure-based in silico design and in vitro acaricidal activity assessment of Acacia nilotica and Psidium guajava extracts against Sarcoptes scabiei var. cuniculi. Parasitol. Res. 2022, 121, 2901–2915. [Google Scholar] [CrossRef]
- Saman, S.; Chen, C.-C.; Malak, N.; Khan, A.; Nasreen, N.; Khan, A.; Niaz, S.; Rehman, G.; Rodriguez-Vivas, R.I.; Cossío-Bayúgar, R. Ethanolic Extracts of Datura innoxia Have Promising Acaricidal Activity against Rhipicephalus microplus as It Blocks the Glutathione S-Transferase Activity of the Target Tick. Genes 2023, 14, 118. [Google Scholar] [CrossRef]
- Godara, R.; Verma, M.K.; Katoch, R.; Yadav, A.; Dutt, P.; Satti, N.K.; Katoch, M. In vitro acaricidal activity of Piper nigrum and Piper longum fruit extracts and their active components against Rhipicephalus (Boophilus) microplus ticks. Exp. Appl. Acarol. 2018, 75, 333–343. [Google Scholar] [CrossRef] [PubMed]
- Shyma, K.P.; Gupta, J.P.; Ghosh, S.; Patel, K.K.; Singh, V. Acaricidal effect of herbal extracts against cattle tick Rhipicephalus (Boophilus) microplus using in vitro studies. Parasitol. Res. 2014, 113, 1919–1926. [Google Scholar] [CrossRef] [PubMed]
- Malak, N.; Niaz, S.; Wadood, A.; Nasreen, N.; Ali, I.; Iqbal, J.; Swelum, A.A.; Ezzat ahmed, A.; Alkahtani, M.A.; Zając, Z.; et al. In silico approaches to develop herbal acaricides against R. (Boophilus) Microplus and In vitro Anti-Tick activities of selected medicinal plants. Saudi J. Biol. Sci. 2022, 29, 103302. [Google Scholar] [CrossRef]
- Lu, N.; Chen, P.; Yang, Q.; Peng, Y.-Y. Anti- and pro-oxidant effects of (+)-catechin on hemoglobin-induced protein oxidative damage. Toxicol. In Vitro 2011, 25, 833–838. [Google Scholar] [CrossRef]
- Xu, H.; Lui, W.T.; Chu, C.Y.; Ng, P.S.; Wang, C.C.; Rogers, M.S. Anti-angiogenic effects of green tea catechin on an experimental endometriosis mouse model. Hum. Reprod. 2009, 24, 608–618. [Google Scholar] [CrossRef]
- Sinsinwar, S.; Jayaraman, A.; Mahapatra, S.K.; Vellingiri, V. Anti-virulence properties of catechin-in-cyclodextrin-in-phospholipid liposome through down-regulation of gene expression in MRSA strains. Microb. Pathog. 2022, 167, 105585. [Google Scholar] [CrossRef]
- Nakanishi, T.; Mukai, K.; Yumoto, H.; Hirao, K.; Hosokawa, Y.; Matsuo, T. Anti-inflammatory effect of catechin on cultured human dental pulp cells affected by bacteria-derived factors. Eur. J. Oral Sci. 2010, 118, 145–150. [Google Scholar] [CrossRef]
- Kemal, T.; Feyisa, K.; Bisrat, D.; Asres, K. In Vivo Antimalarial Activity of the Leaf Extract of Osyris quadripartita Salzm. ex Decne and Its Major Compound (–) Catechin. J. Trop. Med. 2022, 2022, 3391216. [Google Scholar] [CrossRef]
- Cetin-Karaca, H.; Newman, M.C. Antimicrobial efficacy of plant phenolic compounds against Salmonella and Escherichia coli. Food Biosci. 2015, 11, 8–16. [Google Scholar] [CrossRef]
- Barzegar, A. Antioxidant activity of polyphenolic myricetin in vitro cell- free and cell-based systems. Mol. Biol. Res. Commun. 2016, 5, 87–95. [Google Scholar]
- Vauzour, D.; Vafeiadou, K.; Rodriguez-Mateos, A.; Rendeiro, C.; Spencer, J.P. The neuroprotective potential of flavonoids: A multiplicity of effects. Genes Nutr. 2008, 3, 115–126. [Google Scholar] [CrossRef] [PubMed]
- Karunakaran, U.; Elumalai, S.; Moon, J.S.; Jeon, J.H.; Kim, N.D.; Park, K.G.; Won, K.C.; Leem, J.; Lee, I.K. Myricetin Protects Against High Glucose-Induced β-Cell Apoptosis by Attenuating Endoplasmic Reticulum Stress via Inactivation of Cyclin-Dependent Kinase 5. Diabetes Metab. J. 2019, 43, 192–205. [Google Scholar] [CrossRef] [PubMed]
- Semwal, D.K.; Semwal, R.B.; Combrinck, S.; Viljoen, A. Myricetin: A Dietary Molecule with Diverse Biological Activities. Nutrients 2016, 8, 90. [Google Scholar] [CrossRef]
- Tong, Y.; Zhou, X.M.; Wang, S.J.; Yang, Y.; Cao, Y.L. Analgesic activity of myricetin isolated from Myrica rubra Sieb. et Zucc. leaves. Arch. Pharm. Res. 2009, 32, 527–533. [Google Scholar] [CrossRef] [PubMed]
Disclaimer/Publisher’s Note: The statements, opinions and data contained in all publications are solely those of the individual author(s) and contributor(s) and not of MDPI and/or the editor(s). MDPI and/or the editor(s) disclaim responsibility for any injury to people or property resulting from any ideas, methods, instructions or products referred to in the content. |
© 2023 by the authors. Licensee MDPI, Basel, Switzerland. This article is an open access article distributed under the terms and conditions of the Creative Commons Attribution (CC BY) license (https://creativecommons.org/licenses/by/4.0/).



