Molecular Characteristics of the Fatty-Acid-Binding Protein (FABP) Family in Spirometra mansoni―A Neglected Medical Tapeworm
Abstract
Simple Summary
Abstract
1. Introduction
2. Materials and Methods
2.1. Ethical Approval
2.2. Parasites and Experimental Animals
2.3. Identification of FABP Family Members in S. mansoni
2.4. Quantitative RT–PCR Analysis
2.5. Sequence Retrieval from Other Platyhelminthes
2.6. Phylogenetic Analysis
2.7. Cloning and Expression of SmFABP
2.8. Fatty Acid Binding Assay
2.9. Fatty Acid Starvation Induction Test
2.10. Statistic Analysis
3. Results
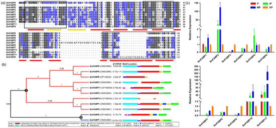
3.1. FABP Protein Family in S. mansoni
3.2. Phylogenetic Pattern of FABPs in Parasitic Platyhelminthes
3.3. Molecular Characterization of SmFABP
3.4. Fatty Acid Binding Assay
3.5. Fatty Acid Starvation Induction Test
4. Discussion
5. Conclusions
Supplementary Materials
Author Contributions
Funding
Institutional Review Board Statement
Informed Consent Statement
Data Availability Statement
Acknowledgments
Conflicts of Interest
References
- Kuchta, R.; Kołodziej-Sobocińska, M.; Brabec, J.; Młocicki, D.; Sałamatin, R.; Scholz, T. Sparganosis (Spirometra) in Europe in the Molecular Era. Clin. Infect. Dis. 2021, 72, 882–890. [Google Scholar] [CrossRef] [PubMed]
- Prasetyo, R.H.; Safitri, E. Sparganum in frog meat: A warning for the occurrence of human sparganosis. Trop. Parasitol. 2019, 9, 130–131. [Google Scholar] [CrossRef] [PubMed]
- Zhang, X.; Hong, X.; Liu, S.N.; Jiang, P.; Zhao, S.C.; Sun, C.X.; Wang, Z.Q.; Cui, J. Large-scale survey of a neglected agent of sparganosis Spirometra erinaceieuropaei (Cestoda: Diphyllobothriidae) in wild frogs in China. PLoS Negl. Trop. Dis. 2020, 14, e0008019. [Google Scholar] [CrossRef] [PubMed]
- Liu, Q.; Li, M.W.; Wang, Z.D.; Zhao, G.H.; Zhu, X.Q. Human sparganosis, a neglected food borne zoonosis. Lancet Infect. Dis. 2015, 15, 1226–1235. [Google Scholar] [CrossRef] [PubMed]
- Zhang, X.; Hong, X.; Duan, J.Y.; Han, L.L.; Hong, Z.Y.; Jiang, P.; Wang, Z.Q.; Cui, J. Development of EST-derived microsatellite markers to investigate the population structure of sparganum—The causative agent of zoonotic sparganosis. Parasitology 2019, 146, 947–955. [Google Scholar] [CrossRef]
- Xu, F.F.; Chen, W.Q.; Liu, W.; Liu, S.S.; Wang, Y.X.; Chen, J.; Cui, J.; Zhang, X. Genetic structure of Spirometra mansoni (Cestoda: Diphyllobothriidae) populations in China revealed by a Target SSR-seq method. Parasit. Vectors 2022, 15, 485. [Google Scholar] [CrossRef]
- Eberhard, M.L.; Thiele, E.A.; Yembo, G.E.; Yibi, M.S.; Cama, V.A.; Ruiz-Tiben, E. Thirty-seven human cases of sparganosis from Ethiopia and South Sudan caused by Spirometra spp. Am. J. Trop. Med. Hyg. 2015, 93, 350–355. [Google Scholar] [CrossRef]
- Czyżewska, J.; Namiot, A.; Koziołkiewicz, K.; Matowicka-Karna, J.; Dzięcioł, J.; Kemona, H. The first case of human sparganosis in Poland and a review of the cases in Europe. Parasitol. Int. 2019, 70, 89–91. [Google Scholar] [CrossRef]
- Chen, W.Q.; Liu, S.S.; Cheng, C.; Cui, J.; Wang, Z.Q.; Zhang, X. Molecular characteristics of glutathione transferase gene family in a neglect medical Spirometra tapeworm. Front. Vet. Sci. 2022, 9, 1035767. [Google Scholar] [CrossRef]
- Tsubokawa, D.; Hatta, T.; Maeda, H.; Mikami, F.; Goso, Y.; Nakamura, T. A cysteine protease from Spirometra erinaceieuropaei plerocercoid is acritical factor for host tissue invasion and migration. Acta Trop. 2017, 167, 99–107. [Google Scholar] [CrossRef]
- Kondo, Y.; Ito, D.; Tademoto, S.; Itami, N.; Nishikata, S.; Takashima, E.; Tsuboi, T.; Fukumoto, S.; Otsuki, H. Molecular cloning and characterization of plerocercoid-immunosuppressive factor from Spirometra erinaceieuropaei. Parasitol. Int. 2020, 76, 102062. [Google Scholar] [CrossRef] [PubMed]
- Chmurzyńska, A. The multigene family of fatty acid-binding proteins (FABPs): Function, structure and polymorphism. J. Appl. Genet. 2006, 47, 39–48. [Google Scholar] [CrossRef] [PubMed]
- Kim, S.H.; Bae, Y.A.; Yang, H.J.; Shin, J.H.; Diaz-Camacho, S.P.; Nawa, Y.; Kang, I.; Kong, Y. Structural and binding properties of two paralogous fatty acid binding proteins of Taenia solium metacestode. PLoS Negl. Trop. Dis. 2012, 6, e1868. [Google Scholar] [CrossRef] [PubMed]
- Chen, W.; Wang, K.; Liu, S. Molecular cloning and tissue distribution of fatty acid binding protein-3 in goldfish (Carassius auratus) and its mRNA expression in response to cadmium and PAMPs. Comp. Biochem. Physiol. A 2018, 224, 68–75. [Google Scholar] [CrossRef] [PubMed]
- Vicente, B.; López-Abán, J.; Rojas-Caraballo, J.; del Olmo, E.; Fernández-Soto, P.; Muro, A. Protection against Schistosoma mansoni infection using a Fasciola hepatica-derived fatty acid binding protein from different delivery systems. Parasit. Vectors 2016, 9, 216. [Google Scholar] [CrossRef]
- Sripa, J.; Laha, T.; Sripa, B. Characterization and functional analysis of fatty acid binding protein from the carcinogenic liver fluke, Opisthorchis viverrini. Parasitol. Int. 2017, 66, 419–425. [Google Scholar] [CrossRef]
- Aly, I.; ELnain, G.; Hamad, R.S.; Kilany, M.; Ghramh, H.A.; Alshehri, A.; Dajem, S.M.; Ibrahim, E.H. DNA vaccination using recombinant Schistosoma mansoni fatty acid binding protein (smFABP) gene. Exp. Parasitol. 2018, 194, 53–59. [Google Scholar] [CrossRef]
- Ockner, R.K.; Manning, J.A.; Poppenhausen, R.B.; Ho, W.K. A binding protein for fatty acids in cytosol of intestinal mucosa, liver, myocardium, and other tissues. Science 1972, 177, 56–58. [Google Scholar] [CrossRef]
- Esteves, A.; Joseph, L.; Paulino, M.; Ehrlich, R. Remarks on the phylogeny and structure of fatty acid binding proteins from parasitic platyhelminths. Int. J. Parasitol. 1997, 27, 1013–1023. [Google Scholar] [CrossRef]
- Zhan, B.; Arumugam, S.; Kennedy, M.W.; Tricoche, N.; Lian, L.Y.; Asojo, O.A.; Bennuru, S.; Bottazzi, M.E.; Hotez, P.J.; Lustigman, S.; et al. Ligand binding properties of two Brugia malayi fatty acid and retinol (FAR) binding proteins and their vaccine efficacies against challenge infection in gerbils. PLoS Negl. Trop. Dis. 2018, 12, e0006772. [Google Scholar] [CrossRef]
- Pórfido, J.L.; Herz, M.; Kiss, F.; Kamenetzky, L.; Brehm, K.; Rosenzvit, M.C.; Córsico, B.; Franchini, G.R. Fatty acid-binding proteins in Echinococcus spp.: The family has grown. Parasitol. Res. 2020, 119, 1401–1408. [Google Scholar] [CrossRef]
- Zawistowska-Deniziak, A.; Lambooij, J.M.; Kalinowska, A.; Patente, T.A.; Łapiński, M.; van der Zande, H.J.P.; Basałaj, K.; de Korne, C.M.; Chayé, M.A.M.; Gasan, T.A.; et al. Fasciola hepatica Fatty Acid Binding Protein 1 Modulates T cell Polarization by Promoting Dendritic Cell Thrombospondin-1 Secretion Without Affecting Metabolic Homeostasis in Obese Mice. Front. Immunol. 2022, 13, 884663. [Google Scholar] [CrossRef] [PubMed]
- Bennett, H.M.; Mok, H.P.; Gkrania-Klotsas, E.; Tsai, I.J.; Stanley, E.J.; Antoun, N.M.; Coghlan, A.; Harsha, B.; Traini, A.; Ribeiro, D.M.; et al. The genome of the sparganosis tapeworm Spirometra erinaceieuropaei isolated from the biopsy of a migrating brain lesion. Genome Biol. 2014, 15, 510. [Google Scholar] [CrossRef] [PubMed]
- Liu, S.N.; Su, X.Y.; Chen, W.Q.; Yu, J.W.; Li, J.R.; Jiang, P.; Cui, J.; Wang, Z.Q.; Zhang, X. Transcriptome profiling of plerocercoid and adult developmental stages of the neglected medical tapeworm Spirometra erinaceieuropaei. Acta Trop. 2022, 232, 106483. [Google Scholar] [CrossRef] [PubMed]
- Esteves, A.; Ehrlich, R. Invertebrate intracellular fatty acid binding proteins. Comp. Biochem. Physiol. C Toxicol. Pharmacol. 2006, 142, 262–274. [Google Scholar] [CrossRef] [PubMed]
- Crovetto, C.A.; Córdoba, O.L. Structural and biochemical characterization and evolutionary relationships of the fatty acid-binding protein 10 (Fabp10) of hake (Merluccius hubbsi). Fish Physiol. Biochem. 2016, 42, 149–165. [Google Scholar] [CrossRef] [PubMed]
- Bélgamo, J.A.; Alberca, L.N.; Pórfido, J.L.; Romero, F.N.C.; Rodriguez, S.; Talevi, A.; Córsico, B.; Franchini, G.R. Application of target repositioning and in silico screening to exploit fatty acid binding proteins (FABPs) from Echinococcus multilocularis as possible drug targets. J. Comput. Aided Mol. Des. 2020, 34, 1275–1288. [Google Scholar] [CrossRef]
- Zhang, Y.R.; Zhang, J.M.; Ren, Y.H.; Lu, R.H.; Yang, L.P.; Nie, G.X. Tracing the evolution of fatty acid-binding proteins (FABPs) in organisms with a heterogeneous fat distribution. FEBS Open Bio 2020, 10, 861–872. [Google Scholar] [CrossRef]
- Zheng, Y.; Blair, D.; Bradley, J.E. Phyletic distribution of fatty acid-binding protein genes. PLoS ONE 2013, 8, e77636. [Google Scholar] [CrossRef][Green Version]
- Storch, J.; Corsico, B. The multifunctional family of mammalian fatty acid-binding proteins. Annu. Rev. Nutr. 2023, 43, 25–54. [Google Scholar] [CrossRef]
- Howe, K.L.; Bolt, B.J.; Shafie, M.; Kersey, P.; Berriman, M. WormBase ParaSite—A comprehensive resource for helminth genomics. Mol. Biochem. Parasitol. 2017, 215, 2–10. [Google Scholar] [CrossRef] [PubMed]
- Bolt, B.J.; Rodgers, F.H.; Shafie, M.; Kersey, P.J.; Berriman, M.; Howe, K.L. Using WormBase ParaSite: An integrated platform for exploring helminth genomic data. Methods Mol. Biol. 2018, 1757, 471–491. [Google Scholar] [PubMed]
- Lu, S.N.; Wang, J.Y.; Chitsaz, F.; Derbyshire, M.K.; Geer, R.C.; Gonzales, N.R.; Gwadz, M.; Hurwitz, D.I.; Marchler, G.H.; Song, J.S.; et al. CDD/SPARCLE: The conserved domain database in 2020. Nucleic Acids Res. 2020, 48, 265–268. [Google Scholar] [CrossRef] [PubMed]
- Laskowski, R.A.; MacArthur, M.W.; Moss, D.S.; Thornton, J.M. PROCHECK: A program to check the stereochemical quality of protein structures. J. Appl. Crystallogr. 1993, 26, 283–291. [Google Scholar] [CrossRef]
- Ronquist, F.; Teslenko, M.; van der Mark, P.; Ayres, D.L.; Darling, A.; Höhna, S.; Larget, B.; Liu, L.; Suchard, M.A.; Huelsenbeck, J.P. MrBayes 3.2: Efficient Bayesian phylogenetic inference and model choice across a large model space. Syst. Biol. 2012, 61, 539–542. [Google Scholar] [CrossRef]
- Schmittgen, T.D.; Livak, K.J. Analyzing real-time PCR data by the comparative C(T) method. Nat. Protocol. 2008, 3, 1101–1108. [Google Scholar] [CrossRef]
- Lefort, V.; Longueville, J.E.; Gascuel, O. SMS: Smart model selection in PhymL. Mol. Biol. Evol. 2017, 34, 2422–2424. [Google Scholar] [CrossRef]
- Guindon, S.; Dufayard, J.F.; Lefort, V.; Anisimova, M.; Hordijk, W.; Gacuel, O. New algorithms and methods to estimate maximumLikelihood phylogenies: Assessing the performance of PhymL 3.0. Syst. Biol. 2010, 59, 307–321. [Google Scholar] [CrossRef]
- Drummond, A.J.; Suchard, M.A.; Xie, D.J.; Rambaut, A. Bayesian phylogenetics with BEAUti and the BEAST 1.7. Mol. Biol. Evol. 2012, 29, 1969–1973. [Google Scholar] [CrossRef]
- Arighi, C.N.; Rossi, J.P.; Delfino, J.M. Temperature-induced conformational switch in intestinal fatty acid binding protein (IFABP) revealing an alternative mode for ligand binding. Biochemistry 2003, 42, 7539–7551. [Google Scholar] [CrossRef]
- Alvite, G.; Garrido, N.; Kun, A.; Paulino, M.; Esteves, A. Towards an understanding of Mesocestoides vogae fatty acid binding proteins’ roles. PLoS ONE 2014, 9, e111204. [Google Scholar] [CrossRef] [PubMed][Green Version]
- Zimmerman, A.W.; Veerkamp, J.H. New insights into the structure and function of fatty acid-binding proteins. Cell Mol. Life Sci. 2002, 59, 1096–1116. [Google Scholar] [CrossRef] [PubMed]
- Schaap, F.G.; van der Vusse, G.J.; Glatz, J.F. Evolution of the family of intracellular lipid binding proteins in vertebrates. Mol. Cell. Biochem. 2002, 239, 69–77. [Google Scholar] [CrossRef] [PubMed]
- Esteves, A.; Portillo, V.; Ehrlich, R. Genomic structure and expression of a gene coding for a new fatty acid binding protein from Echinococcus granulosus. Biochim. Biophys. Acta 2003, 1631, 26–34. [Google Scholar] [CrossRef] [PubMed]
- Huang, S.C.; Freitas, T.C.; Amiel, E.; Everts, B.; Pearce, E.L.; Lok, J.B.; Pearce, E.J. Fatty acid oxidation is essential for egg production by the parasitic flatworm Schistosoma mansoni. PLoS Pathog. 2012, 8, e1002996. [Google Scholar] [CrossRef] [PubMed]
- Atshaves, B.P.; Martin, G.G.; Hostetler, H.A.; McIntosh, A.L.; Kier, A.B.; Schroeder, F. Liver fatty acid-binding protein and obesity. J. Nutr. Biochem. 2010, 21, 1015–1032. [Google Scholar] [CrossRef] [PubMed]
- Laprairie, R.B.; Denovan-Wright, E.M.; Wright, J.M. Subfunctionalization of peroxisome proliferator response elements accounts for retention of duplicated fabp1 genes in zebrafish. BMC Evol. Biol. 2016, 16, 147. [Google Scholar] [CrossRef]
- Senga, S.; Kobayashi, N.; Kawaguchi, K.; Ando, A.; Fujii, H. Fatty acid-binding protein 5 (FABP5) promotes lipolysis of lipid droplets, de novo fatty acid (FA) synthesis and activation of nuclear factor-kappa B (NF-κB) signaling in cancer cells. Biochim. Biophys. Acta Mol. Cell Biol. Lipids 2018, 1863, 1057–1067. [Google Scholar] [CrossRef]
- Alvite, G.; Canclini, L.; Corvo, I.; Esteves, A. Two novel Mesocestoides vogae fatty acid binding proteins—Functional and evolutionary implications. FEBS J. 2008, 275, 107–116. [Google Scholar] [CrossRef]
- Tisca, J.F.; Dos Santos, K.; Pessati, T.B.; Zacchi, F.L.; Soares, F.S.; Oliveira, V.A.; Bebianno, M.J.A.F.; Bainy, A.C.D.; Razzera, G. Characterization of a fatty acid-binding protein from the Pacific oyster (Crassostrea gigas): Pharmaceutical and toxicological implications. Environ. Sci. Pollut. Res. Int. 2021, 28, 27811–27822. [Google Scholar] [CrossRef]
- Nam, K.H. Crystal structure of human brain-type fatty acid-binding protein FABP7 complexed with palmitic acid. Acta Crystallogr. D Struct. Biol. 2021, 77, 954–965. [Google Scholar] [CrossRef] [PubMed]
- Alvite, G.; Di Pietro, S.M.; Santomé, J.A.; Ehrlich, R.; Esteves, A. Binding properties of Echinococcus granulosus fatty acid binding protein. Biochim. Biophys. Acta 2001, 1533, 293–302. [Google Scholar] [CrossRef] [PubMed]






| Gene ID | CDS Length (bp) | Protein (aa) | FABP Domain Coordinates | Domain Length (aa) | Mw (Da) | PI | Subcellular Location |
|---|---|---|---|---|---|---|---|
| ON933963 | 462 | 153 | 5–152 | 148 | 17,481.98 | 8.09 | other |
| ON933964 | 393 | 130 | 3–129 | 127 | 14,491.84 | 5.88 | other |
| ON933965 | 399 | 132 | 3–131 | 129 | 14,686.97 | 6.72 | other |
| ON933966 | 393 | 130 | 3–129 | 127 | 14,610.59 | 5.61 | other |
| ON933967 | 417 | 138 | 11–137 | 127 | 15,372.68 | 6.11 | S |
| ON933968 | 393 | 130 | 3–129 | 127 | 14,792.88 | 6.91 | other |
| ON933969 | 396 | 131 | 3–130 | 128 | 14,544.46 | 5.42 | other |
| OP146602 | 225 | 75 | 7–75 | 69 | 8426.57 | 5.00 | other |
| OP146603 | 360 | 119 | 1–118 | 118 | 13,231.03 | 6.35 | other |
| OP146604 | 264 | 87 | 3–88 | 86 | 10,278.89 | 6.28 | other |
| OP146605 | 360 | 119 | 3–115 | 113 | 13,414.25 | 6.74 | other |
Disclaimer/Publisher’s Note: The statements, opinions and data contained in all publications are solely those of the individual author(s) and contributor(s) and not of MDPI and/or the editor(s). MDPI and/or the editor(s) disclaim responsibility for any injury to people or property resulting from any ideas, methods, instructions or products referred to in the content. |
© 2023 by the authors. Licensee MDPI, Basel, Switzerland. This article is an open access article distributed under the terms and conditions of the Creative Commons Attribution (CC BY) license (https://creativecommons.org/licenses/by/4.0/).
Share and Cite
Liu, S.; Gao, F.; Wang, R.; Li, W.; Wang, S.; Zhang, X. Molecular Characteristics of the Fatty-Acid-Binding Protein (FABP) Family in Spirometra mansoni―A Neglected Medical Tapeworm. Animals 2023, 13, 2855. https://doi.org/10.3390/ani13182855
Liu S, Gao F, Wang R, Li W, Wang S, Zhang X. Molecular Characteristics of the Fatty-Acid-Binding Protein (FABP) Family in Spirometra mansoni―A Neglected Medical Tapeworm. Animals. 2023; 13(18):2855. https://doi.org/10.3390/ani13182855
Chicago/Turabian StyleLiu, Shinan, Fei Gao, Ruijie Wang, Wen Li, Siyao Wang, and Xi Zhang. 2023. "Molecular Characteristics of the Fatty-Acid-Binding Protein (FABP) Family in Spirometra mansoni―A Neglected Medical Tapeworm" Animals 13, no. 18: 2855. https://doi.org/10.3390/ani13182855
APA StyleLiu, S., Gao, F., Wang, R., Li, W., Wang, S., & Zhang, X. (2023). Molecular Characteristics of the Fatty-Acid-Binding Protein (FABP) Family in Spirometra mansoni―A Neglected Medical Tapeworm. Animals, 13(18), 2855. https://doi.org/10.3390/ani13182855
